Preprint
Article

This version is not peer-reviewed.

Family Functioning Influences on Smartphone Addiction among Muslim Adolescents in Southern Thailand

Submitted:

27 November 2023

Posted:

27 November 2023

You are already at the latest version

Abstract
This study examines the prevalence and determinants of smartphone addiction (SA) in a sample of 825 Muslim secondary school students from three provinces along the southern border of Thailand. Employing purposive sampling, the research highlights a concerning 70% rate of SA, surpassing the rates observed in other Asian demographics. The investigation reveals a robust link between parental education levels and smartphone usage among adolescents. Utilizing a structural equation model (SEM), family functioning dimensions such as ‘Emotional Status’ and ‘Discipline’ are shown to have a considerable impact on SA. Contrary to expectations, enhanced ‘Family Support’ has emerged as a potential risk factor, suggesting nuances in family dynamics that may contribute to SA. The findings advocate for the reinforcement of family functioning and call for initiatives to improve digital literacy and foster open communication between parents and children. However, the reliance on self-reported measures and the cross-sectional nature of the study underlines the necessity for more expansive future research to validate these findings and explore underlying mechanisms.
Keywords: 
;  ;  ;  ;  

1. Introduction

In the contemporary digital era, smartphones have transcended their traditional role as communication tools, becoming integral to the daily activities of adolescents worldwide. Their omnipresence, particularly among youth, has led to a seamless integration into various aspects of life, from social interactions to information access [1,2,3]. However, the widespread adoption of smartphones brings with it a dual-edged sword. The boundary between beneficial and harmful usage blurs when individuals, especially adolescents, fail to regulate their engagement, potentially impairing their social ties, professional aspirations, and overall well-being [4,5].
The concept of ‘smartphone addiction (SA)’ has emerged in academic discourse to describe a deep-seated dependence on these devices, a phenomenon often linked with ‘problematic smartphone use (PSU)’ [6]. While SA is not officially recognized as a distinct disorder in the DSM-IV, its behavioral symptoms closely align with criteria established for other addictions [8]. The COVID-19 pandemic further intensified reliance on smartphones, underscoring their role in remote learning, social connectivity, and entertainment during periods of isolation [9].

1.1. Impacts of SA on Adolescents

Adolescents, undergoing significant cognitive, emotional, and social transformations, are particularly vulnerable to the instant gratifications offered by smartphones [10,11]. Excessive indulgence can disrupt key aspects of their development, such as social skills, sleep patterns, and academic performance [12].
Although research on the physical impacts of SA is less prevalent, habitual smartphone use is associated with several physical health challenges. These include ‘text neck’, eye strain, sleep disturbances, obesity, reduced physical fitness, and pain or migraines due to prolonged sedentary behavior [1,16]. Alshobaili and AlYoousefi [17] specifically linked SA to sleep deprivation.
SA predominantly affects emotional health. Constant notifications and the desire to stay connected can lead to anxiety, while exposure to idealized social media images can result in feelings of inadequacy, depression, and social isolation [18,19]. Studies by Harwood et al. [20] and Hartanto and Yang 21] have linked SA to depression and anxiety, respectively. Wu et al. [23] noted that increased PSU correlates with a rise in depressive symptoms and anxiety, impacting sleep quality.
The distraction from smartphones can lead to fragmented attention and poor academic performance, with some adolescents resorting to academic dishonesty due to easy access to information [2]. Research by Goswamee and Banerjee [1] and Sahin [24] shows that high smartphone use correlates with decreased academic performance and increased procrastination. Yang, Asbury, and Griffiths [22] observed that university students with significant SA experienced increased academic anxiety and procrastination.
Understanding the long-term effects of these habits is critical, especially since adolescence is a pivotal stage for personal development. However, it’s important to note that not all research views smartphone use as detrimental. For instance, Lopez-Fernandez et al. [26] suggested that regular mobile gaming does not necessarily increase the likelihood of SA.

1.2. SA and Phubbing

Phubbing, a portmanteau of ‘phone’ and ‘snubbing’, represents a significant behavioral consequence of excessive smartphone use. This habitual behavior of prioritizing smartphone usage over engaging with others is increasingly prevalent in modern communication dynamics, underscoring a shift towards new individual behaviors driven by smartphone use [27,28,29]. The rise of phubbing poses a serious challenge to interpersonal relationships, often leading to feelings of neglect and resentment in those who are ignored or sidelined in favor of digital interaction [30,31]
The impact of phubbing extends beyond the immediate emotional responses it evokes. Research by Dwyer et al. [32] emphasizes that phubbing substantially degrades the quality of social interactions. It not only disrupts the flow of conversation but also undermines the richness of face-to-face interactions that are fundamental to building and maintaining strong social bonds. Furthermore, studies by Misra et al. [33] reveal that phubbing can adversely affect communication skills and empathetic concern, essential components of healthy and effective interpersonal communication.
The relationship and trust dynamics are also profoundly affected by phubbing. As noted by Przybylski and Weinstein [34] and Cameron and Webster [35], along with Roberts and David [36], the intrusion of smartphones into social interactions diminishes the perceived quality of relationships and trust among individuals. This erosion of trust and relationship quality is particularly concerning, as it can lead to long-term implications for social cohesion and individual well-being.
In the context of this study, phubbing emerges as a crucial factor influenced by SA and family functioning. The bidirectional nature of this relationship is significant; while SA and family dynamics can lead to increased phubbing, phubbing itself can reciprocally affect family functioning. This cyclical interaction underscores the complexity of addressing phubbing behaviors in the context of family and social dynamics. It highlights the need for interventions that not only address the symptoms of digital overuse, such as phubbing, but also tackle the underlying family relationship dynamics that contribute to these behaviors. Understanding and mitigating the factors that lead to phubbing is essential in preserving the integrity of family relationships and the overall health of social interactions in the digital age.
Given these considerations, comprehending the intricacies of SA in adolescents is paramount. It involves not just understanding the addiction dynamics in this demographic but also formulating precise interventions and preventive measures catering to their developmental context [13].

1.3. Smartphone Use in Thailand

In Thailand, smartphone usage reflects global trends, but it is influenced by unique cultural and societal nuances. Th country’s rapid urbanization and economic growth coexist with traditional value emphasizing community and family ties [37]. This intersection poses both opportunities and challenges for Thai youth in navigating the digital world [38].
Emerging studies highlight the profound role smartphones play in the daily lives of Thai youth. Smartphones stand out as the favored device among Thai schoolchildren, with PCs not far behind. In contrast, tablets do not share the same appeal, with infrequent usage patterns [38]. Delving into the specifics, while students typically access PCs or tablets just 1-2 times a week, an impressive 64% turn to their smartphones daily, underlining their indispensable role [38]. Recent research by D’souza and Sharma [39] revealed parity in SA levels between Thai and international students studying in Thailand. In another study, Tangmunkongvorakul et al. [40] noted that an overwhelming 99.1% of university attendees in Northern Thailand owned a smartphone, and nearly half of these students devoted at least five hours daily to their devices.
Despite the extensive research on adolescent behavior, there remains a noticeable gap regarding the Muslim adolescent population in Thailand. Considering Thailand’s diverse cultural tapestry, it is crucial to delve into this specific demographic for a holistic understanding of the matter. To the best of the researchers’ knowledge, this subgroup has yet to be extensively studied.

1.4. SA and Family Functioning

To unravel the intricate dynamics of SA and phubbing, this study adopts a family-centric approach, anchoring its analysis in the Family Systems Theory and the McMaster Model. The family, as a critical agent in shaping behavioral patterns and belief systems, plays a significant role in the context of SA, as delineated by Bowen’s Family Systems Theory [41].
This theoretical framework conceptualizes families as complex emotional systems, suggesting that adolescent SA may be more reflective of broader family dynamics than mere individual choices. Two fundamental elements of this theory are particularly relevant: ‘Differentiation of Self’ and the ‘Emotional Triangle’ [42,43]. The former explores how an individual’s autonomy within the family unit can affect their susceptibility to external influences like smartphone overuse. The latter posits that intense family tensions could drive adolescents to use smartphones as a means of emotional escape. Supporting this perspective, a study by Kim et al. [44] demonstrates how positive family dynamics, characterized by effective communication and emotional support, can foster self-control in adolescents, a key factor in mitigating the risks of SA.
The McMaster Model, building upon the principles of family systems theory, offers a detailed examination of family dynamics, underscoring specific structures and patterns that are often present in families facing challenges [45,46,47]. This model identifies six critical areas of family functioning: problem-solving, communication, family roles, affective responsiveness, affective involvement, and behavior control [46]. In the context of Thailand, this model has been further adapted to include a unique measurement of family functionality, encompassing dimensions like discipline, communication and problem-solving, relationships, emotional status, and family support [47].

1.5. Research Framework

Thus, this study aims to investigate the complex relationships between family functioning, SA, and phubbing among Thai Muslim adolescents. The objectives are structured to explore the multifaceted nature of these interactions: (1) to examine how each of the five family functioning factors-discipline, communication and problem-solving, relationships, emotional status, and family support-as defined in family systems theory and the McMaster Model, negatively predicts SA, (2) to identify a positive predictive relationship from SA to phubbing behaviors, and (3) to explore mediating roles of SA in the relationship between family functioning and phubbing.
Through these objectives, the study endeavors to provide deeper insights into how family environments can impact digital behavior patterns among Thai Muslim adolescents. Understanding these dynamics is crucial for developing effective interventions and policies aimed at reducing the negative consequences of smartphone overuse and enhancing family functions.

2. Materials and Methods

2.1. Research Design and Participants

The study’s design was cross-sectional. A total of 825 students from six private Islamic schools in three provinces of Southern Thailand was enrolled in the study using a purposive sampling method. The inclusion criteria were Thai Muslim students in junior and senior schools, aged 12 to 20 (Grades 7 to 12), who were currently attending school and using a smartphone. These eligible students voluntarily participated in the study by completing a set of paper-based questionnaires.
The majority of the sample were female, constituting 55.7% (n=459), while males made up 43.3% (n=422). On average, participants were 15 years old (M=15.11, SD=1.78), with most in the ninth grade (M=9.35, SD=1.69). Examining family environments, a significant 77.2% (n=630) were raised in dual-parent homes, while 16.5% lived in single-parent households, including 3.8% (n=31) with only a father and 12.7% with only a mother. Patterns in parental education levels were also observed. Approximately 26.2% (n=205) of fathers and 20.0% (n=156) of mothers completed primary school as their highest level of education.
Furthermore, a notable 75.8% (n=663) of fathers and 71% (n=554) of mothers had secondary school education or below as their highest academic achievement. This data indicates a slight linear pattern in the educational attainment of the participants’ parents. Concerning family income, 67.9%(n=541) reported monthly earning below 11,000 Baht. Furthermore, 55.2% (n=440) reported monthly earnings below 9,000 Baht, while 22.1% (n=168) had incomes exceeding 15,000 Baht.

2.2. Research Instruments

2.2.1. Family State and Functioning Assessment Scale in Thai (FSFAS-25)

The FSFAS-25 [47] integrates components from the Family Assessment Device within the McMaster Model of Family Functioning, the Chulalongkorn Family Inventory, and the Thai Family Functional Scale to thoroughly assess family functioning. This 25-item scale covers five key domains: discipline, communication and problem-solving, relationship, emotional status, and family support. It employs a 4-point Likert scale ranging from 1 (Strongly Disagree) to 4 (Strongly Agree), including both positively phrased and reverse-scored negative statements. The total score ranges from 25 to 100, with higher scores denoting more effective family functioning. The scale demonstrates notable reliability with a Cronbach’s alpha of 0.844.
The scale’s validity was verified using Exploratory Factor Analysis (EFA) in SPSS, with a Kaiser-Meyer-Olkin (KMO) measure of 0.885 and a significant Bartlett’s Test of Sphericity (p < 0.001), confirming accurate factor extraction via Principal Components with Varimax rotation. All five factors, each with an eigenvalue over 1.057, accounted for 51.8% of the variance, reflecting the construct of the original scale: discipline, communication and problem-solving (CPS), relationship, emotional status, and family support. Subsequent CFA in Amos conducted and supported this structure (χ2 = 833.342, DF = 220, CFI = 0.877, TLI = 0.858, RMSEA = 0.058), particularly after the removal of Item 20 from the family support factor due to low factor loading (below 0.40). Based on these analyses, the study identified each these sub-factors as independent or exogenous variables.

2.2.2. Thai Version of Smartphone Addiction Scale–Short version (THAI-SAS-SV)

In this study, the THAI-SAS-SV, formulated by Hanphitakphon and Thawinchai [48], was used to gauge SA. Adapted from Kwon et al.’s [49] Smartphone Addiction Scale-Short Version (SAS-SV), this tool features specific cut-off scores of 31 for males and 33 for females. It contains 10 items rated on a 6-point Likert scale, from Strongly Disagree=1 to Strongly Agree=6, with higher scores indicating increased SA. The scale showcased commendable reliability, reflected by Cronbach’s alpha coefficient of 0.780.
The scale’s validity was also assessed using an EFA in SPSS. Kaiser-Meyer-Olkin (KMO = .808) measure and Bartlett’s Test of Sphericity (p < .001) indicated that the factor was correctly extracted using the Principal Components with Varimax rotation. The two factors, all with an eigenvalue above 1.512, explained 49.2 % of the variance. Factor 1, labeled as ‘Smartphone Dependence’ by the authors, consisted of 7 items. Factor 2, denoted as ‘Emotional and Physical Problem’, comprised 3 items. The CFA (χ2 = 224.215, DF = 34, CFI = .898, TLI = .865, and RMSEA 0.08) confirmed that the items loaded reasonably on the single factor (see Figure 1).

2.2.3. Phubbing

The study employed the revised phubbing scale by Blachnion et al. [50] to assess the level of phubbing behavior among participants. The initial version of this scale by Karadağ et al. [28] featured 10 items, categorized into two subscales: ‘Communication Disturbance’ and ‘Phone Obsession.’ Participants rated each statement on a 5-point Likert scale, spanning from 1 (strongly disagree) to 5 (strongly agree), with the subscales showing good internal consistency (Cronbach’s alpha of 0.87 and 0.85 respectively).
Blachnion and colleagues [50] later revised this scale from 10 to 8 items, removing items 5 and 10 due to inadequate model fit in the original format. This modified 8-item version demonstrated improved model fit across 20 countries and maintained strong internal consistency, with reliability scores ranging from 0.71 to 0.95. Consequently, this research adopts the 8-item revised version for its Thai adaptation.
The scale’s validity was further evaluated using an EFA. The analysis showed a Kaiser-Meyer-Olkin (KMO) measure of 0.807 and a significant Bartlett’s Test of Sphericity (p < .001), indicating that the factor extraction was suitable. Principal Components Analysis with Varimax rotation identified two factors, each with an eigenvalue over 1.215. These two factors combined explained 55.1% of the variance, aligning with the scale’s intended constructs: Phone Obsession and Communication Disturbance. Additionally, CFA results provided further validation. The CFA metrics (χ2= 79.833, DF = 19, CFI = .960, TLI = .942, RMSEA = .06) supported the effective association of items with their respective factors. Moreover, the analysis confirmed that the items were reasonably associated with a single, unified factor (see Figure 2).

2.3. Data Collection

Participants were given an informed consent form to sign after understanding the study’s purpose and the assurance of their response confidentiality.The study commenced with an official request for approval sent to six selected secondary schools in three southern provinces of Thailand. Participants in this research included students spanning from Grade 7 to Grade 12. Within each school, a facilitator assisted the principal researcher in entering classrooms, distributing informed consent forms, and collecting data during designated break times. Respondents were informed that their responses would be kept confidential and analyzed anonymously, with no impact on their personal lives. In this selection, two schools were chosen from each of the three provinces. Once respondents agreed to take part in the survey, they proceeded to complete the questionnaire. It took approximately 30 min to complete the set of questionnaires

2.4. Statistical Analysis

Data analysis in this study was performed using IBM SPSS 29.0 and AMOS 28.0. The analysis involved several steps. First, descriptive statistics were utilized to evaluate the demographic characteristics of study subjects and to analyze correlations between variables such as discipline, communication and problem-solving, relationship, emotional status, family support, SA, and phubbing. Second, the normality of the distribution of each item was assessed through skewness and kurtosis. Third, CFA was conducted to examine factor loading to verify the proposed relationship model. Fourth, Structural Equation Modeling (SEM) was employed to validate the casual model and analyze the relationships between variables, using fit indices like CMIN/df < 3, CFI and TLI> .90, RMSEA < .05, and SRMR < .05 [51,52]. Lastly, mediation effects among the variables were evaluated using a bootstrapping method with 1,000 samples and bias-corrected 95% confidence intervals (CIs).

3. Results

3.1. Descriptive Statistics and Correlation Analysis

Within the vast realm of smartphone usage, the data from 825 Muslim adolescents reveals a compelling narrative on addiction. A substantial 70.30% (n=580) of the participants reported addiction scores surpassing established benchmarks (over 31 for male and over 33 for female).
Table 1 presents the mean, standard deviation, skewness, kurtosis, and the outcomes of Pearson’s correlation analysis for all the variables studied. The skewness values for each variable ranged between -0.64 and 0.01, while kurtosis values varied from -0.60 to 0.50. The skewness and kurtosis of each variable were within the normal range (absolute values below 2 and 7, respectively).
In line with our predictions, discipline exhibited a negative and significant correlation with both SA (r = -.09, p < .05) and phubbing (r = -.08, p < .05). Similarly, emotional status showed a negative and significant correlation with SA (r = -.21, p < .01) and phubbing (r = -.20, p < .01). The factor labeled ‘relationship’ was found to be negatively and significantly correlated with SA (r = -.10, p < .01), but not with phubbing. Conversely, neither communication and problem-solving nor family support demonstrated significant correlations with SA or phubbing. Additionally, a positive and significant correlation was identified between SA and phubbing (r = .38, p < .01)

3.2. Verification of the Casual Relationship Model in the Study

CFA was conducted to evaluate the proposed model, which explored the associations between five family functioning factors, SA, and phubbing. The initial CFA results indicated a reasonable fit: χ2/df = 982.121/303 = 3.241, CFI = 0.88, TLI = 0.86, RMSEA = 0.05, and SRMR = 0.05. However, two factors—communication and problem-solving, and family support—were excluded due to their lack of significant correlations with, and predictive power for, SA and phubbing.
Subsequently, the model was adjusted to focus on the remaining three family functioning factors and their relationships with SA and phubbing. The revised model showed an acceptable fit, as demonstrated by the fit indices: χ2/df = 484.525/142 = 3.412, CFI = 0.90, TLI = 0.88, RMSEA = 0.05, and SRMR = 0.05. Modification indices suggested adding two covariance pathways to improve the model’s fit: one between the error terms of items 10 and 11 within the discipline factor, and another between items 17 and 18 of the emotional status factors. These adjustments led to a significantly improved fit in the re-specified model, with indices showing χ2/df = 400.004/140 = 2.857, CFI = 0.93, TLI = 0.91, RMSEA = 0.04, and SRMR = 0.05. Consequently, this re-specified model, accounting for 3% and 16% of the variance in SA and phubbing respectively, was selected as the final model.

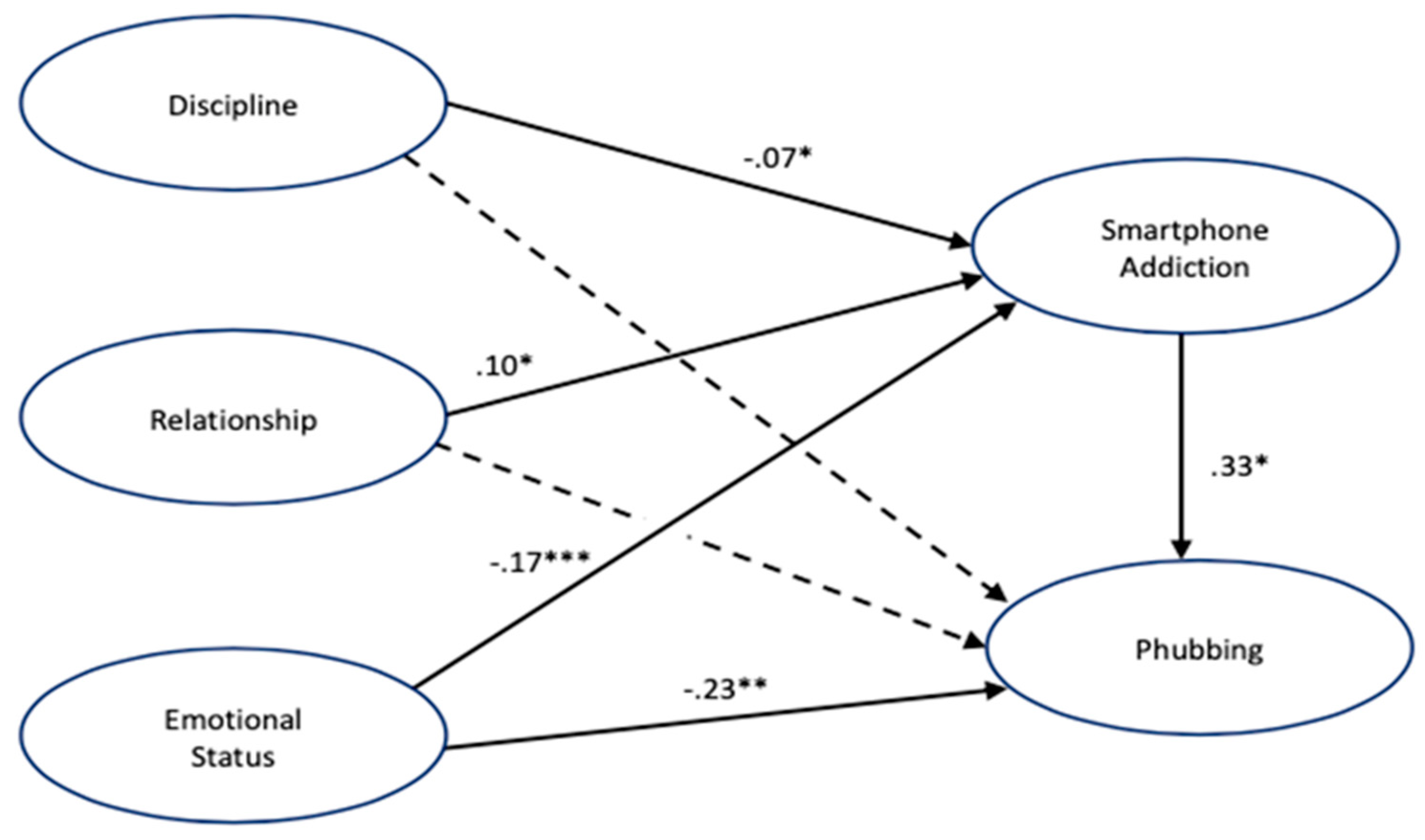
3.3. Path Coefficients of the Final Model in this Study

Figure 3 displays the path coefficients from the SEM analysis, which evaluated the relationships in the final model. The results showed that emotional status had a significant negative effect on both SA (β = -.17, p < .001) and phubbing (β = -.23, p < .01). Discipline also demonstrated a significant negative effect on SA (β = -.07, p < .05), but it did not significantly affect phubbing. In contrast, the factor ‘relationship’ had a positive effect on SA (β = .10, p < .05), but its impact on phubbing was not significant. Additionally, SA positively influenced phubbing (β = .33, p < .05).

3.4. Mediating roles of SA

The study conducted mediation analysis to explore how SA acts as a mediator in the relationships between each of the three family functioning factors and phubbing behavior (see Table 2). The findings revealed that discipline was a significant negative predictor of SA, which in turn positively influenced phubbing (β = .012, p < .05, 95% CI [-.064, -.004]). Similarly, SA significantly and partially mediated the relationship between emotional status and phubbing (β = .004, p < 0.01, 95% CI [-.161, -.009]). In contrast, the relationship factor was a significant positive predictor of SA, which again positively predicted phubbing (β = .037, p < .05, 95% CI [.001, .112])

4. Discussion

This study underscores the pronounced prevalence of smartphone addiction (SA) among Thai Muslim students, with a staggering 70% showing signs of addiction, a rate that sharply contrasts with other Asian countries. For context, addiction rates in India fluctuate between 39% and 67% [2,53], while only 21.3% of Chinese undergraduates [54], 11.4% of Indonesian junior high students [55], 35.2% of South Korean adolescents [56], and 62.6% of Filipino adolescents [57] are reported as addicted. Interestingly, even within Thailand, there’s a stark contrast in SA rates, as evidenced by a recent study by Chinwon et al. [38], which found a 49% addiction rate among undergraduates in Northern Thailand. These disparities necessitate a deeper exploration to understand the unique factors contributing to the high addiction rates among Thai Muslim students.
The findings of this study establish a vital link between family functioning, particularly in terms of ‘Emotional Status’ and ‘Discipline’, and the prevalence of SA in Thai Muslim adolescents. Emotional status notably predicts phubbing behavior negatively. Drawing from Bowen’s Family Systems Theory [41,42,43], it’s suggested that the emotional climate within families can significantly influence adolescents’ susceptibility to external issues such as SA. Teenagers from families characterized by intense emotional involvement, emotional detachment, or unclear family boundaries are more likely to develop a heavy reliance on smartphones. This dependency is often a coping mechanism for the emotional gaps or confusions experienced within their family contexts.
The role of parents emerges as crucial in this dynamic. An adaptable and understanding parent-teen relationship can act as a strong buffer against the allure of smartphones [44,45,46]. Especially during the transformative high school years, such a relationship can significantly influence adolescents’ smartphone habits. A family environment that balances emotional support with clear boundaries can effectively prevent excessive smartphone use among teenagers. This finding aligns with research from Korea and China, emphasizing the diminishing effect of cohesive family environments on SA [58,59]. Mangialavori et al. [60] further highlight family challenges like disengagement and chaos as significant risk factors for SA, underscoring the importance of healthy family interaction patterns.
Moreover, the study reveals that emotional status and discipline within the family context are associated with phubbing behavior, mediated through SA levels. A functional emotional environment and disciplined family setting can reduce the levels of SA, subsequently influencing phubbing behavior. An increase in phubbing among adolescents can, in turn, adversely impact family dynamics, fostering a sense of neglect among family members, and potentially leading to a cycle of family dysfunction [30,61].
Interestingly, the study also observes that a higher quality of family relationship paradoxically increases the risk of SA among Thai Muslim adolescents. This counterintuitive finding, where SA acts as a partial mediator between family relationships and phubbing, aligns with observations made by Castaño-Pulgarín et al. [62]. It suggests that in some cases, increased family support may inadvertently lead to a heightened risk of addiction. This phenomenon could be attributed to adolescents’ evolving social dynamics, where peer influence and digital connectivity start to take precedence over direct family interaction, leading them toward online risks [63]. For some young adults, smartphone dependency may also serve as a coping strategy against turbulent family environments [60,64,65].
This complex relationship underscores the dual role of smartphones in the lives of adolescents: they can be both a symptom of and a solution to family disconnect. Smartphones, while offering a refuge from family issues and providing a sense of confidence or anxiety relief [60,61], also have the potential to erode face-to-face family interactions. Although smartphones have the potential to strengthen family bonds, many individuals still tend to favor virtual interactions over spending physical, quality time with family for building social ties [63,66]. This dynamic highlights the need for a balanced approach in family functioning, where time spent together and adaptability play protective roles against SA among adolescents [58,66]. This balance is essential in navigating the challenges posed by digital technology in the modern family setting.

5. Conclusions

5.1. Implications of the Findings

SA has been highlighted because of poor self-regulation, especially among adolescents transitioning from childhood to adulthood [25]. It is crucial to bolster self-control mechanisms among this demographic, as their multidimensional development is at stake. Robust family dynamics can act as a safeguard against SA. Previous research, such as the study conducted in South Asia, indicates that positive family functioning can curtail internet addiction among adolescents [52]. Specifically, adolescents hailing from well-functioning families are four times less likely to succumb to internet addiction than those from dysfunctional families [52]. These findings should guide policymakers, educators, and parents in formulating strategies to address SA. Emphasizing digital literacy, promoting open parent-child communication, and organizing workshops that highlight the perils and preventive measures against SA become paramount.

5.2. Limitations and Recommendations for Future Research

This research has several limitations. First, this study employed a cross-sectional design, which offers only a snapshot of the phenomenon under investigation. Subsequent studies should consider implementing longitudinal or experimental designs to establish causality and further validate the observed relationships. Second, the research relied on self-reported questionnaires, which can be prone to biases and may not always capture the true depth or breadth of a subject. Future investigations should leverage standardized and validated measures of internet and SA to ensure more reliable results. Third, assessments of family functioning were based solely on adolescents’ self-reports, potentially providing a one-dimensional perspective. A more holistic approach would entail sourcing data from various family members, such as parents and siblings, to provide a multi-faceted understanding. This could also involve the use of additional tools like dysfunctional family measurements. Lastly, the study presented conflicting results, where some family functioning factors were predictive of SA while others, like family relationship, positively influenced addiction tendencies. Subsequent research should aim to replicate these findings and explore the underlying reasons for such discrepancies.

Author Contributions

Conceptualisation Y.K. and W.D.; methodology, Y.K. and K.L.; formal analysis, Y.K. and I.R.; investigation, all authors; writing—original draft preparation, Y.K.; writing—review and editing, Y.K. and W.D. All authors have read and agreed to the published version of the manuscript.

Funding

This study received partial support from the Faculty of Liberal Arts Research Fund (No. LA-GS002/2020), Prince of Songkla University, Hat Yai Campus.

Institutional Review Board Statement

This study was approved by the Institutional Review Board for Human Subjects Research at Sirindhorn College of Public Health, Yala (IRB No. SCPHYLIRB-2565/113).

Informed Consent Statement

Informed consent was obtained from all subjects involved in the study.

Data Availability Statement

Data availability is restricted due to privacy reasons. However, data may be available by writing to the correspondence author.

Conflicts of Interest

The authors declare no conflict of interest. Funding sources were not involved in the study’s design, data collection, analysis, interpretation, manuscript composition, or the choice to submit the findings for publication.

References

  1. Goswamee G.; Banerjee P. A study on smartphone usage among the adolescents and its influence on the academic performance. Psychology and Education Journal 2021, 58(4). Retrieved from http://psychologyandeducation.net/pae/index.php/pae/article/view/5440/4692.
  2. MP V.; Kamala K. 2021. A Study on Smartphone Addiction among School Children. Annals of the Romanian Society for Cell Biology 2021, 19897–19902. Retrieved from https://www.annalsofrscb.ro/index.php/journal/article/view/8788.
  3. Kaur, S.; Bhatt, M.; Upadhyay, C.; Gurung, C.; Rai, C.; Varghese, CS. A cross sectional study to assess the addiction of smartphone by students attending higher secondary school of urban community, Lucknow. International Journal of Science and Research (IJSR) 2019, 9(3). [Google Scholar] [CrossRef]
  4. Pera, A. The psychology of addictive smartphone behavior in young adults: problematic use, social anxiety, and depressive stress. Front. Psychiatry 2020, 11, 573473. [Google Scholar] [CrossRef] [PubMed]
  5. Panova, T.; Carbonell, X. 2018. Is smartphone addiction really an addiction? Journal of Behavioral Addictions 2018, 7(2), 252–259. [Google Scholar] [CrossRef] [PubMed]
  6. Busch, PA.; McCarthy, S. 2021. Antecedents and consequences of problematic smartphone use: A systematic literature review of an emerging research area. Computers in Human Behavior 2021, 114, 106414. [Google Scholar] [CrossRef]
  7. Notara, V.; Vagka, E.; Gnardellis, C.; Lagiou, A. The Emerging Phenomenon of Nomophobia in Young Adults: A Systematic Review Study. Addict Health 2021, 13(2), 120–136. [Google Scholar] [CrossRef] [PubMed]
  8. American Psychiatric Association. Diagnostic and statistical manual of mental disorders (4th ed., text rev.). Washington, DC: Author, 2000.
  9. Indrasvari, M.; Harahap, R.; Harahap, D. Analysis of the Impact of Smartphone Use on Adolescent Social Interactions During COVID-19. Jurnal Penelitian Pendidikan IPA 2021, 7(2), 167–172. [Google Scholar] [CrossRef]
  10. Steinberg, L. Cognitive and affective development in adolescence. Trends in Cognitive Sciences 2005, 9(2), 69–74. [Google Scholar] [CrossRef]
  11. Somerville, LH.; Casey, BJ. Developmental neurobiology of cognitive control and motivational systems. Current Opinion in Neurobiology 2010, 20(2), 236–241. [Google Scholar] [CrossRef]
  12. Twenge, JM.; Campbell, WK. Associations between screen time and lower psychological well-being among children and adolescents: Evidence from a population-based study. Preventive Medicine Reports 2018, 12, 271–283. [Google Scholar] [CrossRef]
  13. Hinnant, JB.; O’Brien, M. Cognitive and emotional control and perspective taking and their relations to empathy in 5-year-old children. The Journal of Genetic Psychology 2007, 168(3), 301–322. [Google Scholar] [CrossRef] [PubMed]
  14. Shahjehan, A.; Shah, SI.; Qureshi, JA.; Wajid, A. A meta-analysis of smartphone addiction and behavioral outcomes. International Journal of Management Studies 2021, 28(2), 103–125. [Google Scholar] [CrossRef]
  15. Malinauskas, R.; Malinauskiene, V. A meta-analysis of psychological intervention for internet/smartphone addiction among adolescents. Journal of Behavioral Addictions 2019, 9(4), 631–624. [Google Scholar] [CrossRef] [PubMed]
  16. Wacks, Y.; Weinstein, AM. Excessive Smartphone Use Is Associated With Health Problems in Adolescents and Young Adults. Front Psychiatry 2021, 28(12), 669042. [Google Scholar] [CrossRef] [PubMed] [PubMed Central]
  17. Alshobaili, FA.; AlYousefi, NA. The effect of smartphone usage at bedtime on sleep quality among Saudi non-medical staff at King Saud University Medical City. J Family Med Prim Care 2019, 8(6), 1953–1957. [Google Scholar] [CrossRef] [PubMed] [PubMed Central]
  18. Pantic, I. Online social networking and mental health. Cyberpsychol. Behav. Soc. Netw. 2014, 17(10), 652–657. [Google Scholar] [CrossRef] [PubMed]
  19. Seabrook EM.; Kern ML; Richard N. Social networking sites, depression, and anxiety: A systematic review. JMIR Ment. Health 2016, 3(4), e50. [CrossRef]
  20. Harwood, J.; Dooley, JJ.; Scott, AJ.; Joiner, R. Constantly connected–The effects of smart-devices on mental health. Computers in Human Behavior 2014, 34, 267–272. [Google Scholar] [CrossRef]
  21. Hartanto, A.; Yang, H. Is the smartphone a smart choice? The effect of smartphone separation on executive functions. Computers in Human Behavior 2016, 64, 329–336. [Google Scholar] [CrossRef]
  22. Yang Z; Asbury Y.; Griffiths MD. An exploration of problematic smartphone use among Chinese university students: Associations with academic anxiety, academic procrastination, self-regulation and subjective wellbeing. Int. J. Ment. Health Addiction 2018. [CrossRef]
  23. Wu, R.; Guo, L.; Rong, H.; Shi, J.; Li, W.; Zhu, M.; He, Y.; Wang, W.; Lu, C. The Role of Problematic Smartphone Uses and Psychological Distress in the Relationship Between Sleep Quality and Disordered Eating Behaviors Among Chinese College Students. Front. Psychiatry 2021, 12, 793506. [Google Scholar] [CrossRef] [PubMed]
  24. Sahin YL. Comparison of users’ adoption and use cases of Facebook and their academic procrastination. Digital. Education Review 2014, 25, 127–138. https://revistes.ub.edu/index.php/der/article/view/11332.
  25. Kim, Y.; Richards, JS.; Oldehinkel, AJ. Self-control, Mental Health Problems, and Family Functioning in Adolescence and Young Adulthood: Between-person Differences and Within-person Effects. J Youth Adolescence 2022, 51, 1181–1195. [Google Scholar] [CrossRef] [PubMed]
  26. Lopez-Fernandez O.; Männikkö N.; Kääriäinen M.; Griffiths MD.; Kuss DJ. 2018. Mobile gaming and problematic smartphone use: A comparative study between Belgium and Finland. J Behav Addict 2018. 1;7(1), 88-99. [CrossRef] [PubMed]
  27. Karadağ E.; Tosuntaş SB.; Erzen E.; Duru P.; Bostan N.; Mızrak Şahin B.; Babadağ B. The virtual world’s current addiction: Phubbing. Addicta: The Turkish Journal on Addiction 2016, 3, 250–269. [CrossRef]
  28. Karadağ E.; Tosuntaş ŞB.; Erzen E.; Duru P.; Bostan N.; Şahin BM.; Çulha İ.; Babadağ B. Determinants of phubbing, which is the sum of many virtual addictions: a structural equation model. J Behav Addict 2015. Jun;4(2):60-74. [CrossRef] [PubMed]
  29. David, M.E.; Roberts, J.A. Developing and Testing a Scale Designed to Measure Perceived Phubbing. Int. J. Environ. Res. Public Health 2020, 17, 8152. [Google Scholar] [CrossRef]
  30. Chotpitayasunondh, V.; Douglas, KM. How “phubbing” becomes the norm: the antecedents and consequences of snubbing via smartphone. Comput. Hum. Behav. 2016, 2016. 63, 9–18. [Google Scholar] [CrossRef]
  31. Capilla Garrido E.; Issa T.; Gutiérrez Esteban P.; Cubo Delgado S.; A descriptive literature review of phubbing behaviors. Heliyon 2021, May 18;7(5):e07037. 18 May. [CrossRef] [PubMed] [PubMed Central]
  32. Dwyer, R.J.; Kushlev, K.; Dunn, E.W. Smartphone use undermines enjoyment of face-to-face social interactions. J. Exp. Soc. Psychol 2018, 78, 233–239. [Google Scholar] [CrossRef]
  33. Misra, S.; Cheng, L.; Genevie, J.; Yuan, M. The iPhone effect the quality of in-person social interactions in the presence of mobile devices. Environment and Behavior 2014, 1e24. [Google Scholar] [CrossRef]
  34. Przybylski, AK.; Weinstein, N. Can you connect with me now? how the presence of mobile communication technology influences face-to-face conversation quality. Journal of Social and Personal Relationships 2013, 30(3), 237e246. [Google Scholar] [CrossRef]
  35. Cameron, AF.; Webster, J. Relational outcomes of multicommunicating: Integrating incivility and social exchange perspectives. Organization. Science 2011, 22(3), 754–771. [Google Scholar] [CrossRef]
  36. Roberts, JA.; David, ME. My life has become a major distraction from my cell phone: partner phubbing and relationship satisfaction among romantic partners. Comput. Hum. Behav. 2016, 54, 134–141. [Google Scholar] [CrossRef]
  37. Harfield A.; Nang H.; Nakrang J.; Viriyapong R. A survey of technology usage by primary and secondary school children in Thailand. The Eleventh International Conference on eLearning for Knowledge-Based Society 2014. Retrieved from http://mobcomlab.s3.amazonaws.com/uploads/elearning2014-harfield.pdf.
  38. Chinwong, D.; Sukwuttichai, P.; Saenjum, C.; Klinjun, N.; Chinwong, S. Smartphone use and addiction among pharmarcy students in Northern Thailand: A cross-sectional study. Healthcar (Basel) 2023, 11(9), 1264. [Google Scholar] [CrossRef]
  39. D’souza J.; Sharma S. Smartphone addiction in relation to academic performance of students in Thailand. Journal of Community Development Research (Humanity and Social Science) 2020, 13(2). Retrieved from https://www.journal.nu.ac.th/JCDR/article/view/Vol-13-No-2-2020-31-41/1678.
  40. Tangmunkongvorakul A.; Musumari PM.; Thongpibul K.; Srithanaviboonchai K.; Techasrivichien T.; Suguimoto SP.; et al. Association of excessive smartphone use with psychological well-being among university students in Chiang Mai, Thailand. PLoS ONE 2019, 14(1): e0210294. [CrossRef]
  41. Bowen M. Family therapy in clinical practice. NY and London: Jason Aronson. 1978.
  42. Kerr ME; Bowen M. 1988. Family evaluation. New York: W. W. Norton. 1988.
  43. Bowen M. 1966. The use of family theory in clinical practice. Comprehensive Psychiatry 1966, 7(5), 345-374. In M. Bowen, 1978 (see above).
  44. Kim, Y.; Richards, JS.; Oldehinkel, AJ. Self-control, Mental Health Problems, and Family Functioning in Adolescence and Young Adulthood: Between-person Differences and Within-person Effects. J’ Youth Adolescence 2022, 51, 1181–1195. [Google Scholar] [CrossRef]
  45. Epstein NB.; Bishop DS.; Baldwin LM. McMaster Model of Family Functioning: A view of the normal family. In F. Walsh (Ed.), Normal family processes 1982, 115–141. Guilford Press.
  46. Miller IW.; Ryan CE.; Keitner GI.; Bishop DS.; Epstein NB. The McMaster approach to families: Theory, assessment, treatment and research. Journal of Family Therapy 2000, 22(2), 168–189. [CrossRef]
  47. Supphapitiphon, S.; Buathong, N.; Supppitiporn, S. 2019. Reliability and validity of the family state and functioning assessment scale. Chula Med. J. 2019, 63(2), 103–109. [Google Scholar] [CrossRef]
  48. Hanphitakphong P.; Thawinchai N. 2020. Validation of Thai Addiction Scale-short version for school students between 10 to 18 years. Journal of Associated Medical Sciences 2020, 53(3), 34-42. Retrieved from https://he01.tcithaijo.org/index.php/bulletinAMS/article/view/235102.
  49. Kwon, M.; Kim, DJ.; Cho, H.; Yang, S. The smartphone addiction scale: Development and validation of a short version for adolescents. PLoS One 2013, 8(12), e83558. [Google Scholar] [CrossRef]
  50. Błachnio A.; Przepiórka A.; Gorbaniuk O.; Bendayan R.; McNeill M.; Angeluci A.; Abreu AM.; Ben-Ezra M.; Benvenuti M.; Blanca MJ.; Brkljacic T.; Babić NČ.; Gorbaniuk J.; Holdoš J.; Ivanova A.; Karadağ E.; Malik S.; Mazzoni E.; Milanovic A.; Musil B.; Pantic I.; Rando B.; Seidman G.; D’Souza L.; Vanden Abeele MMP.; Wołońciej M.; Wu AMS.; Yu S. Measurement invariance of the Phubbing Scale across 20 countries. Int. J. Psychol. 2021, Dec;56(6):885-894. [CrossRef] [PubMed]
  51. Barbara M. Structural Equation Modeling With AMOS, EQS, and LISREL: Comparative Approaches to Testing for the Factorial Validity of a Measuring Instrument. International Journal of Testing 2001, 1:1, 55-86. [CrossRef]
  52. Kim J.; H. Kim MK.; Hong S H. Writing Papers with Structural Equation Model. Seoul: Communication Books. 2009.
  53. Davey S,; Davey A. 2014. Assessment of Smartphone addiction in Indian Adolescents. A mixed method study by Systematic review and meta analysis approach. Int. J. Prev. Med. 2014, 5(12): 1500-11. [PubMed] [PubMed Central]
  54. Long L.; Liu T-Q.; Liao Y-H.; Qi C.; He H-Y.; Chen S-B.; Billieux J. Prevalence and corelates of problematic smartphone use in a large random sample of Chinese undergraduates. BMC Psychiatry 2016, 16:408. [CrossRef]
  55. Fatkuriyah, L.; Sun-Mi, C. The relationship among parenting style, self-regulation, and smartphone addiction proneness in Indonesian junior high school students. Indonesian Journal of Nursing Practices 2021, 5. [Google Scholar] [CrossRef]
  56. Lee C.; Lee S-H. Prevalence and predictors of smartphone addiction proneness among Korean adolescents. Children and Youth Services Review 2017, 77, 10–17. [CrossRef]
  57. Buctot DB.; Kim N.; Kim, JJ. 2020. Factors associated with smartphone addiction prevalence and its predictive capacity for health-related quality of life among Filipino adolescents. Children and Youth Services Review 2020, 100, 104758. [CrossRef]
  58. Gil S-Y.; Kim M-S.; Park K-W.; Lee H-J.; Park W-J.; Oh M-K. 2020. Associations between family function and smartphone addiction proneness in middle school student. The Korean Academy of Family Medicine 2020. Retrieved from https://doi.org/10.21215/kjfp.2020.10.2.103. [CrossRef]
  59. Shi, X.; Wang, J.; Zou, H. 2017. Family functioning and internet addiction among Chinese adolescents: The mediating roles of self-esteem and loneliness. Computer in Human Behavior 2017, 76, 201–210. [Google Scholar] [CrossRef]
  60. Mangialavori, S.; Russo, C.; Jimeno, MV.; Ricarte, JJ.; D’Urso, G.; Barni, D.; Cacioppo, M. Insecure Attachment Styles and Unbalanced Family Functioning as Risk Factors of Problematic Smartphone Use in Spanish Young Adults: A Relative Weight Analysis. Eur. J. Investig. Health Psychol. Educ 2021, 11, 1011–1021. [Google Scholar] [CrossRef]
  61. Niu, G.; Yao, L.; Wu, L.; Tian, Y.; Xu, L.; Sun, X. Parental phubbing and adolescent problematic mobile phone use: The role of parent-child relationship and self-control. Children and Youth Services Review. 2020, 116, 105247. [Google Scholar] [CrossRef]
  62. Castaño-Pulgarín SA, Otero KLM, Herrera-López, HM. Risks on the Internet: the role of family support in Colombian adolescents. Electronic Journal of Research in Educational Psychology 2021, 19(1), 145-164. [CrossRef]
  63. Iqbal A, Firdous R, Hussain T. 2021. Social media and family integration: Perception of college students of Faisalabad. Global Regional Review 2021, V(II), 12-19. [CrossRef]
  64. Kim, E.; Koh, E. Avoidant attachment and smartphone addiction in college students: The mediating effects of anxiety and self-esteem. Comput. Hum. Behav 2018, 84, 264–271. [Google Scholar] [CrossRef]
  65. Kim, E.; Cho, I.; Kim, EJ. Structural equation model of smartphone addiction based on adult attachment theory: Mediating effects of loneliness and depression. Asian Nurs. Res 2014, 2014. 11, 92–97. [Google Scholar] [CrossRef]
  66. Sutrisna IPB.; Ardjana IGA.; Supriyadi S.; Setyawati L. Good family function decrease internet addiction and increase academic performance in senior high school students. Journal of Clinical and Cultural Psychiatry 2020, 1(2), 28-31. [CrossRef]
Figure 1. Confirmatory factor analysis for smartphone addiction scale.
Figure 1. Confirmatory factor analysis for smartphone addiction scale.
Preprints 91521 g001
Figure 2. Confirmatory factor analysis for phubbing scale.
Figure 2. Confirmatory factor analysis for phubbing scale.
Preprints 91521 g002
Figure 3. The final model. Note. Standardized path coefficients are shown. Solid arrows indicate significant relationship and dotted arrows indicate no significant relationship. Circles represent latent variables. Error terms are included but omitted from the figure for simplicity.*p<.05, **p < .01, ***p < .001.
Figure 3. The final model. Note. Standardized path coefficients are shown. Solid arrows indicate significant relationship and dotted arrows indicate no significant relationship. Circles represent latent variables. Error terms are included but omitted from the figure for simplicity.*p<.05, **p < .01, ***p < .001.
Preprints 91521 g003
Table 1. Pearson’s correlations among variables.
Table 1. Pearson’s correlations among variables.
Variables 1 2 3 4 5 6 7
1. Discipline - .59** .03 .10** .38** -.09* -.08*
2. CPS - .16** .17** .48** .01 -.07
3. Relationship - .40** .17** -.03 -.10**
4. Emotional Status - .20** -.21** -.20**
5. Family Support - .02 -.06
6. Smartphone addiction - .38**
7. Phubbing -
Mean 18.69 17.18 12.69 10.50 5.82 36.82 22.05
Standard deviation 4.72 3.69 2.79 2.74 1.52 8.41 6.43
Skewness -.09 -.22 -.64 -.12 -.34 -.18 .01
Kurtosis -.09 -.38 -.33 -.52 -.60 -.27 .05
Cronbach’s α 8.2 .74 .71 65 .63 .78 .78
Note. CPS=Communication and Problem-Solving; **p<.01; *p<.05.
Table 2. The mediation effects of smartphone addiction using 1000 bootstrap samples.
Table 2. The mediation effects of smartphone addiction using 1000 bootstrap samples.
Indirect effect paths Estimate p 95% bias-corrected CI
Lower Upper
Discipline ⟶ SA ⟶ Phubbing .012 012 -.064 -.004
Relationship ⟶ SA ⟶ Phubbing .035 037 .001 .112
Emotional Status⟶ SA ⟶ Phubbing .004 004 -.161 -.009
Disclaimer/Publisher’s Note: The statements, opinions and data contained in all publications are solely those of the individual author(s) and contributor(s) and not of MDPI and/or the editor(s). MDPI and/or the editor(s) disclaim responsibility for any injury to people or property resulting from any ideas, methods, instructions or products referred to in the content.
Copyright: This open access article is published under a Creative Commons CC BY 4.0 license, which permit the free download, distribution, and reuse, provided that the author and preprint are cited in any reuse.
Prerpints.org logo

Preprints.org is a free preprint server supported by MDPI in Basel, Switzerland.

Subscribe

Disclaimer

Terms of Use

Privacy Policy

Privacy Settings

© 2026 MDPI (Basel, Switzerland) unless otherwise stated