Submitted:
30 October 2023
Posted:
01 November 2023
You are already at the latest version
Abstract

Keywords:
1. Introduction
2. Similar transformations of 2D laminar boundary layers equations
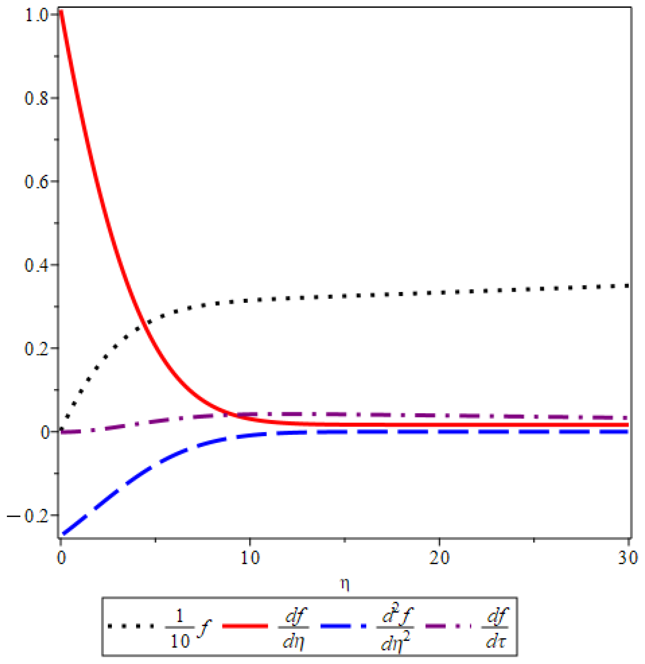
3. A semi-infinite flat plate impulsively started with velocity
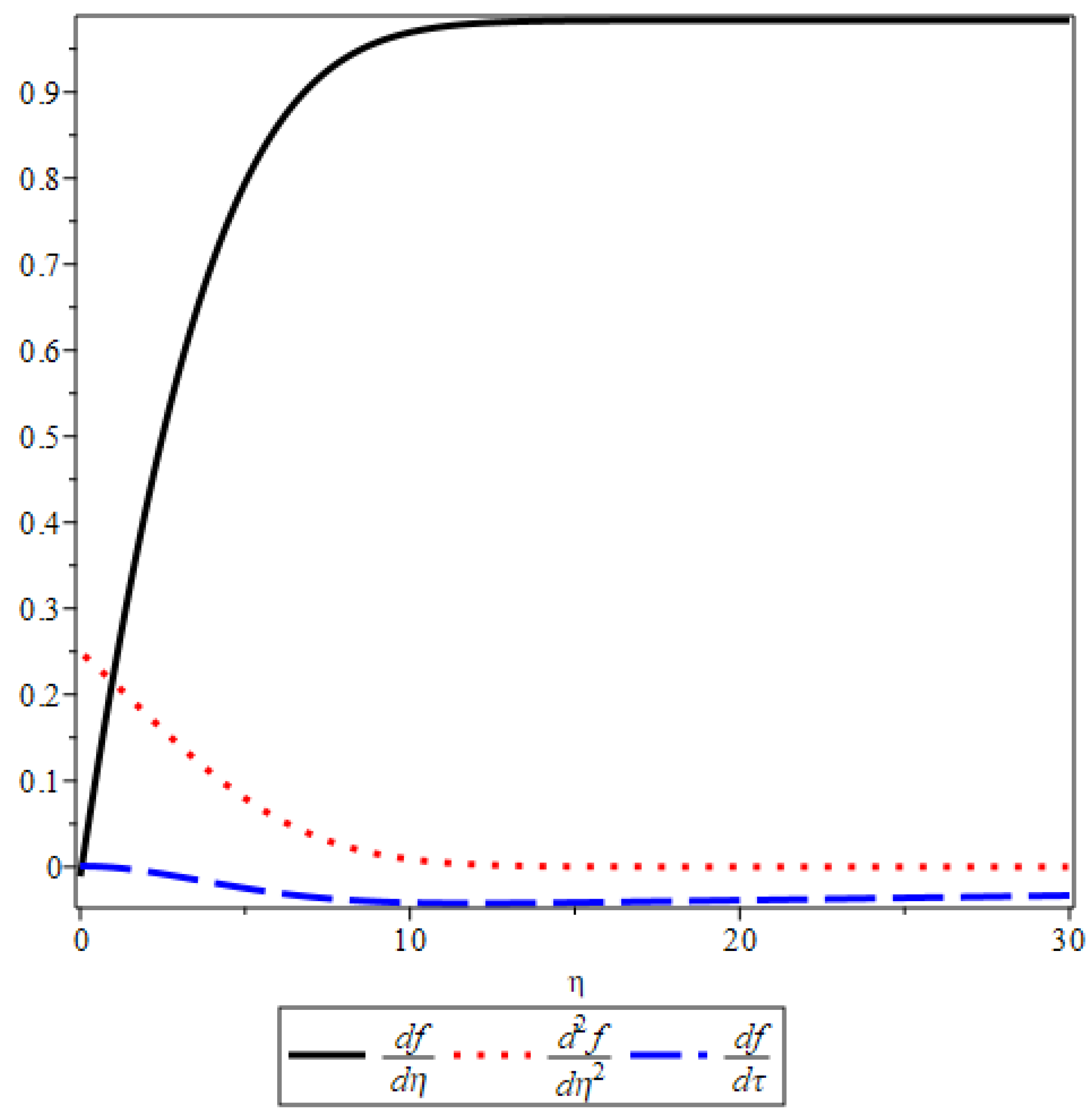
4. A semi-infinite flat plate in an uniform flow with velocity
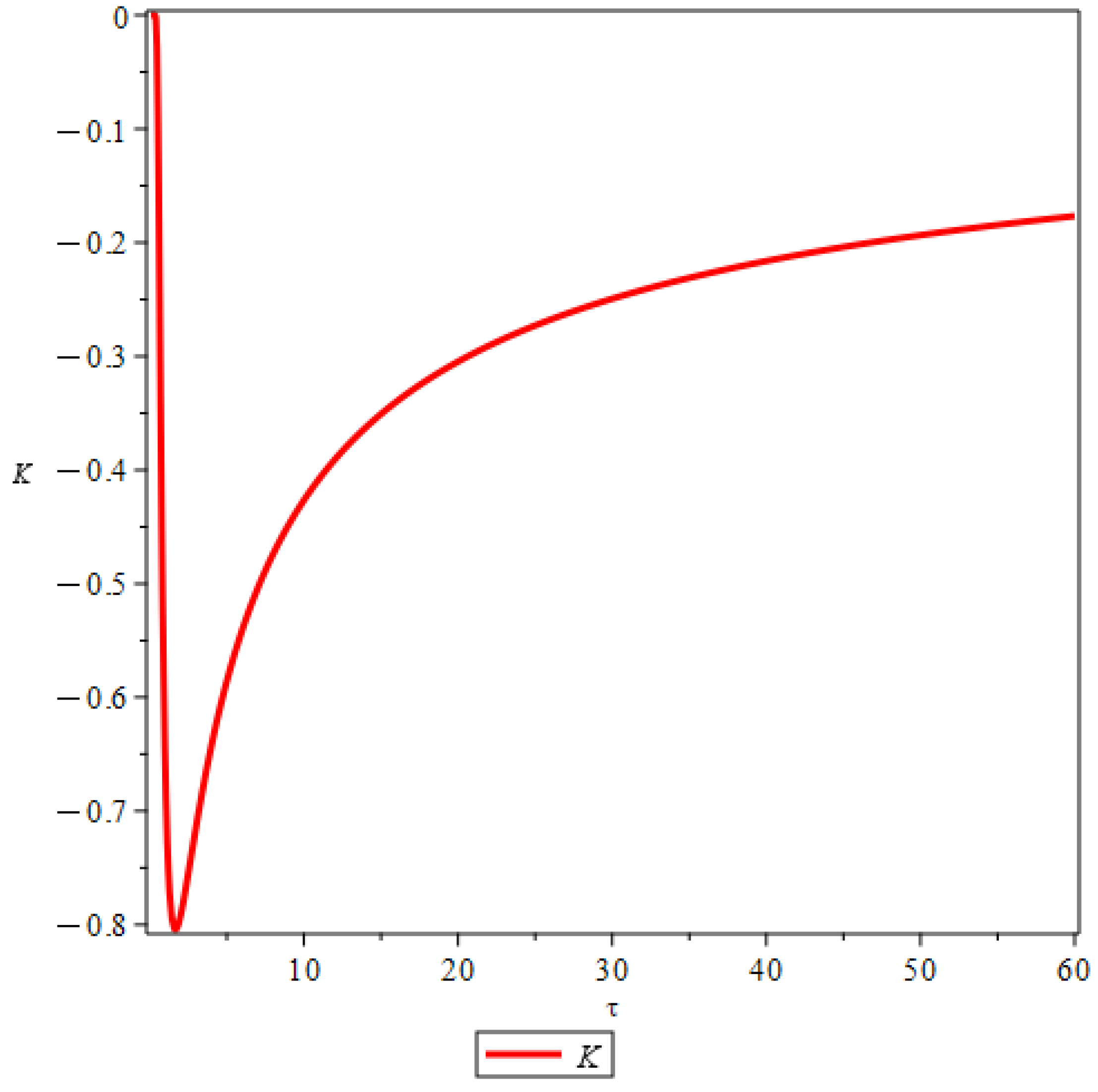
5. From Rayleigh solution to Blasius solution
6. Conclusions
Acknowledgments
Availability of data
Declaration of Competing Interest
Appendix 1 The functions g1, g2, g3 and h1, h2, h3
Appendix 2 Kummer functions
References
- G. G. Stokes, On the effect of the internal friction of fluids on the motion ofpendulums, Trans. Cambridge Philos. Soc., 9 8-106 (1851).
- Lord Rayleigh, On the motion of solid bodies through viscous liquids, Philos. Mag., 21, 697-711(1911).
- V. M. Falkner, and S.W. Shan, Some approximate solutions of the boundary-layer equations. Phil. Mag. 12(7), 865-896(1931).
- K. Stewartson, On the impulsive motion of a flat plate in a viscous fluid, Quart. J. Mech. Appl. Math., 4, 182-198(1951). [CrossRef]
- K. Stewartson, The theory of unsteady laminar boundary layers, Advances in Applied Mechanics, vol. VI, Academic Press, New York, 1-37(1960).
- H. A. Hassan, On unsteady laminar boundary layers, J. Fluid Mech, 9(2), 300-304(1960). [CrossRef]
- J. T. Stuart, Unsteady boundary layers, Clarendon Press, Oxford, England, 349-408(1963).
- K. Takuda, On the impulsive motion of a flat plate in a viscous fluid, J. Fluid Mech. 33 (4), 657-675(1968).
- M. G. Hall, The boundary layer over an impulsively started flat plate, Proc. Roy. Soc. Ser. A, 310, 401-414(1969). [CrossRef]
- S. C. R. Dennis, Motion of a viscous.fluid past an impulsively started semi-infinite flat plate, J. Inst. Math. Appl., 10, 105-117(1972). [CrossRef]
- K. Stewartson, On the impulsive motion of a flate plate in a viscous fluid, II, Quart. J. Mech. Appl. Math., 26, 143-152(1973).
- N. Riley, Unsteady Laminar Boundary Layers, SIAM Review, 17(4), 1975. [CrossRef]
- L. Rosenhead, Laminar Boundary Layers (Dover Publications, New York, 1988).
- C.Y. Wang, Exact solutions of the unsteady Navier-Stikes equations, Appl.Mech.Rev., 42(11),269-282 (1969).
- P. K. H. Ma and W. H. Hui, Similarity solutions of the two-dimensional unsteady boundary-layer equations,J. Fluid Mech. 216, 537-559.(1990).
- H. Schlichting, Boundary Layer Theory, 9th (Springer-Verlag Berlin, Heidelberg, 2017).
- B. H. Sun, Solitonlike Coherent Structure Is a Universal Motion Form of Viscous Fluid. Preprints 2023, 2023100784. [CrossRef]
- H. Blasius, Grenzschichten in Flssigkeiten mit kleiner Reibung, Z. Math. Phys., 56, 1-37(1908).
- E. Reshotko, Boundary-layer stability and transition, Annu. Rev. Fluid Mech. 8, 311-349(1976). [CrossRef]
- B. J. Bayly, S. A. Orszag, and T. Herbert, Instability mechanisms in shear-flow transition, Annu. Rev. Fluid Mech. 20, 359-391 (1988). [CrossRef]
- I. E. Beckwith and C. G. Miller, Aerothermodynamics and transition in high-speed wind tunnels at NASA Langley, Annu. Rev. Fluid Mech. 22, 419-439(1990). [CrossRef]
- Y. S. Kachanov, Physical mechanisms of laminar-boundary-layer transition, Annu. Rev. Fluid Mech. 26, 411-482(1994).
- H. L. Reed, W. S. Saric, and D. Arnal, Linear stability theory applied to boundary layers, Annu. Rev. Fluid Mech. 28, 389-428(1996). [CrossRef]
- T. Herbert, Parabolized stability equations, Annu. Rev. Fluid Mech. 29, 245-283 (1997). [CrossRef]
- W. S. Saric, H. L. Reed, and E. B. White, Stability and transition of threedimensional boundary layers, Annu. Rev. Fluid Mech. 35, 413-440 (2003). [CrossRef]
- P. Durbin and X. Wu, Transition beneath vortical disturbances, Annu. Rev. Fluid Mech. 39, 107-128(2007). [CrossRef]
- B. Eckhardt, T. M. Schneider, B. Hof, and J. Westerweel, Turbulence transition in pipe flow, Annu. Rev. Fluid Mech. 39, 447-468(2007). [CrossRef]
- A. Fedorov, Transition and stability of high-speed boundary layers, Annu. Rev. Fluid Mech. 43, 79-95(2011). [CrossRef]
- X. Zhong and X. Wang, Direct numerical simulation on the receptivity, instability, and transition of hypersonic boundary layers, Annu. Rev. Fluid Mech. 44, 527-561(2012). [CrossRef]
- J. Jiménez, Coherent structures in wall-bounded turbulence, J. Fluid Mech. 842, 513-531(2018). [CrossRef]
- X. Wu, Nonlinear theories for shear flow instabilities: Physical insights and practical implications, Annu. Rev. Fluid Mech. 51, 451-485(2019).
- C. B. Lee and J. Z. Wu, Transition in wall-bounded flows, Appl. Mech. Rev. 61, 030802(2008). [CrossRef]
- C.B. Lee and X.Y. Jiang, Flow structures in transitional and turbulent boundary layer, Phys. Fluids 31, 111301(2019). [CrossRef]
- C. B. Lee, Possible universal transitional scenario in a flat plate boundary layer: measurement and visualization. Phys. Rev. E 62(3), 3659-3670(2000). [CrossRef]
- X. Y. Jiang, C. B. Lee, X. Chen, C. R. Smith and P. F. Linden, Structure evolution at early stage of boundary layer transition: simulation and experiment, J. Fluid Mech., 890, A11(2020). [CrossRef]
- B. H. Sun, Thirty years of turbulence study in China, Appl. Math. Mech., 40(2), 193-214(2019). [CrossRef]
- B. H. Sun, Revisiting the Reynolds-averaged Navier-Stokes equations, Open Phys. 19, 853 (2021). [CrossRef]
- B.H. Sun, Similarity solutions of Prandtl mixing length modelled two dimensional turbulent boundary layer equations, TAML, 12 (2022) 100338. [CrossRef]
- B.H. Sun, Turbulent Poiseuille flow modeling by modified Prandtl-van Driest mixing length, Acta Mech. Sin., Vol. 39, 322066(2023). [CrossRef]
- M. Abramowitz and I. Stegun, eds. Handbook of Mathematical Functions. New York: Dover, 1972.
- Marple https://www.maplesoft.com/.






Disclaimer/Publisher’s Note: The statements, opinions and data contained in all publications are solely those of the individual author(s) and contributor(s) and not of MDPI and/or the editor(s). MDPI and/or the editor(s) disclaim responsibility for any injury to people or property resulting from any ideas, methods, instructions or products referred to in the content. |
© 2020 by the author. Licensee MDPI, Basel, Switzerland. This article is an open access article distributed under the terms and conditions of the Creative Commons Attribution (CC BY) license (https://creativecommons.org/licenses/by/4.0/).