1. Introduction
Polypropylene (PP) as a thermoplastic polymer and polyolefin is used in many industries. PP fibers are represented not only in the textile industry [
1,
2]. The fiber-reinforced concrete in the construction industry have become very important [
3]. The application of PP fibers in construction as reinforcement in concretes has already had a long history [
4,
5,
6,
7]. However, ways to overcome disadvantages such as low affinity between the fibers and the cement matrix have still soughed. Because of non-polar hydrophobic, physical, and chemical inactive polyolefin character of PP, PP does not allow intermolecular bonds between fibers and matrix. One of the ways to increasing adhesion is the physical modification of PP fibers with the inorganic nanoparticles.
Nanometer-sized particles as nanoadditives are not new. In the industries, they have been used for the past 75-100 years [
8]. Inorganic nanoadditives, often referred to as nucleating agents, significantly affect properties of filled polymers. However, it is very important that nanoparticles fulfill not only the function of fillers, but also other purposes for which they are selected. Some nanoadditives have been used to improve the thermal stability and/or reduce the flammability of the polymers. The nucleation effect of embedded nanoparticles and polymer was observed from different perspectives. The choice of nanoadditive in this work was related to the direct improvement of the cement matrix.
In the construction industry, pozzolanic admixtures are used in concrete, which are directly related to the properties of concrete, because they participate in the pozzolanic reaction. Silica fume is an important inorganic additive to concrete, which was also used in the modification of PP fibers itself. It is an active mineral addition that participates in pozzolanic reactions. The shape of these additive looks like balls in nano dimensions [
9]. The second nanoadditive, that finds popularity in many applications, is halloysite nanotubes. It is showing a similar geometry as carbon nanotubes, but it is more ecofriendly. So, it has a future as a replacement for carbon nanotubes. Halloysite is an alkaline aluminosilicate clayed mineral. Its structure and particle shape depend on the conditions of formation, crystallization, and geological occurrence. For research, we used halloysite nanotubes, which are ultrathin long tubes with a diameter usually less than 100 nm. The external and internal structure is different. The use of its potential is to reduce and slow down the flammability of the material, improving dispersibility. But it is also undoubtedly represented in biomedicine and other industries [
10,
11,
12]. That’s why we chose as one additive silica fume (SF) and the second was halloysite nanotubes (HNT).
The entire work, from the selection of the nanoadditive to the evaluation of the adhesion of the modified fibers to the silicate matrix, were aimed at improving the industrial use of PP fibers in silicate composites. In the first step, it was necessary to focus on the preparation of modified PP fibers with inorganic nanoadditives and the evaluation of their properties. Since the main task of this work was to improve the adhesion properties of PP fibers to the cement matrix, it was necessary to evaluate possibly changes of adhesion between PP or modified PP fibers and cement matrix. The direct evaluation of the adhesion between fibers and the cement matrix is exceedingly difficult. Therefore, the Washburn method was used to evaluate the adhesion between the fibers and the cement matrix, which allows the analysis of the absorption capacity of the unmodified and modified PP fibers. Washburn method is based on the description of the absorption of various liquids into a porous material by means of capillary forces [
13,
14,
15]. Depending on the height of the liquid level, or weight in time, it is possible to determine the value of the contact angle, which characterizes the hydrophobicity or hydrophilicity of the monitored materials. The capillary effect, the ability of liquids to flow into small openings in solids, it is caused by adhesion. The resulting force acting on the liquid in the capillary is given by the sum of forces namely the pressure force at the lower and upper interface, the viscous friction force and the volume force due to gravity. The complicated equation of the balance of these forces can be stated simply if certain conditions are met:
at the beginning of absorption is high speed, which quickly slows down and therefore a change of the dynamic contact angle to a static one can be assumed,
the radius of the capillary is very small,
neglecting terms in the balance equation that reach relatively small values.
As it is based on the above-mentioned simplifications for the model of thin capillaries, the balance equations of the acting forces can be written in the form:
σ
l is the surface tension of the liquid used, θ is the contact angle, ρ is the density of the liquid, R is the radius of the tube, h is the height of the liquid level in the tubes, μ is the viscosity of the liquid, g is the gravitational acceleration.
By neglecting the second inertial term and substitution, the given equation can be written in the form:
where
and
For easier measurement of the absorbed weight, not the height of the liquid level, the equation can be adjusted to the form:
where
and
The terms of the equation are: ϵ is the porosity, S0 is the specific surface of the material with dimensions m−1, ρ is the density of the liquid, Ω is the total area of the tube filled with porous material, σl is the surface tension of the liquid, θ is the contact angle, μ is the dynamic viscosity, Rs is the mean static radius, g is the gravitational acceleration.
With further modifications, it is possible to express the dependence of m(t) using the Lambert W function which is part of various fitting programs:
From the measured dependence of m(t), it is possible to obtain the parameter A, which includes the desired contact angle. Parameter A is called the specific rate of absorption capacity, it has the dimension kg
2s
−1. Since the specific absorption rate includes the influence of the porosity of the given sample, which is undesirable, it is advisable to introduce a standardized specific absorption rate:
where by further substitution
and modification the equation can be obtained
Then it is necessary to experimentally determine the dependence of

and find out its maximum. The surface tension of the liquid with the largest value

corresponds to the surface energy of the substrate (

). Based on this procedure, the value of the contact angle of the substrate can be determined for any liquid [16].
2. Materials and Methods
Isotactic polypropylene TATREN HT 2511 (PP, produced by Slovnaft Co., Slovakia) prepared by Ziegler-Natta catalyst with melt flow index MFI = 25 g/10min.
Nanoaditive: Halloysite nanotubes (HNT, produced by Aldrich Chemistry, USA) Al2Si2O5(OH)4.2H2O with molecular weight 294,19 g.mol−1, diameter 30-70 nm and length 1-3 μm and silica fume with the commercial name SOCAL 22S (SF, Evonik industries AG, Germany) amorphous SiO2 as a powder with spherical particles with a diameter 13.5 nm and specific surface 190 m2.g−1.
Tegopren 6875 (TEG, produced by Evonik Industries AG, Germany) organomodified siloxane as dispersant.
PP pellets with the selected nanoadditives and a dispersant was mechanical mixed. The prepared blends were melted before spinning so that the nanoadditive particles were dispersed as evenly as possible in the sample. Melting was performed on a LabTech Engineering Company Ltd. twin-screw extruder (Thailand), with parameters: L/D ratio was 40, screw diameter 16 mm, screw speed 100 rpm. The extruder string of PP blends was cooled and pelletized.
Pure PP and prepared blends of modified PP were spun using the pilot continual laboratory spinning line. Spinning conditions were spinning temperature 240 °C, extruder speed 60 rpm, number of nozzle openings 13, the take-up speed 150 m.min−1. The non-oriented fibers were subsequently drawn, un-axial deformed at the maximum drawing ratio λmax, at the drawing temperature 120 °C. So, the modified oriented PP fibers were prepared.
Table 1 shows the composition of the prepared fibers. Based on the evaluated properties of these fibers, PP fibers with halloysite with a determined composition for Washburn method were prepared.
Table 2 shows the composition of the prepared PP and modified PP fibers with halloysite and silica fume which were used for determining the adsorption capacity by using Washburn method.
Macromorphological structure of fibers
The surface of the prepared modified PP fibers was evaluated by equipment with high resolution and X-ray SEM analysis JEDL JSM - 7500F.
Orientation of fibers
The essence of determining the factor orientation of fibers is the measurement of the speed of sound in a fiber. The factor of average orientation is dependent on the internal structure arrangement of fibers (expressed by a super molecular structure parameter) and indicate the measure of fiber anisotropy. The sound speed in PP and modified PP fires were measured using a PPMSR Dynamic Modulus Tester (H. M. Morgan, Co., USA).
The factor of average orientation of fires is determined according to the relationship:
where f
ɑ is the average fibers orientation, C
n is the sound speed in a completely unoriented fiber and C is the sound speed in the investigated fiber. The value of C
n for unoriented PP fiber is 1.6 km. s
−1
Mechanical properties
Tenacity and elongation at break and Young’s modulus represent the mechanical properties of observed prepared pure PP and modified PP fibers. The mechanical properties of PP/modified PP fibers were evaluated by the Instron 3343 equipment (USA). Measuring conditions were the length of fiber 125 mm and rate of clamp 300 mm.min−1. The mechanical characteristics of the observed PP/modified PP fibers were determined in accordance with Standard ISO 2062:1993.
Thermo-mechanical properties
Thermo-mechanical characteristics of pure PP and modified PP fibers were measured by equipment Shimadzu TMA-50 (Japan). The deformations (shrinkage, %) of the fibers were measured. Conditions of measurement were as follows: In the temperature range, the temperature increases from room temperature to 110 °C, at the heating rate 5 °C.min−1 and fiber length was 9.8 mm at constant load. The dependence of the dimensional stability of fiber on the temperature was obtained from which the thermo-mechanical characteristics were determined.
Absorption capacity of liquids into fibers
Using Adventurer AX324 scales from OHAUS, the dependence of the weight of the absorptive liquid into the fibers on time was measured. The essence of the method of assessing the absorption capacity of liquid into fibers is the so-called Washburn method of soaking the fibers. The mathematical model is based on a description of the balance of forces acting in the capillary under certain conditions. Subsequently, the value of the specific rate of absorption capacity An was calculated from the measured dependence of the mass of the liquid versus time and the computer program Excel.
3. Results and Discussion
The main task was to find a method for evaluation the adhesion of PP and modified PP fibers to the cement matrix without preparing concrete blocks. We used Washburn method to determine the absorption capacity of the prepared fibers. We evaluated three fibers. Pure PP fiber and two modified PP fibers with halloysite and silica fume.
The results of the work [
17] show that nanoadditive of silica fume in different quantity change differently mechanical as well as thermomechanical properties of PP fibers. The best achieved improvement of the properties of modified PP fibers with different compositions of prepared modified fibers, even compared to pure PP fibers, we recorded with using dispersant Tegopren. The inorganic nanoadditive of silica fume together with dispersant Tegopren have improved evaluated mechanical properties as tenacity, Young’s modulus, and sorption, too. In the DOEs, we obtained the composition of modified PP fibers, which should have the optimal properties for use in silicate composites. Based on the results, it can be held that the fibers with the inorganic filler can be produced with the required mechanical and thermomechanical properties, which may provide pozzolanic reaction in the concrete and the thereby improving the endpoint of the concrete. Impact assessment application of prepared fibers in concrete is the task of another research. Therefore, the composition of the prepared modified PP fiber with silica fume, which was used to evaluate the sorption capacity by the Washburn method, was calculated using statistical optimization and was determined based on previous results published in the work [
17].
On the contrary, the calculation of composition of modified PP fiber with halloysite was part of this work. Three fibers with different content of halloysite were prepared and the mechanical properties (tenacity and elongation at break, Young’s modulus) and supramolecular structure evaluated by surface structure based on SEM (
Figure 1) images were determined.
Picture 1.
REM images of modified PP/HNT/TEG fibers with halloysite at the magnifications of 2000 and 10000. (a) 1% content of halloysite. (b) 3% content of halloysite. (c) 5% content of halloysite.
Picture 1.
REM images of modified PP/HNT/TEG fibers with halloysite at the magnifications of 2000 and 10000. (a) 1% content of halloysite. (b) 3% content of halloysite. (c) 5% content of halloysite.
We evaluated the surface structure of the PP/HNT/TEG fiber from SEM images (
Figure 1). It can be seen from the images that the nanoadditive content of 3% and more significantly disrupts the surface structure of the modified PP fibers. It is possible to observe places with larger deficits, which may be caused by agglomeration of particles at a higher content of nanoadditive. The most homogeneous structure was achieved with PP/HNT/TEG fiber with 1% halloysite.
Furthermore, the mechanical properties were evaluated, representing toughness and elongation at break and Young’s modulus (
Figure 1,
Figure 2 and
Figure 3). When evaluating the mechanical properties, we can unequivocally confirm that the halloysite content of 5% led to a significant deterioration of the properties compared to pure PP fiber, as well as compared to modified fibers with a lower content of nanoadditive. At 3% there is only a small decrease in tensile strength or Young’s modulus and an increase in elongation at break. Based on the obtained results for modified PP fibers with halloysite with different content, it can be concluded that modified PP fiber with 1% halloysite will be prepared for the analysis of absorption capacity using Washburn method, which obtained the smallest decrease in the observed properties in comparison with pure PP fiber.
The entire work was focused on modification of PP fibers with a view to improving silicate composites. Therefore, we decided to use the Washburn method to compare the sorption capabilities of pure PP fiber with modified PP fibers. The mathematical model of Washburn method of soaking fibers is based on the description of the balance of forces acting in the capillary under certain assumptions.
In the next step, we prepared pure and modified PP fibers, which we then analyzed. Before measuring the absorption capacity of the prepared PP fibers using the Washburn method, we measured the speed of sound propagation in the fibers and evaluated the factor of average orientation of these fibers. Subsequently, we measured mechanical properties such as tenacity and elongation at break and Young’s modulus. Finally, we measured the thermomechanical stability of the prepared pure and modified PP fibers, i.e., the shrinkage of these PP fibers (
Table 3).
The factor of average orientation of the modified PP fibres decreased compared to the pure PP fibre. We recorded a decrease in all measured properties of modified PP fibres compared to pure PP fibre. Although there was a greater decrease in some properties for the halloysite-modified fibres, but for elongation at break and shrinkage were greater change in the silica fume-modified fibres. The decrease of the orientation factor or mechanical properties of modified fibres are caused by the added nanoadditive. The nanoadditive can be unevenly dispersed in the mass, which leads to the deterioration of some properties compared to pure PP fibres. And the geometry of the nanoparticles affects too the change in properties. While shrinking, the nanoadditive showed a positive effect, because there was a smaller dimensional change. Nanoadditives prevent macromolecular chains from organizing themselves into the most energetically suitable form - a statistical ball and thus exhibiting their elastic behaviour.
Before analysis, the fibres were cut to the same length and inserted into a glass tube with a length of 5 cm and a diameter of 0.8 cm. The samples prepared in this way were placed in the holder of the Adventurer AX 324 analytical balance. At the same time, we had prepared different liquids, which were successively used to measure the dependence of the weight of the soaked liquid into PP and modified PP fibres. At the beginning of the measurement the prepared sample approached to the level of the liquid. We recorded the increase in the weight of the soaked liquid every 10 s, for a period of 300 s. Three replicate measurements were made for each fibre and each liquid. Subsequently, from the measured dependence of the weight of the liquid on time and computer program Excel, we calculated the values of the specific rate of absorption capacity An for all prepared fibres samples.
The fitting of the experimental dependence of m(t) using the Lambert W function, which is part of fitting programs.
For the function defined in this way, it is valid that for t = 0 is also m = 0 and for
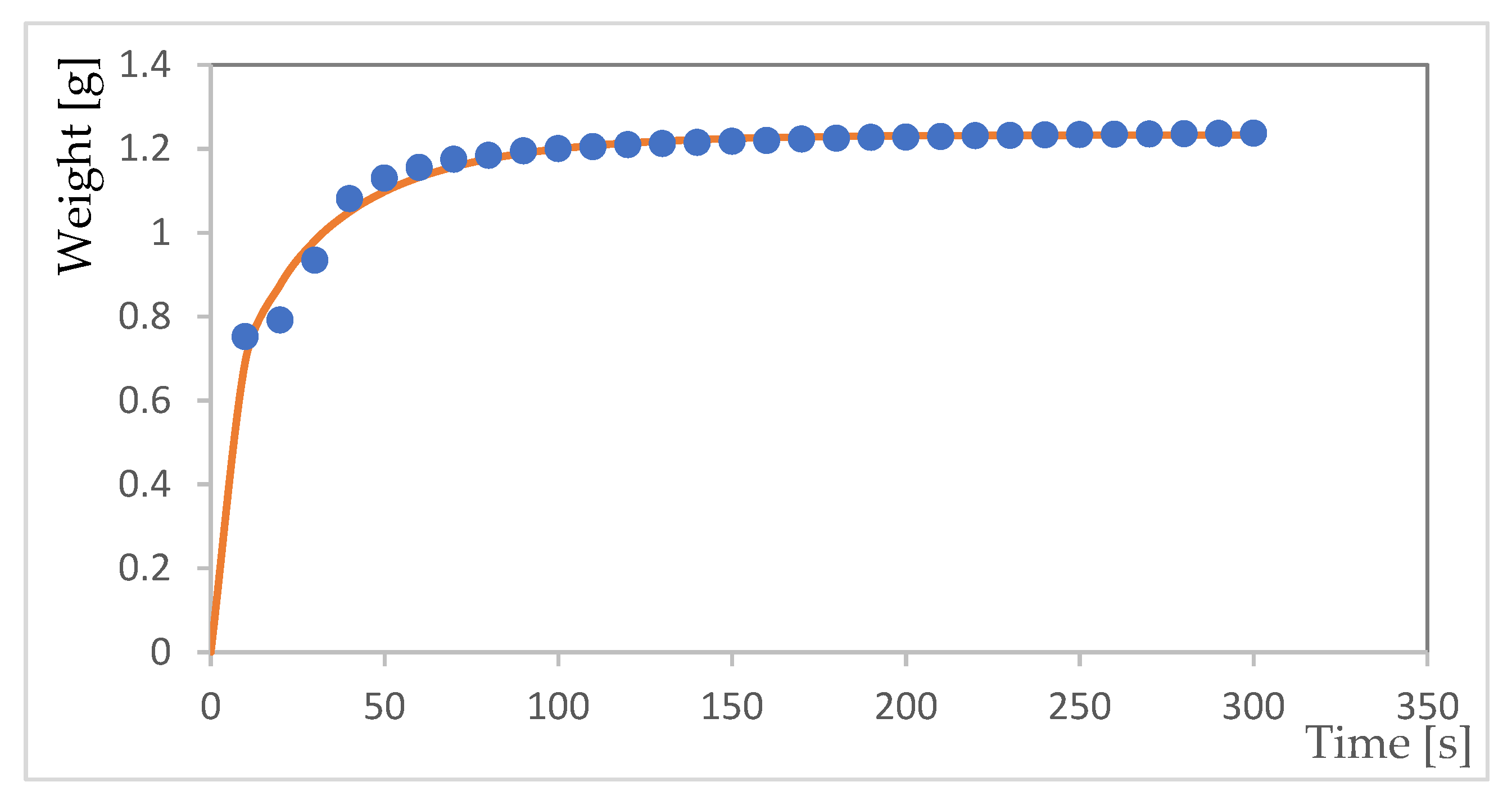
Figure 4.
The dependence of the weight of soaked liquid on time for pure PP fibres (points – measurement values, line - fitting function).
Figure 4.
The dependence of the weight of soaked liquid on time for pure PP fibres (points – measurement values, line - fitting function).
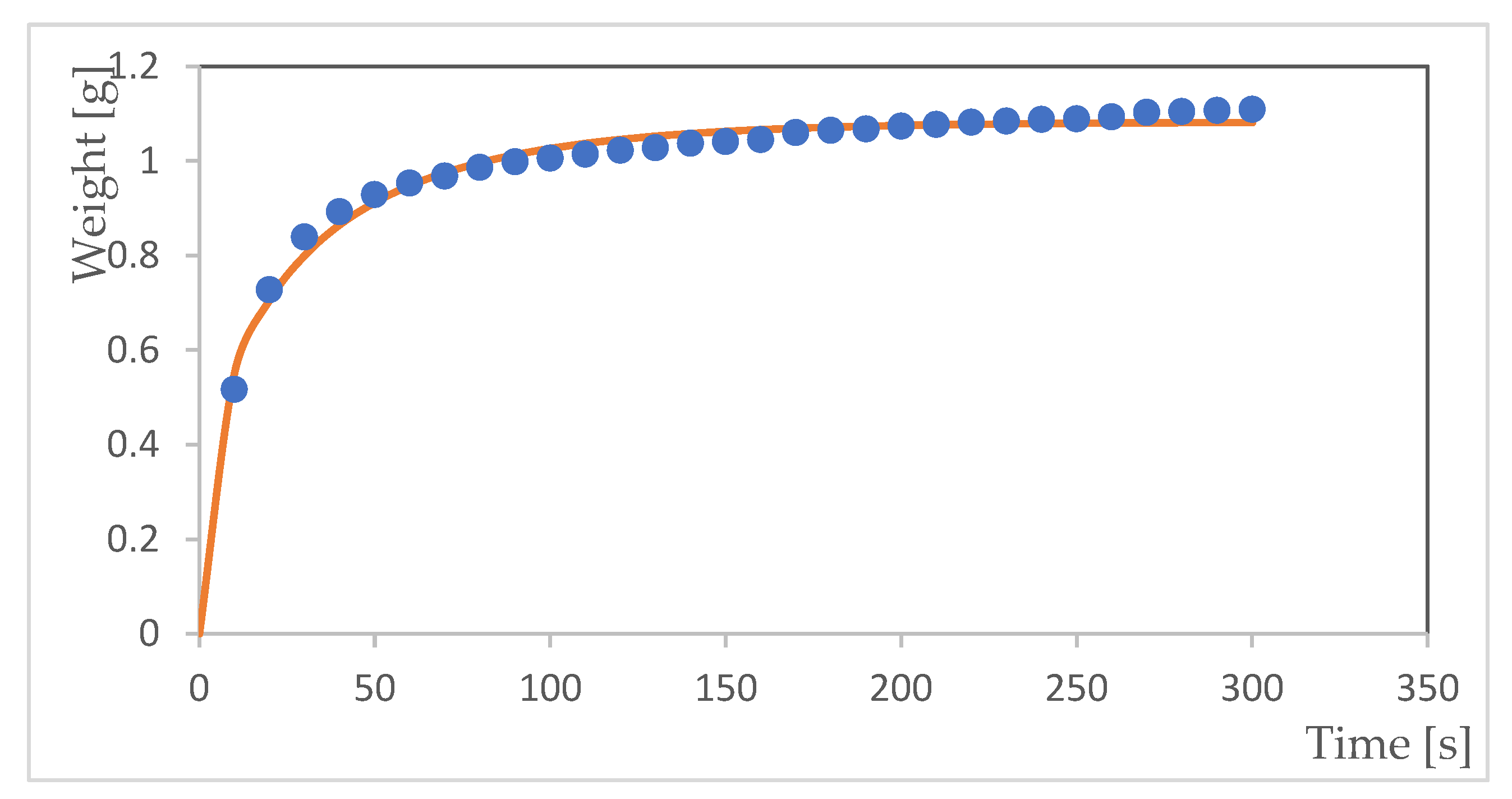
Figure 5.
The dependence of the weight of soaked liquid on time for modified PP fibres with silica fume as nanoadditive (points - measurement values, line - fitting function).
Figure 5.
The dependence of the weight of soaked liquid on time for modified PP fibres with silica fume as nanoadditive (points - measurement values, line - fitting function).
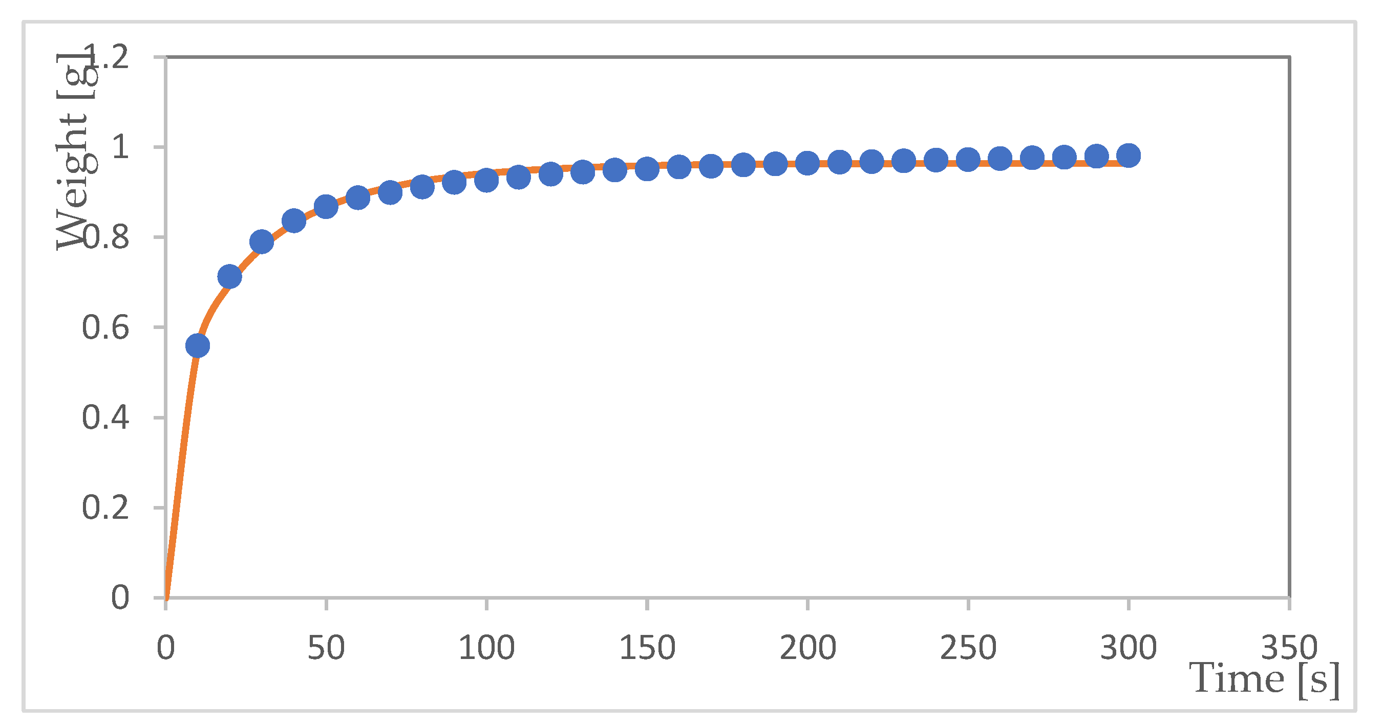
Figure 6.
The dependence of the weight of soaked liquid on time for modified PP fibres with halloysite as nanoadditive (points - measurement values, line - fitting function).
Figure 6.
The dependence of the weight of soaked liquid on time for modified PP fibres with halloysite as nanoadditive (points - measurement values, line - fitting function).
From the obtained values in
Table 4, we can see that the pure PP fibre reached the highest value of specific rate of absorption capacity compared to both modified PP fibres. These results reflect the difference of the selected nanoparticles, the different geometry, and the associated possible dispersion of the nanoparticles. Modified PP fibres with halloysite nanoadditive achieved higher specific rate of absorption capacity compared to modified PP fibres with silica fume. Liquid transport in modified PP fibers is hindered by particles of silica fume or halloysite compared to pure ones, where the path for liquid to rise is unobstructed. On the contrary, when comparing modified PP fibers with nanoadditives with different particle shapes, it can be concluded that the spherical particles of silica fume create a greater barrier to the rise of liquid than halloysite tubes.
These results reflect the knowledge about PP, which has a high transport capacity, and based on the findings, it can be concluded that Washburn’s method rather describes the transport ability of PP or of modified PP fibers as the sorption capacity of the fibers. This transport ability in modified PP fibers decreases due to the dispersed nanoadditives.
These results can be indicated by too Picture 2, which show a higher sorption capacity of the modified fibers compared to the pure PP fiber, due to more significant color changes on the modified PP fibers with nanoadditive of halloysite in a time interval of 1 week from the measurement. Since the color change on the modified PP fibers with the nanoadditive is more pronounced, we can assume that the modification of the PP fibers led to better sorption in the modified PP fibers. While during given method we noted a better transport property of the pure PP fibers. The water absorptivity is connected more to halloysite or silica fume nanoparticles and thus the water content increases in the modified fibers. In the case of pure PP fibers, the transport is faster (without hindrance of nanoadditive particles), but it binds less water, because it has nowhere to bind.
Picture 2.
Samples of fibres after measurement of soaked liquid into PP and modified PP fibres with visible colour changes.
Picture 2.
Samples of fibres after measurement of soaked liquid into PP and modified PP fibres with visible colour changes.
4. Conclusions
Based on the results of long-term research, which we carried out with a view to improving the adhesion of hydrophobic PP fibers to the silicate matrix. We needed to evaluate and compare the sorption properties of PP fibers. We used the Washburn method. We compared pure PP fiber as a reference sample with modified PP fibers. For the modified PP fiber with silica fume, we used the optimal composition from the previous the work, which was already published [
17]. The composition of the PP/HNT/TEG fiber was determined based on analyzes of the prepared PP/HNT/TEG fibers with different halloysite content. However, the obtained results led us to the conclusion that the given method points to the excellent transport properties of PP fibers, which are known. However, the low sorption properties of PP fibers are also known, so the high specific rate absorption capacity reflects the transport capacity of pure PP fibers. Conversely, the decrease in the specific rate of absorption capacity of modified PP fibers indicates a decrease in the transport capacity of these fibers. However, the sorption capacity of the modified PP fibers increased, which can be evidenced by a more pronounced color change in the modified PP fibers compared to the pure PP fibers.
Acknowledgments
This work was supported by the Slovak Research and Development Agency under the contracts no. APVV-17-0078.
Conflicts of Interest
Every author confirms that this manuscript is not published/submitted in any other journal. It is only submitted in this journal. All authors have contributed to this research work and preparation of the manuscript. Additionally, to the best of our knowledge authors have no conflict of interests.
References
- Jambrich, M.; Hodul, P. Textile applications of polypropylene fibers. Polypropylene: An A-Z Reference, Kluwer Academic Publishers, The Netherlands, 1999, 806-812.
- Gahleitner, M.; Paulik, Ch. Chapter 11– Polypropylene and other polyolefins. Brydson’s plastic materials, 2017, 79-309. [CrossRef]
- Zheng, Z.; Feldman, D. Synthetic fibre-reinforced concrete. Progress in polymer science, 1995, 20, 2, 185-210. [CrossRef]
- Kistan, A.;Kanchana, V.; Parthiban, E.; Vadivel, S.; Sridhar, B. Study on flexural behaviour of polypropylene fiber reinforced fly ash concrete beam. MaterialstodayPROCEEDINGS, 2023. [CrossRef]
- Hosseinzadeh, H.; Salehi, A. M.; Mehraein, M.; Asadollahfardi, G. The effects of steel, polypropylene, and high-performance macro polypropylene fibers on mechanical properties and durability of high-strength concrete. Construction and Building Materials, 2023, 386. [CrossRef]
- Behfarnia, K.; Behravan, A. Application of high performance polypropylene fibers in concrete lining of water tunnels. Materials & Design, 2014, 55, 274-279. [CrossRef]
- Bhat, A. R.; Vikram, A. Performance of concrete with polypropylene fibre and polyvinyl chloride fibre Materialstoday Proceedings, 2023. [CrossRef]
- Sasrti, V.R.;Polymer Additives Used to Enhancew Material Properties for Medical Device Applications, Plastic in Medical Devices, Plastic Design Library, 2010, 55-72. [CrossRef]
- Benli, A.; Karataş, M.; Bakir, Y. An experimental study of different curing regimes on the mechanical properties and sorptivity of self-compacting mortars with fly ash and silica fume. Construction and Building Materials, 2017, 144, 552-562. [CrossRef]
- Wang, B.; Huang, H-X. Effects of halloysite nanotube orientation on crystallization and thermal stability of polypropylene nanocomposites. Polymer Degradation and Stability, 2013, 98, 1601–1608. [CrossRef]
- Du, M.; Guo, B.; Wan, J.; Zou, Q.; Jia, D. Effects of halloysite nanotubes on kinetics and activation energy of non-isothermal crystallization of polypropylene. Journal of Polymer Research, 2010, 17(1), 109–118. [CrossRef]
- Yuan, P.; Tan, D.; Annabi-Bergaya, F. Properties and applications of halloysite nanotubes: recent research advances and future prospects. Applied Clay Science, 2015, 112-113,75-93. [CrossRef]
- Testoni, G.A.; Kim, S.; Pisupati, A.; Park, Ch. H. Modeling of the capillary wicking of flax fibers by considering the effects of fiber swelling and liquid absorption. Journal of Colloid and Interface Science, 2018, 525, 166-176. [CrossRef]
- Bigui, W.; Qing, Ch.; Caiyun, Y. Wettability determined by capillary rise with pressure increase and hydrostatic effects. Journal of Colloid and Interface Science, 2012, 376, 307-311.
- Siebold, A.; Nardin, M.; Schultz, J.; Walliser, A. Effect of Dynamic Contact Angle on Capillary Rise Phenomena, 2000, 161(1), 81-87. [CrossRef]
- Morávek, T. Plazmová úprava povrchu vystúžených polypropylénových vlákien v dielektrickém bariérovém výboji. Thesis, Brno, 2013.
- Petková, M.; Hýlová, M.; Ujhelyiová, A. Physical modification of polypropylene fibers used in construction. Journal of the Textile Institute, 2017, 108 (2), 196-202.
|
Disclaimer/Publisher’s Note: The statements, opinions and data contained in all publications are solely those of the individual author(s) and contributor(s) and not of MDPI and/or the editor(s). MDPI and/or the editor(s) disclaim responsibility for any injury to people or property resulting from any ideas, methods, instructions or products referred to in the content. |
© 2023 by the authors. Licensee MDPI, Basel, Switzerland. This article is an open access article distributed under the terms and conditions of the Creative Commons Attribution (CC BY) license (http://creativecommons.org/licenses/by/4.0/).