Preprint
Article

This version is not peer-reviewed.

Incobotulinumtoxin A and Yoga-Like Isometric Exercise in Adolescent Idiopathic Lumbar Scoliosis – a Randomized Pilot Study

A peer-reviewed article of this preprint also exists.

Submitted:

13 September 2023

Posted:

15 September 2023

You are already at the latest version

Abstract
Incobotulinumtoxin A and Yoga-like Isometric Exercise in Adolescent Idiopathic Lumbar Scoliosis – a randomized pilot study Abstract: Background: Approximately 90% of scoliosis is adolescent idiopathic (AIS). From its first appearance at 10-14 until age 18 it is most vulnerable to deterioration; young people are most susceptible to the condition worsening. An effective non-surgical means of remediation would be welcome. Design: Randomized control two-arm study, assessing the safety and efficacy of combining incobotulinum injections with yoga to reverse lumbar and thoracolumbar AIS. Methods: In a private clinic setting, non-pregnant healthy 12 – 18 year-olds were either taught a symmetrical “placebo” yoga pose (control sub-group 1), given the side plank (Vasisthasana) done thrice daily with placebo injection (control sub-group 2) or given the thrice-daily side-plank with botulinum injection (Intervention group 3). Injection: 33 IU of incobotulinum toxin type A (Xeomin) injected into concave-side lumbar paraspinals and quadratus lumborum at L2-3 and the psoas muscle at L3-4, or injected similarly with placebo. Randomization by Random.com. Objective: Assess whether muscular asymmetry treated with botulinum toxin injection and the side-plank are safe and effective in AIS.Results: Outcome: Twelve intervention and 12 placebo patients (Groups 1 + 2), 12 -18 years old completed the three-month study period. Mean daily side-plank time = 165 seconds. Mean initial lumbar curvature was 36.9 degrees (SD 14.36), (p<0.0001); mean curvature at 3 weeks was 29.5 degrees. (SD 14.23) (p<0.0001); mean curvature at 3 months was 26.0 degrees (SD 12.81) Onset vs 3-month value: p<0.0001. Two patients in Group 3 complained of shoulder pain, and 2 of wrist pain that resolved when the side-plank was done on the elbow. Conclusion: Muscle asymmetry appears relevant to AIS treatment. Incobotulinum injections combined with the side-plank done with the convex side downward may be safe and helpful in adolescent idiopathic lumbar scoliosis.
Keywords: 
;  ;  

Introduction:

Scoliosis is a three-dimensional curve composed of a side-to-side curve(s) and posterior rotation toward the convex side of one curve. It is seen in approximately 2% of Americans, and 2% worldwide. (1) Since the advent of antibiotics for tuberculosis and the Salk vaccine, approximately 85% of scoliosis is adolescent idiopathic (AIS). (2) Approximately 80% of AIS is first encountered in adolescent girls. (2) When a Cobb angle measurement of a curve exceeds 25 degrees, braces are often implemented to deter progression since this is the level at which most studies report high rates of progression (3 -6); several other systems may make different determinations. The Rigo Cheneau classification which articulates guidelines for implementing, designing and crafting braces may depart somewhat from the 25-degree demarcation. (7) It coordinates brace design with fabrication, using its own principles of correction and thus has control of the relationship between when to prescribe and what is furnished. The soft SpineCor brace has its own system as well, with the same internal consistency. (8) Braces are not generally expected to diminish curvature, but rather reduce curve progression. (9) Nevertheless, the SpineCor and Lyons braces have shown corrective capacity. (10, 11) When the goals of bracing were polled among authorities in the field, aesthetics, quality of life, disability, back pain and psychological well-being were found the most important goals, in that order. (12) These goals are naturally promoted through curve correction. The same group judged the evidence in favor of bracing to be stronger than the evidence for any other conservative modality, with scoliosis specific exercises second. (12) Nevertheless discomfort, high-school embarrassment, lowered self-esteem, body image (13) and consequent issues of compliance are relevant, and the questions of whether core stabilization or scoliosis-specific exercises, and even the use of a second orthotic, insoles, improve braces’ efficacy have been raised. (14, 15) Other conservative methods such as the Schroth, Pettibone and Clear have mixed reports regarding efficacy, and exercise programs are also currently being tested. (16 – 19) Greater clarity on ancillary treatments with braces is desirable, especially on the underlying principles that can guide therapeutic decisions.
Typically, it is only when curves intensify beyond 45 degrees that surgical intervention is considered. Surgery has dominated the field of scoliosis since it has been recognized as the most reliable and effective remediation. The natural history of AIS suggests .4 to 2.2 degrees of annual progression, depending upon age, Risser number and curve; teen-agers’ spines are capable of much greater change, and great person-to-person variation. (3-5) As a consequence, with or without braces, parents and their children with AIS are relegated to the passive role of “watchful waiting” unless and until curves reach 45 degrees.
A reliable, innocuous and readily available conservative means of reversing scoliosis curves would be desirable. Previous work suggests electrophysiological and hormonal muscular asymmetries in AIS (20, 21), supporting the possibility that muscular imbalance may be a relevant factor in AIS. We tested this utilizing botulinum toxin type A, a medication whose injection into a muscle temporarily weakens it, with few other effects.
The hypothesis that muscular imbalance is important in AIS, is also supported by studies finding that the Schroth Method significantly improves curves. (22) Further, a single yoga pose, the side-plank, done with the convex side of lumbar curves held inferiorly was found helpful in AIS. (23-25) In the current study we used the side plank and have added botulinum toxin type A injections to the contralateral paraspinal, quadratus lumborum and psoas muscles to weaken the stronger (concave) side. Bracing was not permitted during the test period to avoid possibly confounding factors. Testing the validity of the muscular imbalance hypothesis, the primary and secondary objectives of this study were to assess the benefits and harms (26) of combining incobotulinum injections with yoga to reverse lumbar and thoracolumbar AIS.
The ongoing study has been approved by the Chesapeake IRB, and the FDA since this use of botulinum toxin is virtually new in the United States; one other institution is studying it in a similar context. (27) The current study was made public on Clinical Trials.org NCT04922983 on July 17,2022.

Materials and Methods:

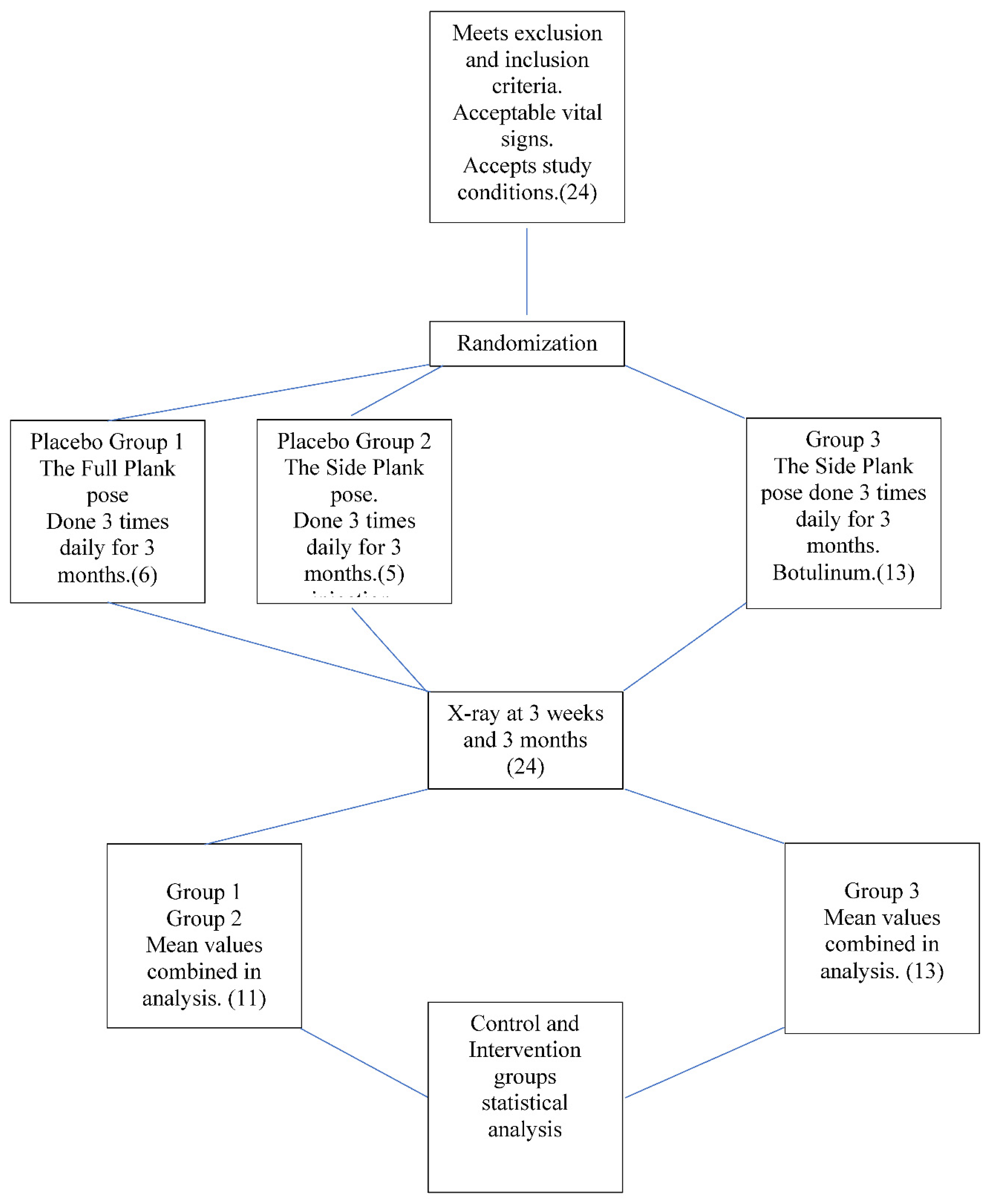
This was a two-arm randomized pilot study with longitudinal observations. See Figure 1.
Flow chart.
Recruitment began July 1, 2021, and is reported because the results seemed important enough to us to make them public as soon as possible.
Design:
The study design is a control, randomized study, with a split control group: one subgroup receiving “placebo” yoga only, the second receiving the intervention yoga pose and normal saline injections. The intervention group received both the interventional yoga pose and botulinum injections.
Eligibility:
Inclusion criteria:
Age 12-18 years.
Lumbar or thoracolumbar curve 25 degrees or more.
Willingness to perform one yoga pose for as long as possible three times daily for three months.
Parental or guardian agreement.
Exclusion criteria:
Neuromuscular or musculoskeletal disease, e.g., Cerebral palsy, Guillain-Barre, Marfan’s syndrome.
Current use of brace.
Previous exposure to botulinum toxin type A.
Positive pregnancy test.
Location of study:
The study was conducted in private offices in Manhattan.
The study accepted non-pregnant applicants above 12 years of age who had at least 25-degree lumbar or thoracolumbar curves on X-rays completed less than 6 months before their visits. Intervention group participants were given the side plank yoga pose, done for as long as possible three times daily with concave lumbar or thoracolumbar curve downward and 100 U of botulinum toxin type A, divided into three equal doses of 33 IU. All incobotulinum injections were given into the concave side: one dose at the paraspinal musculature opposite the lumbar curve’s inflexion point, generally L2-3, one into the quadratus lumborum opposite L2-3, and the third into the psoas muscle injected from a posterior approach approximately 7 cm lateral to the spine at L4. Paraspinal and quadratus lumborum injections were made with 1.5 inch inoject needles; the psoas injection was made with a 7 inch inoject needle; all injections were made with EMG guidance. Patients’ vital signs and weight were tested before the injections and again (except for weight) 15 minutes after the injections. Patients repeated scoliosis X-rays at 3 weeks and 3 months. EOS technology was used whenever possible. Checks on participants’ compliance with the three-times daily side-plank regimen were attempted by telephone or email.
Power calculations based on previous papers (23-25) was 10 - 12 subjects in control group and in the study group, where alpha =.05 and (1-beta) = 80%, (10 subjects per group).
Randomization was done using random.org as patients qualified for the study presented in the office. There was no blocking. The medical assistant enrolled the patient; the office manager generated the randomized treatment group. The medical assistant prepared the syringe with non-preservative normal saline or incobotulinum plus 1 cc of non-preservative normal saline, both colorless liquids. The participants, care providers, and radiologists performing initial and subsequent scoliosis X-rays and measuring Cobb angles were all blinded regarding group assignment. Apart from group 1, which had a ‘placebo’ yoga pose, which of necessity was different in appearance from the intervention yoga pose, and the fact that this group had no injection, all procedures were indistinguishable to participants, care givers and of course radiologists.
One-tailed T-tests were used to test the hypotheses.

Results:

Groups 1 and 2 made up a significant control group of 6 +5 = 11 patients, with 1 male in group 1. See figure 1. Thirteen patients, 9 females, completed the protocol in group 3. Mean age of controls and intervention patients: Group 1: 16.8 (S.D. 1.3); Group 2: 14.7 (2.1); Groups 1+2; 15.3 (2.3). Group 3: 15.9 (1.75). Mean weight of controls and intervention groups: Group 1: 123.6 lb. (18.25) Group 2:116 lb.(15.92); Group (1 + 2): 121.4 lb. (25.1); Group 3:123.85 lb. (11.95). See Table 1.
There was 1 dropout in group I, and 2 dropouts in both groups 2 and 3 that were non-compliant of second or third X-rays. Group 2 also potentially had 3 patients who experienced injection anxiety after randomization but before treatment. There were no reported injuries from the yoga pose in any group beyond a few days of sore muscles: 1 patient in group 2 and 1 in group 3. There were no changes in vital signs or later side-effects after administration of Incobotulinum. With rarely missed days, all patients reported performing the side-plank or full plank at least twice daily beginning at a mean 35 seconds per side-plank, with mean cumulative reported dose of 85 seconds daily, and ending at a mean 70 seconds per side-plank after 3 months, with mean cumulative dose of 165 seconds daily. Most participants did the multiple side-planks successively in the morning.
Mean lumbar scoliosis at study onset: Group (1+2) 37.91 degrees (S.D. 12.78) range: 25 – 60 degrees. Group 3: 41.85 degrees (S.D.16.2) range: 18 - 69 degrees; Mean 3-week curve Cobb measurements were: Group (1 + 2): 37.73 (11.38); Group 3: 33.15 (13.95); Cobb measurements at 3 months were: Group (1 + 2): 35.82 (11.12) and Group 3: 29.46 degrees (12.59). See Table 2 and Table 3.
Significant differences appeared between groups 1 and 3 at three weeks (p = .0005) and between 3 weeks and 3 months (p = .0015); between groups 2 and 3 at 3 months: (p = .0365) and between groups (1 + 2) and group 3 in 3 weeks (p = .0031, in 3 months (p = .0002) and between 3 weeks and 3 months (p = .0328). See tables 1 – 3.
Apart from transiently sore shoulders and wrists mentioned above, no harms were seen in any participants, although they were rigorously sought along SOSORT guidelines. (22)

Discussion:

The data, results and implications of this small study must be regarded with caution. Still, “When a new treatment is introduced, it is not possible to wait years (end of therapy) before verifying its utility.” (11) We have viewed the spine as a tensegrity structure, a concept of the architects Buckminister Fuller and Kenneth Snelson embracing configurations known for their strength and dynamic response to load. (28) The spine may be such a structure, but unlike the static edifices of architecture, the spine is part of a moving being. Seen this way muscular asymmetry could be a major aspect of scoliosis.
Significant improvement in Cobb angles at three weeks post-injection in groups 1 vs 3 as well as (1 + 2) vs 3. is not surprising but does support the hypothesis that some AIS is due at least in part to muscular imbalance, and that at least one of the three muscles: paraspinal musculature, the quadratus lumborum or the psoas is involved in that asymmetry. Less obvious is the explanation for further improvement at three months, given that botulinum toxin type A is essentially inactive after two months or before. Three factors may help explain this:
  • Although inactive after two months, longer term reduction in muscle tension is seen in botulinum toxin’s cosmetic and dental uses. (29-33)
  • The botulinum weakens the strong (concave) side of the lumbar curve, enabling the actin and myosin fibres of the weak (convex) side to slide further together, increasing the number of cross bridges, and proportionately increasing their power, (33) in addition to the strengthening the yoga pose provides. These considerations must be viewed as hypotheses at this point, needing further confirmation or contradiction.
  • Three times daily practice of the side-plank yoga pose, held for as long as possible, has been shown (23-24) 5to reverse lumbar curves due to AIS, thus increasing its strengthening effect on muscles of the convex side of the lumbar curve during the three-month period.
Of note is the insignificance of the 3-week vs. 3-month values’ changes in the placebo groups 1 and 2, suggesting that the effect of the botulinum toxin type A injections was a significant factor in the patients’ recoveries. See tables 2 and 3.
The scoliotic spine is vulnerable to increasingly severe curve changes. This is evidenced in the increasing Cobb angles seen in some patients and suggests that the actual advantage of the botulinum-plus-side plank program may even be greater than those seen in this study of adolescents.
If the efficacy of this method is borne out in larger studies, it is sufficiently innocuous, low cost and available to enable young people and their parents to treat lumbar and thoracolumbar AIS as it develops, and before it reaches anatomically and socially significant levels.

Limitations of the study:

Although it reached statistical significance, this study is based on a small random sample. Larger, randomized controlled trials are clearly necessary more reliably to demonstrate the efficacy of the botulinum plus yoga treatment; we will certainly follow-up with these patients in 6 months and 1 and 2 years. Although the study relied on many different radiologists depending on patients’ location, a second radiological confirmation would make the Cobb angle determination more secure.
The opposite limitation is also present: the Risser range is too large: Some researchers find that a combination of bracing and exercise is differentially effective at different Risser numbers (3-5), and this type of variability may apply to botulinum as well. Larger studies with a more focused range of participants would be optimal.
Studies have found bracing plus exercise substantially improve curves in AIS (35). Studies using bracing, exercise, possibly including the side plank and botulinum toxin injections might further advance in conservative treatment.
Further study design can also raise the level of objectivity regarding harms by measuring, e.g., activities of daily living. (36)
Longer follow-up is also necessary to demonstrate the value of the treatment. Botulinum toxin’s effect is generally limited to 4-6 weeks, but relative relaxation of the injected muscles is seen to endure significantly longer in cosmetic and dental uses and may have a 3-month persistence in the spinal muscles as well. (29-33) Two- or three-year follow-up or more would be desirable.
This study injected the minimal effective doses of botulinum. Dosages up to 1.67 times greater are patently safe. (37) It is possible that a proportionately greater effect would be seen with larger doses of Incobotulinum. This study does not answer that important question.
One may additionally ask about whether the most relevant muscles have been treated. The iliocostalis, longissimus, semispinalis and spinalis muscles, as well as the external and internal intercostals and obliques, the superior and inferior serratus posterior, the subcostal, quadratus lumborum, transversus abdominis, rectus abdominis and the diaphragm itself might all function to laterally flex and/or rotate the spine. At this point we do not know if the muscles selected in this study are the only or are the best muscles to utilize in reducing scoliosis, or what the most effective dosages will be. A good deal more research is needed to settle these questions.
Preliminary studies with EMG and possibly scans would be useful to determine which muscles have heightened tone in people with scoliosis. There may be considerable variety here, and if so, means of determining a given patient’s situation should be brought forward.
These same considerations apply to the yoga pose: If other muscles are more effectively weakened with botulinum injection, it may very well be that other muscles are more effectively strengthened on the convex side, and different exercise would more efficiently strengthen them. This study examines the effect of one exercise only among the very many that are possibly helpful.
A more conclusive study would have four arms: 1) sham yoga and sham injection; 2) Sham yoga and botulinum injection; 3) Side-plank or alternative active yoga pose and sham injection and 4) Side-plank or alternative active yoga pose and botulinum injection. Since the spine is notoriously unstable in the teen years, a 20-30-year-old cohort might be preferable, along with an on-line database to check frequency, duration and intensity of effort. The sports medicine literature (33) suggests that closely timed serial efforts produce greater strength than widely separated ones; that should be monitored as well as shoulder, elbow and wrist injuries.
In addition, a new botulinum formulation, Doxxibotulinum toxin, is alleged to last 6 months in its active form. This might reduce the need for repeated injections if indeed they prove to be necessary.
All these considerations are based on the premise that scoliosis has a significant and reversible asymmetrical muscular component. Yet that too requires further confirmation.

Conclusion:

Muscular imbalance appears to play a part in adolescent idiopathic lumbar scoliosis, and the side plank and botulinum toxin type A injections may reduce the lumbar Cobb angle in some cases.
The data for this study can be found at ac@columbia.edu

Funding

The study was funded by Merz Pharmaceuticals, US, a division of Merz GmbH and Co. KGaA, Frankfurt, Germany and registered with ClinicalTrials.org at NCT04922983 on July 17,2022.

Conflicts of Interest

The author affirms that he has no conflict of interest with the subject matter or any part of the paper given below.

References

  1. Sung S, Chae HW, Lee HS, et al. Incidence and Surgery Rate of Idiopathic Scoliosis: A Nationwide Database Study. Int J Environ Res Public Health. 2021;18(15):8152. Published 2021 Aug 1. [CrossRef]
  2. National Scoliosis Foundation. https://www.scoliosis.org/patient-support/.
  3. Wong H-K, Tan, J. The natural history of adolescent idiopathic scoliosis. Indian J Orthop. 2010 Jan-Mar; 44(1): 9–13. PMCID: PMC2822427PMID: 20165671. [CrossRef]
  4. Ragborg, L. Long term curve progression in idiopathic scoliosis: 40-year follow-up. Scoliosis Research Society (SRS) 57th Annual Meeting, Stockholm, Sweden, September 14 -17, 2022.
  5. Stirling AJ, Howel D, Millner PA, Sadiq S, Sharples D, Dickson RA. Late-onset idiopathic scoliosis in children six to fourteen years old: A cross-sectional prevalence study. J Bone Joint Surg Am. 1996;78:1330-42. [CrossRef]
  6. Nachemson AL, Peterson LE. Effectiveness of treatment with a brace in girls who have adolescent idiopathic scoliosis: a prospective, controlled study based on data from the Brace Study of the Scoliosis Research Society. J Bone Joint Surg Am 1995;77:815–82. [CrossRef]
  7. Rigo MD, Villagrasa M, Gallo D. A specific scoliosis classification correlating with brace treatment: description and reliability. Scoliosis. 2010;5(1):1. Published 2010 Jan 27. [CrossRef]
  8. Coillard C, Circo AB, Rivard CH. A prospective randomized controlled trial of the natural history of idiopathic scoliosis versus treatment with the SpineCor brace. Sosort Award 2011 winner. Eur J Phys Rehabil Med. 2014;50(5):479-487.
  9. Weinstein SL, Dolan LA, Wright JG, Dobbs MB. Effects of bracing in adolescents with idiopathic scoliosis. N Engl J Med. 2013;369(16):1512-152. [CrossRef]
  10. Aulisa AG, Guzzanti V, Falciglia F, Giordano M, Marzetti E, Aulisa L. Lyon bracing in adolescent females with thoracic idiopathic scoliosis: a prospective study based on SRS and SOSORT criteria. BMC Musculoskelet Disord. 2015;16:316. Published 2015 Oct 24. [CrossRef]
  11. Negrini S, Marchini G. Efficacy of the symmetric, patient-oriented, rigid, three-dimensional, active (SPoRT) concept of bracing for scoliosis: a prospective study of the Sforzesco versus Lyon brace. Eura Medicophys. 2007;43(2):171-184.
  12. Negrini, S., Donzelli, S., Aulisa, A.G. et al. 2016 SOSORT guidelines: orthopaedic and rehabilitation treatment of idiopathic scoliosis during growth. Scoliosis 13, 3 (2018). [CrossRef]
  13. Schwieger T, Campo S, Weinstein SL, Dolan LA, Ashida S, Steuber KR. Body Image and Quality-of-Life in Untreated Versus Brace-Treated Females With Adolescent Idiopathic Scoliosis. Spine (Phila Pa 1976). 2016;41(4):311-319. [CrossRef]
  14. Schreiber S, de Mauroy JC, Diers H, Grivas TB, Knott P, Kotwicki T, Lebel A, Matti C, Maruyama T, O’Brien J, Price N, Parent E, Rigo M, Romano M, Stikeleather L, Wynne J, Zaina F. 2016 SOSORT guidelines: orthopaedic and rehabilitation treatment of idiopathic scoliosis during growth. Scoliosis and Spinal Disorders volume 13, 3 (2018) 10 January 2018. [CrossRef]
  15. Wang B, Sun Y, Guo X, et al. The efficacy of 3D personalized insoles in moderate adolescent idiopathic scoliosis: a randomized controlled trial. BMC Musculoskelet Disord. 2022;23(1):983. Published 2022 Nov 14. [CrossRef]
  16. Yagci G, Yakut Y. Core stabilization exercises versus scoliosis-specific exercises in moderate idiopathic scoliosis treatment. Prosthet Orthot Int. 2019;43(3):301-308. [CrossRef]
  17. Schreiber S, Parent EC, Hedden DM, Moreau M, Hill D, Lou E. Effect of Schroth exercises on curve characteristics and clinical outcomes in adolescent idiopathic scoliosis: protocol for a multicentre randomised controlled trial. J Physiother. 2014;60(4):234. [CrossRef]
  18. Tian G, Sh, Jiang WG, Xie FR, Wei WW. Case-control study on spinal leveraging manipulation and medicine for the treatment of degenerative scoliosis.
  19. Kocaman H, Bek N, Kaya MH, Büyükturan B, Yetiş M, Büyükturan Ö. The effectiveness of two different exercise approaches in adolescent idiopathic scoliosis: A single-blind, randomized-controlled trial. PLoS One. 2021;16(4):e0249492. Published 2021 Apr 15. [CrossRef]
  20. Hausmann ON, Böni T, Pfirrmann CW, Curt A, Min K. Preoperative radiological and electrophysiological evaluation in 100 adolescent idiopathic scoliosis patients. Eur Spine J. 2003;12(5):501-506. [CrossRef]
  21. Skibinska I, Tomaszewski M, Andrusiewicz M, et al. Expression of Estrogen Receptor Coactivator Proline-, Glutamic Acid- and Leucine-Rich Protein 1 within Paraspinal Muscles in Adolescents with Idiopathic Scoliosis. PLoS One. 2016;11(4):e0152286. Published 2016 Apr 5. [CrossRef]
  22. Kocaman H, Bek N, Kaya MH, Büyükturan B, Yetiş M, Büyükturan Ö. The effectiveness of two different exercise approaches in adolescent idiopathic scoliosis: A single-blind, randomized-controlled trial. PLoS One. 2021;16(4):e0249492. Published 2021 Apr 15. [CrossRef]
  23. Fishman LM, Groessl EJ, Sherman KJ. Serial case reporting yoga for idiopathic and degenerative scoliosis. Glob Adv Health Med. 2014;3(5):16-21. [CrossRef]
  24. Fishman, LM.; Groessl, EJ. Bernstein, P. Two Isometric Yoga Poses Reduce the Curves in Degenerative and Adolescent Idiopathic Scoliosis. Topics in Geriatric Rehabilitation 33(4):p 231-237, October/December 2017. |. [CrossRef]
  25. Fishman LM. Isometric Yoga-Like Maneuvers Improve Adolescent Idiopathic Scoliosis—A Nonrandomized Control Trial. First published online February 24, 2021. [CrossRef]
  26. updated guideline for the reporting of harms in randomised trials. BMJ 2023; 381 :e073725. [CrossRef]
  27. https://classic.clinicaltrials.gov/ct2/show/NCT03935295.
  28. Buckminster Fuller. Nine chains to the moon. Dover. New York; Sept. 16, 2020. http://www.rwgrayprojects.com/rbfnotes/fpapers/tensegrity/tenseg01.html.
  29. Kim YJ, Lim OK, Choi WJ. Are There Differences Between Intradermal and Intramuscular Injections of Botulinum Toxin on the Forehead? Dermatol Surg. 2020;46(12):e126-e131. [CrossRef]
  30. Sitnikova V, Kämppi A, Teronen O, Kemppainen P. Effect of Botulinum Toxin Injection on EMG Activity and Bite Force in Masticatory Muscle Disorder: A Randomized Clinical Trial. Toxins (Basel). 2022;14(8):545. Published 2022 Aug 10. [CrossRef]
  31. Mitsikostas DD, Dekundy A, Hanschmann A, et al. Duration and onset of effect of incobotulinumtoxinA for the treatment of blepharospasm in botulinum toxin-naïve subjects. Curr Med Res Opin. 2021;37(10):1761-1768. [CrossRef]
  32. Wang HC, Hsieh LF, Chi WC, Lou SM. Effect of intramuscular botulinum toxin injection on upper limb spasticity in stroke patients. Am J Phys Med Rehabil. 2002;81(4):272-278. [CrossRef]
  33. Hexsel D, Valente-Bezerra I, Mosena G, Oakim Mourao MA, Fabris VC. Subjective and Objective Measurements of the Facial Effects of Microdoses of Botulinum Toxin. Dermatol Pract Concept. 2023;13(3):e2023168. Published 2023 Jul 1. [CrossRef]
  34. Colquhoun RJ, Gai CM, Aguilar D, et al. Training Volume, Not Frequency, Indicative of Maximal Strength Adaptations to Resistance Training. J Strength Cond Res. 2018;32(5):1207-1213. [CrossRef]
  35. da Silveira GE, Andrade RM, Guilhermino GG, Schmidt AV, Neves LM, Ribeiro AP. The Effects of Short- and Long-Term Spinal Brace Use with and without Exercise on Spine, Balance, and Gait in Adolescents with Idiopathic Scoliosis. Medicina (Kaunas). 2022;58(8):1024. Published 2022 Jul 29. [CrossRef]
  36. https://database.cosmin.nl/catalog/234.
  37. Truong D, Dressler D. “Botulinum toxin in the treatment of piriformis syndrome.” Manual of Botulinum Toxin Therapy. (eds.) Cambridge University Press. March 31,2014 multiple citations.
Figure 1. Flow chart of study.
Figure 1. Flow chart of study.
Preprints 85077 g001
Table 1. Demographics of study. Demographic information for groups 1, 2 and 3.
Table 1. Demographics of study. Demographic information for groups 1, 2 and 3.
Group # M* Age (SD) Weight (SD) Risser # T1 T2 T3
Group 1 6 1 16.8 (1.3) 123.6 (18.25) 3.25 (1.26) 35.75 (17.25) 37 (15.32) 37.5 (13.89)
Group 2 5 0 14.7 (2.1) 116 (15.92) 3.7 (1.27) 38 (13.04) 33.40 (11.46) 33.40 (12.16)
Group 3 13 4 15.9 (1.75) 123.85 (11.95) 3.6 (.96) 41.9 (16.2) 33.15 (13.95) 29.46 (12.59)
Group 1 + 2 11 1 15.3 (2.2) 121.4 (25.1) 3.4 (1.24) 37.91 (12.78) 35.73 (11.38) 35.82 (11.12)
*M = Male
SD = Standard Deviation
Risser # = Risser number
T1 = Cobb measurement of lumbar curve of X-ray at time at visit
T2 = Cobb measurement of lumbar curve of X-ray 3 weeks following visit
T3 = Cobb measurement of lumbar curve of X-ray 3 months following visit.
Table 2. Intervention group analysis.
Table 2. Intervention group analysis.
Group T1 T2 T2-T1 T3 T3-T2 T3-T1
1 35.75 (17.25) 37 (15.34) 1.25 37.5 (13.89) 0.5 1.75
2 35.25 (13.28) 33.40 (12.46) 7.25 33.16 0 -4.6
1+2 37.92 (12.78) 35.73 (11.38) -2.19 35.88 (11.12) 0.15 -2.4
3 41.85 (16.20) 33.15 (13.95) -8.7 29.46 (12.59) -3.69 -12.39
Mean values
() = Standard deviation
Mean lumbar Cobb angles at onset, T1, three weeks, T2 and three months T3.
Table 3. Comparison of groups 1, 2, (1 + 2) and 3.
Table 3. Comparison of groups 1, 2, (1 + 2) and 3.
Groups Delta t-value p df Confid levels S.E.
Groups 1 vs 2
T2-T1 -5.9 2.0114 0.0971 8 -0.77 to 11.27 2.61
T3-T1 1.75 0.4093 0.6867 16 -8.75 to 12.73 5.108
T3-T2 0.5 0.1832 0.8607 6 -28.71 to24.71 10.92
Groups 1 vs 3
T2-T1 -6.35 3.865 0.0015 15 6.56 to 22.71 3.786
T3-T1 -10 4.4055 0.0005 15 5.91 to 16.98 2.597
T3-T2 -4.2 1.2178 0.2421 16 -3.15 to 11.53 3.443
Groups 2 vs 3
T2-T1 -5.9 2.0147 0.0611 16 -.271 to 10.66 2.577
T3-T1 -7.76 2.2827 0.0365 16 -.54 to 14.63 3.323
T3-T2 -3.7 1.2178 0.2421 15 -3.15 to 11.53 3.443
Groups 1+2 vs 3
T2-T1 -6.5 3.3096 0.0031 23 -10.31 to -2.38 2.039
T3-T1 -10.4 4.4393 0.0002 23 -8.57 to 12.75 2.358
T3-T2 -3.85 2.2057 0.0382 22 .24 to 7.94 1.855
Delta = Difference in changes in lumbar Cobb angle between first listed and second listed time in control group (1 + 2) vs. intervention group (3), and between control sub-groups (1 vs. 2). Df = Degrees of freedom. Confid. levels =. 95% confidence level. S.E. = Standard error.
Disclaimer/Publisher’s Note: The statements, opinions and data contained in all publications are solely those of the individual author(s) and contributor(s) and not of MDPI and/or the editor(s). MDPI and/or the editor(s) disclaim responsibility for any injury to people or property resulting from any ideas, methods, instructions or products referred to in the content.
Copyright: This open access article is published under a Creative Commons CC BY 4.0 license, which permit the free download, distribution, and reuse, provided that the author and preprint are cited in any reuse.
Prerpints.org logo

Preprints.org is a free preprint server supported by MDPI in Basel, Switzerland.

Subscribe

Disclaimer

Terms of Use

Privacy Policy

Privacy Settings

© 2026 MDPI (Basel, Switzerland) unless otherwise stated