Preprint
Article

This version is not peer-reviewed.

Sustainable Activity of Construction Companies under the Influence of Destabilizing Factors on the Duration of Implementation of Investment and Construction Projects

A peer-reviewed article of this preprint also exists.

Submitted:

13 September 2023

Posted:

14 September 2023

You are already at the latest version

Abstract
Failure to meet the deadlines for the implementation of investment and construction projects is a problem in all countries of the world, and leads to unstable activity of construction companies. The article studies the most important destabilizing factors affecting the main indicator of sustainable activity of construction companies-the duration of the implementation of an investment and construction projects. To determine and assess the impact of destabilizing factors on the duration of implementation of selected investment and construction projects, a survey was conducted, in which a number of customers, consultants and contractors involved in construction projects took part. Questionnaires developed on the basis of a cluster sample were sent to respondents, 48 responses were received in response to the assessment of destabilizing factors. To analyze the received and grouped information, structural equation modeling using the Smart-PLS program was used. As a result of modeling, a number of results were obtained, the most important of which are the identification of the main reasons that lead to an average (20% - 50%) increase in the duration of projects in the construction sector. The most significant were: the lack of an appropriate procurement program for materials; inefficient scheduling by contractors and instability of construction production; poor-quality processing of incoming information and untimely deci-sion-making due to changes in projects during their implementation. Destabilizing factors con-tribute to an increase in the duration of construction sector projects, which leads to time overruns, cost overruns, and an increase in the negative impact on the overall use of resources. As a result of the study, a set of recommendations was formed, the most important of which is the use of possible compensatory measures that can allow construction companies to eliminate the risks of disrupting construction deadlines for sustainable activities. These compensatory measures include: - recommendations to customers of the construction project; - recommendations to contractors; - recommendations to the consultant. Moreover, the control of destabilizing factors that can cause delays, the improvement of contracts and the precise and clearer definition of all elements of the project can help to reduce the duration of construction, and will allow companies to maintain sustainable activities in the construction industry.
Keywords: 
;  ;  ;  ;  ;  ;  

1. Introduction

Construction production is characterized by a significant duration of the preparatory and main periods, the individual nature of the products being created, the need for material, technical and labor resources. In cases of occurrence of destabilizing factors at these stages and the supply of resources, the probability of loss of stability in the process of carrying out production activities by construction enterprises increases [1,2,3,4].
The direction of economic growth in any country is the construction industry, the basis of the construction industry are construction companies. The results of the production activities of construction companies are important components of the effective development of the construction industry and the country's economy. At the same time, one of the most important properties of construction enterprises is sustainable activity - the ability to effectively continue production activities in the face of destabilizing factors.
The influence of various destabilizing factors on the indicators of investment and construction projects requires appropriate research[5,6]. This study describes the destabilizing factors of investment and construction activity, gives their generalized characteristics and classifications, and also identifies methods of analysis and evaluation of factors that need to be used by construction companies for sustainable activities in the construction sector. [7,8].
The main features of the investment and construction project are: a long period of implementation and multi-stage (preparation of construction, construction process, commissioning of the construction object)[9,10]. Due to these features, there is a high probability of changes in any circumstances during the implementation of the construction project, which may lead to the emergence of destabilizing factors that have a negative impact on the quality, cost of the construction object and the duration of the project [11,12,13].
The increase in the duration of construction projects is a common global phenomenon in all countries[14,15]. Increasing the duration is one of the most common problems in the construction sector and has a negative impact on the success of an investment and construction project in terms of time, cost, quality and safety[16]. An increase in the duration negatively affects the sustainable activities of such companies as: customer, contractor and consultant[17,18,19]. Thus, this study is an attempt to identify the most important destabilizing factors that are behind this phenomenon and lead to a delay in the completion of investment construction projects in order to try to avoid these factors, as well as to control and reduce them in the future.
Deadlines are an important indicator at all stages of the execution of works under construction contracts [20] and for the execution of works, the need for construction is incomplete and affects the contractor in terms of unstable production and economic activities [21,22]. Competition also forces companies to take measures to maintain sustainable operations, which will allow them to remain in the labor market. Companies that are not resistant to the influence of destabilizing factors, the labor market will displace them and exclude the possibility of concluding contracts for new construction projects. The main indicator of the sustainable activity of construction companies is the implementation of investment and construction projects within the terms prescribed in previous contracts. [23,24].
Non-compliance with the established contractual deadlines-the duration of the project leads to a delay in the execution of minor works, it is worth noting that the delay in any area of construction work negatively affects other works. In most cases, all construction work is interconnected with each other, and delays mean increased labor and material costs, as well as disputes between the construction organization, the customer and the investor[25].
The influence of various destabilizing factors on the failure of deadlines and affecting the sustainable activities of construction enterprises ultimately have an impact on the main objectives of the investment construction project[26,27]. Scientists find various key destabilizing factors affecting the efficiency and sustainability of construction enterprises, such as government policy, additional costs, awareness, labor and technical factors, pressure from stakeholders, local environmental and social problems. The analysis has shown a large number of factors, and the complex mechanisms that affect the sustainable and efficient operation of construction enterprises seem even more complicated[28].
As a result of changes in environmental factors and continuous technological development, the status of a business organization has been added, since they represent business units, projects or production lines, exposing them to various types of risks, including in relation to the working environment, including economic and social policies and others[29,30,31,32]. In general, the types of destabilizing factors to which investment and construction projects are subject are presented in Table 1.[5,33,34,35]
In addition to these types of destabilizing factors that are considered internal, there are external factors that can be affected by the project, such as political, social, environmental and other factors[36,37].
The delay in the start of the project due to insufficient readiness of the construction site leads to additional costs associated with wages, machines, and personnel in the project, as well as fixed costs (security wages, electricity, project team salaries, etc.), as well as an increase in the number and increase in the work of some items. This situation has led to a higher cost of the project than planned, along with the obsolescence of standards and methods used during implementation, has an obvious effect in the table of incorrect quantities.
The main purpose of this study is to assess the impact of destabilizing factors of various types on the duration of the implementation of an investment and construction project by identifying and evaluating these factors and their various impacts.
  • Understanding the research problem using a qualitative approach through a series of in-depth interviews with stakeholders of investment and construction companies implementing infrastructure.
  • Generalization of the results of previous studies in order to combine them with the results of in-depth interviews in order to move from qualitative research to quantitative research by constructing a questionnaire and taking into account the opinions of a sample of the research community on the research problem.
  • Analysis of the survey results using structural equation modeling in the program (Smart PLS) in order to develop a set of hypotheses and results for their subsequent quantitative research and generalization.
  • Development of a set of practical recommendations concluded as a result of research within the framework of solving a research problem.

2. Literature review

There are many studies that summarize the influence of destabilizing factors affecting the performance of an investment and construction project and its main goals.
In order to identify and classify destabilizing factors that participants in construction activities may encounter, factors arising at the stage of implementation of an investment and construction project were studied[5,29]. The authors came to the conclusion that financial, technical and labor factors have a significant impact on the construction process, therefore, special attention should be paid to the development of organizational and technological compensatory measures to prevent them or reduce the impact on the performance of construction companies.
Topchiy D.V. (2018) and others analyzed the negative factors and optimization of the organizational and technological model of the construction of buildings and structures in conditions of dense urban development. The study showed that it is possible to create a single global model for assessing the degree of construction complexity of the object being built, taking into account external destabilizing factors of the existing infrastructure on the construction site[38].
Al Maktoumi et al (2020) investigated the causes of delays in order to analyze the factors causing construction delays in Oman and to study the consequences of such delays, revealed that factors related to customers, factors, equipment, and materials have a significant impact on the completion dates of construction projects. They also found that the factors associated with the customer were: delay in the provision of services; delay in the decision-making process; allocation of insufficient time. Factors related to the equipment were: low-performance equipment; low qualification of the equipment operator; equipment breakdown and outdated equipment. The factors related to the material were: delay in the supply of materials, lack of necessary materials; replacement of materials during construction; lack of accessories and poor quality of materials[39].
According to Arati Chogule's research, destabilizing factors are present in every project. In order to prevent its negative consequences, it is necessary to assess it in a timely manner and take measures to prevent it. The researcher also conducted interviews with employees of the construction industry, identified critical factors affecting construction projects, and established the relationship between them, specifically mentioning technological, social, political, economic and administrative factors [40].
In previous studies, the authors[30,34] studied the effect of risk factors on project objectives and on the sustainable activities of construction companies using different quantitative and qualitative methodologies (expert evaluation, similarity preference technique TOPSIS, analysis method, Monte Carlo method), as well as identifying, analyzing and evaluating compensatory measures for the purpose of reducing the impact of those factors on the objectives and results of the construction project. In this study, the authors studied the destabilizing factors caused by the project parties or external factors using a statistical methodology (structural equation modeling) using the program Smart-PLS 4.
The lack of theoretical and practical research on the analysis and assessment of the impact of various factors on the performance of construction projects and, accordingly, the sustainable operation of companies in the construction of roads and infrastructure leads to the need for research and development of modern scientific methods for this purpose[5]. To analyze and model the factors affecting the performance of construction projects, the structural equation modeling method and the program (Smart PLS 4) was used - one of the recently used methodologies that provided results that can be adopted by companies for sustainable activities in the construction sector[41,42,43].
The structural model was developed to identify and evaluate factors related to road and construction projects, as well as infrastructure projects in general. By using this analysis, various important factors have been identified.

3. Materials and Methods

Based on the results of the literature review, four gruopps of destabilizing factors affecting the duration of construction projects have been identified, experts agree that the existing variables have been identified and expertly confirmed. The questionnaire was prepared using data obtained from a literature review. The data was also collected through a regular survey of the opinions of a selected sample of experienced engineers and companies engaged in the investment- construction of multi-storey buildings.
The study examines destabilizing factors such as investor factors, factors of designers and consultants, contractor and external factors, as well as the impact of these factors on the timing of the investment and construction project[44,45,46]. Table 2 below shows detailed information about the main variables (factors) and minor variables (subfactors) :
The study was based on descriptive analysis, including measures of central tendency and variance, and partial least squares modeling was used using the Smart PLS-4 program.
The PLC-SIM model should be carefully evaluated to ensure authentic and reliable results [47]. Authors propose an analytical approach to the review of PLS-SEM studies based on the latest scientific achievements in this field. The questionnaire was based on previous research and literature[48,49,50,51]. The questionnaire was sent out by e-mail and via social networks. The questionnaire was attended by civil engineers, construction industry experts, managers and other competent persons involved in the implementation of investment and construction projects.
The questionnaire contains the most important factors, the totals of the destabilizing factors that were mentioned in Table 2 that resulted from the analysis of the in-depth interviews, and the respondents were asked to give a score for the importance of each factor on a linear scale of 10 degrees (Table 3), and the aim is to know the order of these factors from the point of view of construction companies and stakeholders , who work in those companies.
In order to analyze and process the data during the study and to achieve this goal, the least squares method (PLS) was used and a structural equation model was constructed using the newly developed SMART PLS 4 statistical program.
This program is used for small samples in the event that the data used obeys or does not obey the normal distribution. It is advisable to use this program for small samples, the number of observations of which is less than (100) observers or respondents [52]. The program (Smart PLS) is used in two main stages: the first is the creation and testing of measurement models to ensure the reliability and stability of the scale, and the second is the creation and testing of a structural model[53].
Special coding of paragraphs helps in the process of organizing the display style of measurement variables when using a statistical program and for the convenience of determining the nature of the relationship between the main variables of the study, as shown in Table 2.
Reflexive construction was used to assess the influence of destabilizing factors on the duration of the implementation of an investment and construction project, as a hierarchical concept [54,55].
With the help of (Smart PLS 4), a model was created based on the groups and elements listed in Table 2, showing the relationship between a hidden internal variable (the duration of implementation of investment and construction projects) with independent variables affecting it (destabilizing factors), as shown in Figure 1.[56,57,58]
The research indicators are evaluated from the point of view of the so-called reliability and reliability. Reliability refers to the degree to which the measurement is able to give similar results during repeated testing, therefore it shows the sequence of measurement, while reliability indicates the accuracy of the scale in the representation of the phenomenon under study [59,60]. The application of this method was based on a statistical program (Smart-PLS 4) in order to evaluate the measurement model, criteria are used for evaluation, as shown in Table 4.

4. Results

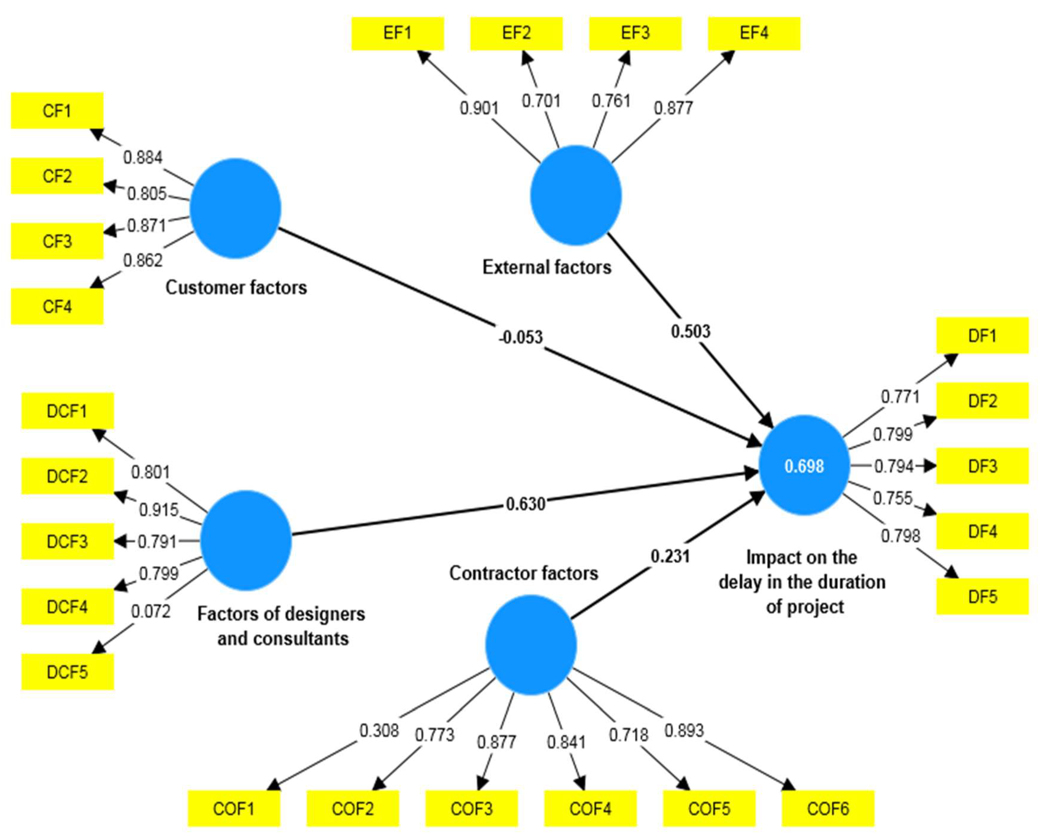
Figure 2 shows the external load of the elements, which is the numbers indicated on the arrows, which are the result of latent variables to the measured variables, or what is called the stability of the indicator to the element. If the external load of the variable is greater than or equal to (0.70), it means that the variable has a high influence and dimension and is preserved. If the external load of variables is within (0.40 - 0.70), it is necessary to make sure that the removal of this variable (element) affects the value of the other variables of the measurement model (Cronbach's Alpha, Composite Reliability, AVE), and if this does not affect the standards, it can be saved.
If the external load of objects is less than 0.4 (less than the specified norm), then it is excluded (Table 5).
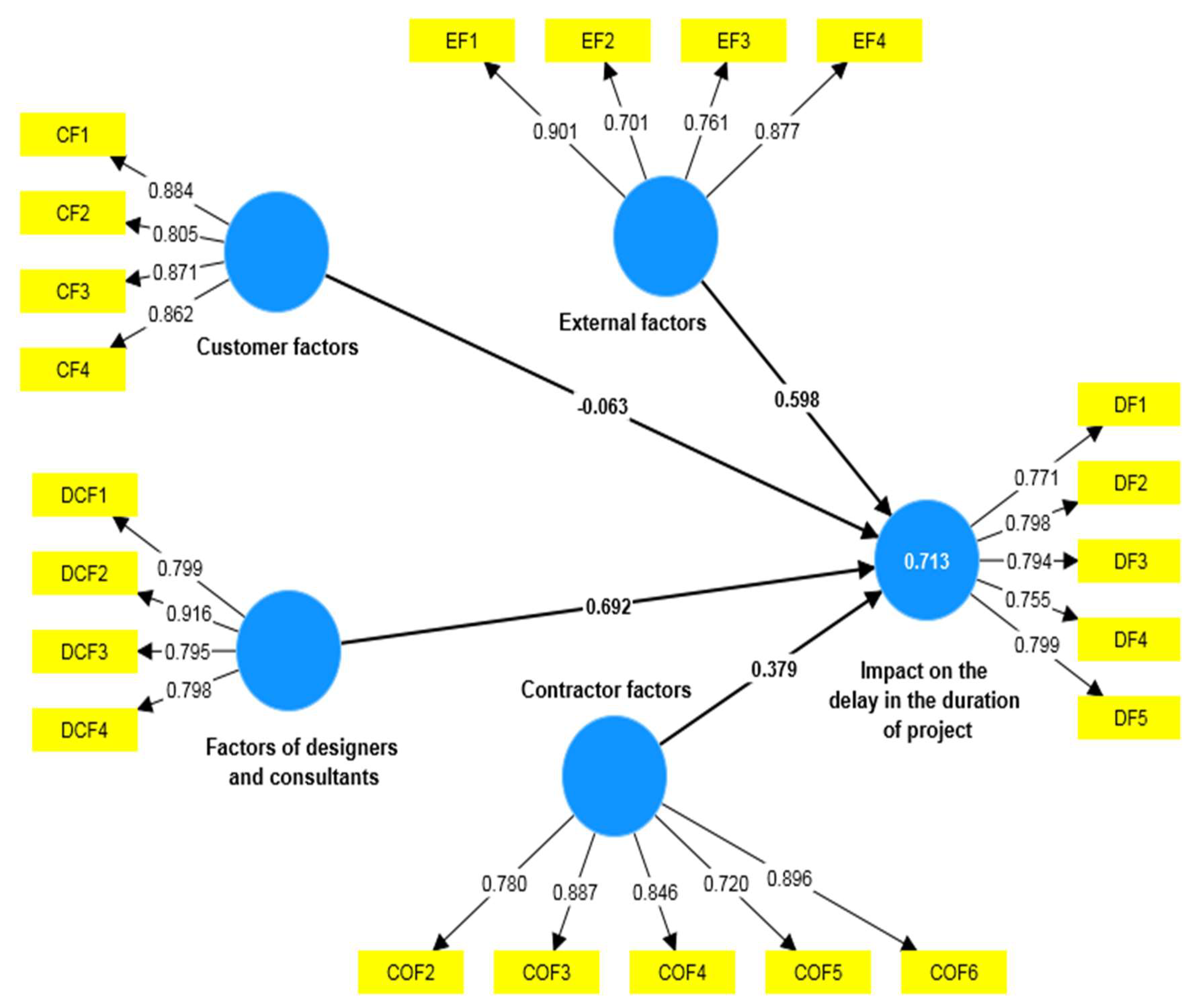
Table 5 shows that some factors whose load was less than the standard set for their full acceptance (0.70) as in the variables DCF5 and COF1, this necessitates the sequential removal of these positions to monitor how their removal will affect the values of other indicators. If it is found that deleting an element does not affect the values, it is saved. After performing the process of removing and improving the model, Figure 3 showed that the model of the influence of destabilizing factors on the duration of the investment and construction project meets the required criteria.
Table 6 shows that after deleting the factors whose loadings were less than the criterion specified for full acceptance (0.70), as in the variables DCF5 and COF1, the model was modified and all indicators were accepted, in addition to increasing the value of (R2), which is considered one of the important indicators for accepting the measurement model.
Figure 4 shows a graphical representation of all the coefficients of the model path. The trajectory coefficients show to what extent destabilizing factors affect the timing of the implementation of an investment and construction project.
A program (Smart PLUS 4) was used to check the discriminatory validity, since discriminant validity refers to the degree to which the value of a variable is compared with other variables or with itself. Table 7 shows that all variables (CF, DCF, COF, EF and DF) have reached higher values by themselves, which means that these variables are characterized by the absence of overlap of each of them with the rest of the variables. which confirms the discriminatory validity of the variables.
The Smart-PLS 4 bootstrapping approach was applied to calculate the statistical value (T) of the path coefficients for all levels of variables [64]. The assumed level of significance of variables at all levels is represented by the coefficient of the T-test path. When (T) is greater than 1.96, the path coefficient is predicted at a significance level of 0.05. When (T) is greater than 2.58, the path coefficient is predicted at a significance level of 0.01, and when (T) is greater than 3.29, the path coefficient is predicted at a significance level of 0.001 [54]. Table 8 shows that (T) exceeds 3.29, and the trajectory coefficient, for the external factors and factors related to the designer and consultant, is projected to be considered at a significance level of 0.001, demonstrating that these variables at all levels are of great importance for assessing the impact of destabilizing factors on the delay in the implementation of a construction project. For contractor-related factors, (T) is more than 1.96, and the path coefficient is predicted at a significance level of 0.05. As for the customer's factors, the value of T is less than 1.96, the trajectory coefficient is not significant at the level of 0.05, that is, it has little effect on the duration of the construction project, since the customer or owner always tries to complete the construction work as quickly as possible.
The coefficient of determination measures the overall effect size and variance explained in the endogenous design of the structural model, and thus is a measure of the accuracy of the model prediction. In this study, the internal path model (R2) was 0.713 for the effect on project duration delay as an endogenous latent design. This indicates that five independent constructs essentially explain 71.3% of the differences in quality, which means that about 71.3% of the change in project duration was due to four hidden constructs in the model. According to Hussain, S et al. [43] and Hair et al. [52] An R2 value of 0.7 is considered significant, an R2 value of 50 is considered moderate, and an R2 value of 0.26 is considered weak. Consequently, the value of R2 in this study was significant[65].

5. Discussion

The main idea of this study was to empirically identify the impact of various destabilizing factors on the failure of construction companies implementing an investment and construction project using PLS-SEM technology and carefully study the parameters of dependent and independent variables that were identified using previous studies and field visits in various investment and construction projects. PLS-SEM is an effective method for developing and analyzing complex models, it also validates a complex model, and researchers of all sciences should develop modern methods for managing more complex model relationships for their current and future research. The conceptual paths were tested using SEM based on the SAM-PLS method.
In the studies [41,43,51,66-72], modeling of structural equations using the program (Smart PLS) was used to assess the cost, duration and quality of construction projects in the event of various types of risks at different stages of construction stages of the construction project. This study examines the destabilizing factors affecting the sustainable activities of construction companies, as well as uncontrolled factors and their impact on the delay in the implementation of an investment and construction project using SEM-PLS.
The main aspect that distinguishes the study from other studies is that destabilizing factors were evaluated for each of the parties to the construction project, in order to determine the relative importance of each factor and the party associated with this factor, in order to find appropriate solutions and recommendations to reduce or limit the impact of these factors on the duration of the project.
The study mainly focused on understanding the significance of delays in the implementation of projects in the investment and construction sector, the factors affecting them, and ways to overcome them. It should be noted that the widespread phenomenon of delays in the implementation of construction sector projects in many parts of the world has negatively affected the sustainable activities of companies in the construction sector. The researchers used a questionnaire developed for a questionnaire sent to three parties of construction sector projects (costumers, consultants and contractors).

6. Conclusions

The study identified the main destabilizing factors affecting the duration of the implementation of investment and construction projects, and included a questionnaire in which about 48 of the three main parties to the project (the customers, the designers or consultants and the contractors implementing the project) participated. The results were identical from the point of view of the party responsible for the delay of construction projects as a dependent variable. Destabilizing factors were divided into four main groups as independent variables (factors related to the customer, designer and consultant, contractor and external factors).
All elements of the variables in this model have Cronbach's alpha coefficients above 0.7 (Table. 6), which indicates a high level of validity of the questionnaire. CR indicates the overall reliability of variables at all levels and exceeds the required value of 0.7 to achieve these standards, demonstrating the high reliability of the questionnaire. The average variation of variable extraction at all stages is represented by AVE. The AVE values in Table 5 show that the questionnaire meets the relevant statistical standards, since they exceed the critical value of 0.5.
The route coefficient is determined by comparing the values (β) of all structural paths; the larger the path coefficient, the more important the effect on the endogenous latent variable. DOF (factors related to the designer and consultant) has the highest coefficient value with a value of 0.692 according to the initial sample (β) in Table 8. This indicates that the factors associated with the designer and consultant have a high variance value and a significant impact on the timing of the investment and construction project. Then external factors (EF) with a trajectory coefficient of 0.598, and factors related to the contractor (COF), respectively.
Based on the conducted research, it is possible to provide recommendations to construction companies for sustainable activities regarding possible measures to eliminate the influence of destabilizing factors and reduce delays in the implementation of construction sector projects. Recommendations can be given as follows:
• Recommendations to customers of the construction project.
- The customer must study their requirements and needs before the start of the project, which reduces the number of modifications.
- The interest of customers in solving their problems with public authorities.
- Not to delay the approval and payment of contributions for other parties to the project (consultant-contractor).
- The need to ensure customers have the necessary information about the project and its circumstances before concluding a contract for its implementation.
- Imposition of fines on the contractor who caused the delay.
• Recommendations to contractors.
- Greater incentive for early project completion.
- Must have good financial capabilities, must have proper planning and schedule, optimally managing resources.
- Managing destabilizing factors and risks that may cause delays.
- Selecting suitable subcontractors and early provision of necessary materials for construction and their use in accordance with the approved executive schedule.
• Recommendations to the designer and consultant.
- Control of implementation in accordance with the engineering and technical requirements of the project, in accordance with the contract and the customer's directives, as well as coordination with the designer before making any major changes to the projects.
- Carefully review the project documentation and avoid mistakes before transferring this documentation to the contractor.
- Study and preparation of orders for changes and making necessary changes to the original drawings and documents in accordance with the nature of the new work, as well as coordination with the designer of any changes.
The conducted research has achieved its goals and objectives by defining a methodology for eliminating or reducing delays in investment and construction projects and, accordingly, increasing the sustainable activity of companies in the face of destabilizing factors.
There are some limitations in the process of conducting the study. One of the main drawbacks in the analysis of scientific papers was the lack of information on a specific topic. In the past, there has been insufficient research on delays in construction sector projects and compensatory measures to eliminate them. The survey process also took a lot of time, which hindered or jeopardized the timely completion of the study. This aspect should be specifically taken into account in future studies.
Taking into account the results of this study, the authors recommend conducting a quantitative study that includes additional and secondary risk factors for investment and construction projects. The directions for further research are:
- taking into account the nature of destabilizing factors depending on the types of construction (industrial, civil, social);
- development at the state level of regulatory parameters of destabilizing factors depending on the economic, technical, industrial impact;
- development of a methodology for determining the economic effect of reducing the influence of destabilizing factors (by groups) on the stability of construction companies with dependence on the duration of the implementation of investment and construction projects.

Author Contributions

Conceptualization, A.L., I.A., T.K., A.A., and Z.A.K.A.; methodology, I.A. and Z.A.K.A.; software, T.K., A.A., and Z.A.K.A.; data analysis, A.L., I.A., T.K., A.A., and Z.A.K.A.; investigation, A.L., I.A., T.K., A.A., and Z.A.K.A.; data duration, A.L., I.A., and Z.A.K.A.; writing—original draft preparation, Z.A.K.A.; writing—review and editing, A.L., I.A., T.K., A.A., and Z.A.K.A.; final conclusions, A.L., I.A., T.K., A.A., and Z.A.K.A. All authors have read and agreed to the published version of the manuscript.

Funding

This research received no external funding.

Data Availability Statement

Not applicable.

Conflicts of Interest

The authors declare no conflict of interest.

References

  1. Craveiroa, F. , Duartec, J. P., Bartoloa, H. and Bartolod, P.J. Additive manufacturing as an enabling technology for digital construction: A perspective on Construction 4.0. Sustain. Dev. 2019, 4, 251–267. [Google Scholar]
  2. Yang, R.; Wakefield, R.; Lyu, S.; Jayasuriya, S.; Han, F.; Yi, X.; Yang, X.; Amarasinghe, G.; Chen, S. Public and private blockchain in construction business process and information integration. Autom. Constr. 2020, 118, 103276. [Google Scholar] [CrossRef]
  3. Alaloul, W.S.; Liew, M.S.; Zawawi, N.A.W.A.; Kennedy, I.B. Industrial Revolution 4.0 in the construction industry: Challenges and opportunities for stakeholders. Ain Shams Eng. J. 2020, 11, 225–230. [Google Scholar] [CrossRef]
  4. Abramov, I.L. and Al-Zaidi, Z.A.K. Identification and assessment of risk factors during planning the production activities of a construction enterprise. Components of Scientific and Technological Progress.2020, (7), pp.25-29.
  5. A Lapidus, A.; Abramov, I.L.; Al-Zaidi, Z.A.K. Assessment of the impact of destabilizing factors on implementation of investment and construction projects. IOP Conf. Series: Mater. Sci. Eng. 2020, 951. [Google Scholar] [CrossRef]
  6. Wuni, I.Y.; Shen, G.Q. Critical success factors for management of the early stages of prefabricated prefinished volumetric construction project life cycle. Eng. Constr. Arch. Manag. 2020, 27, 2315–2333. [Google Scholar] [CrossRef]
  7. Guo, J.; Xiang, P.; Lee, Y. Analyzing and Controlling Construction Engineering Project Gray Rhino Risks with Innovative MCDM Methods: Interference Fuzzy Analytical Network Process and Decision-Making Trial and Evaluation Laboratory. Appl. Sci. 2022, 12, 5693. [Google Scholar] [CrossRef]
  8. Nnaji, C.; Karakhan, A.A. Technologies for safety and health management in construction: Current use, implementation benefits and limitations, and adoption barriers. J. Build. Eng. 2020, 29, 101212. [Google Scholar] [CrossRef]
  9. Sobieraj, J.; Metelski, D. Project Risk in the Context of Construction Schedules—Combined Monte Carlo Simulation and Time at Risk (TaR) Approach: Insights from the Fort Bema Housing Estate Complex. Appl. Sci. 2022, 12, 1044. [Google Scholar] [CrossRef]
  10. Osadchaya N., A. , Murzin A. D., Torgayan E. E. Assessment of Risks of Investment and Construction Activities: Russian Practice // Journal of Advanced Research in Law and Economics. 2017, Vol. 8, No 2. Pp. 529-544. [CrossRef]
  11. Ma, L.; Fu, H. Exploring the influence of project complexity on the mega construction project success: a qualitative comparative analysis (QCA) method. Eng. Constr. Arch. Manag. 2020, 27, 2429–2449. [Google Scholar] [CrossRef]
  12. Santoso, D.S. and Gallage, P.G.M.P. Critical factors affecting the performance of large construction projects in developing countries: A case study of Sri Lanka. Journal of Engineering, Design and Technology. 2020, 18(3), pp.531-556.
  13. Lapidus А., А. , Abramov I. L. Systemic Integrated Method For Assessing Factors Affecting Construction Timelines // Matec Web of Conferences. 2018, 193 05033. Pp. 1-7.
  14. Prasad, K.; Vasugi, V.; Venkatesan, R.; Bhat, N.S. Critical causes of time overrun in Indian construction projects and mitigation measures. Int. J. Constr. Educ. Res. 2018, 15, 216–238. [Google Scholar] [CrossRef]
  15. Rachid, Z.; Toufik, B.; Mohammed, B. Causes of schedule delays in construction projects in Algeria. Int. J. Constr. Manag. 2018, 19, 371–381. [Google Scholar] [CrossRef]
  16. Abioye, S.O.; Oyedele, L.O.; Akanbi, L.; Ajayi, A.; Delgado, J.M.D.; Bilal, M.; Akinade, O.O.; Ahmed, A. Artificial intelligence in the construction industry: A review of present status, opportunities and future challenges. J. Build. Eng. 2021, 44, 103299. [Google Scholar] [CrossRef]
  17. Perera, B.; Dewagoda, K.G. Streamlining the management of payment delays: the case of Sri Lankan Government building construction projects. J. Financial Manag. Prop. Constr. 2021, 26, 236–256. [Google Scholar] [CrossRef]
  18. Kuhil, A.M. and Seifu, N. causes of delay in public building construction projects: a case of Addis Ababa administration, Ethiopia. Asian J. Manag. Sci. 2019, 8(2), pp.4-9.
  19. Giri, O.P. Perception-Based Assessment of the Factors Causing Delays in Construction Projects. Engineering 2023, 15, 431–445. [Google Scholar] [CrossRef]
  20. Davidescu, A.A. , Apostu, S.A., Paul, A. and Casuneanu, I. Work flexibility, job satisfaction, and job performance among Romanian employees-Implications for sustainable human resource management. Sustainability. 2020, 12(15), p.6086.
  21. Vu, T.Q.; Pham, C.P.; Nguyen, T.A.; Nguyen, P.T.; Phan, P.T.; Nguyen, Q.L.H.T.T. Factors Influencing Cost Overruns in Construction Projects of International Contractors in Vietnam. J. Asian Finance, Econ. Bus. 2020, 7, 389–400. [Google Scholar] [CrossRef]
  22. Khalef, R.; El-Adaway, I.H.; Assaad, R.; Kieta, N. Contract Risk Management: A Comparative Study of Risk Allocation in Exculpatory Clauses and Their Legal Treatment. J. Leg. Aff. Disput. Resolut. Eng. Constr. 2021, 13, 04520036. [Google Scholar] [CrossRef]
  23. Alshihri, S.; Al-Gahtani, K.; Almohsen, A. Risk Factors That Lead to Time and Cost Overruns of Building Projects in Saudi Arabia. Buildings 2022, 12, 902. [Google Scholar] [CrossRef]
  24. Sanni-Anibire, M.O.; Zin, R.M.; Olatunji, S.O. Causes of delay in the global construction industry: a meta analytical review. Int. J. Constr. Manag. 2020, 22, 1395–1407. [Google Scholar] [CrossRef]
  25. Baker, F.A. The Scope of Project Management. In Leadership and Management of Clinical Trials in Creative Arts Therapy (pp. 17-46). Cham: Springer International Publishing. 2022.
  26. Lekan, A.; Aigbavboa, C.; Babatunde, O.; Olabosipo, F.; Christiana, A. Disruptive technological innovations in construction field and fourth industrial revolution intervention in the achievement of the sustainable development goal 9. Int. J. Constr. Manag. 2020, 22, 2647–2658. [Google Scholar] [CrossRef]
  27. Sobieraj, J.; Metelski, D. Quantifying Critical Success Factors (CSFs) in Management of Investment-Construction Projects: Insights from Bayesian Model Averaging. Buildings 2021, 11, 360. [Google Scholar] [CrossRef]
  28. Adekunle, P.; Aigbavboa, C.; Akinradewo, O.; Oke, A.; Aghimien, D. Construction Information Management: Benefits to the Construction Industry. Sustainability 2022, 14, 11366. [Google Scholar] [CrossRef]
  29. Lapidus, A.; Topchiy, D.; Kuzmina, T.; Chapidze, O. Influence of the Construction Risks on the Cost and Duration of a Project. Buildings 2022, 12, 484. [Google Scholar] [CrossRef]
  30. Abramov, I.; AlZaidi, Z.A.K. Evaluation of the Effective Functioning of Construction Enterprises in the Conditions of Occurrence of Diverse Risk Factors. Buildings 2023, 13, 995. [Google Scholar] [CrossRef]
  31. Sinha, B.B.; Dhanalakshmi, R. Recent advancements and challenges of Internet of Things in smart agriculture: A survey. Futur. Gener. Comput. Syst. 2021, 126, 169–184. [Google Scholar] [CrossRef]
  32. Sözener, Z.C.; Cevhertas, L.; Nadeau, K.; Akdis, M.; Akdis, C.A. Environmental factors in epithelial barrier dysfunction. J. Allergy Clin. Immunol. 2020, 145, 1517–1528. [Google Scholar] [CrossRef]
  33. Tsimoshynska, O.; Koval, M.; Kryshtal, H.; Filipishyna, L.; Arsawan, W.; Koval, V. Investing in road construction infrastructure projects under public-private partnership in the form of concession. Nauk. Visnyk Natsionalnoho Hirnychoho Universytetu 2021, 184–192. [Google Scholar] [CrossRef]
  34. Lapidus, A.; Abramov, I.; Kuzmina, T.; Abramova, A.; AlZaidi, Z.A.K. Study of the Sustainable Functioning of Construction Companies in the Conditions of Risk Factors. Buildings 2023, 13, 2282. [Google Scholar] [CrossRef]
  35. Hossain, M.U.; Ng, S.T.; Antwi-Afari, P.; Amor, B. Circular economy and the construction industry: Existing trends, challenges and prospective framework for sustainable construction. Renew. Sustain. Energy Rev. 2020, 130, 109948. [Google Scholar] [CrossRef]
  36. Bondarenko, S.; Shlafman, N.; Kuprina, N.; Kalaman, O.; Moravska, O.; Tsurkan, N. Planning, Accounting and Control as Risk Management Tools for Small Business Investment Projects. Emerg. Sci. J. 2021, 5, 650–666. [Google Scholar] [CrossRef]
  37. González-Sánchez, R.; Settembre-Blundo, D.; Ferrari, A.M.; García-Muiña, F.E. Main Dimensions in the Building of the Circular Supply Chain: A Literature Review. Sustainability 2020, 12, 2459. [Google Scholar] [CrossRef]
  38. Topchiy, D.; Kochurina, E.; Ekba, S. Destabilizing factors of urban renovation. E3S Web Conf. 2020, 164, 04032. [Google Scholar] [CrossRef]
  39. Al Maktoumi, I.S.; Khan, F.R.; Al Maktoumi, A.R.S. Assessing the Factors Causing Project Completion Delays in the Construction Sector of Oman Using SEM-PLS. Humanit. Soc. Sci. Rev. 2020, 8, 900–912. [Google Scholar] [CrossRef]
  40. Arati, C. , Ashish W., 2015. Risk Management in High-Rise Building Construction. IJSRD - International Journal for Scientific Research & Development|. Vol. 3. Issue 06, ISSN (online): 2321-0613. Pp. 601-602.
  41. Kassem, M.A. Risk Management Assessment in Oil and Gas Construction Projects Using Structural Equation Modeling (PLS-SEM). Gases 2022, 2, 33–60. [Google Scholar] [CrossRef]
  42. Oke, A.E.; Kineber, A.F.; Alsolami, B.; Kingsley, C. Adoption of cloud computing tools for sustainable construction: a structural equation modelling approach. J. Facil. Manag. 2022, 21, 334–351. [Google Scholar] [CrossRef]
  43. Hussain, S.; Fangwei, Z.; Siddiqi, A.F.; Ali, Z.; Shabbir, M.S. Structural Equation Model for Evaluating Factors Affecting Quality of Social Infrastructure Projects. Sustainability 2018, 10, 1415. [Google Scholar] [CrossRef]
  44. Almutairi, N.S. Causes of delays on Construction Projects in Kuwait according to opinion of engineers working in Kuwait. International Journal of Engineering Research and Application. 2016, 6(12), pp.84-96.
  45. Al Maktoumi, I.S.; Khan, F.R.; Al Maktoumi, A.R.S. Assessing the Factors Causing Project Completion Delays in the Construction Sector of Oman Using SEM-PLS. Humanit. Soc. Sci. Rev. 2020, 8, 900–912. [Google Scholar] [CrossRef]
  46. Khosravi, M.; Sarvari, H.; Chan, D.W.; Cristofaro, M.; Chen, Z. Determining and assessing the risks of commercial and recreational complex building projects in developing countries: a survey of experts in Iran. J. Facil. Manag. 2020, 18, 259–282. [Google Scholar] [CrossRef]
  47. Mirpanahi, M.V.; Noorzai, E. Modeling the Relationship between Critical BIM Attributes and Environmental Sustainability Criteria Using PLS-SEM Technique. J. Arch. Eng. 2021, 27, 04021037. [Google Scholar] [CrossRef]
  48. Takyi-Annan, G.E.; Zhang, H. Assessing the impact of overcoming BIM implementation barriers on BIM usage frequency and circular economy in the project lifecycle using Partial least Squares structural Equation modelling (PLS-SEM) analysis. Energy Build. 2023, 295. [Google Scholar] [CrossRef]
  49. Abulhakim, N. and Adeleke, A.Q. The factors contributing to accident occurrence on Malaysia building projects through partial least square structural equation modeling. Social Science and Humanities Journal. 2019, 4(1), pp.1096-1106.
  50. Kineber, A.F.; Othman, I.; Oke, A.E.; Chileshe, N.; Buniya, M.K. Impact of Value Management on Building Projects Success: Structural Equation Modeling Approach. J. Constr. Eng. Manag. 2021, 147, 04021011. [Google Scholar] [CrossRef]
  51. A Kassem, M.; Khoiry, M.A.; Hamzah, N. Assessment of the effect of external risk factors on the success of an oil and gas construction project. Eng. Constr. Arch. Manag. 2020, 27, 2767–2793. [Google Scholar] [CrossRef]
  52. Hair Jr, J.F. , Sarstedt, M., Ringle, C.M. and Gudergan, S.P. Advanced issues in partial least squares structural equation modeling. 2023, saGe publications.
  53. Rahman, S.M.; Carlson, J.; Gudergan, S.P.; Wetzels, M.; Grewal, D. Perceived Omnichannel Customer Experience (OCX): Concept, measurement, and impact. J. Retail. 2022, 98, 611–632. [Google Scholar] [CrossRef]
  54. Shi, L.; Huang, K.; Liu, Y.; Ge, F.; Liu, S. Risk Assessment in Supplier Selection for Intelligent Manufacturing Systems Based on PLS-SEM. Appl. Sci. 2022, 12, 3998. [Google Scholar] [CrossRef]
  55. Khmeleva, G.A.; Kurnikova, M.V.; Nedelka, E.; Tóth, B.I. Determinants of Sustainable Cross-Border Cooperation: A Structural Model for the Hungarian Context Using the PLS-SEM Methodology. Sustainability 2022, 14, 893. [Google Scholar] [CrossRef]
  56. Afolabi, A.O.; Nnaji, C.; Okoro, C. Immersive Technology Implementation in the Construction Industry: Modeling Paths of Risk. Buildings 2022, 12, 363. [Google Scholar] [CrossRef]
  57. Rajesh, R.; Rajendran, C. Relating Environmental, Social, and Governance scores and sustainability performances of firms: An empirical analysis. Bus. Strat. Environ. 2019, 29, 1247–1267. [Google Scholar] [CrossRef]
  58. Choi, D.; Chung, C.; Seyha, T.; Young, J. Factors Affecting Organizations’ Resistance to the Adoption of Blockchain Technology in Supply Networks. Sustainability 2020, 12, 8882. [Google Scholar] [CrossRef]
  59. Jakada, M.B. , Kassim, S.I., Hussaini, A., Mohammed, A.I. and Rabi’u, A. Construct validity and reliability of individual work performance questionnaire. Ilorin Journal of Human Resource Management. 2020, 4(2), pp.155-164.
  60. Gamil, Y. and Abd Rahman, I. Studying the relationship between causes and effects of poor communication in construction projects using PLS-SEM approach. Journal of Facilities Management. 2023, 21(1), pp.102-148.
  61. Purwanto, A. Partial least squares structural squation modeling (PLS-SEM) analysis for social and management research: a literature review. Journal of Industrial Engineering & Management Research. 2021.
  62. Kamis, A. , Saibon, R.A., Yunus, F., Rahim, M.B., Herrera, L.M. and Montenegro, P. The SmartPLS analyzes approach in validity and reliability of graduate marketability instrument. Social Psychology of Education. 2020, 57(8), pp.987-1001.
  63. Gamil, Y. and Abd Rahman, I. Studying the relationship between causes and effects of poor communication in construction projects using PLS-SEM approach. Journal of Facilities Management. 2023, 21(1), pp.102-148.
  64. Muhammad, R. M. A. The impact of the Quality of work life on Employees innovation of teachers at the faculty of Administration and Economics-university of Karbala. Journal of administration and economics. 2020, 9(35).
  65. Hussain, D. , Abbas, H. and Wang, D. Contributing agents for Forest management of rural areas: an analysis through smart PLS methods. Journal of Business Strategies. 2021, 15(1), pp.109-134.
  66. Memon, A.H. , Rahman, I.A., Aziz, A.A.A. and Abdullah, N.H. Using structural equation modelling to assess effects of construction resource related factors on cost overrun. World Applied Sciences Journal. 2013, 21(01), pp.6-15.
  67. Silaparasetti, V. , Rao, G.V.R. and Khan, F.R. Structural equation modeling analysis using smart pls to assess the occupational health and safety (OHS) factors on workers’ behavior. Structural Equation Modeling Analysis Using Smart PLS to Assess the Occupational Health and Safety (OHS) Factors on Workers’ Behavior (17 July, 2017). Humanities & Social Science Reviews, eISSN. 2017, pp.2395-7654.
  68. Adeleke, A.; Bahaudin, A.; Kamaruddeen, A.; Bamgbade, J.; Salimon, M.G.; Khan, M.W.A.; Sorooshian, S. The Influence of Organizational External Factors on Construction Risk Management among Nigerian Construction Companies. Saf. Heal. Work. 2017, 9, 115–124. [Google Scholar] [CrossRef]
  69. Takyi-Annan, G.E.; Zhang, H. Assessing the impact of overcoming BIM implementation barriers on BIM usage frequency and circular economy in the project lifecycle using Partial least Squares structural Equation modelling (PLS-SEM) analysis. Energy Build. 2023, 295. [Google Scholar] [CrossRef]
  70. Ali, Z.; Zhu, F.; Hussain, S. Risk Assessment of Ex-Post Transaction Cost in Construction Projects Using Structural Equation Modeling. Sustainability 2018, 10, 4017. [Google Scholar] [CrossRef]
  71. Hadwiansyah, R.; Latief, Y. Structural Equation Model (SEM) Correlation Between Work Breakdown Structure (WBS), Work Method and Risk Towards Cost Of Safety On Low-Cost Apartments Project. IOP Conf. Series: Mater. Sci. Eng. 2022, 1232. [Google Scholar] [CrossRef]
  72. Mirhosseini, A.F.; Pitera, K.; Odeck, J.; Welde, M. Sustainable Project Management: Reducing the Risk of Cost Inaccuracy Using a PLS-SEM Approach. Sustainability 2022, 14, 960. [Google Scholar] [CrossRef]
Figure 1. Hierarchical reflective model of destabilizing factors affecting on the implementation of an investment construction project.
Figure 1. Hierarchical reflective model of destabilizing factors affecting on the implementation of an investment construction project.
Preprints 85022 g001
Figure 2. Measurement model of variable duration of construction project implementation.
Figure 2. Measurement model of variable duration of construction project implementation.
Preprints 85022 g002
Figure 3. Results of evaluation of the measurement model after modification.
Figure 3. Results of evaluation of the measurement model after modification.
Preprints 85022 g003
Figure 4. Graphical representation of the path coefficient.
Figure 4. Graphical representation of the path coefficient.
Preprints 85022 g004
Table 1. Categories of destabilizing factors in construction projects.
Table 1. Categories of destabilizing factors in construction projects.

Financial
Cash flows, budget requirements, tax liabilities, management of creditors and debtors, remuneration and other general issues of account management
Organizational Internal business requirements, covering cultural, structural and personnel issues related to the effective functioning of the business
Legal Compliance with legal requirements such as legislation, regulations, standards, codes, practices and contractual requirements
Operational Planning, operational activities, resources (including people) and support needed within the business operations that lead to the successful development and delivery of a product or service
Commercial factors related to market placement, business growth, diversification and commercial success. This refers to the commercial viability of a product or service and extends from creation to retention and then growth of the customer base
Strategic Requirements for planning, determining the volume and allocation of resources for creating, maintaining and growing a business
Equipment Equipment used for business operations. Includes general equipment operations, maintenance, compliance, depreciation, safety and modernization
Safety The general security of business premises, assets and people, and also extends to the security of information, intellectual property and technology
Reputation A threat to the reputation of the business due to the behavior of the enterprise as a whole, the viability of the product, service, the behavior of employees or other persons associated with the business
Technological Management, maintenance, modernization and application of technologies
Table 2. Coding and characterization of variables (factors).
Table 2. Coding and characterization of variables (factors).
Destabilizing factors Variables Subfactors
Factors related to the investor CF1 Request changes during construction
CF 2 Delay in payment of financial contributions by the investor
CF 3 Delay in approvals and decision-making by the customer
CF 4 Delay in delivery of the construction site to the contractor
Factors related to the designer and consultant DCF 1 Lack of effective communication between the parties
DCF 2 Inaccurate design drawings/designer's documents
DCF 3 Lack of authority of the supervisory staff
DCF 4 Incompetence of supervising personnel
DCF 5 Delay in receiving construction works
Factors reated to the contractor COF1 Errors requiring re-implementation
COF 2 Poor coordination between the general contractor and subcontractors
COF 3 Delay in the provision of materials or equipment
COF 4 Lack of qualified workers at the contractor
COF 5 Delays in obtaining work permits
COF 6 Poor planning and scheduling of contractors' projects
External factors EF1 Inflation and exchange rate changes
EF 2 Rising prices for materials or their absence on the market
EF 3 Legal problems and disputes between the parties
EF 4 Unforeseen climatic factors (rain, storm, earthquake, etc.)
The influence of factors on the delay duration of the construction project DF1 Delayed execution may lead to failure if problems are not resolved
DF 2 Exceeding the financial budget of the project upon completion
DF 3 The delay may result in a bad reputation of the companies implementing the project
DF 4 Aggravation of problems and conflicts between the working parties due to the delay
DF 5 Low quality of construction work, requiring alterations
Table 3. Matrix of the importance of each factor.
Table 3. Matrix of the importance of each factor.
Preprints 85022 i001
Table 4. Criteria for evaluating the measurement model[61,62,63].
Table 4. Criteria for evaluating the measurement model[61,62,63].
Preprints 85022 i002
Table 5. The results of the evaluation of the model for measuring variables of destabilizing factors on the duration of the construction project.
Table 5. The results of the evaluation of the model for measuring variables of destabilizing factors on the duration of the construction project.
Items Outer Loading > 0.7 Cronbach Alpha > 0.7 CR > 0.7 AVE > 0.5
CF1 0.884 0.879 0.916 0.733
CF 2 0.805
CF 3 0.871
CF 4 0.862
DCF 1 0.801 0.740 0.835 0.550
DCF 2 0.915
DCF 3 0.791
DCF 4 0.799
DCF 5 0.072
COF1 0.308 0.835 0.885 0.580
COF 2 0.773
COF 3 0.877
COF 4 0.841
COF 5 0.718
COF 6 0.893
EF1 0.901 0.828 0.886 0.663
EF 2 0.701
EF 3 0.761
EF 4 0.877
DF1 0.771 0.844 0.888 0.614
DF 2 0.799
DF 3 0.794
DF 4 0.755
DF 5 0.798
Table 6. The results of the evaluation of the model for measuring variables of destabilizing factors on the duration of the construction project after modification.
Table 6. The results of the evaluation of the model for measuring variables of destabilizing factors on the duration of the construction project after modification.
Items Outer Loading > 0.7 Cronbach Alpha > 0.7 CR > 0.7 AVE > 0.5
CF1 0.884 0.879 0.916 0.733
CF 2 0.805
CF 3 0.871
CF 4 0.862
DCF 1 0.799 0.846 0.897 0.686
DCF 2 0.916
DCF 3 0.795
DCF 4 0.798
COF 2 0.780 0.884 0.916 0.686
COF 3 0.887
COF 4 0.846
COF 5 0.720
COF 6 0.896
EF1 0.901 0.828 0.886 0.663
EF 2 0.701
EF 3 0.761
EF 4 0.877
DF1 0.771 0.844 0.888 0.614
DF 2 0.798
DF 3 0.794
DF 4 0.755
DF 5 0.799
Table 7. Matrix of correlations of variables.
Table 7. Matrix of correlations of variables.
Preprints 85022 i003
Table 8. Initial test of the model for assessing influence of destabilizing factors on the delay in the implementation of a construction project (DF).
Table 8. Initial test of the model for assessing influence of destabilizing factors on the delay in the implementation of a construction project (DF).
Preprints 85022 i004
Disclaimer/Publisher’s Note: The statements, opinions and data contained in all publications are solely those of the individual author(s) and contributor(s) and not of MDPI and/or the editor(s). MDPI and/or the editor(s) disclaim responsibility for any injury to people or property resulting from any ideas, methods, instructions or products referred to in the content.
Copyright: This open access article is published under a Creative Commons CC BY 4.0 license, which permit the free download, distribution, and reuse, provided that the author and preprint are cited in any reuse.
Prerpints.org logo

Preprints.org is a free preprint server supported by MDPI in Basel, Switzerland.

Subscribe

Disclaimer

Terms of Use

Privacy Policy

Privacy Settings

© 2026 MDPI (Basel, Switzerland) unless otherwise stated