Submitted:
08 September 2023
Posted:
08 September 2023
You are already at the latest version
Abstract
Keywords:
1. Introduction
2. Slime Mould Algorithm (SMA)
2.1. Concept of SMA
2.2. Mathematical model of SMA
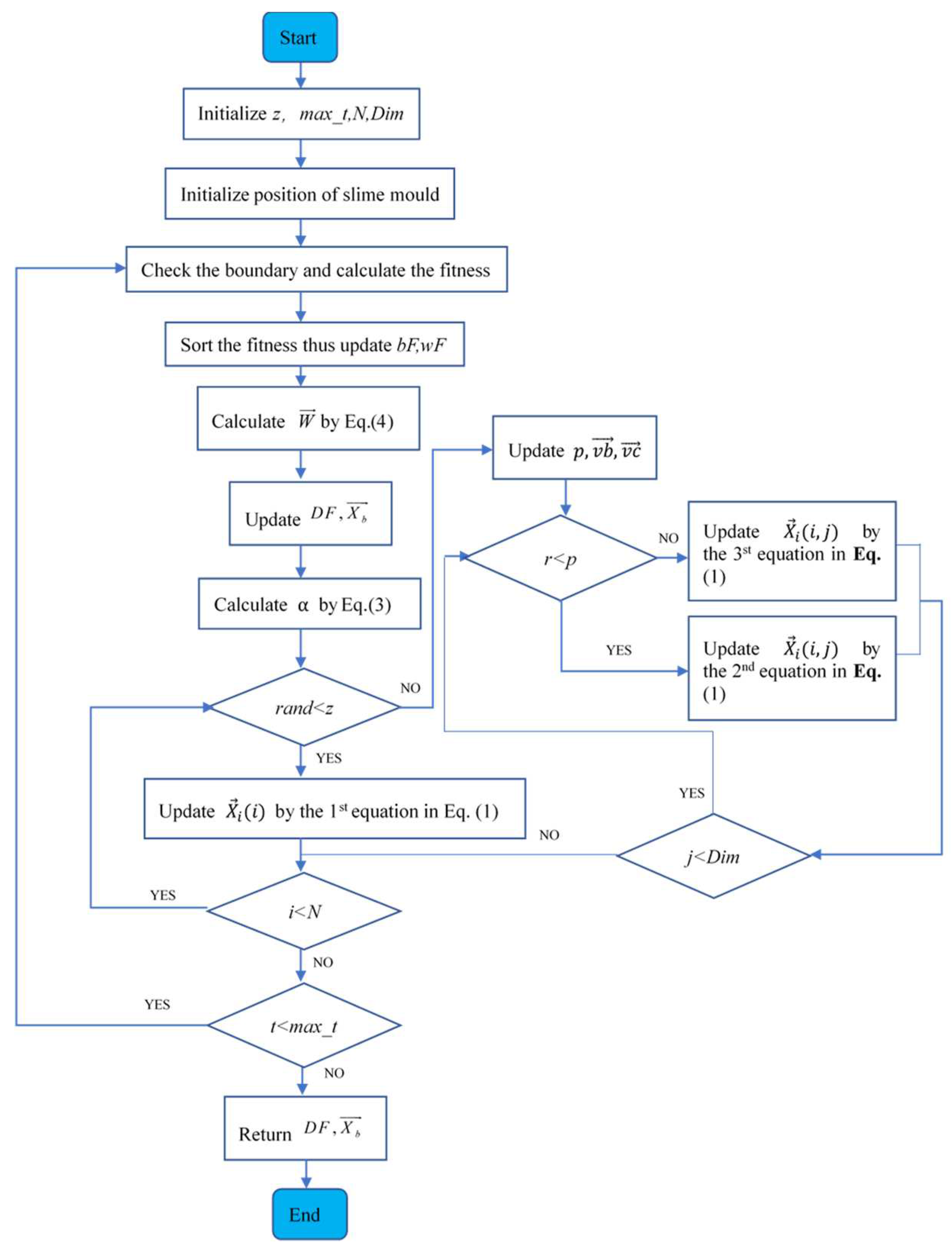
2.3. The pseudo-code and flow chart of SMA
| Algorithm 1: Pseudo-code of SMA |
| 1. ; |
| 2. Initialize slime mould’s random location ; |
| 3. While ) |
| 4. Check the bound and determine the fitness ; |
| 5. ; |
| 6. ; |
| 7. as per Eq. (4); |
| 8. ; |
| 9. For each search agents |
| 10. Update location as per Eq. (1); |
| 11. End For |
| 12. ; |
| 13. End While |
| 14. Return; |
3. Recent variants of slime mould algorithm
3.1. Modified version of SMA
3.1.1. Opposition-based learning (OBL)
3.1.2. Chaotic strategy
3.1.3. Mutation operator and crossover operator
3.1.4. Lévy flight
3.1.5. Elite strategy
3.1.6. Greedy selection (GS)
3.1.7. Fuzzy
3.1.8. Neighborhood search (NS)
3.1.9. Others
3.2. Hybridized version of SMA
3.2.1. Hybridization with equilibrium optimizer (EO)
3.2.2. Hybridization with differential evolution (DE)
3.2.3. Hybridization with support vector machine (SVM)
3.2.3. Hybridization with whale optimization algorithm (WOA)
3.2.4. Hybridization with simulated annealing (SA) algorithm
3.2.7. Hybridization with artificial bee colony (ABC)
3.2.8. Others
3.3. Multi-objective version of SMA
3.4. Discrete version of SMA
4. Applications of SMA
4.1. Enginnering optimization
4.1.1. Engineering design
4.1.2. Engineering optimization problem
4.1.3. Parameter optimization
4.2. Machine learning
4.2.1. Feature selection (FS)
4.2.2. Prediction model
4.3. Energy optimization
4.3.1. Distribution network
4.3.2. Energy sources distribution
4.3.3. Microgrid (MG)
4.3.4. Economic load dispatch (ELD) problem
4.3.5. Optimum scheduling
4.3.6. Renewable energy systems (HRES) optimization
4.3.7. Photovoltaic model optimization
4.3.8. Optimal power flow (OPF) problem
4.4. Image segmentation
4.5. Scheduling optimization
4.6. Network
4.7. Others
5. Discussion
5.1. Advantages of SMA
5.2. Disadvantages of SMA
6. Conclusions and Future Work
Author Contributions
Funding
Institutional Review Board Statement
Data Availability Statement
Acknowledgments
Conflicts of Interest
References
- Grefenstette, JJ. Genetic Algorithms and Machine Learning. In Proceedings of the sixth annual conference on Computational learning theory 1993; pp. 3–4.
- Storn R; Price K. Differential Evolution – A Simple and Efficient Heuristic for Global Optimization over Continuous Spaces. J. Global Optim. [CrossRef]
- Kirkpatrick, S. Optimization by Simulated Annealing: Quantitative Studies. J. Stat. Phys. 1984, 34, 975–986. [Google Scholar] [CrossRef]
- Rashedi E; Nezamabadi-pour H. GSA: A Gravitational Search Algorithm. Inf. Sci. [CrossRef]
- Mirjalili S; Mirjalili SM. Multi-Verse Optimizer: a nature-inspired algorithm for global optimization. Neural. Comput.& Applic. [CrossRef]
- Zhao W; Wang L. A novel atom search optimization for dispersion coefficient estimation in groundwater. Future Gener. Comp. Sy. 2018, 91, 601–610. [Google Scholar] [CrossRef]
- Faramarzi A; Heidarinejad M. Equilibrium optimizer: A novel optimization algorithm. Knowl-Based Syst. [CrossRef]
- 06 October 1995, Eberhart R; Kennedy J. A new optimizer using particle swarm theory, MHS’95. In Proceedings of the Sixth International Symposium on Micro Machine and Human Science, Nagoya, Japan, 04- ;IEEE,EDS(pp.39–43). [CrossRef]
- Karaboga D; Basturk B. A powerful and efficient algorithm for numerical function optimization: artificial bee colony (ABC) algorithm. J. Glob. Optim. [CrossRef]
- Rao RV; Savsani VJ. Teaching–learning-based optimization: A novel method for constrained mechanical design optimization problems. Comput.Aided Design. [CrossRef]
- Mirjalili S; Mirjalili SM. Grey Wolf Optimizer. Adv. Eng. Softw. 2014, 69, 46–61. [Google Scholar] [CrossRef]
- Mirjalili S; Lewis A. The Whale Optimization Algorithm. Adv. Eng. Softw. 2016, 95, 51–67. [Google Scholar] [CrossRef]
- Mirjalili S; Gandomi AH. Salp Swarm Algorithm: A bio-inspired optimizer for engineering design problems. Adv. Eng. Softw. [CrossRef]
- Cuevas E; Cienfuegos M. A swarm optimization algorithm inspired in the behavior of the social-spider. Expert Syst. Appl. 6384. [CrossRef]
- Dhiman G; Kumar V. Seagull optimization algorithm: Theory and its applications for large-scale industrial engineering problems. Knowl-Based Syst. [CrossRef]
- Heidari AA; Mirjalili S. Harris hawks optimization: Algorithm and applications. Future Gener. Comp. Sy. [CrossRef]
- Abualigah L; Yousri D. Aquila Optimizer: A novel meta-heuristic optimization algorithm. Comput. Ind. Eng. [CrossRef]
- Alsattar HA; Zaidan AA. Novel meta-heuristic bald eagle search optimisation algorithm. Artif. Intell. Rev, 2264. [CrossRef]
- Li S; Chen H. Slime mould algorithm: A new method for stochastic optimization. Future Gener. Comp. Sy. [CrossRef]
- Faramarzi A; Heidarinejad M. Marine Predators Algorithm: A nature-inspired metaheuristic. Expert Syst. Appl. 3377. [CrossRef]
- Braik, MS. Chameleon Swarm Algorithm: A bio-inspired optimizer for solving engineering design problems. Expert Syst. Appl. 1146. [Google Scholar] [CrossRef]
- Geem ZW; Kim JH. A new heuristic optimization algorithm: harmony search. Simul. [CrossRef]
- Tan Y; Zhu Y. Fireworks algorithm for optimization. In Advances in Swarm Intelligence. Proceedings of first international conference (ICSI 2010), Beijing, China, June 2010. [CrossRef]
- 28 September 2007, Atashpaz-Gargari E; Lucas C. Imperialist competitive algorithm: an algorithm for optimization inspired by imperialistic competition. In Proceedings of 2007 IEEE congress on evolutionary computation, CEC 2007, Singapore, 25-. [CrossRef]
- Sharma AK;Saxena A. Oppositional Slime Mould Algorithm: Development and application for designing demand side management controller. Expert Syst. Appl. [CrossRef]
- Latty, T.; Beekman, M. Slime moulds use heuristics based on within-patch experience to decide when to leave. J. Exp. Biol. 2015, 218(8), 1175–1179. [Google Scholar] [CrossRef] [PubMed]
- Beekman, M.; Latty, T. Brainless but multi-headed: decision making by the acellular slime mould Physarum polycephalum. J. Mol. Biol. 2015, 427(23), 3734–3743. [Google Scholar] [CrossRef] [PubMed]
- Kareiva, P.; Odell, G. Swarms of predators exhibit ‘‘preytaxis’’ if individual predators use area-restricted search. Am. Nat. 1987, 130(2), 233–270. [Google Scholar] [CrossRef]
- Latty, T.; Beekman, M. Food quality affects search strategy in the acellular slime mould, Physarum polycephalum. Behav. Ecol. 2009, 20(6), 1160–1167. [Google Scholar] [CrossRef]
- Izci D; Ekinci S. Fractional order PID design based on novel improved slime mould algorithm. Electri. Pow. Compo. Sys. [CrossRef]
- Izci D; Ekinci S. Performance evaluation of a novel improved slime mould algorithm for direct current motor and automatic voltage regulator systems. T. I. Meas. Control. [CrossRef]
- Lin H; Ahmadianfar I. Adaptive slime mould algorithm for optimal design of photovoltaic models. Energy Sci. Eng, 2064. [CrossRef]
- Rizk-Allah RM; Hassanien AE. Chaos-opposition-enhanced slime mould algorithm for minimizing the cost of energy for the wind turbines on high-altitude sites. ISA T. [CrossRef]
- Son, P. V. H.; Khoi, L. N. Q. Optimization in construction management using adaptive opposition slime mould algorithm. Adv. Civ. Eng. 2023, 7228896. [Google Scholar] [CrossRef]
- Patra, Dipak Kumar; Si, T. Breast lesion detection from MRI images using quasi-oppositional slime mould algorithm. Multimed Tools App, 3064. [CrossRef]
- Krishna Gopal Dhal; Swarnajit Ray. Illumination-Free Clustering Using Improved Slime Mould Algorithm for Acute Lymphoblastic Leukemia Image Segmentation. 2023. [CrossRef]
- Sharma; Ankit Kumar. Oppositional Slime Mould Algorithm: Development and application for designing demand side management controller. Expert Syst. Appl. [CrossRef]
- Liang Xu; WANG Luyang. Elman neural network for predicting aero optical imaging deviation based on improved slime mould algorithm. Optoelectron. Lett. 2023, 19, 290–295. [Google Scholar] [CrossRef]
- Sengathir, J; M. Deva Priya. An Adaptive Opposition Learning-Improved Slime Mould Algorithm-Based Optimization Routing for Guaranteeing Reliable Data Dissemination in FANETs. In Micro-Electronics and Telecommunication Engineering. Proceedings of 6th ICMETE 2022, Singapore, 02 June 2023; Sharma, D.K., Peng, SL., Sharma, R., Jeon, G., Eds, *!!! REPLACE !!!*, Eds.; Sharma, D.K., Peng, SL., Sharma, R., Jeon, G.,Eds; Springer: Singapore, 2023; pp. 617153–166. [Google Scholar] [CrossRef]
- Houssein EH; Helmy BE. An efficient orthogonal opposition-based learning slime mould algorithm for maximum power point tracking. Neural Comput. & Applic. [CrossRef]
- AlRassas AM; Al-Qaness MA. Advance artificial time series forecasting model for oil production using neuro fuzzy-based slime mould algorithm. J. Petrol. Explor. Prod. Technol. [CrossRef]
- Pawani K; Singh M. Solving Economic Emission Load Dispatch Using Oppositional Slime Mould Algorithm with Wavelet Mutation. Electr. Pow. Compo. Sys. [CrossRef]
- Li YiFei; Cao MaoSen. Multi-parameter identification of concrete dam using polynomial chaos expansion and slime mould algorithm. Comput.Struct. [CrossRef]
- Yin Shihong; Qifang Luo. IBMSMA: An Indicator-based Multi-swarm Slime Mould Algorithm for Multi-objective Truss Optimization Problems. 2023; ,20. [CrossRef]
- Xuebing Cai; Zengyu He. Improved Slime mould algorithm using logical chaos perturbation and reference point non-dominated sorting for multi-objective optimization. IEEE Access, 7210. [CrossRef]
- Yuan L; Ji J. An Improved Elite Slime Mould Algorithm for Engineering Design. CMES. 2023, 137(1), 415–454. [Google Scholar]
- Dhawale D; Kamboj VK. An optimal solution to unit commitment problem of realistic integrated power system involving wind and electric vehicles using chaotic slime mould optimizer. Journal of Electrical Systems and Inf Technol 2023, 10(1), 1–21. [Google Scholar] [CrossRef]
- Chen H; Li X. Improved slime mould algorithm hybridizing chaotic maps and differential evolution strategy for global optimization. IEEE Access 2022, 10, 66811–30. [Google Scholar] [CrossRef]
- Zhong C;Li G. A hybrid teaching–learning slime mould algorithm for global optimization and reliability-based design optimization problems. Neural Comput. & Applic. 1664. [CrossRef]
- Abid MS; Apon HJ. Chaotic slime mould optimization algorithm for optimal load-shedding in distribution system. Ain Shams Eng. J. 0165. [CrossRef]
- Miao H; Qiu Z. Multi-strategy improved slime mould algorithm and its application in optimal operation of cascade reservoirs. Water Resour. Manage. [CrossRef]
- Bhadoria A; Marwaha S. Chaotic Slime Mould Inspired Hybrid Optimizer Approach for Day Ahead Generation Scheduling Problem, Research Square 2022, posted in 27 Oct. 2022. [CrossRef]
- Sarhan S; Shaheen AM. An enhanced slime mould optimizer that uses chaotic behavior and an elitist group for solving engineering problems. Mathematics 2022, 10(12), 1991. [Google Scholar] [CrossRef]
- Singh, T. Chaotic slime mould algorithm for economic load dispatch problems. Appl. Intell. 2022, 52(13), 15325–15344. [Google Scholar] [CrossRef]
- Ghiasi, Ramin; Abdollah Malekjafarian. Feature subset selection in structural health monitoring data using an advanced binary slime mould algorithm. J. Struct. Integ. & Maint. [CrossRef]
- Yin S; Luo Q. EOSMA: an equilibrium optimizer slime mould algorithm for engineering design problems. Arab. J. Sci. Eng. [CrossRef]
- Deng L; Liu S. A multi-strategy improved slime mould algorithm for global optimization and engineering design problems. Comput. Method. Appl. M. [CrossRef]
- Pawani, Kanchan; Manmohan Singh. Combined Heat and Power Dispatch Problem Using Comprehensive Learning Wavelet-Mutated Slime Mould Algorithm. Electr. Pow. Compo. Sys. [CrossRef]
- Qiu F; Zheng P. Mutational Slime Mould Algorithm for Gene Selection. Biomedicines 2022, 10(8), 2052. [Google Scholar] [CrossRef]
- Zheng R; Jia H. Enhanced slime mould algorithm with multiple mutation strategy and restart mechanism for global optimization. J. Intell. Fuzzy. Syst. 2022, 42(6), 2022,42(6),5069–83. [Google Scholar] [CrossRef]
- Yang H; Wang E; Z. Sun. Research on fire rescue path optimization of unmanned equipment based on improved Slime mould Algorithm. In Proceedings of 2022 IEEE Intl Conf on Dependable, Autonomic and Secure Computing, Intl Conf on Cloud and Big Data Computing, Intl Conf on Cyber Science and Technology Congress (DASC/PiCom/CBDCom/CyberSciTech), Falerna, Italy, 12-15 Sep 2022 ;IEEE:2022;pp. 1-6. [CrossRef]
- Yang P; Sun X. Load Identification Method Based on ISMA-GRNN. Math. Probl. in Eng. 8056. [CrossRef]
- Ling Zheng; Yan Tian. Path Planning of Autonomous Mobile Robots Based on an Improved Slime Mould Algorithm. Drones 2023, 7, 257. [Google Scholar] [CrossRef]
- He W; Liu Y. A Novel Unresolved Peaks Analysis Algorithm for ME Signal Detection Based on Improved SMA. IEEE T. MEAS 2023, 72, 1–9. [Google Scholar] [CrossRef]
- Pan JS;Wang HJ. Dynamic reconfiguration of distribution network based on dynamic optimal period division and multi-group flight slime mould algorithm. Electr. Pow. Sys. Res. [CrossRef]
- Qi A;Zhao D. Directional crossover slime mould algorithm with adaptive Lévy diversity for the optimal design of real-wo problems. J. Compu. Des. Eng. 2418. [CrossRef]
- Qiu F; Guo R. Boosting Slime Mould Algorithm for High-Dimensional Gene Data Mining: Diversity Analysis and Feature Selection. Comput. Math. Method. M. [CrossRef]
- Jui JJ; Ahmad MA. Lévy slime mould algorithm for solving numerical and engineering optimization problems. In Proceedings of the 6th International Conference on Electrical, Control and Computer Engineering; Kuantan, Pahang, Malaysia, 23rd 22; Md. Zain, Z., Sulaiman, Eds.; Springer: Singapore,2022; vol 842, pp. 381-394. 20 August. [CrossRef]
- Kundu T; Garg H. LSMA-TLBO: A hybrid SMA-TLBO algorithm with lévy flight-based mutation for numerical optimization and engineering design problems. Adv. Eng. Softw. [CrossRef]
- Ma TX; Duan X. Research on Fault Location in DC Distribution Network Based on Adaptive Artificial Bee Colony Slime Mould Algorithm. IEEE Access, 6263. [CrossRef]
- Liu J; Fu Y. A novel improved slime mould algorithm for engineering design. Soft Comput. 2023, 27, 12181–12210. [Google Scholar] [CrossRef]
- Shubiao Wu; Ali Asghar Heidari. Gaussian bare-bone slime mould algorithm: performance optimization and case studies on truss structures. Artif. Intell. Rev. [CrossRef]
- Yin S; Luo Q. An equilibrium optimizer slime mould algorithm for inverse kinematics of the 7-DOF robotic manipulator. Sci. Rep. [CrossRef]
- Kaveh A; Hamedani KB. Improved slime mould algorithm with elitist strategy and its application to structural optimization with natural frequency constraints. Comput. Struct. 2022, 264, 106760. [Google Scholar] [CrossRef]
- Prabhu, M. ; B. Muthu Kumar. Slime Mould Algorithm based Fuzzy Linear CFO Estimation in Wireless Sensor Networks. IETE J. Res. 2023, 1–11. [Google Scholar] [CrossRef]
- Al-Kaabi M; Dumbrava V. A slime mould algorithm programming for solving single and multi-objective optimal power flow problems with pareto front approach: A case study of the Iraqi super grid high voltage. Energies. [CrossRef]
- Yutong G; Khishe M. Evolving deep convolutional neural networks by extreme learning machine and fuzzy slime mould optimizer for real-time sonar image recognition. INT. J. FUZZY. SYST. 1389. [CrossRef]
- Yuanfei Wei; Othman Z. Equilibrium optimizer and slime mould algorithm with variable neighborhood search for job shop scheduling problem. Math. 2022, 10(21), 4063. [Google Scholar] [CrossRef]
- Zhou X; Chen Y. Boosted local dimensional mutation and all-dimensional neighborhood slime mould algorithm for feature selection. Neurocomputing. [CrossRef]
- Qifang, Luo; Yin, S. Qifang Luo; Yin, S. Multi-objective equilibrium optimizer slime mould algorithm and its application in solving engineering problems. Struct. Multidisc. Optim. [CrossRef]
- Örnek BN; Aydemir SB. A novel version of slime mould algorithm for global optimization and real world engineering problems: Enhanced slime mould algorithm. Math. Comput. Simulat. [CrossRef]
- Ren L; Heidari AA. Gaussian kernel probability-driven slime mould algorithm with new movement mechanism for multi-level image segmentation. Measurement. [CrossRef]
- Shi B; Zhou T. An evolutionary machine learning for pulmonary hypertension animal model from arterial blood gas analysis. Comput. Biol. Med. 2022, 146, 105529. [Google Scholar] [CrossRef]
- Nemani R; Moses GJ. Statistical Data Mining with Slime Mould Optimization for Intelligent Rainfall Classification. Comput. Syst. Sci.e Eng. 2023, 47(1), 919–935. [Google Scholar] [CrossRef]
- Hu J; Gui W. Dispersed foraging slime mould algorithm: Continuous and binary variants for global optimization and wrapper-based feature selection. Knowl-Based Syst. [CrossRef]
- Tizhoosh, HR. Opposition-based learning: a new scheme for machine intelligence. Proceedings of International conference on computational intelligence for modelling, control and automation and international conference on intelligent agents, web technologies and internet commerce (CIMCA-IAWTIC’06), Vienna,Austria, 28-30 November 2005. [Google Scholar]
- 28 September 2007, S. Rahnamayan; H. R. Tizhoosh; M. M. A. Salama. Quasi-oppositional Differential Evolution. In Proceedings of 2007 IEEE Congress on Evolutionary Computation, Singapore,25-; IEEE:2008; pp. 2229-2236. [CrossRef]
- LONG W;JIAO J J. A random opposition-based learning grey wolf optimizer. IEEE access, 1138. [CrossRef]
- C. Li; J. Li. A meta-heuristic-based approach for QoS-aware service composition. IEEE Access, 6959. [CrossRef]
- Sivanandam, S. N.; Deepa, S. N. Genetic algorithms. In Introduction to genetic algorithms; Springer: Berlin, Heidelberg, Germany, 2008; pp. 15–37. [Google Scholar] [CrossRef]
- Price K; Storn MR. A simple and efficient adaptive scheme for global optimization over continous space. Technical Report TR-95-012, ICSI,1995.
- P. Lévy. Théorie de L'Addition des Variables Aléatoires. Paris, France: Gauthier-Villars, 1937.
- Chen H; Li C. Slime mould algorithm: A comprehensive review of recent variants and applications. Int. J. Syst. Sci. [CrossRef]
- Yuheng Guo; Wei Zhan. Application of Support Vector Machine Algorithm Incorporating Slime Mould Algorithm Strategy in Ancient Glass Classification. Appl. Sci. 2023, 13, 3718. [Google Scholar] [CrossRef]
- Gao H; Liang G. Multi-population enhanced slime mould algorithm and with application to postgraduate employment stability prediction. Electronics. [CrossRef]
- Javidan SM; Banakar A; Keyvan Asefpour Vakilian. A feature selection method using slime mould optimization algorithm in order to diagnose plant leaf diseases. In Proceedings of 2022 8th Iranian Conference on Signal Processing and Intelligent Systems (ICSPIS), Behshahr, Iran, 28-29 Dec 2022; IEEE:2023; pp. 1-5. [CrossRef]
- Shi B;Chen J. Prediction of recurrent spontaneous abortion using evolutionary machine learning with joint self-adaptive sime mould algorithm. Comput. Biolo. Med. 2022. [CrossRef]
- ANJI REDDY VAKA;Anji Reddy Vaka. Breast Cancer Classification using Improved Hybrid Model by Leveraging Slime Mould Algorithm and Whale Optimization Algorithm. Soft Computing, 2023. [CrossRef]
- Bhandakkar AA; Mathew L. Merging slime mould with whale optimization algorithm for optimal allocation of hybrid power flow controller in power system. J. Exp.Theor. Artif. In. [CrossRef]
- Li X; Yang Q. Joints Trajectory Planning of Robot Based on Slime Mould Whale Optimization Algorithm. Algorithms 2022, 15(10), 363. [Google Scholar] [CrossRef]
- Leela Kumari Ch; Vikram Kumar Kamboj. Hybridizing slime mould algorithm with simulated annealing algorithm: a hybridized statistical approach for numerical and engineering design problems. Complex Intell. Syst. [CrossRef]
- Das G; Panda R; S. Agrawal. Slime Mould-Seagull optimizer. In Proceedings of 2022 IEEE 7th international conference for convergence in technology (I2CT),Mumbai, India, 07-09 Apr 2022;IEEE;2022;pp. 1-7. [CrossRef]
- Chen X; Huang H. An efficient multilevel thresholding image segmentation method based on the slime mould algorithm with bee foraging mechanism: A real case with lupus nephritis images. Comput. Biol. Med. [CrossRef]
- Samantaray S; Sahoo P. Flood discharge prediction using improved ANFIS model combined with hybrid particle swarm optimisation and slime mould algorithm. Environ. Sci. Pollut. Res. 2023, 30, 83845–83872. [Google Scholar] [CrossRef]
- Chavan PP; Rani BS. Image compression based on vector quantization and optimized code-book design using Genetic Mating Influenced Slime Mould (GMISM) algorithm. Web Intell.2023, Pre-press,1-20. DOI 10. 3233.
- Chauhan S; Vashishtha G. A synergy of an evolutionary algorithm with slime mould algorithm through series and parallel construction for improving global optimization and conventional design problem. Eng. Appl. Artif Intell. 2023, 118, 105650. [Google Scholar] [CrossRef]
- Khan AA;Nisha SS. Hybrid slime mould-Grey wolf optimization algorithm for efficient feature selection. Int. J. Health Sci. [CrossRef]
- Ewees, Ahmed A.; Mohammed A. A. Al-qaness. Enhanced feature selection technique using slime mould algorithm: a case study on chemical data. Neural Comput. & Applic. [CrossRef]
- Ewees AA; Ismail FH. Gradient-based optimizer improved by Slime Mould Algorithm for global optimization and feature selection for diverse computation problems. Expert Syst. Appl. [CrossRef]
- Chakraborty P; Nama S. A hybrid slime mould algorithm for global optimization. Multimed. Tools. Appl. [CrossRef]
- Son PV; Khoi LN. Optimization of Construction Projects Time-Cost-Quality-Environment Trade-off Problem Using Adaptive Selection Slime Mold Algorithm. J. Soft Comput. Civil Eng.
- Zhang J; Dias D. Applying a novel slime mould algorithm-based artificial neural network to predict the settlement of a single footing on a soft soil reinforced by rigid inclusions. Mech. Adv. Mater Struc. [CrossRef]
- Hussein SN; Hussein NK. Improving Moth-Flame Optimization Algorithm by using Slime-Mould Algorithm. Tikrit J. Pure Sci. 2022,27(1),99-109. [CrossRef]
- Bala Krishna A; Saxena S. hSMA-PS: a novel memetic approach for numerical and engineering design challenges. Eng. Comput. [CrossRef]
- Peng C; Che Z. Prediction using multi-objective slime mould algorithm optimized support vector regression model. Appl. Soft Comput. [CrossRef]
- Houssein EH; Mahdy MA. An efficient slime mould algorithm for solving multi-objective optimization problems. Expert Syst. Appl., 2022, 187, 115870. [Google Scholar] [CrossRef]
- Yacoubi S; Manita G. A modified multi-objective slime mould algorithm with orthogonal learning for numerical association rules mining. Neural Comput. & Applic. [CrossRef]
- Zhang Y; Gong B. Application of a bio-inspired algorithm in the process parameter optimization of laser cladding. Machines. [CrossRef]
- Behera, Sadasiva; Nalin B. Dev Choudhury. Adaptive optimal energy management in multi-distributed energy resources by using improved slime mould algorithm with considering demand side management. e-Prime-Advances in Electrical Engineering, Electronics and Energy,2023 (3),100108. [CrossRef]
- Hong Son PV; Khoi LN. Adaptive selection slime mould algorithm in time–cost–quality–environmental impact trade-off optimization. Can. J. Civil Eng. [CrossRef]
- Olalekan Kunle Ajiboye; Eric Antwi Ofosu1. Hybrid Renewable Energy System Optimization via Slime Mould Algorithm. Inter. J. Eng. Trends Tech. 2023, 6(71), (71),83–95. [Google Scholar] [CrossRef]
- Zellagui, Mohamed; Samir Settoul. Optimal Allocation of Multiple Hybrid Fault Current Limiter in Electrical Distribution System Using Slime Mould Algorithm. In Proceedings of Fourth International Conference on Technological Advances in Electrical Engineering (ICTAEE’23.)23-. 24 May.
- S. Mirjalili; A. Lewis. S-shaped versus V-shaped transfer functions for binary particle swarm optimization. Swarm Evol. Comput. [CrossRef]
- Hassan, H.S.; Hussein, N.K. A novel approach of features selection by using slime mould algorithm. In AIP Conference Proceedings, 1ST SAMARRA INTERNATIONAL CONFERENCE FOR PURE AND APPLIED SCIENCES (SICPS2021): SICPS2021, Samarra, Iraq, ;AIP:2022 ;Vol. 2394, No. 1, 070033. 23–24 March. [CrossRef]
- Rifat, Md Sayed Hasan; Md. Ashaduzzaman Niloy. Application of Binary Slime Mould Algorithm for Solving Unit Commitment Problem. IEEE Access 2023, 11, 45279–45300. [Google Scholar] [CrossRef]
- Dan Li ; Fei Gao. Improved slime mould algorithm based on Gompertz dynamic probability and Cauchy mutation with application in FJSP. J. Intell. Fuzzy. Syst. 1041. [CrossRef]
- MS, K. Experimental Investigation of efficiency enhancement in Solar Photovoltaic Systems under Partial Shading Conditions using Discrete Time Slime Mould Optimization. Research Square, 2023. [Google Scholar] [CrossRef]
- Yin S; Luo Q. DTSMA: Dominant swarm with adaptive t-distribution mutation-based slime mould algorithm. Math. Biosci Eng. 2022, 19(3), 2240–2285. [Google Scholar] [CrossRef]
- Qi A; Zhao D. Directional crossover slime mould algorithm with adaptive Lévy diversity for the optimal design of real-world problems. J. Comput. Des.Eng. [CrossRef]
- Deng, Lingyun; Sanyang Liu. An enhanced slime mould algorithm based on adaptive grouping technique for global optimization. Expert Syst. Appl. 2023, 222, 119877. [Google Scholar] [CrossRef]
- Celorrio L; Patelli E. Reliability-based design optimization under mixed aleatory/epistemic uncertainties: theory and application. ASCE-ASME Journal of Risk and Uncertainty in Engineering Systems, Part A: Civil Engineering. [CrossRef]
- Rizk-Allah RM; Hassanien AE. Chaos-opposition-enhanced slime mould algorithm for minimizing the cost of energy for the wind turbines on high-altitude sites. ISA T. [CrossRef]
- Khelfa C; Khennak I; Drias H. Slime Mould Algorithm for Solving Ambulance Dispatching Problem. In Proceedings of the 14th International Conference on Soft Computing and Pattern Recognition, 2022 Dec 14; Abraham, A., Hanne, T., Eds;. Springer: Cham Switzerland,2023; pp. 822-831. [CrossRef]
- Loucif, F. ; S. Kechida. Design of optimal backstepping controller for a robot manipulator using Slime Mould Algorithm.In Fourth International Conference on Technological Advances in Electrical Engineering (ICTAEE’23.), -24 2023. https://www.researchgate.net/publication/371038125. 23 May.
- Ding P; Huang X. Reliability optimization of micro-milling cutting parameters using slime mould sequence algorithm. Simul. Model. Prac. Th. [CrossRef]
- Wang HJ; Pan JS. Distribution network reconfiguration with distributed generation based on parallel slime mould algorithm. Energy 2022, 244, 123011. [Google Scholar] [CrossRef]
- Ahmadianfar I; Noori RM. Multi-strategy Slime Mould Algorithm for hydropower multi-reservoir systems optimization. Knowl-Based Syst. [CrossRef]
- Wu X; Wang Z. Multi-objective optimal allocation of regional water resources based on slime mould algorithm. J. Supercomput. 2022, 78(16), 18288–18317. [Google Scholar] [CrossRef]
- Chakraborty, A.; Ray, S. Operational cost minimization of a microgrid with optimum battery energy storage system and plug-in-hybrid electric vehicle charging impact using slime mould algorithm. Energy, 1278. [Google Scholar] [CrossRef]
- Abid MS; Apon HJ. Mitigating the Effect of Electric Vehicle integration in Distribution Grid using Slime Mould Algorithm. Alex. Eng. J. 2023, 64, 785–800. [Google Scholar] [CrossRef]
- Farhat M; Kamel S. ESMA-OPF: Enhanced slime mould algorithm for solving optimal power flow problem. Sus. 3586.
- Kamboj VK; Kumari CL. A cost-effective solution for non-convex economic load dispatch problems in power systems using slime mould algorithm. Sus. [CrossRef]
- Pan JS; Wang HJ. Dynamic reconfiguration of distribution network based on dynamic optimal period division and multi-group flight slime mould algorithm. Electr. Pow. Sys. Res. [CrossRef]
- Behera S; Dev Choudhury NB. Maiden Application of the Slime Mold Algorithm for Optimal Operation of Energy Management on a Microgrid Considering Demand Response Program. SN COMPUT. SCI. 2023, 4(5), 491. [Google Scholar] [CrossRef]
- Behera S; Choudhury NB. Modelling and simulations of modified slime mould algorithm based on fuzzy PID to design an optimal battery management system in microgrid. Cleaner Energy Sys. 2022, 3, 100029. [Google Scholar] [CrossRef]
- Liu Z; Tan Q; Rui J. Decentralized trading of high-proportion renewable energy microgrid based on master-slave game and slime mould algorithm (SMA). In Proceedings of the 16th Annual Conference of China Electrotechnical Society, He, J., Li, Y., Eds.; Springer: Singapore 2022; Volume 3, pp. 18-26; [CrossRef]
- Zare P; Davoudkhani IF; Mohajeri R. Performance Analysis and Design of FOPDF (1+ FOPI) Robust Controller Using Slim Mould Algorithm for Frequency Control in Offshore Fixed Platform Microgrid. In Proceedings of 2022 12th Smart Grid Conference (SGC), Kerman, Iran, 13-15 Dec 2022 ;IEEE:2023;pp. 1-7. [CrossRef]
- Tiachacht S; Khatir S. Inverse problem for dynamic structural health monitoring based on slime mould algorithm. Eng. Comput. 2228. [CrossRef]
- Mehwish Zafar; J Amin. DeepLabv3+-based segmentation and best features selection using slime mould algorithm for multi-class skin lesion classification. Math. [CrossRef]
- Zhou J; Dai Y. COSMA-RF: New intelligent model based on chaos optimized slime mould algorithm and random forest for estimating the peak cutting force of conical picks. Transp. Geotech. [CrossRef]
- Zhang J; Dias D. Applying a novel slime mould algorithm-based artificial neural network to predict the settlement of a single footing on a soft soil reinforced by rigid inclusions. Mech. Adv.Mater.Struc. [CrossRef]
- Mehbodniya A; Douraki BK. Multilayer reversible data hiding based on the difference expansion method using multilevel thresholding of host images based on the slime mould algorithm. Processes. [CrossRef]
- Ngoc-Nguyen L; Khatir S. Application of Slime Mould Optimization Algorithm on Structural Damage Identification of Suspension Footbridge. In Recent Advances in Structural Health Monitoring and Engineering Structures. Lecture Notes in Mechanical Engineering; Rao, R.V., Khatir, S., Eds.; Springer: Singapore, 2022; pp. 405–415. [Google Scholar] [CrossRef]
- Sayed GI; Hassanien AE. Explainable AI and Slime Mould Algorithm for Classification of Pistachio Species. In Artificial Intelligence: A Real Opportunity in the Food Industry; Hassanien, A.E., Soliman, M., Eds.; Springer: Cham, 2022 ; vol 1000; pp. 29–43. [Google Scholar] [CrossRef]
- Hamza MA;Alsolai H. Intelligent Slime Mould Optimization with Deep Learning Enabled Traffic Prediction in Smart Cities. Comput. Mater.Con. [CrossRef]
- Khan, A. A. R.; Nisha, S. S. Hybrid slime mould - Grey wolf optimization algorithm for efficient feature selection. Int. J. Health Sci. 2022, 6(S1), 7657–7663. [Google Scholar] [CrossRef]
- Wei X; Feng G. Reduce the noise of transient electromagnetic signal based on the method of SMA-VMD-WTD. IEEE Sens. J. [CrossRef]
- Yuanyuan Jiang; D Zhang. Multi-Level Thresholding Image Segmentation Based on Improved Slime Mould Algorithm and Symmetric Cross-Entropy. Entropy. [CrossRef]
- Shi M; Chen C. A grade-based search adaptive random slime mould optimizer for lupus nephritis image segmentation. Comput. Biol. Med. [CrossRef]
- Debnath A; Dhabal S;Chakrabarti R. An Improved Image Denoising Technique by designing Cascaded Filter using Slime Mould Algorithm. In Proceedings of 2022 IEEE Calcutta Conference (CALCON) , Kolkata, India, 10-11 Dec 2022; IEEE:2023; pp. 104-108. [CrossRef]
- Hu G; Du B. HG-SMA: hierarchical guided slime mould algorithm for smooth path planning. Artif. Intell. Rev. 2023, 56, 9267–9327. [Google Scholar] [CrossRef]
- 04 March 2023, Wang, Zheyuan; Junli Wang; Chungang Yan. An Energy-efficient Traffic Scheduling Method based on Slime Mould Algorithm for SDN. In Proceedings of 6th International Conference on Information Systems and Computer Networks (ISCON). Mathura, India, 03-; IEEE: 2023;pp.1-6. [CrossRef]
- Yueming Q;Xiangde L;Yi Z. Research on Scheduling Cooperation and Path Planning of Multi-AGV Based on Slime Moulds Algorithm. In Proceedings of the 2022 International Workshop on Control Sciences and Automation, Xiamen, China, 8 Apr. 2022 ; Association for Computing Machinery: New Youk,NY,USA,2022;pp. 66-71. [CrossRef]
- Yuanye Wei; Xiuxi Wei. SSMA: simplified slime mould algorithm for optimization wireless sensor network coverage problem. Syst. Sci. Control. Eng. [CrossRef]
- Alwan MH; Hammadi YI. High Density Sensor Networks Intrusion Detection System for Anomaly Intruders Using the Slime Mould Algorithm. Electronics 2022, 11(20), 3332. [Google Scholar] [CrossRef]
- Alfadhli J; Jaragh A. FP-SMA: an adaptive, fluctuant population strategy for slime mould algorithm. Neural Comput. & Applic. [CrossRef]
- Eskandaripour; Mehrtash. Optimization of low-impact development facilities in urban areas using slime mould algorithm. Sustain. Cities Soc. [CrossRef]
- Cai X; He Z. MOSMA: Multi-objective slime mold algorithm based on reference point non-dominated sorting. Research Square. [CrossRef]
- Singh CN; Kumar D. Slime mould optimization-based approximants of large-scale linear-time-invariant continuous-time systems with assured stability. Circuits Syst Signal Process. [CrossRef]
- Bujok P; Lacko M. Slime Mould Algorithm: An Experimental Study of Nature-Inspired Optimiser. In Bioinspired Optimization Methods and Their Applications, Lecture Notes in Computer Science, Mernik, M., Eftimov, T., Eds.; Springer: Cham, 2022 ; vol 13627. [Google Scholar] [CrossRef]










| Country | Rank | Number of publications |
|---|---|---|
| China | 1 | 56 |
| India | 2 | 30 |
| Egypt | 3 | 6 |
| Iran | 3 | 6 |
| No | Strategies | References |
|---|---|---|
| 1 | Opposition-based learning | Izci D et al.[30] [31], Lin H et al.[32], Son, P. V. H. et al.[34], Dipak Kumar Patra1 et al.[35], Krishna Gopal Dhal et al.[36], Sharma et al.[37], Liang Xu et al.[38], Sengathir J. et al.[39], Houssein EH et al.[40], AlRassas AM et al.[41], Pawani K et al.[42] |
| 2 | Chaotic strategy | Rizk-Allah RM et al.[33], Li Yi Fei et al.[43], Yin Shihong et al.[44], Xuebing Cai et al.[45], Yuan L et al.[46], Dhawale D et al.[47], Chen H et al.[48], Zhong C et al.[49], Abid MS et al.[50] , Miao H C et al.[51], Bhadoria A et al.[52], Sarhan S et al.[53], Singh T[54] |
| 3 | Mutation operator | Lin H et al. [32], Ramin Ghiasi et al.[55],Yin S et al.[56], Deng L et al.[57], Pawani et al.[58], Qiu F et al.[59], Zheng R et al.[60], H. Yang et al.[61], Yang P, et al.[62] |
| 4 | Lévy flight | Ling Zheng et al.[63], He W et al.[64], Pan JS et al.[65], Qi A et al.[66], Qiu F et al.[67], Jui JJ et al.[68] , Kundu T et al.[69] |
| 5 | Crossover operator | Rizk-Allah RM et al.[33], Ramin Ghiasi et al.[55], Qiu F et al.[59] , Qi A et al.[66], Ma TX et al. [70] |
| 6 | Elite strategy | Yuan L et al.[46], Miao H C et al.[51], Sarhan S et al.[53], Kaveh A et al.[74] ,Luo Qifang et al.[80] |
| 7 | Greedy selection | Liu J et al.[71] , Shubiao Wu et al.[72], Yin S et al.[73] |
| 8 | Fuzzy | Prabhu, M et al.[75], Al-Kaabi M et al.[76], Yutong G et al.[77] |
| 9 | Neighborhood search | Yuanfei Wei et al.[78], Zhou X et al.[79] |
| 10 | Sigmoid function | He W et al.[64], Örnek BN et al.[81] |
| 11 | Gaussian strategy | Shubiao Wu et al.[72], Ren L et al.[82] |
| No | Hybrid algorithms | References |
|---|---|---|
| 1 | Equilibrium optimizer (EO) | Yin S et al.[56], Yin S et al.[73], Yuanfei Wei et al.[78], Luo Qifang et al.[80] |
| 2 | Differential evolution (DE) | Krishna Gopal Dhal et al.[36], Chen H et al.[48], Qiu F et al.[59] , Shubiao Wu et al.[72] |
| 3 | Support vector machine (SVM) | Yuheng Guo et al.[94], Gao H et al.[95], Javidan SM et al.[96], Shi B et al.[97] |
| 4 | Whale optimization algorithm (WOA) | Anji Reddy Vaka et al.[98], Bhandakkar AA et al.[99], Li X et al.[100] |
| 5 | Simulated annealing (SA) algorithm | Izci D et al. [30], Leela Kumari Ch et al.[101] |
| 6 | Teaching–learning based optimization (TLBO) | Zhong C et al.[49], Kundu T et al.[69] |
| 7 | Seagull optimization algorithm (SOA) | Bhadoria A et al.[52],Das G et al.[102], |
| 8 | Artificial bee colony (ABC) | Ma TX et al. [70], Chen X et al. [103] |
| 9 | Particle swarm optimization (PSO) | Samantaray S et al. [104] |
| 10 | Genetic algorithm (GA) | P.P. Chavan et al. [105] |
| 11 | Evolutionary algorithm (EA) | Chauhan S et al. [106] |
| 12 | Grey wolf optimization algorithm (GWOA) | Khan AA et al. [107] |
| 13 | Sine cosine algorithm (SCA) | Örnek BN et al. [81] |
| 14 | Marine predators algorithm (MPA) | Ewees A.A. et al. [108] |
| 15 | Gradient-based optimizer (GO) | Ewees A.A.et al. [109] |
| 16 | Quadratic approximation (QA) | Chakraborty P et al. [110] |
| 17 | Tournament selection (TS) | Son PV et al. [111] |
| 18 | Artificial neural network (ANN) | Zhang J et al. [112] |
| 19 | Moth-flame optimization algorithm (MFOA) | Hussein SN et al. [113] |
| 20 | Pattern search algorithm (PSA) | Bala Krishna A et al. [114] |
| 21 | Support vector regression (SVR) | Peng C et al. [115] |
| Advantages | Disadvantages |
|---|---|
| -few parameters to set and simple structure -excellent scalability -superiority for optimization problem -strong exploitation capability -less computational time - adaptive and vibration parameters |
-easily trap in local optimum, low convergent rate and accuracy in face of high-dimensional and multimodal problem -insufficient global search capability -imbalance between exploration and exploitation -few multi-objectives and discrete SMA variants |
Disclaimer/Publisher’s Note: The statements, opinions and data contained in all publications are solely those of the individual author(s) and contributor(s) and not of MDPI and/or the editor(s). MDPI and/or the editor(s) disclaim responsibility for any injury to people or property resulting from any ideas, methods, instructions or products referred to in the content. |
© 2023 by the authors. Licensee MDPI, Basel, Switzerland. This article is an open access article distributed under the terms and conditions of the Creative Commons Attribution (CC BY) license (http://creativecommons.org/licenses/by/4.0/).
