Submitted:
06 September 2023
Posted:
08 September 2023
You are already at the latest version
Abstract
Keywords:
1. Introduction
2. Calcium toolkit in plants
3. Calcium-Mediated Responses in plants during biotic interactions
4. Calcium toolkit in microorganisms
5. Calcium Signaling in Symbiotic Associations
5.1. Nodulating Rhizobia
5.2. Mycorrhizal fungi
6. Ca2+ signaling in PGPR-plant interactions
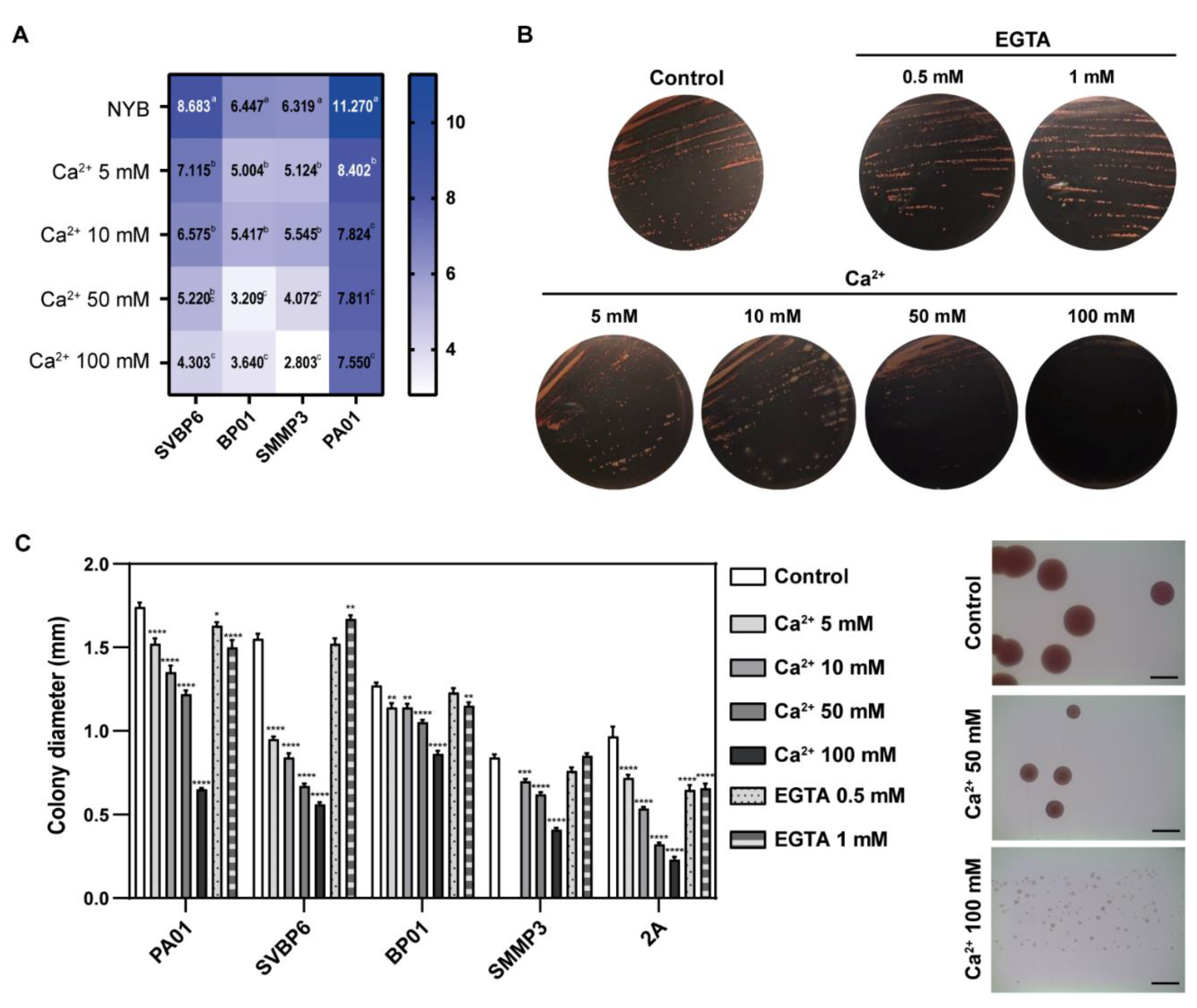
7. Effects of Calcium on the growth of Pseudomonas and Methylobacterium isolates
8. Conclusions
Author Contributions
Funding
Institutional Review Board Statement
Informed Consent Statement
Data Availability Statement
Conflicts of Interest
References
- Kazmierczak, J.; Kempe, S.; Kremer, B. Calcium in the Early Evolution of Living Systems: A Biohistorical Approach. Curr Org Chem 2013, 17, 1738–1750. [Google Scholar] [CrossRef]
- Verkhratsky, A.; Parpura, V. Calcium Signalling and Calcium Channels: Evolution and General Principles. Eur J Pharmacol 2014, 739, 1–3. [Google Scholar] [CrossRef]
- Berridge, M.J.; Bootman, M.D.; Lipp, P. Calcium - a Life and Death Signal. Nature 1998, 395, 645–648. [Google Scholar] [CrossRef] [PubMed]
- Rizzuto, R.; De Stefani, D.; Raffaello, A.; Mammucari, C. Mitochondria as Sensors and Regulators of Calcium Signalling. Nat Rev Mol Cell Biol 2012, 13, 566–578. [Google Scholar] [CrossRef] [PubMed]
- Peiter, E. The Plant Vacuole: Emitter and Receiver of Calcium Signals. Cell Calcium 2011, 50, 120–128. [Google Scholar] [CrossRef]
- Jones, H.E.; Holland, I.B.; Baker, H.L.; Campbell, A.K. Slow Changes in Cytosolic Free Ca 2+ in Escherichia Coli Highlight Two Putative Influx Mechanisms in Response to Changes in Extracellular Calcium. Cell Calcium 1999, 25, 265–274. [Google Scholar] [CrossRef] [PubMed]
- Knight, M.R.; Campbell, A.K.; Smith, S.M.; Trewavas, A.J. Recombinant Aequorin as a Probe for Cytosolic Free Ca 2+ in Escherichia Coli. FEBS Lett 1991, 282, 405–408. [Google Scholar] [CrossRef] [PubMed]
- Permyakov, E.A. Metal Binding Proteins. Encyclopedia 2021, 1, 261–292. [Google Scholar] [CrossRef]
- Domínguez, D.C.; Guragain, M.; Patrauchan, M. Calcium Binding Proteins and Calcium Signaling in Prokaryotes. Cell Calcium 2015, 57, 151–165. [Google Scholar] [CrossRef] [PubMed]
- Faas, G.C.; Mody, I. Measuring the Kinetics of Calcium Binding Proteins with Flash Photolysis. Biochimica et Biophysica Acta (BBA) - General Subjects 2012, 1820, 1195–1204. [Google Scholar] [CrossRef] [PubMed]
- Clapham, D.E. Calcium Signaling. Cell 2007, 131, 1047–1058. [Google Scholar] [CrossRef] [PubMed]
- Kennedy, A.C. Rhizosphere. In Principles and Applications of Soil Microbiology; Sylvia, D., Fuhrmann, J., Hartel, P., Zuberer, D., Eds.; Pearson Education: New Jersey, 2005; ISBN 0-13-094117-4. [Google Scholar]
- Berendsen, R.L.; Pieterse, C.M.J.; Bakker, P.A.H.M. The Rhizosphere Microbiome and Plant Health. Trends Plant Sci 2012, 17, 478–486. [Google Scholar] [CrossRef] [PubMed]
- Wen, T.; Zhao, M.; Yuan, J.; Kowalchuk, G.A.; Shen, Q. Root Exudates Mediate Plant Defense against Foliar Pathogens by Recruiting Beneficial Microbes. Soil Ecology Letters 2021, 3, 42–51. [Google Scholar] [CrossRef]
- Trivedi, P.; Leach, J.E.; Tringe, S.G.; Sa, T.; Singh, B.K. Plant–Microbiome Interactions: From Community Assembly to Plant Health. Nat Rev Microbiol 2020, 18, 607–621. [Google Scholar] [CrossRef]
- Orozco-Mosqueda, Ma. del C.; Fadiji, A.E.; Babalola, O.O.; Glick, B.R.; Santoyo, G. Rhizobiome Engineering: Unveiling Complex Rhizosphere Interactions to Enhance Plant Growth and Health. Microbiol Res 2022, 263, 127137. [Google Scholar] [CrossRef] [PubMed]
- Chauhan, H.; Bagyaraj, D.J.; Selvakumar, G.; Sundaram, S.P. Novel Plant Growth Promoting Rhizobacteria—Prospects and Potential. Applied Soil Ecology 2015, 95, 38–53. [Google Scholar] [CrossRef]
- Kumar, V.V. Plant Growth-Promoting Microorganisms: Interaction with Plants and Soil. In Plant, Soil and Microbes; Hakeem, K.R., Akhtar, M.S., Abdullah, S.N.A., Eds.; Springer International Publishing: Cham, 2016; ISBN 978-3-319-27453-9. [Google Scholar]
- Lugtenberg, B.; Kamilova, F. Plant-Growth-Promoting Rhizobacteria. Annu Rev Microbiol 2009, 63, 541–556. [Google Scholar] [CrossRef] [PubMed]
- Pathma, J.; Kennedy, R.K.; Sakthivel, N. Mechanisms of Fluorescent Pseudomonads That Mediate Biological Control of Phytopathogens and Plant Growth Promotion of Crop Plants. In Bacteria in Agrobiology: Plant Growth Responses; Maheshwari, D.K., Ed.; Springer Berlin Heidelberg: Berlin, Heidelberg, 2011; ISBN 978-3-642-20331-2. [Google Scholar]
- Patra, N.; Hariharan, S.; Gain, H.; Maiti, M.K.; Das, A.; Banerjee, J. TypiCal but DeliCate Ca++re: Dissecting the Essence of Calcium Signaling Network as a Robust Response Coordinator of Versatile Abiotic and Biotic Stimuli in Plants. Front Plant Sci 2021, 12. [Google Scholar] [CrossRef]
- Economou, A.; Hamilton, W.D.; Johnston, A.W.; Downie, J.A. The Rhizobium Nodulation Gene NodO Encodes a Ca 2+-Binding Protein That Is Exported without N-Terminal Cleavage and Is Homologous to Haemolysin and Related Proteins. EMBO J 1990, 9, 349–354. [Google Scholar] [CrossRef] [PubMed]
- Howieson, J.G.; Robson, A.D.; Ewing, M.A. External Phosphate and Calcium Concentrations, and PH, but Not the Products of Rhizobial Nodulation Genes, Affect the Attachment of Rhizobium Meliloti to Roots of Annual Medics. Soil Biol Biochem 1993, 25, 567–573. [Google Scholar] [CrossRef]
- Liu, Y.; Gianinazzi-Pearson, V.; Arnould, C.; Wipf, D.; Zhao, B.; Tuinen, D. van Fungal Genes Related to Calcium Homeostasis and Signalling Are Upregulated in Symbiotic Arbuscular Mycorrhiza Interactions. Fungal Biol 2013, 117, 22–31. [Google Scholar] [CrossRef] [PubMed]
- Navazio, L.; Moscatiello, R.; Genre, A.; Novero, M.; Baldan, B.; Bonfante, P.; Mariani, P. A Diffusible Signal from Arbuscular Mycorrhizal Fungi Elicits a Transient Cytosolic Calcium Elevation in Host Plant Cells. Plant Physiol 2007, 144, 673–681. [Google Scholar] [CrossRef] [PubMed]
- Thor, K.; Peiter, E. Cytosolic Calcium Signals Elicited by the Pathogen-associated Molecular Pattern Flg22 in Stomatal Guard Cells Are of an Oscillatory Nature. New Phytologist 2014, 204, 873–881. [Google Scholar] [CrossRef] [PubMed]
- Vadassery, J.; Oelmüller, R. Calcium Signaling in Pathogenic and Beneficial Plant Microbe Interactions. Plant Signal Behav 2009, 4, 1024–1027. [Google Scholar] [CrossRef] [PubMed]
- Jones, J.D.G.; Dangl, J.L. Editorial Overview: An Embarrassment of Riches. Curr Opin Plant Biol 2021, 62, 102105. [Google Scholar] [CrossRef] [PubMed]
- Agaras, B.C.; Iriarte, A.; Valverde, C.F. Genomic Insights into the Broad Antifungal Activity, Plant-Probiotic Properties, and Their Regulation, in Pseudomonas Donghuensis Strain SVBP6. PLoS One 2018, 13, e0194088. [Google Scholar] [CrossRef]
- Muzio, F.M.; Sobrero, P.M.; Agaras, B.C.; Valverde, C. Generalised Mutagenesis with Transposon Tn 5. A Laboratory Procedure for the Identification of Genes Responsible for a Bacterial Phenotype and Its Regulation, Illustrated with Phenazine Production in Pseudomonas Chlororaphis. J Biol Educ 2023, 57, 873–891. [Google Scholar] [CrossRef]
- Sosa, M.F.; Sobrero, P.; Valverde, C.; Agaras, B. A Black-Pigmented Pseudomonad Isolate with Antibacterial Activity against Phyllospheric Pathogens. Rhizosphere 2020, 15, 100207. [Google Scholar] [CrossRef]
- Grossi, C.E.M.; Fantino, E.; Serral, F.; Zawoznik, M.S.; Fernandez Do Porto, D.A.; Ulloa, R.M. Methylobacterium Sp. 2A Is a Plant Growth-Promoting Rhizobacteria That Has the Potential to Improve Potato Crop Yield Under Adverse Conditions. Front Plant Sci 2020, 11. [Google Scholar] [CrossRef] [PubMed]
- White, P.J.; Broadley, M. Calcium in Plants. Ann Bot 2003, 92, 487–511. [Google Scholar] [CrossRef]
- Demidchik, V.; Shabala, S.; Isayenkov, S.; Cuin, T.A.; Pottosin, I. Calcium Transport across Plant Membranes: Mechanisms and Functions. New Phytologist 2018, 220, 49–69. [Google Scholar] [CrossRef] [PubMed]
- Park, C.-J.; Shin, R. Calcium Channels and Transporters: Roles in Response to Biotic and Abiotic Stresses. Front Plant Sci 2022, 13. [Google Scholar] [CrossRef]
- Luan, S.; Kudla, J.; Rodriguez-Concepcion, M.; Yalovsky, S.; Gruissem, W. Calmodulins and Calcineurin B–like Proteins. Plant Cell 2002, 14, S389–S400. [Google Scholar] [CrossRef]
- Yuan, M.; Ngou, B.P.M.; Ding, P.; Xin, X.-F. PTI-ETI Crosstalk: An Integrative View of Plant Immunity. Curr Opin Plant Biol 2021, 62, 102030. [Google Scholar] [CrossRef]
- Aldon, D.; Mbengue, M.; Mazars, C.; Galaud, J.-P. Calcium Signalling in Plant Biotic Interactions. Int J Mol Sci 2018, 19, 665. [Google Scholar] [CrossRef]
- Ding, L.-N.; Li, Y.-T.; Wu, Y.-Z.; Li, T.; Geng, R.; Cao, J.; Zhang, W.; Tan, X.-L. Plant Disease Resistance-Related Signaling Pathways: Recent Progress and Future Prospects. Int J Mol Sci 2022, 23, 16200. [Google Scholar] [CrossRef]
- Ku, Y.-S.; Sintaha, M.; Cheung, M.-Y.; Lam, H.-M. Plant Hormone Signaling Crosstalks between Biotic and Abiotic Stress Responses. Int J Mol Sci 2018, 19, 3206. [Google Scholar] [CrossRef] [PubMed]
- Roychoudhury, A.; Aftab, T. Phytohormones, Plant Growth Regulators and Signaling Molecules: Cross-Talk and Stress Responses. Plant Cell Rep 2021, 40, 1301–1303. [Google Scholar] [CrossRef]
- Norris, V.; Grant, S.; Freestone, P.; Canvin, J.; Sheikh, F.N.; Toth, I.; Trinei, M.; Modha, K.; Norman, R.I. Calcium Signalling in Bacteria. J Bacteriol 1996, 178, 3677–3682. [Google Scholar] [CrossRef]
- Smith, R.J. Calcium and Bacteria; The Netherlands, 1995; pp. 83–133.
- Michiels, J.; Xi, C.; Verhaert, J.; Vanderleyden, J. The Functions of Ca2+ in Bacteria: A Role for EF-Hand Proteins? Trends Microbiol 2002, 10, 87–93. [Google Scholar] [CrossRef] [PubMed]
- Domínguez, D.C. Calcium Signaling in Prokaryotes. In Calcium and Signal Transduction; InTech, 2018.
- Schäffer, D.E.; Iyer, L.M.; Burroughs, A.M.; Aravind, L. Functional Innovation in the Evolution of the Calcium-Dependent System of the Eukaryotic Endoplasmic Reticulum. Front Genet 2020, 11. [Google Scholar] [CrossRef]
- Plattner, H.; Verkhratsky, A. The Ancient Roots of Calcium Signalling Evolutionary Tree. Cell Calcium 2015, 57, 123–132. [Google Scholar] [CrossRef]
- Zhou, Y.; Yang, W.; Kirberger, M.; Lee, H.-W.; Ayalasomayajula, G.; Yang, J.J. Prediction of EF-Hand Calcium-Binding Proteins and Analysis of Bacterial EF-Hand Proteins. Proteins: Structure, Function, and Bioinformatics 2006, 65, 643–655. [Google Scholar] [CrossRef] [PubMed]
- Rigden, D.J.; Woodhead, D.D.; Wong, P.W.H.; Galperin, M.Y. New Structural and Functional Contexts of the Dx[DN]XDG Linear Motif: Insights into Evolution of Calcium-Binding Proteins. PLoS One 2011, 6, e21507. [Google Scholar] [CrossRef]
- Welch, R.A. RTX Toxin Structure and Function: A Story of Numerous Anomalies and Few Analogies in Toxin Biology; 2001; pp. 85–111.
- Chenal, A.; Guijarro, J.I.; Raynal, B.; Delepierre, M.; Ladant, D. RTX Calcium Binding Motifs Are Intrinsically Disordered in the Absence of Calcium. Journal of Biological Chemistry 2009, 284, 1781–1789. [Google Scholar] [CrossRef] [PubMed]
- Bumba, L.; Masin, J.; Macek, P.; Wald, T.; Motlova, L.; Bibova, I.; Klimova, N.; Bednarova, L.; Veverka, V.; Kachala, M.; et al. Calcium-Driven Folding of RTX Domain β-Rolls Ratchets Translocation of RTX Proteins through Type I Secretion Ducts. Mol Cell 2016, 62, 47–62. [Google Scholar] [CrossRef] [PubMed]
- Aravind, P.; Mishra, A.; Suman, S.K.; Jobby, M.K.; Sankaranarayanan, R.; Sharma, Y. The Βγ-Crystallin Superfamily Contains a Universal Motif for Binding Calcium. Biochemistry 2009, 48, 12180–12190. [Google Scholar] [CrossRef]
- Lin, Y.-P.; Raman, R.; Sharma, Y.; Chang, Y.-F. Calcium Binds to Leptospiral Immunoglobulin-like Protein, LigB, and Modulates Fibronectin Binding. Journal of Biological Chemistry 2008, 283, 25140–25149. [Google Scholar] [CrossRef] [PubMed]
- van Asselt, E.J.; Dijkstra, B.W. Binding of Calcium in the EF-Hand of Escherichia Coli Lytic Transglycosylase Slt35 Is Important for Stability. FEBS Lett 1999, 458, 429–435. [Google Scholar] [CrossRef] [PubMed]
- Thomas, S.; Bakkes, P.J.; Smits, S.H.J.; Schmitt, L. Equilibrium Folding of Pro-HlyA from Escherichia Coli Reveals a Stable Calcium Ion Dependent Folding Intermediate. Biochimica et Biophysica Acta (BBA) - Proteins and Proteomics 2014, 1844, 1500–1510. [Google Scholar] [CrossRef] [PubMed]
- Blenner, M.A.; Shur, O.; Szilvay, G.R.; Cropek, D.M.; Banta, S. Calcium-Induced Folding of a Beta Roll Motif Requires C-Terminal Entropic Stabilization. J Mol Biol 2010, 400, 244–256. [Google Scholar] [CrossRef] [PubMed]
- Kierek, K.; Watnick, P.I. The Vibrio Cholerae O139 O-Antigen Polysaccharide Is Essential for Ca 2+ -Dependent Biofilm Development in Sea Water. Proceedings of the National Academy of Sciences 2003, 100, 14357–14362. [Google Scholar] [CrossRef] [PubMed]
- Wenzel, M.; Friedrich, L.; Göttfert, M.; Zehner, S. The Type III–Secreted Protein NopE1 Affects Symbiosis and Exhibits a Calcium-Dependent Autocleavage Activity. Molecular Plant-Microbe Interactions® 2010, 23, 124–129. [Google Scholar] [CrossRef] [PubMed]
- Capoen, W.; Den Herder, J.; Sun, J.; Verplancke, C.; De Keyser, A.; De Rycke, R.; Goormachtig, S.; Oldroyd, G.; Holsters, M. Calcium Spiking Patterns and the Role of the Calcium/Calmodulin-Dependent Kinase CCaMK in Lateral Root Base Nodulation of Sesbania Rostrata. Plant Cell 2009, 21, 1526–1540. [Google Scholar] [CrossRef] [PubMed]
- Lebedeva, M.; Azarakhsh, M.; Sadikova, D.; Lutova, L. At the Root of Nodule Organogenesis: Conserved Regulatory Pathways Recruited by Rhizobia. Plants 2021, 10, 2654. [Google Scholar] [CrossRef] [PubMed]
- Genre, A.; Lanfranco, L.; Perotto, S.; Bonfante, P. Unique and Common Traits in Mycorrhizal Symbioses. Nat Rev Microbiol 2020, 18, 649–660. [Google Scholar] [CrossRef] [PubMed]
- Tedersoo, L.; Bahram, M.; Zobel, M. How Mycorrhizal Associations Drive Plant Population and Community Biology. Science (1979) 2020, 367. [Google Scholar] [CrossRef]
- Kosuta, S.; Chabaud, M.; Lougnon, G.; Gough, C.; Dénarié, J.; Barker, D.G.; Bécard, G. A Diffusible Factor from Arbuscular Mycorrhizal Fungi Induces Symbiosis-Specific MtENOD11 Expression in Roots of Medicago Truncatula. Plant Physiol 2003, 131, 952–962. [Google Scholar] [CrossRef]
- Stracke, S.; Kistner, C.; Yoshida, S.; Mulder, L.; Sato, S.; Kaneko, T.; Tabata, S.; Sandal, N.; Stougaard, J.; Szczyglowski, K.; et al. A Plant Receptor-like Kinase Required for Both Bacterial and Fungal Symbiosis. Nature 2002, 417, 959–962. [Google Scholar] [CrossRef]
- Xi, C.; Schoeters, E.; Vanderleyden, J.; Michiels, J. Symbiosis-Specific Expression of Rhizobium Etli CasA Encoding a Secreted Calmodulin-Related Protein. Proceedings of the National Academy of Sciences 2000, 97, 11114–11119. [Google Scholar] [CrossRef]
- Tyerman, S.D.; Whitehead, L.F.; Day, D.A. A Channel-like Transporter for NH4+ on the Symbiotic Interface of N2-Fixing Plants. Nature 1995, 378, 629–632. [Google Scholar] [CrossRef]
- Fauvart, M.; Michiels, J. Rhizobial Secreted Proteins as Determinants of Host Specificity in the Rhizobium-Legume Symbiosis. FEMS Microbiol Lett 2008, 285, 1–9. [Google Scholar] [CrossRef] [PubMed]
- Young, J.P.W.; Crossman, L.C.; Johnston, A.W.; Thomson, N.R.; Ghazoui, Z.F.; Hull, K.H.; Wexler, M.; Curson, A.R.; Todd, J.D.; Poole, P.S.; et al. The Genome of Rhizobium Leguminosarum Has Recognizable Core and Accessory Components. Genome Biol 2006, 7, R34. [Google Scholar] [CrossRef]
- Vlassak, K.M.; Luyten, E.; Verreth, C.; van Rhijn, P.; Bisseling, T.; Vanderleyden, J. The Rhizobium Sp. BR816 NodO Gene Can Function as a Determinant for Nodulation of Leucaena Leucocephala, Phaseolus Vulgaris, and Trifolium Repens by a Diversity of Rhizobium Spp. Molecular Plant-Microbe Interactions® 1998, 11, 383–392. [Google Scholar] [CrossRef]
- Sutton, J.M.; Lea, E.J.; Downie, J.A. The Nodulation-Signaling Protein NodO from Rhizobium Leguminosarum Biovar Viciae Forms Ion Channels in Membranes. Proceedings of the National Academy of Sciences 1994, 91, 9990–9994. [Google Scholar] [CrossRef]
- Walker, S.A.; Downie, J.A. Entry of Rhizobium Leguminosarum Bv. Viciae into Root Hairs Requires Minimal Nod Factor Specificity, but Subsequent Infection Thread Growth Requires NodO or NodE. Molecular Plant-Microbe Interactions® 2000, 13, 754–762. [Google Scholar] [CrossRef]
- Gage, D.J. Infection and Invasion of Roots by Symbiotic, Nitrogen-Fixing Rhizobia during Nodulation of Temperate Legumes. Microbiology and Molecular Biology Reviews 2004, 68, 280–300. [Google Scholar] [CrossRef] [PubMed]
- Deakin, W.J.; Broughton, W.J. Symbiotic Use of Pathogenic Strategies: Rhizobial Protein Secretion Systems. Nat Rev Microbiol 2009, 7, 312–320. [Google Scholar] [CrossRef] [PubMed]
- Krishnan, H.B.; Pueppke, S.G. Flavonoid Inducers of Nodulation Genes Stimulate Rhizobium Fredii USDA257 to Export Proteins into the Environment. Molecular Plant-Microbe Interactions 1993, 6, 107. [Google Scholar] [CrossRef]
- Zehner, S.; Schober, G.; Wenzel, M.; Lang, K.; Göttfert, M. Expression of the Bradyrhizobium Japonicum Type III Secretion System in Legume Nodules and Analysis of the Associated Tts Box Promoter. Molecular Plant-Microbe Interactions® 2008, 21, 1087–1093. [Google Scholar] [CrossRef] [PubMed]
- Hempel, J.; Zehner, S.; Göttfert, M.; Patschkowski, T. Analysis of the Secretome of the Soybean Symbiont Bradyrhizobium Japonicum. J Biotechnol 2009, 140, 51–58. [Google Scholar] [CrossRef]
- Schirrmeister, J.; Friedrich, L.; Wenzel, M.; Hoppe, M.; Wolf, C.; Göttfert, M.; Zehner, S. Characterization of the Self-Cleaving Effector Protein NopE1 of Bradyrhizobium Japonicum. J Bacteriol 2011, 193, 3733–3739. [Google Scholar] [CrossRef] [PubMed]
- Piromyou, P.; Nguyen, H.P.; Songwattana, P.; Boonchuen, P.; Teamtisong, K.; Tittabutr, P.; Boonkerd, N.; Alisha Tantasawat, P.; Göttfert, M.; Okazaki, S.; et al. The Bradyrhizobium Diazoefficiens Type III Effector NopE Modulates the Regulation of Plant Hormones towards Nodulation in Vigna Radiata. Sci Rep 2021, 11, 16604. [Google Scholar] [CrossRef] [PubMed]
- Durán, P.; Thiergart, T.; Garrido-Oter, R.; Agler, M.; Kemen, E.; Schulze-Lefert, P.; Hacquard, S. Microbial Interkingdom Interactions in Roots Promote Arabidopsis Survival. Cell 2018, 175, 973–983. [Google Scholar] [CrossRef]
- Staehelin, C.; Krishnan, H.B. Nodulation Outer Proteins: Double-Edged Swords of Symbiotic Rhizobia. Biochemical Journal 2015, 470, 263–274. [Google Scholar] [CrossRef]
- Hoyer, E.; Knöppel, J.; Liebmann, M.; Steppert, M.; Raiwa, M.; Herczynski, O.; Hanspach, E.; Zehner, S.; Göttfert, M.; Tsushima, S.; et al. Calcium Binding to a Disordered Domain of a Type III-Secreted Protein from a Coral Pathogen Promotes Secondary Structure Formation and Catalytic Activity. Sci Rep 2019, 9, 7115. [Google Scholar] [CrossRef]
- Smit, G.; Logman, T.J.; Boerrigter, M.E.; Kijne, J.W.; Lugtenberg, B.J. Purification and Partial Characterization of the Rhizobium Leguminosarum Biovar Viciae Ca 2+-Dependent Adhesin, Which Mediates the First Step in Attachment of Cells of the Family Rhizobiaceae to Plant Root Hair Tips. J Bacteriol 1989, 171, 4054–4062. [Google Scholar] [CrossRef]
- Mendoza-Suárez, M.; Andersen, S.U.; Poole, P.S.; Sánchez-Cañizares, C. Competition, Nodule Occupancy, and Persistence of Inoculant Strains: Key Factors in the Rhizobium-Legume Symbioses. Front Plant Sci 2021, 12. [Google Scholar] [CrossRef]
- Smit, G.; Tubbing, D.M.J.; Kijne, J.W.; Lugtenberg, B.J.J. Role of Ca 2+ in the Activity of Rhicadhesin from Rhizobium Leguminosarum Biovar Viciae, Which Mediates the First Step in Attachment of Rhizobiaceae Cells to Plant Root Hair Tips. Arch Microbiol 1991, 155, 278–283. [Google Scholar] [CrossRef]
- Smit, G.; Kijne, J.W.; Lugtenberg, B.J. Roles of Flagella, Lipopolysaccharide, and a Ca 2+-Dependent Cell Surface Protein in Attachment of Rhizobium Leguminosarum Biovar Viciae to Pea Root Hair Tips. J Bacteriol 1989, 171, 569–572. [Google Scholar] [CrossRef]
- Swart, S.; Logman, T.J.J.; Smit, G.; Lugtenberg, B.J.J.; Kijne, J.W. Purification and Partial Characterization of a Glycoprotein from Pea (Pisum Sativum) with Receptor Activity for Rhicadhesin, an Attachment Protein of Rhizobiaceae. Plant Mol Biol 1994, 24, 171–183. [Google Scholar] [CrossRef] [PubMed]
- Smit, G. Adhesins from Rhizobiaceae and Their Role in Plant-Bacterium Interactions; Leiden University: The Netherlands, 1988. [Google Scholar]
- Lugtenberg, B.; Smit, G.; Díaz, C.; Kijne, J. Role of Attachment of Rhizobium Leguminosarum Cells to Pea Root Hair Tips in Targeting Signals for Early Symbiotic Steps. In Proceedings of the NATO advanced research workshop on molecular signals Microbe-Plant symbiotic and pathogenic systems; Lugtenberg, B., Ed.; Springer-Verlag: Berlin, 1989; pp. 129–136. [Google Scholar]
- Ausmees, N.; Jacobsson, K.; Lindberg, M. A Unipolarly Located, Cell-Surface-Associated Agglutinin, RapA, Belongs to a Family of Rhizobium-Adhering Proteins (Rap) in Rhizobium Leguminosarum Bv. Trifolii. Microbiology (N Y) 2001, 147, 549–559. [Google Scholar] [CrossRef]
- Mongiardini, E.J.; Ausmees, N.; Pérez-Giménez, J.; Julia Althabegoiti, M.; Ignacio Quelas, J.; LÃ3pez-GarcÃa, S.L.; Lodeiro, A.R. The Rhizobial Adhesion Protein RapA1 Is Involved in Adsorption of Rhizobia to Plant Roots but Not in Nodulation. FEMS Microbiol Ecol 2008, 65, 279–288. [Google Scholar] [CrossRef]
- Abdian, P.L.; Caramelo, J.J.; Ausmees, N.; Zorreguieta, A. RapA2 Is a Calcium-Binding Lectin Composed of Two Highly Conserved Cadherin-like Domains That Specifically Recognize Rhizobium Leguminosarum Acidic Exopolysaccharides. Journal of Biological Chemistry 2013, 288, 2893–2904. [Google Scholar] [CrossRef] [PubMed]
- Cao, L.; Yan, X.; Borysenko, C.W.; Blair, H.C.; Wu, C.; Yu, L. CHDL: A Cadherin-like Domain in Proteobacteria and Cyanobacteria. FEMS Microbiol Lett 2005, 251, 203–209. [Google Scholar] [CrossRef] [PubMed]
- Fan, Y.; Ortiz-Urquiza, A.; Garrett, T.; Pei, Y.; Keyhani, N.O. Involvement of a Caleosin in Lipid Storage, Spore Dispersal, and Virulence in the Entomopathogenic Filamentous Fungus, Beauveria Bassiana. Environ Microbiol 2015, 17, 4600–4614. [Google Scholar] [CrossRef] [PubMed]
- Hanano, A.; Almousally, I.; Shaban, M.; Blee, E. A Caleosin-Like Protein with Peroxygenase Activity Mediates Aspergillus Flavus Development, Aflatoxin Accumulation, and Seed Infection. Appl Environ Microbiol 2015, 81, 6129–6144. [Google Scholar] [CrossRef] [PubMed]
- Ortiz-Urquiza, A.; Fan, Y.; Garrett, T.; Keyhani, N.O. Growth Substrates and Caleosin-Mediated Functions Affect Conidial Virulence in the Insect Pathogenic Fungus Beauveria Bassiana. Microbiology (N Y) 2016, 162, 1913–1921. [Google Scholar] [CrossRef] [PubMed]
- Tisserant, E.; Kohler, A.; Dozolme-Seddas, P.; Balestrini, R.; Benabdellah, K.; Colard, A.; Croll, D.; Da Silva, C.; Gomez, S.K.; Koul, R.; et al. The Transcriptome of the Arbuscular Mycorrhizal Fungus Glomus Intraradices (DAOM 197198) Reveals Functional Tradeoffs in an Obligate Symbiont. New Phytologist 2012, 193, 755–769. [Google Scholar] [CrossRef]
- Breuninger, M.; Requena, N. Recognition Events in AM Symbiosis: Analysis of Fungal Gene Expression at the Early Appressorium Stage. Fungal Genetics and Biology 2004, 41, 794–804. [Google Scholar] [CrossRef] [PubMed]
- Li, M.; Zhao, J.; Tang, N.; Sun, H.; Huang, J. Horizontal Gene Transfer From Bacteria and Plants to the Arbuscular Mycorrhizal Fungus Rhizophagus Irregularis. Front Plant Sci 2018, 9. [Google Scholar] [CrossRef] [PubMed]
- Yonekawa, T.; Ohnishi, Y.; Horinouchi, S. A Calmodulin-like Protein in the Bacterial Genus Streptomyces. FEMS Microbiol Lett 2005, 244, 315–321. [Google Scholar] [CrossRef]
- Yang, K.J. Prokaryotic Calmodulins: Recent Developments and Evolutionary Implications. Mol. Microbiol. Biotechnol. 2001, 3, 457–459. [Google Scholar]
- Swan, D.G.; Hale, R.S.; Dhillon, N.; Leadlay, P.F. A Bacterial Calcium-Binding Protein Homologous to Calmodulin. Nature 1987, 329, 84–85. [Google Scholar] [CrossRef] [PubMed]
- Lewit-Bentley, A.; Réty, S. EF-Hand Calcium-Binding Proteins. Curr Opin Struct Biol 2000, 10, 637–643. [Google Scholar] [CrossRef] [PubMed]
- Natsume, M.; Marumo, S. Calcium Signal Modulators Inhibit Aerial Mycelium Formation in Streptomyces Alboniger. J. Antibiot. (Tokyo) 1992, 45, 1026–1028. [Google Scholar] [CrossRef] [PubMed]
- Eaton, D.; Ensign, J.C. Streptomyces Viridochromogenes Spore Germination Initiated by Calcium Ions. J Bacteriol 1980, 143, 377–382. [Google Scholar] [CrossRef]
- Aitio, H.; Heikkinen, S.; Äinen, I.K.; Annila, A.; Thulin, E.; Drakenberg, T. NMR Assignments, Secondary Structure, and Global Fold of Calerythrin, an EF-Hand Calcium-Binding Protein from Saccharopolyspora Erythraea. Protein Science 2008, 8, 2580–2588. [Google Scholar] [CrossRef] [PubMed]
- Yonekawa, T.; Ohnishi, Y.; Horinouchi, S. A Calcium-Binding Protein with Four EF-Hand Motifs in Streptomyces Ambofaciens. Biosci Biotechnol Biochem 2001, 65, 156–160. [Google Scholar] [CrossRef]
- Wang, S.-L.; Fan, K.-Q.; Yang, X.; Lin, Z.-X.; Xu, X.-P.; Yang, K.-Q. CabC, an EF-Hand Calcium-Binding Protein, Is Involved in Ca 2+-Mediated Regulation of Spore Germination and Aerial Hypha Formation in Streptomyces Coelicolor. J Bacteriol 2008, 190, 4061–4068. [Google Scholar] [CrossRef]
- Zhao, X.; Pang, H.; Wang, S.; Zhou, W.; Yang, K.; Bartlam, M. Structural Basis for Prokaryotic Calcium mediated Regulation by a Streptomyces Coelicolor Calcium Binding Protein. Protein Cell 2010, 1, 771–779. [Google Scholar] [CrossRef] [PubMed]
- Filloux, A. Bacterial Protein Secretion Systems: Game of Types. Microbiology (N Y) 2022, 168. [Google Scholar] [CrossRef] [PubMed]
- Zhang, L.; Conway, J.F.; Thibodeau, P.H. Calcium-Induced Folding and Stabilization of the Pseudomonas Aeruginosa Alkaline Protease. Journal of Biological Chemistry 2012, 287, 4311–4322. [Google Scholar] [CrossRef]
- Guzzo, J.; Pages, J.M.; Duong, F.; Lazdunski, A.; Murgier, M. Pseudomonas Aeruginosa Alkaline Protease: Evidence for Secretion Genes and Study of Secretion Mechanism. J Bacteriol 1991, 173, 5290–5297. [Google Scholar] [CrossRef] [PubMed]
- Siddiqui, I.A.; Haas, D.; Heeb, S. Extracellular Protease of Pseudomonas Fluorescens CHA0, a Biocontrol Factor with Activity against the Root-Knot Nematode Meloidogyne Incognita. Appl Environ Microbiol 2005, 71, 5646–5649. [Google Scholar] [CrossRef] [PubMed]
- Jousset, A.; Lara, E.; Wall, L.G.; Valverde, C. Secondary Metabolites Help Biocontrol Strain Pseudomonas Fluorescens CHA0 To Escape Protozoan Grazing. Appl Environ Microbiol 2006, 72, 7083–7090. [Google Scholar] [CrossRef] [PubMed]
- Lee, S.A.; Jang, S.H.; Kim, B.H.; Shibata, T.; Yoo, J.; Jung, Y.; Kawabata, S.; Lee, B.L. Insecticidal Activity of the Metalloprotease AprA Occurs through Suppression of Host Cellular and Humoral Immunity. Dev Comp Immunol 2018, 81, 116–126. [Google Scholar] [CrossRef] [PubMed]
- Pel, M.J.C.; van Dijken, A.J.H.; Bardoel, B.W.; Seidl, M.F.; van der Ent, S.; van Strijp, J.A.G.; Pieterse, C.M.J. Pseudomonas Syringae Evades Host Immunity by Degrading Flagellin Monomers with Alkaline Protease AprA. Molecular Plant-Microbe Interactions® 2014, 27, 603–610. [Google Scholar] [CrossRef] [PubMed]
- Achouak, W.; Sutra, L.; Heulin, T.; Meyer, J.M.; Fromin, N.; Degraeve, S.; Christen, R.; Gardan, L. Pseudomonas Brassicacearum Sp. Nov. and Pseudomonas Thivervalensis Sp. Nov., Two Root-Associated Bacteria Isolated from Brassica Napus and Arabidopsis Thaliana. Int J Syst Evol Microbiol 2000, 50, 9–18. [Google Scholar] [CrossRef] [PubMed]
- Paulin, M.M.; Novinscak, A.; Lanteigne, C.; Gadkar, V.J.; Filion, M. Interaction between 2,4-Diacetylphloroglucinol- and Hydrogen Cyanide-Producing Pseudomonas Brassicacearum LBUM300 and Clavibacter Michiganensis Subsp. Michiganensis in the Tomato Rhizosphere. Appl Environ Microbiol 2017, 83. [Google Scholar] [CrossRef]
- Achouak, W.; Conrod, S.; Cohen, V.; Heulin, T. Phenotypic Variation of Pseudomonas Brassicacearum as a Plant Root-Colonization Strategy. Molecular Plant-Microbe Interactions® 2004, 17, 872–879. [Google Scholar] [CrossRef] [PubMed]
- Chabeaud, P.; de Groot, A.; Bitter, W.; Tommassen, J.; Heulin, T.; Achouak, W. Phase-Variable Expression of an Operon Encoding Extracellular Alkaline Protease, a Serine Protease Homolog, and Lipase in Pseudomonas Brassicacearum. J Bacteriol 2001, 183, 2117–2120. [Google Scholar] [CrossRef] [PubMed]
- Shacklette, H.T.; Boerngen, J.G. Element Concentrations in Soils and Other Surficial Materials of the Conterminous United States; US Government Printing Office: Washington, 1984. [Google Scholar]
- Wood, C.W.; Adams, J.F.; Wood, B.H. Macronutrients. In Encyclopedia of Soils in the Environment; Elsevier, 2005; pp. 387–393.
- Zamanian, K.; Pustovoytov, K.; Kuzyakov, Y. Pedogenic Carbonates: Forms and Formation Processes. Earth Sci Rev 2016, 157, 1–17. [Google Scholar] [CrossRef]
- Filloux, A. Protein Secretion Systems in Pseudomonas Aeruginosa: An Essay on Diversity, Evolution, and Function. Front Microbiol 2011, 2. [Google Scholar] [CrossRef] [PubMed]
- Wretlind, B.; Pavlovskis, O.R. Genetic Mapping and Characterization of Pseudomonas Aeruginosa Mutants Defective in the Formation of Extracellular Proteins. J Bacteriol 1984, 158, 801–808. [Google Scholar] [CrossRef] [PubMed]
- Cianciotto, N.P. Type II Secretion: A Protein Secretion System for All Seasons. Trends Microbiol 2005, 13, 581–588. [Google Scholar] [CrossRef] [PubMed]
- Putker, F.; Tommassen-van Boxtel, R.; Stork, M.; Rodríguez-Herva, J.J.; Koster, M.; Tommassen, J. The Type II Secretion System (Xcp) of Pseudomonas Putida Is Active and Involved in the Secretion of Phosphatases. Environ Microbiol 2013. [Google Scholar] [CrossRef]
- Kalayu, G. Phosphate Solubilizing Microorganisms: Promising Approach as Biofertilizers. International Journal of Agronomy 2019, 2019, 1–7. [Google Scholar] [CrossRef]
- Korotkov, K. V.; Gray, M.D.; Kreger, A.; Turley, S.; Sandkvist, M.; Hol, W.G.J. Calcium Is Essential for the Major Pseudopilin in the Type 2 Secretion System. Journal of Biological Chemistry 2009, 284, 25466–25470. [Google Scholar] [CrossRef]
- Konsoula, Z.; Liakopouloukyriakides, M. Co-Production of α-Amylase and β-Galactosidase by Bacillus Subtilis in Complex Organic Substrates. Bioresour Technol 2007, 98, 150–157. [Google Scholar] [CrossRef]
- Tahir, H.A.S.; Gu, Q.; Wu, H.; Raza, W.; Hanif, A.; Wu, L. Plant Growth Promotion by Volatile Organic Compounds Produced by Bacillus Subtilis SYST2. 2017, 8, 1–11. [CrossRef]
- Sadeghi, L.; Khajeh, K.; Mollania, N.; Dabirmanesh, B.; Ranjbar, B. Extra EF Hand Unit (DX) Mediated Stabilization and Calcium Independency of α-Amylase. Mol Biotechnol 2013, 53, 270–277. [Google Scholar] [CrossRef] [PubMed]
- Leemhuis, H.; Rozeboom, H.J.; Dijkstra, B.W.; Dijkhuizen, L. The Fully Conserved Asp Residue in Conserved Sequence Region I of the α-Amylase Family Is Crucial for the Catalytic Site Architecture and Activity. FEBS Lett 2003, 541, 47–51. [Google Scholar] [CrossRef] [PubMed]
- Mahapatra, S.; Yadav, R.; Ramakrishna, W. Bacillus Subtilis Impact on Plant Growth, Soil Health and Environment: Dr. Jekyll and Mr. Hyde. J Appl Microbiol 2022, 132, 3543–3562. [Google Scholar] [CrossRef] [PubMed]
- Kumari, A.; Rosenkranz, T.; Kayastha, A.M.; Fitter, J. The Effect of Calcium Binding on the Unfolding Barrier: A Kinetic Study on Homologous α-Amylases. Biophys Chem 2010, 151, 54–60. [Google Scholar] [CrossRef] [PubMed]
- Voskuil, M.D.; Mittal, S.; Sharples, E.J.; Vaidya, A.; Gilbert, J.; Friend, P.J.; Ploeg, R.J. Improving Monitoring after Pancreas Transplantation Alone: Fine-Tuning of an Old Technique. Clin Transplant 2014, 28, 1047–1053. [Google Scholar] [CrossRef] [PubMed]
- Dey, T.B.; Banerjee, R. Application of Decolourized and Partially Purified Polygalacturonase and α-Amylase in Apple Juice Clarification. Brazilian Journal of Microbiology 2014, 45, 97–104. [Google Scholar] [CrossRef] [PubMed]
- Wu, H.; Tian, X.; Dong, Z.; Zhang, Y.; Huang, L.; Liu, X.; Jin, P.; Lu, F.; Wang, Z. Engineering of Bacillus Amyloliquefaciens α-Amylase with Improved Calcium Independence and Catalytic Efficiency by Error-Prone PCR. Starch - Stärke 2018, 70, 1700175. [Google Scholar] [CrossRef]
- Kashyap, B.K.; Solanki, M.K.; Pandey, A.K.; Prabha, S.; Kumar, P.; Kumari, B. Bacillus as Plant Growth Promoting Rhizobacteria (PGPR): A Promising Green Agriculture Technology. In Plant Health Under Biotic Stress; Springer Singapore: Singapore, 2019; pp. 219–236. [Google Scholar]
- Wu, L.; Li, X.; Ma, L.; Blom, J.; Wu, H.; Gu, Q.; Borriss, R.; Gao, X. The “Pseudo-Pathogenic” Effect of Plant Growth-Promoting Bacilli on Starchy Plant Storage Organs Is Due to Their α-Amylase Activity Which Is Stimulating Endogenous Opportunistic Pathogens. Appl Microbiol Biotechnol 2020, 104, 2701–2714. [Google Scholar] [CrossRef]
- Jayaseelan, S.; Ramaswamy, D.; Dharmaraj, S. Pyocyanin: Production, Applications, Challenges and New Insights. World J Microbiol Biotechnol 2014, 30, 1159–1168. [Google Scholar] [CrossRef] [PubMed]
- Mavrodi, D. V.; Blankenfeldt, W.; Thomashow, L.S. Phenazine Compounds in Fluorescent Pseudomonas Spp. Biosynthesis and Regulation. Annu Rev Phytopathol 2006, 44, 417–445. [Google Scholar] [CrossRef] [PubMed]
- Hernandez, M.E.; Kappler, A.; Newman, D.K. Phenazines and Other Redox-Active Antibiotics Promote Microbial Mineral Reduction. Appl Environ Microbiol 2004, 70, 921–928. [Google Scholar] [CrossRef] [PubMed]
- Sarkisova, S.; Patrauchan, M.A.; Berglund, D.; Nivens, D.E.; Franklin, M.J. Calcium-Induced Virulence Factors Associated with the Extracellular Matrix of Mucoid Pseudomonas Aeruginosa Biofilms. J Bacteriol 2005, 187, 4327–4337. [Google Scholar] [CrossRef]
- Audenaert, K.; Pattery, T.; Cornelis, P.; Höfte, M. Induction of Systemic Resistance to Botrytis Cinerea in Tomato by Pseudomonas Aeruginosa 7NSK2: Role of Salicylic Acid, Pyochelin, and Pyocyanin. Molecular Plant-Microbe Interactions® 2002, 15, 1147–1156. [Google Scholar] [CrossRef] [PubMed]
- Das, T.; Manefield, M. Pyocyanin Promotes Extracellular DNA Release in Pseudomonas Aeruginosa. PLoS One 2012, 7, e46718. [Google Scholar] [CrossRef]
- Benizri, E.; Baudoin, E.; Guckert, A. Root Colonization by Inoculated Plant Growth-Promoting Rhizobacteria. Biocontrol Sci Technol 2001, 11, 557–574. [Google Scholar] [CrossRef]
- Safari, A.; Habimana, O.; Allen, A.; Casey, E. The Significance of Calcium Ions on Pseudomonas Fluorescens Biofilms – a Structural and Mechanical Study. Biofouling 2014, 30, 859–869. [Google Scholar] [CrossRef] [PubMed]
- Wang, T.; Flint, S.; Palmer, J. Magnesium and Calcium Ions: Roles in Bacterial Cell Attachment and Biofilm Structure Maturation. Biofouling 2019, 35, 959–974. [Google Scholar] [CrossRef] [PubMed]
- Jacobs, H.M.; O’Neal, L.; Lopatto, E.; Wozniak, D.J.; Bjarnsholt, T.; Parsek, M.R. Mucoid Pseudomonas Aeruginosa Can Produce Calcium-Gelled Biofilms Independent of the Matrix Components Psl and CdrA. J Bacteriol 2022, 204. [Google Scholar] [CrossRef]
- Hinsa, S.M.; Espinosa-Urgel, M.; Ramos, J.L.; O’Toole, G.A. Transition from Reversible to Irreversible Attachment during Biofilm Formation by Pseudomonas Fluorescens WCS365 Requires an ABC Transporter and a Large Secreted Protein. Mol Microbiol 2003, 49, 905–918. [Google Scholar] [CrossRef] [PubMed]
- Ivanov, I.E.; Boyd, C.D.; Newell, P.D.; Schwartz, M.E.; Turnbull, L.; Johnson, M.S.; Whitchurch, C.B.; O’Toole, G.A.; Camesano, T.A. Atomic Force and Super-Resolution Microscopy Support a Role for LapA as a Cell-Surface Biofilm Adhesin of Pseudomonas Fluorescens. Res Microbiol 2012, 163, 685–691. [Google Scholar] [CrossRef]
- Martínez-Gil, M.; Yousef-Coronado, F.; Espinosa-Urgel, M. LapF, the Second Largest Pseudomonas Putida Protein, Contributes to Plant Root Colonization and Determines Biofilm Architecture. Mol Microbiol 2010, 77, 549–561. [Google Scholar] [CrossRef]
- Espinosa-Urgel, M.; Salido, A.; Ramos, J.-L. Genetic Analysis of Functions Involved in Adhesion of Pseudomonas Putida to Seeds. J Bacteriol 2000, 182, 2363–2369. [Google Scholar] [CrossRef] [PubMed]
- Yousef-Coronado, F.; Travieso, M.L.; Espinosa-Urgel, M. Different, Overlapping Mechanisms for Colonization of Abiotic and Plant Surfaces by Pseudomonas Putida. FEMS Microbiol Lett 2008, 288, 118–124. [Google Scholar] [CrossRef] [PubMed]
- Martínez-Gil, M.; Romero, D.; Kolter, R.; Espinosa-Urgel, M. Calcium Causes Multimerization of the Large Adhesin LapF and Modulates Biofilm Formation by Pseudomonas Putida. J Bacteriol 2012, 194, 6782–6789. [Google Scholar] [CrossRef]
- Boyd, C.D.; Chatterjee, D.; Sondermann, H.; O’Toole, G.A. LapG, Required for Modulating Biofilm Formation by Pseudomonas Fluorescens Pf0-1, Is a Calcium-Dependent Protease. J Bacteriol 2012, 194, 4406–4414. [Google Scholar] [CrossRef] [PubMed]
- Alonso-García, N.; Inglés-Prieto, A.; Sonnenberg, A.; de Pereda, J.M. Structure of the Calx-β Domain of the Integrin Β4 Subunit: Insights into Function and Cation-Independent Stability. Acta Crystallogr D Biol Crystallogr 2009, 65, 858–871. [Google Scholar] [CrossRef]
- Boyd, C.D.; Smith, T.J.; El-Kirat-Chatel, S.; Newell, P.D.; Dufrêne, Y.F.; O’Toole, G.A. Structural Features of the Pseudomonas Fluorescens Biofilm Adhesin LapA Required for LapG-Dependent Cleavage, Biofilm Formation, and Cell Surface Localization. J Bacteriol 2014, 196, 2775–2788. [Google Scholar] [CrossRef] [PubMed]
- Vance, T.D.R.; Ye, Q.; Conroy, B.; Davies, P.L. Essential Role of Calcium in Extending RTX Adhesins to Their Target. J Struct Biol X 2020, 4, 100036. [Google Scholar] [CrossRef] [PubMed]
- Muñoz-Dorado, J.; Marcos-Torres, F.J.; García-Bravo, E.; Moraleda-Muñoz, A.; Pérez, J. Myxobacteria: Moving, Killing, Feeding, and Surviving Together. Front Microbiol 2016, 7. [Google Scholar] [CrossRef] [PubMed]
- Pérez, J.; Moraleda-Muñoz, A.; Marcos-Torres, F.J.; Muñoz-Dorado, J. Bacterial Predation: 75 Years and Counting! Environ Microbiol 2016, 18, 766–779. [Google Scholar] [CrossRef]
- Dong, H.; Xu, X.; Gao, R.; Li, Y.; Li, A.; Yao, Q.; Zhu, H. Myxococcus Xanthus R31 Suppresses Tomato Bacterial Wilt by Inhibiting the Pathogen Ralstonia Solanacearum With Secreted Proteins. Front Microbiol 2022, 12. [Google Scholar] [CrossRef]
- Dahm, H.; Brzezińska, J.; Wrótniak-Drzewiecka, W.; Golińska, P.; Różycki, H.; Rai, M. Myxobacteria as a Potential Biocontrol Agent Effective against Pathogenic Fungi of Economically Important Forest Trees. Dendrobiology 2015, 74, 13–24. [Google Scholar] [CrossRef]
- Raza, W.; Ling, N.; Zhang, R.; Huang, Q.; Xu, Y.; Shen, Q. Success Evaluation of the Biological Control of Fusarium Wilts of Cucumber, Banana, and Tomato since 2000 and Future Research Strategies. Crit Rev Biotechnol 2017, 37, 202–212. [Google Scholar] [CrossRef]
- Li, Z.; Ye, X.; Chen, P.; Ji, K.; Zhou, J.; Wang, F.; Dong, W.; Huang, Y.; Zhang, Z.; Cui, Z. Antifungal Potential of Corallococcus Sp. Strain EGB against Plant Pathogenic Fungi. Biological Control 2017, 110, 10–17. [Google Scholar] [CrossRef]
- Kim, S.-T.; Yun, S.-C. Selection of KYC 3270, a Cellulolytic Myxobacteria of Sorangium Cellulosum, against Several Phytopathogens and a Potential Biocontrol Agent against Gray Mold in Stored Fruit. Plant Pathol J 2011, 27, 257–265. [Google Scholar] [CrossRef]
- Wu, Z.; Cui, H.; Sun, Z.; Liu, H. Biocontrol Mechanism of Myxococcus Xanthus B25-I-1 against Phytophthora Infestans. Pestic Biochem Physiol 2021, 175, 104832. [Google Scholar] [CrossRef] [PubMed]
- Wistow, G.; Summers, L.; Blundell, T. Myxococcus Xanthus Spore Coat Protein S May Have a Similar Structure to Vertebrate Lens Βγ-Crystallins. Nature 1985, 315, 771–773. [Google Scholar] [CrossRef] [PubMed]
- Wenk, M.; Baumgartner, R.; Holak, T.A.; Huber, R.; Jaenicke, R.; Mayr, E.-M. The Domains of Protein S from Myxococcus Xanthus: Structure, Stability and Interactions. J Mol Biol 1999, 286, 1533–1545. [Google Scholar] [CrossRef] [PubMed]
- Teintze, M.; Inouye, M.; Inouye, S. Characterization of Calcium-Binding Sites in Development-Specific Protein S of Myxococcus Xanthus Using Site-Specific Mutagenesis. Journal of Biological Chemistry 1988, 263, 1199–1203. [Google Scholar] [CrossRef] [PubMed]
- Agostoni, M.; Montgomery, B. Survival Strategies in the Aquatic and Terrestrial World: The Impact of Second Messengers on Cyanobacterial Processes. Life 2014, 4, 745–769. [Google Scholar] [CrossRef] [PubMed]
- Zhang, C.-C.; Laurent, S.; Sakr, S.; Peng, L.; Bédu, S. Heterocyst Differentiation and Pattern Formation in Cyanobacteria: A Chorus of Signals. Mol Microbiol 2006, 59, 367–375. [Google Scholar] [CrossRef] [PubMed]
- Hu, Y.; Zhang, X.; Shi, Y.; Zhou, Y.; Zhang, W.; Su, X.-D.; Xia, B.; Zhao, J.; Jin, C. Structures of Anabaena Calcium-Binding Protein CcbP. Journal of Biological Chemistry 2011, 286, 12381–12388. [Google Scholar] [CrossRef] [PubMed]
- Walter, J.; Leganés, F.; Aro, E.-M.; Gollan, P.J. The Small Ca2+-Binding Protein CSE Links Ca2+ Signalling with Nitrogen Metabolism and Filament Integrity in Anabaena Sp. PCC 7120. BMC Microbiol 2020, 20, 57. [Google Scholar] [CrossRef]
- Walter, J.; Selim, K.A.; Leganés, F.; Fernández-Piñas, F.; Vothknecht, U.C.; Forchhammer, K.; Aro, E.-M.; Gollan, P.J. A Novel Ca2+-Binding Protein Influences Photosynthetic Electron Transport in Anabaena Sp. PCC 7120. Biochimica et Biophysica Acta (BBA) - Bioenergetics 2019, 1860, 519–532. [Google Scholar] [CrossRef] [PubMed]
- Waditee, R.; Hossain, G.S.; Tanaka, Y.; Nakamura, T.; Shikata, M.; Takano, J.; Takabe, T.; Takabe, T. Isolation and Functional Characterization of Ca2+/H+ Antiporters from Cyanobacteria. Journal of Biological Chemistry 2004, 279, 4330–4338. [Google Scholar] [CrossRef]
- Fall, R.; Benson, A.A. Leaf Methanol — the Simplest Natural Product from Plants. Trends Plant Sci 1996, 1, 296–301. [Google Scholar] [CrossRef]
- Anthony, C. Bacterial Oxidation of Methane and Methanol; 1986; pp. 113–210.
- Chu, F.; Lidstrom, M.E. XoxF Acts as the Predominant Methanol Dehydrogenase in the Type I Methanotroph Methylomicrobium Buryatense. J Bacteriol 2016, 198, 1317–1325. [Google Scholar] [CrossRef]
- Vorholt, J. Cofactor-Dependent Pathways of Formaldehyde Oxidation in Methylotrophic Bacteria. Arch Microbiol 2002, 178, 239–249. [Google Scholar] [CrossRef] [PubMed]
- Goodwin, P.M.; Anthony, C. The Biochemistry, Physiology and Genetics of PQQ and PQQ-Containing Enzymes; 1998; pp. 1–80.
- Keltjens, J.T.; Pol, A.; Reimann, J.; Op den Camp, H.J.M. PQQ-Dependent Methanol Dehydrogenases: Rare-Earth Elements Make a Difference. Appl Microbiol Biotechnol 2014, 98, 6163–6183. [Google Scholar] [CrossRef] [PubMed]
- Cao, T.-P.; Choi, J.M.; Kim, S.W.; Lee, S.H. The Crystal Structure of Methanol Dehydrogenase, a Quinoprotein from the Marine Methylotrophic Bacterium Methylophaga Aminisulfidivorans MPT. Journal of Microbiology 2018, 56, 246–254. [Google Scholar] [CrossRef] [PubMed]
- Zhao, Y.; Wang, G.; Cao, Z.; Wang, Y.; Cheng, H.; Zhou, H.-M. Effects of Ca2+ on the Activity and Stability of Methanol Dehydrogenase. J Protein Chem 2000, 19, 469–473. [Google Scholar] [CrossRef] [PubMed]
- Guo, S.; Vance, T.D.R.; Stevens, C.A.; Voets, I.; Davies, P.L. RTX Adhesins Are Key Bacterial Surface Megaproteins in the Formation of Biofilms. Trends Microbiol 2019, 27, 453–467. [Google Scholar] [CrossRef] [PubMed]
- Raeymaekers, L.; Wuytack, E.Y.; Willems, I.; Michiels, C.W.; Wuytack, F. Expression of a P-Type Ca2+-Transport ATPase in Bacillus Subtilis during Sporulation. Cell Calcium 2002, 32, 93–103. [Google Scholar] [CrossRef] [PubMed]
- Rosch, J.W.; Sublett, J.; Gao, G.; Wang, Y.-D.; Tuomanen, E.I. Calcium Efflux Is Essential for Bacterial Survival in the Eukaryotic Host. Mol Microbiol 2008, 70, 435–444. [Google Scholar] [CrossRef] [PubMed]
- Geisler, M.; Koenen, W.; Richter, J.; Schumann, J. Expression and Characterization of a Synechocystis PCC 6803 P-Type ATPase in E. Coli Plasma Membranes. Biochimica et Biophysica Acta (BBA) - Biomembranes 1998, 1368, 267–275. [Google Scholar] [CrossRef]
- Berkelman, T.; Garret-Engele, P.; Hoffman, N.E. The PacL Gene of Synechococcus Sp. Strain PCC 7942 Encodes a Ca(2+)-Transporting ATPase. J Bacteriol 1994, 176, 4430–4436. [Google Scholar] [CrossRef]
- Andersen, J.L.; Gourdon, P.; Møller, J.V.; Morth, J.P.; Nissen, P. Crystallization and Preliminary Structural Analysis of the Listeria Monocytogenes Ca 2+ -ATPase LMCA1. Acta Crystallogr Sect F Struct Biol Cryst Commun 2011, 67, 718–722. [Google Scholar] [CrossRef] [PubMed]
- Hein, K.L.; Nissen, P.; Morth, J.P. Purification, Crystallization and Preliminary Crystallographic Studies of a PacL Homologue from Listeria Monocytogenes. Acta Crystallogr Sect F Struct Biol Cryst Commun 2012, 68, 424–427. [Google Scholar] [CrossRef] [PubMed]
- Guragain, M.; Lenaburg, D.L.; Moore, F.S.; Reutlinger, I.; Patrauchan, M.A. Calcium Homeostasis in Pseudomonas Aeruginosa Requires Multiple Transporters and Modulates Swarming Motility. Cell Calcium 2013, 54, 350–361. [Google Scholar] [CrossRef] [PubMed]
- Naseem, R.; Wann, K.T.; Holland, I.B.; Campbell, A.K. ATP Regulates Calcium Efflux and Growth in E. Coli. J Mol Biol 2009, 391, 42–56. [Google Scholar] [CrossRef] [PubMed]
- Gupta, H.K.; Shrivastava, S.; Sharma, R. A Novel Calcium Uptake Transporter of Uncharacterized P-Type ATPase Family Supplies Calcium for Cell Surface Integrity in Mycobacterium Smegmatis. mBio 2017, 8. [Google Scholar] [CrossRef] [PubMed]
- Ivey, D.M.; Guffanti, A.A.; Zemsky, J.; Pinner, E.; Karpel, R.; Padan, E.; Schuldiner, S.; Krulwich, T.A. Cloning and Characterization of a Putative Ca2+/H+ Antiporter Gene from Escherichia Coli upon Functional Complementation of Na+/H+ Antiporter-Deficient Strains by the Overexpressed Gene. Journal of Biological Chemistry 1993, 268, 11296–11303. [Google Scholar] [CrossRef] [PubMed]
- van Veen, H.W.; Abee, T.; Kortstee, G.J.J.; Konings, W.N.; Zehnder, A.J.B. Translocation of Metal Phosphate via the Phosphate Inorganic Transport System of Escherichia Coli. Biochemistry 1994, 33, 1766–1770. [Google Scholar] [CrossRef] [PubMed]
- Kay, W.W.; Ghei, O.K. Inorganic Cation Transport and the Effects on C 4 Dicarboxylate Transport in Bacillus Subtilis. Can J Microbiol 1981, 27, 1194–1201. [Google Scholar] [CrossRef]
- Guragain, M.; Lenaburg, D.L.; Moore, F.S.; Reutlinger, I.; Patrauchan, M.A. Calcium Homeostasis in Pseudomonas Aeruginosa Requires Multiple Transporters and Modulates Swarming Motility. Cell Calcium 2013, 54, 350–361. [Google Scholar] [CrossRef]
- Chang, Y.; Bruni, R.; Kloss, B.; Assur, Z.; Kloppmann, E.; Rost, B.; Hendrickson, W.A.; Liu, Q. Structural Basis for a PH-Sensitive Calcium Leak across Membranes. Science (1979) 2014, 344, 1131–1135. [Google Scholar] [CrossRef]
- Guragain, M.; King, M.M.; Williamson, K.S.; Pérez-Osorio, A.C.; Akiyama, T.; Khanam, S.; Patrauchan, M.A.; Franklin, M.J. The Pseudomonas Aeruginosa PAO1 Two-Component Regulator CarSR Regulates Calcium Homeostasis and Calcium-Induced Virulence Factor Production through Its Regulatory Targets CarO and CarP. J Bacteriol 2016, 198, 951–963. [Google Scholar] [CrossRef]
- Sarkisova, S.A.; Lotlikar, S.R.; Guragain, M.; Kubat, R.; Cloud, J.; Franklin, M.J.; Patrauchan, M.A. A Pseudomonas Aeruginosa EF-Hand Protein, EfhP (PA4107), Modulates Stress Responses and Virulence at High Calcium Concentration. PLoS One 2014, 9, e98985. [Google Scholar] [CrossRef]
- Kayastha, B.B.; Kubo, A.; Burch-Konda, J.; Dohmen, R.L.; McCoy, J.L.; Rogers, R.R.; Mares, S.; Bevere, J.; Huckaby, A.; Witt, W.; et al. EF-Hand Protein, EfhP, Specifically Binds Ca2+ and Mediates Ca2+ Regulation of Virulence in a Human Pathogen Pseudomonas Aeruginosa. Sci Rep 2022, 12, 8791. [Google Scholar] [CrossRef]
- Broder, U.N.; Jaeger, T.; Jenal, U. LadS Is a Calcium-Responsive Kinase That Induces Acute-to-Chronic Virulence Switch in Pseudomonas Aeruginosa. Nat Microbiol 2016, 2, 16184. [Google Scholar] [CrossRef]
- Vozza, N.F.; Abdian, P.L.; Russo, D.M.; Mongiardini, E.J.; Lodeiro, A.R.; Molin, S.; Zorreguieta, A. A Rhizobium Leguminosarum CHDL- (Cadherin-Like-) Lectin Participates in Assembly and Remodeling of the Biofilm Matrix. Front Microbiol 2016, 7. [Google Scholar] [CrossRef] [PubMed]
- He, X.; Wu, C.; Yarbrough, D.; Sim, L.; Niu, G.; Merritt, J.; Shi, W.; Qi, F. The Cia Operon of Streptococcus Mutans Encodes a Unique Component Required for Calcium-Mediated Autoregulation. Mol Microbiol 2008, 70, 112–126. [Google Scholar] [CrossRef] [PubMed]
- Fishman, M.R.; Zhang, J.; Bronstein, P.A.; Stodghill, P.; Filiatrault, M.J. Ca 2+ -Induced Two-Component System CvsSR Regulates the Type III Secretion System and the Extracytoplasmic Function Sigma Factor AlgU in Pseudomonas Syringae Pv. Tomato DC3000. J Bacteriol 2018, 200. [Google Scholar] [CrossRef] [PubMed]
- Lesley, J.A.; Waldburger, C.D. Comparison of the Pseudomonas Aeruginosa AndEscherichia Coli PhoQ Sensor Domains. Journal of Biological Chemistry 2001, 276, 30827–30833. [Google Scholar] [CrossRef] [PubMed]
- Schneider, C.A.; Rasband, W.S.; Eliceiri, K.W. NIH Image to ImageJ: 25 Years of Image Analysis. Nat Methods 2012, 9, 671–675. [Google Scholar] [CrossRef]



| Organism | Function | Evidence and reference | Protein homology in P. chlororaphis subsp. aurantiaca SMMP3 genome (GCA_018904775.1)1 | Protein homology in P. donghuensis SVBP6 (CP129532.1)1 | Protein homology in Pseudomonas sp. BP01 (GCF_ 022760795.1)1 | Protein homology in Methylobacterium sp. 2A | |
|---|---|---|---|---|---|---|---|
| ATP driven transporters | |||||||
| YloB (NP389448.1) | Bacillus subtilis subsp. subtilis str. 168 | P-type calcium transport ATPase | Heat resistance and early germination of spores. No effect on Ca2+ flux. Forms Ca2+ dependent phosphoenzyme intermediate at low ATP concentration in sporulating bacteria [187] | 27.0% and 27.6% with MgtA (RS08220 and RS04100, respectively) | 0 | 23.6% with KdpB (RS07175) | 30.3% with MgtA and 33.17% with heavy metal translocating P-type ATPase (WP_160534356.1 and WP_116655330.1 respectively) |
| CaxP (YP816843) | Streptococcus pneumonia D39 | Cation transporting P-ATPase | Protects cells against Ca2+ toxicity; is required for pathogenesis; chemical inhibition of CaxP is bacteriostatic at elevated Ca2+; affects Ca2+ flux [188] | 30.1% and 29.3 with MgtA (RS08220 and RS04100, respectively) | 25.7% homology with KdpB (RS09690) | 0 | 30.8% with MgtA and 35.18% with heavy metal translocating P-type ATPase (WP_160534356.1 and WP_160536393.1, respectively) |
| PMA1 (WP_010872526.1) | Synechocystis sp. PCC6803 | E1-E2 ATPase | Ca2+ dependent phosphorylated enzyme, inhibited by several specific inhibitors and induced by thaspigargin and ionophore A23187 [189] | 0 | 0 | 0 | 35.2% with MgtA and 34.84% with heavy metal translocating P-type ATPase (WP_160534356.1 and WP_160536393.1, respectively) |
| PacL (BAA03906.1) | Synechocystis elongatus PCC7942 | Ca+2 transporting P-ATPase | ATP dependent Ca2+ uptake; plays no role in cell sensitivity to Ca2+ [190] | 0 | 0 | 0 | 30.8% with MgtA and 39.05% with heavy metal translocating P-type ATPase (WP_160534356.1 and WP_160536393.1, respectively) |
| LMCA1 (CAC98919.1) | Listeria monocytogenes | Ca2+ transporting P-ATPase | Exchanges H+ for Ca2+ by ATP dependent transport [191] | 0 | 0 | 0 | 28.6% with MgtA and 25.51% with heavy metal translocating P-type ATPase (WP_160534356.1 and WP_160532634.1, respectively) |
| Lm0818 (NP464345.1) | Listeria monocytogenes | Ca2+ transporting P-ATPase | Structure resembles LMCA1 [192] | 0 | 0 | 0 | 29.5% with MgtA and 25.96% with heavy metal translocating P-type ATPase (WP160534356.1 and WP_160536393.1, respectively) |
| PA2435 (NP252609.1) | Pseudomonas aeruginosa PA01 | Putative cation-transporting P-type ATPase | Transposon mutant accumulates intracellular Ca2+; plays no role in cell tolerance to Ca2+ [193] | 81.3% with cation translocating P-type ATPase (RS19670). 34.5% and 34.1% with heavy metal translocating P-type ATPases (RS18215 and RS20680, respectively) | 35.6% and 35.8% homologies with copper-translocating P-type ATPases (RS12730 and RS26340, respectively). 29.6% with CcoS (RS18660) | 36.2% and 34.7% homologies with heavy metal translocating P-type ATPases (RS20695 and RS23265, respectively) | 48.0% and 46.83% with heavy metal translocating P-type ATPases (WP160532634.1 and WP_160536393.1, respectively) |
| PA3920 (CopA1, NP_252609.1) | Pseudomonas aeruginosa PA01 | Putative metal transporting P-type ATPase | Plays role in Ca2+-induced swarming motility; transposon mutant accumulates intracellular Ca2+; plays no role in cell tolerance to Ca2+ [193] | 76.7% and 34.2% with heavy metal translocating P-type ATPases (RS20680 and RS18215, respectively). 36.7% with a cation-translocating P-type ATPase (RS10725) | 76.2% and 35% homologies with copper-translocating P-type ATPases (RS26340 and RS12730, respectively). 35.6% with CcoS (RS18660) | 76.8% and 34.8% homologies with heavy metal translocating P-type ATPases (RS23265 and RS20695, respectively) | 48.0% and 46.83% with heavy metal translocating P-type ATPases (WP160532634.1 and WP_160536393.1, respectively) |
| AtpD (NP418188.1) | Escherichia coli str. K-12 substr. MG1655 | Beta subunit of F0-F1 ATP synthase | ΔatpD mutant is defective in Ca2+ efflux and has lower growth rate and ATP content at high Ca2+ [194] | 84.6% with F0F1 ATP synthase subunit beta (RS19895) | 85.0% with F0F1 ATP synthase subunit beta (RS02025) | 84.% with F0F1 ATP synthase subunit beta (RS08435) | 69.7% with F0F1 ATP synthase subunit beta and 29.24% with flagellar protein export ATPase FliI (WP160535066.1 and WP_161393307.1, respectively) |
| CtpE (AFP41926.1) | Mycobacterium smegmatis MC2-155 | Metal-cation transporter P-type ATPase | Responsible for Ca2+ uptake. Disruption of ctpE resulted in a mutant with impaired growth under Ca2+-deficient conditions [195] | 26.6% with MgtA (RS04100) | 28.2% with CcoS (RS18660) | Between 25.4% and 27.3% with P-type ATPases (RS23265, RS00105, RS20695, RS07175) | 28.6% with heavy metal translocating P-type ATPase and 27.45% with MgtA (WP160536393.1) |
| Electrochemical potential driven transporters | |||||||
| ChaA (YP_489486.1) | Escherichia coli str. K-12 substr. W3110 | Ca2+/H+ antiporter | Ca2+ efflux at alkaline pH [196] | 30.1% with calcium:proton antiporter (RS20620) | 0 | 0 | 39.6% with calcium:proton antiporter (WP_160533820.1) |
| PitB (AAC76023.1) | Escherichia coli str. K-12 substr. MG1655 | Metal phosphate/H+ symporter | Performs Pi dependent uptake of Ca2+ and Mg2+; Ca2+ uptake is inhibited by Mg2+ [197] | 53.5% and 42.8% with inorganic phosphate transporters (RS25555 and RS12560, respectively) | 53.1% and 42.0% with inorganic phosphate transporters (RS12245 and RS13850) | 53.1% and 43.7% with inorganic phosphate transporter (RS14380 and RS06890) | 43.3% and 40.7% with inorganic phosphate transporters (WP160536276.1 and WP_202131005.1, respectively) |
| Pit (O34436.2) | Bacillus subtilis subsp. subtilis str. 168 | Low affinity inorganic phosphate transporter | Performs Pi dependent low affinity transport of Ca2+[198] | 38.0% and 33.8% with inorganic phosphate transporters (RS12560 and RS25555, respectively) | 33.3% with inorganic phosphate transporter (RS12245). 36.2% with anion permease (RS13850) | 33.3% and 36.7% with inorganic phosphate transporters (RS14380 and RS06890) | 44.8% and 36.4% with inorganic phosphate transporters (WP202131005.1 and WP_160536276.1, respectively) |
| PA2092 (NP250782.1) | Pseudomonas aeruginosa PA01 | Probable major facilitator superfamily (MFS) transporter | Transposon mutant accumulates intracellular Ca2+; plays no role in cell tolerance to Ca2+ [199] | Between 28% and 34% with 8 MFS transporters (RS17735, RS09905, RS07405, RS26135, RS26350, RS25660, RS07320, and RS27605) | Between 30.5% and 35.5% with 5 MFS transporters (RS10580, RS10255, RS12120, RS07855, and RS11115) | Between 28.8% and 38% with 6 MFS transporters (RS06440, RS10375, RS04620, RS02240, RS02735, and RS14175) | Between 21.3% and 35.9% with 7 MFS transporters (WP_202130650.1, WP_160532746.1, WP_202131106.1, WP_160533753.1, WP_161393615.1, WP_160533273.1, and WP_202130800.1) |
| Channels | |||||||
| YetJ (O31539.1) | Bacillus subtilis subsp. subtilis str. 168 | pH sensitive Ca2+ leak channel | It has Ca2+ leak activity; performs two-phase Ca2+ influx regulated by pH [200] | 0 | 0 | 0 | 32.5% with Bax inhibitor-1/YccA family protein (WP_160533491.1) |
| PA4614 (MscL, NP_253304.1) | Pseudomonas aeruginosa PA01 | Conductance mechanosensitive channel | Transposon mutant accumulates intracellular Ca2+; plays role in Ca2+ –induced swarming motility, but not in cell tolerance to Ca2+ [199] | 86.0% with MscL (RS26905) | 88.2% with MscL (RS02915) | 90.5% with MscL (RS15690) | 49.3% with MscL (WP_160532811.1) |
| Regulators/Ca2+-binding proteins | |||||||
| PA0327 (CarP, NP_249018.1) | Pseudomonas aeruginosa PA01 | Ca2+-regulated beta-propeller protein | Mutations in carP affected Ca2+ homeostasis, reducing the ability of P. aeruginosa to export excess Ca2+ [201] | 63.8% and 39.2% with SdiA-regulated domain-containing proteins (RS18280 and RS18285, respectively) | 68.2% and 40.7% with DNA-binding proteins (RS12660 and RS12655, respectively) | 68.4% and 38.5% with SdiA-regulated domain-containing proteins (RS20635 and RS20630, respectively) | 0 |
| PA0320 (CarO, NP_249011.1) | Pseudomonas aeruginosa PA01 | Ca2+-regulated OB-fold protein | Mutations in carO affected Ca2+ homeostasis, reducing the ability of P. aeruginosa to export excess Ca2+ [201] | 58.1% with NirD/YgiW/YdeI family stress tolerance protein (RS21890) | 62.4% with hypothetical protein (RS13100) | 61.5% with NirD/YgiW/YdeI family stress tolerance protein (RS09335) | 0 |
| PA4107 (EfhP, NP_252796.1) | Pseudomonas aeruginosa PA01 | Putative Ca2+-binding protein, with an EF-hand domain | The lack of EfhP abolished the ability to maintain intracellular Ca2+ homeostasis [202,203] | 64.4% with EF-hand domain-containing protein (RS04190) | 0 | 58.2% with hypothetical protein (RS10595) | 0 |
| LadS (NP_252663.1) | Pseudomonas aeruginosa PA01 | Histidine kinase with 7 transmembrane and a Ca2+-binding DISMED2 domain | Triggers a Ca2+-induced switching between acute and chronic type of virulence, activating de Gac/Rsm cascade [204] | 64.6% with the hybrid sensor histidine kinase/response regulator (RS26655) | 65.4% with the hybrid sensor histidine kinase/response regulator (RS15480) | 64.4% with ATP-binding protein (RS21750) | 37.5% with ATP-binding protein (WP_202130978.1). 36.59% and 35.31% with response regulators (WP_160535701.1 and WP_161392897.1, respectively) |
| RapA2 (AUW48277.1) | Rhizobium leguminosarum | Ca2+-binding lectin | It posses a cadherin-like β sheet structure that specifically recognizes capsular and extracellular exopolysaccharides [205] | 27.7% with VCBS domain-containing protein (RS30095) | 0 | 27.4% with VCBS domain-containing protein (RS12015) | 0 |
| AprA (NP_249940.1) | Pseudomonas aeruginosa PA01 | Extracellular alkaline protease | Binds Ca2+ in EF-hand-like motifs, stabilizing its conformation and enzymatic activity [111] | 65.0% and 63.2% with serralysin-family metalloproteases (RS05680 and RS01190, respectively) | 64.7% with serine 3-dehydrogenase (RS06115) | 0 | 0 |
| LapF (NP_742967.1) | Pseudomonas putida KT2440 | Surface adhesion protein | Ca2+ binding is necessary for correct folding at the periplasmic space. It has been shown that it participates in bacterial adhesion to seed and roots [154] | Between 30.1 and 33.9% with Ig-like domain containing proteins (RS29225, RS05900) | 0 | 81.7% with the Ig-like containing protein (RS19225) | 0 |
| GspG (WP_000738789.1) | Vibrio cholerae RFB16 | Type II secretion system major pseudopilin | It was demonstrated that altering the coordinating aspartates of the Ca2+ site in GspG dramatically impairs the functioning of the T2SS [129] | 55.6% with the type II secretion system major pseudopilin GspG (RS16750) | 56.5% with the type II secretion system GspG (RS04790) | 55.8% with the type II secretion system major pseudopilin GspG (RS11585) | 0 |
| MxaF (SOR27906.1) | Methylobacterium extorquens TK0001 | Methanol dehydrogenase, α subunit precursor | mxaF gene encodes a Ca2+-dependent MDH that contains Ca2+ in its active site and catalyzes methanol oxidation during growth on methanol [180] | 24.6% with a glucose/quinate/shikimate family membrane-bound PQQ-dependent dehydrogenase (RS17145) | 34.8% with a PQQ-dependent dehydrogenase, methanol/ethanol family (RS23825) | 34.6% with the PQQ-dependent alcohol dehydrogenase PedH (RS02935) | 88.96% with the methanol/ethanol family PQQ-dependent dehydrogenase (WP_202130689.1) |
| Sensors | |||||||
| CarS (AAG06044.1) | Pseudomonas aeruginosa PA01 | Ca2+-Regulated Sensor, part of the two-component system CarSR | Ca2+ binding induces the production of pyocyanin and pyoverdine and contributes to the regulation of the intracellular Ca2+ homeostasis and tolerance to elevated Ca2+ [201] | 66.4% with sensor histidine kinase (RS07475) | 65.7% with HAMP domain-containing protein (RS17265) | 66.0% with sensor histidine kinase (RS10880) | 37.4% and 32.5% with sensor histidine kinases (WP_202130576.1 and WP_160532461.1, respectively). 45.92% with ATP binding protein (WP_160535462.1). Between 30.6% and 33.7% with HAMP domain-containing sensor histidine kinase (WP_202130905.1 and WP_161392996.1, respectively) |
| CiaH (P0A4I6.1) | Streptococcus mutans UA140 | Double-glycine-containing small peptide with a SD-domain shared by Ca2+-binding proteins | CiaX responds negatively to Ca2+. Cation mediated cell functions and biofilm production [206] | 0 | 0 | 0 | 32.6% with ATP binding protein (WP_160532632.1). 29.3% with a response regulator (WP_160535701.1). 27.6% with HAMP domain-containing sensor histidine kinase (WP_202130905.1) |
| CvsS (NP_793163.1) | Pseudomonas syringae pv. tomato DC3000 | Ca2+-Regulated Sensor, part of the two-component system CvsSR | Virulence-associated sensor that is induced by Ca2+ in vitro and in planta, regulating T3SS and AlgU [207] | 73.9% with sensor histidine kinase (RS07475) | 73.5% with the HAMP domain-containing protein (RS17265) | 71.0% with the sensor histidine kinase (RS10880) | 28.48% with sensor histidine kinase (WP_160532461.1) |
| PhoP (NP_249870.1) | Pseudomonas aeruginosa PA01 | Ca2+-Regulated Sensor, part of the two-component system PhoPQ | Negatively affected by Ca2+. PhoPQ system enhances resistance to antimicrobial peptides and is responsible of lipid A modifications [208] | 67.2% with ATP-binding protein (RS12960) | 67.9% with two-componnt sensor histidine kinasse (RS07415) | 67.4% with ATP-binding protein (RS01970) | Between 46.6% and 33.8% with 9 response regulator transcription factors (WP_202130544.1, WP_202130575.1, WP_202131087.1, WP_160535441.1, WP_246730681.1, WP_202130521.1, WP_160533116.1, and WP_160534746.1) |
Disclaimer/Publisher’s Note: The statements, opinions and data contained in all publications are solely those of the individual author(s) and contributor(s) and not of MDPI and/or the editor(s). MDPI and/or the editor(s) disclaim responsibility for any injury to people or property resulting from any ideas, methods, instructions or products referred to in the content. |
© 2023 by the authors. Licensee MDPI, Basel, Switzerland. This article is an open access article distributed under the terms and conditions of the Creative Commons Attribution (CC BY) license (http://creativecommons.org/licenses/by/4.0/).