Submitted:
08 August 2023
Posted:
09 August 2023
You are already at the latest version
Abstract
Keywords:
1. Introduction
2. Results
2.1. Protective Effect of Cop on Cerebral IR

2.2. Antioxidant and Anti-Inflammatory Effects of Cop in Response to Cerebral IR

2.3. GC–MS Analysis of CSF Samples

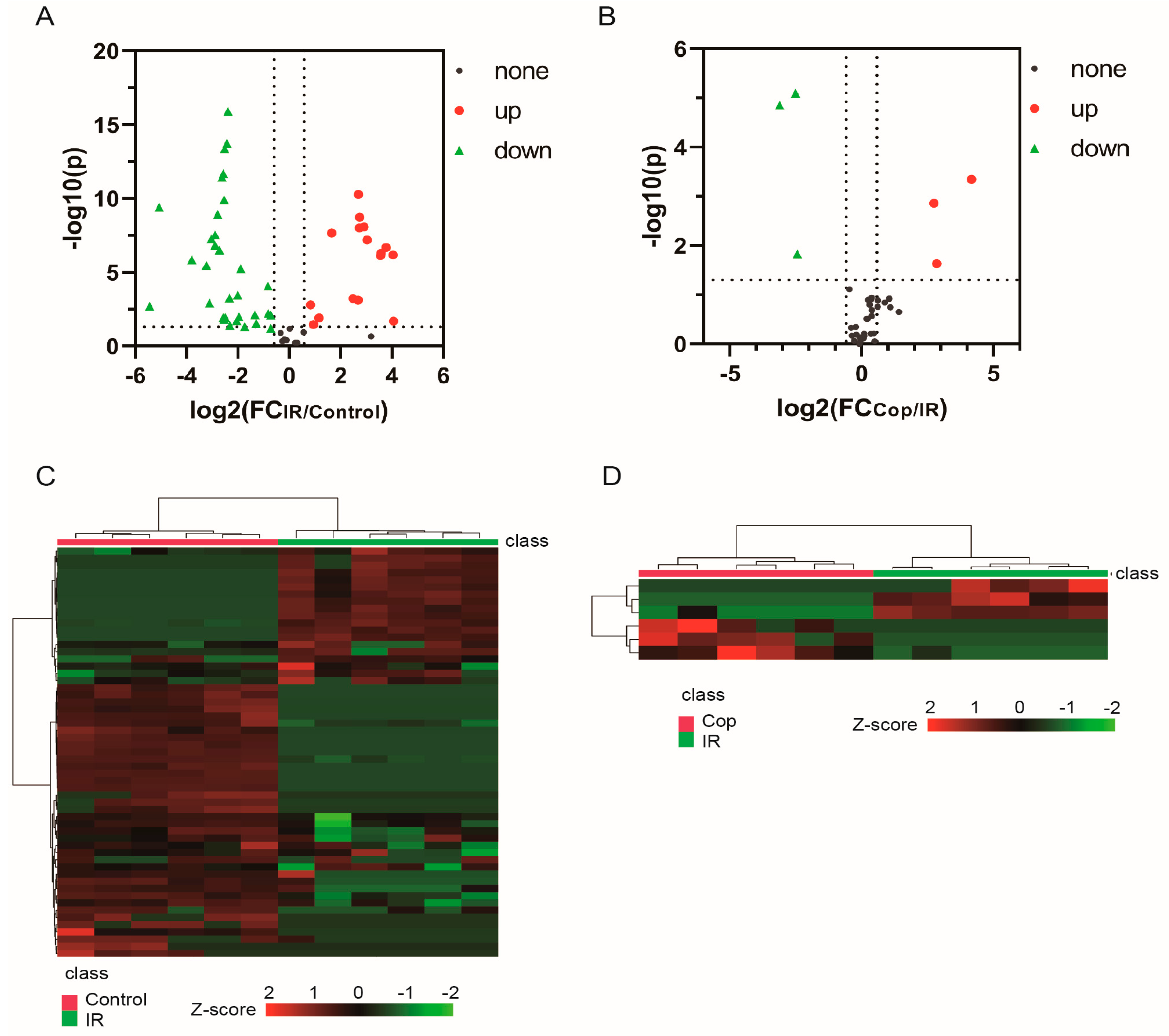
2.4. Screen in Metabolites from GC-MS Data as Potential Biomarkers between Control, Model, and Cop-Treated Groups

2.5. Analysis of Metabolic Pathway Enrichment

3. Discussion
4. Materials and Methods
4.1. Chemical Reagents
4.2. Animal Care
4.3. Transient Focal Cerebral IR and Animal Treatment
4.4. Neurological Function Evaluation
4.5. Sample Collection
4.6. Sample Preparation and GC-MS Analysis
4.7. Qualitative Identification of Metabolites and Raw Data Preprocessing
4.8. Measurement of Brain PGD2, TNF-α, 8-iso-PGF2α and SOD,
4.9. Statistical Analysis
5. Conclusions
Author Contributions
Funding
Institutional Review Board Statement
Data Availability Statement
Conflicts of Interest
References
- Tsao CW, Aday AW, Almarzooq ZI, Anderson CAM, Arora P, Avery CL, Baker-Smith CM, Beaton AZ, Boehme AK, Buxton AE et al: Heart Disease and Stroke Statistics-2023 Update: A Report From the American Heart Association. Circulation 2023, 147, e93–e621.
- Marko M, Posekany A, Szabo S, Scharer S, Kiechl S, Knoflach M, Serles W, Ferrari J, Lang W, Sommer P et al: Trends of r-tPA (Recombinant Tissue-Type Plasminogen Activator) Treatment and Treatment-Influencing Factors in Acute Ischemic Stroke. Stroke 2020, 51, 1240–1247. [CrossRef] [PubMed]
- Yang L, Su X, Lu F, Zong R, Ding S, Liu J, Wilson G, Li L, Yang Y, Wang W et al: Serum and brain metabolomic study reveals the protective effects of Bai-Mi-Decoction on rats with ischemic stroke. Front Pharmacol 2022, 13, 1005301. [CrossRef] [PubMed]
- Ma HF, Zheng F, Su LJ, Zhang DW, Liu YN, Li F, Zhang YY, Gong SS, Kou JP: Metabolomic Profiling of Brain Protective Effect of Edaravone on Cerebral Ischemia-Reperfusion Injury in Mice. Front Pharmacol 2022, 13, 814942. [CrossRef]
- Lin B, Chen R, Wang Q, Li Z, Yang S, Feng Y: Transcriptomic and Metabolomic Profiling Reveals the Protective Effect of Acanthopanax senticosus (Rupr. & Maxim.) Harms Combined With Gastrodia elata Blume on Cerebral Ischemia-Reperfusion Injury. Front Pharmacol 2021, 12, 619076. [Google Scholar]
- Friedemann T, Ying Y, Wang W, Kramer ER, Schumacher U, Fei J, Schroder S: Neuroprotective Effect of Coptis chinensis in MPP[Formula: see text] and MPTP-Induced Parkinson's Disease Models. Am J Chin Med 2016, 44, 907–925. [CrossRef]
- Wang Y, Liu J, Huang Z, Li Y, Liang Y, Luo C, Ni C, Xie J, Su Z, Chen J et al: Coptisine ameliorates DSS-induced ulcerative colitis via improving intestinal barrier dysfunction and suppressing inflammatory response. Eur J Pharmacol 2021, 896, 173912. [CrossRef]
- Liu Y, Gong S, Li K, Wu G, Zheng X, Zheng J, Lu X, Zhang L, Li J, Su Z et al: Coptisine protects against hyperuricemic nephropathy through alleviating inflammation, oxidative stress and mitochondrial apoptosis via PI3K/Akt signaling pathway. Biomed Pharmacother 2022, 156, 113941. [CrossRef]
- Jo HG, Park C, Lee H, Kim GY, Keum YS, Hyun JW, Kwon TK, Choi YH, Hong SH: Inhibition of oxidative stress induced-cytotoxicity by coptisine in V79-4 Chinese hamster lung fibroblasts through the induction of Nrf-2 mediated HO-1 expression. Genes Genomics 2021, 43, 17–31. [CrossRef]
- Hu YR, Ma H, Zou ZY, He K, Xiao YB, Wang Y, Feng M, Ye XL, Li XG: Activation of Akt and JNK/Nrf2/NQO1 pathway contributes to the protective effect of coptisine against AAPH-induced oxidative stress. Biomed Pharmacother 2017, 85, 313–322. [CrossRef]
- Wen X, Zhang X, Qu S, Chen X, Liu C, Yang Y: Coptisine induces G2/M arrest in esophageal cancer cell via the inhibition of p38/ERK1/2/claudin-2 signaling pathway. Pharmazie 2021, 76, 202–207.
- Han B, Jiang P, Li Z, Yu Y, Huang T, Ye X, Li X: Coptisine-induced apoptosis in human colon cancer cells (HCT-116) is mediated by PI3K/Akt and mitochondrial-associated apoptotic pathway. Phytomedicine 2018, 48, 152–160. [CrossRef] [PubMed]
- Huang J, Sun C, Yao D, Wang CZ, Zhang L, Zhang Y, Chen L, Yuan CS: Novel surface imprinted magnetic mesoporous silica as artificial antibodies for efficient discovery and capture of candidate nNOS-PSD-95 uncouplers for stroke treatment. J Mater Chem B 2018, 6, 1531–1542. [CrossRef] [PubMed]
- Friedemann T, Schumacher U, Tao Y, Leung AK, Schroder S: Neuroprotective Activity of Coptisine from Coptis chinensis (Franch). Evid Based Complement Alternat Med 2015, 2015, 827308.
- Gong LL, Fang LH, Qin HL, Lv Y, Du GH: Analysis of the mechanisms underlying the vasorelaxant action of coptisine in rat aortic rings. Am J Chin Med 2012, 40, 309–320. [CrossRef]
- Yu D, Tao BB, Yang YY, Du LS, Yang SS, He XJ, Zhu YW, Yan JK, Yang Q: The IDO inhibitor coptisine ameliorates cognitive impairment in a mouse model of Alzheimer's disease. J Alzheimers Dis 2015, 43, 291–302.
- Iwasa K, Yamamoto S, Yamashina K, Yagishita-Kyo N, Maruyama K, Awaji T, Takei Y, Hirasawa A, Yoshikawa K: A peripheral lipid sensor GPR120 remotely contributes to suppression of PGD(2)-microglia-provoked neuroinflammation and neurodegeneration in the mouse hippocampus. J Neuroinflammation 2021, 18, 304.
- Zhang H, Wang L, Yang Y, Cai C, Wang X, Deng L, He B, Zhou W, Cui Y: DL-3-n-butylphthalide (NBP) alleviates poststroke cognitive impairment (PSCI) by suppressing neuroinflammation and oxidative stress. Front Pharmacol 2022, 13, 987293.
- Elesber AA, Best PJ, Lennon RJ, Mathew V, Rihal CS, Lerman LO, Lerman A: Plasma 8-iso-prostaglandin F2alpha, a marker of oxidative stress, is increased in patients with acute myocardial infarction. Free Radic Res 2006, 40, 385–391. [CrossRef]
- Wisniewski K, Popeda M, Price B, Bienkowski M, Fahlstrom A, Drummond K, Adamides AA: Glucose-6-phosphate dehydrogenase and 8-iso-prostaglandin F2alpha as potential predictors of delayed cerebral ischemia after aneurysmal subarachnoid hemorrhage. J Neurosurg 2023, 1–10.
- Arteaga Cabeza O, Zhang Z, Smith Khoury E, Sheldon RA, Sharma A, Zhang F, Slusher BS, Kannan RM, Kannan S, Ferriero DM: Neuroprotective effects of a dendrimer-based glutamate carboxypeptidase inhibitor on superoxide dismutase transgenic mice after neonatal hypoxic-ischemic brain injury. Neurobiol Dis 2021, 148, 105201.
- Goulart VAM, Sena MM, Mendes TO, Menezes HC, Cardeal ZL, Paiva MJN, Sandrim VC, Pinto MCX, Resende RR: Amino Acid Biosignature in Plasma among Ischemic Stroke Subtypes. Biomed Res Int 2019, 2019, 8480468.
- Chen ZJ, Zhao XS, Fan TP, Qi HX, Li D: Glycine Improves Ischemic Stroke Through miR-19a-3p/AMPK/GSK-3beta/HO-1 Pathway. Drug Des Devel Ther 2020, 14, 2021–2031. [CrossRef] [PubMed]
- Liu R, Liao XY, Pan MX, Tang JC, Chen SF, Zhang Y, Lu PX, Lu LJ, Zou YY, Qin XP et al: Glycine Exhibits Neuroprotective Effects in Ischemic Stroke in Rats through the Inhibition of M1 Microglial Polarization via the NF-kappaB p65/Hif-1alpha Signaling Pathway. J Immunol 2019, 202, 1704–1714.
- Polo-Hernandez E, Tello V, Arroyo AA, Dominguez-Prieto M, de Castro F, Tabernero A, Medina JM: Oleic acid synthesized by stearoyl-CoA desaturase (SCD-1) in the lateral periventricular zone of the developing rat brain mediates neuronal growth, migration and the arrangement of prospective synapses. Brain Res 2014, 1570, 13–25.
- Vascellari S, Palmas V, Melis M, Pisanu S, Cusano R, Uva P, Perra D, Madau V, Sarchioto M, Oppo V et al: Gut Microbiota and Metabolome Alterations Associated with Parkinson's Disease. NA 2020, 5.
- Beaulieu J, Costa G, Renaud J, Moitie A, Glemet H, Sergi D, Martinoli MG: The Neuroinflammatory and Neurotoxic Potential of Palmitic Acid Is Mitigated by Oleic Acid in Microglial Cells and Microglial-Neuronal Co-cultures. Mol Neurobiol 2021, 58, 3000–3014. [CrossRef]
- Song J, Kim YS, Lee DH, Lee SH, Park HJ, Lee D, Kim H: Neuroprotective effects of oleic acid in rodent models of cerebral ischaemia. Sci Rep 2019, 9, 10732. [CrossRef]
- Zhang N, Zhao S, Hong J, Li W, Wang X: Protective Effects of Kaempferol on D-Ribose-Induced Mesangial Cell Injury. Oxid Med Cell Longev 2019, 2019, 7564207.
- Yu L, Chen Y, Xu Y, He T, Wei Y, He R: D-ribose is elevated in T1DM patients and can be involved in the onset of encephalopathy. Aging (Albany NY) 2019, 11, 4943–4969.
- Hong J, Bhat OM, Li G, Dempsey SK, Zhang Q, Ritter JK, Li W, Li PL: Lysosomal regulation of extracellular vesicle excretion during d-ribose-induced NLRP3 inflammasome activation in podocytes. Biochim Biophys Acta Mol Cell Res 2019, 1866, 849–860. [CrossRef] [PubMed]
- Hong J, Li G, Zhang Q, Ritter J, Li W, Li PL: D-Ribose Induces Podocyte NLRP3 Inflammasome Activation and Glomerular Injury via AGEs/RAGE Pathway. Front Cell Dev Biol 2019, 7, 259. [CrossRef] [PubMed]
- Wu J, Luo Y, Jiang Q, Li S, Huang W, Xiang L, Liu D, Hu Y, Wang P, Lu X et al: Coptisine from Coptis chinensis blocks NLRP3 inflammasome activation by inhibiting caspase-1. Pharmacol Res 2019, 147, 104348. [CrossRef] [PubMed]
- Xiong Y, Wei H, Chen C, Jiao L, Zhang J, Tan Y, Zeng L: Coptisine attenuates post-infectious IBS via Nrf2-dependent inhibition of the NLPR3 inflammasome. Mol Med Rep 2022, 26.
- Chang CY, Pan PH, Li JR, Ou YC, Liao SL, Chen WY, Kuan YH, Chen CJ: Glycerol Improves Intracerebral Hemorrhagic Brain Injury and Associated Kidney Dysfunction in Rats. Antioxidants (Basel) 2021, 10.
- Lee J, Shin JA, Lee EM, Nam M, Park EM: Noggin-mediated effects on metabolite profiles of microglia and oligodendrocytes after ischemic insult. J Pharm Biomed Anal 2023, 224, 115196. [CrossRef]
- Wang D, Kong J, Wu J, Wang X, Lai M: GC-MS-based metabolomics identifies an amino acid signature of acute ischemic stroke. Neurosci Lett 2017, 642, 7–13. [CrossRef]
- Huang JH, He D, Chen L, Dong CY, Zhang SH, Qin YH, Yu R, Ahmed R, Kuang JJ, Zhang XW: GC-MS based metabolomics strategy to distinguish three types of acute pancreatitis. Pancreatology 2019, 19, 630–637. [CrossRef]
- Jin M, Wei Y, Yu H, Ma X, Yan S, Zhao L, Ding L, Cheng J, Feng H: Erythritol Improves Nonalcoholic Fatty Liver Disease by Activating Nrf2 Antioxidant Capacity. J Agric Food Chem 2021, 69, 13080–13092. [CrossRef]
- den Hartog GJ, Boots AW, Adam-Perrot A, Brouns F, Verkooijen IW, Weseler AR, Haenen GR, Bast A: Erythritol is a sweet antioxidant. Nutrition 2010, 26, 449–458. [CrossRef]
- Zhai J, Li Z, Zhang H, Ma L, Ma Z, Zhang Y, Zou J, Li M, Ma L, Li X: Coptisine ameliorates renal injury in diabetic rats through the activation of Nrf2 signaling pathway. Naunyn-Schmiedeberg's Arch Pharmacol 2020, 393, 57–65. [CrossRef] [PubMed]
- Cai L, Yao ZY, Yang L, Xu XH, Luo M, Dong MM, Zhou GP: Mechanism of Electroacupuncture Against Cerebral Ischemia-Reperfusion Injury: Reducing Inflammatory Response and Cell Pyroptosis by Inhibiting NLRP3 and Caspase-1. Front Mol Neurosci 2022, 15, 822088. [CrossRef] [PubMed]
- Yamada M, Kita Y, Kohira T, Yoshida K, Hamano F, Tokuoka SM, Shimizu T: A comprehensive quantification method for eicosanoids and related compounds by using liquid chromatography/mass spectrometry with high speed continuous ionization polarity switching. J Chromatogr B Analyt Technol Biomed Life Sci 2015, 995–996, 74–84.
Disclaimer/Publisher’s Note: The statements, opinions and data contained in all publications are solely those of the individual author(s) and contributor(s) and not of MDPI and/or the editor(s). MDPI and/or the editor(s) disclaim responsibility for any injury to people or property resulting from any ideas, methods, instructions, or products referred to in the content. |
© 2023 by the authors. Licensee MDPI, Basel, Switzerland. This article is an open access article distributed under the terms and conditions of the Creative Commons Attribution (CC BY) license (http://creativecommons.org/licenses/by/4.0/).