Preprint
Article

This version is not peer-reviewed.

Analysis of Influencing Factors of the Energy Transition Process in Sustainable Nautical Tourism

Submitted:

02 August 2023

Posted:

03 August 2023

You are already at the latest version

Abstract
In the last 20 years, the share of renewable energy sources in the production of electricity in the European Union has doubled, from about 15% to almost 35%. The main driver of this development has been the increase in the share of wind energy and solar photovoltaic energy. The authors aim to analyze the influencing factors that affect the energy transition process applied to nautical tourism, from polluting energy to renewable solar energy. The authors' research approach consists in using the framework offered by the energy transition process from the perspective of the socio-technical and economic approach, by applying the qualitative research method with a deductive approach. The tool used to achieve the objective was the semi-structured interview. The research unitarily, holistically, and specifically approaches the problem of energy transition from polluting sources to renewable ones offered by solar energy, in the case of nautical tourism with direct implications on the specific industry in the Netherlands. The research results are structured in the fields of technology, governance, economics, and user preferences. This research has the potential to provide support to find optimal solutions that encourage users to accelerate the energy transition process by adopting sustainable solutions for nautical tourism.
Keywords: 
;  ;  ;  ;  

1. Introduction

Identifying solutions to achieve energy independence has become a priority nowadays, especially in the current context of problems arising from conflicts in the fields of energy supply and distribution.
At the macro level, a major challenge for the future energy system is addressing climate change solutions, which is one of the main problems of modern society [1,2]. Thus, to respect the principles of sustainability, it is necessary that the energy supplied be produced without the production of carbon dioxide by using renewable sources [3] as well as by reducing the demand for energy by using it more efficiently [4]. With these considerations in mind, the United Nations Organization through the Sustainable Development Goals proclaims the need and imminent change in the direction of development towards the production and use of energy based on the principles of sustainability [5,6,7]. In general, the tourism industry [8], can be a factor of negative influence on the natural environment [9] and can influence the degree of pollution as well as the degree of integrity of physical and natural resources [10]. At some level, boating uses boats that are powered by engines. Most of these engines are internal combustion fueled by petroleum products, emitting carbon dioxide and other pollutants through combustion, and negatively affecting the environment [11]. Several boats are also powered by battery-powered electric motors. These batteries are charged from the public grid which has electricity produced from mixed sources, polluting energy sources, and renewable energy sources. A step forward is towards the energy independence of boats so that the energy required for operation is self-produced. These characteristics define the concept of the prosumer. The prosumer concept [12] is illustrated by boats powered by electric motors powered by electricity produced by photovoltaic panels assembled in the hull of the ship, which is renewable energy with O% pollutant emission so that the required energy is self-produced in a sustainable way. In this way, solar energy ensures the energy independence of the ship used in nautical tourism, it is produced by sunlight for free and non-polluting with 0 carbon emissions [13].
In the context of the energy crisis and the ambitions of the United Nations through the Sustainable Development Goals, the COP21 Paris Agreement, and the principles of sustainability in tourism, the solution offered by solar nautical tourism is in line with these goals and principles. Although the required technology is proven to be reliable and affordable, solar water tourism is only sporadically present at prototype and experimental levels and is not widely found in the waters of the world in general and in the Netherlands in particular, and water tourism operators still have not widely adopted this photovoltaic charging solution for electric boats.
The purpose of the study is to analyze the influencing factors affecting the sustainable energy transition process applied to nautical tourism, from nautical tourism practiced with polluting energy to nautical tourism practiced with renewable solar energy.
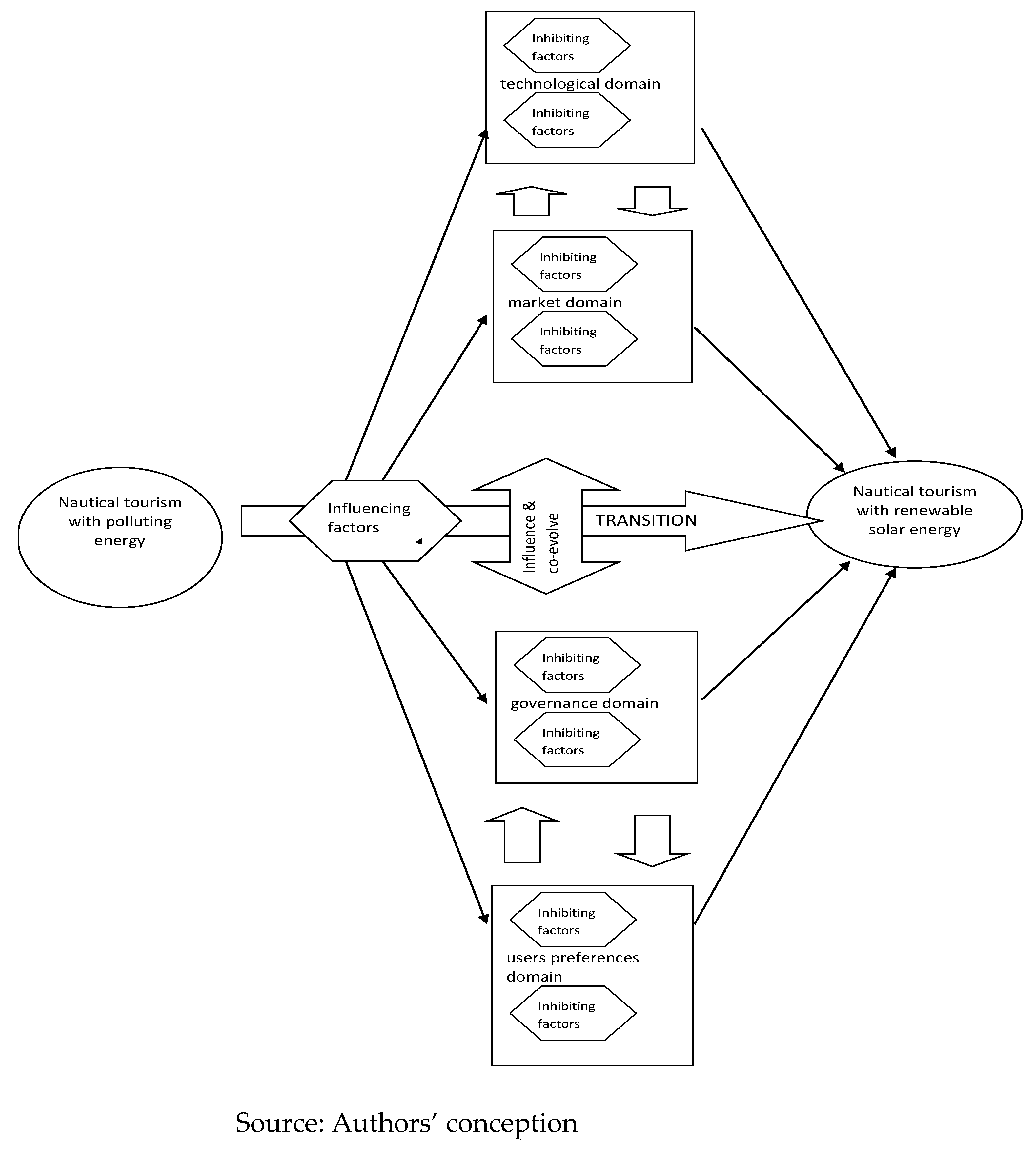
The objectives of the study are to analyze the influencing factors on four transition zones according to the socio-technical and economic approach: the technological zone; the field of government policies; the economic field, respectively of the nautical tourism market; the field of user preferences (nautical tourism operators). Thus, four specific objectives are established, grouped into four areas:
Objective 1 - analysis of enabling and inhibiting technology factors influencing the adoption of nautical tourism vessels using renewable solar energy.
Objective 2 - analysis of enabling and inhibiting factors in the field of government policies influencing the adoption of nautical tourism vessels using renewable solar energy.
Objective 3 - analysis of the favorable and inhibiting factors in the economic field, of the tourist market for the adoption of boats for nautical tourism that use renewable solar energy.
Objective 4 - analysis of enabling and inhibiting factors in the field of user preferences (nautical tourism operators), who decide to adopt boats for nautical tourism that use renewable solar energy.
In this sense, gaps are identified in the specialized literature regarding the unitary approach to the subject of energy transition in the field of nautical tourism, as well as gaps in the identification of the area and the analysis of the factors that influence this process of energy transition. These factors can be identified in part in separate papers on various other topics. There are also gaps in the unitary and specific analysis of influencing factors in the fields of technology, tourism market, government policies, and user preference that make up the socio-technological and economic framework of the energy transition formulated by Loorbach [14].
The current situation is that solar boats are not widely found in water tourism in the Netherlands [15,16]. The present research is relevant for understanding the reasons for this fact and represents a starting point for the future strategies of tourism operators to adopt the photovoltaic energy solution for boats used for nautical tourism.
The research results are relevant to identify the optimal measures to create an attitude favorable to sustainable tourist behavior [13,17]. The results of the study have the potential to provide support for finding optimal solutions that encourage users to accelerate the energy transition process by orienting preferences toward sustainable solutions.

2. Literature Review

In 2007, the Atlantic Ocean was crossed from Europe to America by the first electric catamaran that charges its batteries only from the solar panels located on the deck of the boat, which means propulsion with zero CO2 polluting emissions. It was indisputable proof that the technology required to propel the ship with electric motors was reliable [11]. It also validates the implementation of the prosumer concept which stipulates that at least the energy required for operation is self-produced [12], in our case through solar panels mounted on the ship and not to charge the batteries from the energy grid that can have energy electricity including from polluting sources [18]. An advantage of this transition to photovoltaic energy is the achievement of energy independence, contributing to the goal of reducing CO2 emissions. Solar boats are characterized by the fact that the necessary energy is produced by photovoltaic panels built into the vessel [19].
Features such as silent navigation, low operating costs, and zero pollutant emissions are advantages of electric ships that have become more evident with technological advances in the field [2]. The approach to identifying the factors of influence that favor and inhibit the energy transition in the field of nautical tourism is carried out from the perspective of the operators in nautical tourism and is carried out on four domains of socio-technical transition according to the model created by Loorbach et al. [14]: the technological domain; the field of government policies; the economic field of the nautical tourism market; the field of user preferences (nautical tourism operators). Thus, from the analysis of specialized literature, the following influencing factors in the thematic area of technology were identified as enabling factors: accessible, tested, and reliable existing technology [13,17]; existing electric motors are high-performance and reliable with efficient energy use; easily maintained by local mechanics [20]. The inhibiting factors in the field of technology are: the average speed is 8-11 km/h which allows cruising speed but is not sufficient for transport or travel speed [13,17]; the battery storage capacity must be improved; the capacity of photovoltaic cells to transform solar energy into electricity must be improved; the reduced use of these boats in windy weather or on waters with strong currents due to reduced engine power [20]; limiting the design of the boat due to the large area required on the hull for the exposure of the photovoltaic panels to be sufficient; the oversized surface load in relation to the dimensions of the vessel due to the exposed surface of the PV panels which limits the use of the vessel in windy weather [11].
In the thematic area of government policies, they identified enabling factors: the government context provided by the orientation towards green energy worldwide, with concrete policies at the level of the European Union, including financial instruments [13,17]; the adoption of the Sustainable Development Goals at the level of the United Nations, which proclaims the direction towards renewable energy; the existence of policies to encourage the approach of renewable energy by the European Commission [5]; the existence of financial instruments available for investment in activities that use renewable energy at the level of the European Union; the availability of European Union funds allocated to sustainable products and business models for sustainable development projects [13,17]. The following were identified as inhibiting factors in the area of government policies: poor communication of policies and programs to support renewable energy; the existence of a tendency towards more declarative attitudes on the part of government institutions for renewable energy support policies, than concrete actions and measures to apply these measures in real life; the existence of the need to improve collaboration between the domain of public authorities and that of private actors, for the implementation of sustainability policies [13].
In the economic thematic field, of the nautical tourism market, favorable factors were identified: the progressive tendency to promote sustainability in general and the tourism market in particular [13,17]; the emergence of awareness among tourists regarding the major impact that tourism has on the environment in the context of climate change [20]; the early emergence of the tendency among tourists to choose environmentally friendly equipment and activities; the boats are adapted to activities that include activities such as beaching, fishing, diving from the deck; increased safety on board for the crew and tourists, especially children, due to the reduction of sudden movements of the ship due to the low cruise speed of the ship; increased attractiveness for vessels with cutting-edge technology; silent navigation, no exhaust fumes, no engine noise [11]. Inhibitory factors have been identified in the economic field of the nautical tourism market: the consequences of tourism pressure on the environment are vaguely aware and should encourage behavior change [13,17]; Fully equipped boats developed for tourism are only at the niche and prototype level and are not mass-produced, although the cost of installing photovoltaic cells has decreased recently. Other economic aspects that have been identified as inhibiting factors: are complicated procedures for accessing EU funds; high prices of solar-powered boats due to niche production.
In the thematic area of user preferences (nautical tourism operators), favorable factors were identified: the increase in preferences of nautical tourism users for electric boats [13,17]; ensuring the energy independence of the boat from dependent sources of energy supply [2]; the emergence of the tendency among tour operators to choose ecological equipment and activities [20]; simplifying the act of navigation and ship maintenance [11].
Sustainable transportation could benefit sustainable development from different angles; increased share of renewable energy, higher quality of transport-related infrastructure, increased satisfaction with public transportation, increased responsible consumption and production and reduced fossil fuel consumption [24].
In addition, the European Union Directive 959 of May 2023 brings into discussion the Innovation Fund [25] which should serve to support investments in the decarbonization of maritime transport, including investments in the energy efficiency of ships, ports, and short-sea shipping, in the electrification of the sector, in sustainable alternative fuels such as hydrogen and ammonia produced from renewable sources, in zero-emission propulsion technologies such as wind, photovoltaic technologies, etc.
Therefore, critical research of relevant specialist sources was conducted to understand the research area as well as the key theories, ideas, and concepts discussed regarding the energy transition process and the sustainability of solar nautical tourism [21].

3. Research methodology

In this study, the transition process from polluting energy to renewable solar energy used for nautical tourism vessels is analyzed using the framework provided by the energy transition process from the perspective of the socio-technical approach developed by Loorbach et al., [14] and economic. Thus, the dynamics of the transition process take place in the context of a developing market in which technologies are being developed, as well as administrative and political influence but also the dynamics of consumer preferences and orientations. According to this approach, four domains are identified for categories of factors that influence the energy transition process as follows: the domain of technological factors; the economic field of emerging market factors; the domain of governing political factors; the field of user preference factors (Table 1). Analysis of these factors can determine whether new technology can spread and expand in the market [14].
This study approaches research from the perspective of interpretivism due to the interpretive nature of the research process and data analysis. Ontologically, reality is understood through the practical effects of ideas. Epistemologically, knowledge is valuable in allowing permission to successfully perform necessary actions [22]. From an axiological perspective, it is the researcher’s values that guide the reflective process of research.
The study was conducted in the Netherlands in 2022. To obtain an answer to the stated problem, according to Saunders et al., (2009), the following research questions are formulated:
RQ1 - According to nautical tourism operators, what are the factors in the technological field that influence the energy transition process from polluting energy to photovoltaic renewable energy, necessary for the operation of nautical tourism boats?
RQ2 - According to nautical tourism operators, what are the economic factors in the field of the tourism market that influence the energy transition process from polluting energy to photovoltaic renewable energy necessary for the exploitation of nautical tourism vessels?
RQ3 - According to nautical tourism operators, what are the factors in the field of government policies that influence the process of energy transition from polluting energy to photovoltaic renewable energy necessary for the operation of nautical tourism boats?
RQ4 – According to nautical tourism operators, what are the factors in the field of user preferences that influence the process of energy transition from polluting energy to photovoltaic renewable energy necessary for the operation of nautical tourism vessels?
Samples were drawn from research respondents identified as users of technology supporting the transition process [14]. These users, who are the operators in nautical tourism, are the ones who apply the existing technology in real life and choose which is most suitable for their purpose [13,17]. The sampling technique was identified as a combination of purposive sampling technique and snowball sampling technique [23]. The research tool was the semi-structured interview. The interviews were conducted in 2022 in Leeuwarden and Harlingen, the Netherlands.
In the first stage of the research, the analysis of secondary sources was approached by reviewing the literature to identify key concepts and to have an overview of the research topic [22]. The research design is shown below (Figure 1).
In the second phase of the research, the conceptual framework (Figure 2) was created to understand the interrelationships between the key concepts and the theme addressed [22].
In the third phase, the data necessary for the research were collected, the deductive qualitative research method was approached by creating a predefined codebook (Figure 3), and the semi-structured interview tool was applied [22]. The deductive approach implies that the study begins with a theoretical understanding that is tested through empirical data. The deductive approach means that the researcher begins by developing a framework theory that then influences the direction of the data in the collection process [26]. There is a degree of inductivism in a deductive approach when a researcher turns from empirical data to evaluate theory.
Interviews were conducted between 7 May 2022 and 17 May 2022 in Leeuwarden and Harlingen, The Netherlands. 8 respondents (Figure 4) answered 12 questions (Figure 5). Following the concrete conditions in the field for the identification of respondents as well as their availability to participate in the research interview according to the recommendations received based on the snowball technique, the following respondents resulted (Figure 4):
In the fourth phase, the research results were analyzed and interpreted, and in the fifth phase, the discussions and conclusions were presented [22].

4. Results and discussion

This section presents the findings organized by each of the four research questions following the predefined codes in the codebook. Then the research findings are compared to theories from the literature review and the differences and similarities between the research findings and previous literature are discussed.
RQ 1. According to the specialized literature and confirmed by the respondents of the study, the first factor that influences the energy transition in the field of technology is the one mentioned by [13,17] that existing electric motors are high-performance and reliable, with efficient energy use and hard to damage (Figure 6).
Another favorable factor is the maintenance of the electrical system considered easy to maintain by local mechanics, [20], the technology ensures sound comfort, no vibration, and other pollutants such as smoke during pleasure boat travel. This aspect of technology is highly appreciated by tourists. The energy independence provided by solar technology, which even if it has a long way to go to be optimal, ensures freedom in choosing the tourist route without having to arrive at a port with a power source from which to charge its batteries. This energy independence provided by solar technology confirms the prosumer concept developed by Hoekstra et al. [12], which provides that the energy consumed by the user is partially or totally provided by the own energy supply system, in this case, that of the tourist boats through the photovoltaic system mounted on the hull.
In addition to the commonalities identified in the literature and confirmed in the present study, a few novel factors unique to study outcomes were identified. Thus, the first important aspect identified because of the study is the awareness by those interviewed of environmental protection through the adoption of solar technology and electric motors. Survey respondents stated that the value of the natural environment is important in choosing carbon-free technology for leisure and tourism boats.
Regarding the inhibiting factors, in the specialized literature, the factor of low ship speed of 8-11 km/h has been identified which allows cruising speed but is not sufficient for transport or movement speed, states [13,17]. This factor of the relatively low travel speed was not confirmed by the survey respondents who stated that tourists are not bothered by the low speed of the electric ship.
According to the authors Bigerna, Trstenjak, et al. [13,17] and confirmed by study respondents, an important inhibiting factor is the low energy storage capacity of existing batteries in the open market, as well as the performance of photovoltaic cells to convert solar energy into electricity. The duration and distance of the trip depend on the performance of this system as well as on the confidence that the boat does not remain without propulsion in the middle of the water. Also, according to Panprayun & Pitaksintorn [20] an inhibiting factor is the reduced use of these boats in windy weather or in high currents due to the reduced power of the engine, an aspect confirmed by the interpretations of the interview results. According to GÜRSU (2014), the limitation of the boat design due to the large area required on the hull for the exposure of the PV panels to be sufficient is also an inhibiting factor. This is also expressed by the respondents of the study who believe that the placement of photovoltaic panels requires a large surface area of the ship and requires a limited approach to the aesthetics and functionality of the ship shape.
In addition to commonalities between the literature and the study, unique inhibitory factors identified from the interview analysis were also identified. Thus, an important inhibiting factor is the initial financial investment considered to be large and which requires a careful analysis from an economic point of view. There are respondents who say that for boats that use electric motors but recharge their batteries from the mains, it is cheaper than installing the solar panel system. And in this case, the financial factor is decisive when only the economic profit is considered, and the operators consider that there is no pressure to make investments in this direction. The environmental factor is considered by the interviewees. It is considered important to consider the fact that on the production chain of the component parts of the technological system of solar energy there is pollution for their production, a relevant example is provided by the extraction of lithium needed for batteries to store electricity.
An important point to discuss is that the field of solar technology is ongoing and has many applications. Currently, no special products and systems are being developed for nautical tourism boats. These systems are borrowed from other applications and adapted for use on boats. Solar technology manufacturers have yet to market systems that are specifically designed for boat building such as walkable decks with built-in PV cells or even wind sails that have built-in PV cells. It should also be noted that the technology manufacturers do not have enough reasons to encourage the development of products for solar boats because there is not much demand for these products in the first place, and manufacturers focus on production that is in demand and generates profit.
In conclusion, it can be stated that although the existing solar technology can offer sustainability solutions for nautical tourism, the economic factor, which directly and with immediate effects, is seriously considered by economic operators.
  • RQ 2.
According to Bigerna and Trstenjak et al. [13,17] and confirmed by the interviewees of the study, a favorable factor is the progressive trend of promoting sustainability in general and the tourism market at the macro level, the emergence of awareness among tourists regarding the major impact that tourism has on the environment in the context climate change. The respondents of the study noticed this awareness but its adoption in sustainable behavior is considered incipient. Also, according to Panprayun & Pitaksintorn [20], there is an incipient tendency among tourists to choose ecological equipment and activities, an aspect confirmed by the interviewees of the study. The increased attractiveness of boats with cutting-edge technology is mentioned by Panprayun & Pitaksintorn [20] as an enabling factor and confirmed by interview respondents who appreciate that solar boats are a tourist attraction in themselves.
An analysis of the total costs (Figure 7) of renewable energy production shows that substantial progress has been made in the field of solar photovoltaic energy. These costs decreased from USD 350/KWh in 2010 to USD 100/KWh in 2017, i.e., by 72%, which represents a big boost for the economic aspects of financial policy implementation.
Interview respondents and authors Panprayun & Pitaksintorn [20] believe that factors favoring solar technology boats are adapted to activities including beach, fishing, and deck diving, as well as increasing safety on board for crew and tourists, especially for children, due to the reduction of sudden movements of the vessel due to the slow cruise speed of the vessel.
Inhibitory factors both in the literature and from the results of the study confirm that, although there is information among tourists on the topic of sustainability and protection of the natural environment, the attitude of tourists is not yet sufficiently developed in terms of sustainable behavior. Respondents also state that the change in mindset regarding sustainability is slow, and the determining factor in choosing a type of behavior is determined primarily by economic motivations such as the price of water travel, rather than sustainability motivations to protect the environment. The same authors Bigerna (2019) and Trstenjak et al. [13,17] add another inhibiting factor that fully equipped and developed boats for tourism are only at the niche and prototype level and are not mass produced. The same situation is expressed by the respondents by the fact that there are no local representatives of the manufacturers of such boats, and although there are manufacturers, they are small and difficult to approach. This aspect is expressed in practice by the fact that on the tourist market, there are very few solar boats that offer tourist services, and tourists are limited in their choices.
An aspect worth discussing is the intrinsic motivations of the tourists who form the tourism market when choosing the type of boat for nautical excursions. Of course, there are concerns about climate change or environmental protection, but these concerns are more declarative, polite discussions, and when it comes to direct choices other motivations prevail such as consumption habits and financial aspects such as the price of travel, and less concern for sustainability.
In conclusion, it can be argued that at the level of the tourism market there is initially the attitude to consider the sustainability factor when approaching options for nautical tourism, but the pace of change in mentality is slow. Also, although there is a tendency to offer solar boat trips to the tourist market, these boats are few and far between and only produced by a few manufacturers resulting in a lack of a tourist market of options for carbon-free boat trips. These aspects create pressure in the development of both boat production and the development of sustainable nautical tourism products.
  • RQ 3.
To find answers to this question, the specialized literature presents us as a first influential factor the fact that there are concrete policies at the EU level, including financial instruments, which provide a governance context-oriented towards green energy [13,17].
The specialized literature also presents the favorable context that is developing at the level of the United Nations through the adoption of the Sustainable Development Goals, which proclaim the direction toward renewable energy. Authors Bigerna and Trstenjak et al [13,17] also mention the availability of European Union funds allocated to sustainable products and business models for sustainable development projects. This governance context is also confirmed in the interview results, noting both the European Union and local municipal government levels that create and provide this enabling environment. According to Bigerna, [13] and confirmed by interview respondents, an important inhibiting factor is the poor communication of policies and programs to support renewable energy. It is also observed that there is a tendency towards more declarative attitudes on the part of government institutions for renewable energy support policies, than on concrete actions and measures to implement these measures in real life, as well as the need to improve collaboration between public authorities and that of private actors, for the implementation of sustainability policies [13]. All these aspects identified in the specialized literature as inhibitory factors are also found in the analysis of the interview results.
Among the new aspects identified following the analysis of the interview results is the fact that the respondents mention education as one of the important influencing factors that require greater effort from the perspective of policies to encourage sustainable behavior. Another different inhibiting factor is legislation that is not adapted and updated to the new needs of the energy transition in the nautical field. Thus, it is observed that, although there is a general context of green energy policies, at the concrete level of the legislative norms applicable to the field, it is necessary to update them. It must be discussed that unlike the civil society which has individual and private concerns, the public administration has by definition and by its founding acts, in its concerns the public good. In this sense, the results of everyday life speak for themselves, and the public administration must intensify its efforts to optimize policies and implement them by concluding with civil society.
In conclusion, in the field of government policies there are policies to support the process towards sustainable energy, but efforts are needed to improve communication and concrete applicability of these policies in real life.
  • Q4.
The specialized literature presents an important factor in the category of user preferences the emergence of the tendency among tourism users/operators to choose ecological equipment and activities [20]. The results of the study confirm this trend towards sustainable behavior and awareness of the impact of tourism on the natural environment in general and on climate change. Both the literature and the results of the study confirm this trend, but both emphasize that it is only in its infancy and is not a consolidated movement that can be found in practice and is far from being encountered in everyday life. It should be noted that the trend of user preferences is for electric boats in general that recharge their batteries from the classic grid system and most of the exceptions are boats that provide the required photovoltaic energy. This trend is a good precursor to the application of the prosumer concept to provide the necessary energy through self-production, in our case ship-mounted solar panels. A favorable factor identified in the literature is that of ensuring the energy independence of the boat from dependent energy sources [2]. This energy independence of the ship is also confirmed by the research results that develop the advantages that this independence represents, such as the ship’s routes through areas where it does not have to dock in ports to recharge the batteries, the economic cost of energy and implicitly the journey is not wasted, etc. Another clear advantage of the ship’s energy independence is accentuated by the crises caused by global and regional events such as the war in Ukraine, which pressures the adoption of technological solutions to increase the degree of energy independence.
From the category of unique enablers identified from the interview results, the user’s preference to follow the trend toward future technology represented by energy-independent electric boats was mentioned. Survey respondents reported the importance of boat investments for nautical tourism based on future clean technology development trends. Another unique factor enabling research results is the culture of common sense, a special trait presents in Dutch culture. The fact that the feeling of shame, which is part of common sense, is considered when choosing the type of boat in order not to bother with polluting engines, is an aspect with a pronounced uniqueness identified in the research area of the study represented on the territory of the Netherlands.
The main inhibitory factor identified in the literature is that mentioned by Bigerna and Trstenjak et al. [13,17] represented by user preferences for affordable prices and who consider high prices for solar-powered craft due to niche production. The results of the study confirm this inhibitory factor and underline the fact that the financial factor is sensitive to user preferences.
Regarding the new results identified following the research, the inhibiting factor represented by the concern for the pollution produced in the manufacturing process of technological components such as the extraction of lithium needed for batteries or the extraction of silicon for photovoltaic cells was identified. Another unique inhibitor was also identified in the aesthetic challenges of the shape of ships adopting solar technology, which does not always match user preferences. Also, the consumption habits of users due to the difficulty of changing old browsing habits is another new inhibitory factor resulting from the interviews.
In conclusion, the research results identify common and inhibiting factors both in literature and in practice, which show the importance of subjectivity in user preferences and choices for the adoption of a sustainable behavior necessary for the energy transition in the field of nautical tourism.
The conclusion of the study is that almost all the findings from the interviews do not contradict the specialized literature, but in the same sense develop and complement the framework provided by the per-set codes in the code book, which complete the overall picture of the energy transition process. The identification and analysis of different and unique influencing factors discovered during the study cover gaps in the literature and open new perspectives for approaching the subject.

5. Conclusions

This section presents the final conclusions according to the results of the previous chapters and recommendations. The purpose of the research questions is to clarify the objectives and answer the question of this research: why solar tourism on the water is present only in prototypes and experiments and is not widely found in the waters of the world in general and in the Netherlands in particular? Why in nautical tourism operators not widely adopted this solution for the electric charging of photovoltaic boats?
An important conclusion is that the domains influence each other and that there is a codependent relationship between the influencing factors. It is also the fact that the study organized by domains provides a reliable structure for the study and the conclusions will be presented following these domains of technology, governance, economic - market, and user preferences.
For the technology area - the main conclusion of the study is that to make the transition to renewable energy in the case of water tourism boats, the necessary technology exists in the open market and can be used for this purpose. Of course, there are many technological aspects that need improvement and development, such as the ability to store energy in batteries or the ability of photovoltaic cells to convert photons into electricity [27]. However, the basis of the technology exists and lies in the functional parameters.
In the economic field, the main conclusion is that the economic factor is the one that has a major influence in terms of decisions on the behavior of the tourism market. Although there is information on the tourism market regarding the advantages of the energy transition to renewable energy, the first aspect it considers is the financial one, and then the sustainability factors [28]. This aspect makes the adoption of boats with solar technology on the free market not very attractive from an economic point of view.
In the area of government policy, the conclusion of the study is that, at the government level, there are efforts to create and implement policies to support the energy transition both administratively and financially. These efforts are found at all administrative levels, from the local municipal level to those of the Dutch government but also at the European Union and world institutions such as the UN. However, there is a clear lack of communication of these policies to end-users, as well as a pronounced reluctance on their part to deal with red tape [29] and complicated procedures.
In the field of user preferences, the important conclusion in this field is the consumption habits of users that have major inertia in changing direction to another type of navigation. Although information about sustainability exists at the level of users, the favorable attitude towards the principles of sustainability and protection of the natural environment is accepted and considered positive, but efforts are needed to be found in behavior that can be considered fully sustainable [30]. The main conclusion is that sustainability is perceived as important but has indirect and immediate effects, and users are influenced in their consumption decisions by direct and immediate factors such as finances or habits and do not feel a direct and easily accessible encouragement to adopt a sustainable solution in everyday behavior.
It can be concluded that a major factor in making the energy transition to renewable energy is the mindset of everyone involved in the process. Mindset change is the necessary component for sustainability principles to move from the declarative to the behavioral level in everyday life. Another important aspect is that this concept of sustainability needs to be adopted in the whole lifestyle, in the general mental pattern, and not only in the field of tourism or leisure. End-users consider the immediate effects of their decisions that affect them directly and unconditionally, and only then consider sustainability factors that have an indirect, immediate, and distant effect in time. The influencing factors identified in this research both from the specialized literature and from the results of the interviews are relevant to understand the dynamics of the energy transition process in solar nautical tourism and responding to the statement of the researched problem.
This research opens new horizons for the authors’ future research topics, such as the transfer of sustainable good practices in other fields, starting from the 17 pillars of sustainable development on the European Union Agenda until the year 2030.
The limitations identified during the study were the subjectivity of the researcher, limited resources of time and materials allocated, and language barriers. An important limitation was gaining access to primary research sources, namely access to appropriate research participants who meet the conditions set out in the research design [22]. To mitigate this limitation, several strategies have been used, such as accommodating the organization or individuals before initiating contact and building the credibility of the researcher and the research.

Author Contributions

For research articles with several authors, a short paragraph specifying their individual contributions must be provided. The following statements should be used “Conceptualization, Gheorghe, S. and Crețu, R.F.; methodology, Țuțui, D.; software, Șerban E.C.; validation, Crețu, R.C. and Gheorghe, S.; formal analysis, Crețu R.F.; investigation, Șerban, E.C; resources, Țuțui, D.; data curation, Crețu, R.F.; writing—original draft preparation, Gheorghe, S.; writing—review and editing, Țuțui, D.; visualization, Crețu R.C.; supervision, Crețu R.F.; project administration, Crețu R.C.; funding acquisition, Crețu R.F., Șerban E.C., Țuțui, D. All authors have read and agreed to the published version of the manuscript.”

Funding

This research received no external funding

Conflicts of Interest

The authors declare no conflict of interest.

References

  1. Nations, United, (2015). Transforming our world: the 2030 Agenda for Sustainable Development. Res. Gen. Assam. 70/1 https://www.un.org/en/development/desa/ population/migration/general assembly/docglobalcompact/A _ RES _ 70 _ 1 _ E.pdf., accessed on 18 December 2022.
  2. Tercan, S.H., Eid,B., Heidenreich, M., Kogler , K., Akyürek, O. (24 November 2020).Financial and Technical Analyses of Solar Boats as A Means of Sustainable Transportation. Sustainable Production and Consumption 25 (2021) pp. 404–412. [CrossRef]
  3. Mihalic, T., (2016). Sustainable-responsible tourism discourse Towards ‘responsustable’ tourism. J. Clean. Prod 111, pp. 461–470. [CrossRef]
  4. Morris, C., Pehnt, M., (2015). Energy Transition, The German Energiewende. www.energytransition.de, accessed on 5 May 2023.
  5. ec. europa.(2022). Paris Agreement COP21. https://ec.europa.eu/clima/eu-action/international-action-climate-change/climate-negotiations/paris-agreement_en, accessed on 13 January 2023.
  6. sdg.un.(2022). sdg.un. https://sdgs.un.org/, accessed on 19 May 2023.
  7. UNWTO, (2017a). Discussion Thesis on the Occasion of the International Year of Sustainable.
  8. Butler, R. W., (1999). Sustainable tourism: A state-of-the-art review. Tourism Geographies, 1(1), pp.7–25. accessed on 11 June 2023. [CrossRef]
  9. Salman, A., Jaafar, M., Mohamad, D., (2020). A comprehensive review of the role of Ecotourism in sustainable tourism development. e-Review of Tourism Research (eRTR), Vol. 18, No. 2, 2020 http://ertr.tamu.edu, accessed on 27 Mai 2023.
  10. Wang, S. , Du, J. , Li, S. , He, H. , Xu, W. , (2019). Impact of tourism activities on glacial changes based on the tourism heat footprint (THF) method. J. Clean. Prod. 215, pp. 845–853. [CrossRef]
  11. Gürsu, H., (2014). Solar and wind-powered concept boats: the example of volition. Metu JFA 2014/2 123.
  12. Hoekstra, A.,Steinbuch, M., and Verbong, G., (2017). Creating Agent-Based Energy Transition Management Models That Can Uncover Profitable Pathways to Climate Change Mitigation. Hin.d.awi Complexity Volume 2017, Article ID 1967645, 23 pages, accessed on 14 February 2023 . [CrossRef]
  13. Bigerna, S., Micheli, S., Polinori, P., (2019). Willingness to pay for electric boats in a protected area in Italy: A sustainable tourism perspective. Journal of Cleaner Production 224 (2019) 603e613. [CrossRef]
  14. Loorbach, D., Frantzeskaki, N., and Avelino, F. (2017). Transition management for sustainability: towards a multiple theory approach. Annual Review of Environment and Resources, November 2017. [CrossRef]
  15. Water recreation Netherlands, (2022).knowledge base. https://waterrecreatienederland.nl/, accessed 19 on January 2023.
  16. Stiff for Elektrysk and Fossylfrij Farren yn Fryslân, (2022). Stifting foar Elektrysk and Fossylfrij Farren yn Fryslân. www.sefff.com https://sefff.frl/#over-sefff, accessed on 10 June 2023.
  17. Trstenjak, A., Žikovi’, A., Hoda Mansour, H., (2020). Making Nautical Tourism Greener in the Mediterranean. www.mdpi.com/journal/, accessed on 3 February 2023.
  18. Solarnavigator, (n.d.) transatlantic sun 21. http://www.solarnavigator/transatlantic_21.htm, accessed on 12 Mai 2023 .
  19. Desmond., K., (2017). Electric Boats and Ships: A History. McFarland.
  20. Panprayun, G., & Pitaksintorn, S. (2018). Development and Evaluation of Solar Powered, Catamaran for Sustainable Tourism in Southeast the Gulf of Thailand . International Journal of Renewable Energy Research, Vol.8, No.2, June 2018.
  21. Denyer, D. and Trandomain, D. (2009) Producing a Systematic Review, in D.A. Buchanan and A. Bryman (eds). The Sage Handubook of Organisational Research Methods. London: Sage, pp. 671–89.
  22. Saunders, M., Lewis, P., & Thornhill, A. (2009). Understanding research philosophies and approaches. Essex, England.: Pearson Education Limited.
  23. Brotherton, B. (2015). Researching Hospitality and Tourism. London: SAGE Publications. [CrossRef]
  24. Shokoohyar, S.; Jafari Gorizi, A.; Ghomi, V.; Liang, W.; Kim, H.J. Sustainable Transportation in Practice: A Systematic Quantitative Review of Case Studies. Sustainability 2022, 14, 2617. https://www.mdpi.com/2071-1050/14/5/2617, accessed 15 March on 2023. [CrossRef]
  25. Directive (Eu) 2023/959 of the European Parliament and of the Council, from May 10, 2023 amending Directive 2003/87/EC establishing a system for trading emission quotas of greenhouse gases within the Union and Decision (EU) 2015/1814 on the establishment and operation of a reserve for market stability related to the EU marketing scheme a greenhouse gas emission certificates, https://eur-lex.europa.eu/legal-content/EN/TXT/PDF/?uri=CELEX:32023L0959, accessed on 15 July 2023.
  26. Bryman, A. & Bell, E. (2011). Business Research Methods. Third Edition. Oxford University Press.
  27. Gheorghe S. (2022), Progressing the sustainable energy transition; examining the enabling and inhibiting factors in the case of solar nautical tourism from the perspective of nautical tourism operators in the Netherlands - A Master Thesis.
  28. Azam, M. , Alam, M.M. , Hafeez, M.H. , (2018). Effect of tourism on environmental pollution: further evidence from Malaysia. Singapore Thailand. J. Clean. Prod 190, 330–338 . [CrossRef]
  29. Ciobanu, R., Săhlean D. N., Vuță, M., Chiriac S.C, (2021), The influence of foreign direct investments on economic growth in Romania in the context of the Covid-19 pandemic, CECCAR Business Review, nr. 11, november, https://www.ceccarbusinessreview.ro/the-influence-of-direct-foreign-investments-on-romanias-economic-growth-in-the-context-of-the-covid-19-pandemic-a170/, accessed on 23 July 2023.
  30. Paredis E. (2013). A Winding Road: Transition Management, Policy Change and the Search for Sustainable Development. Ghent, Belg.: Ghent Univ.
Figure 1. Research design.
Figure 1. Research design.
Preprints 81438 g001
Figure 2. Conceptual model.
Figure 2. Conceptual model.
Preprints 81438 g002
Figure 3. Codebook with predefined codes.
Figure 3. Codebook with predefined codes.
Preprints 81438 g003aPreprints 81438 g003bPreprints 81438 g003cPreprints 81438 g003d
Figure 4. Respondents interviewed.
Figure 4. Respondents interviewed.
Preprints 81438 g004
Figure 5. Interview Questions.
Figure 5. Interview Questions.
Preprints 81438 g005
Figure 6. Technological factors influencing the energy transition in nautical tourism.
Figure 6. Technological factors influencing the energy transition in nautical tourism.
Preprints 81438 g006
Figure 7. Comparative analysis of total energy production costs for renewable generation technologies, 2010-2017 (US$/MWh).
Figure 7. Comparative analysis of total energy production costs for renewable generation technologies, 2010-2017 (US$/MWh).
Preprints 81438 g007
Table 1. The correlation between the analyzed factors and the research questions.
Table 1. The correlation between the analyzed factors and the research questions.
Domains Research questions
technological According to the nautical tourism operators, what are the factors in the technological domain, which influence the process of energy transition from polluting energy to photovoltaic renewable energy, necessary for the operation of nautical tourism boats?
economic - market According to the nautical tourism operators, what are the factors in the domain of the tourism market, which influence the process of energy transition from polluting energy to photovoltaic renewable energy, necessary for the operation of nautical tourism boats?
governance According to the nautical tourism operators, what are the factors in the domain of political governance, which influence the process of energy transition from polluting energy to photovoltaic renewable energy, necessary for the operation of nautical tourism boats?
users preferences According to the nautical tourism operators, what are the factors in the domain of user preferences, which influence the process of energy transition from polluting energy to photovoltaic renewable energy, necessary for the operation of nautical tourism boats?
Source: Authors’ conception
Disclaimer/Publisher’s Note: The statements, opinions and data contained in all publications are solely those of the individual author(s) and contributor(s) and not of MDPI and/or the editor(s). MDPI and/or the editor(s) disclaim responsibility for any injury to people or property resulting from any ideas, methods, instructions or products referred to in the content.
Copyright: This open access article is published under a Creative Commons CC BY 4.0 license, which permit the free download, distribution, and reuse, provided that the author and preprint are cited in any reuse.
Prerpints.org logo

Preprints.org is a free preprint server supported by MDPI in Basel, Switzerland.

Subscribe

Disclaimer

Terms of Use

Privacy Policy

Privacy Settings

© 2026 MDPI (Basel, Switzerland) unless otherwise stated