Preprint
Article

This version is not peer-reviewed.

Housing Information System Application Using Agile Development Method

Submitted:

21 July 2023

Posted:

25 July 2023

You are already at the latest version

Abstract
This paper presents the development of a housing information system application using the Agile development method. The rapid development of information technology has necessitated the use of systems in various fields for efficient administration and data processing. However, traditional soft- ware development approaches are time-consuming and may not meet user requirements. The Agile methodology, with its flexible and iterative approach, addresses these challenges by focusing on delivering a functional system quickly. In this study, credit scoring and background related to housing information systems are examined, along with an overview of related work in Agile software development methodologies. The methods used in developing the housing information system application are explained, including the Agile development process and the stages involved. The results show that the Agile development method effectively produces user-friendly and functional housing information system applications. The system provides a simple and intuitive interface that facilitates easy navigation and access to information. Overall, the Agile development method is a valuable approach for software development to meet evolving user needs.
Keywords: 
;  ;  ;  

1. Introduction

This paper’s remainder is structured as follows: Section 1 introduces the credit scoring and background. Section 2 related work. Section 3 are methods. Section 4 result and discussion. Section 5 concludes this paper.
Today, the development of information technology is happening rapidly. The application of systems in various fields is a must for agencies/companies to utilize information as the basis for administration and data processing [1]. This has led to the development of various housing information systems that facilitate information sharing and enable transactions to take place efficiently. However, the traditional approach to software development is time consuming and may not meet user requirements in terms of functionality and user friendliness.
To answer these challenges, this paper presents the development of a housing information system application using the Agile development method. The Agile methodology is a flexible and iterative approach to software development that focuses on delivering a functional system in a short amount of time. Applications developed using this method are designed to make it easier for users to share information and make transactions related to housing.
This paper examines credit scoring and background related to housing information systems, followed by an overview of related work in the field of Agile software development methodologies. Next, the methods used in developing the housing information system application are explained, including the Agile development process and the stages used to develop the application.
The paper ends with a discussion of the results obtained from the development of a housing information system application. The results of the study show that the Agile development method is an effective way to develop user-friendly and functional housing information system applications. The system provides a simple and intuitive interface that makes it easy for users to navigate and find the information they need. Overall, the Agile development method is a valuable approach to software development that can be used to meet changing user needs.

2. Related Work

Previous research has shown that the use of digital technology can help speed up the home design process in a more modern and efficient way. (Jati et al., 2019) developed a web application that makes it easier for users to find information and apply for permission to build a house online. This study shows that the use of digital technology can reduce the time and cost of the house construction permit process.
(Nasution et al., 2019) identified weaknesses in PT. Mahkota Hutama Property, there are several weaknesses that need to be fixed such as the marketing process which is still limited to events and distribution of brochures, as well as the transaction process which is still done manually. In addition, the unavailability of marketing media and online house booking services (websites) and the manual consumer data collection process are also problems that need to be resolved. And there are also gaps in the problem in the data collection process which is still manual which can cause problems such as recording errors, loss of information, and lack of data security.
However, previous research has not discussed much about the use of Agile methods in developing digital housing applications. Therefore, this research focuses on developing Housing Information System applications using Agile methods to ensure that the applications developed can meet user needs in a timely and effective manner. Agile methods can also enable the development of applications that are more flexible and adaptive to changing user needs.

3. Methodology

In this context, the survey describes the input features for the accepted samples’ credit scoring

3.1. Method of Collecting Data

There are various methods of data collection that can be done in a study. This data collection method can be used independently, but can also be used by combining two or more methods. Some of the data collection methods that we use include:

3.1.1. Interviews

Interviews are conversations between two or more people which are carried out through direct questioning or can also be through certain online media between researchers and informants with the aim of collecting data in the form of information.

3.1.2. Study Literature

Study Literature is by studying from various sources written sources in the form of journals and books as author’s reference in designing and developing this information system.

3.2. Research Methods Diagram

A research method diagram plays a crucial role in presenting a clear and structured overview of the steps involved in a research project. It visually represents the key activities and their interdependencies, allowing researchers and stakeholders to grasp the project’s scope, methodology, and timeline at a glance. Breaking down the research process into manageable components, the diagram offers a comprehensive view of the project’s progression and enables effective communication and collaboration among team members.
By visually mapping out the research process, the diagram assists researchers in understanding the sequence of activities and their relationships. It highlights essential stages such as formulating research questions or objectives, conducting a literature review, designing the research methodology, collecting and analyzing data, and deriving meaningful conclusions. The diagram provides a visual roadmap that aids researchers in organizing their work and ensures that they cover all the necessary steps.
Figure 1. Research Method Diagram
Figure 1. Research Method Diagram
Preprints 80181 g001
Typically, a research method diagram includes various components that depict the key stages and activities of the research process. Here is an expanded explanation of each component:

3.2.1. Determine the Topic and Title

One of the initial stages in the research process is to identify and select a suitable topic and title for the research being conducted.

3.2.2. Problem Identification

The problem identification stage is designed to gain a deeper understanding of the existing issues that need to be addressed and transformed into an information system. This is achieved by using interviews and questionnaires as effective methods of collecting data.

3.2.3. Needs Analysis

The needs analysis stage is focused on analyzing the requirements of the system that needs to be developed. This is done by examining the issues that have been identified in the PIECES analysis method, which stands for Performance, Information, Economic, Control, Efficiency, and Service. The aim of this stage is to ensure that the system meets the necessary criteria and effectively addresses the identified problems.

3.2.4. System Design

During the system design stage, the software is developed using UML (Unified Modeling Language) tools. This stage involves several design items, including use case diagrams, activity diagrams, sequence diagrams, and class diagrams. These tools help to define the software architecture and create a blueprint for the development process.

3.2.5. Database Design

The database design stage is focused on designing the necessary tables required for the system. This is achieved by using MySQL, which is a popular relational database management system. The aim of this stage is to ensure that the database is well-organized, efficient, and meets the system’s requirements.

3.2.6. User Interface Design

The User Interface Design stage involves creating a mock-up design for the user interface of the information system. This is done using Figma, which helps to develop a visual representation of the system’s user interface. The purpose of this stage is to ensure that the user interface is user-friendly, intuitive, and meets the needs of the end-users.

3.2.7. Application Implementation / Coding

The Application Implementation/Coding stage is the stage where the actual application is built. This stage involves developing the front-end, back-end, and database components of the application. The front-end is the part of the application that interacts with the user, the back-end is responsible for processing and storing data, and the database stores the application’s data. The purpose of this stage is to ensure that the application is functional and operates efficiently.

3.2.8. System Testing

The System Testing stage is focused on determining the effectiveness and suitability of the system. This is achieved by using the black box testing method, which involves testing the system’s functionality and performance without looking at the internal workings of the application. If the system is found to be working according to the planning stage, conclusions are drawn. However, if the results of the testing are not in accordance with the planning stage, the project will return to the problem identification stage for further analysis and adjustments.

3.2.9. Conclusion

The Conclusion stage is the final stage of the research process, where the findings and results of the previous stages are analyzed and synthesized into a comprehensive conclusion. This stage involves reviewing the research objectives, methodology, and results to draw conclusions that answer the research questions. It is the stage where the researcher provides insights and recommendations based on the results of the research.

3.3. System Development Method

System Development Life Cycle (SDLC) is an approach, which consists of several stages to analyze and design systems that have been developed through the use of cycles that are more specific to the activities carried out [2]. In this research, we used the Agile Software Development method for software development.
Figure 2. Agile Method
Figure 2. Agile Method
Preprints 80181 g002
Agile software development methods or agile methodologies shown Figure 11 are a set of software development methodologies based on iterative development, in which requirements and solutions develop through collaboration between organized teams. [3]

3.3.1. Planning

At this stage, the system planning will be made developed by collecting data on the user in the form of interviews, then a thorough design will be carried out by the system developer.

3.3.2. Implementation

At this stage a programmer will implement system development in accordance with existing design. Web-based system development with the javascript programming language and using the framework nodejs (backend), react (frontend), bootstrap, react-bootstrap (css framework).

3.3.3. Testing

At this stage, system testing is carried out that has been made into source code by programmers with Using black-box testing to prevent the presence of bugs in the system or system failure and perform Validate inputs and outputs with the expected.

3.3.4. Documentation

At this stage, documentation of the functions functions that exist in the information system as development records and to facilitate the next maintenance process.

3.3.5. Deployment

At this stage, quality assurance is carried out to test the quality of the system. Then provide a system that has been created for use by end-users, namely housing information system managers and prospective housing tenants.

3.3.6. Maintenance

At this stage, system maintenance is carried out periodically to be safe from system bugs [4].

4. Result and Discussion

4.1. Result

As a result, we decided to embark on the development of a comprehensive housing information system application using the Agile development method. Agile is a flexible and iterative approach to software development that allows for incremental progress and frequent feedback loops.
We recognized the importance of adapting to changing requirements and delivering value to users in a timely manner. By adopting Agile methodologies, we aimed to achieve greater collaboration, transparency, and flexibility throughout the development process.

4.2. Running System Analysis

This stage is the stage where researchers and users meet to discuss information that is regulated and managed in a housing information system.
Figure 3. Running System Analysis
Figure 3. Running System Analysis
Preprints 80181 g003
The picture 3 illustrates the process that occurs when residents will make payment transactions that are done manually. The way residents can do this is to come directly to the household manager’s office by queuing. Then residents can check the amount to be paid, after that payments are made directly on the spot to the manager and the manager makes notes manually, after which residents can reuse the facility.

4.3. Identification of Problems

To identify problems in achieving needs the system that the author will build will carry out the process assessment using the PIECES analysis method (Performance, Information, Economic, Control, Efficiency, Service) on several aspects. Following are the results assessment
Table 1. PIECES Analysis
Table 1. PIECES Analysis
Aspect Constraint Solution
Performance The response time of the household manager to residents’ complaints. Created a chat feature that can make it easier for residents to carry out consultations quickly.
Information That residents cannot immediately find out the latest information from the household manager. created a news feature to make it easier for citizens to quickly find the latest information.
Economic Operational costs for use Work stationery can cost a long time if it is wrong to do a manual transaction so it is replaced with a new one. Created a feature to save invoices for residents and print reports for household managers when data is needed.
Control Transactions that are still conventionally makes the risk of delays in payment. Then the solution that can be done is that there is a feature for billing population contributions.
Efficiency When an error occurs in the recording population transactions, the household manager must writing from scratch, it makes it inefficient time. Then the solution that can be done is to create a feature to display resident contribution bills and then the household manager only needs to confirm if there are incoming resident transactions.
Service Residents have to wait a long time transaction processing carried out, due to the recording of transactions and checking the total bill is done manually by household manager. Then the solution that can be done is with the concept of a web-based housing system application. Residents will be greatly facilitated in the transaction process bill payment, because all the information is already available starting from news to total bills to be paid. Then residents just have to process transactions independently and make a payment.

4.4. Business Process Proposal

The business proposal aims to find out important things that include internal and external documents that are based on facts.
In the picture 4 below describes the proposed business process housing information system. There are household managers and residents. The household manager here acts as a housing application manager who can manage population data, manage announcements, manage payments, and act as a consultant when there are problems with residents via the chat feature. Then residents as users can see announcement information, fee billing information such as cleanliness, security and water. Then you can use the chat feature to consult the household manager.
The newly developed system of this application offers a wide range of comprehensive services encompassing transactions, news accessibility, payment notifications, and efficient communication between residents and household managers. The application seamlessly integrates these features into one practical and effective web-hosted platform, providing users with a unified and streamlined experience for managing their daily activities.
This multifunctional application enables users to effortlessly conduct transactions, stay updated with the latest news, receive timely payment notifications, and communicate efficiently. By consolidating these functionalities, the application optimizes user convenience and enhances their ability to manage their daily activities effectively.
The integration of these services within a single, web-hosted application ensures a cohesive user experience, facilitating seamless navigation and reducing the need for multiple platforms. Users can rely on this application as a reliable and centralized hub for their daily activities management.
Figure 4. Business Process Proposal
Figure 4. Business Process Proposal
Preprints 80181 g004
In conclusion, the application’s new system combines a comprehensive range of services including transactions, news access, payment notifications, and communication between residents and household managers. Its practical and effective web-hosted interface ensures users have an integrated experience, making it a valuable tool for efficient daily activities management.

4.5. System Analysis and Design

4.5.1. Use Case Diagram

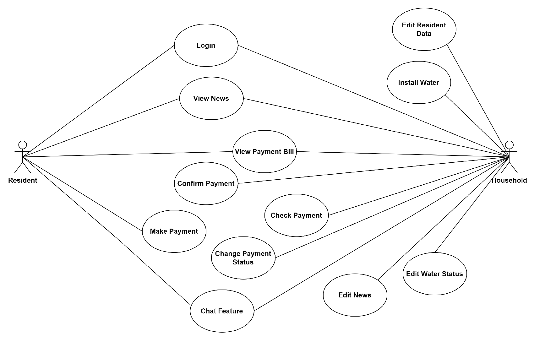
A use case diagram is an essential component of the system design and development process. It serves as a visual representation of how the system being built will be used by different actors or users, such as residents and managers. The diagram illustrates the interactions between these actors and the system, showcasing the various use cases or functionalities that the application offers. The following is a use case diagram for a housing information system application:
Figure 7. Login Page
Figure 7. Login Page
Preprints 80181 g007
Figure 5. Use case diagram diatas sudah
Figure 5. Use case diagram diatas sudah
Preprints 80181 g005
In the picture 5 explains that there are 2 actors using a housing information system application, namely residents, household manager, namely as the manager of the application.

4.5.2. Class Diagram

Class diagram is a diagram that is used to show relationships between classes and describe objects contained in the system. Each class is described has attributes and operations that represent the on attribute database and operations or functions at the coding stage.
Figure 6. Class Diagram
Figure 6. Class Diagram
Preprints 80181 g006

4.5.3. User Interface

Interface Design is a design from built software. Design matters a lot characteristics and description of an application to be built. Below are some design plans software display:

5. Conclusion

Housing information system applications that have been made have important features in housing management. These features include managing population data, managing payments, real-time chat for consultations, and news for sharing information.
Figure 8. Dashboard Page
Figure 8. Dashboard Page
Preprints 80181 g008
Figure 9. Side Bar
Figure 9. Side Bar
Preprints 80181 g009
Figure 10. Resident data
Figure 10. Resident data
Preprints 80181 g010
Figure 11. Manage News
Figure 11. Manage News
Preprints 80181 g011
The population data management feature in this application serves to provide convenience in managing information on residents living in housing, such as personal data, contacts, and ownership status. The payment management feature helps in the process of paying housing bills or contributions, making it easier to administer finances for housing residents. The existence of a real-time chat feature for consultation allows housing residents to communicate directly with related parties, such as housing managers or security officers. This can speed up response to questions, concerns, or requests that may arise. The news feature that allows sharing of information is also an added value in this application. Users can get the latest housing information, important announcements, or housing community activities through this feature. This can improve communication and engagement between residents of the housing.
The purpose of this application is to make it easier for housing residents to manage data, payment, communication, and share information, this application is expected to increase efficiency and convenience in the daily lives of housing residents. The success of these applications can be measured by their adoption and active use by residential residents, as well as the positive feedback received regarding the functionality and benefits they provide.

Acknowledgments

The author’s wishes to acknowledge the Informatics Department UIN Sunan Gunung Djati Bandung, which partially supports this research work.

References

  1. Kristanti, Y.E.; Ain, R.Q. Sistem Informasi Manajemen Rumah Sakit: Literature Review. Muhammadiyah Public Health Journal 2021, 1, 179–193. [Google Scholar]
  2. Kendall, K.E.; Kendall, J.E.; Kendall, K.E.; Kendall, J.A. Systems analysis and design; Vol. 4, Prentice Hall Upper Saddle River, NJ, 2002.
  3. Zaef, R.M.; Herbaviana, N.C.; Chusyairi, A. Sistem Informasi Penerimaan Peserta Didik Baru Berbasis Android Menggunakan Metode Agile. Konferensi Nasional Sistem Informasi (KNSI) 2018 , 2018. [Google Scholar]
  4. Anwar, K.; Kurniawan, L.D.; Rahman, M.I.; Ani, N. Aplikasi marketplace penyewaan lapangan olahraga dari berbagai cabang dengan metode Agile development. Jurnal Sisfokom (Sistem Informasi Dan Komputer) 2020, 9, 264–274. [Google Scholar] [CrossRef]
Disclaimer/Publisher’s Note: The statements, opinions and data contained in all publications are solely those of the individual author(s) and contributor(s) and not of MDPI and/or the editor(s). MDPI and/or the editor(s) disclaim responsibility for any injury to people or property resulting from any ideas, methods, instructions or products referred to in the content.
Copyright: This open access article is published under a Creative Commons CC BY 4.0 license, which permit the free download, distribution, and reuse, provided that the author and preprint are cited in any reuse.
Prerpints.org logo

Preprints.org is a free preprint server supported by MDPI in Basel, Switzerland.

Subscribe

Disclaimer

Terms of Use

Privacy Policy

Privacy Settings

© 2026 MDPI (Basel, Switzerland) unless otherwise stated