Submitted:
15 July 2023
Posted:
17 July 2023
You are already at the latest version
Abstract
Keywords:
1. Introduction
2. History of fungal research in the Antarctic region and near Syowa Station
| through 2012 | 2013-2022 | Total | |
|---|---|---|---|
| Chytridiomycota | 0 | 0 | 0 |
| Zygomycota | 0 | 0 | 0 |
| Ascomycota | 12 | 49 | 61 |
| Basidiomycota | 4 | 12 | 16 |
| Total | 16 | 61 | 77 |
3. Fungal diversity research near Syowa Station



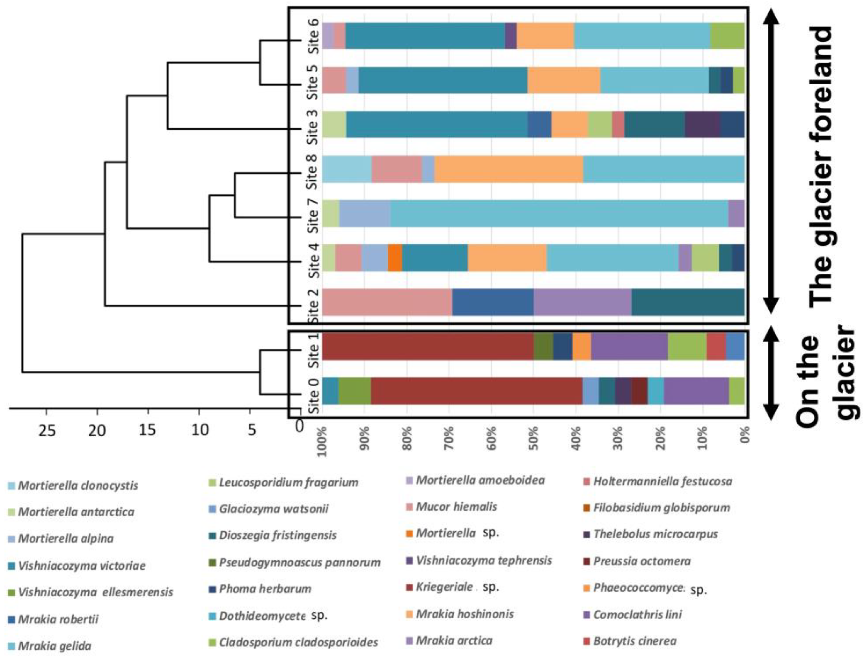
4. Fungal diversity research in the glacier retreat area of Svalbard, High Arctic

- Immediately after the glacier receded and exposed the ground, Mortierella spp. and Mucor spp., both of which belong to Zygomycota, colonized the area (Site 1).
- Mrakia sp. colonized the area by utilizing the nutrients produced by zygomycetes (Site 2).
- To colonize the area, ascomycete and basidiomycete yeasts (except for Mrakia sp.) utilized the nutrients accumulated by Mrakia sp. (Site 3).
5. Fungal survey in the Ellesmere Island, Canadian High Arctic


6. Growth and enzyme activities at sub-zero temperatures
= (clear or opaque zone diameter – colony diameter) / colony diameter
| Species | Habitat | growth at -3 °C | Optimum growth temperature | Maximum growth temperature |
|---|---|---|---|---|
| Cystobasidium lysinophilum | East Ongul Island | + | 25 °C | 30 °C |
| Cystobasidium ongulense | East Ongul Island | + | 20 °C | 30 °C |
| Cystobasidium tubakii | East Ongul Island | + | 15-17 °C | 25 °C |
| Glaciozyma Antarctica | East Ongul Island | + | 10 °C | 15 °C |
| Glaciozyma martinii | East Ongul Island | + | 15 °C | 17 °C |
| Goffeauzyma gilvescens | East Ongul Island | + | 20 °C | 25 °C |
| Holtermanniella wattica | East Ongul Island | + | 15 °C | 25 °C |
| Mrakia arctica | Ellesmere Island | + | 15 °C | 20 °C |
| Mrakia gelida | East Ongul Island | + | 15 °C | 20 °C |
| Mrakia hoshinonis | Ellesmere Island | + | 15 °C | 20 °C |
| Naganishia adeliensis | East Ongul Island | + | 25 °C | 30 °C |
| Naganishia albidosimilis | East Ongul Island | + | 25 °C | 30 °C |
| Naganishia friedmannii | East Ongul Island | + | 20 °C | 25 °C |
| Phenoliferia glacialis | East Ongul Island | + | 15 °C | 17 °C |
| Tausonia pullulans | East Ongul Island | + | 15 °C | 25 °C |
| Udeniomyces puniceus | East Ongul Island | + | 20 °C | 25 °C |
| Vishniacozyma carnescens | East Ongul Island | + | 20 °C | 25 °C |
| Vishniacozyma ellesmerensis | Ellesmere Island | + | 15-17 °C | 20 °C |
| Vishniacozyma victoriae | East Ongul Island | + | 17 °C | 25 °C |
| Species | Habitat | Lipase | Cellulase | Protease |
|---|---|---|---|---|
| Cystobasidium lysinophilum | East Ongul Island | - | - | - |
| Cystobasidium ongulense | East Ongul Island | 0.43±0.05 | 0.17±0.06 | - |
| Cystobasidium tubakii | East Ongul Island | 0.19±0.07 | 0.13±0.01 | - |
| Glaciozyma Antarctica | East Ongul Island | 0.41±0.13 | - | - |
| Glaciozyma martinii | East Ongul Island | - | - | - |
| Goffeauzyma gilvescens | East Ongul Island | 2.50±0.20 | - | - |
| Holtermanniella wattica | East Ongul Island | 2.27±0.09 | - | - |
| Mrakia arctica | Ellesmere Island | 6.15±0.68 | 5.34±0.78 | 0.75 ± 0.12 |
| Mrakia gelida | East Ongul Island | - | 0.35±0.07 | - |
| Mrakia hoshinonis | Ellesmere Island | 4.29±0.34 | 2.55±0.20 | 1.53±0.05 |
| Naganishia adeliensis | East Ongul Island | 1.23±0.41 | - | 0.40±0.12 |
| Naganishia albidosimilis | East Ongul Island | 0.84±0.16 | - | - |
| Naganishia friedmannii | East Ongul Island | - | - | 1.11±0.08 |
| Phenoliferia glacialis | East Ongul Island | - | - | - |
| Tausonia pullulans | East Ongul Island | 2.60±0.33 | 1.88±0.21 | - |
| Udeniomyces puniceus | East Ongul Island | - | 2.92±0.37 | 0.86±0.35 |
| Vishniacozyma carnescens | East Ongul Island | 0.56±0.31 | 0.49±0.22 | - |
| Vishniacozyma ellesmerensis | Ellesmere Island | 1.56±0.16 | - | - |
| Vishniacozyma victoriae | East Ongul Island | 0.62±0.03 | - | 0.49±0.18 |
7. Future research prospects
Author Contributions
Funding
Acknowledgments
Conflicts of Interest
References
- Onofri, S.; Zucconi, L.; Tosi, S. Continental Antarctic Fungi. IHW Verlag, München, Germany, 2007.
- Tsuji, M.; Kudoh, S. Soil Yeasts in the Vicinity of Syowa Station, East Antarctica: Their Diversity and Extracellular Enzymes, Cold Adaptation Strategies, and Secondary Metabolites. Sustainability 2020, 12, 4518. [CrossRef]
- Boomer, E.; Rousseau, M. Note préliminaire sur les champignons recueillis par l’Expedition Antarctique Belge. Bulletin de l'Académie Royale des Sciences de Belgique Classe des Sciences 1900, 8, 640–646.
- Fell, J.W.; Statzell, A.C.; Hunter, I.L.; Phaff, H.J. Leucosporidium gen. n., the heterobasidiomycetous stage of several yeasts of the genus Candida. Antonie van Leeuwenhoek, 1969, 35, 433–462. [CrossRef]
- di Menna, M.E. Three new yeasts from Antarctica soils: Candida nivalis, Candida gelida and Candida frigida spp. n. Antonie van Leeuenwoek, 1966, 32, 25–28. [CrossRef]
- di Menna, M.E. Yeasts in Antarctic soil. Antonie van Leeuwenhoek , 1966, 32, 29–38. [CrossRef]
- Bridge, P.D.; Spooner, B.M. (2012) Non-lichenized Antarctic fungi: transient visitors or members of a cryptic ecosystem? Fungal Ecol. 2012, 5, 381–394. [CrossRef]
- Tubaki, K. On some fungi isolated from the Antarctic materials. Biological results of the Japanese Antarctic Research Expedition,1961, 14, 1- 9.
- Tubaki, K. (1961b). Note on some fungi and yeasts from Antarctica. Antarctic Record (Tokyo), 1961, 11, 161 162.
- Soneda, M. (1961). On some yeasts from the Antarctic region. Biological results of the Japanese Antarctic Research Expedition,1961, 15, 3-10.
- Tubaki, K. ;Asano, I. (1965). Additional species of fungi isolated from the Antarctic materials. JARE scientific reports. Series E: Biology, 27, 1–27.
- Goto, S.; Sugiyama, J.; Iizuka, H. A Taxonomic Study of Antarctic Yeasts. Mycologia, 1969, 61, 784–774. [CrossRef]
- Kitamoto, D.; Yanagishita, H.; Shinbo, T.; Nakane, T.; Kamisawa, C.; Nakahara, T. Surface active properties and antimicrobial activities of mannosylerythritol lipids as biosurfactants produced by Candida Antarctica. Journal of Biotechnology, 1993, 29, 91–96. [CrossRef]
- Kitamoto, D.; Ikegami, T.; Suzuki, G.T.; Sasaki, A.; Takeyama, Y.; Idemoto, Y.; Koura, N.; Yanagishita, H. Microbial conversion of n-alkanes into glycolipid biosurfactants, mannosylerythritol lipids, by Pseudozyma (Candida Antarctica). Biotechnology Letters, 2001, 23, 1709–1714. [CrossRef]
- Tsuji, M.; Fujiu, S.; Xiao, N.; Hanada, Y.; Kudoh, S.; Kondo, H.; Tsuda, S.; Hoshino, T. Cold adaptation of fungi obtained from soil and lake sediment in the Skarvsnes ice-free area, Antarctic. FEMS Microbiol. Lett. 2013, 346, 121–130.
- Hirose, D.; Tanabe, Y.; Uchida, M.; Kudoh, S.; Osono, T. Microfungi associated with withering willow wood in ground contact near Syowa Station, East Antarctica for 40 years. Polar Biology, 2013,36, 919–924. [CrossRef]
- Tsuji, M. A catalog of fungi recorded from the vicinity of Syowa Station. Mycoscience, 2018, 59, 319–324. [CrossRef]
- Tsuji, M. Genetic diversity of yeasts from East Ongul Island, East Antarctica and their extracellular enzymes secretion. Polar Biol. 2018, 41, 249–258. [CrossRef]
- Tsuji, M.; Tsujimoto, M.; Imura, S. (2017) Cystobasidium tubakii and Cystobasidium ongulense, new basidiomycetous yeast species isolated from East Ongul Island, East Antarctica. Mycoscience, 2017, 58, 103 –107. [CrossRef]
- Tsuji, M. An index of non-lichenized fungi recorded in the vicinity of Syowa Station, East Antarctica. In Fungi in Polar Regions; Tsuji, M.; Hoshino, T. Eds.; CRC press, Oxford, United Kingdom, 2019; pp.1–16.
- Nowak, A.; Hodson, A. Changes in meltwater chemistry over a 20-year period following a thermal regime switch from polythermal to cold-based glaciation at Austre Brøggerbreen, Svalbard. Polar Research, 2014, 33, 22779.
- Tsuji, M.; Uetake, J.; Tanabe, Y. Changes in the fungal community of Austre Brøggerbreen deglaciation area, Ny-Ålesund, Svalbard, High Arctic. Mycoscience, 2016, 57, 448–451. [CrossRef]
- Tsuji, M.; Vincent, W.F.; Tanabe, Y.; Uchida, M. Glacier Retreat Results in Loss of Fungal Diversity. Sustainability 2022, 14, 1617. [CrossRef]
- Tsuji, M.; Tanabe, Y.; Vincent, W.F.; Uchida, M. Mrakia arctica sp. nov., a new psychrophilic yeast isolated from an ice island in the Canadian High Arctic. Mycoscience, 2018, 59, 54–58. [CrossRef]
- Tsuji, M.; Tanabe, Y.; Vincent, W.F.; Uchida, M. Gelidatrema psychrophila sp. nov., a novel yeast species isolated from an ice island in the Canadian High Arctic. Mycoscience, 2018, 59, 67–70. [CrossRef]
- Tsuji, M.; Tanabe, Y.; Vincent, W.F.; Uchida, M. Vishniacozyma ellesmerensis sp. nov., a new psychrophilic yeast isolated from a retreating glacier in the Canadian High Arctic. International Journal of Systematic and Evolutionary Microbiology, 2019, 69, 696–700. [CrossRef]
- Tsuji, M.; Tanabe, Y.; Vincent, W.F.; Uchida, M. Mrakia hoshinonis sp. nov., a novel psychrophilic yeast isolated from a retreating glacier on Ellesmere Island in the Canadian High Arctic. International Journal of Systematic and Evolutionary Microbiology, 2019, 69, 944–948. [CrossRef]
Disclaimer/Publisher’s Note: The statements, opinions and data contained in all publications are solely those of the individual author(s) and contributor(s) and not of MDPI and/or the editor(s). MDPI and/or the editor(s) disclaim responsibility for any injury to people or property resulting from any ideas, methods, instructions or products referred to in the content. |
© 2023 by the authors. Licensee MDPI, Basel, Switzerland. This article is an open access article distributed under the terms and conditions of the Creative Commons Attribution (CC BY) license (http://creativecommons.org/licenses/by/4.0/).