Submitted:
30 May 2025
Posted:
02 June 2025
You are already at the latest version
Abstract
A Berry geometrical phase is identified in a strongly metastable system containing dynamically responsive nanoscale clathrate hydrate structures within a crystal-fluid material. High energy degeneracy in the associated chemistry produces local stability and false vacuum conditions that lead to non-additive and non-extensive contributions in the fundamental thermodynamic relation. Application of Ginzburg-Landau theory and the scaling laws reveals a penetration depth (2.2 m) and a coherence length (3.05 m) that characterize a macro-scale dual superconductor. The penetration depth determines the extent of QCD vacuum suppression whilst its inverse gives an effective vector boson mass (≤ 0.46 kg), resulting in non-additive hyperbolic curvature. The coherence length describes a magnetic condensate whilst its inverse gives the Higgs mass (0.33 kg) and non-extensive volume changes (± 0.5 l). Simultaneous emergence of the Ginzburg-Landau superconducting phase transition is consistent with gauge-invariant coupling of the scalar field (≤ 3.6 ks-1) to the Yang-Mills action in QCD. The discovery of an energy gap in the gradient energy term of the system Lagrangian is associated with a critical correlation length (3.05 m) as revealed in the transition from a gapped to a gapless superconducting state. Together with the emergence and reabsorption of the Higgs-like scalar field, a mechanism for describing a renormalized QCD mass gap arises. The phenomena reported are only relevant to a coordinated U(2) Lie symmetry group having scale-invariance across micro- and macro-scale dual superconductivity. Under normal, non-critical conditions the symmetry is broken and separated into condensed matter and QCD elements that are effectively isolated. Hence energy and momentum cannot transfer across the QCD mass gap and TeV confinement energies dominate- conservation of energy and momentum is defined separately within each distinct symmetry group. It is proposed that where these symmetry groups are decomposed and synchronized then the QCD mass gap with associated TeV threshold dissipates.

Keywords:
Introduction
Experimental Evidence and Background Material
Experimental Setup
The Phenomena
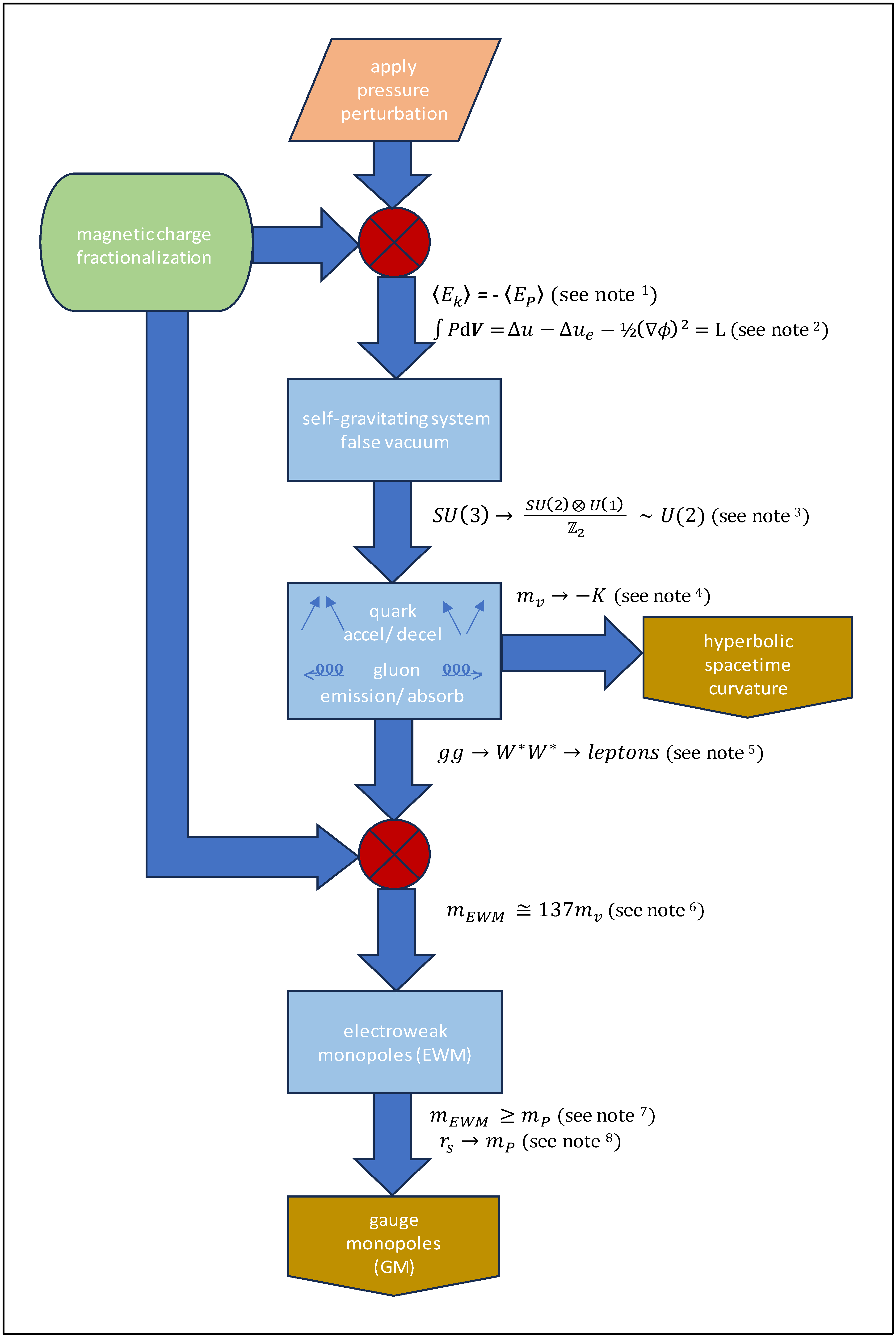
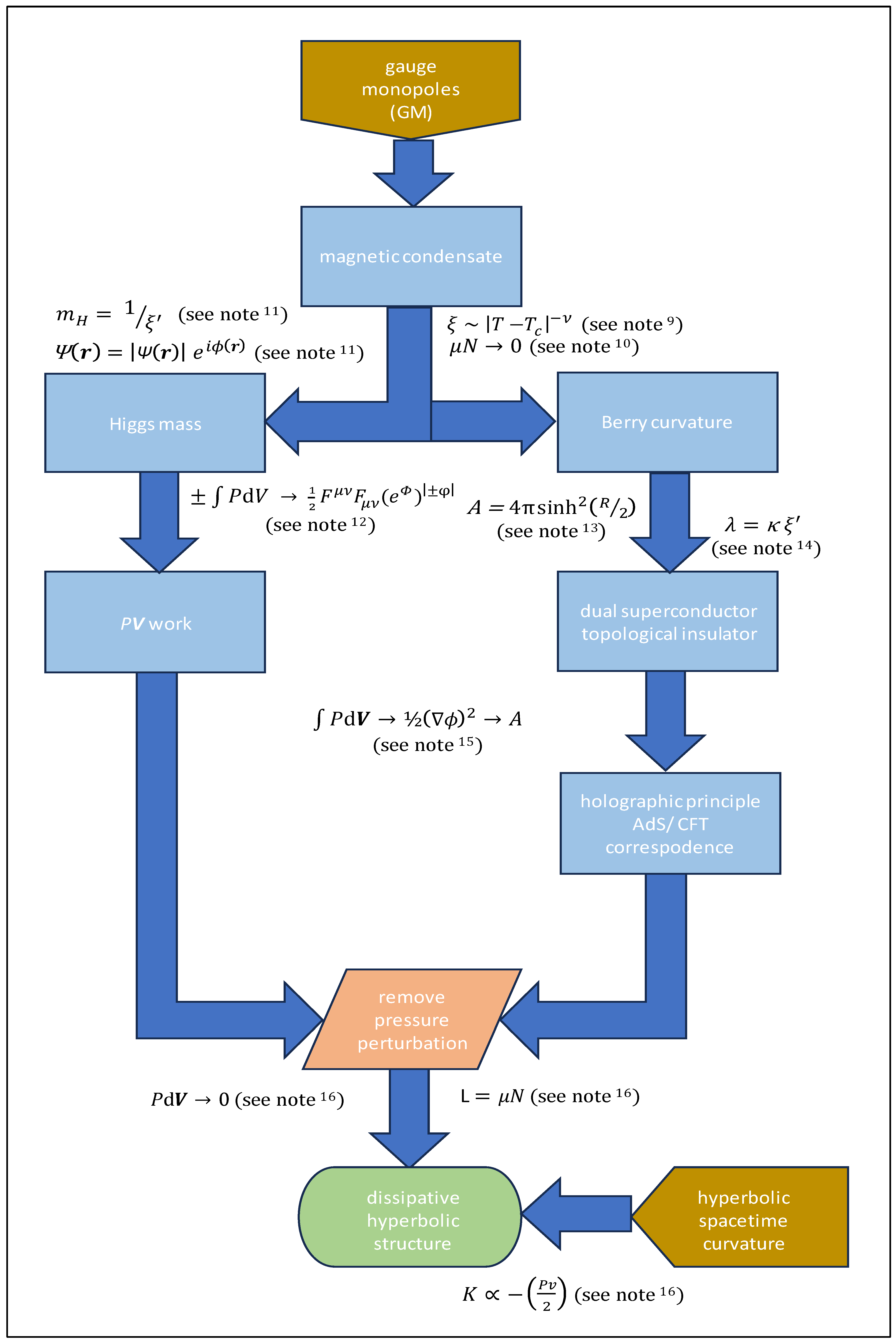
1.1. Spontaneous Magnetism and Dual Superconductivity
1.1. Phase Transitions and Collective Phenomena
Analysis and Discussion – New Insights
1.1. auge Symmetry
1.1. Berry Phase and Parity-Time (PT) Symmetry
Symmetry Synchronization and Conserved Quantities
1.1. Gapped and Gapless Topologies
Conclusions
Funding
Conflicts of Interest
Appendix A. Recorded Data and Calculated Properties As Reproduced from Reference [1]
|
Temperature T (K) |
Pressure P (MPa) |
specific volume v (m3 kg-1) |
||
| Point 1 | 269.3 | 0.29 | 0.0015 | |
| Point 2 | 271.7 | 0.62 | 0.0015 | |
| Point 3 | 271.4 | 0.61 | 0.0015 | |
| Point 4 | 268.6 | 0.25 | 0.0015 | |
|
internal energy u (kJ kg-1) |
entropy s (kJ kg-1 K-1) |
Volume V (m3) |
||
| Point 1 | -209.3 | 0.79 | 0.000505 | |
| Point 2 | -200.6 | 0.83 | 0.000005 | |
| Point 3 | -201.7 | 0.82 | 0.000005 | |
| Point 4 | -211.9 | 0.78 | 0.000505 | |
| displacement |
∆Ts heat (kJ kg-1) |
∆Pv work (kJ kg-1) |
∆PV work (kJ kg-1) |
|
| -ve 1-2 | 1.93 | 0.0015 | 642.9 | |
| +ve 3-4 | -2.23 | -0.0015 | -568.6 | |
|
enthalpy h (kJ kg-1) |
Gibbs free energy G (kJ kg-1) |
Helmholz free energy F (kJ kg-1) |
||
| Point 1 | -208.9 | -422.5 | -423.0 | |
| Point 2 | -199.6 | -424.0 | -424.9 | |
| Point 3 | -200.7 | -423.8 | -424.7 | |
| Point 4 | -211.5 | -422.1 | -422.4 | |
| 1 | 2 | 1 – 2 | ||
|
Pvfrom TD potentials (kJ kg−1) |
Pvfrom REFPROP (kJ kg−1) |
ExcessPv (kJ kg−1) |
||
| Point 1 | 0.43 | 0.44 | -0.01 | |
| Point 2 | 0.94 | 0.93 | 0.01 | |
| Point 3 | 0.92 | 0.92 | 0 | |
| Point 4 | 0.37 | 0.38 | -0.01 | |
| 1 | 2 | 1 – 2 | ||
|
Ts from TD potentials (kJ kg−1) |
Ts from REFPROP (kJ kg−1) |
excess Ts (kJ kg−1) |
||
| Point 1 | -422.1 | 213.7 | -635.8 | |
| Point 2 | -423.0 | 224.4 | -647.4 | |
| Point 3 | -422.8 | 223.0 | -645.8 | |
| Point 4 | -421.7 | 210.5 | -632.2 | |
| 1 | 2 | 3 | 1 – 2 + 3 | |
|
excess Ts (kJ kg−1) |
excessPv (kJ kg−1) |
G (kJ kg-1) |
excess u (kJ kg−1) |
|
| Point 1 | -635.8 | -0.01 | -422.5 | -1058.3 |
| Point 2 | -647.4 | 0.01 | -424.0 | -1071.4 |
| Point 3 | -645.8 | 0 | -423.8 | -1069.6 |
| Point 4 | -632.2 | -0.01 | -422.1 | -1054.3 |
| 1 | 2 | 1 - 2 | ||
|
u (from TD potentials) - G (kJ kg−1) |
internal energy u (kJ kg-1) |
Excess u (kJ kg−1) |
||
| Point 1 | -422.6 | -209.3 | -213.3 | |
| Point 2 | -424.0 | -200.6 | -223.4 | |
| Point 3 | -423.8 | -201.7 | -222.1 | |
| Point 4 | -422.0 | -211.9 | -210.1 | |
| 1 | 2 | 3 | 1 - 2 - 3 | |
|
internal energy u (kJ kg-1) |
excess u (kJ kg−1) |
(kJ kg−1) |
gradient energy § ½(∇Φ)2 (kJ kg−1) |
|
| Point 1 | -209.3 | -213.3 | 651.8 | -647.9 |
| Point 2 | -200.6 | -223.4 | 8.9 | -5.0 |
| Point 3 | -201.7 | -222.1 | 8.3 | -4.4 |
| Point 4 | -211.9 | -210.1 | 576.9 | -578.7 |
| 1 | 2 | 1 - 2 | ||
|
outer radius r1 = 5/(2Pv) (m kg−1) |
inner radius r2 (m kg−1) |
effective radius R = r1 – r2 (m kg−1) |
surface area 4πsinh2(R/2) (m2 kg−1) |
|
| Point 1 | 5.8 | 0.5 | 5.3 | 606.2 |
| Point 2 | 2.7 | 0.8 | 1.8 | 14.0 |
| Point 3 | 2.7 | 1.0 | 1.7 | 11.6 |
| Point 4 | 6.8 | 1.5 | 5.3 | 611.9 |
|
density ρ (kg m-3) |
specific heat capacity Cv (kJ kg-1 K-1) |
specific heat capacity Cp (kJ kg-1 K-1) |
isothermal compressibility KT (kPa-1) |
|
| Point 1 | 665.1 | 2.871 | 3.714 | 0.4557 |
| Point 2 | 663.7 | 2.850 | 3.698 | 0.4484 |
| Point 3 | 663.9 | 2.844 | 3.694 | 0.4462 |
| Point 4 | 665.6 | 2.869 | 3.712 | 0.4547 |
| Critical Exponent | ||||
| displacement |
heat capacity α (Cv / Cp) |
order parameter β |
susceptibility ϒ |
|
|
-ve 1-2 (T – Tcrit) |
0.222 / 0.286 | 0.384 | 0.916 | |
|
+ve 3-4 (T – Tcrit) |
0.223 / 0.287 | 0.515 | 0.765 | |
| Critical Exponent | ||||
| displacement |
equation of state δ |
correlation length ν (Cv / Cp) |
power law decay ρ (Cv / Cp) |
|
|
- ve 1-2 (T – Tcrit) |
3.385 | 0.593 / 0.571 | 0.455 / 0.396 | |
|
+ve 3-4 (T – Tcrit) |
2.485 | 0.592 / 0.571 | 0.708 / 0.660 | |
| reduced volume (V-Vc)/Vc |
spontaneous magnetism Ms (A m-1 kg-1) |
spontaneous magnetic induction Bs (T kg-1) |
spontaneous external field Hs (A m-1 kg-1) |
|
| Point 1* | 0.198 | 1.418 | 3.265 | 1.846 |
| Point 2 | 0.952 | 1.011 | 1.036 | 0.026 |
| Point 3* | 25.0 | 0.394 | 0.099 | -0.295 |
| Point 4 | 0.329 | 1.380 | 1.380 | 0.845 |
| 1 | 2 | │2│ +│1│ | │1│ : │2│ | |
| displacement |
(kJ kg-1) |
(kJ kg-1) |
inequality (kJ kg-1) |
ratio |
| -ve 1-2 | 1.23 x 10-3 | -5.52 x 10-3 | 6.75 x 10-3 | 1 : 4.5 |
| +ve 3-4 | 5.07 x 10-4 | -3.17 x 10-3 | 3.68 x 10-3 | 1 : 6.3 |
| 3 | 4 | │3│ + │4│ | │3│ : │4│ | |
| displacement |
(kJ kg-1) |
(kJ kg-1) |
inequality uvac (kJ kg-1) |
ratio |
| -ve 1-2 | -1.23 x 10-3 | 2.75 x 10-4 | 1.51 x 10-3 | 4.5 : 1 |
| +ve 3-4 | -2.74 x 10-3 | 4.39 x 10-4 | 3.18 x 10-3 | 6.3 : 1 |
|
net radius r = r1 – r2 |
Euclidean volume ~ exp(3r) |
Euclidean volume factor (f1) vs. min. at Point 3Ϯ |
|
| Point 1 | 5.3 | 7409663 | 44271 |
| Point 2 | 1.8 | 250 | 1.3 |
| Point 3 Ϯ | 1.7 | 167 | 1.0 |
| Point 4 | 5.3 | 7618473 | 45519 |
| displacement | space density factor (f1) | ln (f1) | ln (f1)/ 3.5 SOC steps |
| -ve 1-2 | 44271 | 10.70 | 3.06 ǂ |
| +ve 3-4 | 45519 | 10.73 | 3.06 ǂ |
|
gradient energy ^ ½(∇Φ)2 [kJ kg-1] |
scalar potential ^ ∇Φ [km s-1] |
scalar field Φ [ks-1] |
coupling energy exp(3vΦ) [kJ kg-1] |
|
| Point 1 | -651.8 | -36.1 | 3.6 | 651.8 |
| Point 2 | -8.9 | -4.2 | 1.2 | 8.9 |
| Point 3 | -8.3 | 4.1 | 1.2 | 8.3 |
| Point 4 | -576.9 | 34.0 | 3.6 | 576.9 |
Appendix B. Critical Correlation Length and Lorentz Rotations
Appendix C. Ginzburg-Landau Theory

Appendix D. Electroweak Monopole Analysis
Appendix E. Gauge Monopoles and the Planck Mass
References
- Gibbons, M. Superconducting phase transition reveals an electromagnetic coupling to a scalar field potential that generates mechanical work. J. Phys. D: Appl. Phys. 2022, 56, 054001. [Google Scholar] [CrossRef]
- Callen, H. Thermodynamics and an Introduction to Thermostatistics (Wiley, New York, 1985), Chap. 8,10.
- Wilczek, F. Nobel Lecture: Asymptotic freedom: From paradox to paradigm. Rev. Mod. Phys. 2005, 77, 857–870. [Google Scholar] [CrossRef]
- Greensite, J. An Introduction to the Confinement Problem (Springer, Cham, 2020), Chap. 1. [CrossRef]
- Gibbons, M. A condensed-matter analogue of the false vacuum. J. Phys. Commun. 2021, 5, 065005. [Google Scholar] [CrossRef]
- Pázmándi, F.; Zaránd, G.; Zimányi, G.T. Self-Organized Criticality in the Hysteresis of the Sherrington-Kirkpatrick Model. Phys. Rev. Lett. 1999, 83, 1034–1037. [Google Scholar] [CrossRef]
- S. V. G. Menon, Renormalization Group Theory of Critical Phenomena (Wiley, New Delhi, 1995), Chap. 1,2,3.
- Castelnovo, C.; Moessner, R.; Sondhi, S.L. Magnetic monopoles in spin ice. Nature 2008, 451, 42–45. [Google Scholar] [CrossRef] [PubMed]
- Hooft, G. Topology of the gauge condition and new confinement phases in non-abelian gauge theories. Nucl. Phys. B 1981, 190, 455–478. [Google Scholar] [CrossRef]
- Mandelstam, S. II. Vortices and quark confinement in non-Abelian gauge theories. Phys. Rep. 1976, 23, 245–249. [Google Scholar] [CrossRef]
- Ripka, G. Dual superconductor models of color confinement, Lecture Notes in Physics (2004), Chap. 1. [CrossRef]
- Kondo, K.-I.; Kato, S.; Shibata, A.; Shinohara, T. Quark confinement: Dual superconductor picture based on a non-Abelian Stokes theorem and reformulations of Yang–Mills theory. Phys. Rep. 2015, 579, 1–226. [Google Scholar] [CrossRef]
- Gu, Y.; Hao, X.; Liang, J. Generalized Gauge Transformation with PT -Symmetric Non-Unitary Operator and Classical Correspondence of Non-Hermitian Hamiltonian for a Periodically Driven System (Ann. Phys. 6/2022). Ann. der Phys. 2022, 534. [Google Scholar] [CrossRef]
- Bender, C.M. PT-symmetric quantum theory. J. Phys.: Conf. Ser. 2015, 631, 012002. [Google Scholar] [CrossRef]
- Fan, A.; Huang, G.-Y.; Liang, S.-D. Complex Berry curvature pair and quantum Hall admittance in non-Hermitian systems. J. Phys. Commun. 2020, 4, 115006. [Google Scholar] [CrossRef]
- Jaffe, E.
- https://www.claymath.org/wp-content/uploads/2022/06/yangmills.pdf.
- E. W. Lemmon, L. H. E. W. Lemmon, L. H. Huber, M.O. McLinden, and I. Bell, Reference Fluid Thermodynamic and Transport Properties Database (REFPROP) (Boulder, Colorado, 2020).
- https://www.nist.
- Kunz, O.; Wagner, W. The GERG-2008 Wide-Range Equation of State for Natural Gases and Other Mixtures: An Expansion of GERG-2004. J. Chem. Eng. Data 2012, 57, 3032–3091. [Google Scholar] [CrossRef]
- Imre, A.; Martinás, K.; Rebelo, L.P.N. Thermodynamics of negative pressures in liquids. J. Non-Equilibrium Thermodyn. 1998, 23, 351–375. [Google Scholar] [CrossRef]
- J. A. Annett, Superconductivity, Superfluids and Condensates (Oxford University Press, Oxford, 2004), Chap. 2,3,4.
- B. Cowan, Topics in Statistical Mechanics (World Scientific, London, 2022), Chap. 4.
- H. Callen, Thermodynamics and an Introduction to Thermostatistics (Wiley, New York, 1985), Chap. 3,7.
- Bonati, C.; Cossu, G.; D’elia, M.; Di Giacomo, A. Disorder parameter of dual superconductivity in QCD revisited. Phys. Rev. D 2012, 85. [Google Scholar] [CrossRef]
- Benoit, D.M.; Lauvergnat, D.; Scribano, Y. Does cage quantum delocalisation influence the translation–rotational bound states of molecular hydrogen in clathrate hydrate? Faraday Discuss. 2018, 212, 533–546. [Google Scholar] [CrossRef] [PubMed]
- Purcell, E.M.; Pound, R.V. A Nuclear Spin System at Negative Temperature. Phys. Rev. B 1951, 81, 279–280. [Google Scholar] [CrossRef]
- Pauling, L. The Structure and Entropy of Ice and of Other Crystals with Some Randomness of Atomic Arrangement. J. Am. Chem. Soc. 1935, 57, 2680–2684. [Google Scholar] [CrossRef]
- Anderson, P.W. Ordering and Antiferromagnetism in Ferrites. Phys. Rev. B 1956, 102, 1008–1013. [Google Scholar] [CrossRef]
- Ortiz-Ambriz, A.; Nisoli, C.; Reichhardt, C.; Reichhardt, C.J.O.; Tierno, P. Colloquium : Ice rule and emergent frustration in particle ice and beyond. Rev. Mod. Phys. 2019, 91, 041003. [Google Scholar] [CrossRef]
- Castelnovo, C.; Moessner, R.; Sondhi, S. Spin Ice, Fractionalization, and Topological Order. Annu. Rev. Condens. Matter Phys. 2012, 3, 35–55. [Google Scholar] [CrossRef]
- Bramwell, S.T.; Harris, M.J. The history of spin ice. J. Physics: Condens. Matter 2020, 32, 374010. [Google Scholar] [CrossRef] [PubMed]
- Skjærvø, S.H.; Marrows, C.H.; Stamps, R.L.; Heyderman, L.J. Advances in artificial spin ice. Nat. Rev. Phys. 2019, 2, 13–28. [Google Scholar] [CrossRef]
- Wegner, F.J. Duality in Generalized Ising Models and Phase Transitions without Local Order Parameters. J. Math. Phys. 1971, 12, 2259–2272. [Google Scholar] [CrossRef]
- Hansson, T.; Oganesyan, V.; Sondhi, S. Superconductors are topologically ordered. Ann. Phys. 2004, 313, 497–538. [Google Scholar] [CrossRef]
- Wen, X.G. Topological Orders in Rigid States. Int. J. Mod. Phys. B 1990, 04, 239–271. [Google Scholar] [CrossRef]
- Zaanen, J.; et al. Holographic Duality in Condensed Matter Physics (Cambridge University Press, Cambridge, 2015), Chap. 1,2.
- Herzog, C.P. Supersymmetry and Conformal Field Theory (CMMS40), Lecture Notes, Spring Term 2021.
- https://www.nms.kcl.ac.uk/christopher.herzog/SUSYCFTnotes.
- Zhu, W.; Han, C.; Huffman, E.; Hofmann, J.S.; He, Y.-C. Uncovering Conformal Symmetry in the 3D Ising Transition: State-Operator Correspondence from a Quantum Fuzzy Sphere Regularization. Phys. Rev. X 2023, 13, 021009. [Google Scholar] [CrossRef]
- Tong, D. University of Cambridge, Lectures on Gauge Theory, 2018.
- http://www.damtp.cam.ac.uk/user/tong/gaugetheory/gt.pdf.
- Penrose, R. The Road to Reality (Vintage, London, 2005), Chap. 19.
- Bak, P.; Chen, K. The physics of fractals. Phys. D: Nonlinear Phenom. 1989, 38, 5–12. [Google Scholar] [CrossRef]
- Ratra, B. Cosmological 'seed' magnetic field from inflation. Astrophys. J. 1992, 391, L1–L4. [Google Scholar] [CrossRef]
- Tong, D. University of Cambridge, Lectures on Electromagnetism, Chap. 2023; 4. [Google Scholar]
- https://www.damtp.cam.ac.uk/user/tong/em/el4.pdf.
- Huber, S. 2023; 7.
- https://ethz.ch/content/dam/ethz/special-interest/phys/theoretical-physics/cmtm-dam/documents/qg/Chapter_07.
- Zee, Group Theory in a Nutshell for Physicists (Princeton University Press, Princeton, 2016), Preface and Parts 1, 2.
- Doran, C.; Lazenby, A. Geometric Algebra for Physicists (Cambridge University Press, Cambridge, 2003), Chap. 1, 2, 8.
- Penrose, R. The Road to Reality (Vintage, London, 2005), Chap. 13, 25.
- Halliday, I.; Schwimmer, A. Z(2) monopoles in lattice gauge theories. Phys. Lett. B 1981, 102, 337–340. [Google Scholar] [CrossRef]
- Bissey, F.; Signal, A.I.; Leinweber, D.B. Comparison of gluon flux-tube distributions for quark-diquark and quark-antiquark hadrons. Phys. Rev. D 2009, 80, 114506. [Google Scholar] [CrossRef]
- Suganuma, H.; Sasaki, S.; Toki, H. Color confinement, quark pair creation and dynamical chiral-symmetry breaking in the dual Ginzburg-Landau theory. Nucl. Phys. B 1995, 435, 207–240. [Google Scholar] [CrossRef]
- Salam, A.; Sivaram, C. Strong gravity approach to QCD and confinement. Mod. Phys. Lett. A 1993, 08, 321–326. [Google Scholar] [CrossRef]
- Bernevig, B.A. Topological Insulators and Topological Superconductors (Princeton University Press, Princeton, 2013), Chap. 1-4, 9-10.
- Zwanziger, J.W.; Koenig, M.; Pines, A. Berry's Phase. Annu. Rev. Phys. Chem. 1990, 41, 601–646. [Google Scholar] [CrossRef]
- Tong, D. University of Cambridge, Lectures on the Quantum Hall Effect, Chap. 2016; 1. [Google Scholar]
- https://www.damtp.cam.ac.uk/user/tong/qhe/qhe.pdf.
- Binoth, T.; et al. Gluon-induced W-boson pair production at the LHC. JHEP 2006, 12, 1126–6708. [Google Scholar] [CrossRef]
- Berry, M.V. Quantal phase factors accompanying adiabatic changes. R. Soc. London 1984, 392, 45–57. [Google Scholar] [CrossRef]
- Lederman, L.M.; Hill, C.T. Symmetry and the Beautiful Universe (Prometheus Books, New York, 2004), Chap. 12.
- Lian, B.; Vafa, C.; Vafa, F.; Zhang, S.-C. Chern-Simons theory and Wilson loops in the Brillouin zone. Phys. Rev. B 2017, 95, 094512. [Google Scholar] [CrossRef]
- Evslin, J.; Giacomelli, S.; Konishi, K.; Michelini, A. Nonabelian Faddeev-Niemi decomposition of the SU(3) Yang-Mills theory. J. High Energy Phys. 2011, 2011, 1–25. [Google Scholar] [CrossRef]
- M. E. Peskin and D. V. Schroeder, An Introduction to Quantum Field Theory (CRC Press, Boca Raton, 1995), Chap. 3.
- Lévy-Leblond, J.-M.; Provost, J.-P. Additivity, rapidity, relativity. Am. J. Phys. 1979, 47, 1045–1049. [Google Scholar] [CrossRef]
- N. Mukunda and S. Chaturvedi, Continuous Groups for Physicists (Cambridge University Press, Cambridge, 2022), Chap. 10.
- O'Neal, K.R.; Brinzari, T.V.; Wright, J.B.; Ma, C.; Giri, S.; Schlueter, J.A.; Wang, Q.; Jena, P.; Liu, Z.; Musfeldt, J.L. Pressure-Induced Magnetic Crossover Driven by Hydrogen Bonding in CuF2(H2O)2(3-chloropyridine). Sci. Rep. 2014, 4, srep06054. [Google Scholar] [CrossRef]
- Kaiser, V.; Bloxsom, J.; Bovo, L.; Bramwell, S.T.; Holdsworth, P.C.W.; Moessner, R. Emergent electrochemistry in spin ice: Debye-Hückel theory and beyond. Phys. Rev. B 2018, 98, 144413. [Google Scholar] [CrossRef]
- P. W. Anderson, More And Different: Notes From A Thoughtful Curmudgeon (World Scientific, New Jersey, 2011), Chap. II.
- Sato, M.; Ando, Y. Topological superconductors: a review. Rep. Prog. Phys. 2017, 80, 076501. [Google Scholar] [CrossRef] [PubMed]
- Cayssol, J.; Fuchs, J.-N. Topological and geometrical aspects of band theory. J. Physics: Mater. 2021, 4, 034007. [Google Scholar] [CrossRef]
- Wen, X.-G. Colloquium : Zoo of quantum-topological phases of matter. Rev. Mod. Phys. 2017, 89, 041004. [Google Scholar] [CrossRef]
- Y. Makeenko, Methods of Contemporary Gauge Theory (Cambridge University Press, Cambridge, 2002), Chap. 6.
- Ashtekar, B. K. Berger, J. Isenberg and M. MacCallum, General Relativity And Gravitation: A Centennial Perspective (Cambridge University Press, Cambridge, 2015), Chap. 11.
- E. Fradkin, Quantum Field Theory: An Integrated Approach (Princeton University Press, Princeton, 2021), Chap. 18, 22.
- Bass, S.D. Emergent gauge symmetries: making symmetry as well as breaking it. Philos. Trans. R. Soc. A: Math. Phys. Eng. Sci. 2021, 380, 20210059. [Google Scholar] [CrossRef]
- Cho, Y.M. Physical implications of electroweak monopole. Philos. Trans. R. Soc. A: Math. Phys. Eng. Sci. 2019, 377, 20190038. [Google Scholar] [CrossRef]
- Dirac, P.A.M. The theory of magnetic poles. Phys. Rev. B 1948, 74, 817–830. [Google Scholar] [CrossRef]
- Yerin, Y.; Petrillo, C.; Varlamov, A.A. The Lifshitz nature of the transition between the gap and gapless states of a superconductor. SciPost Phys. Core 2022, 5, 009. [Google Scholar] [CrossRef]
- Yerin, Y.; Varlamov, A.A.; Petrillo, C. Topological nature of the transition between the gap and the gapless superconducting states. EPL (Europhysics Lett. 2022, 138, 16005. [Google Scholar] [CrossRef]
- Hooft, G. Magnetic monopoles in unified gauge theories. Nucl. Phys. B 1974, 79, 276–284. [Google Scholar] [CrossRef]
- Georgi, H.; Glashow, S.L. Unified Weak and Electromagnetic Interactions without Neutral Currents. Phys. Rev. Lett. 1972, 28, 1494–1497. [Google Scholar] [CrossRef]





Disclaimer/Publisher’s Note: The statements, opinions and data contained in all publications are solely those of the individual author(s) and contributor(s) and not of MDPI and/or the editor(s). MDPI and/or the editor(s) disclaim responsibility for any injury to people or property resulting from any ideas, methods, instructions or products referred to in the content. |
© 2025 by the authors. Licensee MDPI, Basel, Switzerland. This article is an open access article distributed under the terms and conditions of the Creative Commons Attribution (CC BY) license (http://creativecommons.org/licenses/by/4.0/).