Submitted:
14 July 2023
Posted:
14 July 2023
Read the latest preprint version here
Abstract
Keywords:
1. Introduction
2. Contingent valuation machine learning (CVML) framework
2.1. Contingent valuation procedures
2.1.1. Open-ended
2.1.2. Payment card
2.2. Machine learning procedures
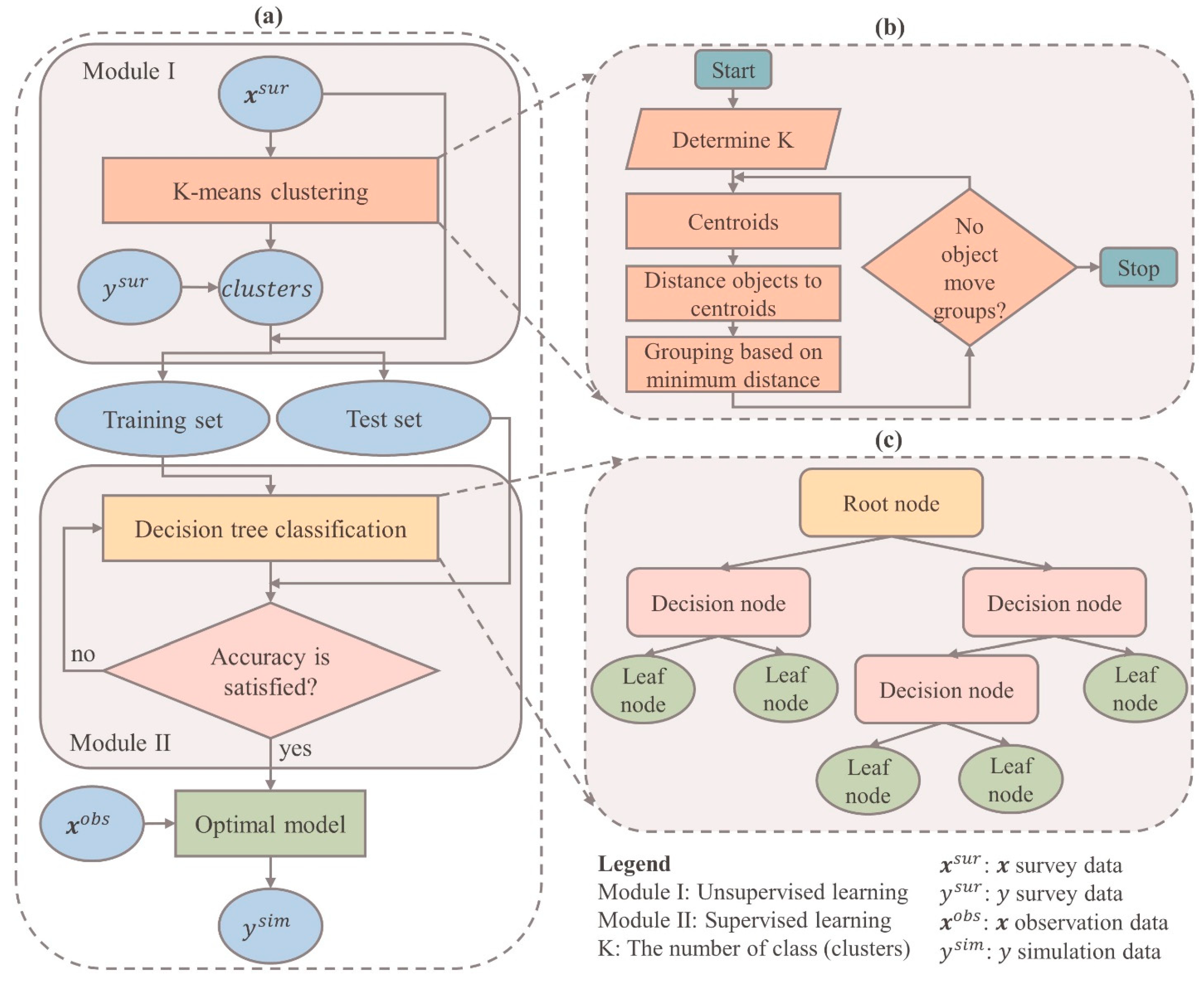
2.2.1. K-means clustering algorithm (Module I)
2.2.2. Decision tree classification algorithm (Module II)
2.2.3. Evaluation metrics
2.2.4. Data
3. Results of model development
3.1. The K-means cluster (Module I)
3.2. The classification prediction model (Module II)
4. Testing the applicability of the CVML method
5. Conclusion
Author Contributions
Funding
Data Availability Statement
Acknowledgments
Conflicts of Interest
References
- Atteridge, A. Will Private Finance Support Climate Change Adaptation in Developing Countries ? Historical Investment Patterns as a Window on Future Private Climate Finance. Environment 2011, 1–38. [Google Scholar]
- Buso, M.; Stenger, A. Public-Private Partnerships as a Policy Response to Climate Change. Energy Policy 2018, 119, 487–494. [Google Scholar] [CrossRef]
- Champ, P.A.; Boyle, K.J.; Brown, T.C. A Primer on Nonmarket Valuation; Kluwer Academic Publishers, 101 Philip Drive, Norwell, MA 02061, U.S.A. 2017. [Google Scholar]
- Venkatachalam, L. The Contingent Valuation Method: A Review. Environ. Impact Assess. Rev. 2004, 24, 89–124. [Google Scholar] [CrossRef]
- Kamri, T. Willingness to Pay for Conservation of Natural Resources in the Gunung Gading National Park, Sarawak. Procedia - Soc. Behav. Sci. 2013, 101, 506–515. [Google Scholar] [CrossRef]
- Khuc, V.Q.; Nong, D.; Vu, P.T. To Pay or Not to Pay That Is the Question - for Air Pollution Mitigation in a World’s Dynamic City: An Experiment in Hanoi, Vietnam. Econ. Anal. Policy 2022, 74, 687–701. [Google Scholar] [CrossRef]
- Báez, A.; Herrero, L.C. Using Contingent Valuation and Cost-Benefit Analysis to Design a Policy for Restoring Cultural Heritage. J. Cult. Herit. 2012, 13, 235–245. [Google Scholar] [CrossRef]
- Khuc, V.Q.; Alhassan, M.; Loomis, J.B.; Tran, T.D.; Paschke, M.W. Estimating Urban Households’ Willingness-to-Pay for Upland Forest Restoration in Vietnam. Open J. For. 2016, 06, 191–198. [Google Scholar] [CrossRef]
- Wang, T.; Wang, J.; Wu, P.; Wang, J.; He, Q.; Wang, X. Estimating the Environmental Costs and Benefits of Demolition Waste Using Life Cycle Assessment and Willingness-to-Pay: A Case Study in Shenzhen. J. Clean. Prod. 2018, 172, 14–26. [Google Scholar] [CrossRef]
- Masud, M.M.; Junsheng, H.; Akhtar, R.; Al-Amin, A.Q.; Kari, F.B. Estimating Farmers’ Willingness to Pay for Climate Change Adaptation: The Case of the Malaysian Agricultural Sector. Environ. Monit. Assess. 2015, 187. [Google Scholar] [CrossRef]
- Nguyen, A.-T.; Tran, M.; Nguyen, T.; Khuc, Q. Using Contingent Valuation Method to Explore the Households’ Participation and Willingness-to-Pay for Improved Plastic Waste Management in North Vietnam. In Nguyen, A.T., Pham, T.T., Song, J., Lin, YL., Dong, M.C. (eds) Contemporary Economic Issues in Asian Countries: Proceeding of CEIAC 2022, Volume 2; Springer Nature Singapore, 2023; pp. 219–237.
- Carson, R.T. Contingent Valuation:A User’s Guide. Environ. Sci. Technol. 2000, 34, 1413–1418. [Google Scholar] [CrossRef]
- MacQueen, J. Some Methods for Classification and Analysis of Multivariate Observations. In Proceedings of the Proceedings of the 5th Berkley Symposium on Mathematical Statistics and Probability; 1967; pp. 281–297. [Google Scholar]
- Zˇalik, K.R. An Efficient k 0 -Means Clustering Algorithm. Pattern Recognit. Lett. 2008, 29, 1385–1391. [Google Scholar] [CrossRef]
- Rana, S.; Jasola, S.; Kumar, R. A Hybrid Sequential Approach for Data Clustering Using K-Means and Particle Swarm Optimization Algorithm. Int. J. Eng. Sci. Technol. 2010, 2. [Google Scholar] [CrossRef]
- Brusco, M.J.; Steinley, D. A Comparison of Heuristic Procedures for Minimum Within-Cluster Sums of Squares Partitioning. Psychometrika 2007, 72, 583–600. [Google Scholar] [CrossRef]
- J. A. Hartigan, M.A.W. Algorithm AS 136: A K-Means Clustering Algorithm. J. R. Stat. Soc. Ser. B Methodol. 1979, 28, 100–108. [Google Scholar]
- Krzanowski, W.J.; Lai, Y.T. A Criterion for Determining the Number of Groups in a Data Set Using Sum-of-Squares Clustering. Biometrics 1988, 44, 23. [Google Scholar] [CrossRef]
- Thorndike, R.L. Who Belongs in the Family? Psychometrika 1953, 18, 267–276. [Google Scholar] [CrossRef]
- Swain, P.H.; Hauska, H. Decision Tree Classifier: Design and Potential. IEEE Trans Geosci Electron 1977, GE-15, 142–147. [Google Scholar] [CrossRef]
- Mahesh, B. Machine Learning Algorithms - A Review. Int. J. Sci. Res. 2020, 18, 381–386. [Google Scholar] [CrossRef]
- Cheushev, V.; Simovici, D.A.; Shmerko, V.; Yanushkevich, S. Functional Entropy and Decision Trees. In Proceedings of the Proceedings of The International Symposium on Multiple-Valued Logic; 1998; pp. 257–262. [Google Scholar]
- Molala, R. Entropy, Information Gain, Gini Index—The Crux of a Decision Tree. Medium 2019, 1–8. [Google Scholar]
- Tangirala, S. Evaluating the Impact of GINI Index and Information Gain on Classification Using Decision Tree Classifier Algorithm. Int. J. Adv. Comput. Sci. Appl. 2020, 11, 612–619. [Google Scholar] [CrossRef]
- Goutte, C.; Gaussier, E. A Probabilistic Interpretation of Precision, Recall and F-Score, with Implication for Evaluation. Lect. Notes Comput. Sci. 2005, 3408, 345–359. [Google Scholar] [CrossRef]
- Vuong, Q.H.; La, V.P.; Ho, M.T.; Pham, T.H.; Vuong, T.T.; Vuong, H.M.; Nguyen, M.H. A Data Collection on Secondary School Students’ Stem Performance and Reading Practices in an Emerging Country. Data Intell. 2021, 3, 336–356. [Google Scholar] [CrossRef]
- Khuc, V.Q.; Vu, P.T.; Luu, P. Dataset on the Hanoian Suburbanites’ Perception and Mitigation Strategies towards Air Pollution. Data Br. 2020, 33, 106414. [Google Scholar] [CrossRef]
- Vuong, Q.-H.; Phu, T.V.; Le, T.-A.T.; Van Khuc, Q. Exploring Inner-City Residents’ and Foreigners’ Commitment to Improving Air Pollution: Evidence from a Field Survey in Hanoi, Vietnam. Data 2021, 6, 39. [Google Scholar] [CrossRef]
- Vuong, Q. The (Ir)Rational Consideration of the Cost of Science in Transition Economies. Nat. Hum. Behav. 2018, 2, 41562. [Google Scholar] [CrossRef]







| Variables | Definitions and measurements | Mean | SD | |
|---|---|---|---|---|
| Gender | Gender of respondents. 1 = Male; 0 = Female | 0.546 | 0.498 | |
| Age | Age of respondents. 1 = aged 10–18; 2 = aged 19–30; 3 = aged 31–40; 4 = aged 41–50; 5 = aged 51–60; 6 = above 60 | 3.638 | 1.534 | |
| Education | Respondents’ highest educational levels attained. 1 = Secondary school or below; 2 = Highschool; 3 = Technical school/college degree; 4 = Bachelor’s Degree; 5 = Master’s Degree; 6 = Doctoral Degree | 0.531 | 0.5 | |
| LogIncome | Common logarithm of midpoints of the reported respondent’s household disposal income intervals (million VND per month) | 0.546 | 0.498 | |
| Willingness- to- pay | The contribution values are 0, 5, 10, 20, 30, 50, 100, 150, 200, 250, 300, 350, 400, 450, 500, 1000, above 1000 thousand Vietnam Dong (VND) (in US dollar, the levels are $0, $0.2, $0.4, $0.9, $1.3, $2.2, $4.3, $6.5, $8.7, $10.9, $13, 15.2, $17.4, $19.6, $21.7, $43.5, and above $43.5, respectively; $1∼23,000 VND) | 8707 (VND) | 12232 (VND) | |
| Precision | Recall | F1-score | n | |
|---|---|---|---|---|
| Cluster 1 | 1 | 1 | 1 | 58 |
| Cluster 2 | 1 | 0.25 | 0.4 | 4 |
| Cluster 3 | 1 | 1 | 1 | 29 |
| Cluster 4 | 1 | 1 | 1 | 14 |
| Cluster 5 | 0.88 | 1 | 0.94 | 23 |
| Cluster 6 | 1 | 1 | 1 | 7 |
| Cluster 7 | 1 | 1 | 1 | 20 |
| Cluster 8 | 1 | 1 | 1 | 19 |
Disclaimer/Publisher’s Note: The statements, opinions and data contained in all publications are solely those of the individual author(s) and contributor(s) and not of MDPI and/or the editor(s). MDPI and/or the editor(s) disclaim responsibility for any injury to people or property resulting from any ideas, methods, instructions or products referred to in the content. |
© 2023 by the authors. Licensee MDPI, Basel, Switzerland. This article is an open access article distributed under the terms and conditions of the Creative Commons Attribution (CC BY) license (http://creativecommons.org/licenses/by/4.0/).