Preprint
Article

This version is not peer-reviewed.

Integrated Transcriptome Analysis Identified Key Expansin Genes Associated with Wheat Cell Wall, GrainWeight and Yield

  † These authors contributed equally to this work.

A peer-reviewed article of this preprint also exists.

Submitted:

10 July 2023

Posted:

12 July 2023

You are already at the latest version

Abstract
This research elucidates the dynamic expression of expansin genes during the wheat grain (Triticum aestivum L.) development process using comprehensive meta-analysis and experimental validation. We leveraged RNA-seq data from multiple public databases, applying stringent criteria for selection, and identified 60,852 differentially expressed genes across developmental stages. From this pool, 28,558 DEGs were found to exhibit significant temporal regulation in at least two different datasets, and were enriched for processes integral to grain development such as carbohydrate metabolism and cell wall organization. Notably, 30% of the 241 known expansin genes showed differential expression during grain growth. Hierarchical clustering and expression level analysis revealed temporal regulation and distinct contributions of expansin subfamilies during the early stages of grain development. Further analysis using co-expression networks underscored the significance of expansin genes, revealing their substantial co-expression with genes involved in cell wall modification. Finally, qPCR validation and grain morphological analysis under field conditions indicated a significant negative correlation between expression of select expansin genes and grain size and weight. This study illuminates the potential role of expansin genes in wheat grain development and provides new avenues for targeted genetic improvements in wheat.
Keywords: 
;  ;  ;  ;  

1. Introduction

Wheat, as the most widely cultivated cereal, plays a crucial role in global food security by providing approximately one-fifth of the world’s total caloric intake (https://www.fao.org/faostat/en/#home). However, the escalating threat of global warming necessitates improvements in wheat production to meet rising global demands, given that current production rates are insufficient [1,2]. Therefore, the need arises to optimize wheat production, particularly focusing on the grain growth phases.
Grain development comprises three distinct phases: grain growth, grain filling, and desiccation, involving a series of cellular events within different grain tissues: the endosperm, maternal tissues, and embryo [3]. These stages coincide with substantial alterations in gene expression linked to essential processes that drive development, tissue specificity, and the function of transcription factors [4]. Transcriptomic time-series studies on developing whole caryopses of wheat have illuminated a plethora of differentially expressed genes (DEGs), associated with cell division, starch biosynthesis, and hormone biosynthesis, thereby indicating dynamic and intricate gene regulation throughout the process [5,6,7].
Grain yield in wheat predominantly depends on two factors: the number of grains per square meter and grain weight, the latter of which directly correlates with grain volume [8]. Grain weight is influenced by grain dimensions (width, length, and height), and its potential is primarily determined during a brief window of grain development [9,10,11]. Concurrently, strong associations have been established between grain weight and floral carpel size at anthesis in both sunflower and wheat crops [9,12]. This reinforces the hypothesis that the maternal tissues forming the grain’s outer layers, the pericarp, influence potential grain weight by physically constraining expansion, thereby determining grain volume [9,13,14].
Concomitantly, pericarp growth is highly active during the early stages of grain filling, with grain size modifications, especially length, defined during the growth phase [8]. A strong correlation exists between these alterations and final grain weight. Notably, grain elongation is primarily driven by the rate of cell elongation [15]. Consequently, the processes governing cell wall expansion are critical for potential grain weight. For cell growth to occur, the cell wall must reorganize and extend, transitioning from rigidity to a viscoelastic or relaxed state, which facilitates cell expansion [16].
At the molecular level, the expression of certain protein factors, such as expansins, plays a paramount role in this cell expansion process, crucial for defining grain size [17]. Expansins, ubiquitous across plants, can soften and extend the cell wall, while working in tandem with xyloglucan-endotransglycosylase/hydrolases (XTHs), which modify the cell wall [16]. Expansins comprise a superfamily of proteins that are essential for stress relaxation and cell wall extension in plants [18]. Classified into four subfamilies: α expansin (EXPA), β expansin (EXPB), expansin-like A (EXLA), and expansin-like B (EXLB), these proteins are typically 250-275 amino acids in length, characterized by two specific domains [19]. Multiple members of the EXPA and EXPB subfamilies have demonstrated in vitro expansin activity, specifically the ability to induce rapid extension or stress relaxation of isolated cell walls placed under uniaxial tension [19]. The biomechanical properties of the cell wall, mediated by expansin action, regulate plant development and growth by controlling cell elongation and primordia specification/outgrowth [20].
Extensive research on expansins from various plant species has revealed their influence on nearly all growth phases and their potential impact on plant-biotic/abiotic stress relationships [17]. However, only a handful of expansins have been associated with crop improvement or yield enhancement. For instance, a recent study highlighted the potential to increase grain weight without altering grain numbers through the ectopic expression of a wheat root expansin, TaEXPA-6, in endosperm and pericarp tissues during the initial stages of grain development [21]. Despite the wheat genome encoding 241 expansin genes divided into three subfamilies: EXPA, EXPB, and EXLA [22], only a small fraction has been functionally characterized, leaving a substantial knowledge gap about the specific roles and expression patterns of expansins during grain growth [21,23,24,25] .
Our study aims to identify key expansin genes that play essential roles in cell wall loosening, stress relaxation, and cell expansion, which are fundamental to grain growth. We propose that the use of bioinformatics tools to analyze publicly available RNA-seq data will yield robust, verifiable results about gene expression during wheat grain development. The knowledge gained from this research could greatly benefit future wheat breeding programs, primarily focusing on enhancing grain yield—an imperative goal considering the increasing global food demand.

2. Results

2.1. Data Collection and Identification of DEGs during Wheat Grain Development

In this study, a comprehensive meta-analysis was performed on publicly available RNA-seq data with the aim of identifying cell wall-associated genes that exhibit differential expression during wheat grain development. The analysis was specifically focused on bread wheat (Triticum aestivum L.) to avoid potential complexities associated with the diverse ploidy levels inherent in different wheat species. The selected studies met critical criteria: they were peer reviewed for quality assurance, employed consistent sequencing platforms to maintain comparability, used whole-grain samples, and captured at least three temporal stages to delineate expression dynamics throughout grain development.
We selected three datasets from the GEO and SRA databases [6,26,27], comprising 100 samples across seven distinct stages of grain development (Table 1). Over 2.1 billion raw reads from these datasets were pseudoaligned to the reference transcriptome of Triticum aestivum cv. Chinese Spring (IWGSC RefSeq v1.1) using kallisto software [28] (Supplementary Table S1). In particular, approximately 60% of these reads were successfully aligned, with an average of 12.7 million reads per sample.
The DESeq2 R package [29] was employed to investigate DEGs across all temporal pairings within each dataset, applying a false discovery rate (FDR) threshold of 0.05 and a two-fold change cutoff. In total, we identified 60,852 DEGs spanning the developmental stages in all three datasets (Supplementary Table S2). The first dataset yielded 46,833 DEGs, primarily observed between 15 and 35 days after anthesis (DAA). The second dataset revealed 10,686 DEGs, predominantly from 9 to 25 DAA. The third dataset contained 40,142 DEGs, with the greatest number found when comparing 5 DAA samples with those from 10, 15, and 20 DAA.

2.2. Robust Identification of DEGs during Grain Development

We established a set of robustly regulated DEGs by intersecting unique genes from each dataset. There were 8,341 genes consistently present across all three datasets and 28,558 genes shared between at least two datasets (Figure 1.B, Figure 1.C, Supplementary TableS2). Considering a good balance between consistency and information, we decided to select these genes that showed significant temporal regulation in at least two different datasets for further analyses.
To ascertain whether the selected genes provide insight into the grain development process, we conducted an enrichment analysis of gene ontology terms associated with the 28,558 robust temporally responsive genes during wheat grain development. As depicted in Figure 2, the top five overrepresented biological function GO terms are linked to well-known processes in grain development such as carbohydrate metabolism (adjusted p-value = 9.04E-47, 1128 genes, [6,7]), nucleosome organization (adjusted p-value = 1.03E-30, 177 genes, [30]), and cell wall organization and biosynthesis (adjusted p-value = 4.30E-19, 310 genes, [3,7]). The molecular functions and cellular component GO terms align with these primary functions. For example, ‘nucleosome’ and ‘extracellular region’ are among the most overrepresented GO terms in the cellular component domain (Figure 2). These findings suggest that the selected genes are strongly associated with grain development, including genes involved in cell wall biosynthesis.

2.3. Temporal Dynamics and Subfamily Distribution of Expansin Genes During Grain Development

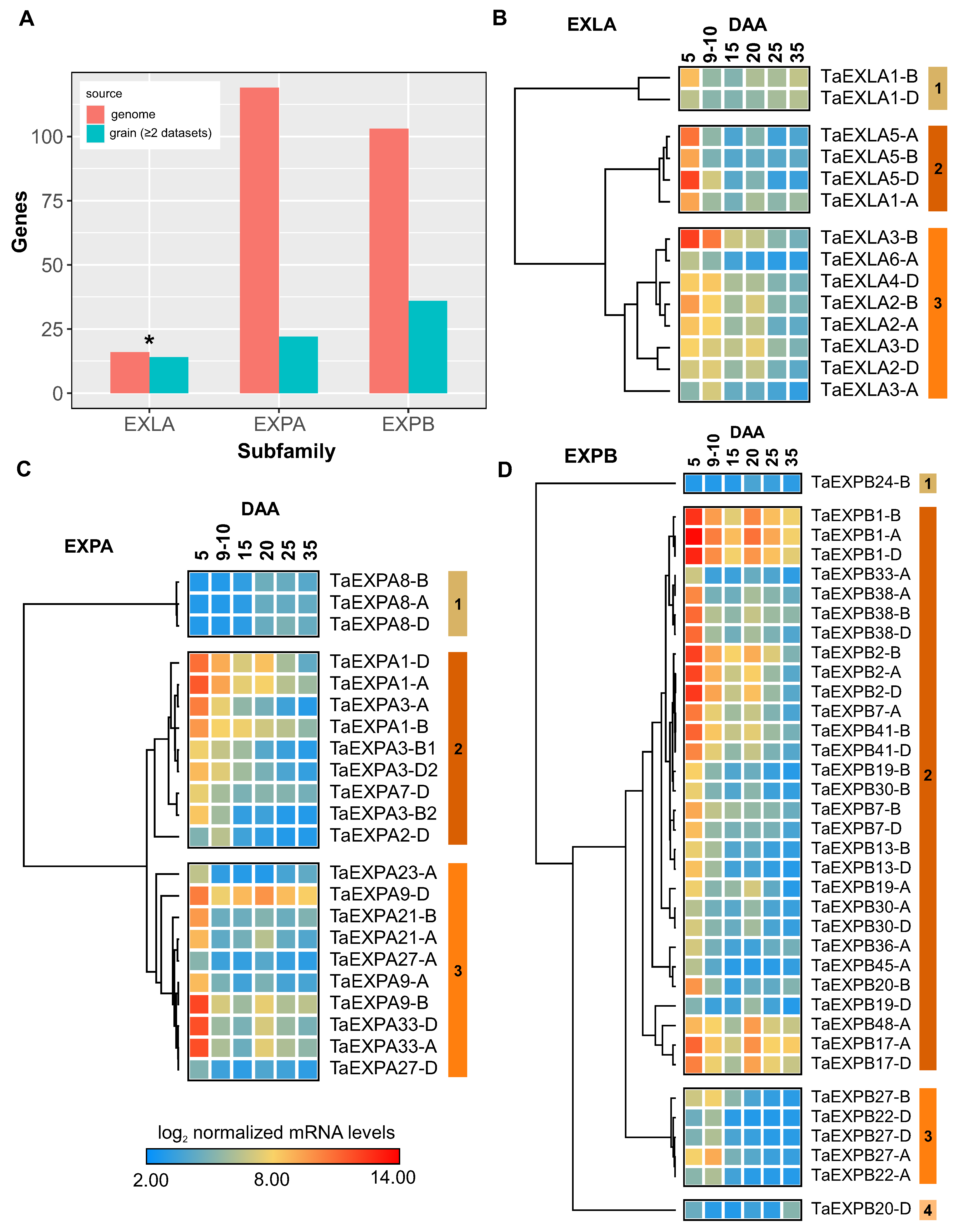
From a total of 241 expansin-encoding genes identified in the wheat genome [22], our comprehensive meta-analysis revealed 72 expansin genes that displayed differential expression over time during grain development in at least two different datasets. After eliminating functional redundancy attributed to ploidy, we distinguished 33 unique expansin genes spread across three subfamilies. Specifically, the TaEXPA subfamily had 10 unique genes (22 when counting homoeologs), the TaEXPB subfamily contained 17 (with 36 when homoeologs are included), and the TaEXLA subfamily comprised of 6 unique genes (or 14 when including homoeologs) (refer to Figure 3A). Particularly, the TaEXLA subfamily was notably over-represented in our dataset (14 out of 16 genes, with a 3.3 fold-enrichment, p-value <0.01), which suggests its potential significance in wheat grain growth.
To explore the temporal patterns of expansin expression during grain development, we employed hierarchical clustering using the meta-analysis RNA-seq data. To simplify data visualization, we averaged the expression of all samples at the same time point for each gene, a method that was extended to closely spaced time points, for example, 9 and 10 DAA. Our analysis discerned at least three distinct clusters within each expansin subfamily (Figure 3). A majority of the expansin genes, irrespective of their subfamily, exhibited a significant temporal decrease in expression from day 5 to 15 DAA, subsequently maintaining low expression levels thereafter. Despite this general pattern, we identified two subclusters: one demonstrating a rapid decrease at 9-10 DAA (cluster 2, Figure 3B and Figure 3C), and another illustrating a later decrease between 9-10 DAA and 15 DAA (cluster 3, Figure 3 B and Figure 3C). These observations advance our understanding of the temporal regulation of expansin gene expression during grain development, implying a coordinated expression within this pivotal gene family for cell wall growth and remodeling. Analyzing normalized expression levels, we aimed to discern which expansins might significantly contribute to the early stages of grain growth. As illustrated in Figure 3, the expansin gene with the highest expression on day 5 DAA was TaEXPB1-A, alongside its homoeologs TaEXPB1-B, TaEXPB1-D. Notably, another member of the EXPB subfamily with its three homoeologs was among the ten most expressed expansins at 5 DAA (TaEXPB2). Moreover, we detected two representatives from the EXLA subfamily, TaEXLA3-B and TaEXLA5-D, and two members of the EXPA subfamily, TaEXPA9-B and TaEXPA33-A, among the top 10. These findings deepen our understanding of the functional implications of different expansin subfamilies in the initial stages of grain development.

2.4. Gene Co-expression Network Analysis Unveils Expansin Genes Associated with Cell Wall Development in Wheat Grains

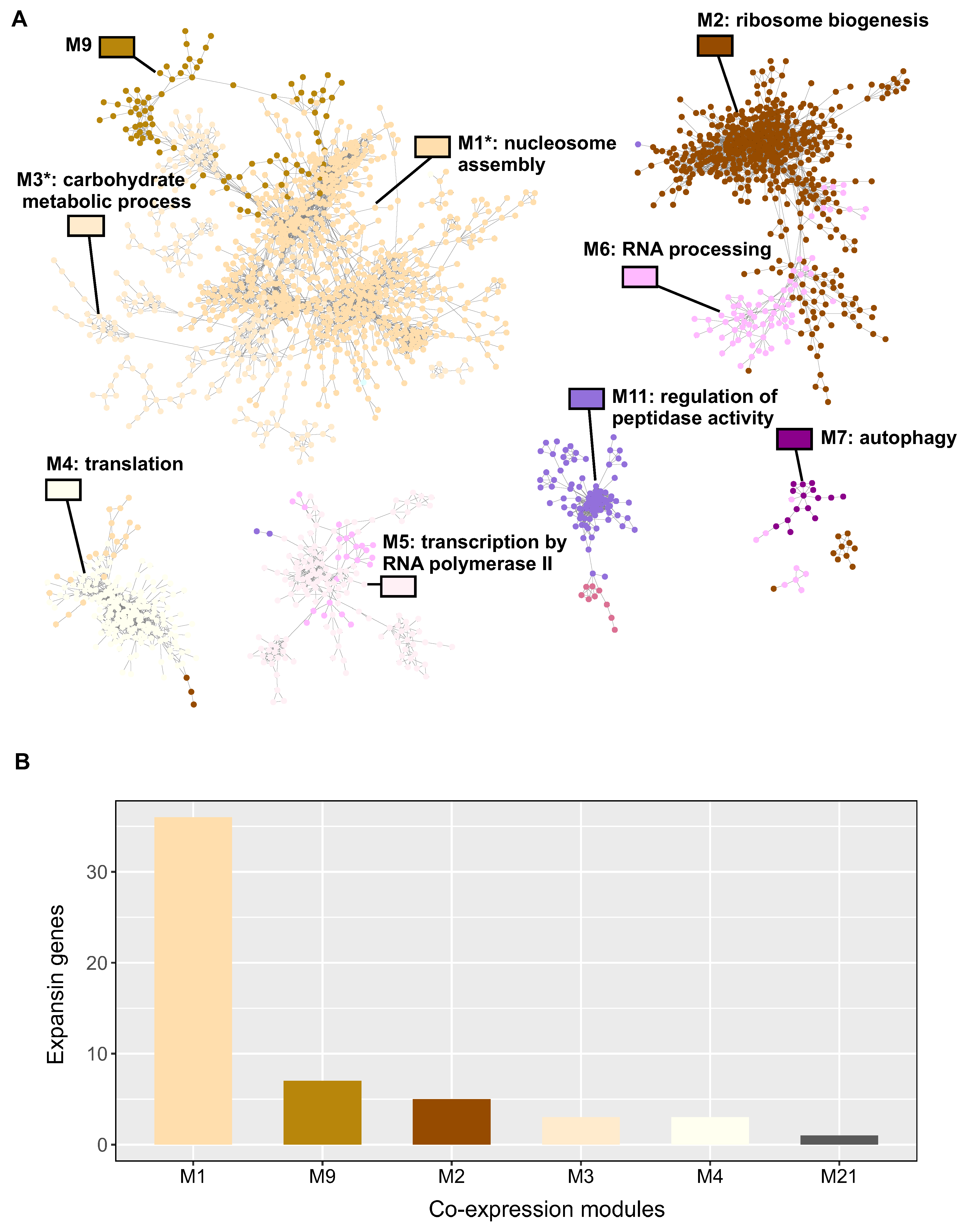
Our initial investigation yielded 28,558 genes showing significant temporal regulation during wheat grain development (Supplementary TableS2). Using the Weighted Gene Co-expression Network Analysis (WGCNA) method from the Bionero R package [32], we constructed a gene co-expression network, aiming to identify gene clusters associated with cell wall development and discerning which expansins genes concurrently express with these specific clusters. The WGCNA enabled the classification of the identified genes into 28 discrete co-expression modules (Supplementary Table S3), with over half the genes concentrated within the top five modules: M1 to M5 (Figure 4A).
We streamlined the co-expression network by illustrating interactions with a Pearson correlation of 0.95 or higher, resulting in a network comprising 2,793 genes and 10,002 interactions (Figure 4A). Notably, the larger modules, M1 and M2, displayed connections with smaller modules, including M3-M9 and M6, indicating potential functional interrelationships. An overrepresentation analysis suggested that M1 and M3 shared four GO terms associated with the cell wall, while M2 and M6 shared seven GO terms related to metabolism and signaling.
We pinpointed co-expression modules overrepresented with cell wall-related GO terms and identified only two such modules, M1 and M3 (Supplementary Table S3). The distribution analysis revealed that the majority of expansins (75%) were located in the module M1, associated with the cell wall, while M3, another cell wall-related module, contained a fewer number of expansin genes (Figure 4B).
M1 genes were predominantly expressed on 5 DAA, with a sharp decline in expression on 9 -10 DAA, and stabilization thereafter from 15 DAA (Figure 5A). The biological functions most overrepresented in this module were “nucleosome assembly” and “photosynthesis”, along with several cell wall-related terms. Importantly, of the 345 cell wall-associated genes annotated in the wheat genome, 138 were found in Module 1, indicating a considerable enrichment of this biological process in this cluster.
In contrast, M3 was characterized by the enrichment of the GO terms “carbohydrate metabolic process” (183 genes), “starch biosynthetic process”, and “energy reserve metabolic process”, suggesting its role in grain filling. Among the ten most overrepresented biological processes, two were cell wall-related: “cellulose metabolic process” (16 genes) and “cell wall organization” (29 genes). However, gene expression within this module did not diminish until 20 DAA, unlike M1 (Figure 5B). Collectively, these results suggest that distinct functional processes associated with cell wall development could operate at specific stages of grain development.
Our InterPro domain functional annotation analysis of genes associated with the commonly enriched GO term “cell wall organization or biogenesis” in both M1 and M3 modules revealed distinct domain distributions. Notably, the M1 module was predominantly characterized by the XTH (xyloglucan endotransglucosylase/hydrolases) functional domain (25%), while M3 was characterized by cellulose synthase domain (19%) (Figure 5C), suggesting a differential temporal regulation between enzymes involved in cell wall modification and those engaged in biogenesis.
In summary, most expansins demonstrated a decreasing expression pattern from 5 DAA, mirroring the expression pattern of other cell wall genes. Furthermore, we detected a small subset of expansins maintaining consistent expression levels during the first 20 DAA, correlating with the expression of cellulose synthase genes. This temporal pattern underscores the potential role of these expansins in wheat grain cell expansion and cell wall organization.

2.5. Differential Expression Patterns of Expansin Genes in Developing Grains Analyzed by qPCR and Their Correlation with Grain Morphology and Weight

In order to examine the expression patterns of expansin genes linked to cell wall-associated modules obtained in our meta-analysis, we conducted an experiment under field conditions during the 2021 season. We gathered grain samples at seven distinct stages of development: 5, 10, 15, 20, 25, 31, 35, and 40 DAA (Figure 6). Six expansin genes, two from each subfamily (EXPA: TaEXPA1-A, TaEXPA3-B1; EXPAB: TaEXPB2-B, TaEXPB7-B; EXLA: TaEXLA2-D, TaEXLA3-B), were chosen for validation through quantitative PCR (qPCR) in these samples. The selection was guided by consistency in the meta-analysis results, prioritizing expansin genes that showed differential expression across numerous samples. Our primary focus was on verifying the expression of expansins from the M1 module, which featured the highest number of cell wall genes. Moreover, we also analyzed the expression of an expansin gene from the M3 module (TaEXPA3-B1, Supplementary FigureS1).
As shown in Figure 6, the expression of expansins TaEXPA1-A, TaEXPB2-B, and TaEXLA-3B significantly declined starting from 20 DAA. Before day 20, two distinct expression patterns were discernible: expansin TaEXPB2-B showed a notable decrease at each time point from 5 DAA to 20 DAA, while expansins TaEXPA1-A and TaEXLA-3B did not exhibit any significant decrease in their expression during this period. This latter pattern was similarly observed for expansins TaEXPA3-B1, TaEXPB7-B, and TaEXLA2-D (Supplementary FigureS1), suggesting that most expansins maintain high expression levels during the grain’s exponential growth phase and subsequently decrease from 15 DAA.
To investigate if there is a correlation between the expression of selected expansins and grain size and weight during their developmental stages, we assessed parameters such as grain length, width, area, and dry weight at the same stages of development as in the qPCR analysis. The expansins TaEXPA1-A and TaEXPB2-B demonstrated a significantly negative correlation (p-value <0.01, R<-0.8) with these grain growth parameters, whereas TaEXLA-3B did not exhibit any significant correlation (Figure 7). Similarly, two other expansins from the A and B subfamilies that were analyzed by qPCR, also showed negative correlations with grain weight and width (TaEXPA3-B1 and TaEXPB7-B; see Supplementary Figure S2). However, the other EXLAs representative analyzed, TaEXLA2-D and TaEXLA3-B, did not demonstrate any significant correlation with these traits (see Supplementary FigureS2).

3. Discussion

Expansins are plant proteins that weaken the cell wall and participate in cell enlargement and other processes requiring cell wall modification, such as stress response [16,20]. In the wheat genome, 241 expansins have been identified [22], only a subset of which have been functionally characterized [21,23,24,25]. Despite the substantial presence of expansins in the wheat genome and their integral role in cell expansion, the comprehensive repertoire of specific expansins expressed during grain growth remains largely uncharacterized. Meta-transcriptomic analysis facilitates the identification of essential genes whose expression is independent of other variables, such as developmental stage or growth conditions [38,39,40]. Consequently, we conducted a meta-analysis of transcriptomics using three sets of publicly available RNA-seq data to establish which expansins are active during grain expansion and which are coexpressed with cell wall marker genes.

3.1. Identification of Temporally Regulated Expansins during Grain Growth

In our analysis, we identified 28,558 genes that are temporally regulated during grain development across at least two different data sets (Figure 1C). Functional enrichment analysis revealed that this robust gene set is indicative of the main processes known during grain growth, such as carbohydrate metabolism [6,7], nucleosome modification [30], and cell wall modification [3,7].
Having confirmed that our gene set accurately represents grain development, we proceeded to search for genes encoding expansins in wheat genome [22]. We discovered 72 expansins that are temporally regulated during wheat grain growth, corresponding to 33 unique genes after eliminating functional redundancy due to ploidy. Thus, we were able to rule out about 70% of the wheat genome expansins whose expression does not vary significantly during grain growth or are not expressed in this tissue. However, the number of detected expansins is still quite high, considering, for example, Arabidopsis has a total of 36 expansins in its genome [19]. The large number of wheat expansins is likely related to the distinctive cell wall composition of grasses compared with eudicots and most monocot groups [19,41]. These cell walls contain high levels of heteroxylans and relatively smaller amounts of heteromannans, pectic polysaccharides, and xyloglucans. Certain grasses and cereals also contain (1,3;1,4)- β -glucans, which are not widely distributed outside the Poaceae [42,43].

3.2. Functional Implications of Identified Expansins

Given the levels and timing of expression, we propose that a subset of the 72 identified expansins may play a pivotal role in wheat grain growth. The grain growth phase, characterized by cell wall initiation and pronounced mitotic division, typically unfolds within a 1-10 DAA window [44]. This phase is specifically associated with cellularization between 3-6 DAA [3,44]. Accordingly, our investigation centered on expansins exhibiting peak expression at 5 DAA, which aligns with cell wall initiation.
Notably, TaEXPB1, including its three homologs A, B, and D, exhibited the most pronounced expression, followed by TaEXPB2. Intriguingly, previous research has reported that overexpression of the TaEXPB1 gene in Arabidopsis results in rapid root elongation, early bolting, and increases in leaf number, rosette diameter, and stem length [23]. These results suggests that TaEXPB1 may play a functionally significant role in grain growth in wheat.
In the case of the EXPA subfamily, the genes TaEXPA9, TaEXPA33, and TaEXPA1 displayed the highest expression during the early stages of grain growth. Interestingly, overexpression of TaEXPA1 in Arabidopsis has been demonstrated to increase germination rates and yield larger cotyledons and rosette leaves [24]. These prior findings imply that the expansins identified through our meta-analysis strategy could be promising candidates for enhancing yield in wheat.
Moreover, we discovered that the TaEXLA subfamily was the most abundantly represented among expansins in our dataset of robustly regulated genes during wheat grain expansion. Alpha and beta expansins have been experimentally demonstrated to induce cell wall loosening [45,46], but scant information is available regarding the EXLA and EXLB family genes [19,47]. Despite structural similarities to other expansins and possessing signal peptides that target them to the cell wall, their exact function is still speculative [19]. Notably, non-flowering plants lack EXLA and EXLB genes [19], suggesting a potential association of these expansin families with the complex cell wall systems found in angiosperms. The only functional evidence linking these expansins to cell wall modification is from Boron et al., 2014, wherein overexpression of Arabidopsis EXLA2, a member of the expansin-like A family, led to slight enlargement of etiolated hypocotyls, accompanied by cell wall thickening and reduced cell wall strength [48].

3.3. Gene Co-expression Network Insights and Correlation with Grain Traits

To determine which temporally regulated expansins are co-expressed with genes implicated in cell wall modification, we used co-expression network analysis on a dataset of 100 genes derived from a meta-analysis. Co-expression analysis can effectively identify candidate genes involved in specific biological processes and predict the functions of unknown genes [49]. We found that more than half of the differentially expressed expansins in wheat grains (38 out of 72) are clustered in a co-expression module related to cell wall processes (M1, Figure 4). A prior RNA-seq study noted a surge in the expression of genes in the “cell wall” category at 6 DAA [5]. An in-depth examination of the functional domains present within this module’s cell wall genes elucidated that they are chiefly involved in cell wall modification (Figure 5C). This module encompasses expansins with high expression levels at 5 DAA, including TaEXPB1, TaEXPB2, TaEXPA9, TaEXPA33, and TaEXPA1, supporting the hypothesis that these might be pivotal genes for wheat grain growth.
To support these findings, we validated the expression of these expansins through qPCR analysis in a separate grain growth experiment, and assessed their correlation with grain dimensions and weight. We found a strong negative correlation between expansins TaEXPA1-A / TaEXPB2-B and grain dimensions (r>0.9) and weight, indicating their potential involvement in grain growth. Two other expansins from these subfamilies, TaEXPA3-B1 and TaEXPB2-B, also showed a significant correlation with grain weight and size (Supplementary FigureS2). Previous research corroborates the link between wheat expansins from these subfamilies and cell growth and grain yield. For example, overexpression of wheat TaEXPA2 in tobacco increased seed production by altering seed size [25], while overexpressing TaEXPA1 in Arabidopsis boosted germination and growth rate across multiple growth stages [24]. Similarly, the ectopic expression of TaEXPA6 led to a significant increase in grain size without affecting grain number, resulting in improved yield under field conditions [21]. Overexpression of TaEXPA2 and TaEXPB1 had similar effects, causing rapid root elongation, early bolting, and increases in the number of leaves, rosette diameter, and stem length [23]. In summary, these findings suggest that the alpha and beta family expansins identified in this study are promising candidate genes for enhancing wheat grain yield.

3.4. Potential Role and Impact of EXLA Subfamily Expansins on Grain Features

Our analysis of the EXLA subfamily expansins, specifically TaEXLA3-B and TaEXLA2-D, through quantitative PCR (qPCR), revealed no significant correlation with grain dimensions or weight. This result suggests a divergence in their expression timing in relation to grain growth dynamics (Figure 6). Consequently, this finding indicates that certain expansins may have specialized roles during specific stages of grain development, where their molecular function is required. For instance, while cellularization is generally accepted to be completed by the 7 DAA, endosperm cells continue to proliferate until approximately 12-14 DAA [3]. This proliferation aligns with the observed expression patterns of TaEXLA2 and TaEXLA3, suggesting their possible association with the growth of these cells, which is not seen in the case of alpha and beta expansins. Further, these EXLA subfamily expansins might be related to the growth of specific grain tissues, such as the pericarp. Research indicates the pericarp’s temporal dynamics are distinct from those of the endosperm and embryo [50]. Interestingly, wheat’s maximum pericarp weight is achieved by 12 DAA, correlating with the peak expression of TaEXLA3 found in our study (10 DAA). Public expression data from the Wheatomics database [51] also reveals that TaEXLA3 exhibits high expression in the inner pericarp tissue at 12 DAA. This suggests that EXLA expansins may play a role in specific tissue growth during grain development.

4. Materials and Methods

4.1. RNA-seq Data Collection and Analysis

The RNA-seq data utilized in this study were carefully curated from the Sequence Read Archive (SRA) hosted by the National Center for Biotechnology Information (NCBI). A rigorous set of selection criteria was enforced to ensure the consistency and reliability of the data. Firstly, only peer-reviewed data were considered to assure the scientific credibility of the sources. To maintain sequencing uniformity across the study, the data included were exclusively generated using the Illumina sequencing platform. The scope of the data was constrained to whole-grain samples, which allowed for a comprehensive investigation into the desired context. Crucially, to enable a detailed examination of gene expression dynamics throughout grain development, the chosen data sets included at least three distinct temporal stages. The datasets utilized in this study were SRA accession numbers PRJNA278920 [26], PRJNA525250 [6], and PRJNA471426 [27].
The Illumina platform was used for sequencing, following a paired-end strategy across all datasets. This uniform approach facilitated more accurate alignment of the sequenced reads. The alignment of reads was performed using the reference transcriptome of Triticum aestivum cv. Chinese Spring (IWGSC RefSeq v1.1; [52]) and kallisto software version 0.46.1 [28]. The alignment process adhered to kallisto’s default parameters for index and quantification in paired end mode.
Gene expression levels were also quantified using kallisto [28]. The R package tximport was employed to import raw data from kallisto to DESeq2, ensuring suitable formatting for subsequent analysis [53]. Following quantification, data normalization was carried out using the method implemented in DESeq2 [29].
Differential gene expression analysis was conducted using the statistical methodologies of DESeq2 [29]. Only genes meeting the rigorous criteria of an adjusted p-value less than 0.05 and a two-fold change were considered as differentially expressed. The lfcShrink function of the apeglm package was applied for fold change shrinkage in the DESeq2 analysis [54].
Subsequent to the identification of differentially expressed genes, functional analysis was performed. Gene Ontology (GO) enrichment was analyzed using the ggprofiler2 package [31], applying the Benjamini-Hochberg method to control the false discovery rate at a 0.05 threshold and a minimum GO term size of 3 was also set for this analysis. A custom gene list was used as the background for this analysis, comprising only genes with a median expression level exceeding 1 transcript per million (tpm) in all grain samples analyzed.

4.2. Gene co-expression network construction

Utilizing the Bionero R package [32], we constructed a gene co-expression network based on the Weighted Gene Co-expression Network Analysis (WGCNA) algorithm [55]. The network type was set to “signed hybrid” to detect both positive and negative gene correlations. Pearson’s correlation was used to measure the linear correlation between gene expression levels. To estimate gene distances in the network, correlation values were raised to a power β of 16, providing the best fit to a scale-free topology and ensuring the network accurately represents the underlying biological processes. The module merging correlation threshold was set at 0.8, determining when to merge distinct modules based on their dissimilarity.
Post network construction, the visualization of the gene co-expression network was conducted using Cytoscape 3.10 [33]. The network was imported into Cytoscape and visualized as an edge-weighted graph, where nodes represented genes and edges represented the co-expression relationships between genes. Edge weights were determined by the Pearson correlation values obtained from the WGCNA analysis. To focus on the most significant gene co-expression relationships, we implemented a filtering step. Only edges with a Pearson correlation value greater than 0.95 were retained in the network. This stringent threshold allowed us to highlight the strongest gene-gene interactions and reduce the complexity of the network for more effective visualization and interpretation.

4.3. Plant Materials and Sample Collection

The study was conducted during the 2021-2022 growing season at the Experimental Station of the Universidad Austral de Chile in Valdivia (39°47’0" S, 73°14’0" W). Triticum aestivum genotype Pantera (INIA) seeds were planted in pots with three seeds per pot. The soil was treated with 150 kg/ha of nitrogen (N) and 300 kg/ha P2O5 prior to sowing and an additional 150 kg/ha N was added at tillering. Environmental conditions (temperature, precipitation, and Photosynthetically Active Radiation (PAR)) were monitored by the INIA-Chile-owned Austral Weather Station (http://agromet.inia.cl/) (Supplementary TableS4). At anthesis, primary spikes were labeled and the first (G1) and second (G2) grains from four central spikelets were selected for sampling. Samples were collected every five days post-anthesis and were flash-frozen in liquid nitrogen for subsequent gene expression analyses. Concurrently, samples for grain weight and grain dimensions were acquired. Each sample type was collected in triplicate for gene expression analysis and in quadruplicate for grain dimension and weight assessment.

4.4. Physiological Measurements of Grains

Upon sampling, grain dimensions (length, width, and area) were measured using a Marvin seed analyzer (Wittenburg, Germany). Following this, the samples were dried at 65 °C for 48 hours in a Binder Model FED-720 heater (Tuttlingen, Germany). The grains were then weighed using an electronic balance (Mettler, Germany) to derive the dry grain weight (GW).

4.5. Total RNA Isolation and Gene Expression Analysis by qPCR

For each point of grain dynamics, complete caryopses were pooled from two basal grains of four central spikelets from each spike (nine plants per replicate). The RNA extraction protocol was based on the CTAB method [56], with modifications detailed in [34]. Half a microgram (0.5 μ g) of RNA was used to synthesize the first-strand cDNA using 5X All-In-One RT MasterMix (ABM, Inc., Canada), following manufacturer instructions. Gene expression was quantified by Touchdown qPCR assays [35] using Brilliant II SYBR Green QPCR Master Mix (Agilent Technologies, Inc., USA) and an AriaMx Real-Time PCR System (Agilent Technologies, Inc., USA). Raw fluorescence data were processed with Real-time PCR Miner software [36]. Each qPCR reaction had a total volume of 25 μ L, containing 25 ng of cDNA, and each primer was present at 200 μ M. The qPCR conditions included one cycle at 95°C for 10 min; three cycles at 95 °C for 20 s, followed by 66 °C for 10 s, with the temperature decreasing by 3 °C per cycle; and 40 cycles at 95 °C for 20 s, 55 °C for 10 s, and 72 °C for 10 s. Gene-specific forward and reverse primers are listed in Supplementary Table S5. The gene ’TraesCS4A02G414200’, a putative ubiquitin-conjugating enzyme, was used as a stable internal control to quantify relative mRNA levels, as previously described for seed development in wheat [37].

4.6. Statistical Analysis and Correlation Studies of qPCR Data on Expansin Genes

The analysis of RT-qPCR data for expansin genes was executed using R software (version 4.2.1). The one-way Analysis of Variance (ANOVA) was used to evaluate the influence of time post-anthesis on the expression of expansin genes. Following ANOVA, pairwise comparisons were conducted employing Tukey’s Honestly Significant Difference (HSD) test. A compact letter display (CLD) was generated from Tukey’s HSD results, providing a succinct visualization of significant differences. The R packages used in this analysis were dplyr, tidyr, ggplot2, multcomp, and multcompView.
Further, correlation analyses were conducted to investigate the association between grain attributes and mRNA expression levels of expansin genes. This was done using R software (version 4.2.1), with the implementation of ggpubr, ggpmisc, and gridExtra packages. The independent variable was the mRNA expression level of expansin genes, while the dependent variables encompassed four grain attributes: weight, length, width, and area. Each variable pair was depicted on a scatter graph for visual interpretation.
The stat_smooth function from the ggplot2 package, incorporated within ggpubr, was utilized to construct a linear regression model for each pair of variables. The correlation coefficient (R²) and the associated p-value were computed and displayed on each graph with the stat_cor function from the ggpubr package. This function offers a straightforward method to calculate and display the correlation coefficient and the p-value directly on the graph, easing data interpretation.

5. Conclusions

Our findings contribute to the current understanding of the potential role of expansins in wheat grain development, thus laying the groundwork for subsequent investigations into how these proteins affect wheat yield. Notably, our research is not without limitations; our study could not discern the exact functional role of the identified expansins. Future studies should incorporate functional assays to confirm the biological significance of these genes and further delve into their role in wheat grain yield.
Our work expands on the current knowledge of wheat biology by shedding light on the function and importance of expansins in grain development. Future research could explore the suggestion set in this study that the timing of expansins expression picking at 5 or 10 DAA associate with specific grain tissues. Also, we highlight the potential of these expansin genes as genetic markers for enhancing wheat yield. Understanding the precise function of these genes could also enable us to improve wheat grain yield.
In summary, our analysis presents a comprehensive account of the expansin genes potentially contributing to wheat grain growth, thus providing an essential resource for the broader plant biology community. It has opened new questions regarding the specific role of these genes in wheat yield, setting the stage for future in-depth functional investigations.

Supplementary Materials

The following supporting information can be downloaded at: Figure S1: qPCR Analysis of TaEXPA3-B1, TaEXPB7-B, and TaEXLA2-D Expansin Genes during Wheat Grain Development, Figure S2: Scatter Plots Illustrating the Correlations between mRNA Levels of TaEXPA3-B1, TaEXPB7-B, and TaEXLA2-D Expansins and Various Grain Parameters, Table S1: Comprehensive Summary of RNA-seq Sample Mappings; Table S2: Differentially Expressed Genes Identified in this Comprehensive Meta-Analysis of Wheat Grain Development; Table S3: Identified Genes and Associated Significant Gene Ontology (GO) Terms within Co-expression Modules; Table S4: Field Experiment Data Detailing Environmental Conditions including Temperature, Precipitation, and Photosynthetically Active Radiation (PAR) Levels; Table S5: Specific Primers Employed in the qPCR Analysis.

Author Contributions

Conceptualization, J.C.; methodology, A.A.-M., J.P.M; software, J.C.; validation, A.A.-M. and J.C.; formal analysis, A.A.-M. and J.C.; investigation, J.P.M, A.A.-M., J.C., and D.F.C.; resources, A.A.-M. and J.C.; data curation, A.A.-M. and J.C.; writing—original draft preparation A.A.-M. and J.C.; writing—review and editing, J.P.M, A.A.-M., D.F.C., and J.C.; visualization, J.P.M and J.C.; supervision, J.C. and D.F.C.; project administration A.A.-M., J.C., and D.F.C.; funding acquisition, A.A.-M., J.C., and D.F.C. All authors have read and agreed to the published version of the manuscript.

Funding

J.C., A.A.-M. and D.F.C were supported by the National Agency for Research and Development (ANID) Chile with Program FONDECYT Regular 1230833, FONDECYT Iniciación 11220937 and FONDECYT Regular 1211040. J.C. and A.A.-M. were also supported by ANID—Millennium Science Initiative Program—ICN17-022.

Institutional Review Board Statement

Not applicable.

Informed Consent Statement

Not applicable.

Data Availability Statement

The RNA-Seq datasets analyzed during this study are available in the NCBI Sequence Read Archive (SRA) repository, accession numbers PRJNA278920, PRJNA525250 and PRJNA471426. All other data generated during this study are included in this published article and its Supplementary Materials.

Acknowledgments

We appreciate the technical assistance of Beatriz Shibar, Eusebio Miranda, and the staff at the Austral Farming Experimental Station (EEAA) of the Universidad Austral de Chile. Furthermore, we extend our heartfelt thanks to every member of the Plant Nutrition and Genomics Laboratory of the same University for their unwavering support and collaborative efforts throughout this study

Conflicts of Interest

The authors declare no conflict of interest.The funders had no role in the design of the study; in the collection, analyses, or interpretation of data; in the writing of the manuscript; or in the decision to publish the results.

References

  1. Ray, D.; Mueller, N.; West, P.; Foley, J. Yield Trends Are Insufficient to Double Global Crop Production by 2050. PLoS One 2013, 8, e66428. [Google Scholar] [CrossRef] [PubMed]
  2. Asseng, S.; Cammarano, D.; Basso, B.; Chung, U.; Alderman, P.; Sonder, K.; Reynolds, M.; Lobell, D. Hot spots of wheat yield decline with rising temperatures. Glob Chang Biol 2017, 23, 2464–2472. [Google Scholar] [CrossRef]
  3. Saulnier, L.; Guillon, F.; Chateigner-Boutin, A.L. Cell wall deposition and metabolism in wheat grain. Journal of Cereal Science 2012, 56, 91–108. [Google Scholar] [CrossRef]
  4. Wan, Y.; Poole, R.L.; Huttly, A.K.; Toscano-Underwood, C.; Feeney, K.; Welham, S.; Gooding, M.J.; Mills, C.; Edwards, K.J.; Shewry, P.R.; et al. Transcriptome analysis of grain development in hexaploid wheat. BMC Genomics 2008, 9. [Google Scholar] [CrossRef] [PubMed]
  5. Yan, L.; Liu, Z.; Xu, H.; Zhang, X.; Zhao, A.; Liang, F.; Xin, M.; Peng, H.; Yao, Y.; Sun, Q.; et al. Transcriptome analysis reveals potential mechanisms for different grain size between natural and resynthesized allohexaploid wheats with near-identical AABB genomes. BMC Plant Biology 2018, 18. [Google Scholar] [CrossRef]
  6. Chi, Q.; Guo, L.; Ma, M.; Zhang, L.; Mao, H.; Wu, B.; Liu, X.; Ramirez-Gonzalez, R.H.; Uauy, C.; Appels, R.; et al. Global transcriptome analysis uncovers the gene co-expression regulation network and key genes involved in grain development of wheat (Triticum aestivum L.). Functional Integrative Genomics 2019, 19, 853–866. [Google Scholar] [CrossRef]
  7. Guan, J.; Wang, Z.; Liu, S.; Kong, X.; Wang, F.; Sun, G.; Geng, S.; Mao, L.; Zhou, P.; Li, A. Transcriptome Analysis of Developing Wheat Grains at Rapid Expanding Phase Reveals Dynamic Gene Expression Patterns. Biology 2022, 11, 281. [Google Scholar] [CrossRef]
  8. Hasan, A.K.; Herrera, J.; Lizana, C.; Calderini, D.F. Carpel weight grain length and stabilized grain water content are physiological drivers of grain weight determination of wheat. Field Crops Research 2011, 123, 241–247. [Google Scholar] [CrossRef]
  9. CALDERINI, D.F.; ABELEDO, L.G.; SAVIN, R.; SLAFER, G.A. Effect of temperature and carpel size during pre-anthesis on potential grain weight in wheat. The Journal of Agricultural Science 1999, 132, 453–459. [Google Scholar] [CrossRef]
  10. Calderini, D.; Savin, R.; Abeledo, L.; Reynolds, M.; Slafer, G. The importance of the period immediately preceding anthesis for grain weight determination in wheat. Euphytica 2001, 119, 199–204. [Google Scholar] [CrossRef]
  11. LIZANA, X.C.; CALDERINI, D.F. Yield and grain quality of wheat in response to increased temperatures at key periods for grain number and grain weight determination: considerations for the climatic change scenarios of Chile. The Journal of Agricultural Science 2012, 151, 209–221. [Google Scholar] [CrossRef]
  12. Cantagallo, J.; Medan, D.; Hall, A. Grain number in sunflower as affected by shading during floret growth anthesis and grain setting. Field Crops Research 2004, 85, 191–202. [Google Scholar] [CrossRef]
  13. Ugarte, C.; Calderini, D.F.; Slafer, G.A. Grain weight and grain number responsiveness to pre-anthesis temperature in wheat barley and triticale. Field Crops Research 2007, 100, 240–248. [Google Scholar] [CrossRef]
  14. Yang, Z.; van Oosterom, E.J.; Jordan, D.R.; Hammer, G.L. Pre-anthesis ovary development determines genotypic differences in potential kernel weight in sorghum. Journal of Experimental Botany 2009, 60, 1399–1408. [Google Scholar] [CrossRef]
  15. Muñoz, M.; Calderini, D.F. Volume water content, epidermal cell area, and XTH5 expression in growing grains of wheat across ploidy levels. Field Crops Research 2015, 173, 30–40. [Google Scholar] [CrossRef]
  16. Sampedro, J.; Cosgrove, D.J. The expansin superfamily. Genome Biology 2005, 6, 242. [Google Scholar] [CrossRef] [PubMed]
  17. Marowa, P.; Ding, A.; Kong, Y. Expansins: roles in plant growth and potential applications in crop improvement. Plant Cell Reports 2016, 35, 949–965. [Google Scholar] [CrossRef]
  18. McQueen-Mason, S.; Cosgrove, D. Expansin mode of action on cell walls. Analysis of wall hydrolysis, stress relaxation, and binding. Plant Physiol 1995, 107, 87–100. [Google Scholar] [CrossRef]
  19. Cosgrove, D.J. Plant expansins: diversity and interactions with plant cell walls. Current Opinion in Plant Biology 2015, 25, 162–172. [Google Scholar] [CrossRef] [PubMed]
  20. Samalova, M.; Gahurova, E.; Hejatko, J. Expansin-mediated developmental and adaptive responses: A matter of cell wall biomechanics? Quantitative Plant Biology 2022, 3. [Google Scholar] [CrossRef] [PubMed]
  21. Calderini, D.F.; Castillo, F.M.; Arenas-M, A.; Molero, G.; Reynolds, M.P.; Craze, M.; Bowden, S.; Milner, M.J.; Wallington, E.J.; Dowle, A.; et al. Overcoming the trade-off between grain weight and number in wheat by the ectopic expression of expansin in developing seeds leads to increased yield potential. New Phytologist 2020, 230, 629–640. [Google Scholar] [CrossRef] [PubMed]
  22. Han, Z.; Liu, Y.; Deng, X.; Liu, D.; Liu, Y.; Hu, Y.; Yan, Y. Genome-wide identification and expression analysis of expansin gene family in common wheat (Triticum aestivum L.). BMC Genomics 2019, 20, 101. [Google Scholar] [CrossRef] [PubMed]
  23. Zhu, D.; Liu, Y.; Jin, M.; Chen, G.; Prodanovic, S.; Yan, Y. Expression and function analysis of wheat expasin genes EXPA2 and EXPB1. Genetika 2019, 51, 261–274. [Google Scholar] [CrossRef]
  24. Hu, Z.; Song, N.; Xing, J.; Chen, Y.; Han, Z.; Yao, Y.; Peng, H.; Ni, Z.; Sun, Q. Overexpression of Three TaEXPA1 Homoeologous Genes with Distinct Expression Divergence in Hexaploid Wheat Exhibit Functional Retention in Arabidopsis. PLoS ONE 2013, 8, e63667. [Google Scholar] [CrossRef] [PubMed]
  25. Chen, Y.; Han, Y.; Zhang, M.; Zhou, S.; Kong, X.; Wang, W. Overexpression of the Wheat Expansin Gene TaEXPA2 Improved Seed Production and Drought Tolerance in Transgenic Tobacco Plants. PLOS ONE 2016, 11, e0153494. [Google Scholar] [CrossRef]
  26. Barrero, J.M.; Cavanagh, C.; Verbyla, K.L.; Tibbits, J.F.; Verbyla, A.P.; Huang, B.E.; Rosewarne, G.M.; Stephen, S.; Wang, P.; Whan, A.; et al. Transcriptomic analysis of wheat near-isogenic lines identifies PM19-A1 and A2 as candidates for a major dormancy QTL. Genome Biology 2015, 16. [Google Scholar] [CrossRef]
  27. Zhong, X.; Lin, N.; Ding, J.; Yang, Q.; Lan, J.; Tang, H.; Qi, P.; Deng, M.; Ma, J.; Wang, J.; et al. Genome-wide transcriptome profiling indicates the putative mechanism underlying enhanced grain size in a wheat mutant. 3 Biotech 2021, 11. [Google Scholar] [CrossRef]
  28. Bray, N.; Pimentel, H.; Melsted, P.; Pachter, L. Near-optimal probabilistic RNA-seq quantification. Nat Biotechnol 2016, 34, 525–7. [Google Scholar] [CrossRef] [PubMed]
  29. Love, M.I.; Huber, W.; Anders, S. Moderated estimation of fold change and dispersion for RNA-seq data with DESeq2. Genome Biology 2014, 15. [Google Scholar] [CrossRef]
  30. Bonnot, T.; Bancel, E.; Chambon, C.; Boudet, J.; Branlard, G.; Martre, P. Changes in the nuclear proteome of developing wheat (Triticum aestivum L.) grain. Frontiers in Plant Science 2015, 6. [Google Scholar] [CrossRef]
  31. Kolberg, L.; Raudvere, U.; Kuzmin, I.; Vilo, J.; Peterson, H. gprofiler2 – an R package for gene list functional enrichment analysis and namespace conversion toolset g:Profiler. F1000Research 2020, 9, 709. [Google Scholar] [CrossRef]
  32. Almeida-Silva, F.; Venancio, T. BioNERO: an all-in-one R/Bioconductor package for comprehensive and easy biological network reconstruction. Funct Integr Genomics 2022, 22, 131–136. [Google Scholar] [CrossRef] [PubMed]
  33. Shannon, P.; Markiel, A.; Ozier, O.; Baliga, N.S.; Wang, J.T.; Ramage, D.; Amin, N.; Schwikowski, B.; Ideker, T. Cytoscape: A Software Environment for Integrated Models of Biomolecular Interaction Networks. Genome Research 2003, 13, 2498–2504. [Google Scholar] [CrossRef]
  34. Arenas-M, A.; Castillo, F.; Godoy, D.; Canales, J.; Calderini, D. Transcriptomic and Physiological Response of Durum Wheat Grain to Short-Term Heat Stress during Early Grain Filling. Plants (Basel) 2021, 11. [Google Scholar] [CrossRef]
  35. Zhang, Q.; Wang, J.; Deng, F.; Yan, Z.; Xia, Y.; Wang, Z.; Ye, J.; Deng, Y.; Zhang, Z.; Qiao, M.; et al. TqPCR: A Touchdown qPCR Assay with Significantly Improved Detection Sensitivity and Amplification Efficiency of SYBR Green qPCR. PLOS ONE 2015, 10, e0132666. [Google Scholar] [CrossRef]
  36. Zhao, S.; Fernald, R.D. Comprehensive Algorithm for Quantitative Real-Time Polymerase Chain Reaction. Journal of Computational Biology 2005, 12, 1047–1064. [Google Scholar] [CrossRef] [PubMed]
  37. Borrill, P.; Ramirez-Gonzalez, R.; Uauy, C. expVIP: a Customizable RNA-seq Data Analysis and Visualization Platform. Plant Physiology 2016, 170, 2172–2186. [Google Scholar] [CrossRef]
  38. Tseng, G.C.; Ghosh, D.; Feingold, E. Comprehensive literature review and statistical considerations for microarray meta-analysis. Nucleic Acids Research 2012, 40, 3785–3799. [Google Scholar] [CrossRef] [PubMed]
  39. Canales, J.; Moyano, T.C.; Villarroel, E.; Gutiérrez, R.A. Systems analysis of transcriptome data provides new hypotheses about Arabidopsis root response to nitrate treatments. Frontiers in Plant Science 2014, 5. [Google Scholar] [CrossRef]
  40. Henríquez-Valencia, C.; Arenas-M, A.; Medina, J.; Canales, J. Integrative Transcriptomic Analysis Uncovers Novel Gene Modules That Underlie the Sulfate Response in Arabidopsis thaliana. Frontiers in Plant Science 2018, 9. [Google Scholar] [CrossRef]
  41. Sampedro, J.; Guttman, M.; Li, L.C.; Cosgrove, D.J. Evolutionary divergence of β–expansin structure and function in grasses parallels emergence of distinctive primary cell wall traits. The Plant Journal 2014, 81, 108–120. [Google Scholar] [CrossRef]
  42. Burton, R.A.; Fincher, G.B. Current challenges in cell wall biology in the cereals and grasses. Frontiers in Plant Science 2012, 3. [Google Scholar] [CrossRef] [PubMed]
  43. Bulone, V.; Schwerdt, J.G.; Fincher, G.B. Co-evolution of Enzymes Involved in Plant Cell Wall Metabolism in the Grasses. Frontiers in Plant Science 2019, 10. [Google Scholar] [CrossRef]
  44. Nadaud, I.; Girousse, C.; Debiton, C.; Chambon, C.; Bouzidi, M.F.; Martre, P.; Branlard, G. Proteomic and morphological analysis of early stages of wheat grain development. PROTEOMICS 2010, 10, 2901–2910. [Google Scholar] [CrossRef]
  45. McQueen-Mason, S.; Durachko, D.M.; Cosgrove, D.J. Two endogenous proteins that induce cell wall extension in plants. The Plant Cell 1992, 4, 1425–1433. [Google Scholar] [CrossRef]
  46. Cosgrove, D.J.; Bedinger, P.; Durachko, D.M. Group I allergens of grass pollen as cellwall-looseningagents. Proceedings of the National Academy of Sciences 1997, 94, 6559–6564. [Google Scholar] [CrossRef] [PubMed]
  47. Brasileiro, A.C.M.; Lacorte, C.; Pereira, B.M.; Oliveira, T.N.; Ferreira, D.S.; Mota, A.P.Z.; Saraiva, M.A.P.; Araujo, A.C.G.; Silva, L.P.; Guimaraes, P.M. Ectopic expression of an expansin-like B gene from wild Arachis enhances tolerance to both abiotic and biotic stresses. The Plant Journal 2021, 107, 1681–1696. [Google Scholar] [CrossRef] [PubMed]
  48. Boron, A.K.; Loock, B.V.; Suslov, D.; Markakis, M.N.; Verbelen, J.P.; Vissenberg, K. Over-expression of AtEXLA2 alters etiolated arabidopsis hypocotyl growth. Annals of Botany 2014, 115, 67–80. [Google Scholar] [CrossRef] [PubMed]
  49. Rao, X.; Dixon, R.A. Co-expression networks for plant biology: why and how. Acta Biochimica et Biophysica Sinica 2019, 51, 981–988. [Google Scholar] [CrossRef]
  50. Herrera, J.; Calderini, D.F. Pericarp growth dynamics associate with final grain weight in wheat under contrasting plant densities and increased night temperature. Annals of Botany 2020, 126, 1063–1076. [Google Scholar] [CrossRef]
  51. Ma, S.; Wang, M.; Wu, J.; Guo, W.; Chen, Y.; Li, G.; Wang, Y.; Shi, W.; Xia, G.; Fu, D.; et al. WheatOmics: A platform combining multiple omics data to accelerate functional genomics studies in wheat. Molecular Plant 2021, 14, 1965–1968. [Google Scholar] [CrossRef] [PubMed]
  52. Ramírez-González, R.H.; Borrill, P.; Lang, D.; Harrington, S.A.; Brinton, J.; Venturini, L.; Davey, M.; Jacobs, J.; van Ex, F.; Pasha, A.; et al. The transcriptional landscape of polyploid wheat. Science 2018, 361. [Google Scholar] [CrossRef] [PubMed]
  53. Soneson, C.; Love, M.I.; Robinson, M.D. Differential analyses for RNA-seq: transcript-level estimates improve gene-level inferences. F1000Research 2015, 4, 1521. [Google Scholar] [CrossRef]
  54. Zhu, A.; Ibrahim, J.G.; Love, M.I. Heavy-tailed prior distributions for sequence count data: removing the noise and preserving large differences. Bioinformatics 2018, 35, 2084–2092. [Google Scholar] [CrossRef]
  55. Langfelder, P.; Horvath, S. WGCNA: an R package for weighted correlation network analysis. BMC Bioinformatics 2008, 9. [Google Scholar] [CrossRef] [PubMed]
  56. Yaffe, H.; Buxdorf, K.; Shapira, I.; Ein-Gedi, S.; Zvi, M.M.B.; Fridman, E.; Moshelion, M.; Levy, M. LogSpin: a simple economical and fast method for RNA isolation from infected or healthy plants and other eukaryotic tissues. BMC Research Notes 2012, 5. [Google Scholar] [CrossRef]
Figure 1. Comparative Transcriptomic Analysis of RNA-Seq Datasets from Distinct Wheat Grain Samples. A) Histogram illustrating the differentially expressed genes (DEGs) at various time points (days after anthesis, DAA) during grain growth stages across three distinct datasets (red: dataset A; green: dataset B; blue: dataset C). B) Venn diagram showcasing the overlap of DEGs among the three independent datasets. C) Histogram depicting the total number of unique and shared DEGs across two or three datasets. Dataset A was derived from [26], dataset B from [6], and dataset C from [27]. DEGs were identified using the DESeq2 [29] software, with an adjusted p-value less than 0.05 and a two-fold change.
Figure 1. Comparative Transcriptomic Analysis of RNA-Seq Datasets from Distinct Wheat Grain Samples. A) Histogram illustrating the differentially expressed genes (DEGs) at various time points (days after anthesis, DAA) during grain growth stages across three distinct datasets (red: dataset A; green: dataset B; blue: dataset C). B) Venn diagram showcasing the overlap of DEGs among the three independent datasets. C) Histogram depicting the total number of unique and shared DEGs across two or three datasets. Dataset A was derived from [26], dataset B from [6], and dataset C from [27]. DEGs were identified using the DESeq2 [29] software, with an adjusted p-value less than 0.05 and a two-fold change.
Preprints 79038 g001
Figure 2. Functional Characterization of Temporally Regulated Genes in Wheat Grain Development through Gene Ontology Enrichment Analysis. The figure showcases the results of Gene Ontology (GO) enrichment analysis, performed using the ggprofiler2 package [31], applied to a collection of 28,558 temporally regulated genes that were commonly identified in a minimum of two datasets. To account for multiple hypothesis testing and control the false discovery rate, the analysis adopted the Benjamini-Hochberg method, applying a significance threshold of 0.05. The figure highlights the five most significantly overrepresented GO terms within each of the three categories: biological process (green), molecular function (purple), and cellular component (red).
Figure 2. Functional Characterization of Temporally Regulated Genes in Wheat Grain Development through Gene Ontology Enrichment Analysis. The figure showcases the results of Gene Ontology (GO) enrichment analysis, performed using the ggprofiler2 package [31], applied to a collection of 28,558 temporally regulated genes that were commonly identified in a minimum of two datasets. To account for multiple hypothesis testing and control the false discovery rate, the analysis adopted the Benjamini-Hochberg method, applying a significance threshold of 0.05. The figure highlights the five most significantly overrepresented GO terms within each of the three categories: biological process (green), molecular function (purple), and cellular component (red).
Preprints 79038 g002
Figure 3. Temporal Dynamics and Subfamily Distribution of Expansin Genes During Grain Development. Panel A illustrates a histogram contrasting the total count of expansin genes present in the genome with those detected in our comprehensive analysis of grain development. Panels B, C, and D exhibit hierarchical clustering analyses for EXLA, EXPA, and EXPB subfamilies, respectively. The hierarchical clustering of expansin genes was conducted employing Morpheus software (https://software.broadinstitute.org/morpheus), utilizing a 1-Pearson correlation value as the metric, with the average linkage method derived from DESeq2 [29] normalized expression levels on a log2 scale. To simplify the data visualization, only the mean expression levels across all samples from the same days after anthesis (DAA) are displayed.
Figure 3. Temporal Dynamics and Subfamily Distribution of Expansin Genes During Grain Development. Panel A illustrates a histogram contrasting the total count of expansin genes present in the genome with those detected in our comprehensive analysis of grain development. Panels B, C, and D exhibit hierarchical clustering analyses for EXLA, EXPA, and EXPB subfamilies, respectively. The hierarchical clustering of expansin genes was conducted employing Morpheus software (https://software.broadinstitute.org/morpheus), utilizing a 1-Pearson correlation value as the metric, with the average linkage method derived from DESeq2 [29] normalized expression levels on a log2 scale. To simplify the data visualization, only the mean expression levels across all samples from the same days after anthesis (DAA) are displayed.
Preprints 79038 g003
Figure 4. Gene Co-expression Network Analysis of Differentially Expressed Genes in Grain Development Identifies Two Specific Modules Associated with Cell Wall Function. (A) Co-expression network showcasing genes of the same color for each identified co-expression module using BioNERO r package [32], highlighting the most enriched Gene Ontology (GO) term based on the over-representation analysis conducted with ggprofiler2 r package [31]. Modules marked by asterisks represent genes associated with cell wall activity. For the ease of network visualization, only interactions with a Pearson correlation of 0.95 or above are shown, hence modules containing genes below this correlation threshold are not displayed. (B) Distribution of expansin genes within the co-expression network modules, emphasizing module M1 in terms of the number of expansins present. Cytoscape 3.10 [33] was employed to generate the visualization of the gene co-expression network.
Figure 4. Gene Co-expression Network Analysis of Differentially Expressed Genes in Grain Development Identifies Two Specific Modules Associated with Cell Wall Function. (A) Co-expression network showcasing genes of the same color for each identified co-expression module using BioNERO r package [32], highlighting the most enriched Gene Ontology (GO) term based on the over-representation analysis conducted with ggprofiler2 r package [31]. Modules marked by asterisks represent genes associated with cell wall activity. For the ease of network visualization, only interactions with a Pearson correlation of 0.95 or above are shown, hence modules containing genes below this correlation threshold are not displayed. (B) Distribution of expansin genes within the co-expression network modules, emphasizing module M1 in terms of the number of expansins present. Cytoscape 3.10 [33] was employed to generate the visualization of the gene co-expression network.
Preprints 79038 g004
Figure 5. Gene Expression Patterns and Related Biological Functions in Two Identified Modules Associated with Cell Wall Organization. Displayed are the expression profiles of differentially expressed genes (DEGs) within Module M1 (A) and Module M3 (B), obtained across various grain samples analyzed in this study. For each gene, average mRNA levels at the same time point across all samples were normalized using Z-score. Accompanying charts illustrate the enriched Gene Ontology (GO) terms with their corresponding enrichment q-values depicted in a -log10 scale, color-coded for clarity. The quantity of DEGs annotated for each GO term is indicated in parentheses. (C) Pie charts present the distribution of gene families related to cell wall within Modules M1 and M3. This is based on the InterPro domain functional annotation analysis of genes linked to the commonly enriched GO term “cell wall organization or biogenesis” observed in both modules. For this analysis, data were sourced from the Ensembl Plants database (https://plants.ensembl.org/).
Figure 5. Gene Expression Patterns and Related Biological Functions in Two Identified Modules Associated with Cell Wall Organization. Displayed are the expression profiles of differentially expressed genes (DEGs) within Module M1 (A) and Module M3 (B), obtained across various grain samples analyzed in this study. For each gene, average mRNA levels at the same time point across all samples were normalized using Z-score. Accompanying charts illustrate the enriched Gene Ontology (GO) terms with their corresponding enrichment q-values depicted in a -log10 scale, color-coded for clarity. The quantity of DEGs annotated for each GO term is indicated in parentheses. (C) Pie charts present the distribution of gene families related to cell wall within Modules M1 and M3. This is based on the InterPro domain functional annotation analysis of genes linked to the commonly enriched GO term “cell wall organization or biogenesis” observed in both modules. For this analysis, data were sourced from the Ensembl Plants database (https://plants.ensembl.org/).
Preprints 79038 g005
Figure 6. Quantitative Analysis of Selected Expansin Genes during Wheat Grain Expansion. This figure demonstrates the use of quantitative real-time PCR (qRT-PCR) to validate the expression of selected expansin genes during the expansion of wheat grains. The images at the top section represent wheat grains collected at eight distinct developmental stages (5, 10, 15, 20, 25, 31, 35, and 40 days after anthesis, DAA) during the 2021-2022 growing season in a field experiment described in the materials and methods section. These samples, collected in triplicate, were immediately preserved in liquid nitrogen for subsequent RNA isolation [34]. The Touchdown qPCR assays [35], performed with Brilliant II SYBR Green QPCR Master Mix, quantified gene expression. The raw fluorescence data was subsequently analyzed using Real-time PCR Miner software [36]. We used the ’TraesCS4A02G414200’ gene, a presumed ubiquitin-conjugating enzyme, as a stable internal control for quantifying relative mRNA levels, as previously applied to wheat seed development [37]. Statistical analyses of the qPCR data involved R (version 4.2.1) and a one-way Analysis of Variance (ANOVA). Post-hoc pairwise comparisons were executed using Tukey’s Honestly Significant Difference (HSD) test. Results led to the assignment of different letters to significantly different means, with significance defined as a p-value <0.05.
Figure 6. Quantitative Analysis of Selected Expansin Genes during Wheat Grain Expansion. This figure demonstrates the use of quantitative real-time PCR (qRT-PCR) to validate the expression of selected expansin genes during the expansion of wheat grains. The images at the top section represent wheat grains collected at eight distinct developmental stages (5, 10, 15, 20, 25, 31, 35, and 40 days after anthesis, DAA) during the 2021-2022 growing season in a field experiment described in the materials and methods section. These samples, collected in triplicate, were immediately preserved in liquid nitrogen for subsequent RNA isolation [34]. The Touchdown qPCR assays [35], performed with Brilliant II SYBR Green QPCR Master Mix, quantified gene expression. The raw fluorescence data was subsequently analyzed using Real-time PCR Miner software [36]. We used the ’TraesCS4A02G414200’ gene, a presumed ubiquitin-conjugating enzyme, as a stable internal control for quantifying relative mRNA levels, as previously applied to wheat seed development [37]. Statistical analyses of the qPCR data involved R (version 4.2.1) and a one-way Analysis of Variance (ANOVA). Post-hoc pairwise comparisons were executed using Tukey’s Honestly Significant Difference (HSD) test. Results led to the assignment of different letters to significantly different means, with significance defined as a p-value <0.05.
Preprints 79038 g006
Figure 7. Scatter plots depicting correlations between mRNA level of selected expansins and grain parameters. Data points represent grain weight, length, width, and area against the mRNA level of TaEXPA1-A, TaEXPB2-B, and TaEXLA-3B. The fitted linear regression model is displayed on each scatter plot, along with the correlation coefficient (R²) and p-value. TaEXPA1-A and TaEXPB2-B show a significant negative correlation with grain growth parameters (p-value <0.01, R<-0.8), whereas TaEXLA-3B does not exhibit any significant correlation. The data analysis and visualization were performed using R (version 4.2.1) with ggpubr, ggpmisc, and gridExtra packages.
Figure 7. Scatter plots depicting correlations between mRNA level of selected expansins and grain parameters. Data points represent grain weight, length, width, and area against the mRNA level of TaEXPA1-A, TaEXPB2-B, and TaEXLA-3B. The fitted linear regression model is displayed on each scatter plot, along with the correlation coefficient (R²) and p-value. TaEXPA1-A and TaEXPB2-B show a significant negative correlation with grain growth parameters (p-value <0.01, R<-0.8), whereas TaEXLA-3B does not exhibit any significant correlation. The data analysis and visualization were performed using R (version 4.2.1) with ggpubr, ggpmisc, and gridExtra packages.
Preprints 79038 g007
Table 1. Summary of RNA-seq datasets and sample details.
Table 1. Summary of RNA-seq datasets and sample details.
Name Accession number Database Samples Tissue DAA Growth condition Genotype Replicates References
Dataset A PRJNA278920 SRA 84 Whole grain 15, 25, 35 Glasshouse Five near-isogenic lines and four parent varieties 2 Barrero et al., 2015 [26]
Dataset B PRJNA525250 SRA 8 Whole grain 5,10,15,20 Field Wheat cultivar Xiaoyan-6 2 Chi et al., 2019 [6]
Dataset C PRJNA471426 SRA 8 Whole grain 9, 14, 20, 25 Field Wheat cultivar Shumai 482 2 Zhong et al., 2021 [27]
Disclaimer/Publisher’s Note: The statements, opinions and data contained in all publications are solely those of the individual author(s) and contributor(s) and not of MDPI and/or the editor(s). MDPI and/or the editor(s) disclaim responsibility for any injury to people or property resulting from any ideas, methods, instructions or products referred to in the content.
Copyright: This open access article is published under a Creative Commons CC BY 4.0 license, which permit the free download, distribution, and reuse, provided that the author and preprint are cited in any reuse.
Prerpints.org logo

Preprints.org is a free preprint server supported by MDPI in Basel, Switzerland.

Subscribe

Disclaimer

Terms of Use

Privacy Policy

Privacy Settings

© 2026 MDPI (Basel, Switzerland) unless otherwise stated