Preprint
Article

This version is not peer-reviewed.

Sustainability and Green Lean Based on Whole Life Cycle Assessment of Meat-containing and Meat-free Products

A peer-reviewed article of this preprint also exists.

Submitted:

27 June 2023

Posted:

28 June 2023

You are already at the latest version

Abstract
Nowadays, consumers have growing expectations for healthier and higher-quality food, and sustainable food choices are also taking on an increasingly central role. This paper assesses the environmental loads and energy resources of vegan, semi-vegetarian, and traditional restaurant soups and main dishes, focusing on preparation and cooking phases based on the life cycle assessment. The optimal menu samples were selected based on statistical methods. Mann-Whitney and Krus-kal-Wallis tests were applied to investigate restaurant products' distribution and carbon footprint. Based on the results, the preparation phases have a more significant impact. The environmental loads for the life cycle of vegan and semi-vegetarian menus are lower. Furthermore, a sustainability assessment model was developed by integrating lean and life cycle assessment approaches called "GreenCycLEAN." Research results are helpful for the sustainability of catering establishments.
Keywords: 
;  ;  ;  ;  ;  ;  

1. Introduction

1.1. Research History and Hypothesis

Consumer demands and habits have changed today because of the influence of trends focusing on healthier and more sustainable meals. On the one hand, the ageing population changes the purchasing behaviour of its age group, and on the other hand, the market positions of generations Y and Z are different. Today, the dilemma of "living to eat" seems to dissolve, and the "eating to live" dilemma comes into view. Sustainable Development Goals (SDGs) and the Circular Economy (CE) have started a field requiring a more sustainable approach to consumption by reducing material and energy resources [1,2,3]. Considering sustainable consumption, minimizing material and energy resources should become one of the future priority goals of the catering industry, especially in the preparation and cooking phases of restaurant dishes. At the same time, new management approaches follow sustainability. The Lean system is based on value streamlining and continuous improvement, optimizing production to adapt to constantly changing conditions [4]. Lean production focuses on food waste (in Japanese, "muda") by making the problem of food waste and food loss cover the entire food chain. Food losses take a lot of time in the production process. According to Lipińska et al. [5], muda is a human activity that consumes resources without creating value. Lean is a flexible process that reduces errors and lead times and constantly monitors processes. This "real-time" approach can cut the cost of live labour by up to half [6]. The Green Lean approach involves rigorous monitoring and assessment of processes to help optimize management's decision-making [7,8]. Some research results [9,10] show that Green Lean can reduce energy from 20% to 40%. The Green Lean approach can reduce food waste generated in the preparation and cooking phases in the catering industry [11]. Applying Green Lean in restaurants can make dish products and services more competitive.
This research concerns the comparison of traditional, semi-vegetarian, and vegan restaurant dishes (two different soups and three main courses). From a life cycle assessment (LCA) viewpoint, restaurant dishes produce food waste in the preparation, cooking, and eating life cycle phases [12]. As a research hypothesis, knowing the environmental effects and primary energies of the life cycle of vegan, semi-vegetarian and traditional restaurant dishes could set up and compare different life cycle models for the two examined soups and three main courses. Furthermore, it can be assumed that the whole life cycle of vegan and semi-vegetarian restaurant dishes has less impact on our environment, and its primary energy values are also more favourable.

1.2. The Literature Review

The transformation of dietary habits is supported by increasingly widespread scientific and dietetic evidence. In the literature, increasing the proportion of vegetables and fruits in the food pyramid is strongly recommended to prevent cardiovascular disease and obesity. A not insignificant aspect is that this dramatically reduces the calories consumed in the diet, avoiding the development of obesity [13]. The same motivation is behind changing the meat consumption pattern [14]. Poultry meat consumption shows the highest growth rate, followed by sheep meat, pig meat, and beef. Pork consumption has been growing less than bovine and ovine consumption since 2005. Calculations on consumer behaviour show that as living standards rise, so does consumption of higher-nutritional-value foods (animal protein), as do pasta and vegetables. Looking over time, this context needs to be complemented by geographical aspects. Looking at the evolution of meat consumption by country category, the upper-middle income group increased until 2014 [15]. Seafood is an essential part of the Mediterranean diet. Its positive effects on preventing chronic and inflammatory diseases have been scientifically proven. They also improve the condition and performance of the brain, eyes, and heart [16,17,18,19,20]. With increasing health- and environmental-conscious guests, the food industry has followed the catering industry's demand for "functional" and new, exotic dishes [21,22]. However, eating seafood is double-edged: it can source many pollutants, including persistent organic pollutants (POPs) and heavy metals.
Energy efficiency is used in two senses: in a nutritional sense and in a food preparation sense. In the healthy sense, as being overweight [23,24,25,26,27] is a greater health risk in today's developed societies, one of the essential considerations when eating out is the amount of energy consumed per portion. The lower the energy content of a restaurant meal, the healthier it is in terms of interpretation. The way to achieve this is to increase the proportion of vegetables, increase fibre, and use as few processed raw materials as possible [28,29,30,31,32]. In the food preparation sense, energy efficiency can be expressed in terms of economy and circular economy. Studies of the circular economy theory have reinforced that dependence on resources can be reduced if they can be reused, renewed, or recycled. This is also true in the hospitality sector. Directly linked to the production (kitchen processes), it is in the fundamental economic interest of the catering unit to use raw materials in the least wasteful way possible. They also must fulfil food safety standards (HACCP) [33,34,35,36,37,38]. Combining the two definitions and the above expectations, we started our research with the question: is sustainable and healthy catering possible? After a decline of 50.4% in 2020, the contribution of travel and tourism to GDP increased by 21.7% in 2021. In 2019, tourism and hospitality accounted for 10.3% of global GDP, falling to 5.3% in 2020 (due to continued restrictions) and rising to 6.1% in 2021 [39,40]. Regarding economic weight, tourism and catering are not the most critical sectors. The impact is much more significant if you include the health and well-being of the consumers who use its services. Economic, environmental, and social pillars are needed to achieve sustainability in hospitality [2,41]. At the same time, hospitality services must meet healthy consumption criteria. To ensure cost-effectiveness, the information operators provide must be accurate and reliable; the consumer, as a guest, must know the details of the chosen dishes [42,43,44,45,46,47,48,49].

1.3. Research Aims

Today's health-conscious and environmentally friendly consumers increasingly demand vegetarian, vegan, and sustainable dishes that retain their natural properties. Therefore, the main research goal of the scientific work was to investigate the vegan, semi-vegetarian, and traditional two-course restaurant menus using a life cycle assessment method. The research study primarily focuses on the environmental impact and primary energy calculations for the lifecycle phases of three different menus. The literature distinguishes between many different eating strategies. Still, our eating strategies were selected based on the criteria of the dishes for which we had a database on our computer software. The selected restaurant dishes are well-known in Hungarian restaurants and kitchens. Their traditional and modern preparation and cooking methods are available. In the first step, the burdens of two different restaurant soups were quantified. The garlic cream soup is the first part of the two-course vegan and semi-vegetarian menus. The bean soup contained beef, the first course on the traditional menu. The second step compared vegan (green salad), semi-vegetarian (fish with gnocchi), and traditional (Wiener Schnitzel) main dishes. The impact categories and the energy resources in the preparation, cooking and end-of-life phases for the three two-course menus were calculated. The further research aim was to compare soup and main dish samples using different statistical methods to find a sustainable and optimal scenario. The last part of the research study sets up a sustainability assessment model (called GreenCycLEAN) that integrates LCA and Green Lean.

2. Materials and Methods

2.1. Data Collection

Given that the research goal was to set up a life cycle model for three typical Hungarian restaurant two-course menus, it was helpful to collect the needed data for the inventory analysis from a Hungarian restaurant. For data collection, the restaurant's main chef, Saint Anna Restaurant (in Berkenye, Hungary), provided inputs and outputs from all material and energy flow for the preparation and cooking phases, including material losses and food waste. We obtained the exact energy values for all sources: electricity grid mix for preparation and cooking; thermal energy from natural gas for cooking; electricity for cooled beef meat storage; and drinking water volume for preparation, cooking, and washing dishes. Regarding the capacity of the kitchen machines, we considered average values per portion. The calculations presented are based on more soup and main dish samples, averaged when depicting the environmental effects.

2.2. Life Cycle Assessment Method and System Boundary

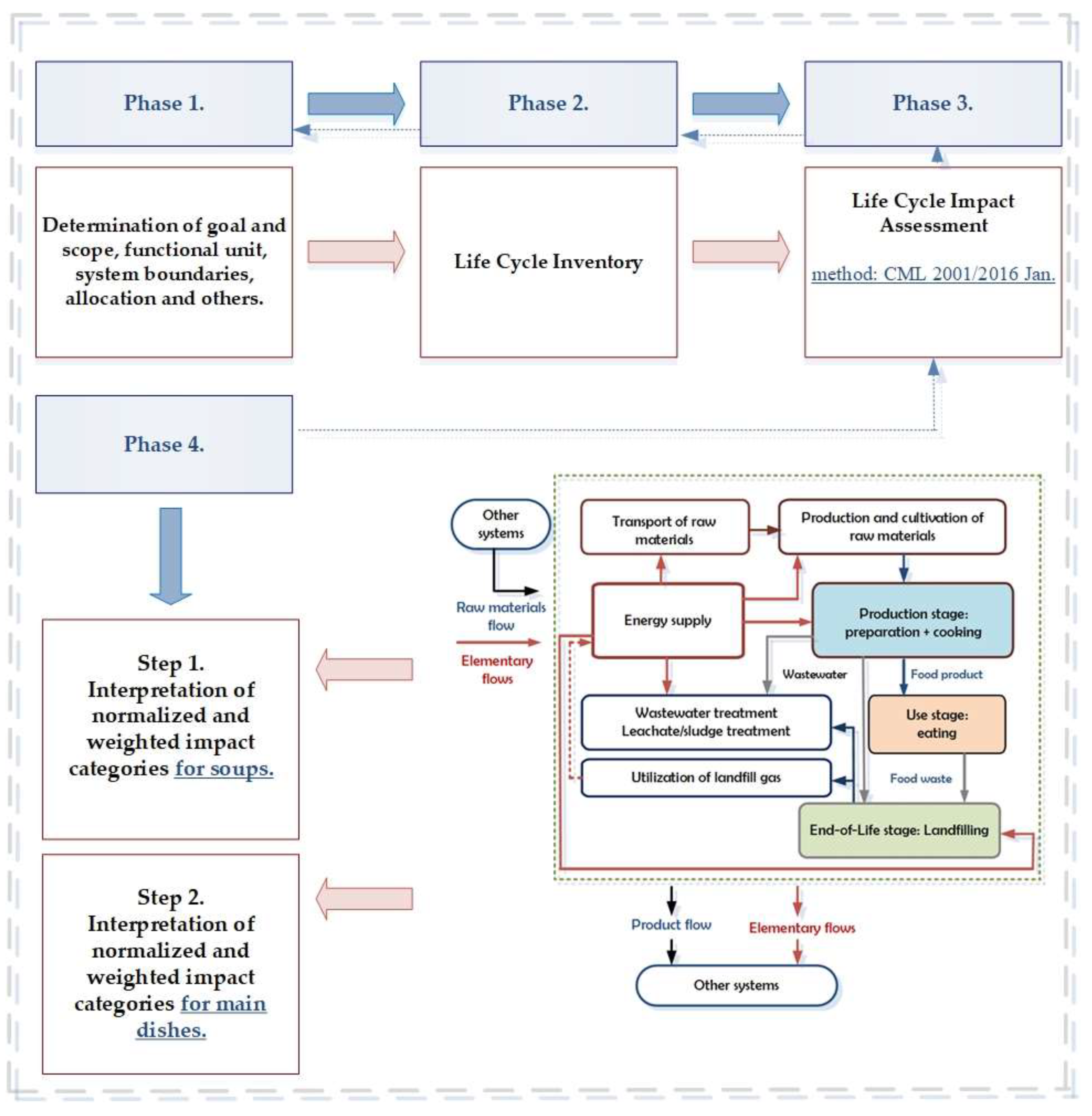
The whole life cycle of the investigated restaurant dishes can be divided into four life cycle phases: preparation, cooking, eating, and end-of-life. The life cycle models of the vegan, vegetarian, and traditional two-course menus, from the extraction of the transported raw materials through the preparation, cooking and use (consumption in a restaurant) phases to the end-of-life stage, were set up. Given that food is consumed in restaurants, a food residue level of 5% in the use stage was assumed. The food residue as municipal solid waste in the end-of-life stage with other waste flows from the preparation and cooking life cycle phases. At the end-of-life phase, the food waste was landfilled at the municipal solid waste landfill. The environmental burdens of vegan, vegetarian, and traditional restaurant menus were compared using professional and food extension databases with the help of GaBi 9.0 software (Sphera, Stuttgart, Germany). The applied software provided valuable information for consistent modelling [50]. The developed life cycle models enable the analysis of the environmental loads and energy resources of two soups and three main dishes associated with the life cycle phases. The materials were considered within cradle-to-grave system boundaries. The research includes the life cycle inventory (LCI) and the life cycle impact assessment (LCIA). In the life cycle assessment setup, the input-output mass values and energy streams for all life cycle stages of the products were first investigated. The software analysis calculated eight and eleven environmental potentials and primary energies. Carbon storage and delayed emissions were not considered in estimating the global warming potential, and soil carbon accumulation was excluded from the life cycle assessment. Figure 1 presents the system boundary of the applied life cycle assessment method.
The life cycle phases were appointed as a function of the mass of the soups and main courses served. All used materials and energy flows are related to the examined food products. Based on the restaurant's mass standards, from the first viewpoint, the functional unit (FU) was one restaurant portion of garlic cream soup and beef bean soup and one portion of the main dishes. From the second viewpoint, the functional unit was 1 kg for all examined soups and main dishes. The LCA method allocates all loads to the examined food products and wastes with mass allocation. Energy requirements were stated as a function of the energetic content. For the preparation and cooking phases, a Hungarian energy mix was considered. Figure 2 illustrates the percentage composition of Hungary's electricity production mix in 2022 based on the data of the Hungarian Energy and Utilities Regulatory Office. This pie chart shows the gross electricity generation in Hungary. Equipment and machinery were placed beyond the system boundary. In addition to the eating residue, the examined process produces municipal solid waste from removing the garlic, carrot, celery tuber, and onion peels, cleaning the beef meat, and the leftover food in the preparation and cooking life cycle phases.
The life cycle assessment for each examined product included one transport by truck (Euro 6, payload: 5 t using diesel mix) between the use and end-of-life phases, with a transport distance of 100 km and 80% utilization. The applied life cycle models include wastewater flows from the washing process of the raw materials and the washing of dishes in the preparation and cooking phases.

2.3. Life Cycle Inventory and Life Cycle Impact Assessment Method

The coherent life cycle inventory is consistent with the technique explained in the ISO 14040:2006 and 14044:2006 standards [51,52] and contains all processes' material and energy supplies. The LCI is based on industry data from the year 2022. Datasets were associated with preparation and cooking data to set up life cycle inventories for the examined food products. The ensuing components of each system were not included in the life cycle inventory: capital apparatus, various materials, additives, and the quantity of used energy for heating, cooling, and lighting. At the end-of-life stage, the dataset typifies waste treatment as landfilling. The selected landfill process in the European Union includes gas utilization, leachate, and sewage sludge treatment processes (landfill height: 30 m, landfill area: 40,000 sqm, deposition: 100 years, net calorific value: 9.7 MJ/kg) [53]. The medium landfill gas composition and the sum of the fixed methane phase were determined, and a transpiration/runoff ratio of 60% was assumed [53,54]. The life cycle impact assessment method estimates the accessible environmental impacts and energy resources of the tested soups and main dishes in terms of a functional unit. By calculation, the CML 2016 method (Centrum voor Milieukunde Leiden) by the Centre for Environmental Science at Leiden University was applied [53,54,55]. Normalization and weighting methods for all life cycle phases were used in the calculation. These methods are the LCIA Survey 2012 and CML 2016 (excluding biogenic carbon) in the European Union. The eight calculated impacts include photochemical ozone creation, freshwater aquatic ecotoxicity, human toxicity, global warming, eutrophication, acidification, and abiotic depletions for fossils and elements. Table 1 summarizes the input-output table of the Life Cycle Inventory for the preparation and cooking life cycle phases. As an input current, the orange is part of the decoration during serving in a restaurant. The tested restaurant soups and main dishes as consumer waste outputs leave the use phase. After that, consumer waste goes as an input stream to the end-of-life waste landfill process.

2.4. Statistical Methods

Combining life cycle assessment results with statistical methods is practical in the case of two or more samples. Carbon footprints were compared using descriptive and mathematical-statistical methods. Mean, median, and variance were used for the first step. The different number of dishes justified the use of two different tests. In the second step, the difference in the carbon footprint between the tested two soups by the Mann-Whitney analysis and the tested three main courses by the Kruskal-Wallis test was investigated. Both statistical methods were implemented using SPSS (Statistical Package for the Social Sciences) software (version 28.0). The significance level for both types of tests is the generally accepted 5%. The optimal soup and primary dish samples were selected based on 115 garlic cream soup samples, 115 beef bean soup samples, and 115-115 main dish samples. From a statistical viewpoint, a selection of 115 items is already quite large. The normality of their distribution could not be assumed.

2.5. Sustainability Assessment Modeling

Since sustainability and food waste are receiving much attention nowadays, integrating life cycle assessment and lean production seems to be an expedient solution. Regarding the entire life cycle of restaurant dishes, it is advisable to develop a sustainability evaluation model, focusing on reducing the environmental burden, the amount of energy used, and the amount of food waste by optimizing the individual life cycle phases. In the case of restaurant food products, the environmental burden can be reduced primarily by optimizing the amounts of used material and energy in the preparation and cooking life cycle phases. In the preparation and end-of-life phases, the set sustainability goal can be achieved by reducing generated food waste, recycling it within the phases, and choosing optimal waste management procedures. It is the application of GreenLean to a practical situation. Applying Green Lean in restaurants can make more sustainable dish products. The consumer's eating habits can also influence the sustainability of the prepared meals and their production methods, as the environmental impact of the whole life cycle of individual restaurant dishes and the product's carbon footprint can differ significantly. If the carbon footprint, all environmental impact categories and primary energy requirements of the soups and main courses served in restaurants are known, the hot points in the preparation, cooking and end-of-life phases can be identified. In this case, a more complex sustainability assessment model can be set up, which we named GreenCycLEAN.

3. Results

3.1. Environmental Impacts and Energy Resources of the Soups

For the life cycle assessment, the meat-free garlic cream soup with croutons was tested as a vegetarian and vegan soup, and the beef bean soup was investigated as a traditional meat-containing soup. During the analysis, the production life cycle stage was assumed to comprise the preparation and cooking phases of the examined soups. At the same time, it was also assumed that the use life cycle phase does not involve input energy and that only food scraps remain on the plate as output after consumption in the restaurant. In the whole life cycle of the soups, the research results in different modules were declared, which allowed the constructed interpretation of results throughout the life cycle phases of the tested soups. To calculate the environmental loads of food waste during end-of-life treatment, it was essential to set up an analysis of the previous life cycle phases of both soups for the end-of-life treatment process. Table 2 summarizes normalized and weighted values for the eight main categories and the primary energy amounts in the case of one portion functional unit.
Figure 3 describes the normalized and weighted impacts for the whole life cycle of both soups in the case of a 1 kg functional unit in nanograms. In the case of both examined soups, the food waste generated at the end of their life cycles was disposed of as municipal solid waste in municipal solid waste landfills. Based on the analysis results, it can be said that the environmental impacts of the preparation phase are higher than those of the cooking phase. At the same time, preparing and cooking a portion of vegetarian or vegan soup requires a much lower environmental load than preparing and cooking a portion of meat-based soup in all examined impact categories. Furthermore, preparing and cooking a portion of beef bean soup requires much more primary energy than preparing and cooking a portion of garlic cream soup in terms of all examined energy resources. According to Figure 3, it can be determined that the acidification potential is higher compared to other examined environmental impact categories. The percentage distribution values of the acidification are 8% for the garlic cream soup and 21.8% for the beef bean soup compared to all environmental impacts.
This result is not surprising because this impact category is higher for the landfilling of municipal solid waste at the end-of-life stage based on our previous research. The highest environmental impact for both soups is represented by marine aquatic ecotoxicity, projected over the entire life cycle of the products. Therefore, marine ecotoxicity values cannot be represented with the other impact categories on a diagram. The percentage distribution value of marine aquatic ecotoxicity is 68% for the garlic cream soup and 33.5% for the beef bean soup compared to all burdens. Most marine aquatic ecotoxicity percentage value (73–77%) is generated in the cooking phases. According to the result in Table 2, it can be determined that the environmental burden is higher with the application of vegetarian and vegan cooking technologies. However, the value of the whole life cycle is higher in the case of traditional food products. This difference is best shown in the preparation and end-of-life phases.

3.2. Environmental Impacts and Energy Resources of the Main Dishes

The garlic cream soup was followed by a green salad on the vegan two-course menu and fish with gnocchi on the semi-vegetarian menu. The vegan salad mainly contains the following components: rapeseed oil, sunflower seeds, carrots, tomatoes, and sugar beet. The semi-vegetarian main dish contains the following ingredients in the preparation and cooking life cycle phases: sea fish, potato, rapeseed oil, wheat flour, drinking water, spices, and pasteurized cream (38-42%). Figure 4 and Figure 5 describe the examined impact categories for the whole life cycle of vegan and semi-vegetarian main dish products in the case of a 1 kg functional unit in nanograms.
The beef bean soup was followed by Wiener Schnitzel with cooked potatoes on the traditional two-course menu. Figure 6 summarizes the eight impact categories for the whole life cycle of this traditional Hungarian dish in the case of a 1 kg functional unit in nanograms. Table 3 shows the primary energy values for the vegan and semi-vegetarian main dishes in the case of the functional unit of 1 kg. Table 4 summarizes the energy resources for the meat-containing main dish in all life cycle phases for the functional unit of 1 kg.
In connection with Table 3 and Table 4, it can be said that the primary energy resource for the vegan main dish is significantly lower, and the semi-vegetarian dish is higher than expected.

3.3. Determination of Carbon Footprint using Statistical Methods

The IBM SPSS Statistics statistical software offers robust analysis and helps quality decision-making including all facets of the analytics lifecycle. This software was available and seemed suitable for statistical analysis of food samples. In the case of two samples, the Mann-Whitney two-sample test is used. The Kruskal-Wallis non-parametric statistical procedure should be used to compare more than two independent samples along one variable. Therefore, the Mann-Whitney test was applied to the restaurant soups and the Kruskal-Wallis test to the restaurant main courses. Table 5 shows the descriptive statistics for both soups. Averaging was used to eliminate the effect of chance on the difference in the carbon balance of each soup. Based on this, the average carbon footprint of the vegetarian soup was 2.93, while that of the conventional soup was 4.62. Table 6 summarizes the summary results for both soups using the Mann-Whitney test. The first part of the comparison of the three main dishes is presented in Table 7. As in the previous graphs (Figure 4, Figure 5 and Figure 6), the vegan main course has the lowest carbon footprint, followed by the semi-vegetarian main course, and the meat main course has the highest carbon footprint. According to the Kruskal-Wallis test, Table 8 shows the variance for the main dishes.
Based on the results of the above tables, the difference between the mean of 2.93 for garlic cream soup and the mean of 4.62 for beef bean soup is significant according to the Mann-Whitney test (the asymptotic significance value is zero), not due to chance alone. According to the Kruskal-Wallis test, the difference between the averages is significant and differences due to coincidence can be practically excluded (the asymptotic significance value is zero). Different foods' raw materials and preparation techniques (plant/animal) result in significant differences in their carbon footprint. Dishes of plant origin have a lower carbon footprint than those of animal origin.

3.4. Environmental Impacts for the Two-Course Menus

The last part of the research analysis compared the environmental impacts of soups and three main dishes in different life cycle phases. Table 9 presents the normalized and weighted values of eleven impact categories for the functional unit of one-portion soups in the given life cycle phases. Table 10 shows the main dishes' primary energy values and eight impact categories for one portion of a restaurant's main dish.
In connection with Table 10, it can be said that the environmental loads for the selected vegan and semi-vegetarian main dishes are lower in most impact categories than for the meat-containing food product. An exception is the abiotic depletion of fossils.

3.5. Development of Sustainability Assessment Model (GreenCycLEAN)

Examining the energy demand and environmental impact of preparation and cooking processes is essential in optimizing the cooking processes. It is primarily the environmental impact of different energy supply methods and the increasing demand for cooking methods. It is rarely discussed how the optimization cooking process and the life cycle assessment can jointly help design decision-making for restaurant chains. Different scenarios can be considered during the LCA-based examination of cooking methods by determining energy consumption and ecological burden. To draw broad conclusions, it is advisable to conduct a modelling process where the possible examined parameters are the primary energy resource, the occurring environmental impact categories, and the ecological loads of the renewable and non-renewable energy supplies. To implement this research purpose, a sustainability assessment model was developed. The developed model is primarily based on the quantitative method with the help of defining quantitative indicators. Because the sustainability assessment model uses calculation and statistical data for primary energy, emission, carbon footprint, and environmental impact categories, the LCA method is authoritative during the development of the model, where all life cycle phases of the restaurant products are examined from ecological and energetic viewpoints. The GreenCycLEAN relies on the results of the LCA calculation and the Lean. The development objective includes data collection for the LCI and impact assessment methods. The given model has different LCA phases in the restaurant product's life cycle stages, as illustrated in Figure 7.

4. Discussion and Conclusions

The European Union is trying to reach climate neutrality in the future within the framework of the European Green Deal, sustainable development goals, and a circular economy strategy [56,57]. Various dishes' preparation and cooking technology is the catering industry's current development area. The combined results of the catering industry and life cycle assessment make optimizing the environmental parameters in the various life cycle phases possible to achieve ideal ecological impacts when preparing dishes while avoiding significant food waste. In a previous study [12], a whole life cycle model was set up for a single restaurant main course, but then we focused primarily on end-of-life scenarios.
According to our previous research results [12], the environmental loads of the preparation phase were much higher than the impacts of the cooking phase. The most significant result differences were marine ecotoxicity, photochemical ozone, eutrophication, and global warming. Significant differences exist in the preparation and cooking life cycle phases regarding the primary energy values. The primary energy values from renewable resources and the total primary energy for the preparation phase were 5–6 times higher. This time, we obtained similar results and can draw similar conclusions regarding comparing the preparation and cooking phases. In our previous work [12], we also compared "sous vide" and traditional cooking technologies, where we found that "sous vide" can be an effective technique for more optimal and sustainable cooking.
Several research studies [58,59] have already established whole product life cycle models. In recent years, examining the end of the life cycle of food waste through the choice of appropriate waste management methods has also come to the fore [60,61,62,63]. According to the analysis of Szita [64], one of the conditions for sustainable environmental management is knowledge of all phases of the life cycle of products. Knowing restaurant products' characteristics and preparation processes is essential for the sustainable catering industry and environmentally friendly dining. On the one hand, this article evaluates the life cycle phases of two typical restaurant soups (garlic cream soup and beef bean soup) and three main dishes (green salad, fish with gnocchi, and Wiener schnitzel with cooked potatoes) by comparing different environmental burdens and energy resources. On the other hand, it compares the scenarios of vegan, semi-vegetarian and traditional eating. In addition to analyzing and evaluating the results, this work presents an overview of the application of life cycle assessment in the food industry with the help of professional and recent literature.
This research defines eight-eleven impact categories and the primary energy demand from renewable and non-renewable sources. The CML 2016 impact method was applied in the GaBi software to quantify environmental impacts. Normalization and weighting methods were the same for all calculations. The functional unit was defined as the mass of a portion and 1 kg of the examined vegan, semi-vegetarian, and non-vegetarian soup, and main dish products in all life cycle phases.
Based on our results, it can be said that the environmental impact of the preparation and cooking phases is higher than that of the end-of-life phase. This is because our analysis also includes loads related to raw material production, and meat and cream production involves a sizeable environmental load.
According to research results on soups, it can be concluded that the environmental impact is higher with the use of vegetarian cooking technology. However, the value of the whole life cycle is more elevated in conventional soup with beef meat. This difference is very well seen in the preparation and end-of-life stages. Marine aquatic ecotoxicity potential represents the highest environmental impact for both soups. The value of primary energy from renewable sources is higher in the preparation phase than in the cooking phase. In connection with main dish results, it can be said that the environmental loads for selected vegan and semi-vegetarian main dishes are not so high in most impact categories as for the meat-containing product. An exception is fossil abiotic depletions. The reason may be that during the cooking of the gnocchi, in addition to the electricity consumption, a more significant amount of natural gas was also consumed due to the use of the gas stove.
For a company's lean and green approach to be effective and successful in its management, it must have a complete understanding and insight into all aspects of the supply chain. This requires an LCA approach to identify the critical intervention points where each process can be effectively improved for more sustainable performance [65]. In practice, applying green lean in the catering sector means that the same output requires fewer food materials and energy inputs, and less waste is generated in the preparation and cooking processes, further reducing the environmental impact of the process.
With the developed sustainability assessment (GreenCycLEAN) model, catering products' ecological efficiency and the preparation and cooking process' energy consumption can be improved, and food waste mass can be minimized.
Our study provides new information about the environmental effects of preparing and cooking vegan, semi-vegetarian and traditional restaurant two-course menus, and this work supports further information about these life cycle phases of the examined products. These results can be profitable for restaurant units aiming to achieve more sustainable food preparation and cooking technologies. Another area where the results can be used is to exploit consumer behaviour and habits changes. There is a growing proportion of consumers who are looking after their environment as well as their health. For them, sustainability is a valuable and essential piece of information alongside the nutritional composition of food.

Author Contributions

Conceptualisation, supervision, visualisation, diagrams, review, writing and editing, V.M.; methodology, investigation, original draft preparation, data curation, resources, funding acquisition, J.L.A. All authors have read and agreed to the published version of the manuscript.

Funding

This paper was supported by the International Visegrad Fund under the grant number 22120032 named "Green Deal strategies for V4 countries: The need and challenges to reach low-carbon industry”.

Institutional Review Board Statement

Not applicable.

Informed Consent Statement

Not applicable.

Data Availability Statement

Data sharing is not applicable to this article.

Conflicts of Interest

The authors declare no conflict of interest.

Abbreviations

ADPE Abiotic Depletion Potential elements
ADPF Abiotic Depletion Potential fossils
AP Acidification Potential
CE Circular Economy
EGD European Green Deal
EP Eutrophication Potential
EUFAETP European Union
Freshwater Aquatic Ecotoxicity Potential
FU Functional Unit
GWP Global Warming Potential
HTP Human Toxicity Potential
ILCD International Reference Life Cycle Data System
LCA Life Cycle Assessment
LCI Life Cycle Inventory
LCIA Life Cycle Impact Assessment
POCP Photochemical Ozone Creation Potential
SDGs Sustainable Development Goals

References

  1. Stahel, W.R. Circular economy. Nature 2016, 531, 435–438. [Google Scholar] [CrossRef]
  2. D’Adamo, I. Adopting a Circular Economy: Current Practices and Future Perspectives. Soc. Sci. 2019, 8, 328. [Google Scholar] [CrossRef]
  3. D’Adamo, I.; Falcone, P.; Huisingh, D.; Morone, P. A circular economy model based on biomethane: What are the opportunities for the municipalty of Rome and beyond? Renew. Energy 2021, 163, 1660–1672. [Google Scholar] [CrossRef]
  4. Womack, J.; Jones, D.; Roos, D. The Machine That Changed the World: The Story of Lean Production, Toyota’s Secret Weapon in the Global Car Wars That Is Now Revolutionizing World Industry. 1990 Free Press, New York.
  5. Lipińska, M.; Tomaszewska, M.; Kołożyn-Krajewska, D. Identifying Factors Associated with Food Losses during Transportation: Potentials for Social Purposes. Sustainability 2019, 11, 2046. [Google Scholar] [CrossRef]
  6. Berggren, C. Lean Production - The End of History? Work, Employment & Society 1993, 7, 163-188. Available online: http://www.jstor.org/stable/23747418 (accessed on 19 June 2023).
  7. Sagnak, M.; Kazancogle, Y. Integration of green lean approach with six sigma an application for flue gas emissions. J. Clean. Prod. 2016, 127, 112–118. [Google Scholar] [CrossRef]
  8. Baca-Nomberto, A., Urquizo-Cabala, M., Ramos, E., Sotelo-Raffo, F. A Model Utilizing Green Lean in Rice Crop Supply Chain: An Investigation in Piura, Perú. In: Ahram, T., Taiar, R., Langlois, K., Choplin, A. (eds) Human Interaction, Emerging Technologies and Future Applications III. IHIET 2020. Advances in Intelligent Systems and Computing, vol 1253. Springer, Cham. [CrossRef]
  9. Sartal, A.; Martínez-Senra, A.; Cruz-Machado, V. Are all lean principles equally eco-friendly? A panel data study. J. Clean. Prod. 2018, 177, 362–370. [Google Scholar] [CrossRef]
  10. Melin, M.; Barth, H. Lean in Swedish agriculture: strategic and operational perspectives. Prod. Plan. Control Manage. Oper. 29, 2018, 845–855. [CrossRef]
  11. Marqués, L.; Costa, L.; Gohr, C.F.; Carvalho, L.; Da Silva, M.H. Criteria and practices for lean and green performance assessment: a systematic review and conceptual framework. J. Clean. Prod. 2019, 218, 746–762. [Google Scholar] [CrossRef]
  12. Avató, J.L.; Mannheim, V. Life Cycle Assessment Model of a Catering Product: Comparing Environmental Impacts for Different End-of-Life Scenarios. Energies 2022, 15, 5423. [Google Scholar] [CrossRef]
  13. Santeramo, F.G.; Carlucci, D.; De Devitiis, B.; Seccia, A.; Stasi, A.; Viscecchia, R.; Nardone, G. Emerging trends Food Research International 2018, 104, 39-47. [CrossRef]
  14. OECD-FAO Agricultural Outlook 2021 OECD Agriculture statistics (database). http://dx.doi.org/10.1787/agr-outl-dataen. Available online: https://www.fao.org/3/cb5332en/Meat.pdf (accessed on 16 December 2022).
  15. World Agriculture Towards 2030/2050. The 2012 Revision. Available online: https://www.fao.org/3/ap106e/ap106e.pdf (accessed on 16 December 2022).
  16. Cai, J.; Leung, P. Unlocking the potential of aquatic foods in global food security and nutrition: A missing piece under the lens of seafood liking index. Global Food Security 2022, 33, 100641. [Google Scholar] [CrossRef]
  17. Liu, C.; Ralston, N. Chapter Seven - Seafood and health: What you need to know? Advances in Food and Nutrition Research 2021, 97, 275–318. [Google Scholar] [CrossRef]
  18. Church, H.; Nagao-Sato, S.; Overcash, F.; Reicks, M. Associations between seafood intake frequency and diet and health indicators among U.S. adults: NHANES 2011–2016. Journal of Food Composition and Analysis 2021, 102, 104054. [CrossRef]
  19. Fehrenbach, G.; Pogue, R.; Carter, F.; Clifford, E.; Rowan, N. Implications for the seafood industry, consumers and the environment arising from contamination of shellfish with pharmaceuticals, plastics and potentially toxic elements: A case study from Irish waters with a global orientation. Science of The Total Environment 2022, 844, 157067. [Google Scholar] [CrossRef] [PubMed]
  20. Iłowiecka, K.; Maslej, M.; Czajka, M.; Pawłowski, A.; Wieckowski, P.; Styk, T.; Gołkiewicz, M.; Kuzdralinski, A.; Koch, W. Lifestyle, Eating Habits, and Health Behaviors Among Dietary Supplement Users in Three European Countries. Frontiers in Public Health 2022, 10, 892233. [Google Scholar] [CrossRef] [PubMed]
  21. Jost, S.; Birringer, M.; Herzig, C. Brokers, prestige and information exchange in the European Union’s functional food sector – A policy network analysis. Journal of Functional Foods 2022, 99, 105309. [Google Scholar] [CrossRef]
  22. Ahmad, I.; Hao, M.; Li, Y.; Zhang, J.; Ding, Y.; Lyu, F. Fortification of yogurt with bioactive functional foods and ingredients and associated challenges - A review. Trends in Food Science & Technology 2022, 129, 558-580. [CrossRef]
  23. Calderón, L.; Herrero, M.; Laca, A.; Díaz, M. Environmental impact of a traditional cooked dish at four different manufacturing scales: from ready meal industry and catering company to traditional restaurant and homemade. Int J Life Cycle Assess 2018, 23, 811–823 2018. [CrossRef]
  24. Bruno, M.; Thomsen, M.; Pulselli, F.; Patrizi, N.; Marini, M.; Caro, D. The carbon footprint of Danish diets. Climatic Change 2019, 156, 489–507. [Google Scholar] [CrossRef]
  25. Filimonau, V.; Lemmer, C.; Marshall, D.; Bejjani, G. ‘Nudging’ as an architect of more responsible consumer choice in food service provision: The role of restaurant menu design. J. Clean. Prod. 2017, 144, 161–170. [Google Scholar] [CrossRef]
  26. Gormaz, T.; Cortés, S.; Tiboni-Oschilewski, O.; Weisstaub, G. The Chilean Diet: Is It Sustainable? Nutrients 2022, 14, 3103. [Google Scholar] [CrossRef]
  27. Wansink, B.; Love, K. Slim by design: Menu strategies for promoting high-margin, healthy foods. International Journal of Hospitality Management 2014, 42, 137–143. [Google Scholar] [CrossRef]
  28. Lawless, H.; Patel, A.; Lopez, N. Mixed messages: Ambiguous penalty information in modified restaurant menu items. Food Quality and Preference 2016, 52, 232–236. [Google Scholar] [CrossRef]
  29. Geri ́c, M.; Matkovi ́c, K.; Gajski, G.; Rumbak, I.; Štancl, P.; Karli ́c, R.; Bituh, M. Adherence to Mediterranean Diet in Croatia: Lessons Learned Today for a Brighter Tomorrow. Nutrients 2022, 14, 3725. [Google Scholar] [CrossRef]
  30. Fry, J.P.; Stodden, B.; Brace, A.M.; Laestadius, L.I. A Tale of Two Urgent Food System Challenges: Comparative Analysis of Approaches to Reduce High-Meat Diets and Wasted Food as Covered in U.S. Newspapers. Sustainability 2022, 14, 12083. [Google Scholar] [CrossRef]
  31. Topcu, B.; Dias, G.M.; Mollaei, S. Ten-Year Changes in Global Warming Potential of Dietary Patterns Based on Food Consumption in Ontario, Canada. Sustainability 2022, 14, 6290. [Google Scholar] [CrossRef]
  32. Houghtaling, B.; Greene, M.; Parab, K.V.; Singleton, C.R. Improving Fruit and Vegetable Accessibility, Purchasing, and Consumption to Advance Nutrition Security and Health Equity in the United States. Int. J. Environ. Res. Public Health 2022, 19, 11220. [Google Scholar] [CrossRef]
  33. Camilleri, M.A. Sustainable Production and Consumption of Food. Mise-en-Place Circular Economy Policies and Waste Management Practices in Tourism Cities. Sustainability 2021, 13, 9986. [CrossRef]
  34. Ioannou, T.; Bazigou, K.; Katsigianni, A.; Fotiadis, M.; Chroni, C.; Manios, T.; Daliakopoulos, I.; Tsompanidis, C.; Michalodimitraki, E.; Lasaridi, K. The “A2UFood Training Kit”: Participatory Workshops to Minimize Food Loss and Waste. Sustainability 2022, 14, 2446. [Google Scholar] [CrossRef]
  35. Brändström, J.; Saidani, M. Comparison between circularity metrics and LCA: A case study on circular economy strategies. Journal of Cleaner Production 2022, 15, 133537. [Google Scholar] [CrossRef]
  36. Erdiaw-Kwasie, M.; Abunyewah, M.; Yusife, S.; Erdiaw-Kwasief, A. Does circular economy knowledge matter in sustainable service provision? A moderation analysis. Journal of Cleaner Production 2023, 383, 10 135429. [CrossRef]
  37. Bianchi, M.; Cordella, M. Does circular economy mitigate the extraction of natural resources? Empirical evidence based on analysis of 28 European economies over the past decade. Ecological Economics 2023, 203, 107607. [Google Scholar] [CrossRef]
  38. Bongers, A.; Casas, P. The circular economy and the optimal recycling rate: A macroeconomic approach. Ecological Economics 2022, 199, 107504. [Google Scholar] [CrossRef]
  39. Kustar, A.; Patino-Echeverri, D. A Review of Environmental Life Cycle Assessments of Diets: Plant-Based Solutions Are Truly Sustainable, even in the Form of Fast Foods. Sustainability 2021, 13, 9926. [Google Scholar] [CrossRef]
  40. Kowalski, Z.; Muradin, M.; Kulczycka, J.; Makara, A. Comparative Analysis of Meat Bone Meal and Meat Bone Combustion Using the Life Cycle Assessment Method. Energies 2021, 14, 3292. [Google Scholar] [CrossRef]
  41. Purvis, B., Mao, Y. & Robinson, D. Three pillars of sustainability: in search of conceptual origins. Sustain Sci 2019 14, 681–695. [CrossRef]
  42. Stiles, G.; Collins, J.; Beck, K. Effectiveness of Strategies to Decrease Animal-Sourced Protein and/or Increase Plant-Sourced Protein in Foodservice Settings: A Systematic Literature Review. Journal of the Academy of Nutrition and Dietetics 2022, 122, 5. [Google Scholar] [CrossRef]
  43. Rizwan, M.; Abbas, A.; Xu, H.; Ahmed, U.I.; Qing, P.; He, P.; Iqbal, M.A.; Shahzad, M.A. Role of Nutrition Information in Acceptance and Willingness to Pay for Biofortified Cereal Food: Implications for Better Health and Sustainable Diet. Nutrients 2022, 14, 3352. [Google Scholar] [CrossRef]
  44. Wijerathna-Yapa, A.; Pathirana, R. Sustainable Agro-Food Systems for Addressing Climate Change and Food Security. Agriculture 2022, 12, 1554. [Google Scholar] [CrossRef]
  45. Zuin, V.G.; Araripe, E.; Zanotti, K.; Stahl, A.M.; Gomes, C.J.C. Alternative Products Selling Sustainability? A Brazilian Case Study on Materials and Processes to Produce Plant-Based Hamburger Patties. Sustain. Chem. 2022, 3, 415–429. [Google Scholar] [CrossRef]
  46. Alexandropoulou, I.; Goulis, D.G.; Merou, T.; Vassilakou, T.; Bogdanos, D.P.; Grammatikopoulou, M.G. Basics of Sustainable Diets and Tools for Assessing Dietary Sustainability: A Primer for Researchers and Policy Actors. Healthcare 2022, 10, 1668. [Google Scholar] [CrossRef] [PubMed]
  47. Harray, A.J.; Boushey, C.J.; Pollard, C.M.; Dhaliwal, S.S.; Mukhtar, S.A.; Delp, E.J.; Kerr, D.A. Healthy and Sustainable Diet Index: Development, Application and Evaluation Using Image-Based Food Records. Nutrients 2022, 14, 3838. [Google Scholar] [CrossRef] [PubMed]
  48. Pereira, A.G.; Fraga-Corral, M.; Garcia-Oliveira, P.; Otero, P.; Soria-Lopez, A.; Cassani, L.; Cao, H.; Xiao, J.; Prieto, M.A.; Simal-Gandara, J. Single-Cell Proteins Obtained by Circular Economy Intended as a Feed Ingredient in Aquaculture. Foods 2022, 11, 2831. [Google Scholar] [CrossRef] [PubMed]
  49. Vinci, G.; Maddaloni, L.; Prencipe, S.A.; Ruggeri, M.; Di Loreto, M.V. A Comparison of the Mediterranean Diet and Current Food Patterns in Italy: A Life Cycle Thinking Approach for a Sustainable Consumption. Int. J. Environ. Res. Public Health 2022, 19, 12274. /. [CrossRef]
  50. Kalakul, S.; Malakul, P.; Siemanond, K.; Gani, R. Integration of life cycle assessment software with tools for economic and sustainability analyses and process simulation for sustainable process design. J. Clean. Prod. 2014, 71, 98–109. [Google Scholar] [CrossRef]
  51. ISO 14040:2006; Environmental Management—Life Cycle Assessment—Principles and Framework. ISO: Geneva, Switzerland, 2006. Available online: https://www.iso.org/standard/37456.html (accessed on 6 June 2019).
  52. ISO 14044:2006; Environmental Management—Life Cycle Assessment—Requirements and Guidelines. ISO: Geneva, Switzerland, 2006. Available online: https://www.iso.org/standard/38498.html (accessed on 6 June 2019).
  53. Van Oers, L.; De Koning, A.; Guinée, J.B.; Huppes, G. Abiotic resource depletion in LCA. In Improving Characterisation Factors for Abiotic Resource Depletion as Recommended in the New Dutch LCA Handbook; RWS-DWW: Delft, The Netherlands, 2002; Available online: http://www.leidenuniv.nl/cml/ssp/projects/lca2/report_abiotic_depletion_web.pdf (accessed on 29 February 2016).
  54. Kupfer, T.; Baitz, M.; Colodel, CM.; Kokborg, M.; Schöll, S.; Rudolf, M.; Thellier, L.; Bos, U.; Bosch, F.; Gonzalez, M. GaBi Database & Modeling Principles. In GaBi Thinkstep AG; Sphera: Chicago, IL, USA, 2018. [Google Scholar]
  55. CML. Institute of Environmental Sciences, Leiden University. 2016. Available online: https://www.universiteitleiden.nl/en/research/researchoutput/science/cml-ia-characterisation-factors (accessed on 29 June 2018).
  56. The Global Risks Report 2020; The World Economic Forum: Geneva, Switzerland, 2020. Available online: https://www.weforum.org/reports/the-global-risks-report-2020 (accessed on 15 October 2021.).
  57. Kaczmarczyk, B.; Urych, I. Perception of the Transition to a Zero-Emission Economy in the Opinion of Polish Students. Energies 2022, 15, 1102. [Google Scholar] [CrossRef]
  58. Bałdowska-Witos, P.; Kruszelnicka, W.; Tomporowski, A. LCA analyzes were also performed for the production of PET bottle. Life cycle assessment of beverage bottles. J. Phys. Conf. Ser. 2020, 1426, 012038. [Google Scholar] [CrossRef]
  59. Mannheim, V. Life Cycle Assessment Model of Plastic Products: Comparing Environmental Impacts for Different Scenarios in the Production Stage. Polymers 2021, 13, 777. [Google Scholar] [CrossRef]
  60. Bianco, I.; Panepinto, D.; Zanetti, M. End-of-Life Tyres: Comparative Life Cycle Assessment of Treatment Scenarios. Appl. Sci. 2021, 11, 3599. [Google Scholar] [CrossRef]
  61. Alwaeli, M.; Mannheim, V. Investigation into the Current State of Nuclear Energy and Nuclear Waste Management—A State-of-the-Art Review. Energies 2022, 15, 4275. [Google Scholar] [CrossRef]
  62. Civancik-Uslu, D.; Puig, R.; Ferrer, L.; Fullana-i-Palmer, P. Influence of end-of-life allocation, credits and other methodological issues in LCA of compounds: An in-company circular economy case study on packaging. J. Clean. Prod. 2019, 212, 925–940. [Google Scholar] [CrossRef]
  63. Kiss, N.É.; Tamás, J.; Szőllősi, N.; Gorliczay, E.; Nagy, A. Assessment of Composted Pelletized Poultry Litter as an Alternative to Chemical Fertilizers Based on the Environmental Impact of Their Production. Agriculture 2021, 11, 1130. [Google Scholar] [CrossRef]
  64. Szita, K. The Application of Life Cycle Assessment in Circular Economy. Hung. Agric. Eng. 2017, 31, 5–9. [Google Scholar] [CrossRef]
  65. Salehin, M.; T. Kiss, J. Testing the Causal Relationship between Economic Growth and Renewable Energy Consumption: Evidence from a Panel of EAGLE Countries. International Journal of Energy Economics and Policy 2022, 12, 281-288. [CrossRef]
Figure 1. The life cycle phases with the system boundary.
Figure 1. The life cycle phases with the system boundary.
Preprints 77855 g001
Figure 2. Hungarian Energy Mix (reference year: 2022, source: Hungarian Energy and Utilities Regulatory Office).
Figure 2. Hungarian Energy Mix (reference year: 2022, source: Hungarian Energy and Utilities Regulatory Office).
Preprints 77855 g002
Figure 3. Impact categories for the whole life cycle of the garlic cream soup and beef bean soup in nanograms (functional unit: 1 kg). Normalisation reference: CML 2016, EU 25 + 3, the year 2000, excl. biogenic carbon. Weighting method: thinkstep LCIA Survey 2012, Europe, CML 2016, excl. biogenic carbon).
Figure 3. Impact categories for the whole life cycle of the garlic cream soup and beef bean soup in nanograms (functional unit: 1 kg). Normalisation reference: CML 2016, EU 25 + 3, the year 2000, excl. biogenic carbon. Weighting method: thinkstep LCIA Survey 2012, Europe, CML 2016, excl. biogenic carbon).
Preprints 77855 g003
Figure 4. Environmental impacts for the whole life cycle of the green salad in nanograms (functional unit: 1 kg). Normalisation reference: CML 2016, EU 25 + 3, the year 2000, excl. biogenic carbon. Weighting method: thinkstep LCIA Survey 2012, Europe, CML 2016, excl. biogenic carbon).
Figure 4. Environmental impacts for the whole life cycle of the green salad in nanograms (functional unit: 1 kg). Normalisation reference: CML 2016, EU 25 + 3, the year 2000, excl. biogenic carbon. Weighting method: thinkstep LCIA Survey 2012, Europe, CML 2016, excl. biogenic carbon).
Preprints 77855 g004
Figure 5. Environmental impacts for the whole life cycle of the fish with gnocchi in nanograms (functional unit: 1 kg). Normalisation reference: CML 2016, EU 25 + 3, the year 2000, excl. biogenic carbon. Weighting method: thinkstep LCIA Survey 2012, Europe, CML 2016, excl. biogenic carbon).
Figure 5. Environmental impacts for the whole life cycle of the fish with gnocchi in nanograms (functional unit: 1 kg). Normalisation reference: CML 2016, EU 25 + 3, the year 2000, excl. biogenic carbon. Weighting method: thinkstep LCIA Survey 2012, Europe, CML 2016, excl. biogenic carbon).
Preprints 77855 g005
Figure 6. Environmental impacts for the whole life cycle of the Wiener schnitzel in nanograms (functional unit: 1 kg). Normalisation reference: CML 2016, EU 25 + 3, the year 2000, excl. biogenic carbon. Weighting method: thinkstep LCIA Survey 2012, Europe, CML 2016, excl. biogenic carbon).
Figure 6. Environmental impacts for the whole life cycle of the Wiener schnitzel in nanograms (functional unit: 1 kg). Normalisation reference: CML 2016, EU 25 + 3, the year 2000, excl. biogenic carbon. Weighting method: thinkstep LCIA Survey 2012, Europe, CML 2016, excl. biogenic carbon).
Preprints 77855 g006
Figure 7. Sustainability assessment model: GreenCycLEAN.
Figure 7. Sustainability assessment model: GreenCycLEAN.
Preprints 77855 g007
Table 1. Inputs and outputs regarding the food products during the preparation life cycle phase.
Table 1. Inputs and outputs regarding the food products during the preparation life cycle phase.
Flow type Process Flow Name Plan Flow Name
Garlic Cream Soup
Inputs Cheddar Cheddar
Garlic Garlic
Pasteurized cream (42%) Pasteurized cream (38-42%)
Rapeseed oil (Canola) Rapeseed oil, refined
Wheat white flour Wheat white flour
Hungarian electricity mix Electricity grid mix (production mix, Hungary)
Natural gas at consumer (Hungary) Thermal energy from natural gas (Hungary)
Water (tap water) Drinking water
Outputs Product (unspecified) Garlic cream soup product
Municipal soild waste Food waste
Water (waste water, untreated) Municipal waste water
Beef Bean Soup
Inputs Beef cattle Beef, semi-boneless
Beans at farm Field beans, field border (14% water content)
Carrots (87% water content) Carrots
Cream (38%) Pasteurized cream (38-42%)
Sugar beet (75% water content) Celery tuber, garlic, and onion
Hungarian electricity mix Electricity grid mix (production mix, Hungary)
Natural gas at consumer (Hungary) Thermal energy from natural gas (Hungary)
Water (tap water) Drinking water
Outputs Product (unspecified) Beef bean soup product
Municipal soild waste Food waste
Water (waste water, untreated) Municipal waste water
Green Salad
Inputs Carrots (87% water content) Carrots
Rapeseed oil (Canola) Rapeseed oil, refined
Sugar beet (75% water content) Onion
Sun flower seeds Sun flower seeds
Tomato (97% water content) Tomato
Hungarian electricity mix Electricity grid mix (production mix, Hungary)
Water (tap water) Drinking water
Outputs Product (unspecified) Green salad product
Municipal soild waste Food waste
Water (waste water, untreated) Municipal waste water
Fish with Gnocchi
Inputs Fish meal Fish meal
Orange (90% water content) Orange
Pasteurized cream (42%) Pasteurized cream (38-42%)
Potato at farm Potato
Rapeseed oil (Canola) Rapeseed oil, refined
Wheat white flour Wheat white flour
Hungarian electricity mix Electricity grid mix (production mix, Hungary)
Natural gas at consumer (Hungary) Natural gas mix (Hungary)
Water (tap water) Drinking water
Outputs Product (unspecified) Fish with gnocchi product
Water (waste water, untreated) Municipal waste water
Municipal soild waste Food waste
Wiener Schnitzel
Inputs Beef cattle Beef, semi-boneless
Egg, breadcrumb Egg, breadcrumb
Orange (90% water content) Orange
Potato at farm Potato
Rapeseed oil (Canola) Rapeseed oil, refined
Wheat white flour Wheat white flour
Hungarian electricity mix Electricity grid mix (production mix, Hungary)
Natural gas at consumer (Hungary) Thermal energy from natural gas (Hungary)
Water (tap water) Drinking water
Outputs Product (unspecified) Wiener Schnitzel product
Municipal soild waste Food waste
Water (waste water, untreated) Municipal waste water
Table 2. Primary energy (in net caloric value) and environmental impact categories (in nanograms) for the whole life cycle of the examined soups.
Table 2. Primary energy (in net caloric value) and environmental impact categories (in nanograms) for the whole life cycle of the examined soups.
Primary Energy Garlic Cream Soup
[MJ]
Beef Bean Soup
[MJ]
Primary energy from non renewable resources 2.35 4.76
Primary energy from renewable resources 3.63 8.84
Primary energy demand from renewable and non renewable resources 5.98 13.60
Environmental Impact Category Garlic Cream Soup
[ng]
Beef Bean Soup
[ng]
Abiotic Depletion ADP elements, ADPE 0.01 0.03
Abiotic Depletion ADP fossils, ADPF 0.30 0.70
Acidification Potential AP 0.70 2.52
Eutrophication Potential EP 0.35 1.12
Global Warming Potential GWP 100 years 0.40 1.26
Human Toxicity Potential HTP inf. 0.22 0.35
Freshwater Aquatic Ecot. Pot. FAETP inf. 0.18 0.52
Photochemical Ozone Creation Pot. POCP 0.32 1.28
Functional unit: one portion of soup, which means 0.167 kg of garlic cream soup and 0.451 kg of beef bean soup. Impact assessment method: non-baseline CML 2016.
Table 3. Primary energy values for the whole life cycle of the green salad and fish with gnocchi in MJ.
Table 3. Primary energy values for the whole life cycle of the green salad and fish with gnocchi in MJ.
Primary Energy (net cal. value) Vegan Main Dish(Green Salad)
[MJ]
Semi-Vegetarian Main Dish
(Fish with Gnocchi)
[MJ]
Primary energy from non renewable resources 8.67 329.77
Primary energy from renewable resources 11.02 32.49
Primary energy demand from renewable and non renewable resources 19.69 362.26
Functional unit: 1 kg of meat-free main dish.
Table 4. Primary energy values for the life cycle phases of the Wiener schnitzel in MJ.
Table 4. Primary energy values for the life cycle phases of the Wiener schnitzel in MJ.
Primary Energy
(in net caloric value)
Preparation Phase
[MJ]
Cooking Phase
[MJ]
End-of-Life Phase
[MJ]
Whole Life Cycle
[MJ]
Primary energy from non ren. resources 17.7 238 0.217 255.91
Primary energy from renewable resources 60.0 6.92 0.017 66.93
Primary energy from all resources 77.7 244 0,233 321.93
Functional unit: 1 kg of meat-containing main dish.
Table 5. Comparison of both soups based on the carbon footprint values in nanograms.
Table 5. Comparison of both soups based on the carbon footprint values in nanograms.
Name of the soup Average
[ng]
Variance
[ng]
Median
[ng]
Vegetarian/Vegan Soup (Garlic Cream Soup) 2.93 3.71 2.44
Traditional Soup (Beef Bean Soup) 4.62 1.71 4.59
Functional unit: 1 kg of soup. Number of samples: 115.
Table 6. Summary results based on the Mann-Whitney U test.
Table 6. Summary results based on the Mann-Whitney U test.
Name Numerical Value
Number of independent samples 230
Mann-Whitney U 2437,000
Wilcoxon W 9107,000
Test Statistic 2437,000
Standard Error 504,19
Standardized Test Statistic -8,276
Asymptotic Significance (2-sided test) 0,000
Functional unit: 1 kg of soup. Number of samples: 115.
Table 7. Comparison of main dishes based on the carbon footprint values in nanograms.
Table 7. Comparison of main dishes based on the carbon footprint values in nanograms.
Name of the soup Average
[ng]
Variance
[ng]
Median
[ng]
Vegan Main Dish (Green Salad) 1.03 0.05 1.04
Semi-vegetarian Main Dish (Fish with Gnocchi) 7.10 2.50 7.15
Meat-containing Main Dish (Wiener Schnitzel) 12.20 7.40 12.29
Functional unit: 1 kg of main dish. Number of samples: 115.
Table 8. Summary results based on the Kruskal-Wallis test.
Table 8. Summary results based on the Kruskal-Wallis test.
Name Numerical Value
Total Number 345
Test Statistic 289,884
Degree of Freedom 2
Asymptotic Significance (2-sided test) 0,000
Functional unit: 1 kg of main dish. The test statistic is adjusted for ties.
Table 9. Comparison of both soups based on the impact values in nanograms.
Table 9. Comparison of both soups based on the impact values in nanograms.
Name of Life Cycle Phase Vegetarian/Vegan Soup
(Garlic Cream Soup)
Traditional Soup
(Beef Bean Soup)
Preparation 3.68 8.33
Cooking 4.85 3.20
End-of-Life (by depositing the food waste) 0.02 0.07
Whole life cycle 8.55 11.60
Functional unit: one portion of restaurant soup. Normalization reference: CML 2016, EU 25 + 3, year 2000, excluding biogenic carbon. Weighting method: thinkstep LCIA Survey 2012, Europe, CML 2016, excluding biogenic carbon.
Table 10. Primary energy (in net caloric value) and impact categories (in nanograms) for the whole life cycle of the examined main dishes.
Table 10. Primary energy (in net caloric value) and impact categories (in nanograms) for the whole life cycle of the examined main dishes.
Primary energy
(net cal. value)
Green Salad
[MJ]
Fish with Gnocchi
[MJ]
Schnitzel
[MJ]
Primary energy from non renewable resources 2.82 159.90 109.44
Primary energy from renewable resources 3.58 15.10 28.71
Primary energy from all resources 6.40 175.00 138.15
Environmental Impact Green Salad
[ng]
Fish with Gnocchi
[ng]
Schnitzel
[ng]
Abiotic Depletion for elements, ADPE 0.01 0.05 0.10
Abiotic Depletion for fossils, ADPF 0.33 25.90 17.70
Acidification Potential AP 0.22 2.47 9.52
Eutrophication Potential EP 0.18 1.20 3.72
Global Warming Potential GWP 0.34 3.33 5.25
Human Toxicity Potential HTP inf. 0.24 2.3 2.84
Freshwater Aquatic Ecot. Pot. FAETP inf. 0.18 0.71 2.01
Photochemical Ozone Creation Pot. POCP 0.10 2.22 5.40
Functional unit: one portion of main dish, which means 0.324 kg of green salad, 0.484 kg of fish with gnocchi, and 0.430kg of Wiener Schnitzel. Impact assessment method: non-baseline CML 2016.
Disclaimer/Publisher’s Note: The statements, opinions and data contained in all publications are solely those of the individual author(s) and contributor(s) and not of MDPI and/or the editor(s). MDPI and/or the editor(s) disclaim responsibility for any injury to people or property resulting from any ideas, methods, instructions or products referred to in the content.
Copyright: This open access article is published under a Creative Commons CC BY 4.0 license, which permit the free download, distribution, and reuse, provided that the author and preprint are cited in any reuse.
Prerpints.org logo

Preprints.org is a free preprint server supported by MDPI in Basel, Switzerland.

Subscribe

Disclaimer

Terms of Use

Privacy Policy

Privacy Settings

© 2026 MDPI (Basel, Switzerland) unless otherwise stated