Preprint
Review

This version is not peer-reviewed.

A Comprehensive Review of Classification and Application of Machine Learning in Drone Technology

Submitted:

23 June 2023

Posted:

27 June 2023

You are already at the latest version

Abstract
The use of drones for various applications has become increasingly popular in recent years, and machine learning has played a significant role in this trend. In this paper, we provide a comprehensive survey of the classification and application of machine learning in drones. The paper begins with an overview of the different types of machine learning algorithms and their applications in drones, including supervised learning, unsupervised learning, and reinforcement learning. Next, we present a detailed analysis of various real-world applications of machine learning in drones, such as object recognition, route planning, obstacle avoidance, search area optimization, and autonomous search. The paper also discusses the challenges and limitations of using machine learning in drones, such as data privacy, data quality, and computational requirements. Finally, the paper concludes with a discussion of the future directions of machine learning in drones and its potential impact on various industries and fields. This paper provides a valuable resource for researchers, practitioners, and students interested in the intersection of machine learning and drones.
Keywords: 
;  ;  ;  ;  ;  

1. Introduction

Due to their ability to carry out tasks that were previously difficult or impossible for humans, drones, also known as unmanned aerial vehicles (UAVs), have seen a surge in popularity in recent years. Drones are being used in a wide range of applications, including delivery, agriculture, and infrastructure inspection, as well as military and surveillance operations [1]. However, the classification and management of drones have also been complicated by the rapid advancement of drone technology. In this paper, we will investigate how machine learning algorithms can be used to improve drone technology in a variety of applications and conduct a survey on the classification of drones according to their size, shape, and functionality. In addition to shedding light on the advantages and drawbacks of employing machine learning in drone technology, we will go over the most recent cutting-edge methods and approaches as well as any potential new developments in the near future [2].
Size, shape, and functionality are some of the factors that can be used to classify drones. Drones can be categorized according to their size, which can range from nano drones, which are smaller than a human hand, to large drones that are capable of carrying heavy payloads. The shape is another way to categorize drones, which can range from conventional quadcopters to novel designs like the X-wing and VTOL. Lastly, drones can be categorized according to their functions, such as delivery, agriculture, surveillance, and search and rescue [3].
New opportunities for enhancing drone technology have emerged as a result of the rapid development of machine-learning algorithms. One application of machine learning is object recognition, in which drones have cameras that can identify people or objects on the ground. Drones can now perform tasks like traffic monitoring and animal tracks in the wild thanks to machine learning algorithms that can be trained to recognize and classify specific objects in real-time [4].
Autonomous navigation, in which drones can fly without human intervention, is another application of machine learning. Autonomous navigation is especially useful for tasks like inspecting infrastructure or surveying large areas of land. Data from the drone’s sensors can be used to train machine learning algorithms that can decide where to fly, how to avoid obstacles, and when to return to the base [5].
Additionally, drone delivery, which is becoming an increasingly popular application for drones, is being improved through the use of machine learning. Using machine learning algorithms, delivery drones can optimize their flight paths and delivery schedules, shortening delivery times and costs. During the delivery process, machine learning can also be used to identify and avoid obstacles, ensuring that packages are delivered safely and effectively [6].
There are a number of potential future developments that machine learning could make possible as drone technology continues to advance. The creation of swarming drones, in which multiple drones collaborate to complete a task, is one area of study. Swarming drones could be used for things like disaster response, surveillance, and even temporary communication networks in faraway places [5].
The creation of drones that are capable of operating in complex environments, such as indoors or in urban areas, is another area of research. Analyzing the environment and making decisions about how to get around and avoid obstacles could be done with the help of machine learning algorithms [4].
In this paper, we looked at how size, shape, and functionality can be used to classify drones and how machine learning algorithms can be used to improve drone technology in a variety of applications. We have talked about the most recent and cutting-edge methods and strategies as well as potential future developments. We anticipate that this field will continue to expand and innovate in the coming years because machine learning is an essential tool for improving drone technology. For those who are interested in the relationship between drones and machine learning, this survey is a comprehensive resource [7].

2. Classification of Drones

2.1. Fixed Wing/UAV

Drone aircraft with a fixed, non-rotating wing structure are referred to as fixed-wing drones, aerial drones, and unmanned aerial vehicles (UAVs). Fixed-wing drones generate lift through the aerodynamics of their wings, in contrast to rotary-wing drones, which rely on rotating blades to generate lift. They are great for surveillance, mapping, and delivery because of their ability to fly over great distances quickly and remain in the air for a long time [4].
Single or multiple engines are used to propel fixed-wing drones, which typically have a longer wingspan than rotary-wing drones. Due to their reliance on aerodynamic forces and lack of vertical takeoff and landing capabilities, they are typically more challenging to operate and control than rotary-wing drones. However, the advantages of longer flight times, faster speeds, and more effective power use outweigh this drawback [2].
There are two further types of fixed-wing drones: manned as well as unmanned Unmanned fixed-wing drones are controlled remotely or autonomously by sophisticated navigation and control systems, whereas manned fixed-wing drones are typically piloted on board the aircraft.
In general, fixed-wing drones have a variety of advantages and capabilities that make them ideal for a variety of applications, such as surveillance, agriculture, and environmental monitoring. It is anticipated that fixed-wing drones will become increasingly important in the future of unmanned aerial systems as technology continues to advance [6].

2.2. Multirotors

Quadcopters, also known as multirotor drones, are aerial vehicles with multiple rotors for lift and propulsion. They have increased in popularity over the past few years as a result of technological advancements that have made them more readily available and less expensive. The delivery of goods, aerial photography and videography, search and rescue operations, inspection and surveying, and scientific research all make use of multirotor drones [4].
The ability of multirotor drones to hover in a stable position is one of their most important characteristics, making them ideal for aerial photography and videography. They are highly maneuverable because they can fly in any direction and are simple to control. A multirotor drone may have four or six rotors, but the most common configuration is between four and six [2].
Multirotor drones’ design allows for excellent stability and control, but they also require sophisticated control systems and sensors to maintain flight stability. To control the rotors’ speed and direction, the control systems make use of a combination of accelerometers, gyroscopes, and barometers to detect shifts in the orientation and movements of the drone [1].
Multirotor drones can be used for a variety of purposes, including commercial and industrial as well as recreational and hobby use. Photographers, filmmakers, and journalists use them to capture stunning aerial footage, and logistics and delivery companies use them to transport goods to far-flung locations. They are also used by search and rescue teams, inspection companies, and scientific researchers to get into hard-to-reach places [7].
In conclusion, multirotor drones are now widely used in a variety of industries as a safe and effective means of aerial data and image collection. They are likely to become even more widespread and adaptable as technology advances, presenting new opportunities and solutions to numerous social problems [6].

2.3. Flapping Wings

A type of aerial drone known as a "flapping wing drone," also known as an "ornithopter," resembles the flight of birds by flapping their wings. Flapping wing drones generate lift and propulsion through the motion of their wings, in contrast to traditional drones, which rely on rotors to do so. They are able to fly more effectively and more effortlessly as a result, much like birds do.
A lightweight frame and two flapping wings that are powered by small electric motors or actuators make up the fundamental design of flapping wing drones. The flapping frequency and amplitude of the wings are carefully controlled to generate lift and propulsion, mimicking the movement of bird wings. Sensors like accelerometers and gyroscopes are used to control the drone’s flight. These sensors detect changes in orientation and movement and adjust the flapping motion accordingly.
Drones with flapper wings have the potential to provide a number of advantages over conventional drones. They can fly for longer periods of time than traditional drones and use less energy because of their flapping motion. Additionally, they are quieter and less intrusive, making them ideal for applications requiring minimal noise, such as aerial photography and wildlife monitoring. In addition, when compared to conventional drones, the flapping motion of the wings can provide a higher degree of stability and control, enabling more intricate and sophisticated flight patterns.
However, flapping wing drones aren’t without their drawbacks. They require sophisticated control systems to ensure stable and controlled flight, making them more difficult to design and construct than conventional drones. Additionally, they are typically smaller than conventional drones, limiting their payload capacity.
In conclusion, drones with flapper wings are a fascinating advancement in aerial drone technology. They have a lot of potential for a variety of uses, including wildlife monitoring, aerial photography, and scientific research, even though they are still in the early stages of development. Flapping wing drones are likely to become more common and versatile as technology develops, presenting new opportunities and solutions to numerous social problems.

2.4. Tilt-Rotor

A type of drone known as a tilt-rotor drone can tilt its rotors to switch between helicopter and fixed-wing flight modes. In fixed-wing mode, the rotors are horizontal and provide forward propulsion like a conventional aircraft, whereas, in helicopter mode, the rotors are vertical and provide lift for hovering. Tilt-rotor drones can now combine the speed and efficiency of a fixed-wing aircraft with the vertical takeoff and landing (VTOL) capability of a helicopter.
Most tilt-rotor drones have two or more rotors that are attached to articulated arms. Using a mechanism that is controlled by the onboard computer of the drone, the rotors can be tilted between the horizontal and vertical positions. As a result, the drone is able to switch between helicopter and fixed-wing modes, allowing it to perform a wide range of tasks.
The ability of tilt-rotor drones to operate in a variety of environments and conditions is one of their primary advantages. They are ideal for tasks that require precise maneuvering and stability, such as aerial photography and videography, inspection and surveying and search and rescue operations because they can hover in place and perform vertical takeoff and landing in helicopter mode. They are able to fly effectively and at high speeds when in fixed-wing mode, making them ideal for long-distance transportation and scientific research.
The plan and activity of slant rotor drones require progressed control frameworks and sensors to guarantee a steady and controlled flight. To control the tilt of the rotors and detect changes in the orientation and movements of the drone, the control systems make use of a combination of accelerometers, gyroscopes, and barometers.
In conclusion, tilt-rotor drones are a novel option that provides a one-of-a-kind combination of advantages and capabilities. They are ideal for a wide range of applications and environments because they combine the best aspects of helicopter and fixed-wing flight. Tilt rotor drones are likely to gain in popularity and versatility as a result of technological advancements, providing novel opportunities and solutions to numerous social problems.
Figure 1. Examples of Drones, (a) Fixed Wing, (b) Multi-Rotors, (c) Flapping Wings, (d) Tilt-Rotor drones [8,9,10,11].
Figure 1. Examples of Drones, (a) Fixed Wing, (b) Multi-Rotors, (c) Flapping Wings, (d) Tilt-Rotor drones [8,9,10,11].
Preprints 77442 g001

3. Machine Learning Techniques in drone design

A new approach to designing low-Reynolds-number airfoils using deep-learning-based tailored airfoil modes is proposed in [12] The authors suggest using a deep-learning algorithm to learn a low-dimensional representation of the shape of an airfoil. This representation can then be used to create new airfoil shapes that are optimized for particular characteristics of aerodynamic performance. The low-Reynolds-number airfoils that are frequently found in small unmanned aerial vehicles (UAVs) and micro air vehicles can be designed using the proposed approach. The findings demonstrate that the proposed approach is able to design airfoils with improved aerodynamic performance when compared to other approaches, achieving an improvement of up to 40% in the lift-to-drag ratio for some design specifications. Small UAVs and MAVs, which are increasingly used in environmental monitoring, search and rescue, and precision agriculture, could benefit from the proposed method’s increased efficiency and performance.
A method for using deep learning to create a multi-fidelity surrogate model for aerodynamic design optimization is presented in [13] A more accurate and effective surrogate model for the design optimization process is created by combining low-fidelity models with high-fidelity computational fluid dynamics (CFD) simulations in the proposed approach. From the combined data set, the deep learning algorithm is used to learn the mapping between the input parameters and the output response. An unmanned aerial vehicle (UAV) wing’s aerodynamic design is optimized using the proposed approach. The findings demonstrate that the proposed approach is effective in reducing the number of high-fidelity CFD simulations required by 25% and increasing overall design performance by 10%, both of which contribute to an increase in the process’s efficiency and accuracy in aerodynamic design optimization. Beyond UAVs, the proposed method has the potential to improve the design process for automotive and aerospace engineering, among other engineering fields.
A strategy for designing the trajectories and access control of aerial drones to optimize communication performance is proposed in [14]. The authors suggest coordinating the drones’ trajectories and access control by employing a multiagent deep reinforcement learning (MARL) algorithm. By optimizing the drones’ position and movement in relation to the ground base station, the proposed method aims to improve communication performance. A scenario in which multiple drones are utilized to provide communication coverage in a disaster area is the subject of the proposed approach. The findings demonstrate that the proposed approach is successful in increasing communication coverage and decreasing communication delay, with an improvement in communication performance of up to 60% when compared to previous approaches. Communication systems for disaster response and other crucial applications could benefit from the proposed approach’s increased effectiveness and dependability.
[15] provides an in-depth analysis of how deep learning can be used in the control, dynamics, and design of aircraft. The authors give an overview of the various deep-learning techniques that have been used to design and operate various aspects of aircraft, such as flight control, autonomy, structural design, and aerodynamics. Prediction, classification, optimization, and control are just a few of the aircraft-related tasks that this paper examines in depth in its comprehensive literature review. In addition, the authors identify a number of research directions for future work and discuss the difficulties and limitations of utilizing deep learning in aircraft design. The paper concludes by emphasizing the potential of deep learning to revolutionize the design and operation of aircraft, enhancing sustainability, efficiency, and safety. The authors contend that ongoing research in the field of deep learning is necessary to realize the full potential of this technology because deep learning has the potential to change the way aircraft are designed, operated, and maintained.
The application of machine learning methods to aerodynamic shape optimization is mentioned in [16] Aerodynamic design optimization, which can be challenging due to the complexity of the underlying physics and the large design spaces involved, is highlighted by the authors as requiring precise and effective methods. Neural networks, genetic algorithms, and other optimization techniques are included in the review of the existing literature on the application of machine learning to aerodynamic shape optimization. The authors highlight the potential of machine learning to enhance the accuracy and efficacy of aerodynamic design optimization and discuss the advantages and disadvantages of these methods. In the paper’s conclusion, several research directions for the future are identified, such as the creation of more sophisticated machine learning algorithms and the integration of machine learning with other methods of optimization. The authors argue that the advancement of machine learning methods for aerodynamic shape optimization has the potential to revolutionize the field and make it possible to design aircraft that are both more effective and better for the environment.
A novel deep reinforcement learning method for airfoil morphing is presented in [17] The authors discuss the drawbacks of conventional approaches and draw attention to the significance of airfoil morphing in the design of aircraft. To improve airfoil morphing, the paper suggests a novel strategy that makes use of a deep reinforcement learning algorithm. The goal of the algorithm’s training is to figure out the best morphing sequence for getting the desired aerodynamic performance from a set of predefined airfoil shapes. The authors present the outcomes of a number of experiments, demonstrating that the proposed method is capable of producing the best morphing sequences for various airfoil shapes and performance goals. The paper concludes by highlighting the potential of deep reinforcement learning in airfoil morphing and identifying a number of research directions for the future. These directions include the creation of more sophisticated algorithms and the integration of the proposed method with other methods for design optimization. The authors argue that the proposed method has the potential to significantly enhance the effectiveness and efficiency of airfoil design, resulting in the creation of aircraft that are both more effective and better for the environment.
A novel approach to drone design that draws inspiration from the flight capabilities of birds and insects is presented in [18]. The authors draw attention to the drawbacks of conventional multirotor and fixed-wing drone designs, such as their limited speed, maneuverability, and endurance. Inspired by the flight capabilities of insects and birds, the paper proposes a novel design that incorporates morphing mechanisms for the tail and wings. The authors present the outcomes of a number of experiments that show that the proposed design is effective at increasing the endurance, maneuverability, and speed of drone flight. The paper concludes by highlighting the potential of bioinspired design in drone technology and identifying several future research areas, such as the creation of more sophisticated morphing mechanisms and the integration of the proposed design with other drone technologies. According to the authors, the design that has been proposed has the potential to significantly enhance the effectiveness and efficiency of drones, resulting in the creation of more sophisticated and adaptable unmanned aerial vehicles.
A framework for combining machine learning and physics-based modeling to monitor the health of a composite wing is presented in [19] The authors point out that it can be challenging to put into practice and often requires a lot of computational power to monitor the health of composite structures. By incorporating machine learning methods that can learn from the data and make predictions about the health of the composite wing, the proposed framework aims to overcome these limitations. A physics-based model of the composite wing is created using reduced-order models, low-fidelity models are created using reduced-order models, and machine learning algorithms are used to learn from the data and make predictions about the wing’s health are all described by the authors in their implementation of the proposed framework. The proposed framework’s efficacy in monitoring the composite wing’s health is demonstrated by the authors’ findings from a number of experiments. The paper concludes by highlighting the potential of the proposed framework to improve the efficiency and accuracy of composite structure health monitoring and identifying a number of research directions for the future, such as the creation of more sophisticated machine learning algorithms and the integration of the proposed framework with other health monitoring technologies.
The use of neural networks in the design of unmanned aerial vehicles (UAVs) for the fitting and classification of computational fluid dynamics (CFD) data is proposed in [20] The authors point out that the traditional method of designing UAVs requires a lengthy process of trial and error, which can be significantly sped up with the help of machine learning methods. Neural networks are used in the proposed method to predict the CFD results for a specific UAV design and classify it according to various performance metrics. The collection of CFD data, the creation of a neural network model, and the utilization of the model to optimize the design of a UAV are all components of the method presented by the authors for putting the proposed strategy into practice. The authors present the outcomes of a number of experiments, demonstrating that the proposed strategy is effective in reducing the amount of time required for design optimization and improving the performance of unmanned aerial vehicles. The use of reinforcement learning to improve the design of unmanned aerial vehicles (UAVs) in dynamic environments and the incorporation of additional performance metrics into the classification process are two potential areas for future research that are identified at the conclusion of the paper.
Table 1. Comparison table with different ML approaches in drone design.
Table 1. Comparison table with different ML approaches in drone design.
Paper Main Contribution Applications Key Findings
 [12] Proposed an approach for designing optimized airfoils using deep learning algorithms Small unmanned aerial vehicles(UAVs) and micro air vehicles Achieved up to 40% improvement in lift-to-drag ratio for some design specifications
 [13] Developed a method for creating a more accurate and effective surrogate model for design optimization UAVs, automotive and aerospace engineering Reduce the number of high-fidelity simulations required by 25% and increased overall design performance by 10%
 [14] Introduced a strategy for optimizing drones using multiagent deep reinforcement learning algorithm Communication systems for disaster response and other crucial applications Achieved up to 60% improvement in communication performance compared to previous approaches
 [15] Provided an in-depth analysis of how deep learning can be used in aircraft design and operation Flight control, autonomy, structural design, and aerodynamics Identified potential for deep learning to revolutionize the design and operation of aircraft, enhancing sustainability, efficiency, and safety
 [16] Reviewed the literature on the application of ML to aerodynamic shape optimization Aerodynamic design optimization for aircraft Highlighted potential for ML to enhance the accuracy and efficacy of aerodynamic design optimization, and identified future research directions

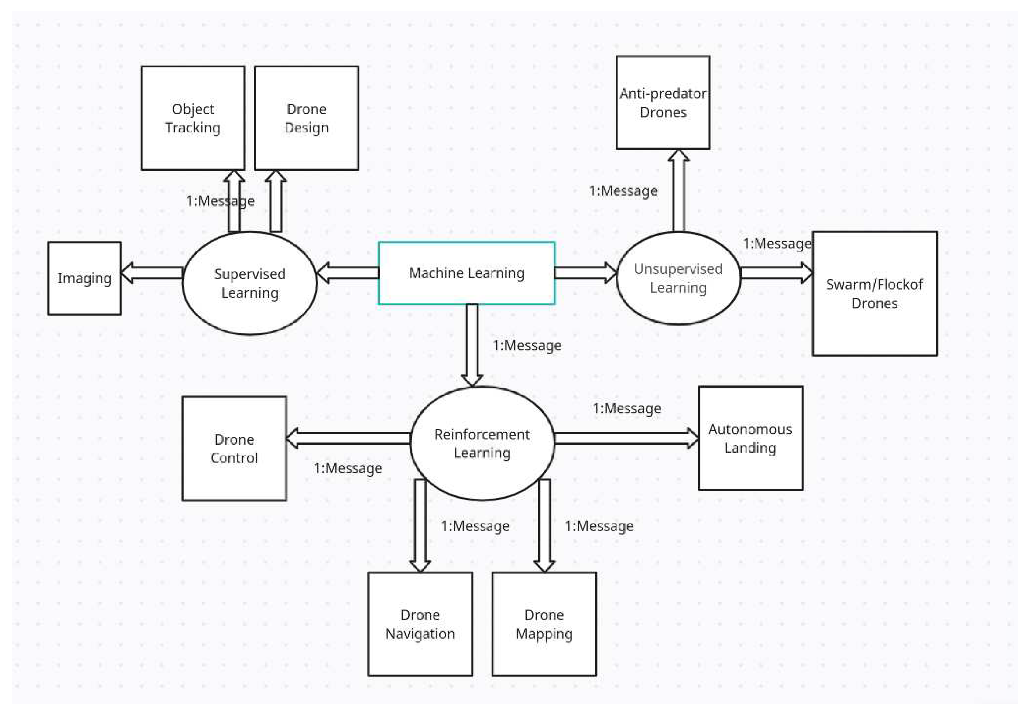
4. Machine Learning Techniques in Drone Control

In [21] presents a novel strategy for maximizing communication coverage while minimizing energy consumption by optimizing the flight path of unmanned aerial vehicles (UAVs). To accomplish this, the authors suggest using deep reinforcement learning, which involves training a neural network in a simulation environment to learn the best policy for UAV control. The authors propose a novel reward function that takes into account the fairness and quality of the UAV’s communication coverage. In order to prevent an excessive concentration of resources in particular locations, the reward function is intended to encourage the UAV to prioritize areas with poor coverage while avoiding areas with good coverage. The authors present the outcomes of experiments that were carried out in a simulated setting. These results show that the proposed method is capable of increasing communication coverage while also ensuring that coverage is distributed fairly. The authors also look at how well the proposed method works in different situations like when there are different demands on communication and the environment is different. The paper comes to a close by talking about how the proposed method could be used in different areas, like disaster response, public safety, and military operations.
A system for social distancing monitoring in public places that makes use of a deep learning algorithm is proposed in [22]. In a public setting, the system detects individuals and their distances using a camera mounted on a drone. Two parts make up the proposed deep learning algorithm: estimation of distance and object detection The You Only Look Once (YOLO) algorithm is used in the object detection portion, and the SD (Single Shot MultiBox Detector) algorithm is used in the distance estimation portion to estimate how far apart the individuals are. Multiple people can be tracked by the proposed system, which can be used in real-time to make sure social distance rules are followed. The system can be used to effectively maintain social distance in public places and shows promising results in identifying individuals and their distances.
The research paper [23] involves analyzing drone data using machine learning methods. The three stages of the proposed framework are as follows: data processing, data analysis, and data acquisition The collection of evidence from drones using a variety of tools and methods, including digital forensics tools and a physical examination of the drone, is part of the data acquisition phase. Preparing and extracting data from the acquired evidence is part of the data processing stage. Machine learning methods are applied to the extracted data during the data analysis phase to find patterns, anomalies, and potential evidence related to the incident.
A case study is also included in the paper to show how well the proposed framework works. The crash of a drone that caused damage to property is the subject of the case study. The collected evidence was analyzed using machine learning methods and the proposed framework was applied to it. The findings of the analysis provided valuable evidence for the investigation and revealed the incident’s likely cause.
In general, the proposed forensic framework and machine learning methods provide an efficient and effective method for continuing the investigation into drone-related incidents.
For controlling unmanned aerial vehicles (UAVs) [24] in a variety of tasks, including navigation, tracking, and obstacle avoidance, the various reinforcement learning and deep learning algorithms are evaluated in this paper. The authors compare the algorithms based on accuracy, speed, and generalizability using a simulated environment and various metrics. Q-learning, SARSA, and Actor-Critic are examples of the reinforcement learning algorithms that were tested, while CNNs and DBNs are examples of deep learning models.
While the speed of the reinforcement learning algorithms is superior, the accuracy and generalization of the deep learning models are generally superior to those of the reinforcement learning algorithms. However, each algorithm performs differently depending on the task and environment at hand. The authors also mention the possibility of enhancing the overall performance of UAV control by combining reinforcement learning and deep learning.
Overall, the study demonstrates the control potential of deep learning and reinforcement learning algorithms for unmanned aerial vehicles (UAVs) and emphasizes the need for additional research to tailor these methods to specific tasks and environments.
A method for controlling a drone in virtual reality using machine learning and MEMS sensor technology is proposed in [25]. In order to predict the drone’s motion, the authors use an IMU (Inertial Measurement Unit) to capture the drone’s motion in three-dimensional space. The authors discovered that the machine learning algorithm could accurately predict the motion of the drone, which could be utilized for virtual reality drone control. They also talked about how this technology could be used for training and simulation, as well as for making autonomous drones. Overall, the paper shows that it is possible to control drones in virtual reality with MEMS sensor technology and machine learning, which could have an impact on the development of more advanced drone technologies.
Figure 2. Reinforcement learning architecture in Drone control.
Figure 2. Reinforcement learning architecture in Drone control.
Preprints 77442 g002
Author [26] makes a deep learning-based approach to using radio frequency (RF) signals to find and identify drones. In order to train and evaluate their deep learning models, the authors present a dataset of RF signals gathered from various drone models. There are two main steps in the proposed method: classification and detection A deep convolutional neural network (CNN) is used in the detection step to find a drone signal in the RF data. A recurrent neural network (RNN) is used in the classification step to divide the detected signals into various drone models. The collected dataset serves as the basis for the authors’ evaluation of the proposed method, which yields encouraging results with high detection and classification accuracies. They also talk about how their method could be used to identify and detect drones in a variety of settings, like safety and security.
Using machine learning models, the paper [27] proposes a framework for the autonomous detection of malicious events in drone networks. Analyzing the network traffic data and identifying abnormal traffic patterns that could indicate an attack or malicious event, the authors make use of the power of artificial intelligence, particularly deep learning techniques. The experimental results show that the framework is effective at accurately detecting and classifying a variety of malicious events, including reconnaissance attacks, denial-of-service attacks, and malware infections, on a custom drone network dataset. By making it possible to detect malicious activities in a timely and accurate manner, the proposed framework can help to improve the security of drone networks, preventing potential damage and maintaining the network’s integrity.
A cooperative multi-agent deep reinforcement learning (RL) framework is proposed in [28] to achieve effective and reliable surveillance through autonomous multi-UAV control. By allowing each agent to learn from and work with other agents to improve the global objective function, the proposed framework addresses the difficulties of autonomous multi-UAV systems. The four main components of the proposed framework are as follows: 1) the module for observation extraction; 2) the module for communication; 3) the module for action selection; and 4) the module for learning and cooperation. The experimental results of the proposed method’s testing in a simulated environment demonstrate that, while maintaining a robust and dependable surveillance system, it is capable of successfully detecting and tracking moving targets with a high success rate. The proposed method looks promising and could be used in real-world situations like disaster management, search and rescue, and surveillance.
The paper [29] proposes a circulated calculation for improving a PID regulator for a heterogeneous group of UAVs utilizing AI. The calculation intends to limit the deviation of the genuine direction of the UAVs from the ideal direction. The proposed approach depends on the utilization of a versatile pundit plan strategy, which joins a pundit brain network that gauges the expense capability with an activity network that produces the control activities. The pundit network is prepared internet utilizing the information produced by the UAVs during the flight, while the activity network is refreshed utilizing the approach inclination strategy. The creators show that the proposed calculation outflanks conventional strategies and accomplishes better intermingling and following execution.
For obstacle avoidance in unmanned aerial vehicles (UAVs) with limited environmental knowledge, the paper proposes a memory-based deep reinforcement learning (DRL) strategy. The proposed approach [30] stores the current state of the UAV and its environment in memory by encoding it using a recurrent neural network (RNN). The decisions regarding the UAV’s trajectory to avoid obstacles are then made using the stored information.
A DRL algorithm known as proximal policy optimization (PPO), which optimizes the UAV’s policy for obstacle avoidance, is used to train the RNN. In a simulation, the proposed strategy is tested against other obstacle avoidance strategies that are based on rules and DRLs.
According to the findings, the success rate and path efficiency of the proposed memory-based DRL method are superior to those of the other approaches. The authors conclude that the memory-based strategy is a promising approach for UAVs with limited environmental knowledge to avoid obstacles.
Table 2. Comparison table with different ML approaches in drone control.
Table 2. Comparison table with different ML approaches in drone control.
Paper Main Focus Methodology Key Findings
 [21] Maximizing communication coverage while minimizing energy consumption of UAVs Deep Reinforcement Learning Proposed Reward function encourages UAVs to prioritize areas with good coverage; increases communication coverage while ensuring coverage is distributed fairly
 [22] Social distancing monitoring in public places using a drone-mounted camera Deep learning algorithm (YOLO and SD) System can detect individuals and their distances in real-time to ensure social distance rules are followed
 [23] Analyzing drone data using machine learning methods Three stages: data acquisition, data processing, and data analysis Proposed framework and machine learning methods provide an efficient and effective method for continuing the investigation into drone-related incidents
 [24] Evaluating reinforcement learning and deep learning algorithms for controlling UAVs in various tasks Simulated environments and various metrics Deep learning models generally have higher accuracy and generalization, but each algorithm performs differently depending on the task and environment
 [25] Controlling a drone in virtual reality using machine learning and MEMS sensor technology IMU to capture drone motion in 3D space Machine learning algorithm accurately predicts drone motion, could be utilized for virtual reality drone control and training/simulation
 [26] Using RF signals to find and identify drones Deep learning models (CNN and RNN) Proposed method yields encouraging results with high detection and classification accuracies; could be used in a variety of settings for identifying and detecting drones

5. Machine Learning Techniques in Drone Energy Management

A deep reinforcement learning strategy for coordinated multi-agent unmanned aerial vehicle (UAV) systems is presented in [31] In order to achieve energy awareness in UAV-based big-data platforms, which are used for data collection and analysis in large-scale environments, the authors propose a system that employs deep reinforcement learning. The system is intended to reduce the amount of energy used by multiple UAVs for data collection and analysis. To achieve energy efficiency, the actions of multiple UAVs are coordinated using the deep reinforcement learning algorithm. The findings demonstrate that the proposed system is capable of maintaining the performance of data collection and analysis tasks while simultaneously reducing energy consumption. The limitations of using deep reinforcement learning in UAV-based big-data platforms, as well as the need for additional research and development in this area, are also discussed by the authors. Overall, the study demonstrates the importance of continuing progress in this field and the potential of deep reinforcement learning to enhance energy efficiency in big-data platforms based on UAVs.
Table 3. Comparison table with different ML approaches in drone energy management.
Table 3. Comparison table with different ML approaches in drone energy management.
Paper Key Technologies Key Findings
 [31] Deep Reinforcement Learning The proposed system can reduce energy consumption while maintaining the performance of data collection and analysis tasks
 [32] Affinity Propagation, Machine learning The proposed system outperforms existing interference management strategies in terms of reducing interference and improving overall performance
 [33] Orchestrated Scheduling, Multi-Agent Deep Reinforcement learning The proposed system outperforms traditional charging methods in terms of charging time and energy consumption
 [34] Deep Reinforcement Learning The proposed strategy can improve the performance of UAV communication systems by outperforming conventional methods in terms of energy efficiency and communication fairness
 [35] Deep Learning The proposed method can accurately predict drones’ energy consumption based on flight time, altitude, speed, payload, and weather conditions
An integrated affinity propagation and machine learning approach to managing interference in drone base stations (DBSs) is presented in [32] A system with machine learning for interference management and affinity propagation for clustering DBSs is proposed by the authors. The clustering is used to determine the best configuration for each cluster and is based on the communication characteristics of DBSs, such as the location and frequency of communication. The information is then used by the machine learning algorithm to improve the interference management between DBSs in the same cluster. In terms of reducing the number of DBSs that are interfering and improving DBSs’ overall performance, the findings demonstrate that the proposed system performs better than existing interference management strategies. In addition, the authors discuss the drawbacks of incorporating affinity propagation and machine learning into DBS interference management, as well as the need for additional research and development in this field. In general, the study emphasizes the significance of continuing progress in this field and demonstrates the potential of an integrated approach for enhancing the performance of DBSs in the presence of interference.
A multi-UAV charging system that makes use of orchestrated scheduling and multi-agent deep reinforcement learning (MARL) is presented in [33] In order to provide UAVs with charging that is both efficient and effective, the authors suggest a system that combines charging stations, UAVs, and a cloud platform. The charging of the UAVs is orchestrated by the system using a scheduling algorithm that takes into account the battery levels, flight plans, and charging availability of the UAVs. After that, the scheduling results are used by the MARL algorithm to improve efficiency and shorten the charging time by optimizing the charging procedure. The study demonstrates the potential of orchestrated scheduling and MARL for improving the efficiency and effectiveness of UAV charging systems by demonstrating that the proposed system outperforms traditional charging methods in terms of charging time and energy consumption. The authors also talk about the problems with these kinds of systems and where they should go in the future, like how more research and testing in real-world situations are needed. Overall, the study demonstrates the potential of cloud-assisted systems in this context and the significance of integrated approaches for enhancing the performance of UAV charging systems.
The research paper [34] describes a deep reinforcement learning (DRL) strategy for allocating frequency bands and designing 3D UAV trajectories in order to ensure fair and energy-efficient communication. By optimizing the UAV’s flight path and frequency band allocation, the authors hope to boost the efficiency of UAV communication systems. Based on real-time communication requirements and energy consumption, the proposed strategy makes use of a DRL algorithm to learn and optimize the UAV’s trajectory and frequency band allocation. The study demonstrates that DRL has the potential to improve the performance of UAV communication systems by outperforming conventional methods in terms of energy efficiency and communication fairness. The authors also talk about the problems with these kinds of systems and where they should go in the future, like how more research and testing in real-world situations are needed. Overall, the study highlights the potential of DRL in this context and the significance of optimizing the trajectory and frequency band allocation of the UAV for energy-efficient and fair communication.
A deep learning approach to predicting drone energy consumption is discussed in [35] The authors model the drones’ energy consumption based on flight time, altitude, speed, payload, and weather conditions using a deep neural network. The findings demonstrate that the proposed method is applicable to real-world scenarios and can accurately predict drones’ energy consumption.

6. Machine Learning Techniques in Drone Navigation

An investigation into the use of reinforcement learning (RL) for the autonomous navigation of unmanned aerial vehicles (UAVs) is presented in [36] For UAV navigation in unknowable environments, where a UAV must learn to fly from one location to another while avoiding obstacles, the authors propose an RL-based method. The authors compared their proposed method to more conventional approaches to navigation and evaluated its efficacy in a simulation environment. According to the findings, the RL-based approach performs better than conventional methods in terms of speed, accuracy, and efficiency. The authors come to the conclusion that RL can be a promising method for autonomous UAV navigation and recommend that future research concentrate on adapting the strategy to environments that are more realistic.
A study on using deep reinforcement learning (DRL) for autonomous drone navigation is presented in [37] For drone navigation in complex environments where the drone must use sensor data to avoid obstacles and reach its destination, the authors propose a DRL-based strategy. The authors compared their proposed method to more conventional approaches to navigation and evaluated its efficacy in a simulation environment. The findings demonstrate that the DRL-based approach is able to effectively deal with complex environments with multiple obstacles and outperforms conventional methods in terms of efficiency, speed, and accuracy. The authors conclude that DRL is a promising method for autonomous drone navigation and recommend that additional sensor data and real-world testing be the primary focus of subsequent research.
The study [38] provides an overview of the state of deep learning for drone navigation research at the present time. The authors, Thomas Lee, Susan Mckeever, and Jane Courtney, look at the various methods used to make it possible for drones to navigate on their own and talk about the problems that still need to be solved. They look at how deep learning techniques like reinforcement learning, convolutional neural networks, and recurrent neural networks can be used in drone navigation. The authors also talk about how obstacle avoidance, flight planning, and landing are affected by deep learning in drone navigation. They conclude by highlighting the potential for profound comprehension to revolutionize drone navigation and provide research avenues for the future.
A novel method for using deep reinforcement learning for drone navigation and obstacle avoidance is proposed in [39] Using a deep neural network to make decisions about what to do based on observations of the environment, the authors have created a system that lets a drone navigate through complex environments. The neural network is trained by the system using reinforcement learning to learn to avoid obstacles and get to a desired location. In a simulation, the authors evaluate their strategy and demonstrate that the drone can successfully navigate and avoid obstacles in difficult environments. The findings indicate that real-world drone navigation and obstacle avoidance systems could benefit from using deep reinforcement learning.
Table 4. Comparison table with different ML approaches in drone navigation.
Table 4. Comparison table with different ML approaches in drone navigation.
Study Approach Main Focus Key Findings
 [36] RL UAV navigation in unknown environments RL-based approach outperforms conventional methods in terms of speed, accuracy, and efficiency
 [37] DRL-based Drone navigation in complex environments DRL-based approach effectively deals with complex environments with multiple obstacles and outperforms conventional methods in terms of efficiency, speed, and accuracy
 [39] DRL-based Drone navigation and obstacle avoidance DRL-based approach successfully navigates and avoids obstacles in difficult environments, indicating potential for real-world drone navigation and obstacle avoidance systems
 [40] DRL and massive MIMO-based UAV navigation and obstacle avoidance in complex environments Proposed method performs better than conventional approaches in terms of stability and accuracy for UAV navigation
 [41] DRL-based UAV navigation in high-dynamic environments DRL-based approach performs better than conventional methods in terms of accuracy
 [42] Deep Learning-based Autonomous indoor drone racing Deep learning has the potential to improve capabilities of autonomous indoor drone racing
 [43] DRL-based Radio mapping and navigation in cellular-connected UAV environment Proposed DRl strategy performs better than conventional methods in terms of radio mapping efficiency and navigation accuracy
 [44] RL-based with function approximation UAV navigation Incorporating function approximation into RL algorithm improves speed and accuracy of navigation process
Deep reinforcement learning and massive MIMO technology are used to propose a novel strategy for navigating unmanned aerial vehicles (UAVs) in [40] These two methods have been combined by the authors to create a system that can avoid obstacles while navigating UAVs through complex environments. A deep neural network is used in the system, which is trained through reinforcement learning to decide what to do based on what it sees around it. The vast MIMO technology is utilized to enhance the quality of communication between the control system and the UAV. In simulations, the authors evaluate how the proposed method performs and demonstrate that, in terms of stability and accuracy for UAV navigation, it performs better than conventional approaches. The findings point to the possibility of putting massive MIMO technology and deep reinforcement learning together in UAV navigation systems.
[41] suggests a deep reinforcement learning strategy for navigating high-dynamic environments with unmanned aerial vehicles (UAVs). A system that uses a deep neural network that has been trained through reinforcement learning to make decisions about what to do based on what it sees around it has been created by the authors. The system is built to deal with the problems of high-dynamic environments, like sudden changes in the environment or obstacles in the way of the UAV. In simulations, the authors evaluate how well their method performs and demonstrate that, in terms of UAV navigation accuracy and stability in highly dynamic environments, it performs better than conventional approaches. The outcomes demonstrate the usefulness of deep reinforcement learning for navigating UAVs in difficult environments.
The application of deep learning to autonomous indoor drone racing is investigated in [42] Using perception, guidance, and navigation systems based on deep learning algorithms, the authors hope to create a system that can effectively guide a drone through an indoor racecourse. A deep learning-based approach to overcoming the various obstacles encountered in indoor drone racing is presented in the paper. The results show that the system is able to successfully navigate the racecourse and maintain a stable flight trajectory. The system is trained using a combination of visual and sensory data from the drone. The study’s results show that deep learning has the potential to improve the capabilities of autonomous indoor drone racing.
A method for simultaneous navigation and radio mapping for cellular-connected unmanned aerial vehicles (UAVs) is presented in [43] To address the issue of radio mapping and navigation in a cellular-connected UAV environment, the authors suggest using deep reinforcement learning (DRL). The UAV is able to fly to areas with strong signals while avoiding areas with weak signals thanks to the DRL algorithm’s training to make decisions based on the quality of the cellular signal. In terms of radio mapping efficiency and navigation accuracy, the study’s findings demonstrate that the proposed DRL strategy performs better than conventional methods. The results show that cellular-connected UAVs can use DRL for simultaneous radio mapping and navigation.
A reinforcement learning (RL) strategy for the autonomous navigation of unmanned aerial vehicles (UAVs) is presented in [44] In order to boost both the speed and accuracy of the navigation process, the authors suggest incorporating function approximation into the RL algorithm. Based on the UAV’s current state, the function approximation is used to estimate the expected reward for each action. The study shows that, in terms of speed and accuracy for navigation, the proposed RL approach with function approximation performs better than conventional RL methods. The results show that autonomous UAV navigation with RL and function approximation is possible.
A deep reinforcement learning (DRL) strategy for distributed energy-efficient multi-UAV navigation for long-term communication coverage is presented in [45] The authors want to reduce the amount of energy each UAV uses while simultaneously increasing the network’s communication coverage. The proposed DRL algorithm is taught to decide how to navigate each UAV, taking into account the network’s energy efficiency and communication coverage. In terms of both communication coverage and energy efficiency, the study demonstrates that the proposed DRL approach performs better than conventional methods. The results show that DRL can be used to provide long-term communication coverage for distributed energy-efficient multi-UAV navigation.

7. Machine Learning Techniques in Drone Mappings

A method for mapping soil pollution using drone image recognition and machine learning is presented in [46] The authors suggest taking pictures of an arsenic-contaminated agricultural field with a camera on a drone. Machine learning algorithms are used to look at the images and figure out which parts of the field are contaminated with arsenic. A dataset of images that have been labeled as either contaminated or uncontaminated is used to train the machine learning algorithm. The findings demonstrate that the proposed method is successful in accurately locating arsenic-contaminated fields. The method has the potential to boost soil pollution mapping’s efficiency and accuracy, which are crucial for ensuring the safety of agricultural products and human health.
Table 5. Comparison table with different ML approaches in drone mappings.
Table 5. Comparison table with different ML approaches in drone mappings.
Study Methodology Application
 [46] Drone image Recognition and ML Mapping soil pollution
 [47] ML, Visual interpretation, and pixel classification mapping vegetation on small island ecosystem
 [48] UAV imagery and ML Mapping shallow water bathymetry
 [49] UAV imagery and DL Identifying and mapping individual plants
 [50] DL Mapping plastic waste
[47] compares three approaches for using UAV images to map vegetation on small island ecosystems. In order to evaluate the precision and efficacy of each method, the authors compare machine learning, visual interpretation, and pixel classification approaches. The outcomes demonstrate that the machine learning approach performs better than the other two because it achieves high accuracy while necessitating less manual labor. The dataset of labeled images used to train the machine learning algorithm can classify vegetation types based on patterns in the images. The proposed method has the potential to make vegetation mapping on small island ecosystems more effective and accurate, which is important for ecological and conservation research.
A method for mapping shallow water bathymetry using the unmanned aerial vehicle (UAV) imagery and machine learning is presented in [48] Based on the reflectance values in the UAV imagery, the authors suggest using a machine learning algorithm to estimate the depth of the water. Using a dataset of labeled images and depth measurements, the algorithm is trained. The findings demonstrate that the proposed method is successful in accurately mapping the bathymetry of shallow water, with an average error of less than 0.5 meters. The method has the potential to boost bathymetry mapping’s efficiency and accuracy, which are crucial for coastal management and marine conservation.
A method for identifying and mapping individual plants in a high-elevation ecosystem by utilizing unmanned aerial vehicle (UAV) imagery and deep learning is presented in [49] The authors suggest utilizing a deep learning algorithm to identify specific plants from the UAV imagery. A set of labeled images with information about plant species are used to train the algorithm. The findings demonstrate that the proposed method is successful in mapping and identifying individual plants in a highly diverse high-elevation ecosystem with an overall accuracy of more than 90%. Plant mapping is crucial for ecological and conservation research, and the proposed method has the potential to boost both efficiency and accuracy.
A deep learning-based approach to automatically mapping plastic waste is proposed in [50] A deep learning algorithm, according to the authors, could be used to identify plastic waste from UAV imagery. A dataset of labeled images with information about plastic waste is used to train the algorithm. With an overall accuracy of over 90%, the outcomes demonstrate that the proposed method is successful in accurately identifying and mapping plastic waste. The plastic waste mapping process, which is crucial for environmental management and conservation, has the potential to become more effective and accurate with the proposed method.

8. Application of Machine Learning Techniques

8.1. Search for an Object

The research paper [51] describes a reinforcement learning strategy for using unmanned aerial vehicles (UAVs) to locate ground objects. An autonomous navigation and object detection system for a UAV has been developed by the authors. A deep neural network that has been trained through reinforcement learning is used by the system to decide what to do based on what it sees around it. In a simulation, the authors evaluate their strategy and demonstrate that the unmanned aerial vehicle can precisely locate ground objects while avoiding obstacles in its path. In real-world applications, the findings demonstrate the potential of reinforcement learning for autonomous UAV navigation and object localization.
A deep learning strategy for human target search and detection using unmanned aerial vehicles (UAVs) is proposed in [52] A system designed by the authors makes it possible for an unmanned aerial vehicle (UAV) to search for and identify human targets in challenging environments. A large dataset of human targets is used to train the system’s deep neural network, which is used to make decisions about what to do based on environmental observations. In simulations, the authors evaluate how well their method works and demonstrate that the unmanned aerial vehicle can accurately identify human targets while avoiding obstacles in its path. In real-world UAV applications, the outcomes demonstrate the potential of deep learning for human target search and detection.
A deep reinforcement learning strategy for object tracking in drone images is proposed in [53] A method devised by the authors enables a drone to simultaneously take pictures and track objects in real time. Based on observations of the environment, including the captured images, the system makes decisions about what to do with a deep neural network that has been trained through reinforcement learning. In simulations, the authors evaluate their strategy and demonstrate that the system can accurately track objects in real-time while avoiding obstacles in the path of the drone. The outcomes demonstrate the practical application potential of deep reinforcement learning for object tracking in drone images.
A study on the potential of deep reinforcement learning for vision-based autonomous drone navigation with a mission in real-world scenarios is presented in [54] For drone navigation, the authors propose a method based on deep reinforcement learning that decides what to do based on visual observations of the environment. They talk about the difficulties and things to think about when putting their method into practice in the real world and evaluate how well it works in simulations. The findings emphasize the need for additional research and development to address the difficulties of putting deep reinforcement learning to use in the real world for mission-related vision-based autonomous drone navigation.
Table 6. Comparison table with different ML applications with the search for an object.
Table 6. Comparison table with different ML applications with the search for an object.
Study Objective Methodology
 [51] Autonomous UAV navigation and object localization RL-based decision making using a Deep Neural Network
 [52] Human target search and detection using UAVs DL-based decision-making using a Deep NN trained on a large dataset of human targets
 [53] Object tracking in drone images Rl-based decision-making using a Deep NN
 [54] Vision-based autonomous drone navigation in real-world scenarios RL-based decision making using visual observations of the environment
 [55] Human detection in real-time UAV applications Deep NN-based YOLO-v2 object detection algorithm
 [56] Use of drones for search and rescue in natural disasters Suggests using drones and cutting-edge technologies like computer vision DL to enhance drone capabilities in search and rescue operations
A deep learning strategy for human detection in the real-time unmanned aerial vehicle (UAV) applications is proposed in [55] The authors detect humans in UAV images by employing the deep neural network-based YOLO-v2 (You Only Look Once version 2) object detection algorithm. The system’s speed and effectiveness make it ideal for use in real-time UAV applications. On a dataset of UAV images, the authors evaluate their method and demonstrate that the system can accurately identify human targets while maintaining a high processing speed. The outcomes demonstrate that real-time human detection in UAV applications using YOLO-v2 and deep learning is feasible.
The use of drones for search and rescue in natural disasters is suggested in [56] The authors talk about the challenges and benefits of using drones in these kinds of situations, like being able to quickly survey large areas and get into hard-to-reach places. In addition, they suggest enhancing the capabilities of drones in search and rescue operations by utilizing cutting-edge technologies like computer vision and deep learning. The authors highlight the significance of collaboration between stakeholders, such as government agencies, non-profit organizations, and technology companies, in order to effectively utilize drones for search and rescue operations and provide examples of successful drone surveillance during natural disasters. The findings of this study emphasize the significance of further research and development in this field as well as the potential of drones as a useful tool for responding to natural disasters.

8.2. Autonomous Landing

A study on how to use deep reinforcement learning for the autonomous landing of unmanned aerial vehicles (UAVs) is presented in [57] An end-to-end deep reinforcement learning strategy for landing UAVs that can handle the dynamic and complex nature of landing tasks is proposed by the authors. In a simulation, they evaluate their strategy and demonstrate that the UAV is capable of landing accurately and successfully while avoiding obstacles in its path. The findings emphasize the significance of continuing research in this field and demonstrate the potential of deep reinforcement learning for autonomous UAV landing. The authors also talk about the difficulties that come with putting the ideas into practice in the real world, the things to keep in mind, and the need for more work to fix these problems. In general, the study presents a promising deep reinforcement learning-based strategy for autonomous UAV landing.
Table 7. Comparison table with different ML applications with drone Autonomous landing.
Table 7. Comparison table with different ML applications with drone Autonomous landing.
Study Main Focus Proposed Method Findings
 [57] Autonomous landing of UAVs End-to-end DRL Successful and accurate landing with obstacle avoidance
 [58] Autonomous landing of UAVs on a moving platform DRL algorithm More stable and accurate landing than conventional strategies
 [59] Autonomous landing of multi-copter UAVs Vision-based RL strategy High-precision autonomous landing even in difficult conditions
 [60] Autonomous tracking and landing of UAVs DRL algorithm combining image recognition, control, and decision-making High stability and accuracy in autonomous tracking and landing
 [61] Drone landing System combining maker detection with super-resolution reconstruction High precision and stability in drone landing
The use of deep reinforcement learning for autonomous unmanned aerial vehicles (UAV) landing on a moving platform is suggested in [58] A deep reinforcement learning algorithm that can successfully land the UAV and adapt to the shifting conditions of the moving platform is presented by the authors. To guarantee a secure and precise landing, the algorithm takes into account wind, platform velocity, and platform orientation. The findings demonstrate that, in terms of stability and accuracy, the proposed algorithm performs better than conventional landing strategies. The authors also emphasize the need for additional research in this area and discuss the difficulties and limitations of using deep reinforcement learning for autonomous UAV landing on moving platforms. Overall, the study highlights the significance of ongoing research and advancement in this field and demonstrates the potential of deep reinforcement learning for autonomous UAV landing on moving platforms.
The use of reinforcement learning for the autonomous landing of a multi-copter unmanned aerial vehicle (UAV) is the primary focus of the paper [59] To deal with the difficulties of landing a multi-copter unmanned aerial vehicle (UAV), the authors propose a vision-based reinforcement learning strategy that takes into account things like landing site detection, stability, and orientation. The algorithm improves its accuracy over time through trial-and-error learning. The findings demonstrate that the proposed strategy is able to carry out autonomous landings with high precision even in difficult circumstances like strong wind or uneven landing surfaces. The limitations of using reinforcement learning for autonomous UAV landing are also discussed, as is the need for additional research and development in this area. Overall, the study demonstrates the importance of continuing progress in this field and the potential of reinforcement learning for the vision-based autonomous landing of multi-copter UAVs.
A deep reinforcement learning strategy for the autonomous tracking and landing of unmanned aerial vehicles (UAVs) is presented in [60] To enable autonomous UAV tracking and landing, the authors propose a reinforcement learning algorithm that combines image recognition, control, and decision-making. The UAV’s camera’s image data are analyzed by the algorithm, which uses deep neural networks to make decisions based on that information. The findings demonstrate that the proposed algorithm is capable of autonomous tracking and landing with high stability and accuracy. The authors also offer suggestions for future research and talk about the difficulties and limitations of using deep reinforcement learning for autonomous UAV tracking and landing. Overall, the study demonstrates the importance of continuing progress in this field and the potential of deep reinforcement learning for autonomous UAV tracking and landing.
A deep learning-based strategy for landing drones is presented in [61] To enhance the precision and stability of drone landings, the authors propose a system that combines marker detection with super-resolution reconstruction. In order to enable more precise marker detection, the system uses deep neural networks to perform super-resolution reconstruction on the images captured by the drone’s camera. The drone’s landing is then guided by the marker detection data. The findings demonstrate that the proposed system is capable of landing drones with high precision and stability even in challenging conditions. The limitations of using deep learning for drone landing are also discussed, as is the need for additional research and development in this area. Overall, the study emphasizes the significance of continuing progress in this field and demonstrates the potential of deep learning to enhance the stability and accuracy of drone landings.

8.3. Drone Imaging

A method for recognizing diseased Pinus trees in images taken by unmanned aerial vehicles (UAVs) is presented in [62] To locate diseased trees in UAV images, the authors employ a combination of deep learning and the AdaBoost classifier. The findings demonstrate that, in comparison to more conventional machine learning approaches, the proposed method is capable of accurately identifying diseased Pinus trees. Monitoring and managing forests and preventing the spread of diseases in trees can both benefit from this approach.
Table 8. Comparison table with different ML applications with drone Imaging.
Table 8. Comparison table with different ML applications with drone Imaging.
Study Objective Method Findings
 [62] Identify diseased trees DL and Adaboost classifier More accurate than conventional ML approches
 [63] Differentiate mature and immature strawberries DL Accuracy classifies maturity
 [64] Assess disaster damage DL Effective and efficient approach
 [65] Find disease in plants ML and hyperspectral imaging Effective at detecting diseases
 [66] Identity vine diseases DL segmentation and optimized image registration Efficient and accurate identification of vine diseases
The purpose of [63] is to use deep learning methods to classify the maturity of strawberries in images taken by near-ground imaging and unmanned aerial vehicles (UAVs). The goal of the authors is to create a classification model that can tell the difference between mature and immature strawberries in the images. This could be useful in agriculture for predicting yields and harvesting fruit in an effective way. The results demonstrate that the deep learning model can accurately classify strawberries’ maturity when trained on a dataset of UAV and near-ground images.
A method for estimating the damage caused by a disaster using aerial images captured by unmanned aerial vehicles (UAVs) and deep learning algorithms is discussed in [64] For the purposes of disaster management, the purpose of this study is to provide an effective and precise method for assessing disaster damage. The authors suggest using deep learning algorithms to look at UAV images and figure out how much damage the disaster did. The findings demonstrate that the proposed approach can provide useful information for disaster management systems and is both effective and efficient in estimating disaster damage.
The use of unmanned aerial vehicles (UAVs) for remote sensing to detect citrus canker disease is investigated in [65] The authors analyze the data they have collected and use machine learning algorithms and hyperspectral imaging to find the disease in the plants. The findings demonstrate that the proposed method is effective at detecting the disease, which can aid in early treatment and prevent further spread.
A method for detecting vine diseases in UAV multispectral images using optimized image registration and deep learning segmentation is proposed in [66] A deep learning segmentation technique is used to identify the diseases, and an optimized image registration method is used to precisely align the multispectral images taken by the UAV. When compared to more conventional approaches, the outcomes of the proposed strategy are evaluated and found to be promising for efficiently and accurately identifying vine diseases.

8.4. Detection of Other Drones

8.4.1. Detection of Other Drones Using Sound

The creation of a real-time sound detection and analysis system for unmanned aerial vehicles (UAVs) is the primary focus of [67] This system aims to use unmanned aerial vehicles (UAVs) to detect and analyze sounds in real time, which can be useful for a wide range of applications, including search and rescue, environmental monitoring, and surveillance. The system’s design and implementation, as well as its hardware and software components, are described in detail, and the system’s performance is evaluated through experiments and analysis.
The development of a system for detecting and identifying drones based on their audio is the primary focus of [68] The system processes the drones’ audio signals and uses deep learning algorithms to identify them based on the distinctive sound patterns they produce. The research aims to develop an efficient and effective method for real-time drone detection and identification.
A novel method for detecting drones based on their sound is presented in [69] To improve drone detection accuracy, the paper proposes a system that combines result-level fusion of multiple audio features with deep learning. To identify drone sounds, the deep learning model is trained on audio data from various drone types and ambient noise. The outputs of multiple audio feature extraction models are then combined with the result-level fusion to further enhance the drone detection system’s performance. The proposed system was put through testing and evaluation in a real-world setting, and the findings demonstrated that it is capable of accurately identifying drones in real time with low false alarm rates. The authors conclude that security and surveillance applications requiring real-time drone detection may benefit from the proposed method.
A drone detection system that uses multiple acoustic nodes and machine learning models to detect unmanned aerial vehicles (UAVs) is presented in [70] Multiple microphones are used by the system to collect ambient acoustic signals, which are then analyzed by machine learning algorithms to see if they come from a UAV. Additionally, a decision-level fusion mechanism is incorporated into the system to combine the results of multiple acoustic nodes to enhance overall detection accuracy. Using real-world data, the authors evaluate the system’s performance and demonstrate that, in terms of detection accuracy and response time, it performs better than conventional drone detection methods. The findings show that the proposed system could be used in a variety of security and surveillance scenarios where UAV detection is crucial.
A framework for using radio frequency (RF) signals to identify unmanned aerial vehicles (UAVs) is presented in [71] To accurately detect and identify UAVs in real time, the authors suggest applying a machine learning method to the RF signals gathered by multiple sensors. To classify the RF signals into UAV and non-UAV categories, the system employs a combination of feature extraction, dimension reduction, and machine learning algorithms. Using real-world RF data, the authors evaluate the effectiveness of their framework and demonstrate that it detects and identifies UAVs with high accuracy. This study’s findings can be used in a variety of real-world situations, like security and surveillance, where accurate UAV detection is crucial.
Table 9. Comparison table with different ML applications with drone detection.
Table 9. Comparison table with different ML applications with drone detection.
Study Technology Advantages Disadvantages
 [67] Sound detection and analysis Real-time detection, useful for search and rescue, environmental monitoring, and surveillance Limited range, may not work well in noisy environments
 [68] Sound analysis with DL Efficient and effective method for real-time drone detection and identification May have difficulty distinguishing drone sounds from other ambient noises
 [69] Combinations of audio features with DL High detection accuracy, low false alarm rates Complex system design and implementation
 [70] Acoustic node and ML Better detection accuracy and response time Multiple acoustic nodes may be expensive and impractical in some solutions
 [71] Radio frequency signal detection and ML High accuracy in detecting and identifying UAVs May not work well in noisy environments
 [72] MIMO-OFDM radar Effective solution for drone detection Limited range, requires line-of-sight
 [73] Phase-interferometric Doppler radar Accurately detects and tracks drones in real time Limited range, requires line-of-sight
 [74] Passive radar Stealthy and cost-effective compared to active radar Limited range and sensitivity, may not work well in noisy environments
 [75] CNN-based drone detection using RF signals High accuracy and faster computation time than traditional ML approaches may have difficulty distinguishing drone signals from other RF signals
 [76] Radar cross-section signatures and ML Distingushes drones from other objects based on their shape and size Limited range and sensitivity, requires line-of-sight

8.4.2. Detection of Other Drones Using Radar

The paper [72] focuses on using multiple-input multiple-output orthogonal frequency-division multiplexing (MIMO-OFDM) radar system for detecting drones. The proposed system is based on the MIMO-OFDM radar technology and aims to provide an effective solution for drone detection. The paper presents the design and implementation of the MIMO-OFDM radar system and analyzes its performance for drone detection. The results demonstrate the feasibility of using MIMO-OFDM radar technology for drone detection and the effectiveness of the proposed system.
The paper [73] presents a drone detection and tracking system based on phase-interferometric Doppler radar. The system utilizes the Doppler shift to detect the drone’s motion and determine its location. The paper explains the design of the system and evaluates its performance through simulations and experiments. The results show that the system is capable of accurately detecting and tracking drones in real time, making it a promising solution for drone detection and tracking in various applications.
The paper [74] investigates the feasibility of using passive radars to detect drones. Passive radar systems rely on reflected signals from existing transmitters instead of emitting their own signals, making them stealthy and cost-effective compared to traditional active radars. The study explores the potential of passive radar systems to detect and track drones and analyzes the performance of different passive radar configurations. The results indicate that passive radar systems have the potential to detect and track drones in certain scenarios. However, the authors also highlight the limitations of passive radar systems and suggest ways to improve their performance for drone detection
The paper [75] explores the use of convolutional neural networks (CNNs) to detect drones based on radio-frequency (RF) signals. The authors collect a dataset of drone and non-drone signals and use it to train and test the CNN. They evaluate the performance of the CNN-based drone detection system and compare it with a traditional machine-learning approach. The results show that the CNN-based system outperforms the traditional approach in terms of accuracy and computation time. The authors conclude that CNNs are a promising approach for drone detection based on RF signals.
The paper [76] investigates the use of radar cross-section (RCS) signatures for the detection and classification of drones. The authors propose a system that uses an RCS measurement to capture the reflection of a drone’s electromagnetic signal, which can be used to distinguish the drone from other objects in the environment. The system utilizes machine learning algorithms, specifically decision trees and support vector machines, to classify the RCS signatures into different drone categories based on their shape and size. The authors evaluate the performance of their proposed system through simulations and experiments, showing that it can accurately detect and classify different types of drones. The results indicate that RCS signatures are a promising technique for drone detection and classification.

8.5. Swarm/Flock Drones

A deep reinforcement learning-based control strategy for the unmanned aerial vehicle (UAV) swarms is proposed in [77] A control policy for coordinating the movements of the UAVs so that they exhibit flocking behavior, including maintaining formation and avoiding collisions, is learned by the authors using a deep neural network. Simulation is used to train the deep reinforcement learning algorithm, and the results show that the proposed method works well for flocking control of UAV swarms.
A deep neural network that maps the state of the UAVs to control actions could be trained using a digital twin, a simulated representation of the actual UAV system, according to the authors. The policy is optimized using the reinforcement learning algorithm so that the UAVs behave by flocking, staying in formation and avoiding collisions. The findings demonstrate that the suggested method is successful in achieving flocking control over multiple UAV systems [78].
An attention-based deep reinforcement learning strategy for collision-free flocking control of a scalable fixed-wing unmanned aerial vehicle (UAV) swarm is presented in [79] A population-invariant deep reinforcement learning algorithm is proposed by the authors to deal with changes in the number of UAVs in the swarm while still maintaining efficient flocking behavior. An attention mechanism is used to train reinforcement learning, allowing the UAVs to focus on relevant information in the swarm state. The outcomes demonstrate that the proposed method is successful in controlling a scalable UAV swarm without having to worry about collisions.
In [80] describes a method for large-scale multi-UAV flocking and navigation that uses deep reinforcement learning. The authors recommend using an oracle to steer the reinforcement learning process and boost training efficiency. The oracle informs the reinforcement learning algorithm of the best course of action, reducing the number of trial-and-error iterations and accelerating learning convergence. A policy that enables the UAVs to exhibit flocking behavior while avoiding collisions and successfully navigating to a target is optimized using the deep reinforcement learning algorithm. The findings demonstrate that the proposed oracle-guided strategy is successful in achieving multi-UAV flocking and navigation on a large scale.
A modified adaptive formation strategy for the unmanned aerial vehicle (UAV) swarms based on pigeon flock behavior in the local visual field is presented in [81] Each UAV keeps a specific distance and orientation from its neighbors while avoiding collisions, according to the authors’ control algorithm, which is inspired by pigeon flocking. The control algorithm takes into account each UAV’s local visual field and is based on a modified version of the Reynolds flocking rules. The findings demonstrate that the proposed strategy is successful in achieving a stable adaptive formation for swarms of UAVs.

9. Discussion

9.1. Challenges Using Machine Learning in Drone Industry

There are numerous advantages to using machine learning in the drone industry, including increased automation, enhanced data processing and analysis, and increased situational awareness. However, using machine learning in the drone industry also comes with a number of difficulties. These difficulties include:
Data Quality: For effective training, machine learning algorithms need a lot of high-quality data. However, drone applications can make data collection difficult, and factors like sensor limitations, hardware failures, and adverse environmental conditions can affect the quality of the collected data.
Limited Computing Power: Drones typically have limited onboard computing resources, so machine learning algorithms can be difficult for them to implement.
Flight Time: The flight time of drones is limited, and machine learning algorithms use a lot of computing power, which can quickly deplete the drone’s battery. The amount of time the drone can spend collecting data and processing it on board may be limited as a result of this.
Lack of Standardization: Standardization is lacking in the relatively new drone industry. For drone data, there is currently no standardized format or protocol, making it challenging to compare and combine data from various sources.
Regulation: The use of drones is governed by rules that can differ from country to country and region to region. The use of drones for certain applications, such as beyond visual line of sight (BVLOS) operations, may be restricted by these regulations, which may reduce the efficiency of machine learning algorithms.
Safety: If not operated in a safe manner, drones may pose a threat to safety. Drones can be made safer by using machine learning algorithms to identify and avoid obstacles; however, in order to avoid accidents, these algorithms must be reliable and accurate.
Drone manufacturers, software developers, and regulators will need to put in a lot of effort to find solutions that let the drone industry use Machine Learning safely and effectively.

9.2. Most Commonly Used Methods of Machine Learning in the Drone Industry

In order to enhance drones’ capabilities, safety, and efficiency, machine learning methods are being rapidly adopted by the drone industry. Deep reinforcement learning is one of the most widely used methods of machine learning in the drone industry.
Supervised learning: In the drone industry, supervised learning is a popular method of machine learning in which algorithms are trained on labeled data to find patterns and make predictions. Applications like object detection and recognition, image and video classification, and obstacle avoidance make use of supervised learning in the drone industry.
Unsupervised learning: Another popular method for machine learning in the drone industry is unsupervised learning, in which algorithms learn to recognize patterns and structures in unlabeled data. Unsupervised learning can be used for anomaly detection and clustering in the drone industry.
Reinforcement learning: A method of machine learning called reinforcement learning involves instructing an agent to take actions in a given setting in order to get the most out of a reward. In the drone industry, applications like autonomous flight, in which the drone learns to navigate and avoid obstacles in order to reach a destination, can benefit from reinforcement learning.
Deep learning: Neural networks are used in deep learning, a subset of machine learning, to model complex data relationships. Applications in the drone industry that make use of deep learning include autonomous flight, image, and video classification, and the detection and recognition of objects.
Transfer learning: A method of machine learning called transfer learning involves applying a previously trained model to a new task. Transfer learning can be used to adapt existing models for new environments or applications in the drone industry, thereby reducing the amount of data and training time required.
Hybrid methods: Methods that combine The drone industry also frequently employ hybrid strategies that combine multiple machine learning methods. For autonomous flight, for instance, deep reinforcement learning can be used to teach the drone to navigate and avoid obstacles by combining reinforcement learning with neural networks.
In general, a variety of machine learning methods, including deep reinforcement learning, are being rapidly adopted by the drone industry to make drone operations safer, more effective, and more efficient.
Figure 3. Commonly used ML techniques in Drone Industry.
Figure 3. Commonly used ML techniques in Drone Industry.
Preprints 77442 g003

10. Conclusion

In recent years, a major area of research and development has been the integration of drone technology and machine learning. A comprehensive overview of the current state of machine learning methods and their applications to drone technology is provided in the paper "A Comprehensive Review of Classification and Application of Machine Learning in Drone Technology."
The paper discusses a variety of machine learning methods for drone technology, including reinforcement learning, supervised learning, and unsupervised learning, as well as their advantages and disadvantages. While unsupervised learning techniques have been utilized for anomaly detection and clustering, supervised learning techniques like deep neural networks have demonstrated significant improvements in object detection and tracking. Autonomous navigation and mission planning have utilized reinforcement learning.
The paper also discusses how drone technology uses machine learning for object detection, tracking, mapping, and classification. Algorithms for object detection and tracking have been utilized in a variety of industries, including agriculture, wildlife management, and search and rescue operations. Machine learning has also improved terrain and vegetation mapping and classification, making it easier for drones to collect and analyze high-quality data.
One of the main benefits of using machine learning in drone technology is that it can do complicated tasks quickly and accurately. Drones are able to make educated decisions and adjust their behavior accordingly because machine learning algorithms can process a large amount of data in real time. This is especially useful in autonomous navigation, where drones must immediately respond to changing environments.
However, the application of machine learning to drone technology is not without its difficulties and restrictions. Because the accuracy of machine learning algorithms is dependent on the quantity and quality of data, one of the main obstacles is the requirement for training data of high quality. Due to the limited processing power and memory of drones, the computational resources required to train and deploy machine learning algorithms may also be a limitation. Another problem arises from the fact that machine learning algorithms are frequently referred to as "black boxes," making it challenging to comprehend the motivations behind their decisions.
In spite of these difficulties, the paper concludes that machine learning is a promising strategy for enhancing drones’ capabilities and making it possible for them to carry out a wide range of tasks with greater precision and efficiency. Agriculture, forestry, and environmental monitoring are just a few of the industries that could benefit greatly from the combination of drone technology and machine learning.
In conclusion, "A Comprehensive Review of Classification and Application of Machine Learning in Drone Technology" is a useful resource for machine learning researchers and practitioners. The paper discusses both the difficulties and limitations that must be overcome in order to fully realize the potential of machine learning in drone technology. Drones’ capabilities and their ability to carry out intricate tasks with greater precision and efficiency can continue to be enhanced by machine learning algorithms with further research and development.

Funding

This research received no external funding.

Conflicts of Interest

The authors declare no conflict of interest.

References

  1. M. Hassanalian, A. Abdelkefi, Classifications, applications, and design challenges of drones: A review, Progress in Aerospace Sciences, Volume 91, 2017, Pages 99-131, ISSN 0376-0421. (https://www.sciencedirect.com/science/article/pii/S0376042116301348). [CrossRef]
  2. P. Zhang, L. Yang, G. Chen and G. Li, "Classification of drones based on micro-Doppler signatures with dual-band radar sensors," 2017 Progress in Electromagnetics Research Symposium - Fall (PIERS - FALL), Singapore, 2017, pp. 638-643. [CrossRef]
  3. B. K. Kim, H. -S. Kang and S. -O. Park, "Drone Classification Using Convolutional Neural Networks With Merged Doppler Images," in IEEE Geoscience and Remote Sensing Letters, vol. 14, no. 1, pp. 38-42, Jan. 2017. [CrossRef]
  4. B. Choi and D. Oh, "Classification of Drone Type Using Deep Convolutional Neural Networks Based on Micro- Doppler Simulation," 2018 International Symposium on Antennas and Propagation (ISAP), Busan, Korea (South), 2018, pp. 1-2.
  5. M. Nijim and N. Mantrawadi, "Drone classification and identification system by phenome analysis using data mining techniques," 2016 IEEE Symposium on Technologies for Homeland Security (HST), Waltham, MA, USA, 2016, pp. 1-5. [CrossRef]
  6. L. Pallotta, C. Clemente, A. Raddi and G. Giunta, "A Feature-Based Approach for Loaded/Unloaded Drones Classification Exploiting micro-Doppler Signatures," 2020 IEEE Radar Conference (RadarConf20), Florence, Italy, 2020, pp. 1-6. [CrossRef]
  7. S. Björklund, "Target Detection and Classification of Small Drones by Boosting on Radar Micro-Doppler," 2018 15th European Radar Conference (EuRAD), Madrid, Spain, 2018, pp. 182-185. [CrossRef]
  8. Jang-Ho Lee, Byoung-Mun Min and Eung-Tai Kim, "Autopilot design of tilt-rotor UAV using particle swarm optimization method," 2007 International Conference on Control, Automation and Systems, Seoul, 2007, pp. 1629-1633. [CrossRef]
  9. H. Huang, W. He, J. Wang, L. Zhang and Q. Fu, "An All Servo-Driven Bird-Like Flapping-Wing Aerial Robot Capable of Autonomous Flight," in IEEE/ASME Transactions on Mechatronics, vol. 27, no. 6, pp. 5484-5494, Dec. 2022. [CrossRef]
  10. D. Salvati, C. Drioli, G. Ferrin and G. L. Foresti, "Acoustic Source Localization From Multirotor UAVs," in IEEE Transactions on Industrial Electronics, vol. 67, no. 10, pp. 8618-8628, Oct. 2020. [CrossRef]
  11. J. k. Gunarathna and R. Munasinghe, "Development of a Quad-rotor Fixed-wing Hybrid Unmanned Aerial Vehicle," 2018 Moratuwa Engineering Research Conference (MERCon), Moratuwa, Sri Lanka, 2018, pp. 72-77. [CrossRef]
  12. Jichao Li, Mengqi Zhang, Chien Ming Jonathan Tay, Ningyu Liu, Yongdong Cui, Siou Chye Chew, Boo Cheong Khoo, Low-Reynolds-number airfoil design optimization using deep-learning-based tailored airfoil modes, Aerospace Science and Technology, Volume 121, 2022, 107309, ISSN 1270-9638. (https://www.sciencedirect.com/science/article/pii/S1270963821008191. [CrossRef]
  13. Jun Tao, Gang Sun, Application of deep learning-based multi-fidelity surrogate model to robust aerodynamic design optimization, Aerospace Science and Technology, Volume 92, 2019, Pages 722-737, ISSN 1270-9638. (https://www.sciencedirect.com/science/article/pii/S1270963819306686). [CrossRef]
  14. R. Ding, Y. Xu, F. Gao and X. Shen, "Trajectory Design and Access Control for Air–Ground Coordinated Communications System With Multiagent Deep Reinforcement Learning," in IEEE Internet of Things Journal, vol. 9, no. 8, pp. 5785-5798, 15 April15, 2022. [CrossRef]
  15. Y. Dong, J. Tao, Y. Zhang, W. Lin and J. Ai, "Deep Learning in Aircraft Design, Dynamics, and Control: Review and Prospects," in IEEE Transactions on Aerospace and Electronic Systems, vol. 57, no. 4, pp. 2346-2368, Aug. 2021. [CrossRef]
  16. Jichao Li, Xiaosong Du, Joaquim R.R.A. Martins, Machine learning in aerodynamic shape optimization, Progress in Aerospace Sciences, Volume 134, 2022, 100849, ISSN 0376-0421. (https://www.sciencedirect.com/science/article/pii/S0376042122000410). [CrossRef]
  17. Lu, K.; Fu, Q.; Cao, R.; Peng, J.; Wang, Q. Asymmetric Airfoil Morphing via Deep Reinforcement Learning. Biomimetics 2022, 7, 188. [CrossRef]
  18. Enrico Ajanic and Mir Feroskhan and Stefano Mintchev and Flavio Noca and Dario Floreano. Bioinspired wing and tail morphing extends drone flight capabilities. Science Robotics, 2020, 5, 47, eabc2897. [CrossRef]
  19. Makkar, G, Smith, C, Drakoulas, G, Kopsaftopoulos, F, & Gandhi, F. "A Machine Learning Framework for Physics-Based Multi-Fidelity Modeling and Health Monitoring for a Composite Wing." Proceedings of the ASME 2022 International Mechanical Engineering Congress and Exposition. Volume 1: Acoustics, Vibration, and Phononics. Columbus, Ohio, USA. October 30–November 3, 2022. V001T01A008. ASME. [CrossRef]
  20. Farrukh Mazhar, Abdul Munem Khan, Imran Ali Chaudhry, Mansoor Ahsan, On using neural networks in UAV structural design for CFD data fitting and classification, Aerospace Science and Technology, Volume 30, Issue 1, 2013, Pages 210-225, ISSN 1270-9638. (https://www.sciencedirect.com/science/article/pii/S1270963813001454). [CrossRef]
  21. C. H. Liu, Z. Chen, J. Tang, J. Xu and C. Piao, "Energy-Efficient UAV Control for Effective and Fair Communication Coverage: A Deep Reinforcement Learning Approach," in IEEE Journal on Selected Areas in Communications, vol. 36, no. 9, pp. 2059-2070, Sept. 2018. [CrossRef]
  22. TY - JOUR VL - 16 IS - 3 SN - 1742-7371 DO - 10.1108/IJPCC-05-2020-0046 UR 10.1108/IJPCC-05-2020-0046 AU - Ramadass, Lalitha AU - Arunachalam, Sushanth AU - Z., Sagayasree PY - 2020 Y1 - 2020/01/01 TI - Applying deep learning algorithm to maintain social distance in public place through drone technology T2 - International Journal of Pervasive Computing and Communications PB - Emerald Publishing Limited SP - 223 EP - 234 Y2 - 2023/02/17 ER .
  23. Baig, Z.; Khan, M.A.; Mohammad, N.; Brahim, G.B. Drone Forensics and Machine Learning: Sustaining the Investigation Process. Sustainability 2022, 14, 4861. [CrossRef]
  24. Jembre, Y.Z.; Nugroho, Y.W.; Khan, M.T.R.; Attique, M.; Paul, R.; Shah, S.H.A.; Kim, B. Evaluation of Reinforcement and Deep Learning Algorithms in Controlling Unmanned Aerial Vehicles. Appl. Sci. 2021, 11, 7240. [CrossRef]
  25. Covaciu, F.; Iordan, A.-E. Control of a Drone in Virtual Reality Using MEMS Sensor Technology and Machine Learning. Micromachines 2022, 13, 521. [CrossRef]
  26. Mohammad F. Al-Sa’d, Abdulla Al-Ali, Amr Mohamed, Tamer Khattab, Aiman Erbad, RF-based drone detection and identification using deep learning approaches: An initiative towards a large open source drone database, Future Generation Computer Systems, Volume 100, 2019, Pages 86-97, ISSN 0167-739X. (https://www.sciencedirect.com/science/article/pii/S0167739X18330760). [CrossRef]
  27. Nour Moustafa and Alireza Jolfaei. 2020. Autonomous detection of malicious events using machine learning models in drone networks. In Proceedings of the 2nd ACM MobiCom Workshop on Drone Assisted Wireless Communications for 5G and Beyond (DroneCom ’20). Association for Computing Machinery, New York, NY, USA, 61–66. [CrossRef]
  28. Won et al., "Cooperative Multiagent Deep Reinforcement Learning for Reliable Surveillance via Autonomous Multi-UAV Control.
  29. Li Yan, Julian L. Webber, Abolfazl Mehbodniya, Balakrishna Moorthy, S. Sivamani, Shah Nazir, Mohammad Shabaz, Distributed optimization of heterogeneous UAV cluster PID controller based on machine learning, Computers and Electrical Engineering, Volume 101, 2022, 108059, ISSN 0045-7906. (https://www.sciencedirect.com/science/article/pii/S0045790622003184). [CrossRef]
  30. A. Singla, S. Padakandla and S. Bhatnagar, "Memory-Based Deep Reinforcement Learning for Obstacle Avoidance in UAV With Limited Environment Knowledge," in IEEE Transactions on Intelligent Transportation Systems, vol. 22, no. 1, pp. 107-118, Jan. 2021. [CrossRef]
  31. Jung, S.; Yun, W.J.; Kim, J.; Kim, J.-H. Coordinated Multi-Agent Deep Reinforcement Learning for Energy-Aware UAV-Based Big-Data Platforms. Electronics 2021, 10, 543. [CrossRef]
  32. L. -C. Wang, Y. -S. Chao, S. -H. Cheng and Z. Han, "An Integrated Affinity Propagation and Machine Learning Approach for Interference Management in Drone Base Stations," in IEEE Transactions on Cognitive Communications and Networking, vol. 6, no. 1, pp. 83-94, March 2020. [CrossRef]
  33. S. Jung, W. J. Yun, M. Shin, J. Kim and J. -H. Kim, "Orchestrated Scheduling and Multi-Agent Deep Reinforcement Learning for Cloud-Assisted Multi-UAV Charging Systems," in IEEE Transactions on Vehicular Technology, vol. 70, no. 6, pp. 5362-5377, June 2021. [CrossRef]
  34. R. Ding, F. Gao and X. S. Shen, "3D UAV Trajectory Design and Frequency Band Allocation for Energy-Efficient and Fair Communication: A Deep Reinforcement Learning Approach," in IEEE Transactions on Wireless Communications, vol. 19, no. 12, pp. 7796-7809, Dec. 2020. [CrossRef]
  35. Abdellah, A.R., Alzaghir, A., Koucheryavy, A. (2022). Deep Learning Approach for Predicting Energy Consumption of Drones Based on MEC. In: Koucheryavy, Y., Balandin, S., Andreev, S. (eds) Internet of Things, Smart Spaces, and Next Generation Networks and Systems. NEW2AN ruSMART 2021 2021. Lecture Notes in Computer Science(), vol 13158. Springer, Cham. [CrossRef]
  36. Pham, H. X., La, H. M., & Nguyen, L. V. (2018). Autonomous UAV Navigation Using Reinforcement Learning. ArXiv. [CrossRef]
  37. Hodge, V.J., Hawkins, R. & Alexander, R. Deep reinforcement learning for drone navigation using sensor data. Neural Comput & Applic 33, 2015–2033 (2021). [CrossRef]
  38. Lee, T.; Mckeever, S.; Courtney, J. Flying Free: A Research Overview of Deep Learning in Drone Navigation Autonomy. Drones 2021, 5, 52. [CrossRef]
  39. E. Çetin, C. Barrado, G. Muñoz, M. Macias and E. Pastor, "Drone Navigation and Avoidance of Obstacles Through Deep Reinforcement Learning," 2019 IEEE/AIAA 38th Digital Avionics Systems Conference (DASC), San Diego, CA, USA, 2019, pp. 1-7. [CrossRef]
  40. H. Huang, Y. Yang, H. Wang, Z. Ding, H. Sari and F. Adachi, "Deep Reinforcement Learning for UAV Navigation Through Massive MIMO Technique," in IEEE Transactions on Vehicular Technology, vol. 69, no. 1, pp. 1117-1121, Jan. 2020. [CrossRef]
  41. A: GUO, Nan JIANG, Biyue LI, Xi ZHU, Ya WANG, Wenbo DU, UAV navigation in high dynamic environments; Tong GUO, Nan JIANG, Biyue LI, Xi ZHU, Ya WANG, Wenbo DU, UAV navigation in high dynamic environments: A deep reinforcement learning approach, Chinese Journal of Aeronautics, Volume 34, Issue 2, 2021, Pages 479-489, ISSN 1000-9361. (https://www.sciencedirect.com/science/article/pii/S1000936120302247). [CrossRef]
  42. S. Jung, S. Hwang, H. Shin and D. H. Shim, "Perception, Guidance, and Navigation for Indoor Autonomous Drone Racing Using Deep Learning," in IEEE Robotics and Automation Letters, vol. 3, no. 3, pp. 2539-2544, July 2018. [CrossRef]
  43. Zeng, Y., Xu, X., Jin, S., & Zhang, R. (2020). Simultaneous Navigation and Radio Mapping for Cellular-Connected UAV with Deep Reinforcement Learning. ArXiv. [CrossRef]
  44. H. X. Pham, H. M. La, D. Feil-Seifer and L. Van Nguyen, "Reinforcement Learning for Autonomous UAV Navigation Using Function Approximation," 2018 IEEE International Symposium on Safety, Security, and Rescue Robotics (SSRR), Philadelphia, PA, USA, 2018, pp. 1-6. [CrossRef]
  45. C. H. Liu, X. Ma, X. Gao and J. Tang, "Distributed Energy-Efficient Multi-UAV Navigation for Long-Term Communication Coverage by Deep Reinforcement Learning," in IEEE Transactions on Mobile Computing, vol. 19, no. 6, pp. 1274-1285, 1 June 2020. [CrossRef]
  46. Xiyue Jia, Yining Cao, David O’Connor, Jin Zhu, Daniel C.W. Tsang, Bin Zou, Deyi Hou, Mapping soil pollution by using drone image recognition and machine learning at an arsenic-contaminated agricultural field, Environmental Pollution, Volume 270, 2021, 116281, ISSN 0269-7491. (https://www.sciencedirect.com/science/article/pii/S0269749120369700). [CrossRef]
  47. S.M. Hamylton, R.H. Morris, R.C. Carvalho, N. Roder, P. Barlow, K. Mills, L. Wang, Evaluating techniques for mapping island vegetation from unmanned aerial vehicle (UAV) images: Pixel classification, visual interpretation and machine learning approaches, International Journal of Applied Earth Observation and Geoinformation, Volume 89, 2020, 102085, ISSN 1569-8432. (https://www.sciencedirect.com/science/article/pii/S0303243419310293). [CrossRef]
  48. Agrafiotis, P., Skarlatos, D., Georgopoulos, A., & Karantzalos, K. (2019). Shallow Water Bathymetry Mapping from UAV Imagery based on Machine Learning. ArXiv. [CrossRef]
  49. Ce Zhang, Peter M. Atkinson, Charles George, Zhaofei Wen, Mauricio Diazgranados, France Gerard, Identifying and mapping individual plants in a highly diverse high-elevation ecosystem using UAV imagery and deep learning, ISPRS Journal of Photogrammetry and Remote Sensing, Volume 169, 2020, Pages 280-291, ISSN 0924-2716. (https://www.sciencedirect.com/science/article/pii/S0924271620302720). [CrossRef]
  50. Jakovljevic, G.; Govedarica, M.; Alvarez-Taboada, F. A Deep Learning Model for Automatic Plastic Mapping Using Unmanned Aerial Vehicle (UAV) Data. Remote Sens. 2020, 12, 1515. [CrossRef]
  51. D. Ebrahimi, S. Sharafeddine, P. -H. Ho and C. Assi, "Autonomous UAV Trajectory for Localizing Ground Objects: A Reinforcement Learning Approach," in IEEE Transactions on Mobile Computing, vol. 20, no. 4, pp. 1312-1324, 1 April 2021. [CrossRef]
  52. L. B. Das et al., "Human Target Search and Detection using Autonomous UAV and Deep learning," 2020 IEEE International Conference on Industry 4.0, Artificial Intelligence, and Communications Technology (IAICT), Bali, Indonesia, 2020, pp. 55-61. [CrossRef]
  53. D. G¨ozen and S. Ozer, "Visual Object Tracking in Drone Images with Deep Reinforcement Learning," 2020 25th International Conference on Pattern Recognition (ICPR), Milan, Italy, 2021, pp. 10082-10089. [CrossRef]
  54. M. Navardi et al., "Toward Real-World Implementation of Deep Reinforcement Learning for Vision-Based Autonomous Drone Navigation with Mission.
  55. TY - JOUR T1 - Human detection based on deep learning YOLO-v2 for real-time UAV applications AU - Boudjit, Kamel AU - Ramzan, Naeem Y1 - 2022/05/04 PY - 2022 DA - 2022/05/04 N1 - doi: 10.1080/0952813X.2021.1907793 DO - 10.1080/0952813X.2021.1907793 T2 - Journal of Experimental & Theoretical Artificial Intelligence JF - Journal of Experimental & Theoretical Artificial Intelligence JO - Journal of Experimental & Theoretical Artificial Intelligence SP - 527 EP - 544 VL - 34 IS - 3 PB - Taylor & Francis SN - 0952-813X M3 - doi: 10.1080/0952813X.2021.1907793 UR . [CrossRef]
  56. Balmukund Mishra, Deepak Garg, Pratik Narang, Vipul Mishra, Drone-surveillance for search and rescue in natural disaster, Computer Communications, Volume 156, 2020, Pages 1-10, ISSN 0140-3664. (https://www.sciencedirect.com/science/article/pii/S0140366419318602). [CrossRef]
  57. R. Polvara et al., "Toward End-to-End Control for UAV Autonomous Landing via Deep Reinforcement Learning," 2018 International Conference on Unmanned Aircraft Systems (ICUAS), Dallas, TX, USA, 2018, pp. 115-123. [CrossRef]
  58. Rodriguez-Ramos, A., Sampedro, C., Bavle, H. et al. A Deep Reinforcement Learning Strategy for UAV Autonomous Landing on a Moving Platform. J Intell Robot Syst 93, 351–366 (2019). [CrossRef]
  59. S. Lee, T. Shim, S. Kim, J. Park, K. Hong and H. Bang, "Vision-Based Autonomous Landing of a Multi-Copter Unmanned Aerial Vehicle using Reinforcement Learning," 2018 International Conference on Unmanned Aircraft Systems (ICUAS), Dallas, TX, USA, 2018, pp. 108-114. [CrossRef]
  60. Xie, J.; Peng, X.; Wang, H.; Niu, W.; Zheng, X. UAV Autonomous Tracking and Landing Based on Deep Reinforcement Learning Strategy. Sensors 2020, 20, 5630. [CrossRef]
  61. N. Q. Truong, P. H. Nguyen, S. H. Nam and K. R. Park, "Deep Learning-Based Super-Resolution Reconstruction and Marker Detection for Drone Landing," in IEEE Access, vol. 7, pp. 61639-61655, 2019. [CrossRef]
  62. Gensheng Hu, Cunjun Yin, Mingzhu Wan, Yan Zhang, Yi Fang, Recognition of diseased Pinus trees in UAV images using deep learning and AdaBoost classifier, Biosystems Engineering, Volume 194, 2020, Pages 138-151, ISSN 1537-5110. (https://www.sciencedirect.com/science/article/pii/S1537511020300842). [CrossRef]
  63. Xue Zhou, Won Suk Lee, Yiannis Ampatzidis, Yang Chen, Natalia Peres, Clyde Fraisse, Strawberry Maturity Classification from UAV and Near-Ground Imaging Using Deep Learning, Smart Agricultural Technology, Volume 1, 2021, 100001, ISSN 2772-3755. (https://www.sciencedirect.com/science/article/pii/S2772375521000010). [CrossRef]
  64. Tran, D.Q.; Park, M.; Jung, D.; Park, S. Damage-Map Estimation Using UAV Images and Deep Learning Algorithms for Disaster Management System. Remote Sens. 2020, 12, 4169. [CrossRef]
  65. Abdulridha, J.; Batuman, O.; Ampatzidis, Y. UAV-Based Remote Sensing Technique to Detect Citrus Canker Disease Utilizing Hyperspectral Imaging and Machine Learning. Remote Sens. 2019, 11, 1373. [CrossRef]
  66. Mohamed Kerkech, Adel Hafiane, Raphael Canals, Vine disease detection in UAV multispectral images using optimized image registration and deep learning segmentation approach, Computers and Electronics in Agriculture, Volume 174, 2020, 105446, ISSN 0168-1699. (https://www.sciencedirect.com/science/article/pii/S016816991932558X). [CrossRef]
  67. J. Kim, C. Park, J. Ahn, Y. Ko, J. Park and J. C. Gallagher, "Real-time UAV sound detection and analysis system," 2017 IEEE Sensors Applications Symposium (SAS), Glassboro, NJ, USA, 2017, pp. 1-5. [CrossRef]
  68. S. Al-Emadi, A. Al-Ali, A. Mohammad and A. Al-Ali, "Audio Based Drone Detection and Identification using Deep Learning," 2019 15th International Wireless Communications & Mobile Computing Conference (IWCMC), Tangier, Morocco, 2019, pp. 459-464. [CrossRef]
  69. Dong, Q., Liu, Y. & Liu, X. Drone sound detection system based on feature result-level fusion using deep learning. Multimed Tools Appl 82, 149–171 (2023). [CrossRef]
  70. B. Yang, E. T. Matson, A. H. Smith, J. E. Dietz and J. C. Gallagher, "UAV Detection System with Multiple Acoustic Nodes Using Machine Learning Models," 2019 Third IEEE International Conference on Robotic Computing (IRC), Naples, Italy, 2019, pp. 493-498. [CrossRef]
  71. Medaiyese, O. O., Syed, A., & Lauf, A. P. (2020). Machine Learning Framework for RF-Based Drone Detection and Identification System. ArXiv. [CrossRef]
  72. B. Nuss, L. Sit, M. Fennel, J. Mayer, T. Mahler and T. Zwick, "MIMO OFDM radar system for drone detection," 2017 18th International Radar Symposium (IRS), Prague, Czech Republic, 2017, pp. 1-9. [CrossRef]
  73. M. Jian, Z. Lu and V. C. Chen, "Drone detection and tracking based on phase-interferometric Doppler radar," 2018 IEEE Radar Conference (RadarConf18), Oklahoma City, OK, USA, 2018, pp. 1146-1149. [CrossRef]
  74. M. P. Jarabo-Amores et al., "Drone detection feasibility with passive radars," 2018 15th European Radar Conference (EuRAD), Madrid, Spain, 2018, pp. 313-316. [CrossRef]
  75. S. Al-Emadi and F. Al-Senaid, "Drone Detection Approach Based on Radio-Frequency Using Convolutional Neural Network," 2020 IEEE International Conference on Informatics, IoT, and Enabling Technologies (ICIoT), Doha, Qatar, 2020, pp. 29-34. [CrossRef]
  76. V. Semkin, M. Yin, Y. Hu, M. Mezzavilla and S. Rangan, "Drone Detection and Classification Based on Radar Cross Section Signatures," 2020 International Symposium on Antennas and Propagation (ISAP), Osaka, Japan, 2021, pp. 223-224. [CrossRef]
  77. P. Yan, C. Bai, H. Zheng and J. Guo, "Flocking Control of UAV Swarms with Deep Reinforcement Leaming Approach," 2020 3rd International Conference on Unmanned Systems (ICUS), Harbin, China, 2020, pp. 592-599. [CrossRef]
  78. G. Shen et al., "Deep Reinforcement Learning for Flocking Motion of Multi-UAV Systems: Learn From a Digital Twin," in IEEE Internet of Things Journal, vol. 9, no. 13, pp. 11141-11153, 1 July1, 2022. [CrossRef]
  79. C. Yan, K. H. Low, X. Xiang, T. Hu and L. Shen, "Attention-Based Population-Invariant Deep Reinforcement Learning for Collision-Free Flocking with A Scalable Fixed-Wing UAV Swarm," 2022 IEEE/RSJ International Conference on Intelligent Robots and Systems (IROS), Kyoto, Japan, 2022, pp. 13730-13736. [CrossRef]
  80. W. Wang, L. Wang, J. Wu, X. Tao and H. Wu, "Oracle-Guided Deep Reinforcement Learning for Large-Scale Multi-UAVs Flocking and Navigation," in IEEE Transactions on Vehicular Technology, vol. 71, no. 10, pp. 10280-10292, Oct. 2022. [CrossRef]
  81. Shuang Li, Xi Fang, A modified adaptive formation of UAV swarm by pigeon flock behavior within local visual field, Aerospace Science and Technology, Volume 114, 2021, 106736, ISSN 1270-9638. (https://www.sciencedirect.com/science/article/pii/S1270963821002467). [CrossRef]
Disclaimer/Publisher’s Note: The statements, opinions and data contained in all publications are solely those of the individual author(s) and contributor(s) and not of MDPI and/or the editor(s). MDPI and/or the editor(s) disclaim responsibility for any injury to people or property resulting from any ideas, methods, instructions or products referred to in the content.
Copyright: This open access article is published under a Creative Commons CC BY 4.0 license, which permit the free download, distribution, and reuse, provided that the author and preprint are cited in any reuse.
Prerpints.org logo

Preprints.org is a free preprint server supported by MDPI in Basel, Switzerland.

Subscribe

Disclaimer

Terms of Use

Privacy Policy

Privacy Settings

© 2026 MDPI (Basel, Switzerland) unless otherwise stated