Preprint
Review

This version is not peer-reviewed.

A Comprehensive Review for Incorporation of Electric Vehicles and Renewable Energy Distributed Generation to Smart Grid

A peer-reviewed article of this preprint also exists.

Submitted:

13 June 2023

Posted:

13 June 2023

You are already at the latest version

Abstract
- Power grids of the future will likely incorporate more renewable energy distributed generation (REDG), also known as alternative energy systems. REDG units are increasingly being used in electrical transmission networks because to the overall positive effects they have on power networks. REDG systems are the backbone of smart electric networks and are essential to the operation of the smart grid. These REDG systems can additionally improve system reliability by providing some customers with a backup generator in the event of power interruptions. The report offers a thorough evaluation of the existing body of information on the topic of electric vehicles' (EVs') future interactions with the smart grid. The combination of the EVs' potential deployment and the smart grid's conceptual goal presents challenges in electric grid infra-structure, communication, and control. The proposal for connecting EVs to the grid is based on research into cutting-edge smart metering and communication systems. In the context of the vehicle-to-grid (V2G) phenomenon, the possibilities, benefits, and limitations of various EV smart charging systems are also fully examined. There is a fast growing percentage of distributed energy that is wind and solar photovoltaic. Their variable power output, however, introduces fresh challenges for those responsible for organizing, operating, and controlling the power grid. While fluctuations in the electric grid are problematic, they may be mitigated by the entry of EVs into the energy market. As such, we do a comprehensive literature search to learn more about the exciting research gap that needs to be filled and the most recent possible answer that involves EVs. Additionally, we take a close look at the practicality of the sophisticated V2G technology. The smart grid is a developing concept for the world's energy infrastructure, and this study analyzes in depth how EVs interact with it.
Keywords: 
;  ;  ;  ;  

1. Introduction

Both the transportation sector and the power production business rely heavily on fossil fuels as their primary energy source. The imminent need to discover new energy sources for these industries is highlighted by the depletion of fossil fuel stocks [1]. As a matter of fact, the oil economy, on which the world's car fleets rely heavily, has a very limited future. Greenhouse gases (GHGs) released when fossil fuels are burned have a major impact on global warming. The analysis predicts a 54% increase in transportation-related oil demand by 2035 [2,3]. The Energy Information Administration (EIA) predicts that oil prices will increase dramatically over the next two decades. Several initiatives to cut down on oil use have surfaced in this setting. The transportation industry has a viable solution in electric vehicles (EVs), which are growing at an astounding rate. ICEVs are expected to be phased out in favor of EVs in the future, according to economic research [4].
However, with issues like global warming, energy security, and geopolitical tensions over the availability of fossil fuels, electrifying the transportation sector appears to be a workable option. The EVs have the ability to provide the electric grid with a dispersed, decentralized source of energy. Almost ninety-five percent of the time, according to some estimates, most cars are parked [5]. Kempton established the concept of vehicle to grid (V2G) that allows these cars to stay linked to the grid and ready to deliver the energy stored in their batteries. By supplying ancillary services like peak power shaving, spinning reserve, voltage and frequency restrictions, EV technology can aid the grid in times of need. Large renewable energy distributed generation (REDG) sources, such as wind and photovoltaic (PV) solar, have also become more integrated into the grid in recent years. These REDG are spotty and difficult to foresee in advance. To deal with strict energy rules and energy security concerns, the penetration of the REDG into the electricity market has expanded dramatically [6,7,8].
Between 150 and 180 GW of wind power and 20 GW of PV solar power have been set as targets for installation by some countries by the year 2030 [9]. As renewable energy sources are gradually integrated into the power supply, massive energy storage systems (ESS) are required to guarantee the uninterrupted operation of electric networks. Here, EV fleets have a great chance to play a critical role as dynamic energy storage systems thanks to the V2G environment. Using the VPP method, electric vehicles may be controlled from one location. As their battery packs are charged and discharged, electric vehicles (EVs) offer these benefits; nevertheless, they also pose a number of problems to the power system grid [10,11]. These challenges call for revisions to the electric grid's overall strategy, management, and control. Electric vehicles are seen by the utility as both a possible supply of backup power for the grid and a source of unpredictable, difficult-to-plan-for dynamic loads. There is a school of thought among motorists that says electric vehicles are more expensive to maintain than conventional gas-powered vehicles. A win-win situation is what's needed to have the two people working together to divide and conquer [12,13].
Most individuals, however, will need to know how much it costs to recharge their vehicles and come up with a strategy to decrease charging expenses after they become accustomed with the present ubiquity of EVs, just as they do with their regular ICEV filling routine. However, the cost of power sold to the grid must be made transparent to vehicle owners or the EVs fleet operator/aggregator as soon as possible when providing V2G services [14,15]. The aggregator requires real-time information on the pooled EVs in order to address network administration issues including demand side management, frequency control, and ancillary services. This is just one way in which EVs will alter the way the average person interacts with and uses the electrical system. While the load profile is the most significant consideration for the grid operator (GO), the price of electricity is the most crucial variable for EV drivers and other participants in the energy market [16].
Real-time pricing works effectively in deregulated electricity markets, but it requires sophisticated metering, information, and communication management systems to be implemented. Because EVs can act as both variable loads and a possible energy buffer (i.e. dynamic ESS) in the future electric grid network (smart grid), a transition from the current system to the smart grid is necessary. Real-time pricing and communication are made possible by integrating cutting-edge information and communication technology into the grid, such as smart meters. Smart scheduling of EV charging can help lessen the load on the power system [17,18]. These interconnections between EVs and the smart grid are ideally suited to the existing paradigm of power generation and distribution. Understanding the interdependencies between the electric vehicle (EV) niche market, the distributed REDG, and the electric power grid is crucial for spotting and taking advantage of the aforementioned opportunities. This article explores the potential role of electric vehicles (EVs) in the future energy system by analyzing their interactions with the smart grid infrastructure. Future avenues for EV-V2G investigation are outlined, and potential solutions to a research gap are discussed. The potential for EVs to be utilized to combine renewable energy distribution generating like wind and PV solar is being studied in new research. Furthermore, we evaluate the practicability of V2G transactions in light of recent studies and proof-of-concept projects [19,20].

1.2. Paper Structure

The following is the structure of the paper: In Section 2, we will evaluate and discuss the incorporation of electric vehicles as well as distributed renewable energy generation. In Section 3, we conduct an in-depth analysis of electric vehicles and the infrastructure of smart grids. In the fourth section of this paper, an in-depth analysis of the incorporation of electric vehicles into the electric grid is offered. In addition, Section 5 conducts an analysis of the feasibility of incorporating electric vehicles (EVs) into the smart grid infrastructure by providing an overview of the relevant ongoing and upcoming initiatives. In Section 5, we also reveal the general trends that will affect EVs and V2G vehicles in the future. In the 6th and final section, the conclusion is presented.

2. Renewable energy distributed generation Incorporation with EVs

Integration of REDG (distributed generation from renewable sources) into the power grid has come a long way, which provides cause for optimism. Problems arise when the electricity system has deal with the unpredictability and variability of renewable energy sources like wind and photovoltaic solar. Depending on factors like wind speed and sun radiation, electric power generation from these REDG can be either very high (greater than the power demand) or very low [21,22]. In brief, these REDG have a fluctuating output, a little capacity credit, and cannot be communicated. Extensive research has shown that wind energy conversion systems (WECS) and photovoltaic (PV) solar systems can be added to the grid safely and profitably. Introducing stationary energy storage systems (ESS) or controlled dispatch loads is one way to make sure the grid can accommodate the power output of these REDG. When there is an abundance of power generation or a shortage, stationary energy storage systems may either absorb the surplus or supply the shortfall [23]. The high price of this technology has the potential to significantly increase the cost of incorporating REDG into the electricity grid.
As was previously said, many experts believe the transportation sector will transition to electric vehicles within the next decade. An energy storage system (ESS) made up of multiple EV batteries is an important part of incorporating renewable energy distributed generation (REDG) into the grid [24,25,26]. The electric vehicles can either charge off the REDG's surplus power via one of several charging techniques, or they can supply power to the grid during times of low power generation. To do this, electric vehicles will act as a backup energy source for grid controls and related services. According to [27], deploying electric vehicles (EVs) equipped to provide value-added grid (V2G) services can keep the lights on while lowering emissions of greenhouse gases. To reduce GHG emissions and operating costs, an approach is required that maximizes the use of both EVs and REDG. The authors suggest a dynamistic optimization method based on particle swarm optimization.
If EVs are scheduled sensibly (without REDG), the results show that the power grid load can be reduced by 10% per year while costs can rise by 1.7% per day and emissions can climb by 3%. Costs are reduced by 0.9% per day and emissions are reduced by 4.3% when EV-V2G enabled vehicles are used in conjunction with REDG [27]. These results show how ideally electric vehicles and renewable energy generation facilities interact inside the smart grid infrastructure. Figure 1 demonstrates the synergy between wind and PV solar energy [28]. The following sections examine how PV so-lar sources and EVs interact inside the electrical grid. Using a charging station in a public area or office, power fluctuations from these REDG can be mitigated in the V2G mode by combining the EVs and wind energy. In this diagram, we assume that the communication and control systems required for the V2G and charging scenarios are in place, as explained in detail above [29]. Ti denotes the electric grid's power transformer in this and succeeding figures, where i141,2, 3..., n.

2.1. EVs with Wind energy (REDG)

As was previously stated, the idea of using wind energy conversion systems (WECSs) for power generation is pervasive and practicable. Researchers have explored many different scenarios to assess the impact of WECSs and EVs on the electricity grid and determine their practicality. Lund and Kempton's seminal research evaluates the potential for electric vehicles to provide ancillary services and grid regulation in the United States power market by interacting with distributed energy resource systems. How much wind energy may be safely included into a freestanding electrical system in close proximity to EVs is calculated in [30]. The possible impact of electric cars (EVs) on primary frequency control is investigated by studying EVs and their interactions during smart charging mode. V2G services provided by EVs have contributed to a rise from 41% to 59% in the proportion of renewable energy in the off-grid system that comes from wind turbines. The research presumes that all currently available EVs can provide a moderately priced contribution to grid balancing. Pillai et al. [39] used the Hourly-Energy PLAN model and short duration-dynamic simulation scenarios to investigate the potential for an off-grid power grid (the Danish island of Bornholm) to incorporate a sizable portion of the wind energy system. Electric vehicle (EV) batteries could be pooled and used for frequency regulation thanks to the V2G framework.
Large variations in wind power penetration led to frequency instability. This research discovered that 42 MW of wind power may be incorporated into the electricity grid by using the V2G services provided by aggregated EV battery storage with a 16 MW capacity [40]. Short-term dynamic simulations could only incorporate 70% of the installed capacity of wind energy, while hourly simulations could include 82% of the existing capacity. The V2G assisted in both cases in keeping frequencies constant. For the years 2015 and 2030, [41] reports on interesting research on the widespread incorporation of the REDG (particularly wind) into the Northeastern Brazil power system via PHEVs. The authors assumed that drivers of government-owned PHEVs would work together. Based on these findings, it appears that there are multiple factors at play. Smart grid technology only needs to be introduced once, and changing your charging habits is all it takes to save money and ease strain on the electrical system. If 500,000 PHEVs are used, that may mean a 4% increase in wind power capacity by 2020. Although smart metering and other forms of communication technology were mentioned as necessary for the effective integration of EVs and WECS into the power grid [42], they were left out of this investigation.
Plug-in hybrid electric vehicles have lately been studied as a means of connecting wind energy installations to the MG. In order to meet the ever-changing demands for electricity, a dispatch system has been implemented. In order to maximize efficiency, the concept employs a coordinated wind-PEV design. There is a significant gap between the MG's estimated daily power and consumption from wind energy systems and the accompanying consumption without taking PEVs into account [43]. This is due to the fact that there are no loads available to utilize the surplus electricity being generated. PEVs, on the other hand, vastly enhance the matching performance. When PEVs are charged and discharged via V2G, the resulting power profile is stable. Liu et al. [45] conducted an equally intriguing investigation of the interplay between thermal generating units, PHEVs, and large-scale wind power systems. The authors of the paper state that electricity grids can benefit financially and from improved management of variable production from renewable sources like wind if PHEVs are scheduled intelligently. Real-world dependability can be improved through these sorts of evaluations if they factor in things like battery life cycles and PHEVs of varied capacity and driving patterns. [46].

2.2. EVs with PV solar energy (REDG)

PV solar energy's potential has been proved for application in industrial electricity generation. In order to provide electricity to the grid, photovoltaic solar panels are often grouped together. Increasing adoption of electric vehicles (EVs) means an increase in the use of photovoltaic (PV) solar electricity for charging and grid support [47]. Numerous studies have demonstrated that it is financially beneficial to install PV solar panels on parking garage roofs in order to charge electric automobiles. Furthermore, as mentioned in, V2G transactions are accessible in these PV solar systems, and cost savings and enhanced grid performance can be achieved by prudent generation scheduling. Tulpule et al. [48] analyze the PV solar-powered charging station at the workplace from an energy economics and pollution perspective, contrasting optimal charging schemes with uncontrolled ones. This study accounts for variables like parking costs and location to investigate how changes in solar insolation affect an electric vehicle driver's charging habits while at work. Findings show that employing solar charging at work can save CO2 emissions by 0.6 tons per year, and that a home charge (night charging at home) program can cut emissions by as much as 55% for a single vehicle [49,50]. Using a home charging strategy can reduce emissions by up to 85%, while using an optimal charging scheme can reduce emissions by 0.36 tons of CO2. The SMs and communication infrastructure make the home charging case appear more expensive than a PV-based charging station at work. Figure 2 [51] depicts the standard configuration for a public or business solar carport charging station.
During the day, commuting workers can take advantage of charging services provided by solar PV arrays installed on the parking garage roof. This is explored in [52]. The study confirms that solar electricity generation is highest in the summer (up to 12.6 kWh), and that the vast majority of this energy may be either sold back to the grid (V2G) or consumed in the office. If this is considered, the longer wait for a return on the investment may be manageable. The production (up to 3.78 kWh) may not seem like much, but it is believed to be more than enough throughout the winter. The winter cost study is lacking, despite its potential significance in defending the proposal's viability. In addition, the PV solar system's interface with the grid is modelled in [53], where a bidirectional DC charger is used to power the EV. Adjusting the ramp rate of a PV inverter's output is also demonstrated. This study analyzes three potential implementations of EV charging: providing grid support while charging, without charging, and charging while providing other services (such as V2G). The results demonstrate that even while cloudy weather causes large fluctuations in power output from the 1.2 kW PV array—up to 22.5% of the DC bus voltage every second [54,55]—the EV charger is able to compensate for these fluctuations.
In [56], a generation scheduling method for an industrial micro grid (IMG) is investigated with the dynamic PEV charging in mind. Both combined heat and power (CHP) and distributed REDG (using PV solar) are a part of this scheme. Dynamic optimal power flow (DOPF) is introduced as a cost-effective alternative. By synchronizing the IMG's generating schedule with the PV and PEV, it has been found that overall running and charging expenses can be dramatically lowered. Although PV systems' power output is highly variable, this variation can be easily compensated for with simple communication and control [57]. Using a bidirectional DC/AC power converter, the solar carport charging station of Figure 3 can be connected to the electrical grid. The two charging stations, numbered 1 and 2, represent some of the charging points connected to the electrical grid in this schematic. The electric vehicles at charging stations 1 and 2 can act as ESS by sharing their DC/AC converters and making additional contributions to the grid. A bidirectional DC charger linked directly to the PV controller, on the other hand, can utilize any excess power for charging electric vehicles. According to [59], the DC power system will be a viable and attractive choice for the next generation's electric grid. This electric model may be charged in either way thanks to its well-designed charging port. When photovoltaic power generation is at a minimum, as is the case during times of high demand, it can transfer electricity back from the batteries.
The study on the widespread use of PV solar systems and EVs can be found in [60]. Research focuses on the effects of combining widespread rooftop PV installations with EV charging and voltage mitigation support. Both parties benefit from this symbiotic relationship; for example, EVs help large-scale PV solar installations by providing voltage support, and V2G services alleviate pressures on the power grid. Incorporating PV solar and EVs in a particular way has been shown to reduce voltage swings by around 15% [61] Using the IEEE 123-node feeder, a regional distribution system was established. However, the actual massive power flow scenarios in the modern power system may be very different from its inflexible state with relatively little distance. This points to the need for more study into the effects and limitations of using large-scale PV solar power for grid support while charging electric vehicles and conducting vehicle-to-grid transactions. In addition, a comprehensive feasibility assessment of PV solar on parking lots in the Swiss city of Frauenfeld is described in [62]. The results suggest that in the future, PV solar panels installed on parking lots might generate enough energy to power between 15 and 40 percent of EVs. The method used was simple, but it ignored the importance of transportation and the intricacy of the system. All of these studies suggest a probable relationship between the popularity of EVs and solar PV [63,64].

3. Electric vehicles and the smart grid

Power generation and distribution are both undergoing changes as more distributed energy resources (DERs) are introduced to the energy market. When and where DERs produce and use electricity are two very important considerations. This makes the already difficult task of managing energy on the existing electrical system even more so. The smart grid improves the reliability, efficiency, and safety of the electricity grid as a whole [65]. The term "smart grid" refers to a network that utilizes modern networking technology to link advanced energy meters, sturdy control systems, and other similar devices. The versatility of electric vehicles (EVs) as variable loads and dipatchable DECS can be fully realized by their integration into the power grid. More electric vehicles (EVs) on the road necessitates a better evaluation and implementation of the smart grid's architecture, which experts have been researching. The standardization of electric power distribution communication technologies and protocols [66,67] is an important step toward the realization of a smart grid. created norms and guidelines for intersystem communication. There are now publically published, in-depth proposals for charging electric vehicles (EVs) on the existing power infrastructure. Two-way communication between a GO or aggregator and an electric vehicle is also made possible by electric vehicle management (EVM) systems. To monitor and manage energy consumption in real time, a smart meter (SM) could be included into the EVM. Intelligent scheduling in a smart grid environment is made possible by sophisticated bidirectional data transfer depending on the impact of electric vehicle charging [68,69].
Figure 4. VPP realization and control in V2G context.
Figure 4. VPP realization and control in V2G context.
Preprints 76482 g004

3.1. Smart charging of EV

Uncontrolled EV charging can have unintended consequences, as mentioned in the preceding sections. These include, but are not limited to, power system facility overloading and higher power demand leading to less efficient electricity delivery. Intelligent charging schemes (or just "smart charging") have received a lot of attention in the literature for this same reason. The goals of intelligent pricing schemes might vary. Minimizing system or charging costs in the electrical market is the subject of some research, which typically results in valley-filling charges [70] While some research focuses on explicitly modeling the supply side, others look for clever ways to mitigate potential negative effects on the power grid. It has been noted that an optimized algorithm is vital for efficiently scheduling and using the benefits of the EV niche market in an intelligent manner. As more and more EVs are integrated into power grids, there is a greater need to find optimal solutions within the context of a wide variety of restrictions. Different objectives of the deployed EV system, such as minimizing charging cost, greenhouse gas emissions, or power system losses, impose different limitations [71].
Energy resource scheduling for smart grid with DER and V2G participation was provided one day in advance by the authors in [72]. Intelligent optimum scheduling employs a tweaked version of the particle swarm optimization method. Electric vehicles are also programmed to respond to demand response initiatives. Scheduling smart EVs in a smart grid setting has been shown to reduce operating costs as a whole. In [73], a price-optimized algorithm for V2G operations and scheduled EV charging is proposed. RFID tag technology is also utilized to assist with this intelligent charging. To optimize revenue, the authors have developed a web-based mobile application that allows EV owners to input their preferences for charging characteristics such as desired state of charge (SOC), arrival and departure timings, and the availability of vehicle-to-grid (V2G) services. Scheduled charging was found to be more economical. Drivers using a flexible charging arrangement saved 10%, while enterprise commuters saved 7%. In addition, the driver variable charging strategy can reduce the peak power usage by as much as 56%.
To reduce power losses and improve the smart grid's voltage profile, [74] suggests a real-time solution. To better understand the impact of PEVs on the power grid at various penetration levels and with both uncontrolled and regulated charging, studies are being undertaken on PEV charging habits. Significant power losses and a high cost to generate electricity have been detected owing to uncontrolled charging of PEVs with the modified IEEE 23 kV distribution system at both a high penetration rate of 63% and a low penetration rate of 16%. It's possible for these shifts to go as high as 0.83 p.u. (below the 0.9 p.u. limit). However, the voltage profile can be improved by up to 0.9 p.u. with coordinated charging methods, and losses can be decreased. Additionally, Ferreira et al. [75] conceptualized a smart charging system that makes use of data mining techniques to optimize charging depending on usage history. Through a suite of web-based applications, mobile devices, such as smartphones, can communicate with the charging station and the EV system. Data collected from a GPS-enabled mobile device is used to determine the battery's charge level in an electric car. One important downside of this architecture is the slow response time of its communication channels. In a perfect world, the machine would take care of everything that pertains to the process without any help from the outside (the driver). [76,77].

3.2. The use of electric vehicle smart grid technologies

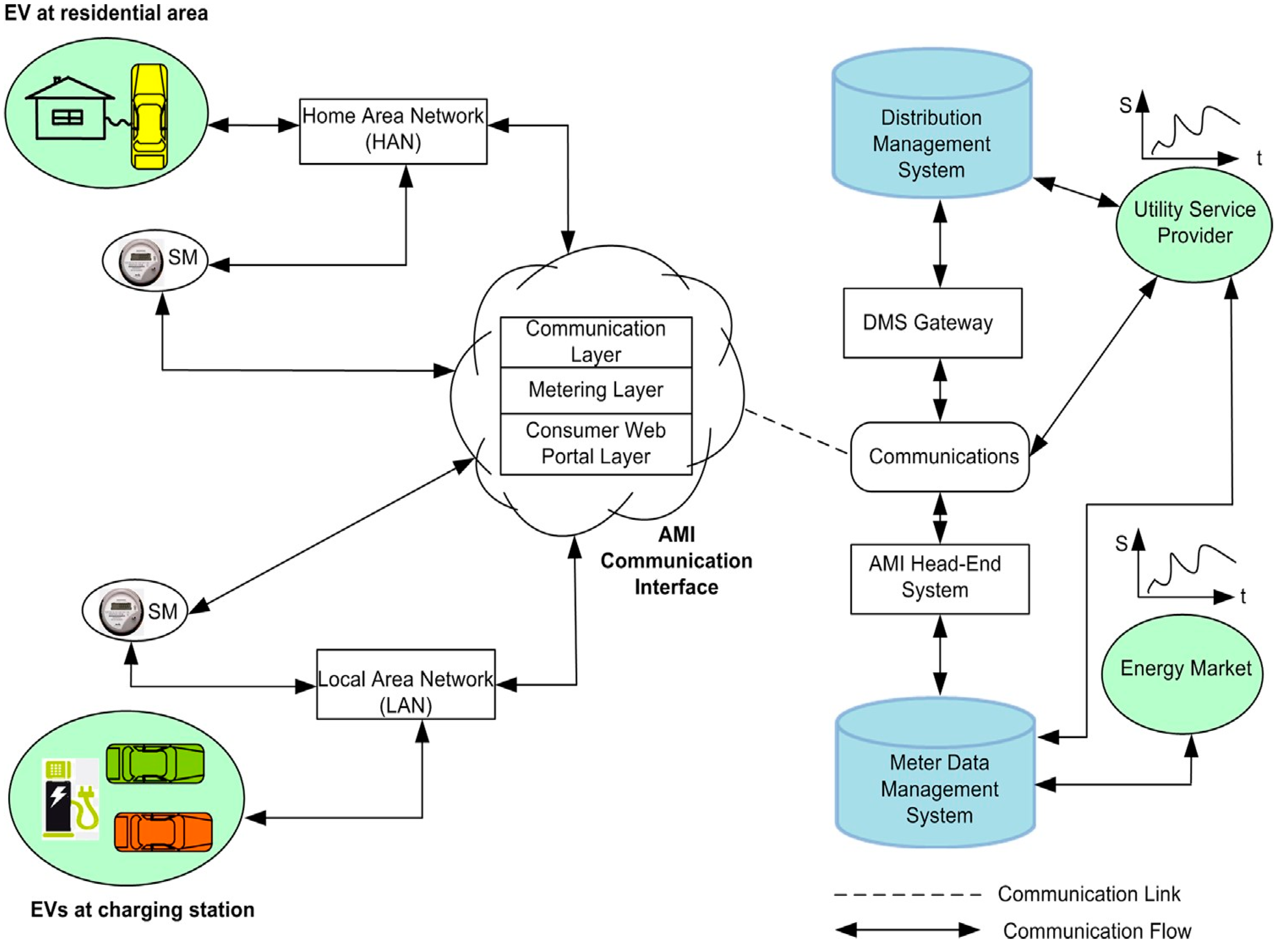
In smart grids, the energy supply and consumption are monitored in real time by energy management systems (EMSs), which also analyze the data and provide reports. For online EMS services to be fully realized in the smart grid, smart meter adoption must be widespread. Incorporating electric vehicles (EVs) into the power grid relies heavily on accurate, up-to-the-minute data regarding the amount of energy being used by each EV, and a smart meter (SM) plays a pivotal role in gathering this data. Thus, SMs facilitate day-ahead and intraday energy forecasting techniques, as well as energy pricing [78]. These are the main functions of SMs within the smart grid. Therefore, state-of-the-art technology found in smart metering must be used to accommodate the varying needs posed by EVs. That's why the term "advanced metering infrastructure" (AMI) is used to describe a network that facilitates two-way communication and smart meters in real time. Among the eight most important factors for a smooth smart grid implementation, EVs and AMIs rank high.
The AMI system's parts, when combined, form a unified and thorough whole. Home area networks, smart meters, computers, software, advanced sensor networks, and so on are all examples of communication technology. The AMI framework can employ wireless or broadband over power line (BPL)/power line communication (PLC) [80] to allow for two-way communication between the utility network, smart meters, various sensors, computer network facilities, and electric vehicle management system (EVMS). An improved command and administration system can be developed using information from the AMI. The intelligent scheduling of electric vehicles is possible with a smart grid that incorporates advanced metering infrastructure (AMI). The AMI technology used in [81]'s EV charging infrastructure makes it possible to charge electric vehicles at any time and for any price. When electric vehicles are deployed using an AMI platform, we discover that peak energy consumption can be reduced by 36%. The percentage of energy consumed during peak hours is reduced by 54%. Due to this, the electrical grid is relieved of some of the stress that is placed on it during peak usage periods.
Figure 5 [82] provides an overview of the available AMI configurations for EV-smart grid communications. It refers to information gathered by SMs about the consumption or production of energy. SMs can use a wide range of communication protocols, such as BPLC and WiMAX, can send collected data over a FAN, LAN, or HAN. The MDMS is in charge of data management, storage, and analysis after receiving it from the AMI head-end system after it has been collected and validated. Both the utility and the EV aggregator can access the energy information in the MDMS [83]. EMSs, MDMSs, utility service providers, and the energy market all gain from the two-way communication between humans and machines enabled by a client web portal. Among the many AMI features highlighted in [84] are bidirectional power measurement and communication, seamless connectivity, and increased data storage. These features are essential for energy applications including electric vehicles (EVs). As it relates to electric vehicle (EV) charging, vehicle-to-grid (V2G) services, and vehicle-to-home (V2H) applications, this study examines the different facets of AMI adoption. As a practical first step toward allowing ubiquitous capabilities like measurement and communication that enable advanced energy management [85], AMI solutions provide a useful entry point in the context of vehicle-to-grid (V2G) connectivity.

3.3. The integration of electric vehicles into an advanced network of communication and control

The two-way communication network of the smart grid governs multiple decentralized energy resources across huge, distant regions, making possible many different types of demand response. Wireless communication is the ideal answer for V2G applications in this case. It’s cheap and covers a lot of ground. There will likely be a significant role for request and acknowledgement forms of communication with various system components like SMs in the exchange of information between EVs and the smart grid [86]. Two scenarios for communication solutions exist, each of which is contingent on the smart grid’s strategy for including electric vehicles. First, we’ll discuss the cable that carries information between the high-tech sensors and EVMS and the SMs. Connectivity between SM data centers and grid operators/aggregators is the second type. PLC and wireless communication technologies are good examples of the former, while 3G, WiMAX, and 4G LTE are state-of-the-art mobile network solutions. [87].
However, the dynamic mobility of EVs presents new issues for the power industry's monitoring, communication, and control architecture. When the EV is not in range of its HAN or LAN, for example, an advanced SM should enable it to connect to a different aggregator, energy supplier, or visiting network. A dependable communication system with global reach is necessary to manage these chores effectively. According to [88], it would appear that smart metering infrastructure benefits from the progress in wireless communication technology. Given the widespread dispersion of EVs in the actual world, this is an ideal scenario for EV applications. To function properly, EVs need to be able to plug in whenever and wherever a charging station is available, whether to top off their batteries or feed energy back into the grid (V2G) [89]. So that the correct quantity of electricity can be invoiced, the GO or EV aggregator needs a way to reliably identify each EV in near-real time. To be able to contribute to the grid, electric vehicles (EVs) will need to acquire knowledge about either peak demand periods or real-time energy price trends. In addition, wireless sensor networks (WSN) are gaining traction in the smart grid as a promising new control network. Some studies conducted recently have demonstrated the WSN's potential in the DG and MG operations [90].
The similar technique can be applied to the wireless sensor network in order to boost EV uptake. Significant challenges remain in the widespread use of WNSs for EV applications, especially V2G services. Its range is shorter than that of competing wireless technologies, leading to packet delays and a decreasing success rate with increasing hop counts. In [91], a wireless sensor network (WSN) based data system is presented for vehicle-to-grid use cases. The wireless vehicle-grid operator communication is communicated with the fewest possible messages in order to maximize the grid’s capacity, EV reliability, and data delivery. Many studies, like this one, have attempted to merge the WSN architecture for V2G transactions with a cutting-edge EV system. Moreover, several academics have examined and tested ZigBee technology, particularly for EV applications [92]. ZigBee is a low-bandwidth protocol that is simple to implement. ZigBee technology could revolutionize vehicle-to-grid (V2G) applications if a few obstacles are overcome. This includes things like communication delays, insufficient memory, and interference from other devices sharing the same transmission line. Several potential wireless technologies for use in EV applications, such as vehicle-to-ground (V2G) services, are summarized in Table 1.
Protecting the smart grid from cyberattacks, such pricing tampering and system congestions produced by malicious software, requires ensuring the cyber-security of the communication network between EVs and the utility or power market. Concerns are legitimate since hackers can easily attack an electric vehicle (EV) that is connected to the grid network. [94,95]. Protected EV services for visitors to a network are a significant amenity for host networks to provide. If these issues aren't fixed, EVs could not be as useful and reliable in the energy sector as they could be. EV interactions with the smart grid are represented in Figure 6 together with the communication network architecture and features that make them possible. The wireless communication technique used is determined by the transmission distance and data load between communicating hot spots [95]. Using its built-in GPS and/or Bluetooth capabilities, the smart phone in this diagram acts as a bridge between the electric vehicle management system (EVMS), charging station, and aggregator. The CAN gateway relays all EV status information to the outside world. Long-distance communications involving aggregators, energy markets, and utilities (TSO/DSO) are what the WiMAX protocol is all about. Using the Near Field Communication (NFC) protocol, Bluetooth pairing can be done automatically, reducing the need for more than eight user interactions, which can help improve smart grid reliability [97].

4. EVs Incorporation into electric grid

Even under ideal conditions, connecting a large number of electric vehicles (EVs) to the electric power grid is a complex process that requires close monitoring and evaluation of its potential financial, operational, and control benefits. Many different models of electric vehicle (EV) integration into the power grid have been studied, while other research has focused on the effects of EVs on the distribution system. The majority of electric vehicle (EV) charging infrastructure is expected to be installed in private residences, according to recent studies [98]. It is also anticipated that public, commercial, and workplace charging stations would see substantial use for recharging EVs. Thus, the ramifications of EV charging are expected to instantly effect the electric power distribution system. The outcomes may range from a simple rise in power transformer temperatures to the absolute necessity of constructing brand new power distribution facilities [99,100].
Several strategies have been described in the literature for bringing big EV fleets online with the power grid and achieving their potential benefits. The EV driver and the utility company are the two main players here. In addition, the merits of high-level management, information and communication technologies, and operations outweigh the expenses [101]. The EV aggregator is one of the most popular architecture of recent years, which has garnered increasing attention from academics. The aggregator coordinates all operational responsibilities between the DSO, TSO, and the various energy service providers. The major role of an aggregator is to facilitate interaction between EV owners and the various stakeholders in the energy market. The core notion of the virtual power plant (VPP) is the clustering and control of electric vehicles as a single distributed energy source; this is crucial to the achievement of this EV In-Incorporation. The VPP aggregator makes electric vehicles available to the DSO, TSO, or GO so that they can take part in the energy market [102].
But if several EVs were networked together, each driver would become a power broker in the energy industry. Using the two-way communication and control systems, the EV owner will respond to questions from the DSO, TSO, and/or energy market participants. To assist EV owners in minimizing charging costs while reducing grid stress, a new model of EV inclusion has been proposed in recent literatures [103]. Even though the aggregator is a theoretically a third party, they are not completely removed from the action due to this type of Incorporation. One example of this phenomena is price-sensitive offerings in the energy sector. Dealing with each EV owner raises the bar for energy planning, security, and control, raising questions about the viability of the Incorporation model. Optimal solution selection becomes more challenging as the number of variables increases [104].
It is important to remember that the battery industry is the deciding factor in the EV's ability to enter the energy market. Lithium-ion (Li-ion), lead acid (Ha), and nickel metal hydride (NiMH) are just a few examples of the many chemistries used in battery technology. Intensive research into battery technology is at the heart of plans to significantly increase the number of electric vehicles (EVs) in use worldwide [105]. It's common knowledge that this creates extra obstacles in the way of lowering startup costs, improving vehicle performance (like range), and generating a large profit margin in the energy market. Regular charging and draining significantly reduce battery life in the V2G application. In recent years, researchers' attention has been drawn to this phenomenon because of its prominence. In an intriguing study, Peterson et al. [106] looked into how lithium-iron-phosphate (LiFePO4) battery cells lost their charge over time when used in both V2G and conventional driving modes. As a function of the number of days of driving, the total amount of energy used, and the battery capacity, the battery loss capacity was calculated. According to the research, this sort of battery can withstand repeated charging and draining with almost no capacity loss. Li-ion battery aging model-based battery deterioration characteristics were investigated by Guenther et al. [107].
The loading pattern incorporated a wide range of permutations of driving conditions, charging strategies, and peak shaving (V2G transaction). Battery life is cut by roughly 3 years when V2G transactions are involved, as the number of discharge cycles and depth of discharge are both increased. But by using smart charging methods, battery life can be prolonged. Even though these potential EV application scenarios, notably the V2G transactions, are exciting, more research is needed to reveal the other battery life span characteristics. When creating a realistic battery model for these analyses, it is important to take into account calendar aging, self-discharging, and aging cycles. It is hoped that in the not-too-distant future, batteries will be available that have great energy and power capacities despite their compact size and low cost. A variety of battery technologies currently in use by the auto industry are summarized in Table 2 [108,109,110,111]. Thus, state-of-the-art real-time communication is crucial for the interchange of data, including pricing, energy projection, and EV-driving traits, between the involved parties. This means the smart grid platform is crucial to the smooth operation of this set-up. As the smart grid evolves, it may become a more attractive entry point for electric vehicles (EVs) into the energy market because to its accessible advanced communication infrastructure. The following sections will provide an in-depth analysis of the aforementioned interaction situations involving electric vehicles and smart grids [112].

4.1. EV charging and electric grid interaction

One of the most essential uses for EV charging methods is in electric automobiles. Multiple tiers of recharging power and times are available for electric vehicles. These benchmarks tell if an electric vehicle is being charged slowly or quickly. Home and workplace charging facilities normally take 8 hours for PHEVs and 20 hours for BEVs, whereas public and commercial charging stations take 15 minutes to an hour. Table 3 [113,114,115,116] shows that AC Level 1 can be achieved in a typical household setting, while AC Level 2 is best suited for workplaces, movie theaters, shopping malls, and other public and commercial settings. However, it is planned that public, private, and commercial charging stations will have access to DC rapid charging (DC Level 1-3).The amount of charging power provided is often determined by the DC bus voltage, which is typically less than or equal to 400VDC, according to recent studies on EV batteries. In addition to the charging level parameters (voltage and current ratings), the amount of time it takes to fully charge an EV’s battery pack is also affected by the battery’s storage capacity. Controversy surrounds the optimal strategy for standardizing the fast charging portfolio [117].
However, fast charging is required to completely recharge the EV battery in a short amount of time. To facilitate both standard AC charging and DC-fast charging, automakers around the world collaborated with the Society of Automotive Engineers (SAE) to develop a single charging station. AC single-phase, AC three-phase (AC-fast charging), and ultra-fast DC charging are all supported by a single unit connector (SAE combo standard). Similarly, the CHAdeMO fast-charging standard is gaining major support in the EV market [118]. This standard was developed by the Tokyo Electric Power Company (TEPCO). Since this phenomenon is analogous to the rapid refueling of internal combustion engine vehicles, it will boost public confidence in the safety and viability of EVs. Up to 36 kW is supported by Level 1 DC fast charging, up to 90 kW by Level 2 DC fast charging, and up to 62.5 kW by the CHAdeMo standard, as shown in a recent study [119] by Chaundhry and Bohn. It's an attempt to prove that DC quick charging can be used for V2G. This research delves into both AC Level 1 and AC Level 2 techniques.
Although the current power grid is being used to supply AC voltages to loads, this is not ideal. An electric vehicle's battery pack can't charge without a rectifier power circuit. However, cost and thermal limitations limit the power capability of the rectifier circuit [120]. Table 3 shows that considerable electrical capacity (in terms of current and voltage ratings) is needed to support the DC-fast charging system. The size and volume of the rectifier circuit is a direct reflection of the circuit dimensions that will be employed in the EV application, and so has a significant impact on the DC-fast charging infrastructure. DC quick charging is an alternative, but its viability, consequences, and economics are rarely discussed in the literature [121]. In the next decade, this will be the most feasible way to charge electric vehicles, and charging stations will be pictured in the same way petrol stations are today. High power consumption from these stations remains a difficulty because it calls for a separate power source, modeling of the power conversion interface, and a long lifespan for the batteries used. This is a significant obstacle to the expansion of V2G services. DC rapid charging infrastructures for V2G services need to have their features and performance revealed in feasibility studies.
In the context of smart grids, the SAE standard J1772 was updated in October 2012 to make V2G and charging solutions for electric vehicles more flexible. Included in this category are the communication portfolios for reversible energy flows, DC rapid charging standards, and EVSE (electric vehicle supply equipment) needed for PHEVs. Article 625 of the NEC and the standard IEC 62196 from the International Electro-Technical Commission are excellent resources for anyone thinking about building a charging station for an electric vehicle. New low-EMI bidirectional power converters for electric chargers may soon make V2G compatibility in EVs the norm. The AC Level 1 and 2 charging setups (electric vehicle with on-board charger) are depicted in Figure 1 and Figure 2, respectively, whereas Figure 2 illustrates EVSE with an off-board charger. The AC and DC charging infrastructure and embedded EV kits needed to reach the levels specified in Table 3 are depicted in two images below. In both the AC Level 1 and 2 setups shown in Figure 7, an on-board charger is supplied with AC power to charge the EV. The charging station and EV battery pack are shown in close proximity to one another in both DC Level 1 and 2 versions in Figure 8. [123].
It takes almost as much energy to recharge an electric vehicle with current EV battery technology as it does to power a single European or American household for a day. Adding additional electric vehicles to a charging circuit increases energy usage proportionally. As a result, it is a symbol of the strain that modern electricity infrastructure is under. The authors of [124] cover a lot of ground in their investigation of the many facets of transportation electrification. This includes the establishment of norms and price systems in addition to enabling legislation. The study found that using a 3.3 kW charger at 220 V/15 A will raise a home’s current usage by 17-25%. Different potential charging techniques have recently been the subject of discussion, with much attention paid to how they would be affected by factors such as the owner’s driving behavior and the present grid model. Such schemes include, but are not limited to, the following: uncontrolled (dumb) charging, dual tariff charging, and smart or intelligent charging. When an electric vehicle is plugged into an unmonitored power source, the charging process begins instantly. The effects of this pricing strategy on electrical grids have been the subject of numerous research. Almost all research has found that this type of charging makes the power distribution system more overloaded and raises the cost of investments [125].
The impact of EV loading on the power distribution network is significant, as was noted previously. Additional stress on the electrical grid is caused by charging electric automobiles. Lack of proper control over this additional load might exacerbate the depreciation of power system components and trigger relay tripping in the event of extreme overload. According to [126], the incremental investment cost in the power distribution system facility can be reduced by as much as 60-70% when EV smart charging schemes are used. Mitigations, such as moving this increased demand to a valley time or optimizing the available power via coordinated charging schemes, are used to keep the distribution system running smoothly and safely while accommodating the widespread adoption of EVs. Although load shifting can save anywhere from 5–35% of the required investment cost, energy losses can approach 40% of the true values. Authors have done considerable study on how charging electric vehicles will affect power grid loading while taking into account large distribution networks. [127].

4.2. Electric Vehicles Using the V2G System Architecture

Electric vehicles can function as dynamic loads, pulling electricity from the grid (during charging), or dynamic ESS, supplying power back into the grid, depending on their charging and operational demands. The latter is sometimes called "vehicle to grid" (V2G) technology. As a resource for V2G services, electric vehicles (EVs) are impracticable due to their low numbers, dispersed locations, and low storage capacity [128]. In order to implement the V2G idea, vast numbers of EVs are aggregated in diverse ways, each of which is optimized for a distinct group of control strategies and objectives. When electric vehicles are combined into a single, manageable distributed energy source, the electric grid is better able to regulate and control the system. When electric vehicles (EVs) interact with the smart grid, either unidirectional or bidirectional, vehicle-to-grid (V2G) services can be realized. Assuming the former, V2G (power transmission to the grid) and V2G (power reception from the grid) are both feasible when charging an EV. The usefulness and efficiency of this collective EV-grid connection has been the subject of much research.
One of the key drawbacks of this system architecture is the high cost and lengthy time commitment required to install anti-islanding and other complete safety protection measures. However, the EV can only draw power from the grid in one direction (to charge the battery), therefore it cannot contribute to the system in any way [129]. The case study used a 20 kWh battery with the BC to provide 6.6 kW of regulating capacity, whereas a 20 kWh battery with the UC was able to meet energy demands of up to 3 kW [131]. The bidirectional charger increases annual revenue by 12.3% compared to the unidirectional charger while considering battery capacity fading. The monetary benefits of bidirectional power flow architecture may be dampened by protection and metering systems. Using bidirectional power flow to benefit from V2G is proven to be nearly as beneficial as using unidirectional power flow. One-way power flow may be better to two-way power flow in some cases, such as when the power capacity for V2G transactions needs to be lowered.
The VPP's conceptual architecture, on the other hand, offers a scenario for aggregation that makes V2G a reality by facilitating communication and control between the utility entity (control center) and the EV fleet. Depending on the underlying control philosophy and aggregation technique, different VPP frameworks in the V2G environment can be modeled to address grid and EVs inclusion challenges. The VPP supports both a centralized and a decentralized organizational structure. An overarching management structure in a VPP, decisions and data flow are facilitated at the VPPC, but in a distributed control system, these tasks are performed independently of one another [132]. The spatial VPP model, on the other hand, is hierarchical in nature, which facilitates communication and decision making at multiple levels. Based on the information it receives from the smart meters and the energy market, the VPPC makes choices and offers certain updated re-quests to the VPP resources in real time. The VPP design and the shared EV batteries can help the electric power system decrease [133] the mistakes in demand and consumption estimates.
The administration and implementation of the VPP in Figure 4 [134] we see how this looks in a vehicle-to-grid environment. The electric vehicle aggregator will function similarly to a digital power plant in terms of the energy market and the power grid. Figure 4 depicts the communication between the CMS and the aggregator control center (local VPP control) regarding the status of the clustered EV fleet at the charging station, including information such as available SOC/available power. When the DSO or TSO requires additional power, the VPP command center can dispatch the total battery capacity. The VPP control room will coordinate the exchange of data and power between the various energy market participants (including consumers and generators) and the grid operators. The authors of Ref. [135] approach VPP operation as an optimization problem with the goal of cutting expenses. By putting a fleet of electric vehicles to work in demand side management, dynamic load, and energy storage, the V2G concept can reduce expenses by 26.5%. The cost of purchasing an electric car, the frequency with which it would need to be charged, and the frequency with which it would need to be discharged were all calculated.

5. Practicability of smart V2G system

The impact of EVs on the power grid is being studied by numerous institutions, including universities, corporations, government labs, and think tanks. This article presents several approaches for incorporating electric vehicle (EV) technology into the power sector's smart grid architecture. The potential for V2G schemes to be achieved through interaction between electric vehicles and the smart grid, however, has not been thoroughly explored in practice. There is still development to be done on smart grid and vehicle-to-grid (V2G) technology before electric vehicles can be integrated without a hitch. Some examples include battery technology and interfaces for supplying energy and information. In addition, significant research and development is needed to improve the efficiency and reduce the price of a wide range of technologies, including EV charging infrastructures. Research and test projects are already underway to bring the V2G concept to life. Kempton et al. conducted the first experimental project to allow electric vehicles (EVs) to feed the grid (V2G) to provide real-time frequency regulation. The project showcased a wide range of realistic V2G deployment techniques for grid support. There is only one electric vehicle in the sample, therefore generalizing to a large fleet of EVs presents challenges.

5.1. Intelligent EV scheduling

Charging the batteries of EVs provides a substantial new challenge to the grid because of the impact of EVs on load demand. In conclusion, if the charging of the EVs is coordinated in an intelligent fashion, a significant shift in load can be distributed. This objective, however, calls for the coordinated efforts of complex grid side management, market operator, and EV management systems [139]. Implementing smart charging methods has been recommended as a means to reduce distribution system overload caused by EV charging, as covered in earlier chapters. This idea is closer than it has ever been thanks to recent rollouts of smart grid test-beds and the continued integration of smart grid technology into the existing electrical infrastructure. Wireless communication, GPS infrastructure, and smart metering are all becoming more visible parts of the smart grid system. The percentage of drivers who use the internet through mobile device is rapidly increasing. A sailboat for enhancing V2I communication is the European Union's 2015 enforcement law on automated accident notification (CAN) for road safety and speedy emergency response. Smart charging infrastructure and communication hubs could be envisioned as an added service to an already established wireless network. [140].
The smart meter can be configured as firmware rather than hardware while encapsulating roaming services to meet the transient nature of EVs and to permit dynamic pricing and other data interchange for intelligent EV scheduling. Several organizations are looking to hire programmers to ensure that their electric vehicles can communicate with the smart grid. Better Place is a multinational company demonstrating the feasibility of transportation electrification through a number of projects, such as battery switching stations (BSS) [141]. Whenever the EV's battery gets low, it may swap it out for a fully charged one from the BSS and get back to work. Improved EV dependability is a direct result of this method being implemented at the battery switching facility. According to reports, changing batteries takes about five minutes. Similar stations have recently launched in the thriving metropolises of Tokyo, Israel, China, the Netherlands, and Denmark. Daimier and Enel are spearheading a trial project called e-mobility in three cities in Italy: Pisa, Rome, and Milan. The Enel Company's smart meters and RFID/GPRS communication technology are part of the intelligent charging system employed in this project, which also interfaces the electric car with a central control center. These pilot projects showcase the possibilities and lessons learned from smart electrification in the transportation sector [142].

5.2. Renewable energy distributed generation Incorporation using EVs

The potential of electric vehicles to accelerate the general adoption of REDG, especially wind and PV solar energies, is the subject of fast growing academic inquiry. Including electric vehicles in this process will substantially ease the REDG's integration into the grid. However, further technical research and cost-benefit reasoning is required because this concept spans multiple fields [143]. Ongoing demonstration projects investigate the consequences and viability of EV contact with the REDG.The vehicle has 23 CHAdeMO DC quick-charging connections, six of which are bidirectional and facilitate vehicle-to-grid (V2G) charging. 200 CHAdeMO DC-fast charging-compatible electric vehicles (Nissan Leafs and Mitsubishi iMiEVs) will be installed as part of the project. Two hundred twenty-nine charging points for electric vehicles. Electric vehicles will contribute in the integration of intermittent renewable sources by utilizing the surplus power generated by the RES and feeding it back to the grid at times of high demand (i.e. V2G). Fast charging for V2G services with electric vehicles and the REDG will be shown. [144].

5.3. Effects, possibilities, and constraints of V2G

Electric vehicles are often aggregated in vehicle-to-grid (V2G) schemes and treated as variable distributed energy sources that contribute to the electric grid in the form of grid ancillary services. As was previously noted, a great deal of study has proven the concept to be effective and shown that it is the most promising prospect for the model of the future power grid. Dedicated battery storage systems, pumped hydroelectric storage, fly wheels, and concentrated solar power (CSP) are just a few examples of the energy sources that can be used in the deployment of ESSs to keep the electric grid stable. The widespread use of V2G in the energy business stands in sharp contrast to this. Some alternatives, including pumped hydroelectric storage [145], may be more cost-effective than V2G. Compared to the battery pack typically found in electric vehicles, the CPS is far superior because to its 99% efficiency and extended storage life. It's getting increasingly appealing to use a CPS plant as a storage device for energy to help with peak demand and regulation as the technology improves. United Arab Emirates' Abu Dhabi is home to the world's largest concentrated solar power (CSP) plant. The International Energy Agency (IEA) predicts a rise in the proportion of clean power system (CPS) and other energy sources feeding into the power system grid. Substantial study is necessary to demonstrate that EVs can be economically competitive with these future energy storage units in V2G transactions [146].
V2G schemes have also shown to be a viable solution to the issues plaguing the energy industry. The broad adoption of EVs can be attributed, in large part, to the push to wean the transportation industry off of fossil fuels. In order to facilitate more EV participation in the electricity market, if V2G transactions are implemented, EV infrastructure will need to be upgraded. Smart meters, high-speed connectivity, bidirectional power converters, and new competitors are all instances of technical developments. In part [147] due to EV customers' reluctance to enter into such contracts, EV manufacturers have been slow to deploy a large number of EVs capable of providing V2G services. There is a debate over whether or not manufacturers should provide two EV models (a conventional EV and an EV enabled for V2G), with the latter option obviously costing more (i.e. the technology remains redundant to the owner, who will be hesitant to enter the energy market). Sales could potentially plummet if this is implemented. For manufacturers and/or customers to have a viable option before actors in the energy market, this information gap must be closed through studies and research [148].
Most recent analyses of V2G deployment have assumed the existence of a deregulated electric market, in which electricity generators (such as Generation Companies) and market participants (such as energy brokers) determine their own rates for serving customers' electricity demands. Optimizing these price changes (bidding) has been done in the literatures [149] to lessen the fee, price, or investment cost of the V2G or power distribution networks. From a technological and financial standpoint, this article proves that V2G transactions are viable options for EV scheduling. Research into various energy fields is becoming increasingly vital as electric vehicles (EVs) become more widely adopted and their full potential is realized. Foley et al. [150] investigate how recharging electric vehicles affects the Republic of Ireland's unified wholesale power market. When considering the impact of EVs on regulated (monopoly) versus deregulated (competitive) energy markets, it is vital to keep in mind that the two types of markets will react differently to the trend.
We anticipate that by the year 2035, electric vehicles will have made significant inroads into the automotive market. Similarly, the future of V2G technologies is bright. The electrical markets in different countries may make it difficult for some to adopt this technology. Unlike the United States, where a growing number of states are moving toward a more deregulated energy market, the electrical industry in the Republic of Korea is highly regulated. There has not been enough focus in recent years on the comparative study needed to establish the impact and viability of EVs' interaction with the grid in different energy markets. Just as the VPP has shown how dynamic dispersed energy sources are depicted, so too will the introduction of EVs into the power grid be shown. In addition, [151] a digital STATCOM and other functionalities are feasible. This case will see their backing for distributed renewable energy sources like wind and PV solar. The benefits of the smart grid and the efficiency of the connection between the two systems can be greatly improved through research into the aforementioned areas. Incorporating more of the power system into the more efficient virtual power grid is made possible by the already existing V2G services on the grid.

6. Discussion and Conclusions

The full scope of EV-smart grid interactions has been explored in this study. Also under discussion are strategies for combining electric vehicles (EVs) with decentralized renewable energy generation. Ancillary services provided by electric vehicles can enhance operational efficiency, fortify electric grid security, and reduce operating costs through voltage and frequency regulation, peak power lever-aging, and reactive power support. The study found that advanced metering, communication, and control systems could pave the way for widespread use of electric vehicles inside the smart grid infrastructure. The smart grid will facilitate the communication between EVs for grid maintenance in this case. Accordingly, this research elaborates on the possible benefits of a smart grid for electric vehicles. V2G has shown some encouraging outcomes, but more research is required before it can be recommended over renewable energy sources. Modern methods of communication and power monitoring are required to overcome challenges and realize the benefits of such systems. Few studies have addressed the issues of reliability and efficiency in the implementation of the V2G transactions framework in the smart grid environment, such as communication delays, routing protocols, and cyber security.
Based on the findings of these studies, researchers have also looked at how well the smart grid may function using V2G. Low penetration of electric vehicles with V2G characteristics is one of the challenges that significantly slows down EV adoption in the energy sector. The collateral damage generated by EV technology, such as low-cost and highly efficient power converters (for EV charger), is another factor to consider from the perspective of vehicle manufacturers. Despite improvements in battery technology, reliable V2G operation is still impossible due to battery wear from frequent charging and discharging. Studies on lithium ion (LFP) batteries have produced promising findings. To ensure a high penetration of EVs, however, more in-depth studies are required, taking into account a wide range of study concerns such strategies to improve battery lifespan extension and cost-benefit analysis for their (batteries) use in the V2G services. Comparative studies between lithium ion and other battery chemistries, such as nickel metal hydride (NiMH), are also scarcely available to the general public. At the heart of this topic is the technology enabling electric vehicle applications, in particular vehicle-to-grid (V2G) links. Voltage fluctuations and other power supply dynamics are an inevitable part of V2G applications. By incorporating REDG into the power system through EVs, good representation models can adjust for poor grid circumstances. Power from the sun and the wind are two types of REDG. A comprehensive understanding of the grid's dynamic dynamics is necessary for the V2G to aid the electric grid effectively and reliably.

References

  1. Sadeghian, O.; Oshnoei, A.; Mohammadi-ivatloo, B.; Vahidinasab, V.; Anvari-Moghaddam, A. A Comprehensive Review on EVs Smart Charging: Solutions, Strategies, Technologies, and Challenges. J. Energy Storage 2022, 54, 105241. [Google Scholar] [CrossRef]
  2. Kumar, S.; Usman, A.; Rajpurohit, B.S. Battery Charging Topology, Infrastructure, and Standards for Electric Vehicle Applications: A Comprehensive Review. IET Energy Syst. Integr. 2021, 3, 381–396. [Google Scholar] [CrossRef]
  3. Subramaniam, M.; Solomon, J.M.; Nadanakumar, V.; Anaimuthu, S.; Sathyamurthy, R. Experimental Investigation on Performance, Combustion and Emission Characteristics of DI Diesel Engine Using Algae as a Biodiesel. Energy Rep. 2020, 6, 1382–1392. [Google Scholar] [CrossRef]
  4. Abid, M.; Tabaa, M.; Chakir, A.; Hachimi, H. Routing and Charging of EVs: Literature Review. Energy Rep. 2022, 8, 556–578. [Google Scholar] [CrossRef]
  5. Ogunkunle, O.; Ahmed, N.A. No TitleA Review of Global Current Scenario of Biodiesel Adoption and Combustion in Vehicular Diesel Engines. Energy Rep. 2019, 5, 1560–1579. [Google Scholar] [CrossRef]
  6. Oladunni, O.J.; Mpofu, K.; Olanrewaju, O.A. Greenhouse Gas Emissions and Its Driving Forces in the Transport Sector of South Africa. Energy Rep. 2022, 8, 2052–2061. [Google Scholar] [CrossRef]
  7. Zuo, J.; Zhong, Y.; Yang, Y.; Fu, C.; He, X.; Bao, B.; Qian, F. Analysis of Carbon Emission, Carbon Displacement and Heterogeneity of Guangdong Power Industry. Energy Rep. 2022, 8, 438–450. [Google Scholar] [CrossRef]
  8. Matanov, N.; Zahov, A. Developments and Challenges for Electric Vehicle Charging Infrastructure. In Proceedings of the 2020 12th Electrical Engineering Faculty Conference (BulEF), Varna, Bulgaria, 9–12 September 2020. [Google Scholar]
  9. Weis, A.; Jaramillo, P.; Michalek, J. Estimating the Potential of Controlled Plug-in Hybrid Electric Vehicle Charging to Reduce Operational and Capacity Expansion Costs for Electric Power Systems with High Wind Penetration. Appl. Energy 2014, 115, 190–204. [Google Scholar] [CrossRef]
  10. Valipour, E.; Nourollahi, R.; Taghizad-Tavana, K.; Nojavan, S.; Alizadeh, A. Risk Assessment of Industrial Energy Hubs and Peer-to-Peer Heat and Power Transaction in the Presence of EVs. Energies 2022, 15, 8920. [Google Scholar] [CrossRef]
  11. Umoren, I.A.; Shakir, M.Z. Electric Vehicle as a Service (EVaaS): Applications, Challenges and Enablers. Energies 2022, 15, 7207. [Google Scholar] [CrossRef]
  12. He, T.; Lu, D.; Wu, M.; Yang, Q.; Li, T.; Liu, Q. Four-Quadrant Operations of Bidirectional Chargers for EVs in Smart Car Parks: G2v, V2g, and V4g. Energies 2021, 14, 181. [Google Scholar] [CrossRef]
  13. Amjad, M.; Ahmad, A.; Rehmani, M.; Umer, T. A Review of EVs Charging: From the Perspective of Energy Optimization, Optimization Approaches, and Charging Techniques. Transp. Res. Part D Transp. Environ. 2018, 62, 386–417. [Google Scholar] [CrossRef]
  14. De Hoog, J.; Thomas, D.A.; Muenzel, V.; Jayasuriya, D.C.; Alpcan, T.; Brazil, M.; Mareels, I. Electric Vehicle Charging and Grid Constraints: Comparing Distributed and Centralized Approaches. In Proceedings of the 2013 IEEE Power & Energy Society General Meeting, Vancouver, BC, Canada, 21–25 July 2013. [Google Scholar]
  15. Zhang, Q.; Li, H.; Zhu, L.; Campana, P.; Lu, H.; Wallin, F.; Sun, Q. Factors Influencing the Economics of Public Charging Infrastructures for EV—A Review, Renew. Sustain. Energy Rev. 2018, 94, 500–509. [Google Scholar]
  16. Nour, M.; Chaves-Ávila, J.P.; Magdy, G.; Sánchez-Miralles, Á. Review of Positive and Negative Impacts of EVs Charging on Electric Power Systems. Energies 2020, 13, 4675. [Google Scholar] [CrossRef]
  17. Rahman, I.; Vasant, P.M.; Singh, B.S.M.; Abdullah-Al-Wadud, M.; Adnan, N. Review of Recent Trends in Optimization Techniques for Plug-in Hybrid, and Electric Vehicle Charging Infrastructures. Renew. Sustain. Energy Rev. 2016, 58, 1039–1047. [Google Scholar] [CrossRef]
  18. Al-Ogaili, A.S.; Tengku Hashim, T.J.; Rahmat, N.A.; Ramasamy, A.K.; Marsadek, M.B.; Faisal, M.; Hannan, M.A. Review on Scheduling, Clustering, and Forecasting Strategies for Controlling Electric Vehicle Charging: Challenges and Recommendations. IEEE Access 2019, 7, 128353–128371. [Google Scholar] [CrossRef]
  19. Verma, A.; Singh, B. Multimode Operation of Solar PV Array, Grid, Battery and Diesel Generator Set Based EV Charging Station. IEEE Trans. Ind. Appl. 2020, 56, 5330–5339. [Google Scholar] [CrossRef]
  20. Chung, S.; Trescases, O. Hybrid Energy Storage System with Active Power-Mix Control in a Dual-Chemistry Battery Pack for Light EVs. IEEE Trans. Transp. Electrif. 2017, 3, 600–617. [Google Scholar] [CrossRef]
  21. Usman, A.; Kumar, P.; Divakar, B.P. Battery Charging and Discharging Kit with DAQ to Aid SOC Estimation. In Proceedings of the 2015 International Conference on Computation of Power, Energy, Information and Communication (ICCPEIC), Melmaruvathur, India, 22–23 April 2015. [Google Scholar]
  22. Saleem, Y.; Crespi, N.; Rehmani, M.H.; Copeland, R. Internet of Things-Aided Smart Grid: Technologies, Architectures, Applications, Prototypes, and Future Research Directions. IEEE Access 2019, 7, 62962–63003. [Google Scholar] [CrossRef]
  23. Wang, W.; Liu, L.; Liu, J.; Chen, Z. Energy management and optimization of vehicle-to-grid systems for wind power integration. CSEE J. Power Energy Syst. 2020, 7, 172–180. [Google Scholar]
  24. Ji, D.; Lv, M.; Yang, J.; Yi, W. Optimizing the locations and sizes of solar assisted electric vehicle charging stations in an urban area. IEEE Access 2020, 8, 112772–112782. [Google Scholar] [CrossRef]
  25. Amer, A.; Azab, A.; Azzouz, M.A.; Awad, A.S. A stochastic program for siting and sizing fast charging stations and small wind turbines in urban areas. IEEE Trans. Sustain. Energy 2021, 12, 1217–1228. [Google Scholar] [CrossRef]
  26. Shojaabadi, S.; Abapour, S.; Abapour, M.; Nahavandi, A. Simultaneous planning of plug-in hybrid electric vehicle charging stations and wind power generation in distribution networks considering uncertainties. Renew. Energy 2016, 99, 237–252. [Google Scholar] [CrossRef]
  27. Ahmad, A.; Khan, Z.A.; Saad Alam, M.; Khateeb, S. A review of the electric vehicle charging techniques, standards, progression and evolution of EV technologies in Germany. Smart Sci. 2018, 6, 36–53. [Google Scholar] [CrossRef]
  28. Singh, M.; Kumar, P.; Kar, I. A multi charging station for electric vehicles and its utilization for load management and the grid support. IEEE Trans. Smart Grid 2013, 4, 1026–1037. [Google Scholar] [CrossRef]
  29. Kiviluoma, J.; Meibom, P. Methodology for modelling plug-in electric vehicles in the power system and cost estimates for a system with either smart or dumb electric vehicles. Energy 2011, 36, 1758–1767. [Google Scholar] [CrossRef]
  30. Burger, S.; Chaves-Ávila, J.P.; Batlle, C.; Pérez-Arriaga, I.J. A Review of the Value of Aggregators in Electricity Systems. Renew. Sustain. Energy Rev. 2017, 77, 395–405. [Google Scholar] [CrossRef]
  31. Shinde, P.; Kouveliotis-Lysikatos, I.; Amelin, M.; Song, M. A Modified Progressive Hedging Approach for Multistage Intraday Trade of EV Aggregators. Electr. Power Syst. Res. 2022, 212, 108518. [Google Scholar] [CrossRef]
  32. Gkatzikis, L.; Koutsopoulos, I.; Salonidis, T. The Role of Aggregators in Smart Grid Demand Response Markets. IEEE J. Sel. Areas Commun. 2013, 31, 1247–1257. [Google Scholar] [CrossRef]
  33. Parvania, M.; Fotuhi-Firuzabad, M.; Shahidehpour, M. Optimal Demand Response Aggregation in Wholesale Electricity Markets. IEEE Trans. Smart Grid 2013, 4, 1957–1965. [Google Scholar] [CrossRef]
  34. Sadeghian, O.; Moradzadeh, A.; Mohammadi-Ivatloo, B.; Vahidinasab, V. Active Buildings Demand Response: Provision and Aggregation. In Active Building Energy Systems; Springer: Cham, Switzerland, 2022; pp. 355–380. [Google Scholar]
  35. Cao, Y.; Huang, L.; Li, Y.; Jermsittiparsert, K.; Ahmadi-Nezamabad, H.; Nojavan, S. Optimal scheduling of electric vehicles aggregator under market price uncertainty using robust optimization technique. Int. J. Electr. Power Energy Syst. 2020, 117, 105628. [Google Scholar] [CrossRef]
  36. Niringiyimana, E.; WanQuan, S.; Dushimimana, G. Feasibility Study of a Hybrid PV/Hydro System for Remote Area Electrification in Rwanda. J. Renew. Energy 2022, 2022, 4030369. [Google Scholar] [CrossRef]
  37. Sae J2293-2; Energy Transfer System for EVs—Part 2: Communication Requirements and Network Architecture. SAE International: Warrendale, PA, USA, 1997.
  38. Sae J1772; SAE Surface Vehicle Recommended Practice J1772, SAE Electric Vehicle Conductive Charge Coupler. SAE International: Warrendale, PA, USA, 2001.
  39. Salah, K.; Kama, N. Unification Requirements of Electric Vehicle Charging Infrastructure. Int. J. Power Electron. Drive Syst. 2016, 7, 246–253. [Google Scholar] [CrossRef]
  40. Sae J1773. SAE Electric Vehicle Inductively Coupled Charging. SAE International: Warrendale, PA, USA, 2014.
  41. Khaligh, A.; Li, Z. Battery, Ultracapacitor, Fuel Cell, and Hybrid Energy Storage Systems for Electric, Hybrid Electric, Fuel Cell, and Plug-in Hybrid EVs: State of the Art. IEEE Trans. Veh. Technol. 2010, 59, 2806–2814. [Google Scholar] [CrossRef]
  42. Jayasinghe, S.; Meegahapola, L.; Fernando, N.; Jin, Z.; Guerrero, J. Review of Ship Microgrids: System Architectures, Storage Technologies and Power Quality Aspects. Inventions 2017, 2, 1–19. [Google Scholar] [CrossRef]
  43. Rajabinezhad, M.; Firoozi, H.; Khajeh, H.; Laaksonen, H. Chapter 3—Electrical Energy Storage Devices for Active Buildings. In Active Building Energy Systems; Springer: Cham, Switzerland, 2021. [Google Scholar]
  44. Acharige, S.S.; Haque, M.E.; Arif, M.T.; Hosseinzadeh, N. Review of Electric Vehicle Charging Technologies, Configurations, and Architectures. arXiv 2022, arXiv:2209.15242. [Google Scholar]
  45. Ali, A.; Shakoor, R.; Raheem, A.; Muqeet, H.A.; Awais, Q.; Khan, A.A.; Jamil, M. Latest energy storage trends in multi-energy standalone electric vehicle charging stations: A comprehensive study. Energies 2022, 15, 4727. [Google Scholar] [CrossRef]
  46. Painuli, S.; Rawat, M.S.; Rayudu, D.R. A comprehensive review on electric vehicles operation, development and grid stability. In Proceedings of the 2018 International Conference on Power Energy, Environment and Intelligent Control (PEEIC), Greater Noida, India, 13–14 April 2018; pp. 807–814. [Google Scholar]
  47. Habib, S.; Khan, M.M.; Abbas, F.; Sang, L.; Shahid, M.U.; Tang, H. A comprehensive study of implemented international standards, technical challenges, impacts and prospects for electric vehicles. IEEE Access 2018, 6, 13866–13890. [Google Scholar] [CrossRef]
  48. Ahmad, F.; Khalid, M.; Panigrahi, B.K. Development in energy storage system for electric transportation: A comprehensive review. J. Energy Storage 2021, 43, 103153. [Google Scholar] [CrossRef]
  49. Khalid, M.; Ahmad, F.; Panigrahi, B.K.; Al-Fagih, L. A comprehensive review on advanced charging topologies and methodologies for electric vehicle battery. J. Energy Storage 2022, 53, 105084. [Google Scholar] [CrossRef]
  50. Deb, N.; Singh, R.; Brooks, R.R.; Bai, K. A Review of Extremely Fast Charging Stations for Electric Vehicles. Energies 2021, 14, 7566. [Google Scholar] [CrossRef]
  51. Prasanna, U.R.; Singh, A.K.; Rajashekara, K. Novel Bidirectional Single-Phase Single-Stage Isolated AC-DC Converter with PFC for Charging of EVs. IEEE Trans. Transp. Electrif. 2017, 3, 536–544. [Google Scholar] [CrossRef]
  52. Kanamarlapudi, V.R.K.; Wang, B.; So, P.L.; Wang, Z. Analysis, Design, and Implementation of an APWM ZVZCS Full-Bridge DC-DC Converter for Battery Charging in EVs. IEEE Trans. Power Electron. 2017, 32, 6145–6160. [Google Scholar] [CrossRef]
  53. Mastoi, M.S.; Zhuang, S.; Munir, H.M.; Haris, M.; Hassan, M.; Usman, M.; Bukhari, S.S.; Ro, J.S. An in-depth analysis of electric vehicle charging station infrastructure, policy implications, and future trends. Energy Rep. 2022, 8, 11504–11529. [Google Scholar] [CrossRef]
  54. Sadeghian, O.; Oshnoei, A.; Mohammadi-Ivatloo, B.; Vahidinasab, V. Concept, Definition, Enabling Technologies, and Challenges of Energy Integration in Whole Energy Systems To Create Integrated Energy Systems. In Whole Energy Systems; Springer: Cham, Switzerland, 2022. [Google Scholar]
  55. Calise, F.; Cappiello, F.L.; d’Accadia, M.D.; Vicidomini, M. Smart Grid Energy District Based on the Integration of EVs and Combined Heat and Power Generation. Energy Convers 2021, 234, 113932. [Google Scholar] [CrossRef]
  56. Fattori, F.; Tagliabue, L.; Cassetti, G.; Motta, M. Enhancing Power System Flexibility Through District Heating—Potential Role in the Italian Decarbonisation. In Proceedings of the 2019 IEEE International Conference on Environment and Electrical Engineering and 2019 IEEE Industrial and Commercial Power Systems Europe (EEEIC/I&CPS Europe), Genova, Italy, 11–14 June 2019. [Google Scholar]
  57. Shamami, M.; Alam, M.; Ahmad, F.; Shariff, S.; AlSaidan, I.; Rafat, Y.; Asghar, M. Artificial intelligence-based performance optimization of electric vehicle-to-home (V2H) energy management system. SAE J. STEEP 2020, 1, 115–125. [Google Scholar] [CrossRef]
  58. Elbatawy, S.; Morsi, W. Integration of prosumers with battery storage and electric vehicles via transactive energy. IEEE Trans. Power Deliv. 2022, 37, 383–394. [Google Scholar] [CrossRef]
  59. Yilmaz, M.; Krein, P. Review of benefits and challenges of vehicle-to-grid technology. In Proceedings of the 2012 IEEE Energy Conversion Congress and Exposition (ECCE), Raleigh, NC, USA, 15–20 September 2012. [Google Scholar]
  60. Xia, L.; Mareels, I.; Alpcan, T.; Brazil, M.; de Hoog, J.; Thomas, D.A. A distributed electric vehicle charging management algorithm using only local measurements. In Proceedings of the ISGT 2014, Washington, DC, USA, 19–22 February 2014. [Google Scholar]
  61. Chen, T.; Pourbabak, H.; Liang, Z.; Su, W. An Integrated EVoucher Mechanism for Flexible Loads in Real-Time Retail Electricity Market. IEEE Access 2017, 5, 2101–2110. [Google Scholar] [CrossRef]
  62. Shafie-Khah, M.; Heydarian-Forushani, E.; Osorio, G.J.; Gil, F.A.S.; Aghaei, J.; Barani, M.; Catalao, J.P.S. Optimal Behavior of Electric Vehicle Parking Lots as Demand Response Aggregation Agents. IEEE Trans. Smart Grid 2016, 7, 2654–2665. [Google Scholar] [CrossRef]
  63. Sadeghian, O.; Nazari-Heris, M.; Abapour, M.; Taheri, S.S.; Zare, K. Improving Reliability of Distribution Networks Using Plug-in EVs and Demand Response. J. Mod. Power Syst. Clean Energy 2019, 7, 1189–1199. [Google Scholar] [CrossRef]
  64. Bharati, G.R.; Paudyal, S. Coordinated Control of Distribution Grid and Electric Vehicle Loads. Electr. Power Syst. Res. 2016, 140, 761–768. [Google Scholar] [CrossRef]
  65. Ramachandran, B.; Srivastava, S.K.; Cartes, D.A. Intelligent Power Management in Micro Grids with EV Penetration. Expert Syst. Appl. 2013, 40, 6631–6640. [Google Scholar] [CrossRef]
  66. Rezaei, N.; Khazali, A.; Mazidi, M.; Ahmadi, A. Economic Energy and Reserve Management of Renewable-Based Microgrids in the Presence of Electric Vehicle Aggregators: A Robust Optimization Approach. Energy 2020, 201, 117629. [Google Scholar] [CrossRef]
  67. Kazemi, M.; Sabzehgar, R.; Rasouli, M. An Optimized Scheduling Strategy for Plugged-in EVs Integrated into a Residential Smart Microgrid for Both Grid-Tied and Islanded Modes. In Proceedings of the 2017 IEEE 6th International Conference on Renewable Energy Research and Applications (ICRERA), San Diego, CA, USA, 5–8 November 2017. [Google Scholar]
  68. Aliasghari, P.; Mohammadi-Ivatloo, B.; Alipour, M.; Abapour, M.; Zare, K. Optimal Scheduling of Plug-in EVs and Renewable Micro-Grid in Energy and Reserve Markets Considering Demand Response Program. J. Clean. Prod. 2018, 186, 293. [Google Scholar] [CrossRef]
  69. Yang, Z.; Ghadamyari, M.; Khorramdel, H.; Alizadeh, S.M.S.; Pirouzi, S.; Milani, M.; Banihashemi, F.; Ghadimi, N. Robust Multi-Objective Optimal Design of Islanded Hybrid System with Renewable and Diesel Sources/St. Renew. Sustain. Energy Rev. 2021, 148, 111295. [Google Scholar] [CrossRef]
  70. Zhang, D.; Shah, N.; Papageorgiou, L. Efficient Energy Consumption and Operation Management in a Smart Building with Microgrid. Energy Convers. Manag. 2013, 74, 209–222. [Google Scholar] [CrossRef]
  71. Thomas, D.; Deblecker, O.; Ioakimidis, C. Optimal operation of an energy management system for a grid-connected smart building considering photovoltaics’ uncertainty and stochastic electric vehicles’ driving schedule. Appl. Energy 2018, 210, 1188–1206. [Google Scholar] [CrossRef]
  72. Wang, Z.; Wang, L.; Dounis, A.; Yang, R. Integration of -in Hybrid EVs into Energy and Comfort Management for Smart Building. Energy Build 2012, 47, 260–266. [Google Scholar] [CrossRef]
  73. Lin, H.; Liu, Y.; Sun, Q.; Xiong, R.; Li, H.; Wennersten, R. The Impact of Electric Vehicle Penetration and Charging Patterns on the Management of Energy Hub–A Multi-Agent System Simulation. Appl. Energy 2018, 230, 189–206. [Google Scholar] [CrossRef]
  74. Taghizad-Tavana, K.; Ghanbari-Ghalehjoughi, M.; Razzaghi-Asl, N.; Nojavan, S.; Alizadeh, A.A. An Overview of the Architecture of Home Energy Management System as Microgrids, Automation Systems, Communication Protocols, Security, and Cyber Challenges. Sustainability 2022, 14, 15938. [Google Scholar] [CrossRef]
  75. Luo, Y.; Zhang, X.; Yang, D.; Sun, Q. Emission Trading Based Optimal Scheduling Strategy of Energy Hub with Energy Storage and Integrated EVs. J. Mod. Power Syst. Clean Energy 2020, 8, 267–275. [Google Scholar] [CrossRef]
  76. Qi, F.; Wen, F.; Liu, X.; Salam, M.A. A Residential Energy Hub Model with a Concentrating Solar Power Plant and EVs. Energies 2017, 10, 1159. [Google Scholar] [CrossRef]
  77. Alhelou, H.H.; Siano, P.; Tipaldi, M.; Iervolino, R.; Mahfoud, F. Primary Frequency Response Improvement in Interconnected Power Systems Using Electric Vehicle Virtual Power Plants. World Electr. Veh. J. 2020, 11, 40. [Google Scholar] [CrossRef]
  78. Kahlen, M.T.; Ketter, W.; van Dalen, J. Electric Vehicle Virtual Power Plant Dilemma: Grid Balancing Versus Customer Mobility. Prod. Oper. Manag. 2018, 27, 2054–2070. [Google Scholar] [CrossRef]
  79. Marra, F.; Sacchetti, D.; Pedersen, A.B.; Andersen, P.B.; Træholt, C.; Larsen, E. Implementation of an Electric Vehicle Test Bed Controlled by a Virtual Power Plant for Contributing to Regulating Power Reserves. In Proceedings of the 2012 IEEE Power and Energy Society General Meeting, San Diego, CA, USA, 22–26 July 2012; pp. 1–7. [Google Scholar]
  80. Abbasi, M.; Taki, M.; Rajabi, A.; Li, L.; Zhang, J. Coordinated operation of electric vehicle charging and wind power generation as a virtual power plant: A multi- stage risk constrained approach. Appl. Energy 2019, 239, 1294–1307. [Google Scholar] [CrossRef]
  81. Fan, S.; Liu, J.; Wu, Q.; Cui, M.; Zhou, H.; He, G. Optimal coordination of virtual power plant with photovoltaics and electric vehicles: A temporally coupled distributed online algorithm. Appl. Energy 2020, 277, 115583. [Google Scholar] [CrossRef]
  82. Huang, C.J.; Liu, A.F.; Hu, K.W.; Chen, L.C.; Huang, Y.K. A Load-Balancing Power Scheduling System for Virtual Power Plant Considering Emission Reduction and Charging Demand of Moving EVs. Meas. Control 2019, 52, 687. [Google Scholar] [CrossRef]
  83. Saberi-Beglar, K.; Zare, K.; Seyedi, H.; Marzband, M.; Nojavan, S. Risk-Embedded Scheduling of a CCHP Integrated with Electric Vehicle Parking Lot in a Residential Energy Hub Considering Flexible Thermal and Electrical Loads. Appl. Energy 2023, 329, 120265. [Google Scholar] [CrossRef]
  84. Masoum, M.A.; Moses, P.S.; Hajforoosh, S. Distribution transformer stress in smart grid with coordinated charging of plug-in electric vehicles. In Proceedings of the 2012 IEEE PES Innovative Smart Grid Technologies (ISGT), Washington, DC, USA, 16–20 January 2012. [Google Scholar]
  85. Sortomme, E.; El-Sharkawi, M.A. Optimal scheduling of vehicle-to-grid energy and ancillary services. IEEE Trans. Smart Grid 2011, 3, 351–359. [Google Scholar] [CrossRef]
  86. Ahmed, M.A.; Kim, Y.C. Performance analysis of communication networks for EV charging stations in residential grid. In Proceedings of the 6th ACM Symposium on Development and Analysis of Intelligent Vehicular Networks and Applications, Miami, FL, USA, 21 November 2017; pp. 63–70. [Google Scholar]
  87. Esmaili, M.; Goldoust, A. Multi-objective optimal charging of plug-in electric vehicles in unbalanced distribution networks. Int. J. Electr. Power Energy Syst. 2015, 73, 644–652. [Google Scholar] [CrossRef]
  88. Moeini-Aghtaie, M.; Abbaspour, A.; Fotuhi-Firuzabad, M.; Dehghanian, P. PHEVs centralized/decentralized charging control mechanisms: Requirements and impacts. In Proceedings of the 2013 North American Power Symposium (NAPS), Manhattan, KS, USA, 22–24 September 2013; pp. 1–6. [Google Scholar]
  89. Petersen, N.C.; Rodrigues, F.; Pereira, F.C. Multi-output bus travel time prediction with convolutional LSTM neural network. Expert Syst. Appl. 2019, 120, 426–435. [Google Scholar] [CrossRef]
  90. Taghizad-Tavana, K.; Alizadeh, A.A.; Ghanbari-Ghalehjoughi, M.; Nojavan, S.A. Comprehensive Review of EVs in Energy Systems: Integration with Renewable Energy Sources, Charging Levels, Different Types, and Standards. Energies 2023, 16, 630. [Google Scholar] [CrossRef]
  91. Sultan, V.; Aryal, A.; Chang, H.; Kral, J. Integration of EVs into the smart grid: A systematic literature review. Energy Inform. 2022, 5, 65. [Google Scholar] [CrossRef]
  92. Jian, L.; Zheng, Y.; Xiao, X.; Chan, C. Optimal scheduling for vehicle-to-grid operation with stochastic connection of plug-in electric vehicles to smart grid. Appl. Energy 2015, 146, 150–161. [Google Scholar] [CrossRef]
  93. Ghanbari-Ghalehjoughi, M.; Taghizad-Tavana, K.; Nojavan, S. Resilient operation of the renewable energy and battery energy storages based smart distribution grid considering physical-cyber-attacks. J. Energy Storage 2023, 62, 106950. [Google Scholar] [CrossRef]
  94. Ghavami, A.; Kar, K.; Gupta, A. Decentralized charging of plug-in electric vehicles with distribution feeder overload control. IEEE Trans. Autom. Control 2016, 61, 3527–3532. [Google Scholar] [CrossRef]
  95. Sortomme, E.; Hindi, M.M.; MacPherson, S.J.; Venkata, S. Coordinated charging of plug-in hybrid electric vehicles to minimize distribution system losses. IEEE Trans. Smart Grid 2010, 2, 198–205. [Google Scholar] [CrossRef]
  96. De Craemer, K.; Vandael, S.; Claessens, B.; Deconinck, G. An event-driven dual coordination mechanism for demand side management of PHEVs. IEEE Trans. Smart Grid 2013, 5, 751–760. [Google Scholar] [CrossRef]
  97. Sarker, M.R.; Dvorkin, Y.; Ortega-Vazquez, M.A. Optimal participation of an electric vehicle aggregator in day-ahead energy and reserve markets. IEEE Trans. Power Syst. 2015, 31, 3506–3515. [Google Scholar] [CrossRef]
  98. Zakariazadeh, A.; Jadid, S.; Siano, P. Integrated operation of electric vehicles and renewable generation in a smart distribution system. Energy Convers. Manag. 2015, 89, 99–110. [Google Scholar] [CrossRef]
  99. Yang, Z.; Li, K.; Foley, A. Computational scheduling methods for integrating plug-in electric vehicles with power systems: A review. Renew. Sustain. Energy Rev. 2015, 51, 396–416. [Google Scholar] [CrossRef]
  100. Amjad, M.; Ahmad, A.; Rehmani, M.H.; Umer, T. A review of EVs charging: From the perspective of energy optimization, optimization approaches, and charging techniques. Transp. Res. Part D Transp. Environ. 2018, 62, 386–417. [Google Scholar] [CrossRef]
  101. Wu, W.; Lin, B. Benefits of electric vehicles integrating into power grid. Energy 2021, 224, 120108. [Google Scholar] [CrossRef]
  102. Shoja, Z.M.; Mirzaei, M.A.; Seyedi, H.; Zare, K. Sustainable energy supply of electric vehicle charging parks and hydrogen refueling stations integrated in local energy systems under a risk-averse optimization strategy. J. Energy Storage 2022, 55, 105633. [Google Scholar] [CrossRef]
  103. Knezovic´, K.; Marinelli, M.; Codani, P.; Perez, Y. Distribution grid services and flexibility provision by electric vehicles: A review of options. In Proceedings of the 2015 50th International Universities Power Engineering Conference (UPEC), Stoke-on-Trent, UK, 1–4 September 2015; pp. 1–6. [Google Scholar]
  104. Khardenavis, A.; Hewage, K.; Perera, P.; Shotorbani, A.M.; Sadiq, R. Mobile energy hub planning for complex urban networks: A robust optimization approach. Energy 2021, 235, 121424. [Google Scholar] [CrossRef]
  105. Metais, M.-O.; Jouini, O.; Perez, Y.; Berrada, J.; Suomalainen, E. Too much or not enough? Planning electric vehicle charging infrastructure: A review of modeling options. Renew. Sustain. Energy Rev. 2022, 153, 111719. [Google Scholar] [CrossRef]
  106. Liu, Y.; Francis, A.; Hollauer, C.; Lawson, M.C.; Shaikh, O.; Cotsman, A.; Bhardwaj, K.; Banboukian, A.; Li, M.; Webb, A. Reliability of electric vehicle charging infrastructure: A cross-lingual deep learning approach. Commun. Transp. Res. 2023, 3, 100095. [Google Scholar] [CrossRef]
  107. Valipour, E.; Nourollahi, R.; Taghizad-Tavana, K.; Nojavan, S.; Alizadeh, A.A. Risk assessment of industrial energy hubs and peer-to-peer heat and power transaction in the presence of electric vehicles. Energies 2022, 15, 8920. [Google Scholar] [CrossRef]
  108. Weiss, M.; Cloos, K.C.; Helmers, E. Energy efficiency trade-offs in small to large electric vehicles. Environ. Sci. Eur. 2020, 32, 46. [Google Scholar] [CrossRef]
  109. Conti, M.; Kotter, R.; Putrus, G. Energy efficiency in electric and plug-in hybrid electric vehicles and its impact on total cost of ownership. In Electric Vehicle Business Models: Global Perspectives; Springer: Cham, Switzerland, 2015; pp. 147–165. [Google Scholar]
  110. Painuli, S.; Rawat, M.S.; Rayudu, D.R. A comprehensive review on electric vehicles operation, development and grid stability. In Proceedings of the 2018 International Conference on Power Energy, Environment and Intelligent Control (PEEIC), Greater Noida, India, 13–14 April 2018; pp. 807–814. [Google Scholar]
  111. Khalid, M.; Ahmad, F.; Panigrahi, B.K.; Al-Fagih, L. A comprehensive review on advanced charging topologies and methodologies for electric vehicle battery. J. Energy Storage 2022, 53, 105084. [Google Scholar] [CrossRef]
  112. Smith, M.; Castellano, J. Costs Associated with Non-Residential Electric Vehicle Supply Equipment: Factors to Consider in the Implementation of Electric Vehicle Charging Stations; U.S. Department of Energy Vehicle Technologies Office: Washington, DC, USA, 2015. [Google Scholar]
  113. ElGhanam, E.; Hassan, M.; Osman, A.; Ahmed, I. Review of communication technologies for electric vehicle charging management and coordination. World Electr. Veh. J. 2021, 12, 92. [Google Scholar] [CrossRef]
  114. He, Y.; Venkatesh, B.; Guan, L. Optimal scheduling for charging and discharging of electric vehicles. IEEE Trans. Smart Grid 2012, 3, 1095–1105. [Google Scholar] [CrossRef]
  115. Ravi, S.S.; Aziz, M. Utilization of electric vehicles for vehicle-to-grid services: Progress and perspectives. Energies 2022, 15, 589. [Google Scholar] [CrossRef]
  116. Vadi, S.; Bayindir, R.; Colak, A.M.; Hossain, E. A review on communication standards and charging topologies of V2G and V2H operation strategies. Energies 2019, 12, 3748. [Google Scholar] [CrossRef]
  117. Das, H.S.; Rahman, M.M.; Li, S.; Tan, C. Electric vehicles standards, charging infrastructure, and impact on grid integration: A technological review. Renew. Sustain. Energy Rev. 2020, 120, 109618. [Google Scholar] [CrossRef]
  118. IEC 62196-1:2022; Plugs, Socket-Outlets, Vehicle Connectors and Vehicle Inlets—Conductive Charging of electric Vehicles—Part 1: General Requirements. International Electrotechnical Commission (IEC): Geneva, Switzerland, 2022.
  119. IEC 62196-2:2022; Plugs, Socket-Outlets, Vehicle Connectors and Vehicle Inlets—Conductive Charging of Electric Vehicles—Part 2: Dimensional Compatibility Requirements for AC Pin and Contact-Tube Accessories. International Electrotechnical Commission (IEC): Geneva, Switzerland, 2022.
  120. IEC 62196-3:2022; Plugs, Socket-Outlets, Vehicle Connectors and Vehicle Inlets—Conductive Charging of Electric Vehicles— Part 3: Dimensional Compatibility Requirements for DC and AC/DC Pin and Contact-Tube Vehicle Couplers. International Electrotechnical Commission (IEC): Geneva, Switzerland, 2022.
  121. IEC 61850-3:2013; Communication Networks and Systems for Power Utility Automation—Part 3: General Requirements. International Electrotechnical Commission (IEC): Geneva, Switzerland, 2013.
  122. ISO 15118-1:2019; Road Vehicles—Vehicle to Grid Communication Interface—Part 1: General Information and Use-Case Definition. International Organization for Standardization: Geneva, Switzerland, 2019.
  123. IEC 61439-5:2014 (IEC 61439-5:2023 RLV); Low-Voltage Switchgear and Controlgear Assemblies—Part 5: Assemblies for Power Distribution in Public Networks. International Electrotechnical Commission (IEC): Geneva, Switzerland, 2014.
  124. IEC 61851-1:2017; Electric Vehicle Conductive Charging System—Part 1: General Requirements. International Electrotechnical Commission (IEC): Geneva, Switzerland, 2017.
  125. IEC 61851-21-2:2018; Electric Vehicle Conductive Charging System—Part 21-2: Electric Vehicle Requirements for Conductive Connection to an AC/DC Supply—EMC Requirements for off Board Electric Vehicle Charging Systems. International Electrotechnical Commission (IEC): Geneva, Switzerland, 2018.
  126. IEC 61851-22:2001; Electric Vehicle Conductive Charging System—Part 22: AC Electric Vehicle Charging Station (Withdrawn). International Electrotechnical Commission (IEC): Geneva, Switzerland, 2001.
  127. IEC 61851-23:2014; Electric Vehicle Conductive Charging System—Part 23: DC Electric Vehicle Charging Station. International Electrotechnical Commission (IEC): Geneva, Switzerland, 2014.
  128. IEC 61851-24:2014; Electric Vehicle Conductive Charging System—Part 24: Digital Communication between a d.c. EV Charging Station and an Electric Vehicle for Control of d.c. Charging. International Electrotechnical Commission (IEC): Geneva, Switzerland, 2014.
  129. IEC 61140:2016; Protection against Electric Shock—Common Aspects for Installation and Equipment. International Electrotechnical Commission (IEC): Geneva, Switzerland, 2016.
  130. Hossain, M.; Kumar, L.; Islam, M.; Selvaraj, J. A comprehensive review on the integration of electric vehicles for sustainable development. J. Adv. Transp. 2022, 2022, 3868388. [Google Scholar] [CrossRef]
  131. IEC 60309-1:2021; Plugs, Fixed or Portable Socket-Outlets and Appliance Inlets for Industrial Purposes—Part 1: General Requirements. International Electrotechnical Commission (IEC): Geneva, Switzerland, 2021.
  132. GB/T 20234.1-2015; Connection Set for Conductive Charging of Electric Vehicles—Part 1: General Requirements. National Standard of the People’s Republic of China: Beijing, China, 2015.
  133. Lassila, J.; Kaipia, T.; Haakana, J.; Partanen, J.; Järventausta, P.; Rautiainen, A.; Marttila, M.; Auvinen, O. Electric cars–challenge or opportunity for the electricity distribution infrastructure? In Proceedings of European Conference on Smart Grids and Mobility, Madrid, Spain, 20 November 2009.
  134. Šare, A.; Krajacˇic´, G.; Pukšec, T.; Duic´, N. The integration of renewable energy sources and electric vehicles into the power system of the Dubrovnik region. Energy Sustain. Soc. 2015, 5, 27. [Google Scholar] [CrossRef]
  135. Bracale, A.; Caramia, P.; Proto, D. Optimal operation of smart grids including distributed generation units and plug in vehicles. In Proceedings of the International Conference on Renewable Energies and Power Quality (ICREPQ’11), Las Palmas de Gran Canaria, Spain, 13–15 April 2011. [Google Scholar]
  136. Thirugnanam, K.; Joy, T.E.R.; Singh, M.; Kumar, P. Modeling and control of contactless based smart charging station in V2G scenario. IEEE Trans. Smart Grid 2013, 5, 337–348. [Google Scholar] [CrossRef]
  137. Kempton, W.; Letendre, S.E. Electric vehicles as a new power source for electric utilities. Transp. Res. Part D Transp. Environ. 1997, 2, 157–175. [Google Scholar] [CrossRef]
  138. Lund, H.; Münster, E. Integrated transportation and energy sector CO2 emission control strategies. Transp. Policy 2006, 13, 426–433. [Google Scholar] [CrossRef]
  139. Lund, H.; Kempton, W. Integration of renewable energy into the transport and electricity sectors through V2G. Energy Policy 2008, 36, 3578–3587. [Google Scholar] [CrossRef]
  140. Taghizad-Tavana, K.; Ghanbari-Ghalehjoughi, M.; Razzaghi-Asl, N.; Nojavan, S.; Alizadeh, A.A. An Overview of the Architecture of Home Energy Management System as Microgrids, Automation Systems, Communication Protocols, Security, and Cyber Challenges. Sustainability 2022, 14, 15938. [Google Scholar] [CrossRef]
  141. Contreras-Ocaña, J.E.; Sarker, M.R.; Ortega-Vazquez, M.A. Decentralized coordination of a building manager and an electric vehicle aggregator. IEEE Trans. Smart Grid 2016, 9, 2625–2637. [Google Scholar] [CrossRef]
  142. Wu, D.; Zeng, H.; Lu, C.; Boulet, B. Two-stage energy management for office buildings with workplace EV charging and renewable energy. IEEE Trans. Transp. Electrif. 2017, 3, 225–237. [Google Scholar] [CrossRef]
  143. Zhai, H.; Sands, T. Comparison of Deep Learning and Deterministic Algorithms for Control Modeling. Sensors 2022, 22, 6362. [Google Scholar] [CrossRef] [PubMed]
  144. Cheng, L.; Chang, Y.; Huang, R. Mitigating voltage problem in distribution system with distributed solar generation using electric vehicles. IEEE Trans. Sustain. Energy 2015, 6, 1475–1484. [Google Scholar] [CrossRef]
  145. Zhong, J.; He, L.; Li, C.; Cao, Y.; Wang, J.; Fang, B.; Zeng, L.; Xiao, G. Coordinated control for large-scale EV charging facilities and energy storage devices participating in frequency regulation. Appl. Energy 2014, 123, 253–262. [Google Scholar] [CrossRef]
  146. Faddel, S.; Mohammed, O.A. Automated distributed electric vehicle controller for residential demand side management. IEEE Trans. Ind. Appl. 2018, 55, 16–25. [Google Scholar] [CrossRef]
  147. Bhatti, A.R.; Salam, Z.; Aziz, M.J.B.A.; Yee, K.P.; Ashique, R.H. Electric vehicles charging using photovoltaic: Status and technological review. Renew. Sustain. Energy Rev. 2016, 54, 34–47. [Google Scholar] [CrossRef]
  148. Gamit, M.; Shukla, A.; Kumar, R.; Verma, K. Supplementary frequency control in power systems via decentralised V2G/G2V support. J. Eng. 2019, 2019, 5287–5291. [Google Scholar] [CrossRef]
  149. Iclodean, C.; Varga, B.; Burnete, N.; Cimerdean, D.; Jurchis¸, B. Comparison of different battery types for electric vehicles. In Proceedings of the IOP Conference Series: Materials Science and Engineering, Pitesti, Romania, 8–10 November 2017; p. 012058. [Google Scholar]
  150. Liu, W.; Placke, T.; Chau, K. Overview of batteries and battery management for electric vehicles. Energy Rep. 2022, 8, 4058–4084. [Google Scholar] [CrossRef]
  151. Gan, L.; Yang, F.; Shi, Y.; He, H. Lithium-ion battery state of function estimation based on fuzzy logic algorithm with associated variables. In Proceedings of the IOP Conference Series: Earth and Environmental Science, Singapore, 28–30 July 2017; p. 012133. [Google Scholar]
Figure 1. Energy sources such as wind and solar photovoltaic panels Connecting electric vehicles to the grid.
Figure 1. Energy sources such as wind and solar photovoltaic panels Connecting electric vehicles to the grid.
Preprints 76482 g001
Figure 2. EV charging station deploying standalone PV solar on rooftop at the parking lot.
Figure 2. EV charging station deploying standalone PV solar on rooftop at the parking lot.
Preprints 76482 g002
Figure 3. PV solar parking lot charging station connected to the grid.
Figure 3. PV solar parking lot charging station connected to the grid.
Preprints 76482 g003
Figure 5. A review of the V2G framework's AMI design.
Figure 5. A review of the V2G framework's AMI design.
Preprints 76482 g005
Figure 6. Smart grid and electric vehicle communication network architecture.
Figure 6. Smart grid and electric vehicle communication network architecture.
Preprints 76482 g006
Figure 7. EV charging configuration at AC level 1 and 2 setups (i.e. onboard charger).
Figure 7. EV charging configuration at AC level 1 and 2 setups (i.e. onboard charger).
Preprints 76482 g007
Figure 8. EV charging configuration at DC level 1 and 2 frameworks (i.e. off-board charger).
Figure 8. EV charging configuration at DC level 1 and 2 frameworks (i.e. off-board charger).
Preprints 76482 g008
Table 1. Technologies for vehicle-to-grid wireless communication.
Table 1. Technologies for vehicle-to-grid wireless communication.
S/N Frequency of operation Type of Technology Operation distance
1 2.40 GHz Bluetooth 1–100 m
2 13.560 MHz Near Field Communication (NFC) 5–10 cm
3 5.85–5.925 GHz IEEE 802.11p 500–1000 m
4 2–6 GHz WiMAX 2–5 km
5 2.40 GHz (Worldwide)
868 MHz (Europe)
915 MHz (North America)
ZigBee 10–100 m
Table 2. Battery type and size by EV Companies.
Table 2. Battery type and size by EV Companies.
S/N Company Electric Vehicle Model Types of Battery Battery Size [kWh]
1 BYD E6/BEV Lithium iron phosphate (LIP) 78
2 Chrysler Fiat 500e/BEV Lithium iron phosphate (LIP) 25
3 GM Chev spark/BEV Nano lithium iron phosphate (NLIP) 21.5
4 GM Chev Volt/PHEV Lithium manganese oxide spinel Polymer (LMO spinel) 17
5 Mitsubishi iMiEV/BEV Lithium manganese oxide (LMO) 16.5
6 Nissan Leaf/BEV Lithium manganese oxide (LMO) 25
7 Honda H. Accord/PHEV Lithium manganese oxide (LMO-NMC) 6.5
8 Tesla Tesla model S/BEV Lithium manganese oxide (LMO) 80
9 Toyota Prius Alpha/PHEV NiMH 1.5
10 Toyota Prius (ZVW35)/PHEV Lithium nickel cobalt aluminum oxide (NCA) 4.5
Table 3. SAE J1772 compliant AC/DC charging characteristics.
Table 3. SAE J1772 compliant AC/DC charging characteristics.
Power capacity [kW] Voltage level [V] Current capacity [A] Power level type Remark(s)
1.4 120VAC 12 AC Level 1 Single phase supply (EV with on-board charger)
Charging time PHEV: 7.30 h
BEV: 16.30 h
Up to 40 200–500VDC Less than 80 DC Level 1 3-phase supply (EVSE with off-board charger)
20 kW charger PHEV: 25 min
BEV: 1.30 h
19.2 240VAC Up to 80 AC Level 2 Single/Three -phase supply (EV with on-board charger)
3.3 kW charger PHEV: 3.00 h
BEV: 7.30 h
7 kW charger PHEV: 1.30h
BEV: 3.30 h
Up to 100 200–500VDC Less than 200 DC Level 2 Three -phase supply (EVSE with an off-board charger)
45 kW charger PHEV: 10 min
BEV: 20 min
420 AC Level 3 Under development
Up to 240 200–600VDC Less than 400 DC Level 3 Under development
Disclaimer/Publisher’s Note: The statements, opinions and data contained in all publications are solely those of the individual author(s) and contributor(s) and not of MDPI and/or the editor(s). MDPI and/or the editor(s) disclaim responsibility for any injury to people or property resulting from any ideas, methods, instructions or products referred to in the content.
Copyright: This open access article is published under a Creative Commons CC BY 4.0 license, which permit the free download, distribution, and reuse, provided that the author and preprint are cited in any reuse.
Prerpints.org logo

Preprints.org is a free preprint server supported by MDPI in Basel, Switzerland.

Subscribe

Disclaimer

Terms of Use

Privacy Policy

Privacy Settings

© 2026 MDPI (Basel, Switzerland) unless otherwise stated