Submitted:
05 June 2023
Posted:
06 June 2023
You are already at the latest version
Abstract
Keywords:
1. Introduction
2. Materials and Methods
2.1. Sample Collection
2.2. Reagents and Materials
2.3. Primer Design and Synthesis
2.4. Sample Handling
2.4.1. PCR Detection
2.4.2. Virus Isolation and Identification
2.4.3. MDCC-MSB1 Cells Inoculation of CIAV Isolate
2.5. Whole Genome Amplification of CIAV Isolates
2.6. Experimental Infection of 1-Day-Old SPF Chicks with CIAV
2.7. Genome-Wide Bioinformatics Analysis
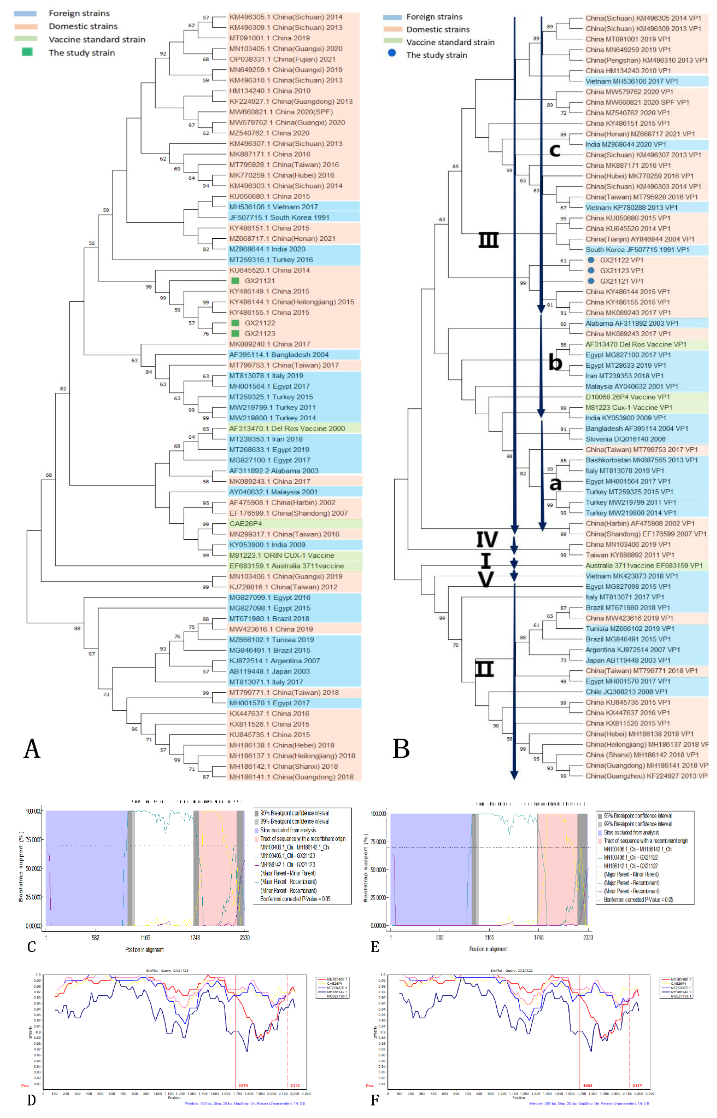
2.7.1. Genome-Wide Genetic Evolutionary Analysis
3. Results
3.1. Pathological Changes
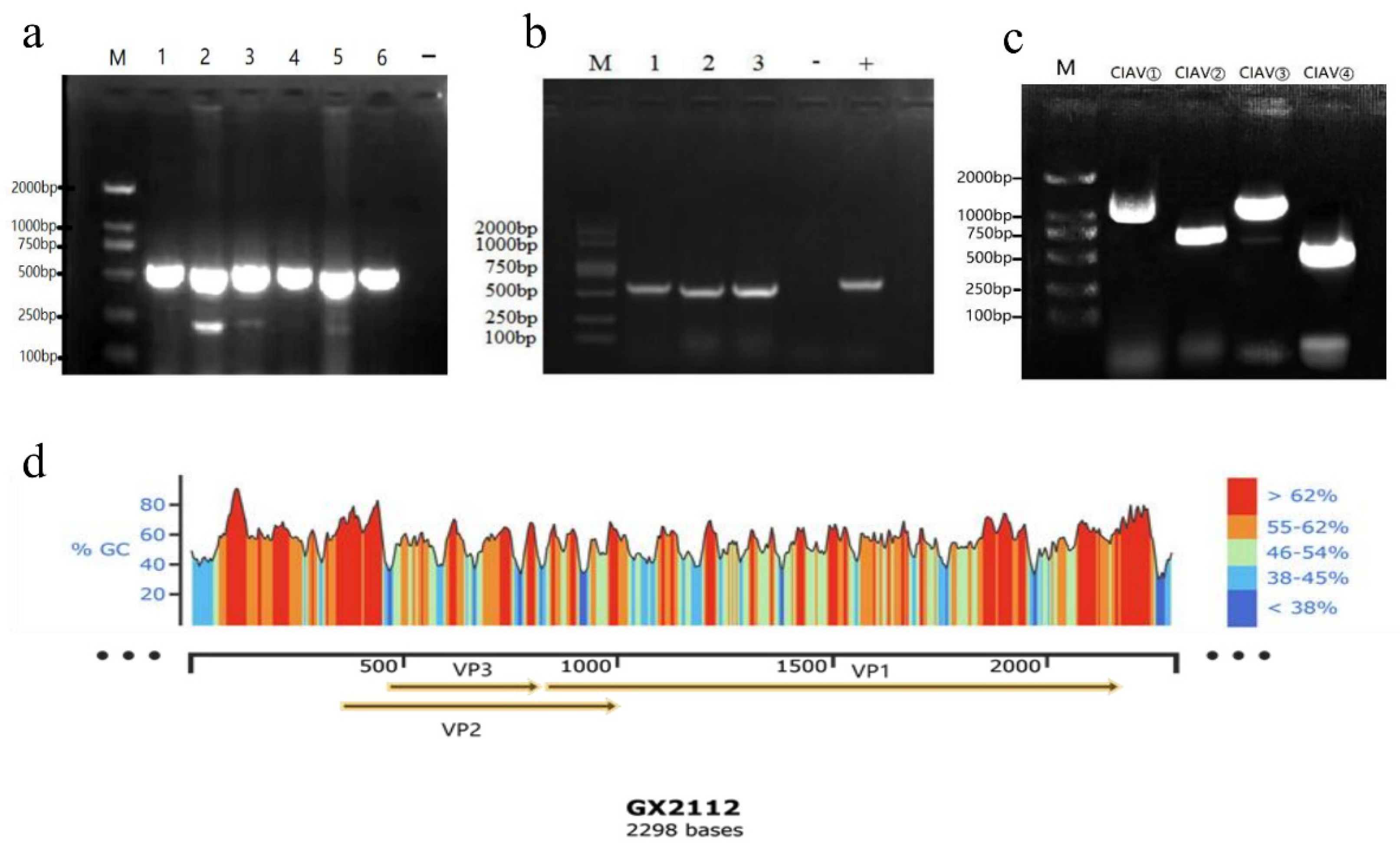
3.2. PCR Test Results of the Samples
3.3. Virus Isolation Results
3.4. MDCC-MSB1 Culture Results
3.5. Whole Genome Amplification Results
3.6. CIAV GX21121 Pathogenicity to One-Day-Old SPF Chicks
3.7. Genome-Wide Bioinformatics Analysis
4. Discussion
5. Conclusion
Supplementary Materials
Author Contributions
Funding
Institutional Review Board Statement
Informed Consent Statement
Data Availability Statement
Acknowledgments
Conflicts of Interest
Appendix A
| No. |
Accession NO. | Country | Isolate | Year | Nucleotides (bp) |
Host |
| 1 | ON596886 | China | GX2112 | 2021 | 2298 | Chicken |
| 2 | MH186142 | China | CIAV-Shanxi7 | 2018 | 2291 | Chicken |
| 3 | HM134240 | China | \ | 2010 | 2298 | Chicken |
| 4 | KU050680 | China | GD-101 | 2015 | 2298 | Chicken |
| 5 | KU645520 | China | HN1405 | 2014 | 2298 | Chicken |
| 6 | KU845735 | China | CIAV-F10 | 2015 | 2298 | Chicken |
| 7 | KX447637 | China | LY-2 | 2016 | 2298 | Chicken |
| 8 | KX811526 | China | SD15 | 2015 | 2298 | Chicken |
| 9 | KY486144 | China | HLJ15170 | 2015 | 2298 | Chicken |
| 10 | KY486151 | China | NX15140 | 2015 | 2298 | Chicken |
| 11 | KY486155 | China | LN15170 | 2015 | 2298 | Chicken |
| 12 | MK089240 | China | 17CC0509 | 2017 | 2298 | Chicken |
| 13 | MK089243 | China | 17SY0902 | 2017 | 2298 | Chicken |
| 14 | MK887171 | China | N1 | 2016 | 2298 | Chicken |
| 15 | MN103406 | China | GX1904B | 2019 | 2298 | Chicken |
| 16 | MN649259 | China | GX1907B | 2019 | 2298 | Chicken |
| 17 | MT091001 | China | TBC19 | 2019 | 2298 | Chicken |
| 18 | MW423616 | China | TZC1910 | 2019 | 2298 | Chicken |
| 19 | MW579762 | China | GX2020-D6 | 2020 | 2298 | Chicken |
| 20 | MW660821 | China | SDSPF2020 | 2020 | 2298 | SPF |
| 21 | MZ540762 | China | YN04 | 2020 | 2298 | Chicken |
| 22 | MH186141 | China | CIAV-Guangdong11 | 2018 | 2291 | Chicken |
| 23 | KF224927 | China | GD-C-12 | 2013 | 2298 | Chicken |
| 24 | AF475908 | China | \ | 2002 | 2298 | Chicken |
| 25 | MH186138 | China | CIAV-Hebei12 | 2018 | 2293 | Chicken |
| 26 | MH186137 | China | CIAV-Heilongjiang16 | 2018 | 2295 | Unstated |
| 27 | MZ668717 | China | HN2021-1415 | 2021 | 2298 | Chicken |
| 28 | MK770259 | China | XH16 | 2016 | 2298 | Chicken |
| 29 | KM496310 | China | SC-PS | 2013 | 2298 | Chicken |
| 30 | EF176599 | China | C14 | 2007 | 2298 | Unstated |
| 31 | KM496303 | China | SC-HY | 2014 | 2298 | Chicken |
| 32 | KM496305 | China | SC-MS | 2014 | 2298 | Chicken |
| 33 | KM496307 | China | SC-MZ42A | 2013 | 2298 | Chicken |
| 34 | KM496309 | China | SC-NC2 | 2013 | 2298 | Chicken |
| 35 | KJ728816 | China | 4 | 2012 | 2298 | Chicken |
| 36 | MT795928 | China | 1512TW | 2016 | 2298 | Chicken |
| 37 | MT799753 | China | 1635TW | 2017 | 2298 | Chicken |
| 38 | MT799771 | China | 1874TW, | 2018 | 2298 | Chicken |
| 39 | AY846844 | China | TJBD40 | 2004 | 2298 | Unstated |
| 40 | AF311892 | Alabama | 98D02152 | 2003 | 2298 | Unstated |
| 41 | KJ872514 | Argentina | CAV-18 | 2007 | 2298 | Chicken |
| 42 | AF395114 | Bangladesh | BD-3 | 2004 | 2298 | Unstated |
| 44 | MG846491 | Brazil | RS/BR/15/1R | 2015 | 2298 | Chicken |
| 45 | MT671980 | Brazil | CAV | 2018 | 2298 | Chicken |
| 46 | MG827098 | Egypt | CAV-CA1-2015 | 2015 | 2298 | Chicken |
| 47 | MG827099 | Egypt | CAV-GZ2-2016 | 2016 | 2298 | Chicken |
| 48 | MG827100 | Egypt | CAV-SK4-2017 | 2017 | 2298 | Chicken |
| 49 | MH001570 | Egypt | CAV-EG-28 | 2017 | 2298 | Chicken |
| 50 | MT268633 | Egypt | EG-ElBeheira-2019 | 2019 | 2298 | Chicken |
| 51 | KY053900 | India | CAV/NAM/TANUVAS/09 | 2009 | 2263 | Chicken |
| 52 | MZ868644 | India | NIAB-DPR | 2020 | 2298 | Chicken |
| 53 | MT239353 | Iran | UT-Zahraee | 2018 | 2298 | Chicken |
| 54 | MT813071 | Italy | CIAV/IT/CK/855/17 | 2017 | 2189 | Chicken |
| 55 | MT813078 | Italy | CIAV/IT/CK/1188/19 | 2019 | 2186 | Chicken |
| 56 | AY040632 | Malaysia | 3-1P60 | 2001 | 2298 | Chicken |
| 57 | MZ666102 | Tunisia | CIAV_TN_7-15 | 2019 | 2181 | Chicken |
| 58 | MT259325 | Turkey | GDA6K | 2015 | 2296 | Chicken |
| 59 | MW219799 | Turkey | CIAV/2011/Akcdg/TUR | 2011 | 2298 | Chicken |
| 60 | MW219800 | Turkey | CIAV/2014/Elzg-66/TUR | 2014 | 2298 | Chicken |
| 61 | MH536106 | Vietnam | G17.3.1 | 2017 | 2298 | Chicken |
| 62 | D10068 | \ | 26P4 (vaccine) | 2007 | 2298 | Cells |
| 63 | AF313470 | USA | Del Ros (vaccine) | 2000 | 2294 | Unstated |
| 64 | M81223 | \ | CUX-1 (vaccine) | 1993 | 2298 | Unstated |
| 65 | EF683159 | Australia | 3711 (vaccine) | 2007 | 2279 | Unstated |
| 66 | MH001564 | Egypt | CAV-EG-26 | 2017 | 2298 | Chicken |
| 67 | JF507715 | South Korea | CIAV89-69 | 1991 | 2298 | Chicken |
| 68 | AB119448 | Japan | G6 | 2009 | 2298 | Chicken |
| 69 | DQ016140 | Slovenia | 69 | 2006 | 1350 | Unstated |
| 70 | JQ308213 | Chile | CL37 | 2008 | 1831 | Unstated |
| 71 | KY888892 | China | 1102PT01 | 2011 | 1823 | Chicken |
| 72 | MK423873 | Vietnam | Vietnam/PT1/17 | 2019 | 1823 | Chicken |
| 73 | KP780288 | Vietnam | CAV/Vietnam/HN1/13 | 2018 | 1823 | Chicken |
| 74 | DQ991394 | USA | 01-4201 | 2007 | 2298 | Unstated |
| 75 | KY888907 | China | 1310CH05 | 2013 | 1823 | Chicken |
References
- Shao, H.; Li, J.; Yuan, H.; Ji, L.; Zhang, J.; Jin, W.; Qian, K.; Ye, J.; Qin, A. Isolation and Molecular Characteristics of a CIAV Isolate From Pigeons, China. Front. Vet. Sci. 2021, 8, 669154. [CrossRef]
- Li, Y.; Wang, J.; Chen, L.; Wang, Q.; Zhou, M.; Zhao, H.; Chi, Z.; Wang, Y.; Chang, S.; Zhao, P. Genomic Characterization of CIAV Detected in Contaminated Attenuated NDV Vaccine: Epidemiological Evidence of Source and Vertical Transmission From SPF Chicken Embryos in China. Front. Vet. Sci. 2022, 9, 930887. [CrossRef]
- Rosario, K.; Breitbart, M.; Harrach, B.; Segalés, J.; Delwart, E.; Biagini, P.; Varsani, A. Revisiting the Taxonomy of the Family Circoviridae: Establishment of the Genus Cyclovirus and Removal of the Genus Gyrovirus. Arch. Virol. 2017, 162, 1447–1463. [CrossRef]
- Miller, M.M.; Ealey, K.A.; Oswald, W.B.; Schat, K.A. Detection of Chicken Anemia Virus DNA in Embryonal Tissues and Eggshell Membranes. Avian Dis. 2003, 47, 662–671. [CrossRef]
- Noteborn, M.H.; de Boer, G.F.; van Roozelaar, D.J.; Karreman, C.; Kranenburg, O.; Vos, J.G.; Jeurissen, S.H.; Hoeben, R.C.; Zantema, A.; Koch, G. Characterization of Cloned Chicken Anemia Virus DNA That Contains All Elements for the Infectious Replication Cycle. J. Virol. 1991, 65, 3131–3139. [CrossRef]
- Yuasa, N.; Yoshida, T.T. Isolation and Some Characteristics of an Agent Inducing Anemia in Chicks. Avian Dis. 1979, 23, 366. [CrossRef]
- Chu, D.K.W.; Poon, L.L.M.; Chiu, S.S.S.; Chan, K.H.; Ng, E.M.; Bauer, I.; Cheung, T.K.; Ng, I.H.Y.; Guan, Y.; Wang, D.; et al. Characterization of a Novel Gyrovirus in Human Stool and Chicken Meat. J. Clin. Virol. Off. Publ. Pan Am. Soc. Clin. Virol. 2012, 55, 209–213. [CrossRef]
- Fatoba, A.J.; Adeleke, M.A. Chicken Anemia Virus: A Deadly Pathogen of Poultry. Acta Virol. 2019, 63, 19–25. [CrossRef]
- Fang, L.; Li, Y.; Wang, Y.; Fu, J.; Cui, S.; Li, X.; Chang, S.; Zhao, P. Genetic Analysis of Two Chicken Infectious Anemia Virus Variants-Related Gyrovirus in Stray Mice and Dogs: The First Report in China, 2015. BioMed Res. Int. 2017, 2017, 6707868. [CrossRef]
- Kim, H.-R.; Kwon, Y.-K.; Bae, Y.-C.; Oem, J.-K.; Lee, O.-S. Molecular Characterization of Chicken Infectious Anemia Viruses Detected from Breeder and Broiler Chickens in South Korea. Poult. Sci. 2010, 89, 2426–2431. [CrossRef]
- Miller, M.M.; Schat, K.A. Chicken Infectious Anemia Virus: An Example of the Ultimate Host–Parasite Relationship. Avian Dis. 2004, 48, 734–745. [CrossRef]
- Todd, D. Avian Circovirus Diseases: Lessons for the Study of PMWS. Vet. Microbiol. 2004, 98, 169–174. [CrossRef]
- Li, Y.; Hu, Y.; Cui, S.; Fu, J.; Wang, Y.; Cui, Z.; Fang, L.; Chang, S.; Zhao, P. Molecular Characterization of Chicken Infectious Anemia Virus from Contaminated Live-Virus Vaccines. Poult. Sci. 2017, 96, 1045–1051. [CrossRef]
- Zhang, X.; Liu, Y.; Wu, B.; Sun, B.; Chen, F.; Ji, J.; Ma, J.; Xie, Q. Phylogenetic and Molecular Characterization of Chicken Anemia Virus in Southern China from 2011 to 2012. Sci. Rep. 2013, 3, 3519. [CrossRef]
- Yuasa, N. Propagation and Infectivity Titration of the Gifu-1 Strain of Chicken Anemia Agent in a Cell Line (MDCC-MSB1) Derived from Marek’s Disease Lymphoma. Natl. Inst. Anim. Health Q. (Tokyo) 1983, 23, 13–20.
- Akiyama, Y.; Kato, S. Two Cell Lines from Lymphomas of Marek’s Disease. Biken J. 1974, 17, 105–116.
- Renshaw, R.W.; Soiné, C.; Weinkle, T.; O’Connell, P.H.; Ohashi, K.; Watson, S.; Lucio, B.; Harrington, S.; Schat, K.A. A Hypervariable Region in VP1 of Chicken Infectious Anemia Virus Mediates Rate of Spread and Cell Tropism in Tissue Culture. J. Virol. 1996, 70, 8872–8878. [CrossRef]
- Lacorte, C.; Lohuis, H.; Goldbach, R.; Prins, M. Assessing the Expression of Chicken Anemia Virus Proteins in Plants. Virus Res. 2007, 129, 80–86. [CrossRef]
- Koch, G.; van Roozelaar, D.J.; Verschueren, C.A.; van der Eb, A.J.; Noteborn, M.H. Immunogenic and Protective Properties of Chicken Anaemia Virus Proteins Expressed by Baculovirus. Vaccine 1995, 13, 763–770. [CrossRef]
- Douglas, A.J.; Phenix, K.; Mawhinney, K.A.; Todd, D.; Mackie, D.P.; Curran, W.L. Identification of a 24 KDa Protein Expressed by Chicken Anaemia Virus. J. Gen. Virol. 1995, 76 ( Pt 7), 1557–1562. [CrossRef]
- Trinh, D.Q.; Ogawa, H.; Bui, V.N.; Baatartsogt, T.; Kizito, M.K.; Yamaguchi, S.; Imai, K. Characterization of MAbs to Chicken Anemia Virus and Epitope Mapping on Its Viral Protein, VP1. J. Gen. Virol. 2015, 96, 1086–1097. [CrossRef]
- Noteborn, M.H.; Kranenburg, O.; Zantema, A.; Koch, G.; de Boer, G.F.; van der Eb, A.J. Transcription of the Chicken Anemia Virus (CAV) Genome and Synthesis of Its 52-KDa Protein. Gene 1992, 118, 267–271. [CrossRef]
- Peters, M.A.; Jackson, D.C.; Crabb, B.S.; Browning, G.F. Chicken Anemia Virus VP2 Is a Novel Dual Specificity Protein Phosphatase. J. Biol. Chem. 2002, 277, 39566–39573. [CrossRef]
- Wang, J.; Li, Y.; Zhang, Y.; Chen, L.; Fang, L.; Chang, S.; Wang, Y.; Zhao, P. Construction of Chicken Infectious Anemia Virus Infectious Clone and Study on Its Pathogenicity. Front. Microbiol. 2022, 13, 1016784. [CrossRef]
- Simultaneous Expression of Recombinant Baculovirus-Encoded Chicken Anaemia Virus (CAV) Proteins VP1 and VP2 Is Required for Formation of the CAV-Specific Neutralizing Epitope - PubMed Available online: https://pubmed.ncbi.nlm.nih.gov/9880024/ (accessed on 18 February 2023).
- Chowdhury, S.M.Z.H.; Omar, A.R.; Aini, I.; Hair-Bejo, M.; Jamaluddin, A.A.; Md-Zain, B.M.; Kono, Y. Pathogenicity, Sequence and Phylogenetic Analysis of Malaysian Chicken Anaemia Virus Obtained after Low and High Passages in MSB-1 Cells. Arch. Virol. 2003, 148, 2437–2448. [CrossRef]
- Hailemariam, Z.; Omar, A.R.; Hair-Bejo, M.; Giap, T.C. Detection and Characterization of Chicken Anemia Virus from Commercial Broiler Breeder Chickens. Virol. J. 2008, 5, 128. [CrossRef]
- Farkas, T.; Tanaka, A.; Kai, K.; Kanoe, M. Cloning and Sequencing of the Genome of Chicken Anaemia Virus (CAV) TK-5803 Strain and Comparison with Other CAV Strains. J. Vet. Med. Sci. 1996, 58, 681–684. [CrossRef]
- Ducatez, M.F.; Owoade, A.A.; Abiola, J.O.; Muller, C.P. Molecular Epidemiology of Chicken Anemia Virus in Nigeria. Arch. Virol. 2006, 151, 97–111. [CrossRef]
- Ou, S.-C.; Lin, H.-L.; Liu, P.-C.; Huang, H.-J.; Lee, M.-S.; Lien, Y.-Y.; Tsai, Y.-L. Epidemiology and Molecular Characterization of Chicken Anaemia Virus from Commercial and Native Chickens in Taiwan. Transbound. Emerg. Dis. 2018, 65, 1493–1501. [CrossRef]
- Van Dong, H.; Tran, G.T.H.; Van Nguyen, G.; Dao, T.D.; Bui, V.N.; Huynh, L.T.M.; Takeda, Y.; Ogawa, H.; Imai, K. Chicken Anemia Virus in Northern Vietnam: Molecular Characterization Reveals Multiple Genotypes and Evidence of Recombination. Virus Genes 2019, 55, 643–653. [CrossRef]
- Martin, D.P.; Murrell, B.; Golden, M.; Khoosal, A.; Muhire, B. RDP4: Detection and Analysis of Recombination Patterns in Virus Genomes. Virus Evol. 2015, 1, vev003. [CrossRef]
- Lole, K.S.; Bollinger, R.C.; Paranjape, R.S.; Gadkari, D.; Kulkarni, S.S.; Novak, N.G.; Ingersoll, R.; Sheppard, H.W.; Ray, S.C. Full-Length Human Immunodeficiency Virus Type 1 Genomes from Subtype C-Infected Seroconverters in India, with Evidence of Intersubtype Recombination. J. Virol. 1999, 73, 152–160. [CrossRef]
- Li, Y.; Fang, L.; Cui, S.; Fu, J.; Li, X.; Zhang, H.; Cui, Z.; Chang, S.; Shi, W.; Zhao, P. Genomic Characterization of Recent Chicken Anemia Virus Isolates in China. Front. Microbiol. 2017, 8, 401. [CrossRef]
- Miles, A.M.; Reddy, S.M.; Morgan, R.W. Coinfection of Specific-Pathogen-Free Chickens with Marek’s Disease Virus (MDV) and Chicken Infectious Anemia Virus: Effect of MDV Pathotype. Avian Dis. 2001, 45, 9–18.
- Gimeno, I.M.; Schat, K.A. Virus-Induced Immunosuppression in Chickens. Avian Dis. 2018, 62, 272–285. [CrossRef]
- Li, X.; Zhang, K.; Pei, Y.; Xue, J.; Ruan, S.; Zhang, G. Development and Application of an MRT-QPCR Assay for Detecting Coinfection of Six Vertically Transmitted or Immunosuppressive Avian Viruses. Front. Microbiol. 2020, 11, 1581. [CrossRef]
- Lucio, B.; Schat, K.A.; Shivaprasad, H.L. Identification of the Chicken Anemia Agent, Reproduction of the Disease, and Serological Survey in the United States. Avian Dis. 1990, 34, 146–153.
- Renshaw, R.W.; Soiné, C.; Weinkle, T.; O’Connell, P.H.; Ohashi, K.; Watson, S.; Lucio, B.; Harrington, S.; Schat, K.A. A Hypervariable Region in VP1 of Chicken Infectious Anemia Virus Mediates Rate of Spread and Cell Tropism in Tissue Culture. J. Virol. 1996, 70, 8872–8878. [CrossRef]
- Rao, P.L.; Priyanka, E.; Kannaki, T.R.; Subbiah, M. Whole Genome Analysis and Molecular Characterization of Chicken Infectious Anemia Virus from an Outbreak in a Layer Flock Reveals Circulation of Genogroup IIIb in South India. Virus Res. 2022, 308, 198649. [CrossRef]




| Primers | (Primer sequence 5’ to 3’) | Length |
|---|---|---|
| CIAV ①-F | GACCGATCAACCCAAGCCTCC | 1010 bp |
| CIAV ①-R | ATCTTCCCGGTCGCATAAGCA | |
| CIAV ②-F | CTTGCCGGTTCTTTAATCACCCT | 751 bp |
| CIAV ②-R | CTCTTACCCAGCTGCCACACC | |
| CIAV ③-F | CTACATGGCAGCACCCGCATC | 1055 bp |
| CIAV ③-R | TCCGGCACATTCTTA(G)AAACCAG | |
| CIAV ④-F | AATGAACGCTCTCCAAGAAG | 540 bp |
| CIAV ④-R | AGCGGATAGTCATAGTAGAT |
| primers | pre-denatured | denatured×35 | Annealing×35 | extension×35 | post elongation |
|---|---|---|---|---|---|
| CIAV ① | 95 ℃, 5 min | 94 ℃, 30 s | 61 ℃, 30 s | 72 ℃, 70 s | 72 ℃, 7 min |
| CIAV ② | \ | \ | 62 ℃, 30 s | 72 ℃, 45 s | 72 ℃, 7 min |
| CIAV ③ | \ | \ | 58.7 ℃, 30 s | 72 ℃, 70 s | 72 ℃, 7 min |
| CIAV ④ | \ | \ | 50.5 ℃, 30 s | 72 ℃, 30 s | 72 ℃, 8 min |
| Method | Recombination p value |
|---|---|
| RDP | 1.403×10-02 |
| GENECONV | 2.624×10-02 |
| BootScan | 3.598×10-02 |
| MaxChi | 4.106×10-03 |
| Chimaera | 1.071×10-02 |
| SiScan | 2.675×10-04 |
| 3Seq | 6.864×10-03 |
Disclaimer/Publisher’s Note: The statements, opinions and data contained in all publications are solely those of the individual author(s) and contributor(s) and not of MDPI and/or the editor(s). MDPI and/or the editor(s) disclaim responsibility for any injury to people or property resulting from any ideas, methods, instructions or products referred to in the content. |
© 2023 by the authors. Licensee MDPI, Basel, Switzerland. This article is an open access article distributed under the terms and conditions of the Creative Commons Attribution (CC BY) license (http://creativecommons.org/licenses/by/4.0/).