Submitted:
16 May 2023
Posted:
16 May 2023
You are already at the latest version
Abstract
Keywords:
1. Introduction: crowdsourcing, intangible heritage valorisation and territorial development
1.1. Methodological framework
2. Crowdsourcing as a Tool for Cultural Innovation
2.1. Definition and Principles of Crowdsourcing
2.2. Application of Crowdsourcing to Intangible Heritage
3. Policy Framework for Valuing Intangible Heritage
3.1. The Evolution of UNESCO's Framework on Intangible Heritage
3.2. Faro Convention and Heritage Communities
4. A conceptual framework to apply Crowdsourcing for Territorial Development in Italian Inner Areas
4.1. The context of our proposal: Italian inner areas as the territorial development target
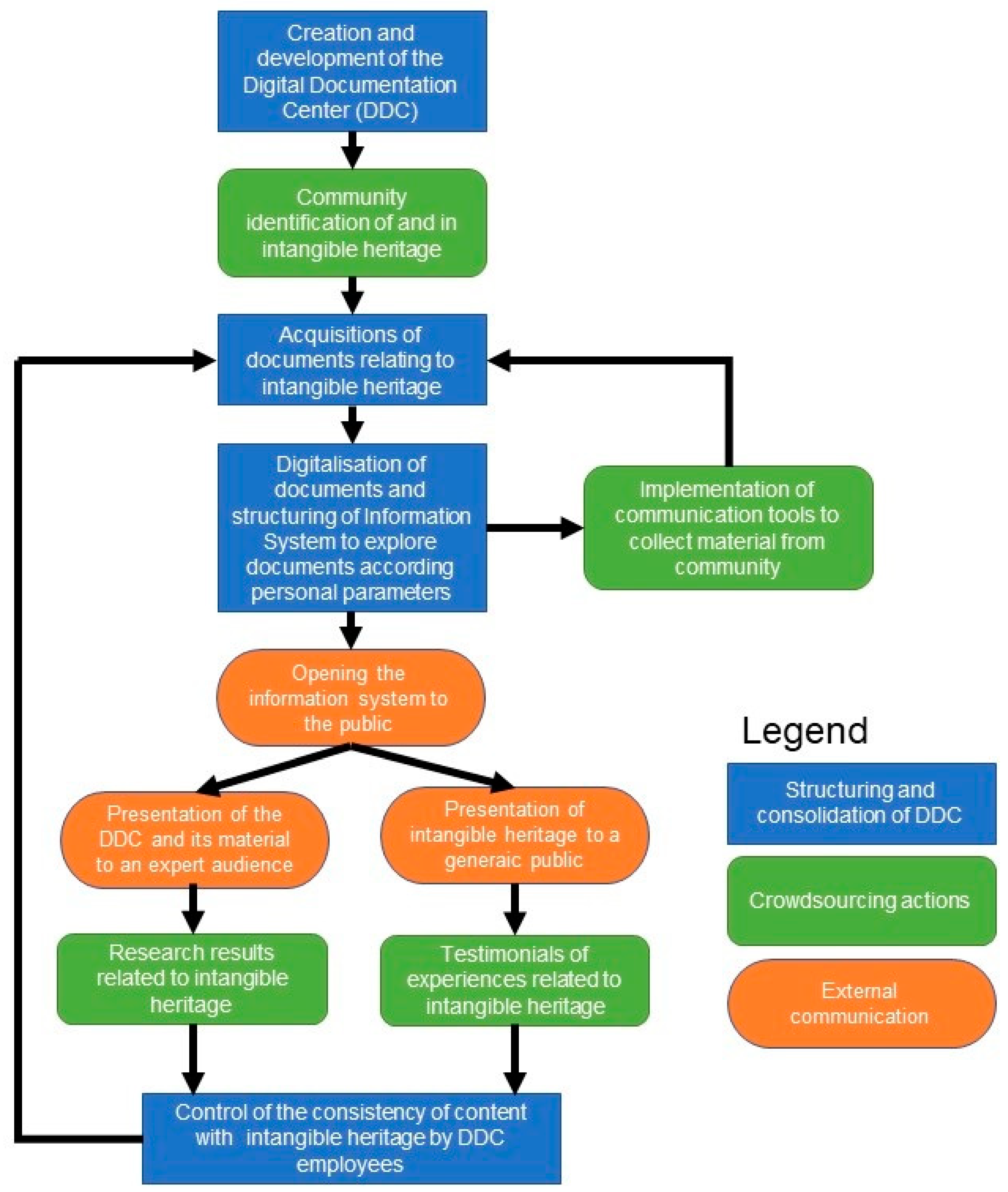
4.2. Basic framework of intervention: a structured interaction between experts, local communities and external audiences
4.3. Expected social and economic impact of framework implementation
4. Discussion
5. Concluding remarks
Acknowledgements
| 1 |
References
- Vecco, M. A definition of cultural heritage: From the tangible to the intangible. Journal of cultural heritage 2010, 11, 321–324. [Google Scholar] [CrossRef]
- UNESCO, ICH. Basic Texts of the 2003 Convention for the Safeguarding of the Intangible Cultural Heritage; UNESCO: Paris, France, 2020 Available at: https://ich.unesco.
- Debarbieux, B., & Munz, H. A. Scaling heritage. The construction of scales in the submission process of alpinism to UNESCO’s intangible cultural heritage list. International Journal of Heritage Studies 2019, 25, 1248–1262.
- Bessière, J. Local development and heritage: Traditional food and cuisine as tourist attractions in rural areas. Sociologia ruralis 1998, 38, 21–34. [Google Scholar] [CrossRef]
- Pollice, F. (2003, September). The role of territorial identity in local development processes. In P.
- Claval, M. P. Pagnini, & M. Scaini (Eds.), The cultural turn in geography. Proceedings of the conference Gorizia Campus (pp. 107–117). Trieste: EUT. Retrieved , 2023 from https://www.openstarts.units.it/bitstream/10077/841/1/b3pollic. 8 May.
- Tricarico, L., & Geissler, J. B. The food territory: cultural identity as a local facilitator in the gastronomy sector, the case of Lyon. City, territory and Architecture 2017, 4, 16.
- MacCallum, D. (Ed.). (2009). Social innovation and territorial development. Ashgate Publishing, Ltd.
- Van Dyck, B., & Van den Broeck, P. (2013). Social innovation: a territorial process. The international handbook on social innovation: collective action, social learning and transdisciplinary research. Edward Elgar, Cheltenham, UK. [CrossRef]
- Tricarico, L., Jones, Z. M., & Daldanise, G. Platform Spaces: When culture and the arts intersect territorial development and social innovation, a view from the Italian context. Journal of Urban Affairs 2022, 44, 545–566.
- Tricarico, L., De Vidovich, L., & Billi, A. (2021). Situating social innovation in territorial development: a reflection from the Italian context. In New Metropolitan Perspectives: Knowledge Dynamics and Innovation-driven Policies Towards Urban and Regional Transition Volume 2 (pp. 939-952). Springer International Publishing.
- Chitty, G. (Ed.). (2016). Heritage, Conservation and Communities: Engagement, participation and capacity building. Taylor & Francis. Chitty, G. (Ed.).
- Onciul, B., Stefano, M. L., & Hawke, S. (Eds.). (2017). Engaging heritage, engaging communities (Vol. 20). Boydell & Brewer.
- Tweed, C., & Sutherland, M. Built cultural heritage and sustainable urban development. Landscape and urban planning 2007, 83, 62–69.
- Simeon, M. I., & Martone, A. (2014). Relationships between heritage, intangible capital and cultural and creative industries in Italy: a framework analysis for urban regeneration and territorial development. In Advanced Engineering Forum (Vol. 11, pp. 149–156). Trans Tech Publications Ltd.
- Ciolfi, L., Damala, A., Hornecker, E., Lechner, M., Maye, L., & Petrelli, D. (2015, June). Cultural heritage communities: Technologies and challenges. In Proceedings of the 7th International Conference on Communities and Technologies (pp. 149-152).
- Silberman, N., & Purser, M. (2012). Collective memory as affirmation: People-centered cultural heritage in a digital age. In Heritage and Social Media (pp. 13-29). Routledge.
- Burkey, B. From bricks to clicks: How digital heritage initiatives create a new ecosystem for cultural heritage and collective remembering. Journal of Communication Inquiry 2022, 46, 185–205. [Google Scholar] [CrossRef]
- https://pnrr.cultura.gov.it/misura-2-rigenerazione-di-piccoli-siti-culturali-patrimonio-culturale-religioso-e-rurale/2-1-attrattivita-dei-borghi/.
- Basile, G., & Cavallo, A. Rural identity, authenticity, and sustainability in Italian inner areas. Sustainability 2020, 12, 1272.
- Schön, D. A. Knowing-in-action: The new scholarship requires a new epistemology. Change: The Magazine of Higher Learning 1995, 27, 27–34. [Google Scholar] [CrossRef]
- Howe, J, et al. The rise of crowdsourcing. Wired magazine 2006, 14, 1–4.
- Howe J. Crowdsourcing: how the power of the crowd is driving the future of business. UK: Business Books, 2008.
- Vukovic M, Bartolini C. Towards a research agenda for enterprise crowdsourcing. In: Tiziana M, Bernhard S (eds) Leveraging applications of formal methods, verification, and validation. Lecture Notes in Computer Science 6415. Berlin/Heidelberg: Springer, 2010, pp. 425–434.
- Schenk, E, Guittard C. Crowdsourcing: what can be outsourced to the crowd, and why? Technical Report. Available at: http://halshs.archives-ouvertes.fr/halshs-00439256/.
- Brabham, DC. Crowdsourcing as a model for problem-solving: an introduction and cases. Convergence: The International Journal of Research into New Media Technologies 2008, 14, 75–90. [Google Scholar] [CrossRef]
- Brabham, DC. Crowdsourcing: a model for leveraging online communities. In: Delwiche A, Henderson J (eds) The Routledge handbook of participatory culture (in press).
- Vukovic, M. Crowdsourcing for enterprises. In: Proceedings of the 2009 Congress on Services – I. Washington, DC, USA: IEEE Computer Society, 2009, pp. 686–692.
- Geiger D, Seedorf S, Schader M. Managing the crowd: towards a taxonomy of crowdsourcing processes. In: Proceedings of the seventeenth Americas conference on information systems, Detroit, Michigan, 4–7 August.
- Doan A, Ramakrishnan R, Halevy AY. Crowdsourcing systems on the Worldwide Web. Communications of the ACM 2011, 54, 86–96.
- Brabham, D.C. Moving the crowd at iStockphoto: the composition of the crowd and motivations for participation in a crowdsourcing application. First Monday 2008, 13, 1–22. [Google Scholar] [CrossRef]
- Burger-Helmchen T, Penin J. The limits of crowdsourcing inventive activities: what do transaction cost theory and the evolutionary theories of the firm teach us? In: Workshop on Open Source innovation, Strasbourg, France, 2010.
- Hossain, M; Kauranen, I. Crowdsourcing: a comprehensive literature review. Strategic Outsourcing: An International Journal 2015, 8, 2–22. [CrossRef]
- Hossain, M. "Users' motivation to participate in online crowdsourcing platforms." 2012 International Conference on Innovation Management and Technology Research. IEEE, 2012.
- Chandler, D., Kapelner, A. "Breaking monotony with meaning: Motivation in crowdsourcing markets." Journal of Economic Behavior & Organization 90 (2013): 123-133.
- Jeppesen, L. B., & Lakhani, K. R. Marginality and problem-solving effectiveness in broadcast search. Organisation Science 2010, 21, 1016–1033.
- Liu, H. K. Crowdsourcing: Citizens as co-producers of public services. Policy & Internet 2021, 13, 315–331. [Google Scholar]
- Roiu, C. I. Searching, Learning, Gaming-Engaging students with Europeana’s digital archives. International Journal of Advanced Statistics and IT&C for Economics and Life Sciences 2020, 10, 14–22. [Google Scholar]
- Zhang, H., Leung, X. Y., Bai, B., & Li, Y. Uncovering crowdsourcing in tourism apps: A grounded theory study. Tourism Management 2021, 87, 104389.
- Zhang, X., Zhang, W., Zhao, Y. C., & Zhu, Q. Imbalanced volunteer engagement in cultural heritage crowdsourcing: a task-related exploration based on causal inference. Information Processing & Management 2022, 59, 103027.
- Gunther, A., Schall, M., & Wang, C. H. The creation and evolution of the Transcription Center, Smithsonian Institution's digital volunteer platform. Collections 2016, 12, 87–96.
- Economou, M.; Meintani, E. Promising beginnings? Evaluating museum mobile phone apps. In Proceedings of the Conference Given in the Congress ' Rethinking Technology in Museums, Emerging Experiences', University of Limerick, Limerick, Ireland, 26–27 May 2011. Available online: http://eprints.gla.ac.uk/104173/ (accessed on 13 March 2023).
- Owens, T. Digital cultural heritage and the crowd. Curator: The Museum Journal 2013, 56, 121–130. [Google Scholar] [CrossRef]
- Stiglitz, J. E. Knowledge as a global public good. Global public goods: International cooperation in the 21st century 1999, 308, 308–325. [Google Scholar]
- Constantinidis, D. Crowdsourcing culture: Challenges to change. Cultural heritage in a changing world 2016, 215–234. [Google Scholar]
- APAA. Association for the Protection of Afghan Archaeology. Available at: http:// www.apaa.info/ (Accessed: March 17, 2023).
- The Economist (2016) Introducing "RECOVR mosul", the Economist's first VR experience. The Economist Newspaper. Available at: https://www.economist.com/prospero/2016/05/20/introducing-recovr-mosul-the-economists-first-vr-experience (Accessed: March 17, 2023).
- Lorenzetti, E., Maiellaro N., Mapping the tangible and intangible elements of the historical buildings and spaces, CNR-IRCrES Working Paper 2/2020, Istituto di Ricerca sulla Crescita Economica Sostenibile, 2020.
- https://www.unesco.org/en/legal-affairs/recommendation-concerning-protection-national-level-cultural-and-natural-heritage.
- https://www.wipo.int/export/sites/www/tk/en/docs/1982-folklore-model-provisions.pdf.
- https://www.unesco.org/en/legal-affairs/recommendation-safeguarding-traditional-culture-and-folklore.
- https://whc.unesco.org/archive/1992/whc-92-conf002-12e.pdf.
- https://ich.unesco.org/doc/src/00031-EN.pdf.
- Seitel, Peter, ed. Safeguarding Traditional Cultures: A Global Assessment. Washington, D.C.: Center for Folklife and Cultural Heritage, Smithsonian Institution, 2001.
- https://whc.unesco.org/archive/global94.htm#debut.
- https://ich.unesco.org/doc/src/Proclamation_guide-2000_version-EN.pdf.
- https://ich.unesco.org/doc/src/00111-EN.pdf.
- https://en.unesco.org/about-us/legal-affairs/unesco-universal-declaration-cultural-diversity.
- UNESCO, ICH. Basic Texts of the 2003 Convention for the Safeguarding of the Intangible Cultural Heritage; UNESCO: Paris, France, 2020 Available at: https://ich.unesco.org/en/convention.
- Bortolotto C. (2013), Partecipazione, antropologia e patrimonio, in “La partecipazione nella salvaguardia del patrimonio culturale immateriale: aspetti etnografici, economici e tecnologici, Associazione per la Salvaguardia del Patrimonio Culturale Immateriale (ASPACI), Progetto E.CH.I. Etnografie italo-svizzere per la valorizzazione del patrimonio immateriale, 2007-2013, p. 4.
- https://ich.unesco.org/doc/src/ICH-03-2024-EN.doc.
- https://www.aess.regione.lombardia.it/wp-content/uploads/2015/11/ReportASPACI2_ISBN_web.pdf.
- https://www.coe.int/it/web/venice/faro-convention.
- Padiglione, V., & Broccolini, A. “Uscirne insieme”. Farsi comunità patrimoniale. AM Antropologia Museale 2017, 13, 37–39.
- De Rossi, A. (2019). Riabitare l'Italia: le aree interne tra abbandoni e riconquiste. Donzelli editore.
- https://www.agenziacoesione.gov.it/lacoesione/le-politiche-di-coesione-in-italia-2014-2020/strategie-delle-politiche-di-coesione/strategia-nazionale-per-le-aree-interne/.
- Calvaresi, C. (2015). Una strategia nazionale per le aree interne: diritti di cittadinanza e sviluppo locale. Territorio, (2015/74).
- Anzera, G., & De Guglielmo, C. SNAI: Un approccio allo sviluppo tra governance multilivello e cambiamento istituzionale. Rivista Trimestrale di Scienza dell’Amministrazione Studi di Teoria e Ricerca Sociale 2018, 4.
- Barca, F., McCann, P., & Rodríguez-Pose, A. The case for regional development intervention: place-based versus place-neutral approaches. Journal of regional science 2012, 52, 134–152.
- Brandano, M., & Mastrangioli, A. Quanto è importante il turismo nelle aree interne italiane? Un’analisi sulle aree pilota. EYESREG 2020, 10, 1–6.
- Lucatelli, S. La strategia nazionale, il riconoscimento delle aree interne. Territorio 2015, (2015/74).
- OCSE (2022), OECD Tourism Trends and Policies 2016, Paris: OECD Publishing. Available at: https://www.oecd.org/cfe/tourism/oecd-tourism-trends-and-policies-20767773.htm.
- Daldanise, G. From place-branding to community-branding: A collaborative decision-making process for cultural heritage enhancement. Sustainability 2020, 12, 10399. [Google Scholar] [CrossRef]
- Scaffidi, F. Soft power in recycling spaces: Exploring spatial impacts of regeneration and youth entrepreneurship in Southern Italy. Local Economy 2019, 34, 632–656. [Google Scholar] [CrossRef]
- Artese M. T. & Gagliardi I. (2015) "Terminologia agroalimentare del Patrimonio Immateriale AESS: un’applicazione informatica per la strutturazione dei termini attraverso lessici e thesauri disponibili online." in La terminologia dell'agroalimentare 10 (2015): 45.
- Artese M. T. & Gagliardi I. (2017) Inventorying Intangible Cultural Heritage on the Web: a Life-cycle Approach. International Journal of Intangible Heritage Vol. 12 (2017).
- Gherardini, F., Santachiara, M., & Leali, F. Enhancing heritage fruition through 3D virtual models and augmented reality: an application to Roman artefacts. Virtual Archaeology Review 2019, 10, 67–79.
- Prayag, G., & Del Chiappa, G. Nostalgic feelings: motivation, positive and negative emotions, and authenticity at heritage sites. Journal of Heritage Tourism 2021, 1–16.
- Smith, L. (2006). Uses of heritage. Routledge.
- UNESCO (2014). Culture for development indicators. Available at: https://en.unesco.org/creativity/activities/cdis.
- Tricarico, L., Missikoff, C., & Fulghesu, F. Spunti per un'agenda territoriale su educazione e cultura: contesti di apprendimento inclusivi e pratiche di innovazione sociale. Archivio di studi urbani e regionali 2022, 133, 130–154. [CrossRef]
- Seitsonen, O. Crowdsourcing cultural heritage: public participation and conflict legacy in Finland. Journal of Community Archaeology & Heritage 2017, 4, 115–130. [Google Scholar]
- Clemente, P. (1993): "La ricerca nella prospettiva del 'patrimonio culturale' demo-etno-antropologici: Appunti per una discussione". In Llorenç Prats i Canals and Montserrat Iniesta i González (coords.), El patrimonio etnológico: Actas del VI Congreso de Antropología. Tenerife 1993. Santa Cruz de Tenerife: Asociación Canaria de Antropología, pp. 13–38.
- Augé, M. (1995). Non-Places: Introduction to an Anthropology of Supermodernity. Translated by John Howe. London: Verso. V: London.
- Bragaglia, F., & Krähmer, K. 'Art Barricades' and 'Poetic Legitimation For squatted spaces: Metropolis, Rome and Cavallerizza Reale, Turin. Tracce urbane. Rivista italiana transdisciplinare di studi urbani 2018, (4).
- Busacca, M., & Paladini, R. Creativity and Social Capital: The Pillars of Venice’s Success in the New European Bauhaus Programme. Social Sciences 2022, 11, 545.
- Belle’, B. M. (2021). Unused public buildings and civic actors. a new way to rethink urban regeneration processes. In New Metropolitan Perspectives: Knowledge Dynamics and Innovation-driven Policies Towards Urban and Regional Transition Volume 2 (pp. 898-904). Springer International Publishing.



Disclaimer/Publisher’s Note: The statements, opinions and data contained in all publications are solely those of the individual author(s) and contributor(s) and not of MDPI and/or the editor(s). MDPI and/or the editor(s) disclaim responsibility for any injury to people or property resulting from any ideas, methods, instructions or products referred to in the content. |
© 2023 by the authors. Licensee MDPI, Basel, Switzerland. This article is an open access article distributed under the terms and conditions of the Creative Commons Attribution (CC BY) license (http://creativecommons.org/licenses/by/4.0/).
