Submitted:
26 April 2023
Posted:
27 April 2023
You are already at the latest version
Abstract
Keywords:
1. Introduction
2. CHP based on thermodynamic cycles
2.1. CHP based on Rankine cycles
2.1.1. Coal-fired co-generation system
- HIGH BACK-PRESSURE HEATING
- HEAT PUMP WASTE HEAT RECOVERY
- ZERO-OUTPUT MODIFICATION OF LOW-PRESSURE TURBINE
- CO-GENERATION UNIT PEAK REGULATION
2.1.2. Fossil and renewable energy sources complementary co-generation system
2.1.3. Biomass-based co-generation system
- DIRECT BURNING POWER GENERATION
- BIOMASS AND COAL CO-FIRED POWER GENERATION

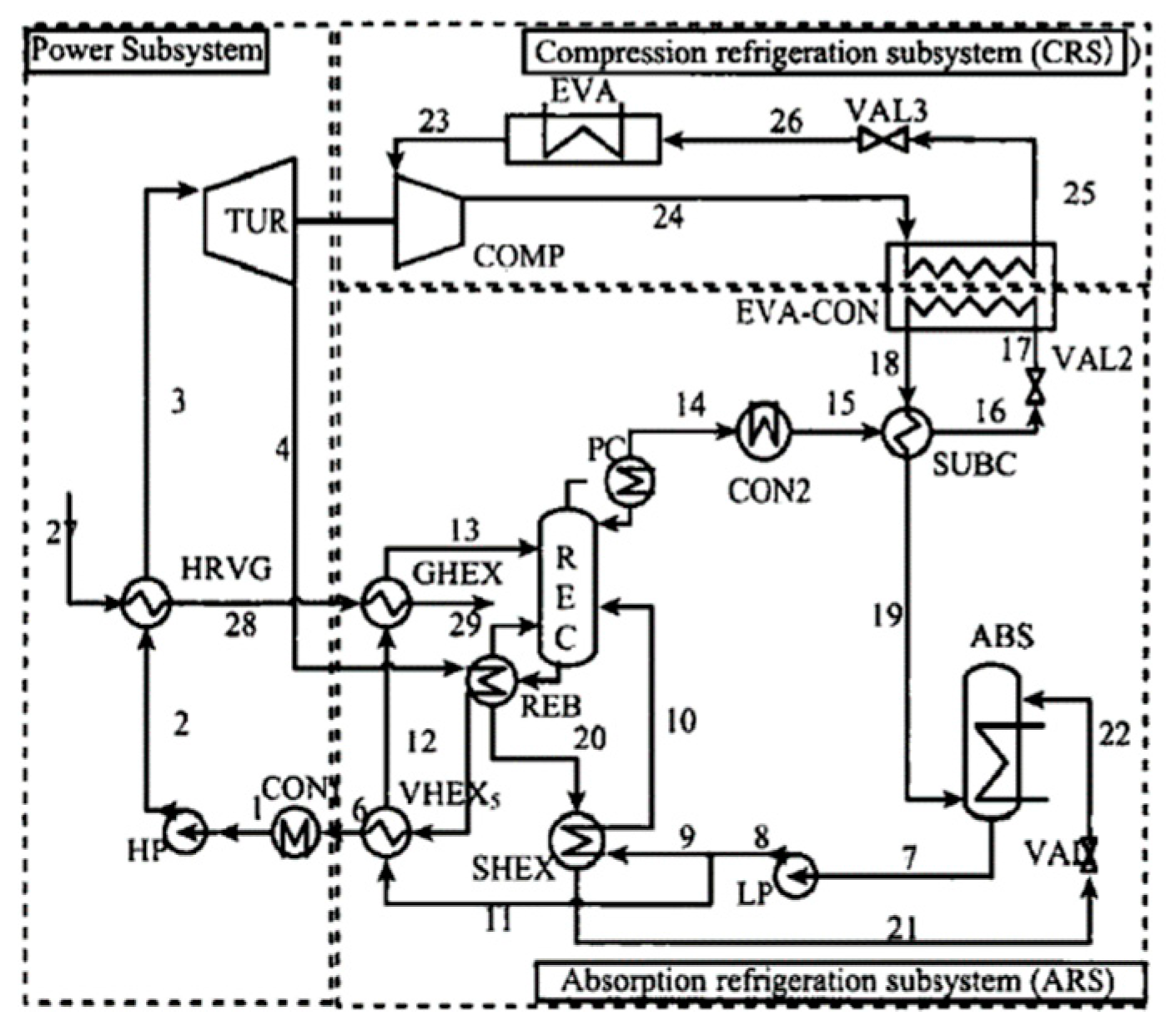
![]() |
![]() |
2.2. CHP based on organic Rankine cycle
2.2.1. System integration of renewable energy driven CHP

2.2.2. Optimization of CHP based on ORC
| Author(s) | Brief Title | Highlights | Ref. |
| Freeman et al. (2015) |
An assessment of solar-powered ORC systems for CHP | An average electrical power of 89W plus an 86% hot water coverage are demonstrated. A total system cost as low as £2700 and a levelised cost electricity of 44 p/kW h are reported. | [50] |
| Uday et al. (2016) |
Performance analysis of solar cogeneration system | System utilizes solar thermal energy for the operations without auxiliary heaters. Three different system integrations are experimentally investigated in UAE. Economical benefits of solar cogeneration system are also reported. | [51] |
| Javan et al. (2016) |
Fluid selection optimization of a (CCHP) system | Feasibility study of employing CCHP from waste heat of ICE for residential buildings. Working fluid selection for low grade waste heat recovery. Multi-objective optimization of a CCHP system. | [52] |
| Kang et al. (2017) |
A CHP-HP Coupling System and Optimization Analysis | The energy efficiency and motion efficiency of the system are 142.2% and 22.6% respectively. | [53] |
| Ozlu et al. (2016) |
Performance assessment of a new multigeneration system | The maximum energy efficiency and exergy efficiency is 36% and 44%, respectively. The total work output for electricity is 116 kW, and the CO2 reduction is 476 tons per year. | [54] |
| Ahmadi et al. (2012) |
Exergo-environmental analysis of a ORC for trigeneration | The thermodynamic modelling and exergoenvironmental analysis of a trigeneration system. The exergy results show that combustion chamber and heat exchanger are the two main sources of irreversibility. | [55] |
| Mago et al. (2010) |
Analysis and optimization of CHP-ORC systems | For the 24h a day operation, the average cost, PEC, and CDE reductions are 25.9%, 26.1%, and 26.5%, respectively. For the 12h a day operation, they are 19%, 19%, and 20%, respectively. | [56] |
| Wang et al. (2015) |
Multi-objective optimization of a CCHP driven by solar energy | Multi-objective optimization of a combined cooling, heating and power system driven by solar energy. | [57] |
2.3. Stirling cycle
2.3.1. Biomass driven systems



2.3.2. Solar and fossil energy as fuel

3. CHP based on internal combustion cycles
3.1. Gas turbine co-generation system
3.1.1. CHP with large-scale gas turbines or combined cycles

![]() |
3.1.2. CHP with micro gas turbine


3.2. CHP based on reciprocating engine
| Author(s) | Brief Title | Highlights | Ref. |
| Celador et al. (2011) | Stratified hot water storage tanks in CHP |
The economic feasibility of using hot water storage tank in residential cogeneration power plant is studied by using TRNSYS software. | 83 |
| Ehyaei et al.(2012) | ICE in residential buildings | Technical, economic, environmental feasibility and exergy evaluation of residential building ICE. | 84 |
| Yildirim et al.(2012) | Exergoeconomic analysis for a CHP system | exergoeconomic analysis of a CHP system, the capital investment cost, the operating and maintenance costs and the total cost of this system is 649$/h, 149.6$/h and 810.2$/h, respectively | 88 |
| Li et al. (2014) | ICE using biogas | Electricity generation of biogas, Water-cooled engine, Heat dissipation, Efficiency of energy usage, energy efficiency of 28.45%, exergy efficiency corresponds to 27.36%. | 85 |
| Rovas et al. (2015) | Exergy evaluation of a smart-CHP | Exergy analysis of thermal power plants powered by ICE and fueled by Mediterranean agricultural food processing biomass; Exergy efficiency is 26% - 33%. | 86 |
| Goyal et al. (2015) |
Performance of IC engine CCHP |
Performance and emission analysis and comparison of single cylinder diesel engine cogeneration, cogeneration and cogeneration. The single generation exergy efficiency is 29.6%. | 89 |
| Aliehyaei et al. (2015) | Analysis of simple ICE and CHP ICE |
Compared with ICE CHP, the entropy generation of simple ICE in economic and environmental analysis CHP mode is reduced by 30%. | 90 |
| Taie et al. (2018) | Thermodynamic of an ICE micro-CHP | The thermodynamic study of a micro cogeneration system driven by a 1 kW Honda Ecowell engine shows that its electrical efficiency is 23%. | 91 |
| Darzi et al. (2019) | Thermodynamic investigation of a micro-CHP | Study on the influence of gas fuel on two-stroke direct injection engine in small cogeneration system. | 87 |
3.3. Efficient use of high-temperature exhaust gas of engine
4. CHP based on non- thermodynamic cycles
4.1. PVT
4.1.1. Simulation study


4.1.2. Experimental research



4.2. Fuel cell
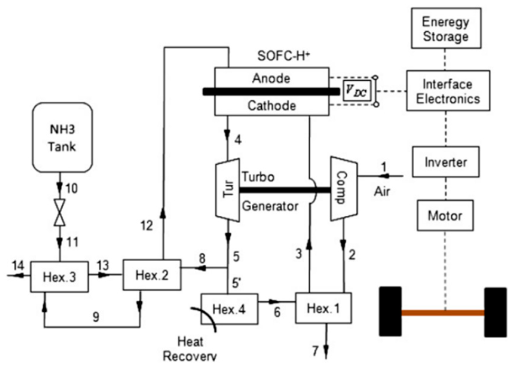
![]() |
4.2.1. Optimized design parameters
4.2.2. Operating status
5. Conclusion
Author Contributions
Funding
Data Availability Statement
Conflicts of Interest
References
- Tian, H.; Liu, P. Challenges and opportunities of Rankine cycle for waste heat recovery from internal combustion engine. Progress in Energy and Combustion Science 2021, 84. [Google Scholar] [CrossRef]
- Bhattacharya, M.; Paramati, S. R. The effect of renewable energy consumption on economic growth: Evidence from top 38 countries. Applied Energy 2016, 162, 733–741. [Google Scholar] [CrossRef]
- Fan, X. c.; Wang, W. q. Analysis and countermeasures of wind power curtailment in China. Renewable and Sustainable Energy Reviews 2015, 52, 1429–1436. [Google Scholar] [CrossRef]
- Rosen, M. A. Energy, environmental, health and cost benefits of cogeneration from fossil fuels and nuclear energy using the electrical utility facilities of a province. Energy for Sustainable Development 2009, 13, (1), 43–51. [Google Scholar] [CrossRef]
- Wang, L.; Chen, Y. h. Reconstruction scheme and test analysis for heating supply with high back pressure of a 300MW unit. Turbine Technology 2018, 60, 385–388. [Google Scholar]
- Tian, S.; Wang, S. Research on energy saving reconstruction technology of 330MW air cooling unit. Energy Conservation 2016, 35, 72–74. [Google Scholar]
- ZHang, P.; Yang, T. The Economy Analysis of the High Back Pressure Heating Technology on Direct Air-colled Unit. Turbine Technology 2014, 56, (03), 209–212. [Google Scholar]
- Gong, X. M.; Cui, H. P. Analysis on operation characteristics of high back-pressure heating for large air-cooling units. Thermal Power Generation 2018, 47, (08), 103–109. [Google Scholar]
- Li, Y.; Mi, P. Full operating conditions optimization study of new co-generation heating system based on waste heat utilization of exhausted steam. Energy Conversion and Management 2018, 155, 91–99. [Google Scholar] [CrossRef]
- Zhang, H. S.; Zhao, H. B. Performance analysis of the coal-fired power plant with combined heat and power (CHP) based on absorption heat pumps. Journal of the Energy Institute 2016, 89, (1), 70–80. [Google Scholar] [CrossRef]
- Sun, F.; Fu, L. A new waste heat district heating system with combined heat and power (CHP) based on ejector heat exchangers and absorption heat pumps. Energy 2014, 69, 516–524. [Google Scholar] [CrossRef]
- Ommen, T.; Markussen, W. B. Heat pumps in combined heat and power systems. Energy 2014, 76, 989–1000. [Google Scholar] [CrossRef]
- Liang, Y.; Shu, G. Investigation of a cascade waste heat recovery system based on coupling of steam Rankine cycle and NH3-H2O absorption refrigeration cycle. Energy Conversion and Management 2018, 166, 697–703. [Google Scholar] [CrossRef]
- Cho, H.; Sarwar, R. Design and feasibility study of combined heat and power systems integrated with heat pump. Applied Thermal Engineering 2016, 93, 155–165. [Google Scholar] [CrossRef]
- Sun, J.; Fu, L. Experimental study of heat exchanger basing on absorption cycle for CHP system. Applied Thermal Engineering 2016, 102, 1280–1286. [Google Scholar] [CrossRef]
- Wang, X.; Zhao, X. Entransy analysis of secondary network flow distribution in absorption heat exchanger. Energy 2018, 147, 428–439. [Google Scholar] [CrossRef]
- Xie, X.; Jiang, Y. Absorption heat exchangers for long-distance heat transportation. Energy 2017, 141, 2242–2250. [Google Scholar] [CrossRef]
- Wu, W.; Wang, B. Absorption heating technologies: A review and perspective. Applied Energy 2014, 130, 51–71. [Google Scholar] [CrossRef]
- Sun, J.; Fu, L. A review of working fluids of absorption cycles. Renewable and Sustainable Energy Reviews 2012, 16, (4), 1899–1906. [Google Scholar] [CrossRef]
- Liu, S.; ZHeng, L. J. Analysis on heating supply retrofit of a 200 MW unit by cutting off the low-pressure cylinder steam admission. Huadian Technology 2020, 42, (06), 76–82. [Google Scholar]
- Li, S. M.; Liu, Q. S. Flexibility Transformation Analysis of 350 MW Supercritical Cogeneration Unit. Power Generation Technology 2018, 39, (05), 449–454. [Google Scholar]
- Guo, R. H.; Wang, L. P. Research and application of low pressure rotor optical shaft heating for 200MW pure condensing Unit. Resource Conservation and Environmental Protection 2019, 209, (04), 3–5. [Google Scholar]
- Yang, L.; Liu, Y. L. Operation optimization of cogeneration unit equipped with heat accumulator. Thermal Power Generation 2020, 49, (04), 70–76. [Google Scholar]
- Salpakari, J.; Mikkola, J. Improved flexibility with large-scale variable renewable power in cities through optimal demand side management and power-to-heat conversion. Energy Conversion and Management 2016, 126, 649–661. [Google Scholar] [CrossRef]
- Hedegaard, K.; Münster, M. Influence of individual heat pumps on wind power integration-Energy system investments and operation. Energy Conversion and Management 2013, 75, 673–684. [Google Scholar] [CrossRef]
- Mathiesen, B. V.; Lund, H. Comparative analyses of seven technologies to facilitate the integration of fluctuating renewable energy sources. IET Renewable Power Generation 2009, 3, (2).
- Wang, L.; Chen, X. Contribution from urban heating to China's 2020 goal of emission reduction. Environ Sci Technol 2011, 45, (11), 4676–81. [Google Scholar] [CrossRef]
- ZOSCHAK, R. J.; Wu, S. F. Studies of the direct input of solar energy to a fossil-fueled central station steam power plant. Solar Energy 1975, 17, 297–305. [Google Scholar] [CrossRef]
- Hu, E.; Yang, Y. Solar thermal aided power generation. Applied Energy 2010, 87, (9), 2881–2885. [Google Scholar] [CrossRef]
- Yang, Y.; Yan, Q. An efficient way to use medium-or-low temperature solar heat for power generation-integration into conventional power plant. Applied Thermal Engineering 2011, 31, (2-3), 157-162.
- Popov, D. An option for solar thermal repowering of fossil fuel fired power plants. Solar Energy 2011, 85, (2), 344–349. [Google Scholar] [CrossRef]
- Zhang, M.; Du, X. Performance of double source boiler with coal-fired and solar power tower heat for supercritical power generating unit. Energy 2016, 104, 64–75. [Google Scholar] [CrossRef]
- Zhu, Y.; Zhai, R. Exergy destruction analysis of solar tower aided coal-fired power generation system using exergy and advanced exergetic methods. Applied Thermal Engineering 2016, 108, 339–346. [Google Scholar] [CrossRef]
- Li, P.; Nord, N. Integrated multiscale simulation of combined heat and power based district heating system. Energy Conversion and Management 2015, 106, 337–354. [Google Scholar] [CrossRef]
- Ziębik, A.; Budnik, M. Thermodynamic indices assessing the integration of coal-fired CHP plants with post-combustion CO2 processing units (CPU). Energy Conversion and Management 2013, 73, 389–397. [Google Scholar] [CrossRef]
- Bhuiyan, A. A.; Blicblau, A. S. A review on thermo-chemical characteristics of coal/biomass co-firing in industrial furnace. Journal of the Energy Institute 2018, 91, (1), 1–18. [Google Scholar] [CrossRef]
- Luo, Y. Z. Analysis on commercialization prospect of straw power generation. Research and Approach 2005, 27, (03), 43–45. [Google Scholar]
- McIlveen Wright, D. R.; Huang, Y. A technical and environmental analysis of co-combustion of coal and biomass in fluidised bed technologies. Fuel 2007, 86, (14), 2032–2042. [Google Scholar] [CrossRef]
- Kastanaki, E.; Vamvuka, D. Thermogravimetric studies of the behavior of lignite–biomass blends during devolatilization. Fuel Processing Technology 2002, 77-78, 159-166.
- Vamvuka, D.; Kakaras, E. Pyrolysis characteristics and kinetics of biomass residuals mixtures with lignite. Fuel 2003, 82, (15-17), 1949-1960.
- Chen, H.; Goswami, D. Y. A review of thermodynamic cycles and working fluids for the conversion of low-grade heat. Renewable and Sustainable Energy Reviews 2010, 14, (9), 3059–3067. [Google Scholar] [CrossRef]
- Lecompte, S.; Huisseune, H. Review of organic Rankine cycle (ORC) architectures for waste heat recovery. Renewable and Sustainable Energy Reviews 2015, 47, 448–461. [Google Scholar] [CrossRef]
- Tchanche, B. F.; Lambrinos, G. Low-grade heat conversion into power using organic Rankine cycles-A review of various applications. Renewable and Sustainable Energy Reviews 2011, 15, (8), 3963–3979. [Google Scholar] [CrossRef]
- Soltani, R.; Dincer, I. Thermodynamic analysis of a novel multigeneration energy system based on heat recovery from a biomass CHP cycle. Applied Thermal Engineering 2015, 89, 90–100. [Google Scholar] [CrossRef]
- Karellas, S.; Braimakis, K. Energy-exergy analysis and economic investigation of a cogeneration and trigeneration ORC–VCC hybrid system utilizing biomass fuel and solar power. Energy Conversion and Management 2016, 107, 103–113. [Google Scholar] [CrossRef]
- Boyaghchi, F. A.; Chavoshi, M. Monthly assessments of exergetic, economic and environmental criteria and optimization of a solar micro-CCHP based on DORC. Solar Energy 2018, 166, 351–370. [Google Scholar] [CrossRef]
- Montazerinejad, H.; Ahmadi, P. Advanced exergy, exergo-economic and exrgo-environmental analyses of a solar based trigeneration energy system. Applied Thermal Engineering 2019, 152, 666–685. [Google Scholar] [CrossRef]
- Al Sulaiman, F. A.; Dincer, I. Exergy modeling of a new solar driven trigeneration system. Solar Energy 2011, 85, (9), 2228–2243. [Google Scholar] [CrossRef]
- Freeman, J.; Hellgardt, K. An assessment of solar-powered organic Rankine cycle systems for combined heating and power in UK domestic applications. Applied Energy 2015, 138, 605–620. [Google Scholar] [CrossRef]
- Uday Kumar, N. T.; Mohan, G. Performance analysis of solar cogeneration system with different integration strategies for potable water and domestic hot water production. Applied Energy 2016, 170, 466–475. [Google Scholar] [CrossRef]
- Javan, S.; Mohamadi, V. Fluid selection optimization of a combined cooling, heating and power (CCHP) system for residential applications. Applied Thermal Engineering 2016, 96, 26–38. [Google Scholar] [CrossRef]
- Kang, S.; Lu, L. A Novel CHP-HP Coupling System and its Optimization Analysis by Genetic Algorithm. Energy Procedia 2017, 105, 2089–2094. [Google Scholar] [CrossRef]
- Ozlu, S.; Dincer, I. Performance assessment of a new solar energy-based multigeneration system. Energy 2016, 112, 164–178. [Google Scholar] [CrossRef]
- Ahmadi, P.; Dincer, I. Exergo-environmental analysis of an integrated organic Rankine cycle for trigeneration. Energy Conversion and Management 2012, 64, 447–453. [Google Scholar] [CrossRef]
- Mago, P. J.; Hueffed, A. Analysis and optimization of the use of CHP-ORC systems for small commercial buildings. Energy and Buildings 2010, 42, (9), 1491–1498. [Google Scholar] [CrossRef]
- Wang, M.; Wang, J. Multi-objective optimization of a combined cooling, heating and power system driven by solar energy. Energy Conversion and Management 2015, 89, 289–297. [Google Scholar] [CrossRef]
- Thombare, D. G.; Verma, S. K. Technological development in the Stirling cycle engines. Renewable and Sustainable Energy Reviews 2008, 12, (1), 1–38. [Google Scholar] [CrossRef]
- Zare, S.; Tavakolpour saleh, A. R. Design and optimization of Stirling engines using soft computing methods: A review. Applied Energy 2021, 283. [Google Scholar] [CrossRef]
- Ferreira, A. C.; Silva, J. Assessment of the Stirling engine performance comparing two renewable energy sources: Solar energy and biomass. Renewable Energy 2020, 154, 581–597. [Google Scholar] [CrossRef]
- Salehi, A.; Mousavi, S. M. Energy, exergy, and environmental (3E) assessments of an integrated molten carbonate fuel cell (MCFC), Stirling engine and organic Rankine cycle (ORC) cogeneration system fed by a biomass-fueled gasifier. International Journal of Hydrogen Energy 2019, 44, (59), 31488–31505. [Google Scholar] [CrossRef]
- Damirchi, H.; Najafi, G. Micro Combined Heat and Power to provide heat and electrical power using biomass and Gamma-type Stirling engine. Applied Thermal Engineering 2016, 103, 1460–1469. [Google Scholar] [CrossRef]
- Cardozo, E.; Erlich, C. Integration of a wood pellet burner and a Stirling engine to produce residential heat and power. Applied Thermal Engineering 2014, 73, (1), 671–680. [Google Scholar] [CrossRef]
- Chen, J.; Li, X. Energetic, economic, and environmental assessment of a Stirling engine based gasification CCHP system. Applied Energy 2021, 281. [Google Scholar] [CrossRef]
- Najafi, G.; Hoseini, S. S. Optimization of combustion in micro combined heat and power (mCHP) system with the biomass-Stirling engine using SiO2 and Al2O3 nanofluids. Applied Thermal Engineering 2020, 169. [Google Scholar] [CrossRef]
- Udeh, G. T.; Michailos, S. A techno-enviro-economic assessment of a biomass fuelled micro-CCHP driven by a hybrid Stirling and ORC engine. Energy Conversion and Management 2021, 227. [Google Scholar] [CrossRef]
- Arashnia, I.; Najafi, G. Development of Micro-scale Biomass-fuelled CHP System Using Stirling Engine. Energy Procedia 2015, 75, 1108–1113. [Google Scholar] [CrossRef]
- Laing, D.; Trabing, C. Second generation sodium heat pipe receiver for a USAB V-160 stirling engine:evaluation of on-sun test results using the proposed IEA guidelines and analysis of heat pipe damage. Journal of Solar Energy Engineering 1997, 119, 279–285. [Google Scholar] [CrossRef]
- Laing, D.; Palsson, M. Hybrid dish/stirling systems: combustor and heat pipe receiver development. Journal of Solar Energy Engineering 2002, 124, 176–181. [Google Scholar] [CrossRef]
- Moghadam, R. S.; Sayyaadi, H. Sizing a solar dish Stirling micro-CHP system for residential application in diverse climatic conditions based on 3E analysis. Energy Conversion and Management 2013, 75, 348–365. [Google Scholar] [CrossRef]
- Babaelahi, M.; Jafari, H. Analytical design and optimization of a new hybrid solar-driven micro gas turbine/stirling engine, based on exergo-enviro-economic concept. Sustainable Energy Technologies and Assessments 2020, 42. [Google Scholar] [CrossRef]
- Wang, Z.; Han, W. Proposal and assessment of a new CCHP system integrating gas turbine and heat-driven cooling/power cogeneration. Energy Conversion and Management 2017, 144, 1–9. [Google Scholar] [CrossRef]
- Krewinkel, R. A review of gas turbine effusion cooling studies. International Journal of Heat and Mass Transfer 2013, 66, 706–722. [Google Scholar] [CrossRef]
- Rian, A. B.; Ertesvåg, I. S. Exergy Evaluation of the Arctic Snøhvit Liquefied Natural Gas Processing Plant in Northern Norway-Significance of Ambient Temperature. Energy and Fuels 2012, 26, (2), 1259–1267. [Google Scholar] [CrossRef]
- Yoru, Y.; Karakoc, T. H. Dynamic energy and exergy analyses of an industrial cogeneration system. International Journal of Energy Research 2010, 34, (4), 345–356. [Google Scholar] [CrossRef]
- Ahmadi, P.; Almasi, A. Multi-objective optimization of a combined heat and power (CHP) system for heating purpose in a paper mill using evolutionary algorithm. International Journal of Energy Research 2012, 36, (1), 46–63. [Google Scholar] [CrossRef]
- Yang, B.; CHen, L. Exergy performance analyses of an irreversible two-stage intercooled regenerative reheated closed Brayton CHP plant. Int. J. Exergy 2014, 4, (4), 459–483. [Google Scholar] [CrossRef]
- Hou, S.; Zhang, F. Optimization of a combined cooling, heating and power system using CO2 as main working fluid driven by gas turbine waste heat. Energy Conversion and Management 2018, 178, 235–249. [Google Scholar] [CrossRef]
- Maghanki, M. M.; Ghobadian, B. Micro combined heat and power (MCHP) technologies and applications. Renewable and Sustainable Energy Reviews 2013, 28, 510–524. [Google Scholar] [CrossRef]
- Balli, O.; Aras, H. Energetic and exergetic performance evaluation of a combined heat and power system with the micro gas turbine (MGTCHP). International Journal of Energy Research 2007, 31, (14), 1425–1440. [Google Scholar] [CrossRef]
- Haydar, A.; Ozgur, B. Exergoeconomic Analysis of a Combined Heat and Power System with the Micro Gas Turbine (MGTCHP). Energy Exploration and Exploitation 2008, 26, (1), 53–70. [Google Scholar]
- Campos-Celador, Á.; Pérez-Iribarren, E. Thermoeconomic analysis of a micro-CHP installation in a tertiary sector building through dynamic simulation. Energy 2012, 45, (1), 228–236. [Google Scholar] [CrossRef]
- Thu, K.; Saha, B. B. Thermodynamic analysis on the part-load performance of a microturbine system for micro/mini-CHP applications. Applied Energy 2016, 178, 600–608. [Google Scholar] [CrossRef]
- Pirkandi, J.; Jokar, M. A. Simulation and multi-objective optimization of a combined heat and power (CHP) system integrated with low-energy buildings. Journal of Building Engineering 2016, 5, 13–23. [Google Scholar] [CrossRef]
- Lei, H.; Han, D. Study on different heat supplementation strategies for a combined cooling, heating and power system. Applied Thermal Engineering 2018, 144, 558–570. [Google Scholar] [CrossRef]
- Campos Celador, A.; Odriozola, M. Implications of the modelling of stratified hot water storage tanks in the simulation of CHP plants. Energy Conversion and Management 2011, 52, (8-9), 3018-3026.
- Ehyaei, M. A.; Ahmadi, P. Feasibility study of applying internal combustion engines in residential buildings by exergy, economic and environmental analysis. Energy and Buildings 2012, 55, 405–413. [Google Scholar] [CrossRef]
- Yingjian, L.; Qi, Q. Energy balance and efficiency analysis for power generation in internal combustion engine sets using biogas. Sustainable Energy Technologies and Assessments 2014, 6, 25–33. [Google Scholar] [CrossRef]
- Rovas, D.; Zabaniotou, A. Exergy analysis of a small gasification-ICE integrated system for CHP production fueled with Mediterranean agro-food processing wastes: The SMARt-CHP. Renewable Energy 2015, 83, 510–517. [Google Scholar] [CrossRef]
- Darzi, M.; Johnson, D. Gaseous fuels variation effects on first and second law analyses of a small direct injection engine for micro-CHP systems. Energy Conversion and Management 2019, 184, 609–625. [Google Scholar] [CrossRef]
- Yildirim, U.; Gungor, A. An application of exergoeconomic analysis for a CHP system. International Journal of Electrical Power and Energy Systems 2012, 42, (1), 250–256. [Google Scholar] [CrossRef]
- Goyal, R.; Sharma, D. Performance and emission analysis of CI engine operated micro-trigeneration system for power, heating and space cooling. Applied Thermal Engineering 2015, 75, 817–825. [Google Scholar] [CrossRef]
- Aliehyaei, M.; Atabi, F. Exergy, Economic and Environmental Analysis for Simple and Combined Heat and Power IC Engines. Sustainability 2015, 7, (4), 4411–4424. [Google Scholar] [CrossRef]
- Taie, Z.; West, B. Detailed thermodynamic investigation of an ICE-driven, natural gas-fueled, 1 kWe micro-CHP generator. Energy Conversion and Management 2018, 166, 663–673. [Google Scholar] [CrossRef]
- Deng, J.; Wang, R. Z. A review of thermally activated cooling technologies for combined cooling, heating and power systems. Progress in Energy and Combustion Science 2011, 37, (2), 172–203. [Google Scholar] [CrossRef]
- Liu, M.; Zhang, N. Proposal and analysis of a novel ammonia-water cycle for power and refrigeration cogeneration. Energy 2007, 32, (6), 961–970. [Google Scholar] [CrossRef]
- Zhang, N.; Lior, N. Methodology for thermal design of novel combined refrigeration/power binary fluid systems. International Journal of Refrigeration 2007, 30, (6), 1072–1085. [Google Scholar] [CrossRef]
- Liu, M. Study on integrated power/refrigeration system and low CO2 emission power system with LNG cryogenic energy utilization. Doctor, Universigy of Chinese Academy of Sciences, China, 2008.
- CHen, Y.; Han, W. A new refrigeration system for low-temperature applications based on the power/refrigeration cycle coupling. Journal of engineering thermophysics 2015, 36, (10), 2077–2082. [Google Scholar]
- Sun, L. L. Mechanism and system integration study on power/cooling cogeneration cycle using waste heat. Doctor, Universigy of Chinese Academy of Sciences, China, 2013.
- Kasaeian, A.; Bellos, E. Solar-driven polygeneration systems: Recent progress and outlook. Applied Energy 2020, 264. [Google Scholar] [CrossRef]
- Bianchini, A.; Guzzini, A. Photovoltaic/thermal (PV/T) solar system: Experimental measurements, performance analysis and economic assessment. Renewable Energy 2017, 111, 543–555. [Google Scholar] [CrossRef]
- Charalambous, P. G.; Maidment, G. G. Photovoltaic thermal (PV/T) collectors: A review. Applied Thermal Engineering 2007, 27, (2-3), 275-286.
- Kasaeian, A.; Eshghi, A. T. A review on the applications of nanofluids in solar energy systems. Renewable and Sustainable Energy Reviews 2015, 43, 584–598. [Google Scholar] [CrossRef]
- Azizipanah-Abarghooee, R.; Niknam, T. Coordination of combined heat and power-thermal-wind-photovoltaic units in economic load dispatch using chance-constrained and jointly distributed random variables methods. Energy 2015, 79, 50–67. [Google Scholar] [CrossRef]
- Vorobiev, Y. V.; González-Hernández, J. Analysis of Potential Conversion Efficiency of a Solar Hybrid System With High-Temperature Stage. Journal of Solar Energy Engineering 2006, 128, (2), 258–260. [Google Scholar] [CrossRef]
- Akrami, E.; Gholami, A. Integrated an innovative energy system assessment by assisting solar energy for day and night time power generation: Exergetic and Exergo-economic investigation. Energy Conversion and Management 2018, 175, 21–32. [Google Scholar] [CrossRef]
- Zeng, R.; Zhang, X. Optimization and performance comparison of combined cooling, heating and power/ground source heat pump/photovoltaic/solar thermal system under different load ratio for two operation strategies. Energy Conversion and Management 2020, 208. [Google Scholar] [CrossRef]
- Raja, A. A.; Huang, Y. Novel parabolic trough solar collector and solar photovoltaic/thermal hybrid system for multi-generational systems. Energy Conversion and Management 2020, 211. [Google Scholar] [CrossRef]
- Behzadi, A.; Arabkoohsar, A. Comparative performance assessment of a novel cogeneration solar-driven building energy system integrating with various district heating designs. Energy Conversion and Management 2020, 220. [Google Scholar] [CrossRef]
- Kasaeian, A.; Khanjari, Y. Effects of forced convection on the performance of a photovoltaic thermal system: An experimental study. Experimental Thermal and Fluid Science 2017, 85, 13–21. [Google Scholar] [CrossRef]
- Saygin, H.; Nowzari, R. Performance evaluation of a modified PV/T solar collector: A case study in design and analysis of experiment. Solar Energy 2017, 141, 210–221. [Google Scholar] [CrossRef]
- Slimani, M. E. A.; Amirat, M. A detailed thermal-electrical model of three photovoltaic/thermal (PV/T) hybrid air collectors and photovoltaic (PV) module: Comparative study under Algiers climatic conditions. Energy Conversion and Management 2017, 133, 458–476. [Google Scholar] [CrossRef]
- Sun, L. L.; Li, M. Effect of tilt angle and connection mode of PVT modules on the energy efficiency of a hot water system for high-rise residential buildings. Renewable Energy 2016, 93, 291–301. [Google Scholar] [CrossRef]
- Aste, N.; Del Pero, C. Performance monitoring and modeling of an uncovered photovoltaic-thermal (PVT) water collector. Solar Energy 2016, 135, 551–568. [Google Scholar] [CrossRef]
- Chen, F.; Yin, H. Fabrication and laboratory-based performance testing of a building-integrated photovoltaic-thermal roofing panel. Applied Energy 2016, 177, 271–284. [Google Scholar] [CrossRef]
- Hazami, M.; Riahi, A. Energetic and exergetic performances analysis of a PV/T (photovoltaic thermal) solar system tested and simulated under to Tunisian (North Africa) climatic conditions. Energy 2016, 107, 78–94. [Google Scholar] [CrossRef]
- Wang, Z.; Zhang, J. Experimental investigation of the performance of the novel HP-BIPV/T system for use in residential buildings. Energy and Buildings 2016, 130, 295–308. [Google Scholar] [CrossRef]
- Boudghene Stambouli, A.; Traversa, E. Fuel cells, an alternative to standard sources of energy. Renewable and Sustainable Energy Reviews 2002, 6, 297–306. [Google Scholar] [CrossRef]
- Yang, Y.; Zhang, H. Multi-objective optimization for efficient modeling and improvement of the high temperature PEM fuel cell based Micro-CHP system. International Journal of Hydrogen Energy 2020, 45, (11), 6970–6981. [Google Scholar] [CrossRef]
- Fryda, L.; Panopoulos, K. D. Exergetic analysis of solid oxide fuel cell and biomass gasification integration with heat pipes. Energy 2008, 33, (2), 292–299. [Google Scholar] [CrossRef]
- Baniasadi, E.; Dincer, I. Energy and exergy analyses of a combined ammonia-fed solid oxide fuel cell system for vehicular applications. International Journal of Hydrogen Energy 2011, 36, (17), 11128–11136. [Google Scholar] [CrossRef]
- Arab, G.; Ghadamian, H. Thermo-economic modeling of an atmospheric SOFC/CHP cycle: an exergy based approach. Mechanics and Industry 2014, 15, (2), 113–121. [Google Scholar] [CrossRef]
- Abraham, F.; Dincer, I. Thermodynamic analysis of Direct Urea Solid Oxide Fuel Cell in combined heat and power applications. Journal of Power Sources 2015, 299, 544–556. [Google Scholar] [CrossRef]
- Gholamian, E.; Zare, V. Integration of biomass gasification with a solid oxide fuel cell in a combined cooling, heating and power system: A thermodynamic and environmental analysis. International Journal of Hydrogen Energy 2016, 41, (44), 20396–20406. [Google Scholar] [CrossRef]
- Au, S. F.; McPhail, S. J. The influence of operating temperature on the efficiency of a combined heat and power fuel cell plant. Journal of Power Sources 2003, 122, (1), 37–46. [Google Scholar] [CrossRef]
- Staffell, I.; Green, R. Cost targets for domestic fuel cell CHP. Journal of Power Sources 2008, 181, (2), 339–349. [Google Scholar] [CrossRef]
- El-Sharkh, M. Y.; Rahman, A. Evolutionary programming-based methodology for economical output power from PEM fuel cell for micro-grid application. Journal of Power Sources 2005, 139, (1-2), 165-169.
- El-Sharkh, M. Y.; Tanrioven, M. Cost related sensitivity analysis for optimal operation of a grid-parallel PEM fuel cell power plant. Journal of Power Sources 2006, 161, (2), 1198–1207. [Google Scholar] [CrossRef]
- Hawkes, A. D.; Aguiar, P. Techno-economic modelling of a solid oxide fuel cell stack for micro combined heat and power. Journal of Power Sources 2006, 156, (2), 321–333. [Google Scholar] [CrossRef]
- Hawkes, A.; Leach, M. Cost-effective operating strategy for residential micro-combined heat and power. Energy 2007, 32, (5), 711–723. [Google Scholar] [CrossRef]
- Ferguson, A.; Ismet Ugursal, V. Fuel cell modelling for building cogeneration applications. Journal of Power Sources 2004, 137, (1), 30–42. [Google Scholar] [CrossRef]











Disclaimer/Publisher’s Note: The statements, opinions and data contained in all publications are solely those of the individual author(s) and contributor(s) and not of MDPI and/or the editor(s). MDPI and/or the editor(s) disclaim responsibility for any injury to people or property resulting from any ideas, methods, instructions or products referred to in the content. |
© 2023 by the authors. Licensee MDPI, Basel, Switzerland. This article is an open access article distributed under the terms and conditions of the Creative Commons Attribution (CC BY) license (http://creativecommons.org/licenses/by/4.0/).




