Submitted:
21 April 2023
Posted:
23 April 2023
You are already at the latest version
Abstract
Keywords:
1. Introduction
2. Materials and Methods
2.1. Zwicker’s model and Tonality
2.2. Study of JNDs in sound quality metrics
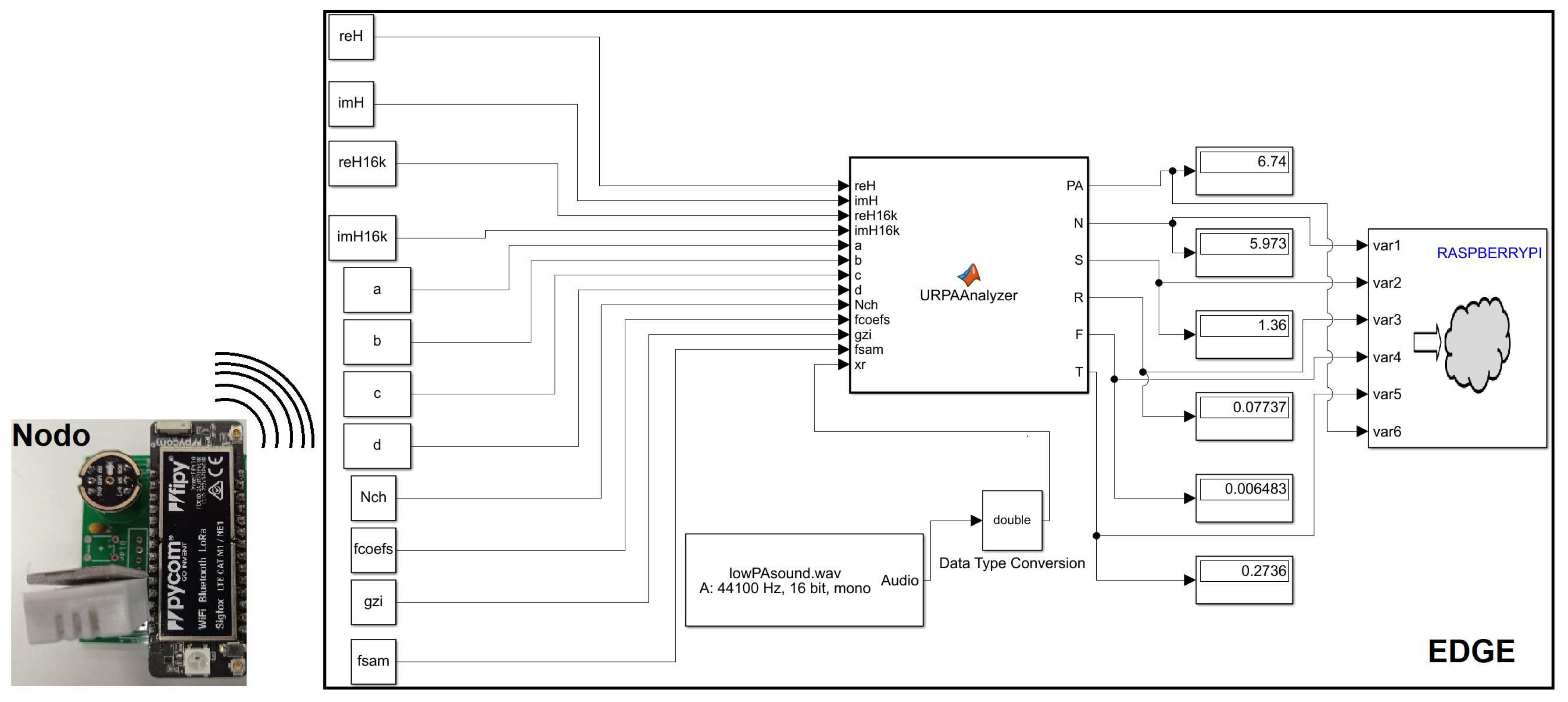
3. Architecture implementation
3.1. Calibration procedure
4. Results and discussion
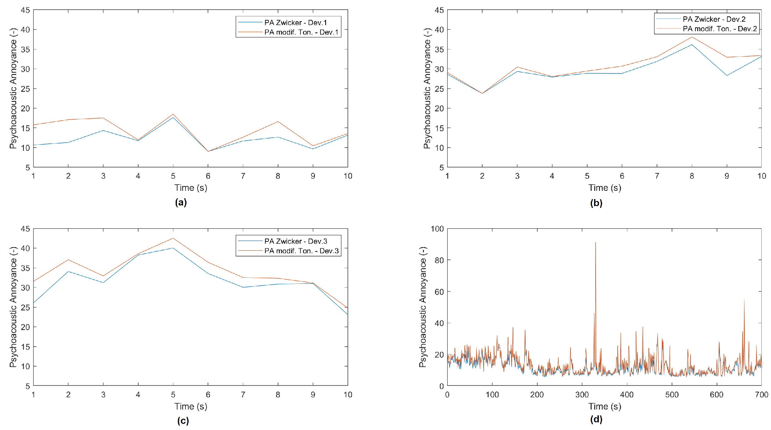
4.1. Application of the system to compare models’ results
4.2. Application of the system to a specific site: UCAM Campus
4.3. JND in the UCAM Campus
5. Conclusions
Author Contributions
Funding
Institutional Review Board Statement
Informed Consent Statement
Conflicts of Interest
| 1 |
https://www.youtube.com/watch?v=_MDzFgznDxg&t=34s (pneumatic hammer recording) (accessed on 13/04/2023) |
References
- ISO 12913-1:2014. Acoustics — Soundscape — Part 1: Definition and Conceptual Framework, 2014.
- ISO 12913-2:2018. Acoustics — Soundscape — Part 2: Data collection and reporting requirements, 2018.
- Dunbavin, P. ISO/TS 12913-2:2018 – Soundscape – Part 2: Data collection and reporting requirements – what’s it all about? Acoustics Bulletin 2018, 43, 55–57. [Google Scholar]
- Lopez-Ballester, J.; Pastor-Aparicio, A.; Felici-Castell, S.; Segura-Garcia, J.; Cobos, M. Enabling Real-Time Computation of Psycho-Acoustic Parameters in Acoustic Sensors Using Convolutional Neural Networks. IEEE Sensors Journal 2020, 20, 11429–11438. [Google Scholar] [CrossRef]
- Montoya-Belmonte, J.; Navarro, J.M. Long-Term Temporal Analysis of Psychoacoustic Parameters of the Acoustic Environment in a University Campus Using a Wireless Acoustic Sensor Network. Sustainability 2020, 12. [Google Scholar] [CrossRef]
- Castro, F.L.; Brambilla, G.; Iarossi, S.; Fredianelli, L. The LIFE NEREiDE project: psychoacoustic parameters and annoyance of road traffic noise in an urban area . In Proceedings of the Proceedings of the Euronoise Conference (Euronoise 2018); , 2018.area. In Proceedings of the Proceedings of the Euronoise Conference (Euronoise 2018); p. 2018.
- Yang, X.; Wang, Y.; Zhang, R.; Zhang, Y. Physical and Psychoacoustic Characteristics of Typical Noise on Construction Site: “How Does Noise Impact Construction Workers’ Experience?”. Frontiers in Psychology 2021, 12, 3143. [Google Scholar] [CrossRef]
- ISO 532:2017. Acoustics — Methods for Calculating Loudness — Part 1: Zwicker Method; Part 2: Moore-Glasberg Method, 2017. [Google Scholar]
- Pastor-Aparicio, A.; Segura-Garcia, J.; Lopez-Ballester, J.; Felici-Castell, S.; García-Pineda, M.; Pérez-Solano, J.J. Psychoacoustic Annoyance Implementation With Wireless Acoustic Sensor Networks for Monitoring in Smart Cities. IEEE Internet of Things Journal 2020, 7, 128–136. [Google Scholar] [CrossRef]
- Pastor-Aparicio, A.; Segura-Garcia, J.; Lopez-Ballester, J.; Felici-Castell, S.; García-Pineda, M.; Pérez-Solano, J.J. Psychoacoustic Annoyance Implementation With Wireless Acoustic Sensor Networks for Monitoring in Smart Cities. IEEE Internet of Things Journal 2020, 7, 128–136. [Google Scholar] [CrossRef]
- Engel, M.; Fiebig, A.; Pfaffenbach, C.; Fels, J. A Review of the Use of Psychoacoustic Indicators on Soundscape Studies. Curr Pollution Rep 2021, 7, 359–378. [Google Scholar] [CrossRef]
- Arce, P.; Salvo, D.; Piñero, G.; Gonzalez, A. FIWARE based low-cost wireless acoustic sensor network for monitoring and classification of urban soundscape. Computer Networks 2021, 196, 108199. [Google Scholar] [CrossRef]
- Chen, C.Y. Monitoring time-varying noise levels and perceived noisiness in hospital lobbies. Building Acoustics 2021, 28, 35–55. [Google Scholar] [CrossRef]
- Bonet-Solà, D.; Martínez-Suquía, C.; Alsina-Pagès, R.M.; Bergadà, P. The Soundscape of the COVID-19 Lockdown: Barcelona Noise Monitoring Network Case Study. International Journal of Environmental Research and Public Health 2021, 18. [Google Scholar] [CrossRef]
- Raimbault, M.; Dubois, D. Urban Soundscapes: Experiences and Knowledge. Cities 2005, 22, 339–350. [Google Scholar] [CrossRef]
- Fastl, H.; Zwicker, E. Psychoacoustics: Facts and Models; Springer series in information sciences, Springer, 2007.
- Moore, B.C.J.; Glasberg, B.R.; Baer, T. A Model for the Prediction of Thresholds, Loudness, and Partial Loudness. J. Audio Eng. Soc 1997, 45, 224–240. [Google Scholar]
- Yonemura, M.; Lee, H.; Sakamoto, S. Subjective Evaluation on the Annoyance of Environmental Noise Containing Low-Frequency Tonal Components. International Journal of Environmental Research and Public Health 2021, 18. [Google Scholar] [CrossRef] [PubMed]
- Di, G.Q.; Chen, X.W.; Song, K.; Zhou, B.; Pei, C.M. Improvement of Zwicker’s psychoacoustic annoyance model aiming at tonal noises. Applied Acoustics 2016, 105, 164–170. [Google Scholar] [CrossRef]
- DIN45631/A1:2010. Calculation of loudness level and loudness from the sound spectrum - Zwicker method - Amendment 1: Calculation of the loudness of time-variant sound. Standard, Deutsches Institut Fur Normung E.V. (German National Standard), Beuth Verlag GmbH, D, 2010.
- DIN45692/A1:2009. Measurement technique for the simulation of the auditory sensation of sharpness. Standard, Deutsches Institut Fur Normung E.V. (German National Standard), Beuth Verlag GmbH, D, 2009.
- Jourdes, V. Estimation of Perceived Roughness. Student Thesis: Master, 2004.
- P. Daniel, R.W. Psychoacustical Roughness: Implementation of an Optimized Model. Acustica 1997, 83, 113–123.
- Aures, W. Procedure for Calculating the Sensory Euphony of Arbitrary Sound Signals. Acustica 1985, 59, 130–141. [Google Scholar]
- Terhardt, E.; Stoll, G.; Seewann, M. Algorithm for extraction of pitch and pitch salience from complex tonal signals. The Journal of the Acoustical Society of America 1982, 71, 679–688. [Google Scholar] [CrossRef]
- Zhong Zhang, M.S. Sound Quality User-defined Cursor Reading Control -Tonality Metric. Student Thesis, : Master, IMM, DTU Brüel & Kjær, 2003. [Google Scholar]
- Estreder, J.; Piñero, G.; de Diego, M.; Rämö, J.; Välimäki, V. Improved Aures tonality metric for complex sounds. Applied Acoustics 2023, 204, 109238. [Google Scholar] [CrossRef]
- Just Noticeable Difference. https://en.wikipedia.org/wiki/Just-noticeable_difference. (Accessed: 18/04/2023).
- You, J.; Jeon, J.Y. Just noticeable differences in sound quality metrics for refrigerator noise. Noise Control Engineering Journal 2008, 56, 414. [Google Scholar] [CrossRef]
- Pycom.io. Fipy, five network development board for IoT. https://pycom.io/product/fipy/, 2022. (Accessed: 28/12/2022).
- Pastor-Aparicio, A.; Lopez-Ballester, J.; Segura-Garcia, J.; Felici-Castell, S.; Cobos-Serrano, M.; Fayos-Jordán, R.; Pérez-Solano, J. Zwicker’s Annoyance model implementation in a WASN node. In Proceedings of the INTERNOISE 2019, 48th International Congress and Exhibition on Noise Control Engineering, 2019. [Google Scholar]
- Segura-Garcia, J.; Lopez-Ballester, J.; Pastor-Aparicio, A.; Felici-Castell, S.; Cobos-Serrano, M.; Pérez-Solano, J.; Soriano-Asensi, A.; Garcia-Pineda, M. Visualization of nuisance information in acoustic environments using an IoT system. In Proceedings of the INTERNOISE 2019, 48th International Congress and Exhibition on Noise Control Engineering, 2019. [Google Scholar]
- ThingSpeak. IoT Analytics - ThingSpeak Internet of Things. https://thingspeak.com/, 2023. (Accessed: 13/04/2023).








Disclaimer/Publisher’s Note: The statements, opinions and data contained in all publications are solely those of the individual author(s) and contributor(s) and not of MDPI and/or the editor(s). MDPI and/or the editor(s) disclaim responsibility for any injury to people or property resulting from any ideas, methods, instructions or products referred to in the content. |
© 2023 by the authors. Licensee MDPI, Basel, Switzerland. This article is an open access article distributed under the terms and conditions of the Creative Commons Attribution (CC BY) license (https://creativecommons.org/licenses/by/4.0/).