Preprint
Article

This version is not peer-reviewed.

How Sustainable Transportation Can Utilize Climate Change Technologies to Mitigate Climate Change

A peer-reviewed article of this preprint also exists.

Submitted:

19 April 2023

Posted:

19 April 2023

You are already at the latest version

Abstract
The build-up of greenhouse gases (GHGs) is causing warmness in the Earth’s atmosphere, resulting in climate change. The transport sector is one of the active members of GHG emissions and it is imperative to use sustainable transport sources to control climate change. The measure aims to encourage citizens to stop using their private vehicles as their choice of transport and instead opt for joint sustainable mobility during traveling. In this study, a quantitative research method was used and data were collected from a sample of 410 respondents through questionnaire. On the other hand, study also took a simulation-based (N=10000) sample size of private vehicle data. The data were analyzed using structural equation modelling. The results revealed that sustainable transportation, climate change technologies and electric rail vehicles reduce climate change in the ecoregions of China. We conclude that sustainable transportation policies could be formulated and implemented to reduce climate change. In response to the research results, it is recommended that, since climate change is a multi-level governance issue and the outdated pyramidal transport industry models must be shifted to a sustainable transportation system model.
Keywords: 
;  ;  ;  

1. Introduction

The transportation industry is crucial as it is an integral part of the economy and the environment. Investment, growth and carbon dioxide (CO2) emissions are all areas in which it has a significant impact on the economy and environment. More specifically, the transport sector creates acceptable and undesired outputs at a specific level of transportation inputs, such as traffic flow, traffic automobiles and energy consumption. Moreover, greenhouse gases (GHGs), especially CO2 emissions, have negative effects on countries, making climate change and ecological degradation urgent problems. Two-fourths of all greenhouse gas emissions came from the transportation industry.
Thus, the focus of this study is on transportation and its effect on climate change. This topic constitutes a new domain with largely unstudied potential in sustainable transportations to reduce carbon emissions and address climate change globally. Both personal mobility and the transportation of heavy objects have dramatically increased over the last century. This progress has been significantly influenced by the advancement of the internal combustion engine. Engine efficiency has increased and emissions have decreased significantly. Additional upgrades are needed to comply with local zero-emission regulations and global climate goals. Rapid renewable energy sources are essential for producing clean power and the wide-scale use of sustainable fuels. As every nation has a responsibility, the developing countries must learn to reduce their reliance on fossil fuels as their economies expand. They should indeed pursue their sustainability path and swiftly convey crucial insights to gain expertise. Technology evaluations should consider the influence of each life cycle stage rather than just the tailpipe emissions. It would be smart to adopt a fact-driven approach, keep various options open and build on prior accomplishments as it was considering the wide range of diverse uses across the transportation sector. A variety of low-carbon technologies should be pursued rather than placing all the stakes on one [1].
Work considering sustainable transportation to reduce carbon emission has a rich background to address the issue of climate change. Such as, Ref. [2] measured that create low-carbon transportation and land-use policies to address climate change, it is essential to understand the factors affecting climate change with the help of CO2 emissions. They aimed determining how the built environment (BE) involves CO2 emissions connected to commuting and affects climate change. Most studies were conducted in developed countries and evaluated the link between BE and CO2 emissions using conventional modeling, mainly considering direct effects associated with BE. Predicting the overall impact of BE on commuter CO2 emissions while accounting for the mediating role of GHG technologies is a research gap. This study, thus, looks at both direct and indirect effects of BE on CO2 emissions connected to commuting which change the climate.
Several authors found that sustainable development promotion with the help of forests and reduced adverse effects of global warming possibly address climate change, GHG emission reduction and improvement in environmental quality, which is sometimes increased due to transport related pollution [3,4,5,6]. The research addressed regional and local sources of CO2 and other GHG emissions. Globally speaking, 23% of the GHG emissions connected to energy in 2004 were from mobile sources of CO2. In the US, mobile sources accounted for 28% of all human-caused GHG emissions in 2004 and a whopping 39% of all CO2 emissions. Methane (CH4), nitrous oxide (N2O), and hydrofluorocarbons (HFCs) are driving the earth’s atmosphere warming condition. As part of the evaluation, the CO2 emissions for several megacities, the carbon footprint represented in CO2 and the CO2 per capita used as a sustainability scale are all examined to control climate change [7].
There has been increasing research effort and specialization in climate change and transportation factors. An important part of the economy and environment is the transportation industry. However, because of its fast growth, it significantly provides both beneficial and harmful outputs to the economy and the sustainable environment. Thus, it is necessary to assess transportation efficiency in relation to the economy and the sustainable environment. This research contributes to the debate by examining the combined influence of economic and environmental issues, in contrast to other studies that looked at environmental and economic consequences individually. Additionally, the impact of transportation-related climate change mitigation technologies is also examined using three outputs and five inputs for the 35 nations from 2000 to 2020 [8].In a nutshell, the paper contributes by examining the predictive impact of transportation and transportation infrastructure on climate change and climate resilient for the earth good atmosphere and mediating role of CO2 and GHG, technologies and electric rail vehicles According to the results, the efficiency levels are significantly influenced by technologies for reducing climate change in the transportation sector. Additionally, the combined influence of climate change mitigation technology and environmental research and development has a negative impact on transportation efficiency. Air transportation efficiency is more impacted by climate change mitigation technologies than by rail and road transportation. According to the findings, governments should concentrate on the policy ramifications for transportation inputs and desired and unwanted outcomes [8,9,10]. From the above systematic literature and critical scientific discussion, it is proved that CO2, a GHG, is released into the atmosphere when fossil fuels like gasoline and diesel are burned. The increase in GHG such as CO2, CH4, N2O and HFCs is warming the Earth’s atmosphere, which is changing the climate that is more hazardous from the transportation and their automobiles.
Using sustainable transportation methods is essential to reduce climate change since the transportation industry is one of the most significant contributors to GHG emissions, which is a big problem to the sustainable environment and climate change. The fight against climate change depends on new and developing technology, such as electric rail vehicles and buses, zero-carbon energy sources and implementation of policy for automobile vehicles. In other words, more severe weather events are being brought on by increased emissions and warming temperatures, which in turn are seriously disrupting transportation and infrastructure. In a similar vein, climate change could be guaranteed if the transportation infrastructure is updated and make transport vehicles more climate resilient, which demands large expenditures on the transportation infrastructure. Therefore, this research aims examining the effect of rail vehicle transport infrastructure on climate change and offers legislation policy to persuade people to use more friendly environmental forms of transportation over their automobiles in China. The rest portion of the study is organized as: section 2 offers literature review along with hypotheses, section three gives insights on data and methodology, section 4 is about results and discussion while section 5 concludes the research.

2. Literature Review

Over the past century, human mobility and the movement of large goods have expanded considerably with the help of transportation. The development of the internal combustion engine has tremendously impacted more emissions toward pollution [1]. For instance, Ref. [11] briefed that local zero-emission standards and global climate objectives need further renovations to meet these requirements and reduce carbon emissions. Ref. [12] described that producing clean energy and the wide-scale usage of sustainable fuels is impossible without the rapid development of renewable energy sources. Their findings revealed that a wide variety of diversified transportation purposes and the relationship between low-carbon technology and climate change are significant.
Ref. [2] stated that how CO2 emissions affect climate change and implement low-carbon transportation for a sustainable environment. Climate change and sustainable transport have a connection that further improves the pollutant environment for human beings. Ultimately, climate change mitigation and reduction in GHG emissions often exacerbated by automobile pollution [3,4,5,6]. Ref. [7] focused on CO2 and other GHG emissions from regional transportation and local resources. Findings showed that automobile CO2 sources accounted for 23% of global energy-related GHG emissions. Regarding human-caused GHGs, automobile sources accounted for 28% of all US emissions in 2004 and a staggering 39% of all CH4, N2O and HFC emissions. They have controlled climate change by examining CO2 emissions from several megacities, whereas carbon footprints in CO2 and the amount of CO2 per person were used as a sustainability measure.
Furthermore, lowering GHG emissions in the transportation industry could disturb the environment and causes climate change. Transport inefficiency is aggravated by the combined effect of climate change mitigation technologies. Climate change mitigation technologies have a more significant influence on air transportation efficiency as compared to rail and road transportation [8,9,10]. Studies on climate change and transportation have received more attention and expertise recently, but again GHG such as CO2 and HFCs are the factors that affect the earth’s atmosphere [13,14,15,16]. On the other hand, Ref. [8] suggested that the transportation business significantly influences both the economy and the environment. As a result of its rapid expansion sustained the economy but harmed the sustainable environment which is a detrimental factor. The suggestion was put forward to the policymakers that evaluate the hazardous transportation factors in the context of GHG.
The effectiveness of transportation industry has mainly been studied and several viable technological solutions have been found to sustain it. Such as, Ref. [17,18] pointed out that estimation of cities’ GHG emissions has improved. Cities need more data on GHG emissions from where the present issue comes from. The common practice of projecting 2020 emissions to the beginning of 2022 is no longer adequate. For instance, cities’ climate change objectives might include an aim to cut emissions from 2007 by 80% until 2030. The majority of other factors, such as transport traffic gases emission in the form of CO2, CH4, N2O, are the other hazardous to the sustainable environment. However, climate change and transportation have a relationship and need more expertise in mitigating global warming. The study found that GHGs such as CO2, CH4, N2O and HFCs have inverse association with climate change [14]. For example, Ref. [15] measured the reflection of the transportation industry and climate change and the intervening effect of GHGs. Likewise, zero GHG emissions are impossible due to transportation because fuel and petrol causes environmental disturbance and climate change. The study found that climate change mitigation technologies and road transport automation are not associated. Air and railway transportation could associate with climate change mitigation technologies [9].
Ref. [19] investigated the change in air pollution patterns during COVID-19 in China. They revealed that the change in air pollution from pre-COVID to active COVID was greater than in previous years due to the government's lockdown policies. In the period of post-COVID, air pollutant concentration is increasing. Air pollutants showed a positive correlation with COVID-19 cases. Although the COVID-19 pandemic had numerous negative effects on human health and the global economy. Ref. [20] also presented a spatial–spectral algorithm method to examine sustainable transportation and found a significant relation between climate change and spatial transportation efficiency. Ref. [21] studied the effect that strict controlling measures of COVID-19 epidemic have on air quality in Wuhan (city of China) from 2019 to 2021. They found that air-quality pollutants dwindled during active-COVID-19 retro. In addition, they evaluated the evolution of air contaminants from 2017 to 2021 and discovered that they all declined until 2020. The high correlation between the air quality index (AQI) and PM10 and PM2.5 is further supported by regression analysis.
Ref. [22] analyzed the influence of strict controlling measures of COVID-19 on the air quality of Anhui. Both regression and path analyses were taken in to account to identify the relationships. During the time of peak activity of COVID-19, they discovered a reduction in air pollution; 21% for PM10 and 19% for PM2.5. An AQI drop of 3% after COVID-19 indicates that air quality may deteriorate in the future, but an even more dramatic drop of 16% was reported while COVID-19 was at its peak. Similarly, Ref. [23] aimed predicting air pollution in China using data collected from 72 air quality monitoring stations and found a significant affiliation between transportation and air quality. In a similar vein, Ref. [24,25] used algorithm method and found vehicle infrastructure as significant predictor of climate change. In the context of above studies, it is proved that sustainable transportation and reduced carbon emissions could address climate change in China’s most developed cities which has not been analyzed before, thus, a gap exists. The Table 1 depicts a literature review and model analysis techniques, which are scientifically applied in the climate change domain.

2.1. Hypotheses

H1: Climate change technologies and electric rail vehicles collectively intervening the relationship between sustainable transportation and reduced climate change.
H2: Sustainable transportation has significant direct impact on the climate change technologies.
H3: Climate change technologies and electric rail vehicles mediate the relationship between sustainable transportation and reduced climate change.

3. Data and Methodology

The study used positivistic research methods associated with the quantitative research process. Each study design has rooted with ontology and epistemology which is the root of the examination stance. Such as, quantitative research measured objectivity of the reality and these objective things are universal and rigid in nature [26,27,28,29]. Similarly, every research has a population that has a specific parameter. The study population was “State-Owned Enterprises (SOEs)”.
The nature of the research was mixed method on the basis of data analysis. We have collected data with the help of survey and from previous adapted constructs. Diversified data analysis techniques were applied in the form of structural equational modelling (SEM) using AMOS and python software to draw simulation results which is one ubiquitous statistical technique. AMOS and computer-based software could predict good future direction [30,31]. Confirmatory factor analysis and structural model are used with the help AMOS [32]. In this regard, the prediction was measured through transportation and transportation infrastructure, CO2 and GHG and their predictive relationship with technologies, electric cars, climate change and climate resilient. Ref. [33] defined that quantitative technique and statistical tools could have compared previous results with the present scenario. These integrated technological tools could bring prediction for the future issues with the help of balance software, designs and analytical applications. Furthermore, engineering sciences and chemical engineering sciences measure the humane perspectives objective interpretation and computer-based coding for such type of complicated phenomenon and analysis technique [34]. This research used computer-based coding for the prediction of transportation and transportation infrastructure, CO2 and GHG and their predictive relationship with technologies, electric rail vehicles, climate change and climate resilient. Likewise, the rationale behind choosing the area of SOEs is to better understand the climate change agenda. This ministry is working on the control of climate change and their policies for SOEs on grassroots levels. In a nutshell, the study applied unique computer-based application and statistical modelling to measured and test the proposed hypotheses to draw conclusion for predictive objective interpretation.
Now a day, different health issues were announced in the last few years and researchers followed COVID-19 standard operating procedures. It is to be noted that the study used SOEs data with the help of python to better understand the transportation industry interpretation in the climate change. Moreover, the collected data were analyzed with the help of inferential statistics, and the items were arranged from the existing previous scientific literature. The study tested hypotheses and compare python results with the past scientific literature and predicted good sustainable transportation model for the future mitigating climate change with chemical engineering. With the help of local language researchers, administered questionnaire and collected data as well as researchers did python coding.
92 participants’ questionnaire were used for pilot testing and confirmed the questionnaire’s reliability and validity. The study measured 4 variables to generate the sample size for predication of the climate change. “G*Power software” was used, which is further link with the “power analysis”, for the sample size selection, and eq. (1) is the statistical derivation of sample size. A total of 410 respondents’ sample was generated based on number of variables. Similarly, 410 ministries of ecology given us response and the unit of analysis were employees and SEOs.
Ƴ = X β + ε X = 1 X 1 , X 2 . . . . . . X m   a n d   N × m + 1 , m a t r i x = X i β   o f   l e n g t h = m + 1 ε   o f   l e n g t h   N = ε i N ( 0 , σ
Suppose that….
H 0 : R 2 Y . B = 0 H 1 : R 2 Y . B > 0 .
The effect size and its equation for the sample size are given below:
f 2 = R 2   Y . B 1 R 2   Y . B R 2   Y . B = f 2 2 + f 2
Lastly, the paper examines the predictive impact of transportation and transportation infrastructure on climate change and climate resilient for the earth good atmosphere and mediating role of CO2 and GHG, technologies and electric rail vehicles. The analysis of SEM was used to measure the initial model. Similarly, python simulation and statistical model fit with the help of coefficient of determination conducted per change or variance in the earth atmosphere and climate change.
The paper constructed linearity with the help of linear model to study the transportation industry and its relationship and dependency on climate change and resilient, CO2, GHG, climate change technologies and electric rail vehicles. Like, previous tested dimensions, factors, indicators, and item were used from the previous existing literature. For instance, the “Sustainable Transportation Scale (4-items), Climate Change Technologies scale (3-items), Electric rail vehicles Scale (3-items), Reduce Climate Change scale (7-items)” [36]. On the other hand, the study used python for measuring the climate change effect due to transportation industry with secondary data of SOEs.
Researchers employed the formula for the F test linear multiple regression: fixed model and R2 deviation of predictors. AMOS and Python were used to assess the initial model and model fit. To get a better idea of how employees used climate technologies to reduce climate change, which is produced due to transportation industry. This research revealed two different models for the future prediction. For example, the initial model with four indicators, and its RMSEA and SRMR values are more than the cut-off points 0.642 and 0.201; however, the GFI, CFI, and NNFI values are lower than the cut-off point which indicates that there is not optimal fitness present. The χ2df and χ2/df values, on the other hand, were 2.288 and 2.210, both are over the cut-off limit. SEM and error terms, with the combination of six indicators were measured for the causal and effect theoretical relationship and to know the predictive inferential measure of the personnel perception regarding sustainable transportation and reduce climate change and resilient.
As a result, the model needs to be modified. For asymmetrical outcomes, data pre-processing actions were required to the modelling phase, to counter erroneous, blaring, insignificant results and repeated information were eliminated from the data. With various predictors and several regress process, the “sum of squared differences” between the line and the actual data point is minimized with the help of Eq. (2).
O t c o m e   i = ( model ) + error   i Y = ( b 0 + b 1   X i 1   + b 0 + b 2   X i 2   + . . .   b 0 + b n   X n   ) + ɛ i  
The SEM examines the extent of dependence in the linear equation model and ultimately contributes to structural modelling in applied statistics. The SEM's fundamental formula is depicted in Eq. (3).
( α . α ) = N r g 1 G N g   f µ g , g ,    x ( g ) ,    S ( g ) N = N r   F ( α . α ) f k l ( µ g g x g S g = log g + t r ( S g   g 1 + x g µ g   g 1   x g µ g .   c = ( N 1 1 ) F ( 1 ) = ( N 1 ) F . C = g = 1 G N g   F g = F N .
Regression equations are predicated on the idea that the data have been normalized and that any outliers have been eliminated. An evaluation of the model fit (second model) was carried out using bootstrapping to get accurate results and efficient predictions of people's perceptions of climate change and the transportation business.

4. Results

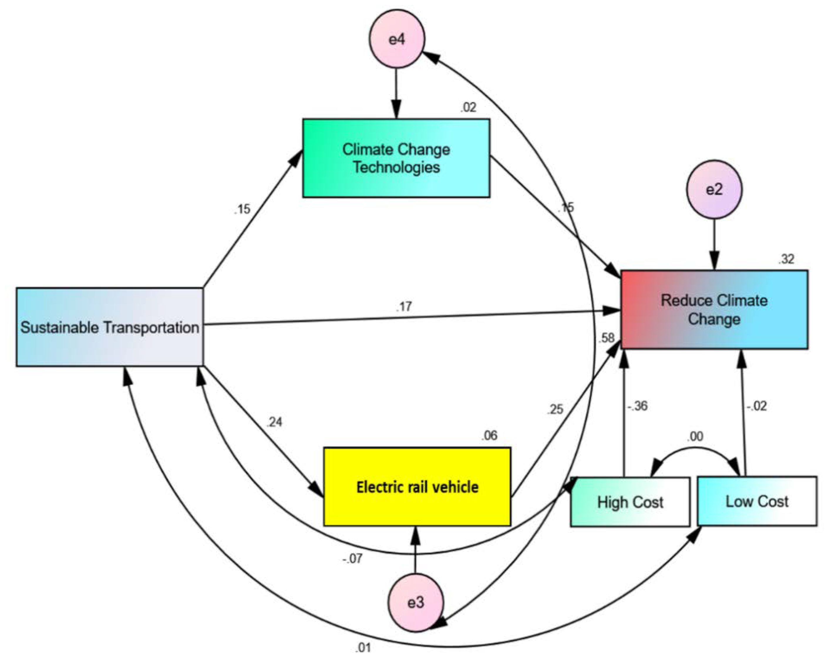
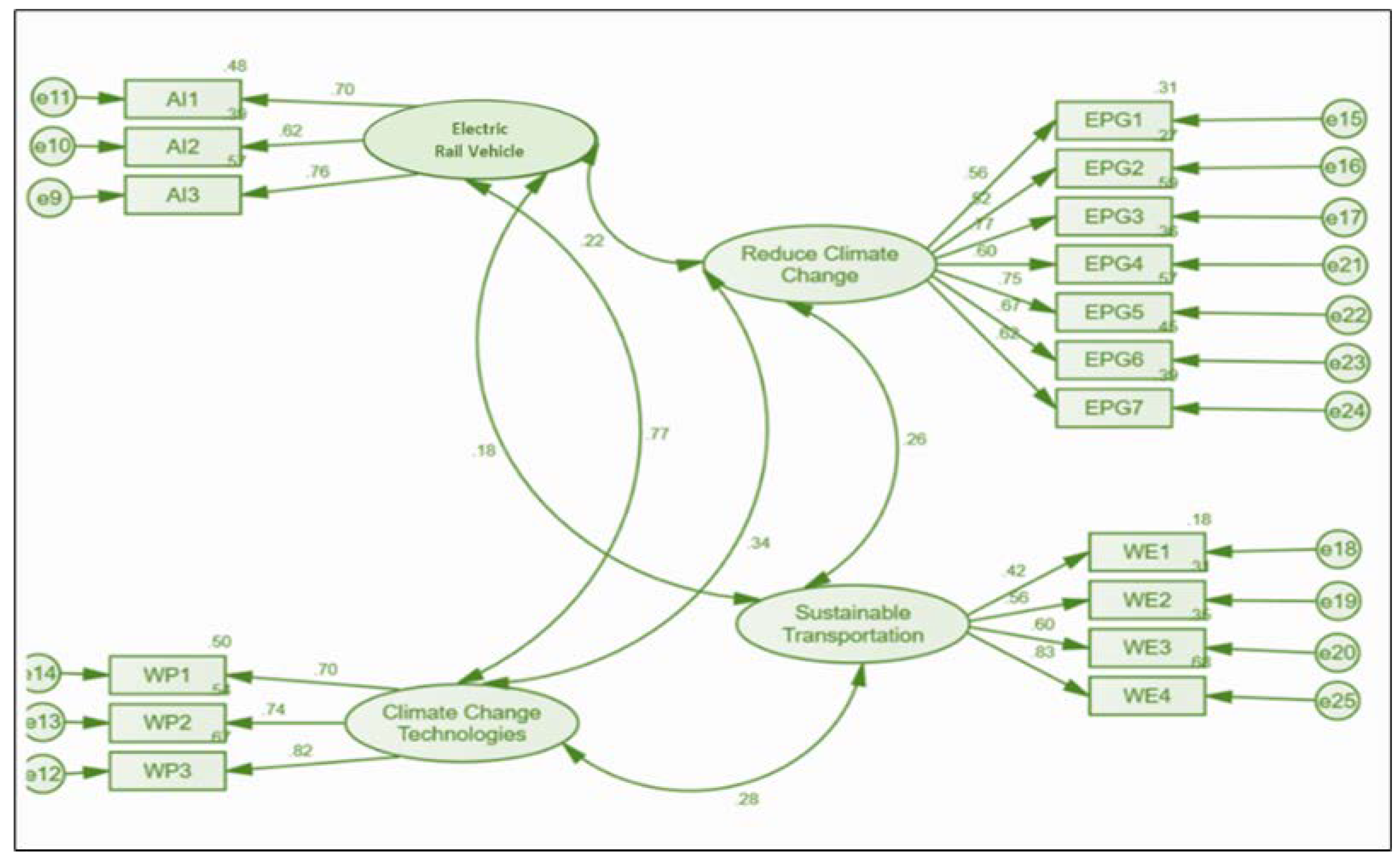
According to this study, all indicators are examined, and formula is developed for each (statement). Construct validity and dependability is good (see Figure 1), and the model may be used to assess structural equations in the future, as demonstrated in Figure 2. For reliable forecasting of reduced climate change, the fitness of first and second model is compared. In order to achieve the expected forecast statistical findings, the research included two control variables (high and low transportation costs) in the suggested model, along with covariate routes and error terms (e3 and e4). The model’s statistical significance is evaluated in light of these extra variables (See Figure 2 and Figure 3).
The primary objective of statistical path analysis is to identify any relationships between the variables under study. Using SEM, it is determined whether or not a group of variables is linked in some causal way. The R2 correlation between the initial fit and the subsequent fit models were discovered. An arrow-and-variable flowchart is used to show the causal flow or the absolute path of cause and effect for future prediction in linear analysis. Path analysis is an excellent method for measuring the relationship between direct and indirect causal effects and it shows the theoretical explanation of how various causes and effects interact to produce numerical outcomes in the form of diagram (ratio and percentages).
When doing path analysis, it is critical to demonstrate causal relationships between research outcomes and the variables used to predict them [1]. Indirect repercussions contribute to the advancement of scientific knowledge. Endogenous indicators are influenced by other variables or indicators when a variable has an indirect effect on it. The SEM was developed to examine the associations. Numerical display and model fit are shown in Table 2.
The statistical equation for the SEM had been proposed to measure the sustainable transportation in relations to reduce climate change. The Eq. 4 showed covariance-based model for the future climate changes reduction.
C ( α . α ) = N r g 1 G N g   f µ g , g ,    x ( g ) ,    S ( g ) N = N r   F ( α . α ) f k l ( µ g g x g S g = log g + t r ( S g   g 1 + x g µ g   g 1   x g µ g .   c = ( N 1 1 ) F ( 1 ) = ( N 1 ) F . C = g = 1 G N g F g = F N . D 1 C M I N   I n i t i a l   M o d e l = χ 2 d f = 2.288 C M I N   M o d e l   F i t = χ 2 d f = 8.329 χ 2 = 8.329 2.288 = 6.014 D 2   f m l   ( µ g g x g S g = f k l ( µ g g x g S g ) f k l ( µ g g x g S g = l o g g + t r s g g 1 + x g µ g g 1 ( x g µ g . I n i t i a l   M o d e l = χ 2 / d f = 2.210 M o d e l   f i t = χ 2 / d f = 6.582
The fit indices indicated that sustainable transportation, electric rail vehicles, climate change technologies and reduce climate change have good model fit indices, shown in Table 2. Similarly, the study found the absolute fit and the model were also significant with P<.00, and χ2 (6,404) = 8.329. The fit indices measurement explained that theory is correlated and the tested model is fit. The model fit representation is compulsory and its fit indices (GFI, CFI, NNFI, RMSEA, and SRMR) were compared in step 1 and step 2 for the final inferences. Because the chi-square test of absolute model fit is sensitive to sample size and parameter number, investigators usually employ descriptive fit statistics to evaluate the model’s total fit in data. The Eq. 5 calculates the absolute and relative fit indices.
G F I = 1 b f g , s g ) = 1 2   t r   [ K g 1 x g g 1 2 . M o d e l   f i t   v a l u e   o f   G F I = .948 C F I = 1 max ( Ĉ d , 0 ) max ( Ĉ b d b , 0 ) = 1 N C P NC P b ) R N I = 1 Ĉ d Ĉ b d b M o d e l   f i t   v a l u e   o f   C F I = .862 T L I = 1 Ĉ b d b Ĉ d Ĉ b d b 1 M o d e l   f i t   v a l u e   o f   T L I = .919 S R M R = g 1 G , . i 1 p R , j 1 j i , š g i j ;   σ g i j ) } g 1 G p   * ( g ) . M o d e l   f i t   v a l u e   o f   S R M R = .060 P o p u l a t i o n   R M S E A = F 0 d E s t i m a t e d   R M S E A = F 0 d L O   90 = δ L / n d H I   90 = δ U / n d R M S E A = .081
As a result, the Table 2 and graphical representation were evaluated on the set criteria [35] that the value of χ2/df should between 1 and 3. Likewise, the value of RMSEA and SRMR could be less than.08, while CFI, TLI, NNFI, and GFI values typically greater than .90 and are regarded a good value when it becomes .9 ≤ .8 then permitted in certain instances. The study model, which is also our saturation model, was fitted since the P values were smaller than (p<.05= 0.05) (Table 2). In the similar vie, the modification of model is very complex process if the result is fulfilling the prescribed criteria and changes were made in the model fit of the variables inter-correlation and the relationship of control variables. Such as, sustainable transportation, electric rail vehicles climate change technologies and reduce climate change were inter-correlated with endogenous constructs and exogenous path and the final model was fit during statistical modification indices. Because some of the elements were same in the content and context, as well as further modification indices suggested that variance and covariance should be drawn between error terms of variables. Furthermore, the study of Ref. [36] found that error term and covariance and further Ref. [37] defined that a quasi-experimental survey-based study is an important method to draw variance between legitimately factors. For instance, covariance errors should be at least 4.0. Moreover, the value of covariance, and the “chi-square change” were higher than 4.0 and it would be acceptable. Thus, the “chi-square change” value was 6.014. Basically, it was a modification process of the models and the early warning model suggested that the value is 6.0140. Consequently, the modification process has removed all the non-significant paths in step two and added some covariance paths, control variables. As a result, the value of RMSEA and SRMR of the model fit was again calculated and removed covariance insignificant paths in the second phase. The results revealed that the (RMSEA = 0.081) and (SRMR =0.060) had given the absolute model estimation. The importance of GFI = .949, CFI =0.862, and NNFI =0.919 were measured for the model fit. Similarly, the value of goodness of fit (χ2/df = 6.582) was increased, which is a sign of the excellent prediction. So, the study findings found that unique differences between proposed and saturated models partially existed. Now this saturated model was the perfect model for the projection between sustainable transportation and reduce climate change when added mediation model of climate change technologies and electric rail vehicles. As conclusion, the study inferenced that saturated model was fit, and the theoretical model do not need any modification for the model fitness (Figure 3).
The saturated model was depicted in the Figure 3 and path coefficient was significant. The P values were measured, which was less than .05. These paths showed that each path coefficient has significant relationship with each other. Similarly, the arrows indication of the paths is explained with beta values. The role of the beta value is important for the degree and direction with direct and indirect relationship. The independent variable is sustainable transportation and dependent variable is reduced climate change, which is further linked with mediation model of climate change technologies and electric rail vehicles. The model paths such as, sustainable transportation, climate change technologies and electric rail vehicles have predictive association with reduced climate change and the beta values (sustainable transportation <--- reduced climate change: β = .17***, sustainable transportation <--- climate change technologies: β = .15***, sustainable transportation <--- electric rail vehicles: β = .24***, climate change technologies <--- reduced climate change: β = .15***, electric rail vehicles <--- reduced climate change: β = .25***). These results concluded that both indirect and direct relationship exist between sustainable transportation, climate change technologies and electric rail vehicles and reduced climate change. The inferential data concluded that reduced climate change factor was a strong coefficient for sustainable transportation when climate change technologies and electric rail vehicles were applied. Similarly, the R2 variance was100×.110=11%. It means 11% variance would be occurred due to sustainable transportation into the reduced climate change. Likewise, R2 was measured for sustainable transportation, climate change technologies, electric rail vehicles with variance of 100×.164=16%. The R2 predicted total 16% change in the reduced climate change in the China per year if sustainable transportation considers climate change technologies and electric rail vehicles to the reduced climate change. Our hypothesis-1 was statistically justified that climate change technologies and electric rail vehicles collectively intervening the relationship between sustainable transportation and reduced climate change (Figure 3).
The study used the bootstrapping technique to assess the direct and indirect effects on study variables for the statistical sample enlargement in the model fit modification and estimations process. Sustainable transportation directly and indirectly affects through climate change technologies and electric rail vehicles and output of reduced climate change. In the similar context, it was indicated that a 5000-bootstrapped sample is reliable and valid for SEM based linear multiple regress relationship factors.
In this paper, it was hypothesized that sustainable transportation has significant direct impact on the climate change technologies, hypothesis-2 is accepted. Likewise, the results of direct effects (shown in Table 3) revealed that sustainable transportation has highly significant and positive predictor for electric rail vehicles. Whereas the sustainable transportation caused due to climate change technologies and electric rail vehicles which directly reduced climate change. The statistical direct theory concluded that wind sustainable transportation electric rail vehicles and climate change technologies could reduce climate change (Table 3).
On the other hand, the study hypothesized that climate change technologies and electric rail vehicles mediate the relationship between sustainable transportation and reduced climate change (Table 4), here hypothesis-3 is acknowledged. The results reported in Table 4 depicted indirect effects of climate change technologies and electric rail vehicles in the context of reduced climate change. Similarly, climate change technologies were found as positive intervening predictor for the reduced climate change. Similarly, the statistical model of electric power was significant and also positive mediator for reduced climate change at China ecology. The results revealed that overall mediation model can bring 16% change in the whole Chinese atmospheric conditions.
The projection of model fit and hypotheses testing showed that one controls variable hypothesis was not accepted, and all the theoretical and practical proposed hypotheses were accepted in the model. Such as, sustainable transportation could predict climate change technologies, electric rail vehicles, and reduced climate change in the ecoregions of China. Finally, the results of the paths concluded that six paths were significant except for one path which was insignificant and statistical projection is shown in Table 5.

4.1. Simulation and Forecasting Results

The simulation result is also beneficial for the theoretical modelling and simulation-based (N=10000) sample size of private vehicles is considered. The geographical ecoregions of China have involved on eleven subdivision ecoregions. The study also applied python to different data set for the graphical representation and depicted the results of sustainable transportation to reduce climate change (earth’s atmosphere warmness). This quasi experiment was done to aware the ecology ministry personnel regarding reduced change in the climate (earth’s atmosphere warmness) in the ecoregions of China. The data of sustainable transportation have showed some drastic results, and it was revealed that the combination of climate change technologies and electric rail vehicles could reduce climate change in the national level of China as well. Figure 4a–d showed the reduced model of climate change due to sustainable transportation in the ecoregions of China.
The real-time data trends were measured on the specific sampling base. Similarly, the ecoregions of China have some particular variation in the predictive training model, which is good due to sustainable transportation and reducing climate change in the future, it is revealed by forecasting measurement of the python data set. Figure 5a is considered to depict that without sustainable transportation, the climate will change abruptly, which is an alarming situation for the ecoregions of China. On the other hand, lines of the histography established that predictive changes could have occurred with the help of sustainable transportation which would reduce climate change (Figure 5b). However, the effect of GHGs (CH4, N2O and HFCs) were compared. It is proved that these three chemical elements individually and collectively affect (See Figure 6) the earth’s atmospheric conditions hazardously.
Figure 7 showed the earth’s atmosphere warmness on different earth-level surfaces. The findings revealed that unsustainable transportation and non-electric rail vehicles could increase 0.5% climate change in the ecoregions of China. Similarly, it is significantly measured that sustainable transportation could decrease or address climate change by up to 20% in the ecoregions of China.
Lastly, the study found unique combined results regarding sustainable transportation systems and reduced climate change at different alpha levels. In conclusion, a sustainable transportation system could reduce climate change at each alpha level if the climate change technologies and electric rail vehicles are implemented on the earth level. These possibilities would reduce climate change and address atmospheric conditions of the natural environment. The model was trained at different alpha levels and measured change in the reduced climate change factorability.

5. Discussion

China is one of the most advancing technological countries, which could reduce GHG emissions via a sustainable transportation industry. The study discovers China’s dynamic links between public transportation, cutting-edge technology and CO2 emissions. The study found that the novel dynamic autoregressive distributed lag simulation, sustainable transport and new technologies reduce pollution. The environmental cost of using public transportation and spending more money per person is higher. As a result, authorities should not encourage transport infrastructure and take advantage of innovative technology's significant environmental benefit of a clean environment. Similarly, the current study found that sustainable transportation system could reduce climate change at different ecoregions of China if the climate change technologies and electric rail vehicles are implemented in the transportation industry. On the other hand, Mexican vehicle fuel consumption and its challenging links with environmental changes and increase the earth’s atmospheric warmness. Additionally, this leads to a significant increase in gCO2/km and fuel consumption. The uses of 69.25 more gasoline a year, resulting in an additional 129.024 kilograms of CO2 (12.18 g CO2/km) and costing in USD 1,414.08. More than 45 million vehicles are now in use in Mexico, with an average age of 15.3 years, and 5.806 million metric tons of CO2 are emitted, making up 3.6% of total emissions. As a result, governments may devise procedures and strategies for conforming to low pollution standards by examining electric rail vehicles and their negative implications for climate change. Furthermore, the present study chose the theoretical interpretation of the electric rail vehicles with sustainable transportation and it was found that electric rail vehicles can reduce climate change up to 11%. Thus, our findings are in line with prior studies [7,8,9,14,15,16,17,18,19,20,38,39,40,41].
Ref. [11] measured the internal combustion of engine and its tremendous impact on pollution. Similarly, it is found that local zero-emission standards and global climate need further renovations to reduce carbon emissions. Our study results revealed that electric rail vehicles and sustainable transportation could reduce climate change through climate change technologies. Furthermore, the study developed conceptual understanding of climate change and the Chinese Government implementations for non-governmental organizations (NGOs) as well as their role in the discussions with other ecoregions. Additionally, Ref. [42] drew the conceptual framework for the third parties, such as “Superior Communist Party and Central Government, National People Congress, Chinese People’s Political Consultative Conference, Supervisory Committee and Public, “Media and Courts”, should follow the environmental law and implement these laws and regulations in their third parties’ organizations. In this context, the present study would add law and regulation to the environmental ethics and advised that third parties’ ownership should follow the law and regulation for the transport industries. Likewise, it was found that explosive population expansion and suffocating pollution damage green sustainability due to the transportation system, which has less energy and burns more fuel. It will help reduce emissions like N2O, CO2 and particulates in the green environment. It is best to avoid driving an outdated car in a highly populated location since the transportation system contributes significantly to global warming. Transportation systems and highly populated urban areas are significant sources of air pollution, releasing CH4, N2O, CO2, and others emissions into the atmosphere. This might harm the global climate. A clean environment is essential to the survival of ecosystems since it impedes their growth. The policymakers should rebuild an eco-friendly atmosphere and the city’s transportation system to reduce climate change in the country. In the similar vein, the current study revealed that GHGs (CH4, N2O and HFCs) collectively influenced the earth’s atmospheric conditions.

6. Conclusions

In this analysis, it is proposed that government and civil society follow the law and regulation of climate change, such as gasoline and diesel release CO2 and GHG into the atmosphere. Such chemical reactions build up CO2 and other GHGs like CH4, N2O, and HFCs, which cause climate change and alternately, global warming. This study concludes that sustainable transportation policies could be formulated and implemented to reduce climate change. Similarly, a research study argued that it is highly desirable for the Chinese legal system and political decision-making processes to address climate change by implementing sustainable transportation with the help of climate change technologies and electric rail vehicles, which reduce GHGs like CH4, N2O, and HFCs for the climate change. The lawmakers such as theorizing legal principles, third parties’ general principles, and legal authority should apply this conceptual model to the transportation industries to mitigate the ratio of climate change. Even though the Chinese third parties transport industry owner should be aware of climate change and be mindful of it to act accordingly in their industries. It is challenging to combat climate change via a “managerial model” directly involved in the transport industries. Therefore, from this vantage point, adopting a bottom-up or hybrid strategy would create a kind of interactive platform to sustain the transport industry with the combination of climate technology and electric rail vehicles.

6.1. Recommendations and Suggestions

It is recommended that since climate change is a multi-level governance issue, the old pyramidal model of transport industries must be shifted to a sustainable transportation system. The recommendation is forward to the policymakers to implement the bottom-up strategy or hybrid dynamic approach to the transport industries for combating climate change issues in China. The government should make decisions regarding electric rail vehicles and recycle the old non-electrical vehicles, enhancing climate change response behaviors. In terms of climate change, this study will better encourage the electric rail vehicles application and accomplish more acceptable hybrid dynamic model vehicles for the Chinese transport industries.

6.2. Limitations and Future Directions

Like other studies, this one has certain caveats, therefore we pointed out some potential future research avenues. Public and road transportation are the two main branches of the transportation industry. Future research can compare the two to show which one is more environmentally and financially responsible. The report avoids a country-by-country breakdown in favor of a regional concentration on China. With this limitation in mind, it would be helpful to have a time-series estimate at both the individual and national level in order to grasp the connection between transportation and climate change technology. It is also important to recognize the existence of intra-urban variation as a phenomenon deserving of further study, as it is this variety that has the potential to lead to more fruitful and nuanced policy outcomes if it is studied. The significance of this link increases when additional modes of transportation, such as airplanes and trains, are taken into account. If these correlations hold true for countries with varying rates of economic development, we may learn something new. Finally, considering the tight interconnectedness between our variables and investigating the consequences of these variables on things like economic growth, health spending, financial development and automobile use may help us achieve better empirical results.

Institutional Review Board Statement:

Not applicable.

Informed Consent Statement:

Not applicable.

Author Contributions

“All authors equally contributed to the manuscript. All authors have read and agreed to the published version of the manuscript.”.

Funding

The study is financial supported by the Taishan Young Scholar Program (No. tsqn202103070), the Taishan Scholar Foundation of Shandong Province, China (CN).

Data Availability Statement

The data will be available from corresponding authors on a reasonable request.

Acknowledgments

We gratefully thank our universities and colleagues who help us this research.

Conflicts of Interest

The authors declare no conflict of interest.

References

  1. Raihan A, Said MN. Cost–benefit analysis of climate change mitigation measures in the forestry sector of Peninsular Malaysia. Earth Systems and Environment. 2022 Jun;6(2):405-419. [CrossRef]
  2. Raihan, A. and Said, M.N.M., 2022. Cost–benefit analysis of climate change mitigation measures in the forestry sector of Peninsular Malaysia. Earth Systems and Environment, 6(2), pp.405-419. [CrossRef]
  3. Olabi AG, Abdelkareem MA. Renewable energy and climate change. Renewable and Sustainable Energy Reviews. 2022 Apr 1; 158:112111. [CrossRef]
  4. Uddin W. Mobile and area sources of greenhouse gases and abatement strategies. In Handbook of Climate Change Mitigation and Adaptation 2022 Jun 3 (pp. 743-807). Cham: Springer International Publishing. [CrossRef]
  5. Hussain Z. Environmental and economic-oriented transport efficiency: the role of climate change mitigation technology. Environmental Science and Pollution Research. 2022 Apr;29(19):29165-29182.29182. [CrossRef]
  6. Alataş S. Do environmental technologies help to reduce transport sector CO2 emissions? Evidence from the EU15 countries. Research in Transportation Economics. 2022 Mar 1; 91:101047. [CrossRef]
  7. Bai X, Jin Z, Chiu YH. Performance evaluation of China's railway passenger transportation sector. Research in Transportation Economics. 2021 Dec 1; 90:100859. [CrossRef]
  8. Ayompe LM, Davis SJ, Egoh BN. Trends and drivers of African fossil fuel CO2 emissions 1990–2017. Environmental Research Letters. 2021 Feb 22;15(12):124039. [CrossRef]
  9. Fang S, Bresser D, Passerini S. Transition metal oxide anodes for electrochemical energy storage in lithium-and sodium-ion batteries. Transition Metal Oxides for Electrochemical Energy Storage. 2022 Jun 7:55-99. [CrossRef]
  10. Dreyfus GB, Xu Y, Shindell DT, Zaelke D, Ramanathan V. Mitigating climate disruption in time: A self-consistent approach for avoiding both near-term and long-term global warming. Proceedings of the National Academy of Sciences. 2022 May 31;119(22):e2123536119. [CrossRef]
  11. Ibeh GF, Sombo T, Edebeatu CC, Azi AO, Ogonna CA, Ekpe JE, Akande PI. Correlating between global solar radiation and greenhouse gases over Nigeria. InJournal of Physics: Conference Series 2022 Feb 1 (Vol. 2214, No. 1, p. 012030). IOP Publishing. [CrossRef]
  12. Jayaraman V, Parthasarathy S, Lakshmi Narayanan AR. Forecasting the Emission of Greenhouse Gases from the Waste using SARIMA Model. In2022 6th International Conference on Trends in Electronics and Informatics (ICOEI) 2022 Apr 28 (pp. 99-106). IEEE. [CrossRef]
  13. Mehmood T, Hassan MA, Li X, Ashraf A, Rehman S, Bilal M, Obodo RM, Mustafa B, Shaz M, Bibi S, Shakoor A. Mechanism behind Sources and Sinks of Major Anthropogenic Greenhouse Gases. In Climate Change Alleviation for Sustainable Progression 2022 Sep 22 (pp. 114-150). CRC Press. https://www.taylorfrancis.com.
  14. Kalliomäki A. Development of city-level greenhouse gas emission calculation method in energy and transportation sectors. Lappeenranta–Lahti University of Technology LUT]. 2022. https://lutpub.lut.fi/bitstream/handle/10024/164416.
  15. Sekaran U. Research methods For Business (Third Edit). John Willey & Sons. 2000. New York, USA.
  16. Sekaran U. Research Methods for Business: A Skill Building Approach, John Wiley & Sons, New York.
  17. Singleton A. Combining quantitative and qualitative research methods in the study of international migration. International Journal of Social Research Methodology. 1999 Jan 1;2(2):151-7. [CrossRef]
  18. Huo W, Ullah MR, Zulfiqar M, Parveen S, Kibria U. Financial Development, Trade Openness, and Foreign Direct Investment: A Battle Between the Measures of Environmental Sustainability. Frontiers in Environmental Science. 2022:77. [CrossRef]
  19. Bhatti UA, Zeeshan Z, Nizamani MM, Bazai S, Yu Z, Yuan L. Assessing the change of ambient air quality patterns in Jiangsu Province of China pre-to post-COVID-19. Chemosphere. 2022 Feb 1; 288:132569. [CrossRef]
  20. Bhatti UA, Yu Z, Chanussot J, Zeeshan Z, Yuan L, Luo W, Nawaz SA, Bhatti MA, Ain QU, Mehmood A. Local Similarity-Based Spatial–Spectral Fusion Hyperspectral Image Classification with Deep CNN and Gabor Filtering. IEEE Transactions on Geoscience and Remote Sensing. 2021 Sep 21; 60:1-5. [CrossRef]
  21. Aamir M, Li Z, Bazai S, Wagan RA, Bhatti UA, Nizamani MM, Akram S. Spatiotemporal Change of Air-Quality Patterns in Hubei Province—A Pre-to Post-COVID-19 Analysis Using Path Analysis and Regression. Atmosphere. 2021 Oct 13;12(10):1338. [CrossRef]
  22. Bhatti UA, Wu G, Bazai SU, Nawaz SA, Baryalai M, Bhatti MA, Hasnain A, Nizamani MM. A Pre-to Post-COVID-19 Change of Air Quality Patterns in Anhui Province Using Path Analysis and Regression. Polish Journal of Environmental Studies. 2022 Sep 1;31(5), 4029-4042. [CrossRef]
  23. Hasnain A, Sheng Y, Hashmi MZ, Bhatti UA, Hussain A, Hameed M, Marjan S, Bazai SU, Hossain MA, Sahabuddin M, Wagan RA. Time series analysis and forecasting of air pollutants based on prophet forecasting model in Jiangsu province, China. Frontiers in Environmental Science. 2022:1044. [CrossRef]
  24. Bhatti UA, Huang M, Wu D, Zhang Y, Mehmood A, Han H. Recommendation system using feature extraction and pattern recognition in clinical care systems. Enterprise information systems. 2019 Mar 16;13(3):329-351. [CrossRef]
  25. Bhatti UA, Huang M, Wang H, Zhang Y, Mehmood A, Di W. Recommendation system for immunization coverage and monitoring. Human vaccines & immunotherapeutic. 2018 Jan 2;14(1):165-171. [CrossRef]
  26. Husain Tahir S, Kousar S, Ahmed F, Rizwan Ullah M. Impact of economic freedom on air pollution: configuration analysis of Asia-Pacific region. Environmental Science and Pollution Research. 2021 Sep;28(35):47932-47941. [CrossRef]
  27. Awang Z, Afthanorhan A, Mamat M. The Likert scale analysis using parametric based Structural Equation Modelling (SEM). Computational Methods in Social Sciences. 2016;4(1):13. https://www.ceeol.com/search/article-detail?id=418522.
  28. Awang Z, Afthanorhan A, Mamat M, Aimran N. Modeling structural model for higher order constructs (HOC) using marketing model. World Applied Sciences Journal. 2017;35(8):1434-1444. [CrossRef]
  29. Hair JF, Gabriel M, Patel V. AMOS covariance-based structural equation modelling (CB-SEM): Guidelines on its application as a marketing research tool. Brazilian Journal of Marketing. 2014 Mar 14;13(2). https://ssrn.com/abstract=2676480.
  30. Lai PC. Research methodology for novelty technology. JISTEM-Journal of Information Systems and Technology Management. 2018 Dec 13;15, 1-17. [CrossRef]
  31. Miles MB, Huberman AM. Qualitative data analysis: An expanded sourcebook. sage; 1994 Jan 12. 1994, Sage. https://books.google.com.pk/books.
  32. Zhang L, Lü Y, Fu B, Dong Z, Zeng Y, Wu B. Mapping ecosystem services for China’s ecoregions with a biophysical surrogate approach. Landscape and Urban planning. 2017 May 1; 161:22-31. [CrossRef]
  33. Poderati G, Ou S. Tackling Climate Change in China: A Hybrid Approach. Chinese Journal of Environmental Law. 2021 Dec 7;5(2):141-171. https://brill.com/view/journals/cjel/5/2/article-p141_4.xml.
  34. Hair JF, Gabriel M, Patel V. AMOS covariance-based structural equation modeling (CB-SEM): Guidelines on its application as a marketing research tool. Brazilian Journal of Marketing. 2014 Mar 14;13(2), 1-12. https://ssrn.com/abstract=2676480.
  35. Agresti A, Finlay B. Statistical models for the social sciences. Upper Saddle River, NJ: Prentice-Hall. Revascularization Procedures after Coronary Angiography, 1997. Journal of American MedicAl Association. 269, 2642-2646. https://www.amazon.com/Statistical-Methods-Social-Sciences-4th/dp/0130272957.
  36. Hu LT, Bentler PM. Cutoff criteria for fit indexes in covariance structure analysis: Conventional criteria versus new alternatives. Structural equation modeling: a multidisciplinary journal. 1999 Jan 1;6(1):1-55. [CrossRef]
  37. Tomás JM, Meliá JL, Oliver A. A cross-validation of a structural equation model of accidents: organizational and psychological variables as predictors of work safety. Work & Stress. 1999 Mar 1;13(1):49-58. [CrossRef]
  38. Mustafa G, Huo W, Pervaiz A, Ullah MR, Zulfiqar M. Validating LA/AIDS model in the food market of Pakistan. Heliyon. 2022 Sep 1;8(9):e10699. [CrossRef]
  39. Bhutta AI, Ullah MR, Sultan J, Riaz A, Sheikh MF. Impact of green energy production, green innovation, financial development on environment quality: a role of country governance in Pakistan. Int. J. Energy Econ. Policy. 2022; 12:316-26. [CrossRef]
  40. Tahir SH, Tahir F, Syed N, Ahmad G, Ullah MR. Stock market response to terrorist attacks: An event study approach. The Journal of Asian Finance, Economics and Business. 2020;7(9):31-37. [CrossRef]
  41. Ullah M, Kamran H, Akram S, Nawaz M, Rehman F. Organizational antecedents and talent turnover: A relational analysis of credit card departments of banks. Management Science Letters. 2021;11(4):1211-1220. [CrossRef]
  42. Cook TD, Campbell DT, Day A. Quasi-experimentation: Design & analysis issues for field settings. Boston: Houghton Mifflin; 1979 Jul. http://dickyh.staff.ugm.ac.id.
Figure 1. Combined Measurement Model of the Reduced Climate Change (N=410).
Figure 1. Combined Measurement Model of the Reduced Climate Change (N=410).
Preprints 71347 g001
Figure 2. Empirical Results from Complex Multivariate Initial Model Representation and Standardized Regression Coefficient (A complex multivariate model of three endogenous constructs and one exogenous indicator, completely standardized maximum likelihood parame.
Figure 2. Empirical Results from Complex Multivariate Initial Model Representation and Standardized Regression Coefficient (A complex multivariate model of three endogenous constructs and one exogenous indicator, completely standardized maximum likelihood parame.
Preprints 71347 g002
Figure 3. Empirical Results from a Complex Multivariate Model Representation Standardized Regression Coefficient for Sustainable Transportation and Reduce Climate Change.
Figure 3. Empirical Results from a Complex Multivariate Model Representation Standardized Regression Coefficient for Sustainable Transportation and Reduce Climate Change.
Preprints 71347 g003
Figure 4. Reduced Model of Climate Change Due to Sustainable Transportation in the Ecoregions of China (A) Sustainable Transporatation(B) Reduce Carbon Emis-sions (C) Carbondioxide (D) Reduce Climate Change.
Figure 4. Reduced Model of Climate Change Due to Sustainable Transportation in the Ecoregions of China (A) Sustainable Transporatation(B) Reduce Carbon Emis-sions (C) Carbondioxide (D) Reduce Climate Change.
Preprints 71347 g004
Figure 5. (a) Current Climate Change Ratio, (b). Predictive Climate Change Ratio.
Figure 5. (a) Current Climate Change Ratio, (b). Predictive Climate Change Ratio.
Preprints 71347 g005
Figure 6. Combine Effect of Chemical Elements on the Earth’s Atmospheric.
Figure 6. Combine Effect of Chemical Elements on the Earth’s Atmospheric.
Preprints 71347 g006
Figure 7. Earth’s Atmosphere Warmness on Different Earth-Level Surfaces.
Figure 7. Earth’s Atmosphere Warmness on Different Earth-Level Surfaces.
Preprints 71347 g007
Table 1. Literature Review.
Table 1. Literature Review.
Author Year Variables Analytical Technique Findings
[2] 2022 Climate change, transportation, sustainable environment Computer Based Simulation Significant relation between climate change, transportation, sustainable environment
[3] 2022 Climate change mitigation, GHG emission, transportation pollution Computer Based Simulation Transportation enhances GHG emission and causes climate change
[5] 2022 GHG emission and abatement transportation strategies Geospatial Application and Satellite Imageries Abatement trasnportation strategies lowers GHG emission
[7] 2022 GHG emissions, transportation Regressions analysis Transportations rise GHG emissions
[8] 2021 Transportation, CO2, economic development Autoregressive distributee lag model Rapid expansion of transportation business sustained the economy but harmed the sustainable environment
[9] 2022 Climate change mitigation technologies, GHG emissions, air, rail and road transportation Descriptive and inferential analysis Climate change mitigation technologies have significant influence on air, tail and road transportation efficiency
[14] 2022 GHG emission, climate change Fully modified ordinary least square GHGs (CO2, CH4, N2O and HFCs) have inverse association with climate change
[15] 2000 Climate change mitigation technologies, transportation Autoregressive distributee lag model Climate change mitigation technologies and road transport automation are insignificantly associated.
[16] 2006 GHG emission, transportation Descriptive and inferential analysis Transportion increases GHG emission
[18] 2022 Climate change, transportation, GHG emission Statistical Simulation Transportion increases GHG emission and causes climate change
[19] 2022 Air pollution, COVID-19 Inferential analysis Significant relation between air pollution and COVID-19
[20] 2021 Sustainable transportation, climate change spatial–spectral algorithm method Significant relation between transportation and climate change
Table 2. Fit Indices for Sustainable Transportation and Reduce Climate Change (N=410).
Table 2. Fit Indices for Sustainable Transportation and Reduce Climate Change (N=410).
Model χ2df χ2/df GFI CFI NNFI RMSEA SRMR
Initial Model 2.288 2.210 .854 .583 .855 .642 .201
Model Fit 8.329 6.582 .949 .862 0.919 0.081 0.060
∆χ2 6.014
“Note: N= 424, All the changes in chi square values are computed relative to model, χ2>.05, GFI = Goodness of fit index, CFI = comparative fit index, NNFI (TLI) = non-normed fit index, RMSEA = root mean square error of approximation, SRMR = Standardized root mean square, ∆χ2 = chi square change”.
Table 3. Direct Effects for the Paths of Reduced Climate Change (N=410).
Table 3. Direct Effects for the Paths of Reduced Climate Change (N=410).
Variables Climate Change Technologies Electric rail vehicles Reduced Climate Change
Sustainable Transportation β S.E β S.E β S.E
0.162 0.051 0.282*** 0.055 0.162*** 0.039
R2 0.110
Note: *p<.05, **p<.01, ***p<.001.
Table 4. Indirect Effects of the Paths for Sustainable Transportation and Reduced Climate Change (N=410).
Table 4. Indirect Effects of the Paths for Sustainable Transportation and Reduced Climate Change (N=410).
Variables Reduced Climate Change
β S.E C.R.
Sustainable Transportation - - -
Climate Change Technologies 0.131*** 0.045 3.168
Electric rail vehicles 0.204*** 0.042 4.874
R2 .164
“Note: *p<.05, **p<.01, ***p<.001”.
Table 5. Hypothetical Paths and Hypotheses Significant Level for Reduced Climate Change (N=410).
Table 5. Hypothetical Paths and Hypotheses Significant Level for Reduced Climate Change (N=410).
Hypotheses Paths Variables Estimate S.E. C.R. P Label
Electric rail vehicles <--- Sustainable Transportation 0.282 0.055 5.168 *** Sig
Climate Change Technologies <--- Sustainable Transportation 0.162 0.051 3.168 *** Sig
Reduced Climate Change <--- Climate Change Technologies 0.131 0.045 2.939 *** Sig
Reduced Climate Change <--- Sustainable Transportation 0.162 0.039 4.122 *** Sig
Reduced Climate Change <--- Electric rail vehicles 0.204 0.042 4.874 *** Sig
Reduced Climate Change <--- High-Cost Transportation -0.303 0.034 -8.897 *** Sig
Reduced Climate Change <--- Low-Cost Transportation -0.009 0.021 -0.423 0.672 Insig
Note: *p<.05, **p<.01, ***p<.001.
Disclaimer/Publisher’s Note: The statements, opinions and data contained in all publications are solely those of the individual author(s) and contributor(s) and not of MDPI and/or the editor(s). MDPI and/or the editor(s) disclaim responsibility for any injury to people or property resulting from any ideas, methods, instructions or products referred to in the content.
Copyright: This open access article is published under a Creative Commons CC BY 4.0 license, which permit the free download, distribution, and reuse, provided that the author and preprint are cited in any reuse.
Prerpints.org logo

Preprints.org is a free preprint server supported by MDPI in Basel, Switzerland.

Subscribe

Disclaimer

Terms of Use

Privacy Policy

Privacy Settings

© 2026 MDPI (Basel, Switzerland) unless otherwise stated