Submitted:
16 April 2023
Posted:
17 April 2023
You are already at the latest version
Abstract
Keywords:
1. Introduction
2. Results
2.1. RBMS1 Expression Is Upregulated in Adipose Tissue Depots and Adipocytes of Mice Fed a High-Fat Diet
2.2. RBMS1 Expression Is Downregulated during the Adipogenic Differentiation of 3T3 L1 Cells
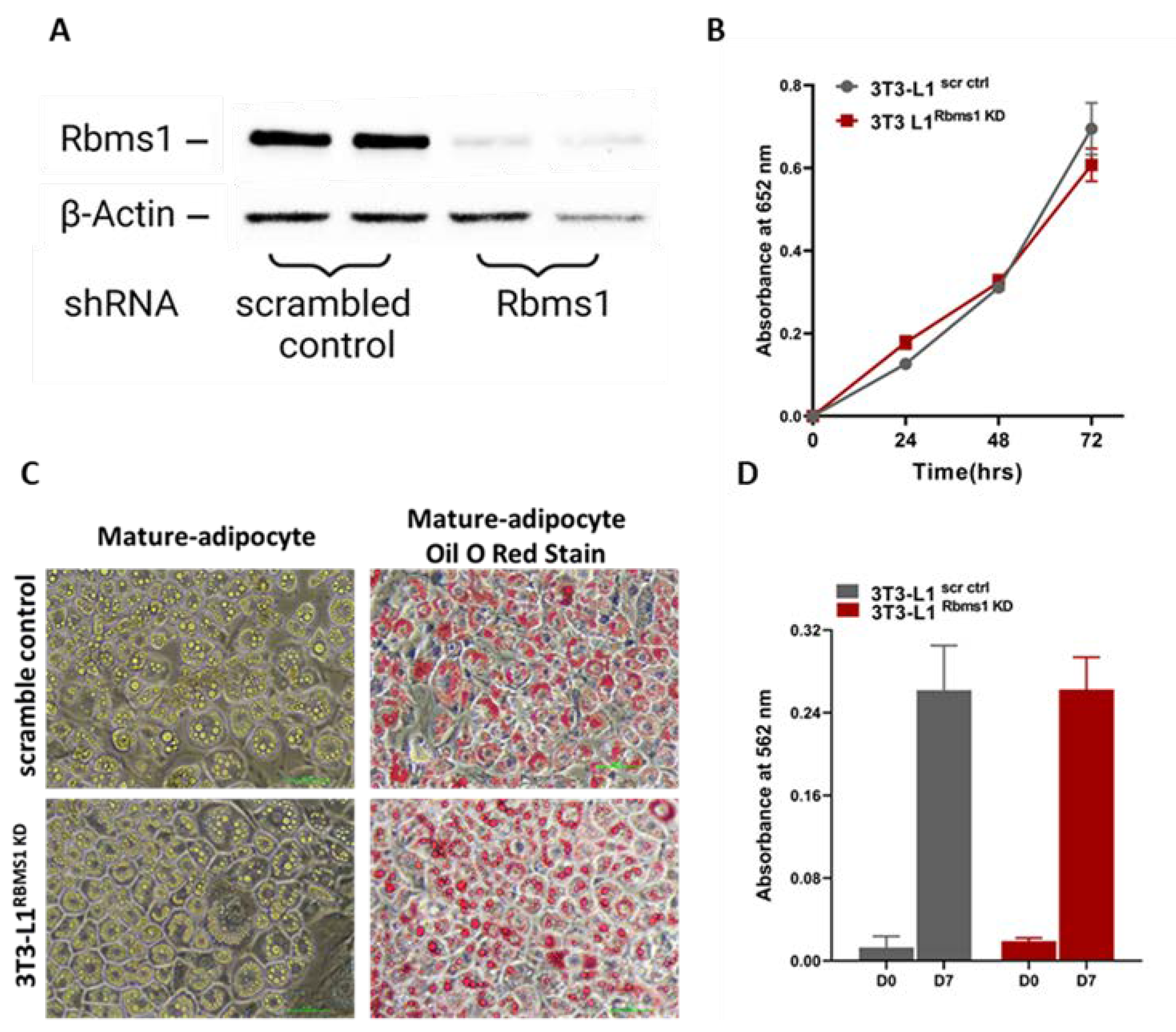
2.3. RBMS1 May Play an Important Role in Adipocyte Metabolism
2.4. RNA Sequencing and Downstream Analysis Reveals the Role of RBMS1 in Adipocyte Metabolism
2.5. Differentially Expressed Proteins Associated with RBMS1 Knockdown in Mature Adipocyte
3. Discussion
4. Materials and Methods
4.1. Cell Culture and Differentiation Induction
4.2. Animals and Diet
4.3. Tissue Digest, RNA Isolation, and RT-PCR
4.4. Plasmid, Lentivirus Preparation, and Generation of Stable RBMS1 Knockdown
4.5. Library Preparation and RNA Sequencing
4.6. RNA Sequencing Data Processings
4.7. RNA Sequencing Re-Analysis
4.8. Cellular Localization by Confocal Microscopy
4.9. Measurement of Cell Growth and Viability
4.10. Oil O Red Stain and Lipid Quantification
4.11. Western Blotting
4.12. Protein Extraction and Labelling for Two-Dimensional Electrophoresis, and Image Scanning
4.13. MALDI-TOF Mass Spectrometry and Data Processing
4.14. Pathways Analysis and Functional Ontology
4.15. Antibodies and Primers
4.16. Statistical Analysis
5. Conclusions
Supplementary Materials
Author Contributions
Funding
Institutional Review Board Statement
Data Availability Statement
Acknowledgments
Conflicts of Interest
References
- Zhang ZY, Wang MW. Obesity, a health burden of a global nature. Acta Pharmacol Sin. 2012;33(2):145-147. [CrossRef]
- Kelly T, Yang W, Chen CS, Reynolds K, He J. Global burden of obesity in 2005 and projections to 2030. Int J Obes. 2008;32(9):1431-1437. [CrossRef]
- Kopelman PG. Obesity as a medical problem. Nature. 2000;404(6778):635-643. [CrossRef]
- Conway B, Rene A. Obesity as a disease: No lightweight matter. Obes Rev. 2004;5(3):145-151. [CrossRef]
- da Costa LA, Arora P, García-Bailo B, Karmali M, El-Sohemy A, Badawi A. The association between obesity, cardiometabolic disease biomarkers, and innate immunity-related inflammation in canadian adults. Diabetes, Metab Syndr Obes. 2012;5:347-355. [CrossRef]
- Ghoorah K, Campbell P, Kent A, Maznyczka A, Kunadian V. Obesity and cardiovascular outcomes: a review. Eur Hear journal Acute Cardiovasc care. 2016;5(1):77-85. [CrossRef]
- Guh DP, Zhang W, Bansback N, Amarsi Z, Birmingham CL, Anis AH. The incidence of co-morbidities related to obesity and overweight: A systematic review and meta-analysis. BMC Public Health. 2009;9. [CrossRef]
- Wang ZJ, Zhou YJ, Galper BZ, Gao F, Yeh RW, Mauri L. Association of body mass index with mortality and cardiovascular events for patients with coronary artery disease: A systematic review and meta-analysis. Heart. 2015;101(20):1631-1638. [CrossRef]
- Olsen CM, Green AC, Whiteman DC, Sadeghi S, Kolahdooz F, Webb PM. Obesity and the risk of epithelial ovarian cancer: A systematic review and meta-analysis. Eur J Cancer. 2007;43(4):690-709. [CrossRef]
- Sun JW, Zhao LG, Yang Y, Ma X, Wang YY, Xiang YB. Obesity and risk of bladder cancer: A dose-response meta-analysis of 15 cohort studies. PLoS One. 2015;10(3). [CrossRef]
- Mohammad S, Aziz R, Al Mahri S, et al. Obesity and COVID-19: what makes obese host so vulnerable? Immun Ageing. 2021;18(1). [CrossRef]
- Aziz R, Sherwani AY, Al Mahri S, Malik SS, Mohammad S. Why Are Obese People Predisposed to Severe Disease in Viral Respiratory Infections? Obesities. 2023;3(1):46-58. [CrossRef]
- Wang Y, Hou H, Xu J, Wang Y, Yang H. The association between obesity and ICU admission among COVID-19 patients: A meta-analysis of adjusted risk estimates. Am J Emerg Med. 2022;56:318-320. [CrossRef]
- Longo M, Zatterale F, Naderi J, et al. Adipose tissue dysfunction as determinant of obesity-associated metabolic complications. Int J Mol Sci. 2019;20(9). [CrossRef]
- van de Woestijne AP, Monajemi H, Kalkhoven E, Visseren FLJ. Adipose tissue dysfunction and hypertriglyceridemia: Mechanisms and management. Obes Rev. 2011;12(10):829-840. [CrossRef]
- Kawai T, Autieri M V., Scalia R. Adipose tissue inflammation and metabolic dysfunction in obesity. Am J Physiol - Cell Physiol. 2021;320(3):C375-C391. [CrossRef]
- Unamuno X, Gómez-Ambrosi J, Rodríguez A, Becerril S, Frühbeck G, Catalán V. Adipokine dysregulation and adipose tissue inflammation in human obesity. Eur J Clin Invest. 2018;48(9):9. [CrossRef]
- Kunz HE, Hart CR, Gries KJ, et al. Adipose tissue macrophage populations and inflammation are associated with systemic inflammation and insulin resistance in obesity. Am J Physiol - Endocrinol Metab. 2021;321(1):E105-E121. [CrossRef]
- Luo L, Liu M. Adipose tissue in control of metabolism. J Endocrinol. 2016;231(3):R77-R99. [CrossRef]
- Sarjeant K, Stephens JM. Adipogenesis. Cold Spring Harb Perspect Biol. 2012;4(9). [CrossRef]
- Ahmad B, Serpell CJ, Fong IL, Wong EH. Molecular Mechanisms of Adipogenesis: The Anti-adipogenic Role of AMP-Activated Protein Kinase. Front Mol Biosci. 2020;7. [CrossRef]
- de sá PM, Richard AJ, Hang H, Stephens JM. Transcriptional regulation of adipogenesis. Compr Physiol. 2017;7(2):635-674. [CrossRef]
- Rosen ED, MacDougald OA. Adipocyte differentiation from the inside out. Nat Rev Mol Cell Biol. 2006;7(12):885-896. [CrossRef]
- Squillaro T, Peluso G, Galderisi U, Di Bernardo G. Long non-coding RNAs in regulation of adipogenesis and adipose tissue function. Elife. 2020;9:1-15. [CrossRef]
- Maeda R, Kami D, Shikuma A, et al. RNA decay in processing bodies is indispensable for adipogenesis. Cell Death Dis. 2021;12(4). [CrossRef]
- Wei S, Du M, Jiang Z, Hausman GJ, Zhang L, Dodson M V. Long noncoding RNAs in regulating adipogenesis: New RNAs shed lights on obesity. Cell Mol Life Sci. 2016;73(10):2079-2087. [CrossRef]
- Zhang P, Wu W, Ma C, et al. RNA-Binding Proteins in the Regulation of Adipogenesis and Adipose Function. Cells. 2022;11(15). [CrossRef]
- Siang DTC, Lim YC, Kyaw AMM, et al. The RNA-binding protein HuR is a negative regulator in adipogenesis. Nat Commun. 2020;11(1). [CrossRef]
- Wu R, Cao S, Li F, et al. RNA-binding protein YBX1 promotes brown adipogenesis and thermogenesis via PINK1/PRKN-mediated mitophagy. FASEB J. 2022;36(3):3. [CrossRef]
- Lu H, Ye Z, Zhai Y, et al. QKI regulates adipose tissue metabolism by acting as a brake on thermogenesis and promoting obesity. EMBO Rep. 2020;21(1):1. [CrossRef]
- Zhang W, Sun Y, Bai L, et al. RBMS1 regulates lung cancer ferroptosis through translational control of SLC7A11. J Clin Invest. 2021;131(22):22. [CrossRef]
- Zhang J, Zhang G, Zhang W, et al. Loss of RBMS1 promotes anti-tumor immunity through enabling PD-L1 checkpoint blockade in triple-negative breast cancer. Cell Death Differ. 2022;29(11):2247-2261. [CrossRef]
- Dankert JT, Wiesehöfer M, Wach S, Czyrnik ED, Wennemuth G. Loss of RBMS1 as a regulatory target of miR-106b influences cell growth, gap closing and colony forming in prostate carcinoma. Sci Rep. 2020;10(1). [CrossRef]
- Carter H. Loss of rna-binding protein rbms1 promotes a metastatic transcriptional program in colorectal cancer. Cancer Discov. 2020;10(9):1261-1262. [CrossRef]
- Jin L, Zhang Y, Jiang Y, Tan M, Liu C. Circular RNA Rbms1 inhibited the development of myocardial ischemia reperfusion injury by regulating miR-92a/BCL2L11 signaling pathway. Bioengineered. 2022;13(2):3082-3092. [CrossRef]
- Al Mahri S, Okla M, Rashid M, et al. Profiling of G-Protein Coupled Receptors in Adipose Tissue and Differentiating Adipocytes Offers a Translational Resource for Obesity/Metabolic Research. Cells. 2023;12(3). [CrossRef]
- Otaibi A Al, Mubarak SA, Qarni A Al, Hawwari A, Bakillah A, Iqbal J. ATP-Binding Cassette Protein ABCC10 Deficiency Prevents Diet-Induced Obesity but Not Atherosclerosis in Mice. Int J Mol Sci. 2022;23(22). [CrossRef]
- Krueger F, James F, Ewels P, Afyounian E, Schuster-Boeckler B. FelixKrueger/TrimGalore: V0.6.7 - DOI via Zenodo. Zenodo; 2021. https://zenodo.org/record/5127899.
- Dobin A, Davis CA, Schlesinger F, et al. STAR: Ultrafast universal RNA-seq aligner. Bioinformatics. 2013;29(1):15-21. [CrossRef]
- Patro R, Duggal G, Love MI, Irizarry RA, Kingsford C. Salmon provides fast and bias-aware quantification of transcript expression. Nat Methods. 2017;14(4):417-419. [CrossRef]
- Love MI, Huber W, Anders S. Moderated estimation of fold change and dispersion for RNA-seq data with DESeq2. Genome Biol. 2014;15(12). [CrossRef]
- Akkour K, Alanazi IO, Alfadda AA, et al. Tissue-Based Proteomic Profiling in Patients with Hyperplasia and Endometrial Cancer. Cells. 2022;11(13):2119. [CrossRef]
- Benabdelkamel H, Masood A, Almidani GM, et al. Mature adipocyte proteome reveals differentially altered protein abundances between lean, overweight and morbidly obese human subjects. Mol Cell Endocrinol. 2015;401:142-154. [CrossRef]
- Alfadda AA, Masood A, Al-Naami MY, Chaurand P, Benabdelkamel H. A proteomics based approach reveals differential regulation of visceral adipose tissue proteins between metabolically healthy and unhealthy obese patients. Mol Cells. 2017;40(9):685-695. [CrossRef]
- Silva ANA, Nicchio IG, da Silva BR, et al. Polymorphisms in risk genes of type 2 diabetes mellitus could be also markers of susceptibility to periodontitis. Arch Oral Biol. 2022;143:10552. [CrossRef]
- Qi L, Cornelis MC, Kraft P, et al. Genetic variants at 2q24 are associated with susceptibility to type 2 diabetes. Hum Mol Genet. 2010;19(13):2706-2715. [CrossRef]
- LLeonart ME. Understanding RNA-binding proteins. Semin Cancer Biol. 2022;86:135-136. [CrossRef]
- Wurth L, Gebauer F. RNA-binding proteins, multifaceted translational regulators in cancer. Biochim Biophys Acta - Gene Regul Mech. 2015;1849(7):881-886. [CrossRef]
- Kazakova E V., Chen M, Jamaspishvili E, et al. Association between RBMS1 gene rs7593730 and BCAR1 gene rs7202877 and Type 2 diabetes mellitus in the Chinese Han population. Acta Biochim Pol. 2018;65(3):377-382. [CrossRef]
- Alvine, T., Dhasarathy, A., Bundy, A., Bhattacharya, A., Darland, D., Hur, J., Perley, D., Johnson, L., Rusten, M., Roemmich, J., & Larson K. RBMS1 Methylation and mRNA Expression Are Differentially Regulated in Placenta Tissue from Obese Women (P11-131-19). Curr Dev Nutr. 2019;3(Suppl 1):51000. [CrossRef]
- Jones, J.E.C., Rabhi, N., Orofino, J. et al. The Adipocyte Acquires a Fibroblast-Like Transcriptional Signature in Response to a High Fat Diet. Sci Rep 10, 2380 (2020). [CrossRef]
- Ge, S.X., Son, E.W. & Yao, R. iDEP: an integrated web application for differential expression and pathway analysis of RNA-Seq data. BMC Bioinformatics 19, 534 (2018). [CrossRef]
- Mahi, N.A.; Najafabadi, M.F.; Pilarczyk, M.; Kouril, M.; Medvedovic, M. GREIN: An Interactive Web Platform for Re-analyzing GEO RNA-seq Data. Sci. Rep. 2019, 9, 7580.
- Schreiber R, Xie H, Schweiger M. Of mice and men: The physiological role of adipose triglyceride lipase (ATGL). Biochim Biophys Acta Mol Cell Biol Lipids. 2019 Jun;1864(6):880-899. Epub 2018 Oct 25. PMID: 30367950; PMCID: PMC6439276. [CrossRef]
- Smirnova E, Goldberg EB, Makarova KS, Lin L, Brown WJ, Jackson CL. ATGL has a key role in lipid droplet/adiposome degradation in mammalian cells. EMBO Rep. 2006 Jan;7(1):106-13. PMID: 16239926; PMCID: PMC1369222. [CrossRef]
- TBtools: An Integrative Toolkit Developed for Interactive Analyses of Big Biological Data. Mol Plant. 2020 Aug 3;13(8):1194-1202. [CrossRef]







Disclaimer/Publisher’s Note: The statements, opinions and data contained in all publications are solely those of the individual author(s) and contributor(s) and not of MDPI and/or the editor(s). MDPI and/or the editor(s) disclaim responsibility for any injury to people or property resulting from any ideas, methods, instructions or products referred to in the content. |
© 2023 by the authors. Licensee MDPI, Basel, Switzerland. This article is an open access article distributed under the terms and conditions of the Creative Commons Attribution (CC BY) license (http://creativecommons.org/licenses/by/4.0/).