Preprint
Article

This version is not peer-reviewed.

Retrieving Surface Soil Moisture over Wheat-Covered Areas Using Data from Sentinel-1 and Sentinel-2

A peer-reviewed article of this preprint also exists.

Submitted:

01 June 2021

Posted:

02 June 2021

You are already at the latest version

Abstract
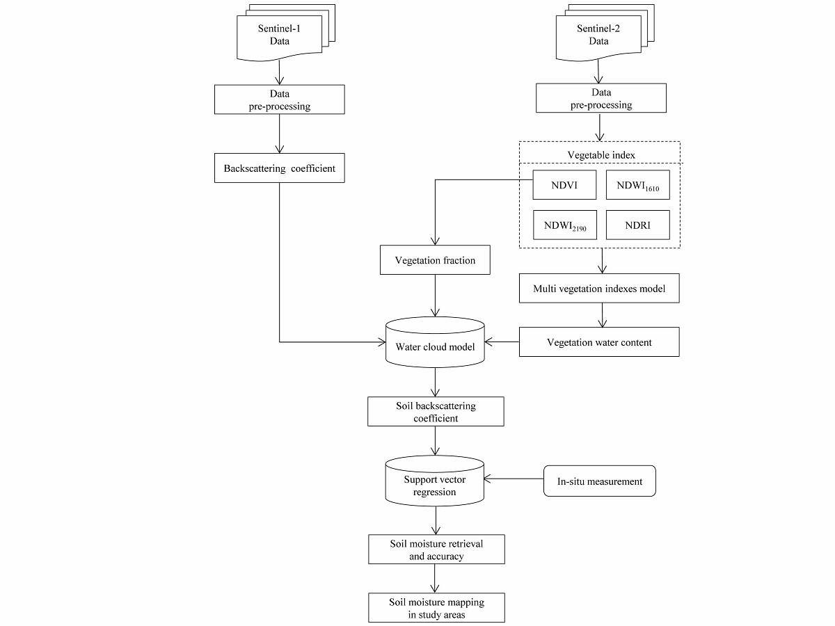
Surface soil moisture (SSM) is a significant factor affecting crop growth. This paper presents a method for retrieving SSM over wheat-covered areas using synergy dual-polarization C-band Sentinel-1 synthetic aperture radar and Sentinel-2 optical data. Firstly, a modified water cloud model (WCM) was proposed to remove the influence of vegetation from the backscattering coefficient of the radar data. The vegetation fraction was then introduced in this WCM, and the vegetation water content (VWC) was calculated using multiple linear regression model. Subsequently, the support vector regression technique was used to retrieve the SSM. This approach was validated using in-situ measurements of the wheat field in Hebi, in the north of Henan Province. The key findings of this study are as follows: (1) Based on vegetation indices obtained from Sentinel-2; the proposed VWC estimation model can effectively eliminate the influence of vegetation; (2) compared with vertical transmit and horizontal receive polarization, vertical transmit and vertical receive polarization is better for detecting changes in SSM at different growth stages of wheat; and, (3) the validation results indicated that the proposed approach, based on Sentinel-1 and Sentinel-2 data, successfully retrieved SSM in the study area.
Keywords: 
;  ;  ;  ;  ;  
Copyright: This open access article is published under a Creative Commons CC BY 4.0 license, which permit the free download, distribution, and reuse, provided that the author and preprint are cited in any reuse.
Prerpints.org logo

Preprints.org is a free preprint server supported by MDPI in Basel, Switzerland.

Subscribe

Disclaimer

Terms of Use

Privacy Policy

Privacy Settings

© 2026 MDPI (Basel, Switzerland) unless otherwise stated