Submitted:
18 July 2024
Posted:
18 July 2024
Read the latest preprint version here
Abstract
Keywords:
1. Introduction
2. Electromagnetic and Gravitational Interaction Field Equations
- is an extended conformal stress-energy tensor by including the cloud-world’s energy density and flux, , and the electromagnetic energy flux from its boundary, , over the conformal time.
- is a conformal electromagnetic stress-energy scalar representing vacuum energy density.
- The boundary term given by the extrinsic curvatures of the cloud-world, , and the bulk, , is only significant at high energies when the difference between the induced, , and background, , curvatures is significant.
- The implicit term is the background conformal curvature term, which reflects the cosmological ‘constant’ (parameter).
- is an effective Newtonian gravitational parameter that relies on the background curvature, which can accommodate the bulk curvature evolution over the conformal time against constant GR for a special flat spacetime case.
3. Evolution of the 4D Relativistic Cloud-World Traveling in the 4D Conformal Bulk
4. Gravitational, Electromagnetic, and Quantum Interaction Field Equations
5. Reproducing Concepts in Quantum Electrodynamics
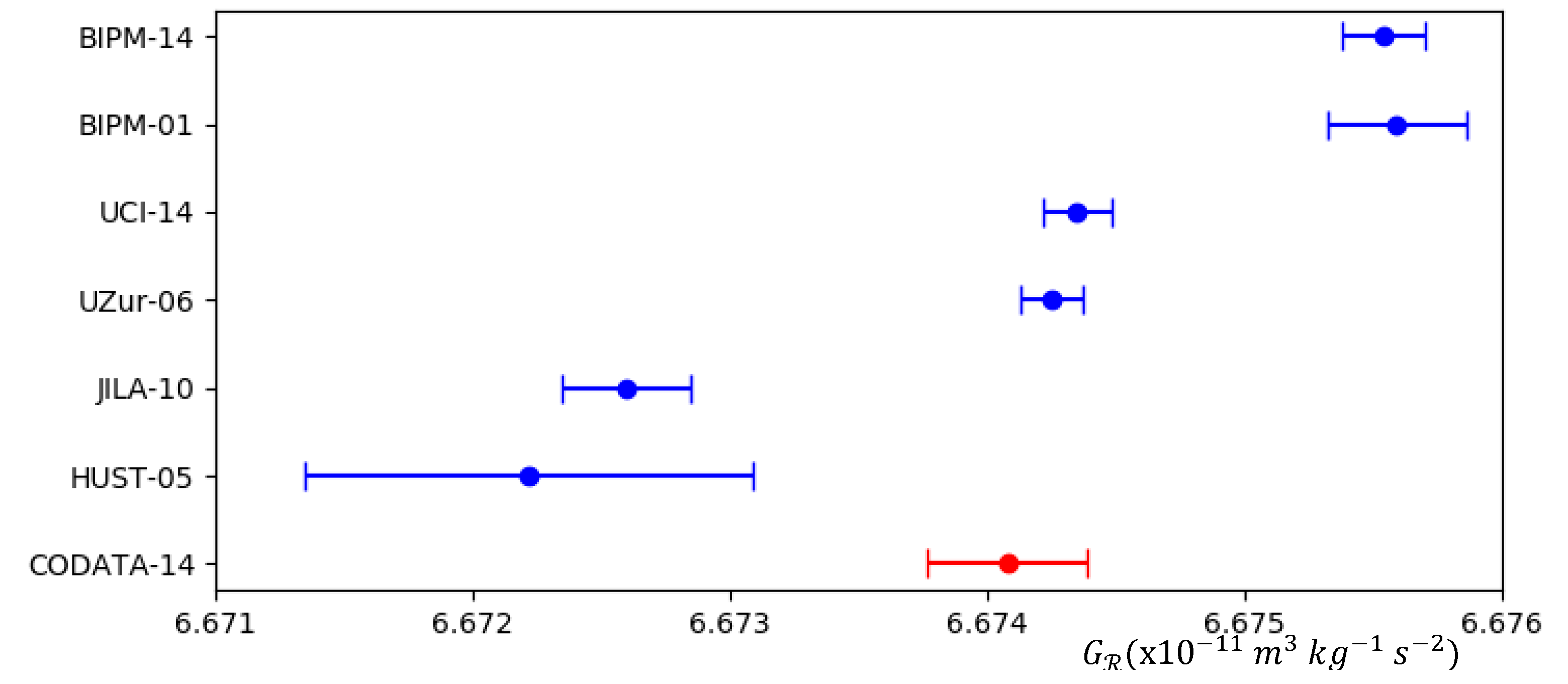
6. Experimental Tests of the Interaction Field Equations

7. Conclusions and Future Works
- An extended conformal stress-energy tensor by including the cloud-world’s energy density and flux and the electromagnetic energy flux from its boundary, over the conformal time.
- A conformal electromagnetic stress-energy tensor as vacuum energy density and flux, and counting for the conformal evolution in the bulk’s extrinsic curvature.
- The boundary term given by the extrinsic curvatures of the cloud-world and the bulk is only significant at high energies when the difference between the induced and background curvatures is significant.
- A background conformal curvature term reflecting the cosmological parameter.
- is an effective Newtonian gravitational parameter that relies on the background curvature, which can accommodate the bulk curvature evolution over the conformal time against constant for a special flat spacetime case.
| 1 |
1 The field equations can be expressed as based on the eight-dimensional metric according to the action in Equation (3), where the bulk boundary term seems to resemble an analogue to the Higgs mechanism as external fields exerted on galaxies, where an example as discussed in the next section. |
Conflicts of Interest
Appendix A

Appendix B
Appendix C
Appendix D
References
- Randall L and Sundrum R 1999 An alternative to compactification Phys. Rev. Lett. 83 4690–3.
- Gogberashvili M 1999 Four Dimensionality in Non-compact Kaluza-Klein Model Mod. Phys. Lett. A 14 2025–31.
- Randall L and Sundrum R 1999 Large Mass Hierarchy from a Small Extra Dimension Phys. Rev. Lett. 83 3370.
- Vilkovisky G A 1992 Effective action in quantum gravity Class. Quantum Gravity 9 895–903.
- Capozziello S and Lambiase G 2000 Higher-order corrections to the effective gravitational action from Noether symmetry approach Gen. Relativ. Gravit. 32 295–311.
- Garattini R 2013 Distorting general relativity: Gravity’s rainbow and f(R) theories at work J. Cosmol. Astropart. Phys. 2013 017.
- Rickles D 2008 Chapter 7 Who’s Afraid of Background Independence? Philos. Found. Phys. 4 133–52.
- Di Valentino E, Melchiorri A and Silk J 2020 Planck evidence for a closed Universe and a possible crisis for cosmology Nat. Astron. 4 196–203.
- Mokeddem R, Hipólito-Ricaldi W S and Bernui A 2022 Excess of lensing amplitude in the Planck CMB power spectrum MNRAS 000.
- Handley W 2021 Curvature tension: Evidence for a closed universe Phys. Rev. D 103 L041301.
- Linde A 2003 Can we have inflation with Omega > 1? J. Cosmol. Astropart. Phys. 2003 002–002.
- Efstathiou G 2003 Is the Low CMB Quadrupole a Signature of Spatial Curvature? Mon. Not. R. Astron. Soc. 343 0–000.
- Landau L D 1986 Theory of Elasticity (Elsevier).
- Kozameh C, Newman E and TOD K P 1985 Conformal Einstein spaces Springer.
- S. M. Carroll 2003 Spacetime and Geometry: An Introduction to General Relativity.
- Straub W O 2006 Simple Derivation of the Weyl Conformal Tensor.
- Rugh S E and Zinkernagel H 2000 The Quantum Vacuum and the Cosmological Constant Problem Stud. Hist. Philos. Sci. Part B - Stud. Hist. Philos. Mod. Phys. 33 663–705.
- Gómez-Valent A 2017 VACUUM ENERGY IN QUANTUM FIELD THEORY AND COSMOLOGY.
- Dyer E and Hinterbichler K 2009 Boundary terms, variational principles, and higher derivative modified gravity Phys. Rev. D - Part. Fields, Gravit. Cosmol. 79.
- Brown J D and York J W 1993 Microcanonical functional integral for the gravitational field Phys. Rev. D 47 1420–31.
- Xue C, Liu J P, Li Q, Wu J F, Yang S Q, Liu Q, Shao C G, Tu L C, Hu Z K and Luo J 2020 Precision measurement of the Newtonian gravitational constant Natl. Sci. Rev. 7 1803–17.
- Rosi G, Sorrentino F, Cacciapuoti L, Prevedelli M and Tino G M 2014 Precision measurement of the Newtonian gravitational constant using cold atoms Nat. 2014 5107506 510 518–21.
- Schlamminger S 2018 Gravity measured with record precision Nat. 2021 5607720 560 562–3.
- Gibney E 2014 Rivals join forces to nail down Big G. Metrologists meet to design the ultimate gravitational-constant experiment Nature 514 150–1.
- Schlamminger S 2014 Fundamental constants: a cool way to measure big G Nature 510 478–80.
- Quinn T, Parks H, Speake C and Davis R 2013 Improved determination of G using two methods Phys. Rev. Lett. 111 101102.
- Quinn T J, Speake C C, Richman S J, Davis R S and Picard A 2001 A New Determination of G Using Two Methods Phys. Rev. Lett. 87 111101. =.
- Newman R, Bantel M, Berg E and Cross W 2014 A measurement of G with a cryogenic torsion pendulum Philos. Trans. R. Soc. A Math. Phys. Eng. Sci. 372.
- Schlamminger S, Holzschuh E, Kündig W, Nolting F, Pixley R E, Schurr J and Straumann U 2006 Measurement of Newton’s gravitational constant Phys. Rev. D - Part. Fields, Gravit. Cosmol. 74 082001.
- Parks H V. and Faller J E 2010 Simple pendulum determination of the gravitational constant Phys. Rev. Lett. 105 110801.
- Hu Z K, Guo J Q and Luo J 2005 Correction of source mass effects in the HUST-99 measurement of G Phys. Rev. D - Part. Fields, Gravit. Cosmol. 71 127505.
- Mohr P J, Newell D B and Taylor B N 2016 CODATA recommended values of the fundamental physical constants: 2014 Rev. Mod. Phys. 88 035009.





Disclaimer/Publisher’s Note: The statements, opinions and data contained in all publications are solely those of the individual author(s) and contributor(s) and not of MDPI and/or the editor(s). MDPI and/or the editor(s) disclaim responsibility for any injury to people or property resulting from any ideas, methods, instructions or products referred to in the content. |
© 2024 by the authors. Licensee MDPI, Basel, Switzerland. This article is an open access article distributed under the terms and conditions of the Creative Commons Attribution (CC BY) license (http://creativecommons.org/licenses/by/4.0/).