Preprint
Review

This version is not peer-reviewed.

From NDVI to Neural Networks: A Systematic Review of Satellite Remote Sensing Methods for Monitoring Vegetation Responses to Climate Change (2000–2025)

Submitted:

26 April 2026

Posted:

27 April 2026

You are already at the latest version

Abstract
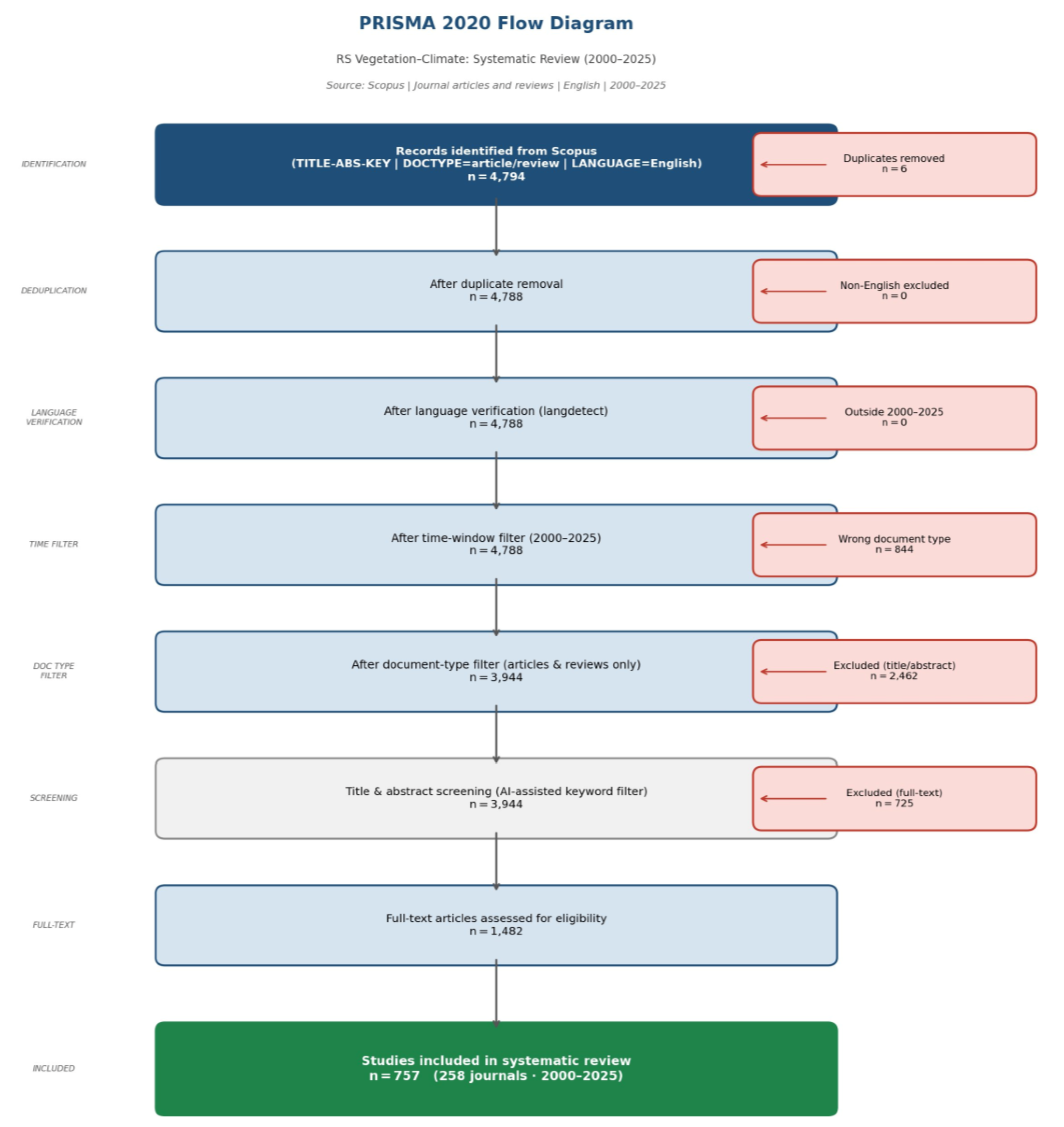
This study presents a comprehensive PRISMA 2020-compliant systematic review of satellite remote sensing approaches used to monitor vegetation responses to climate change over the period 2000–2025. A total of 757 peer-reviewed studies were analysed to evaluate trends in sensor usage, spectral indices, machine learning (ML) and deep learning (DL) applications, geographic distribution, and methodological practices. Results indicate a rapid growth in research output, particularly after 2019, driven by the availability of high-resolution satellite data (e.g., Sentinel-2), cloud computing platforms, and advances in artificial intelligence. MODIS, Landsat, and Sentinel-2 emerged as dominant sensors, while NDVI remains the most widely used vegetation index despite known limitations. Random Forest and regression models continue to dominate analytical approaches, although DL methods such as CNNs and LSTMs are increasingly adopted. The review identifies significant geographic inequities, with over 80% of studies originating from Global North institutions, and highlights underrepresentation of critical ecosystems such as drylands, peatlands, and shrublands. Furthermore, inconsistent reporting of model performance metrics and limited adoption of open science practices constrain reproducibility and cross-study comparison. The study concludes by outlining key research gaps and providing strategic recommendations to advance the integration of multi-sensor data, improve methodological standardisation, and promote equitable and reproducible research in vegetation–climate remote sensing.
Keywords: 
;  ;  ;  ;  ;  
Copyright: This open access article is published under a Creative Commons CC BY 4.0 license, which permit the free download, distribution, and reuse, provided that the author and preprint are cited in any reuse.
Prerpints.org logo

Preprints.org is a free preprint server supported by MDPI in Basel, Switzerland.

Subscribe

Disclaimer

Terms of Use

Privacy Policy

Privacy Settings

© 2026 MDPI (Basel, Switzerland) unless otherwise stated