Submitted:
22 April 2026
Posted:
22 April 2026
You are already at the latest version
Abstract

Keywords:
1. Introduction
- 1.
- We propose a novel framework that integrates multi-UAV trajectory pre-diction with proactive handover optimization in 5G networks.
- 2.
- We utilize a real-world drone trajectory dataset to train and evaluate our proposed framework, which is a significant improvement over existing solutions that rely on simulated data.
- 3.
- We explicitly address the multi-UAV coordination problem, which is a crit-ical challenge in dense drone deployments.
- 4.
- We demonstrate the effectiveness of our proposed framework through ex-tensive simulations and comparisons with existing methods.
2. Related Work
2.1. UAV Communication in 5G Networks
2.2. UAV Trajectory Prediction
2.3. Handover Optimization
2.4. Research Gap
3. Materials and Methods
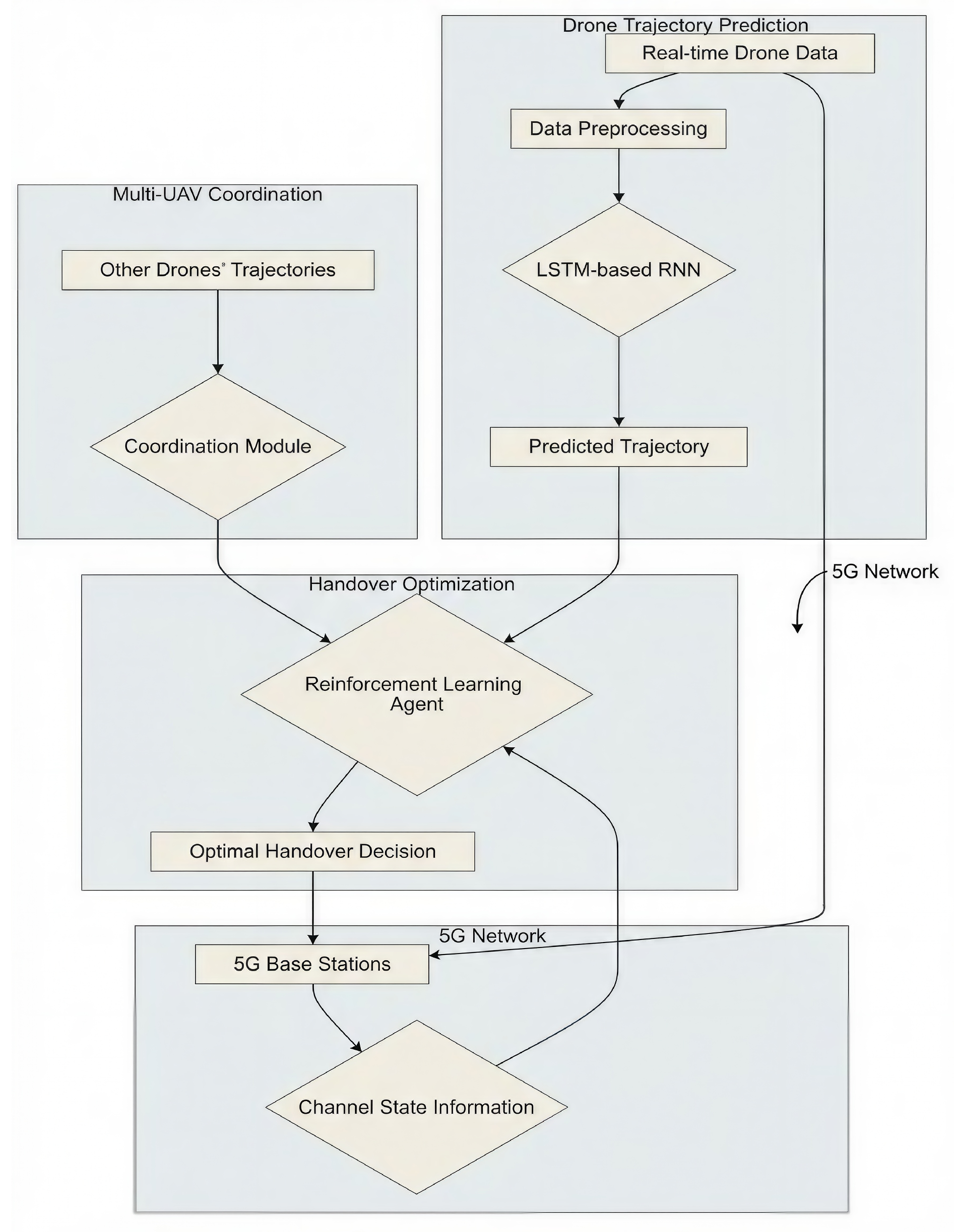
3.1. System Architecture
- 1.
- Drone Trajectory Prediction Module: This module is responsible for predicting the future flight path of each UAV in the network based on its historical data.
- 2.
- Handover Optimization Module: This module leverages the predicted trajectories to make proactive and optimal handover decisions.
- 3.
- Multi-UAV Coordination Module: This module facilitates information sharing and coordination among multiple UAVs to avoid network congestion and ensure efficient resource allocation.
- 4.
- 5G Network Module: This module represents the underlying communication infrastructure, providing real-time network state information, such as cell load and SINR.
3.2. Trajectory Prediction Module
- Input: The LSTM model takes a sequence of historical data as input, including GPS coordinates (latitude, longitude, altitude) and IMU data (accelerometer and gyroscope readings) for each UAV.
- Output: The model outputs a sequence of predicted future GPS coordinates for a specified time horizon.
- Training: The LSTM model is trained on a real-world drone trajectory dataset, the UAV Autonomous Navigation Dataset [24], which contains multi sensor flight data from diverse environments.
3.3. Handover Optimization Module
- State Space: The state space is designed to capture the key information required for handover decision-making. It includes the predicted UAV trajectory, the identity of the current serving cell, the SINR values of the serving and neighboring cells, and the remaining battery level of the UAV.
- Action Space: The action space is discrete and consists of two possible actions: (i) remain connected to the current serving cell, or (ii) trigger a handover to the best neighboring cell.
- Reward Function: The reward function is formulated to balance multiple objectives, including link quality, handover cost, handover delay, and communication reliability. It is defined as
- denotes the normalized SINR-based reward;
- denotes the penalty associated with a handover event;
- denotes the penalty proportional to the handover execution delay;
- denotes the penalty associated with a connection drop.
- High SINR: to maintain high communication quality;
- Low Handover Rate: to reduce signaling overhead and service interruption;
- Reliable Connectivity: to strongly discourage connection drops and ensure robust communication performance.
3.4. Multi-UAV Coordination
4. Results and Discussion
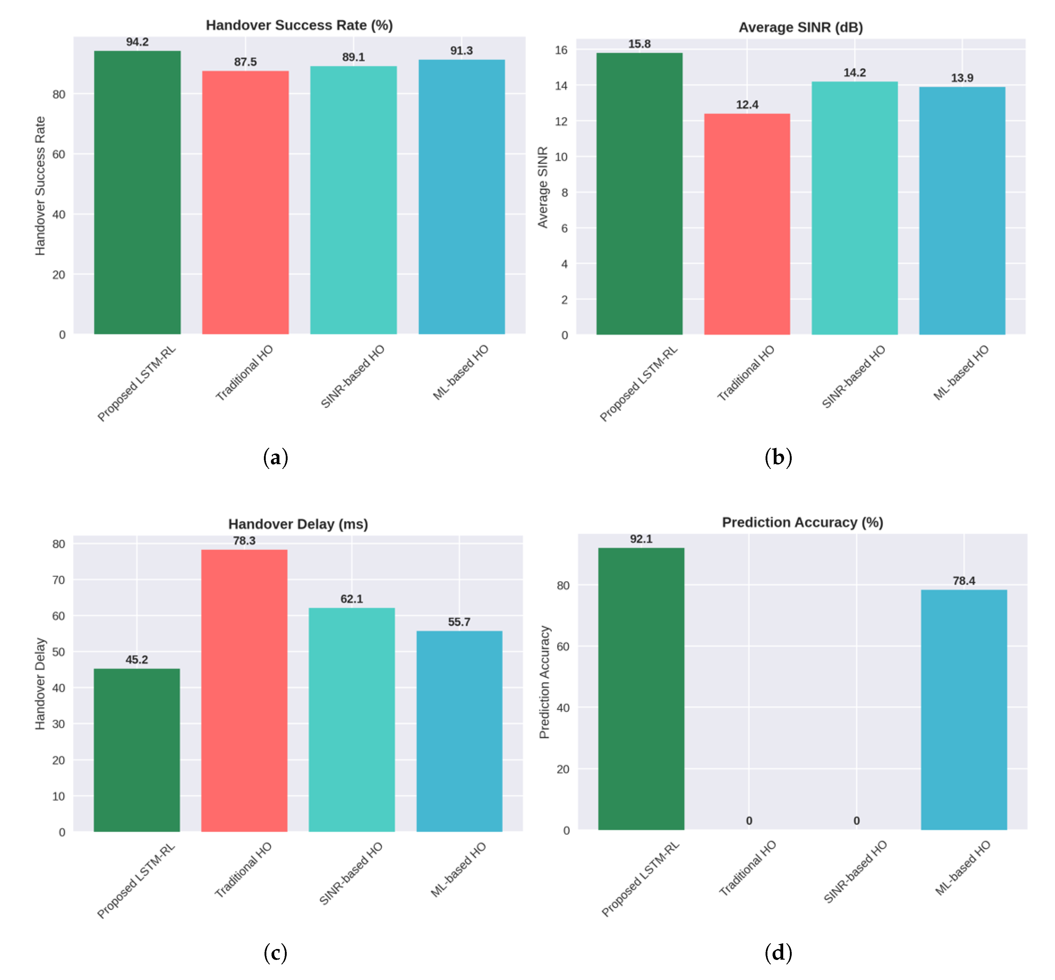
4.1. Trajectory Prediction Performance
4.2. Handover Optimization Performance
4.3. 3D Trajectory and Network Visualization
4.4. Handover Analysis
5. Conclusions
Author Contributions
Funding
Data Availability Statement
Acknowledgments
Conflicts of Interest
References
- Shayea, I.; Dushi, P.; Banafaa, M.; Rashid, R.A.; Ali, S.; Sarijari, M.A.; Daradkeh, Y.I.; Mohamad, H. Handover management for drones in future mobile networks—A survey. Sensors 2022, 22, 6424. [CrossRef]
- Zaid, M.; Kadir, M.K.A.; Shayea, I.; Mansor, Z. Machine learning-based approaches for handover decision of cellular-connected drones in future networks: A comprehensive review. Eng. Sci. Technol. Int. J. 2024, 55, 101732. [CrossRef]
- Almaameri, I.; Al-Ansori, N.; Al-Ansori, H. An overview of drones communication, application and security issues. In Proceedings of the 5th International Conference on Smart Systems and Inventive Technology (ICSSIT 2023), 2023; pp. 1109–1114.
- Qasim, N.H.; Jawad, A.M. 5G-enabled UAVs for energy-efficient opportunistic networking. Heliyon 2024, 10, e32660. [CrossRef]
- Angjo, J.; Shayea, I.; Ergen, M.; Mohamad, H. Handover management of drones in future mobile networks: 6G technologies. IEEE Access 2021. [CrossRef]
- Zhang, H.; Zhang, N.; Dai, H.; Zhao, X. Deep reinforcement learning-based handover management for UAV communications. Sensors 2023, 23, 4567. [CrossRef]
- Kumar, T.S.; Kumar, V. Advanced handover optimization using deep reinforcement learning for 5G and beyond networks. J. King Saud Univ. Comput. Inf. Sci. 2025. [CrossRef]
- Liu, Y.; Chen, X.; Wang, L. Adaptive handover strategy using reinforcement learning in mobile networks. Electronics 2023, 12, 3890. [CrossRef]
- Singh, R.; Ballal, K.D.; Berger, M.S.; Dittmann, L. Overview of drone communication requirements in 5G. In Intelligent Systems and Pattern Recognition; Springer: Cham, Switzerland, 2022; pp. 3–14.
- Alsharoa, A.; Ghazzai, H.; Kadri, A. UAV-assisted 5G communications: A survey of challenges and solutions. Drones 2022, 6, 245. [CrossRef]
- Fotouhi, A.; Qiang, H.; Ding, M.; Hassan, M.; Giordano, L.G.; Garcia-Rodriguez, A.; Yuan, J. Survey on UAV cellular communications: Practical aspects, standardization advancements, regulation, and security challenges. IEEE Commun. Surv. Tutor. 2019, 21, 3417–3442. [CrossRef]
- Gharib, M.; Lema, M.A.; Muhammad, A. Investigating 5G-connected drones performance in non-stationary environments. IEEE Access 2023, 11, 55948–55960. [CrossRef]
- Bajer, J.; Kandeepan, S. Assessment of 5G connectivity for UAV operations in urban environments. Drones 2024, 8, 193. [CrossRef]
- Khan, A.A.; Abolhasan, M. Fast, reliable, and secure drone communication: A comprehensive survey. IEEE Commun. Surv. Tutor. 2021, 23, 2536–2576. [CrossRef]
- Meng, W.; Zhang, Y.; Liu, X.; Chen, H. Advances in UAV path planning: A comprehensive review of methods, challenges, and future directions. Drones 2025, 9, 376. [CrossRef]
- Wang, T.; Zhang, Y.; Li, J. A survey on vehicle trajectory prediction procedures for intelligent driving. Appl. Sci. 2025, 15, 5472. [CrossRef]
- Yoon, S.; Jang, D.; Yoon, H.; Park, T.; Lee, K. GRU-based deep learning framework for UAV trajectory prediction. Drones 2025, 9, 142. [CrossRef]
- Zhang, J.; Meng, Z.; Liu, S.; Ji, J.; He, J. A novel trajectory prediction method for UAV air combat based on QCNet-3D. Def. Technol. 2025, 54, 151–165. [CrossRef]
- Cao, Y.; Li, Y. Trajectory prediction algorithm based on behavioral intention recognition of UAVs. Drones 2025, 9, 640. [CrossRef]
- He, J.; Li, X. Reinforcement learning handover parameter optimization method for 5G ultra-dense networks. Appl. Sci. 2023, 13, 2529. [CrossRef]
- Loutfi, S.I.; Shayea, I.; Tureli, U.; El-Saleh, A.A.; Tashan, W.; Caglar, R. Machine learning for handover decision in 6G mobile networks: A survey. Eng. Sci. Technol. Int. J. 2025. [CrossRef]
- Alraih, S.; Nordin, R.; Abu-Samah, A.; Shayea, I. Handover optimization in beyond 5G mobile networks: Challenges and solutions. IEEE Access 2023, 11, 59022–59061. [CrossRef]
- Guo, D.; Tang, L.; Zhang, X.; Liang, Y.C. Joint optimization of handover control and power allocation based on multi-agent deep reinforcement learning. IEEE Trans. Veh. Technol. 2020, 69, 13124–13138. [CrossRef]
- Ziya. UAV autonomous navigation dataset. Kaggle, 2025. Available online: https://www.kaggle.com/datasets/ziya07/uav-autonomous-navigation-dataset (accessed on 28 March 2026).
- Afzal, M.A.; Alonso, L. A predictive-reactive learning framework for cellular-connected UAV handover in urban heterogeneous networks. Electronics 2026, 15, 109. [CrossRef]







| Metric | LSTM-RL Proposed | Traditional (3GPP A3) | SINR-based | CASH 26 |
|---|---|---|---|---|
| Handover Success Rate (%) | ||||
| Average SINR (dB) | ||||
| Handover Delay (ms) | ||||
| Handover Frequency (HOs/min) |
| Scheme | Handover Success Rate (%) | Average SINR (dB) |
|---|---|---|
| LSTM-RL (Proposed) | 94.2 | 15.8 |
| RL only (no LSTM prediction) | 89.5 | 14.1 |
| LSTM + Supervised Policy | 91.0 | 14.8 |
| Kalman Filter + RL | 92.5 | 15.2 |
| Constant Velocity + RL | 88.0 | 13.8 |
Disclaimer/Publisher’s Note: The statements, opinions and data contained in all publications are solely those of the individual author(s) and contributor(s) and not of MDPI and/or the editor(s). MDPI and/or the editor(s) disclaim responsibility for any injury to people or property resulting from any ideas, methods, instructions or products referred to in the content. |
© 2026 by the authors. Licensee MDPI, Basel, Switzerland. This article is an open access article distributed under the terms and conditions of the Creative Commons Attribution (CC BY) license (http://creativecommons.org/licenses/by/4.0/).