Preprint
Article

This version is not peer-reviewed.

Modeling of Near-Surface Aggregate Size Distributions in Concrete

Submitted:

12 March 2026

Posted:

12 March 2026

You are already at the latest version

Abstract
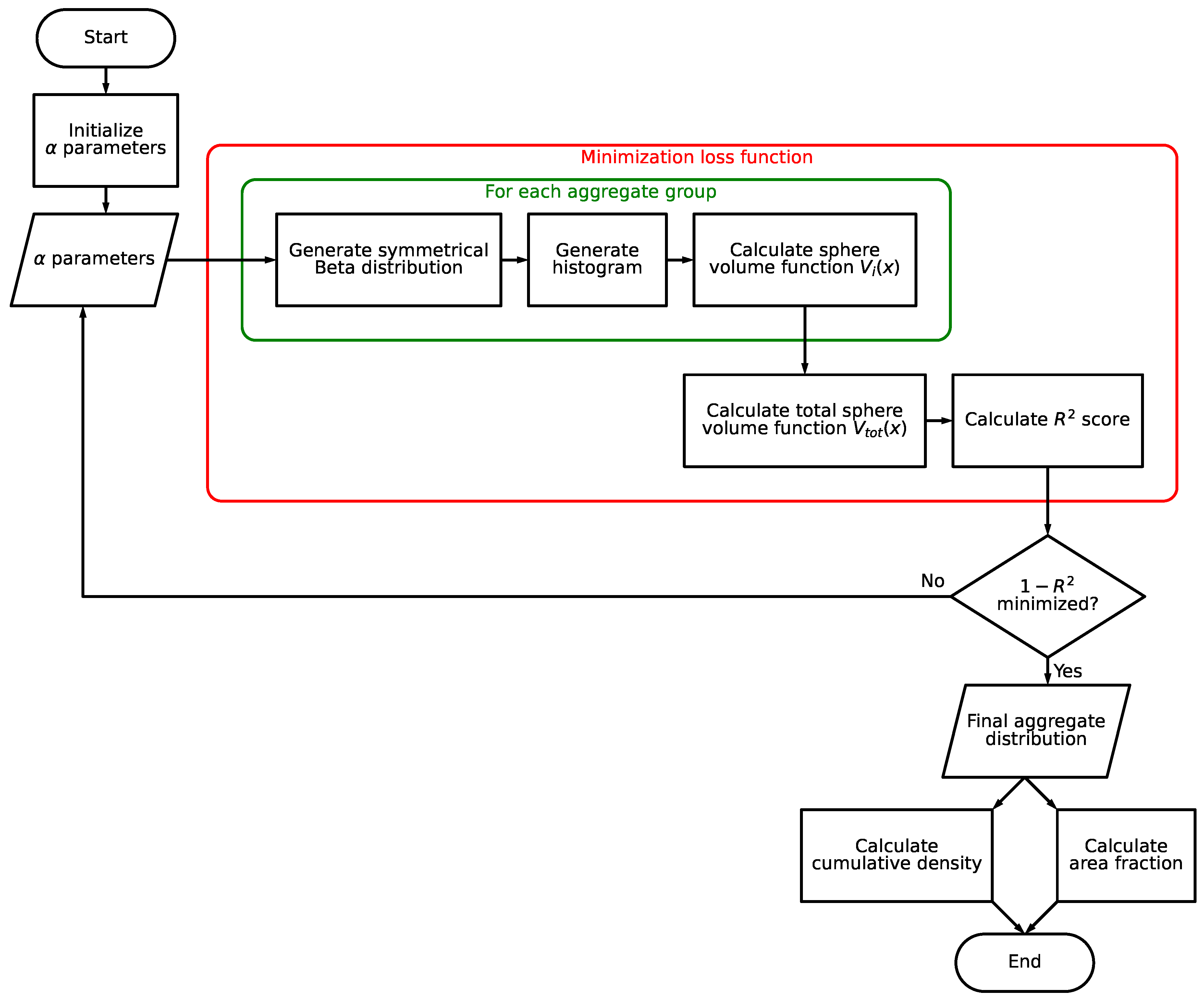
This study presents a distribution-optimized mesostructure estimation method for modeling near-surface aggregate size distributions in concrete by optimizing the spatial arrangement of polydisperse spherical aggregates with respect to formwork boundaries. The approach is based on minimizing the deviation between a generated cumulative aggregate volume function and an idealized linear target function corresponding to a constant area fraction along the specimen depth. To enable efficient computation for systems containing a large number of aggregates, grain size classes derived from the grading curve are represented using symmetric Beta distributions, allowing each group to be described by a single shape parameter. The resulting optimization problem is solved using a derivative-free Powell algorithm. The method inherently captures wall effects, leading to a migration of smaller aggregates toward the specimen boundaries to compensate for geometric constraints of bigger aggregates. Experimental validation was performed by determining the depth-dependent mean bulk density of a concrete cube using incremental surface grinding combined with high-resolution 3D laser scanning. The optimized mesostructure shows strong agreement with measured density profiles, significantly improving over a non-optimized distribution. Furthermore, increasing aggregate volume fractions intensify near-surface accumulation of fine particles. The proposed method provides a computationally efficient framework for incorporating wall effects into mesoscale concrete models.
Keywords: 
;  ;  ;  
Copyright: This open access article is published under a Creative Commons CC BY 4.0 license, which permit the free download, distribution, and reuse, provided that the author and preprint are cited in any reuse.
Prerpints.org logo

Preprints.org is a free preprint server supported by MDPI in Basel, Switzerland.

Subscribe

Disclaimer

Terms of Use

Privacy Policy

Privacy Settings

© 2026 MDPI (Basel, Switzerland) unless otherwise stated