Preprint
Article

This version is not peer-reviewed.

A Multi-Track Cognition Framework for Global Integrative Medicine: Breaking Paradigm Incommensurability Through System-Level Mapping Across Medical Systems

Submitted:

05 March 2026

Posted:

05 March 2026

You are already at the latest version

Abstract
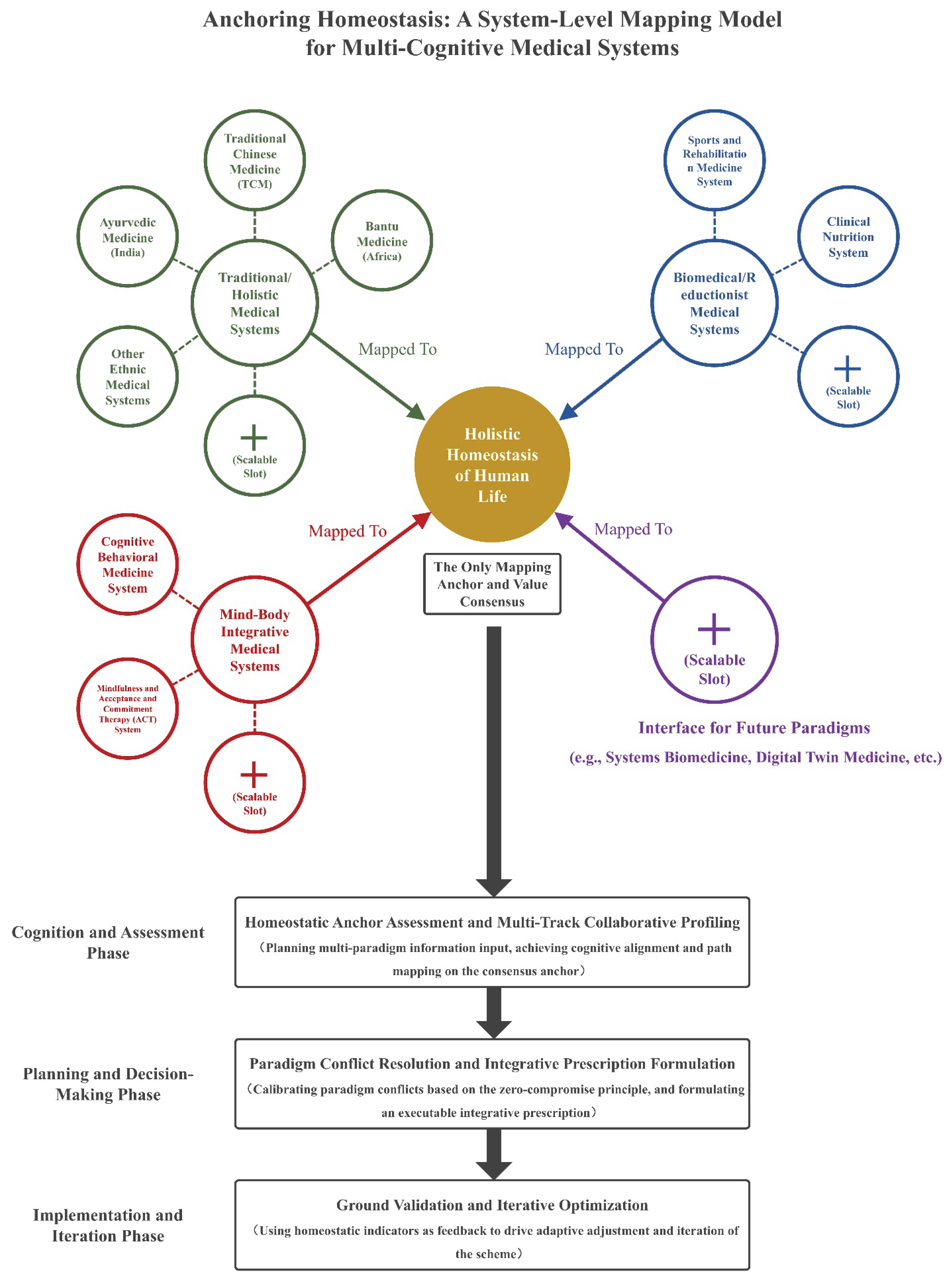
To address the core challenge in integrative medicine—the semantic incommensurability of heterogeneous medical data arising from divergent cognitive paradigms across medical systems—this paper proposes a multi-track cognition framework for global integrative medicine. Adopting a decoupled design of "flexibly customizable and extensible cognitive tracks with a fixed unified core architecture", this framework constructs exclusive cognitive tracks preserving the native logic for each medical system, takes the homeostatic representation network of multiple dimensions of human eight physiological systems as the general quantitative mediation benchmark, and establishes the system-level mapping relationship constrained by three core rules: cluster correspondence, network emergence, and context dependence, to realize the standardized transformation and system-level fusion of multi-source heterogeneous medical data. Empirical verification shows that the semantic alignment accuracy of this framework reaches 91.27%, the model goodness of fit ≥0.85, and the accuracy is improved by 32.14% compared with the traditional single-point linear mapping method. The determination results have a strong consistency with clinical expert judgments, which can provide a feasible and general technical support for basic research of integrative medicine, whole-cycle management of chronic diseases, and individualized health intervention.
Keywords: 
;  ;  ;  ;  ;  
Copyright: This open access article is published under a Creative Commons CC BY 4.0 license, which permit the free download, distribution, and reuse, provided that the author and preprint are cited in any reuse.
Prerpints.org logo

Preprints.org is a free preprint server supported by MDPI in Basel, Switzerland.

Subscribe

Disclaimer

Terms of Use

Privacy Policy

Privacy Settings

© 2026 MDPI (Basel, Switzerland) unless otherwise stated