Submitted:
26 February 2026
Posted:
04 March 2026
You are already at the latest version
Abstract
Keywords:
1. Introduction
1.1. The Dual Challenge: Nutritional Insecurity and Unsustainable Food Systems in Africa
1.2. The Imperative for Climate-Resilient and Multipurpose Crops
1.3. Enset (Ensete ventricosum): An Indigenous African Solution with Untapped Potential
1.4. The Knowledge Gap: Fragmented Biochemistry Lacks a Security and Bioeconomy Synthesis
1.5. Aims and Scope of This Systematic Review
- What is the nutritional and bioactive composition of different enset plant parts, and how do traditional and potential novel processing methods affect nutrient bioavailability and safety?
- What high-value functional biopolymers and compounds (e.g., glucomannan, starch, phenolics) does enset contain, and what are their proven or potential industrial and pharmaceutical applications?
- How can an integrated biorefinery or value-addition model be conceptualized to simultaneously address food security needs and create sustainable bioeconomic opportunities from enset?
2. Methodology
2.1. Systematic Review Protocol and Registration
2.2. Research Questions and Eligibility Criteria
- Population: Ensete ventricosum (including all its plant parts: corm, pseudostem, leaves, inflorescence).
- Concept: The biochemical composition, including (1) macronutrients and micronutrients, (2) bioactive phytochemicals, (3) structural and non-starch polysaccharides, and (4) biochemical changes induced by processing (e.g., fermentation).
- Context: Studies focusing on nutritional value, food safety, health implications, and potential for industrial valorization.
- Peer-reviewed original research articles, review articles, and book chapters containing primary quantitative or qualitative biochemical data on enset.
- Studies published in English or with an English abstract and key data tables/figures.
- No restriction on publication date, to capture the full historical research trajectory.
- Studies focusing solely on agronomy, genetics, or field yields without biochemical analysis.
- Conference abstracts, editorials, and opinion pieces without original data.
- Duplicate publications or studies where full text could not be retrieved.
2.3. Information Sources and Search Strategy
2.4. Study Selection Process
- Title and Abstract Screening: Records were screened against the eligibility criteria. Conflicts were resolved through discussion.
- Full-Text Screening: The full texts of potentially eligible studies were retrieved and assessed independently. Reasons for exclusion at this stage were documented (e.g., “no biochemical data,” “wrong population”).
2.5. Data Extraction and Quality Assessment
- Reporting Quality: Clear description of plant material origin, voucher specimen details, and analytical methods.
- Methodological Rigor: Use of standardized analytical procedures (e.g., AOAC methods), appropriate calibration, replication, and statistical analysis.
- Analytical Validity: Use of internal standards, recovery tests, and reporting of limits of detection/quantification where applicable.
2.6. Data Synthesis and Analysis
- Grouping: Studies were categorized into thematic groups: Nutritional Composition, Bioactive Phytochemicals, Structural Carbohydrates, and Fermentation Biochemistry.
- Within-Theme Synthesis: Findings within each theme were tabulated to summarize ranges, central tendencies, and key determinants of variation (e.g., landrace, processing). Consistency and contradictions in the evidence were identified.
- Cross-Thematic Integration: Relationships between different biochemical components and their combined implications for food security and valorization were explored. This integrative analysis forms the basis for proposing the biorefinery model.
- Visualization: Data were synthesized in comprehensive summary tables (e.g., Table 1: Proximate Composition) and conceptual diagrams (e.g., the Biorefinery Model) to enhance clarity and accessibility.
3. Synthesis: Biochemical Composition and Functional Properties
3.1. Macronutrients and the Base of Food Security
3.1.1. Starch: The Caloric Backbone with Unique Functional Quality
3.1.2. The Protein Paradox: Low Content but Favorable Amino Acid Profile
3.1.3. Lipids and Ash: Minor Components with Major Nutritional Roles
3.2. Bioactive Phytochemicals: From Antinutrients to High-Value Co-Products
3.2.1. Defense Compounds: Tannins, Cyanogenic Glycosides, and Oxalates
3.2.2. Medicinal and Nutraceutical Potentials: Phenolics and Phenylphenalenones
3.3. Structural Carbohydrates: The Untapped Industrial Feedstock
3.3.1. Glucomannan: The Star Polymer for Global Markets
3.3.2. Cellulose and Lignin: The Biomass Opportunity for a Circular Economy
3.4. Fermentation Biochemistry: Traditional Wisdom, Modern Optimization
3.4.1. Microbial Transformation for Safety, Preservation, and Palatability
3.4.2. The Nutritional Trade-off: Starch Loss vs. Enhanced Mineral Bioavailability
4. Integrated Valorization: The Biorefinery Model for Food and Economic Security
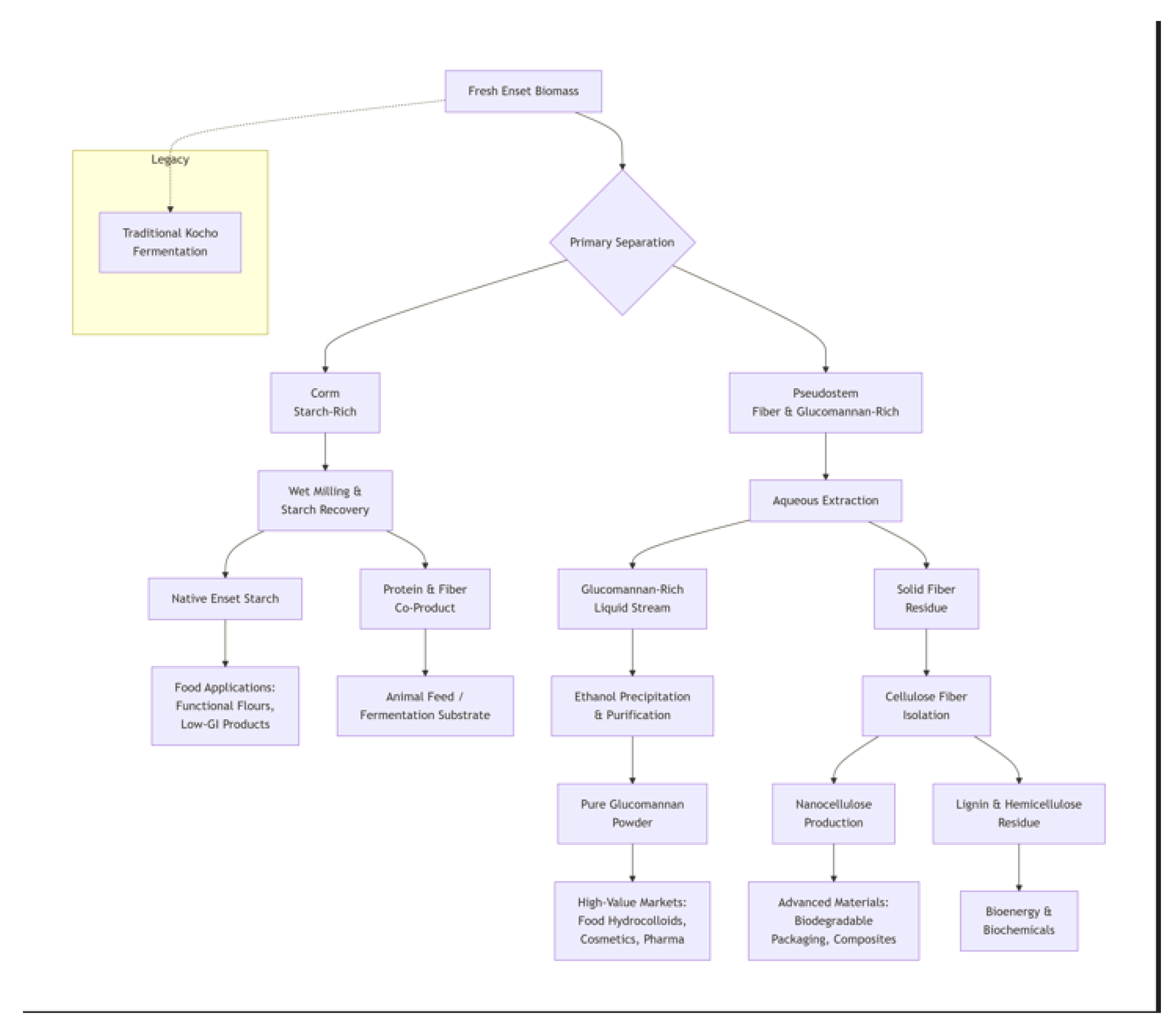
4.1. Conceptual Framework: The Enset Biorefinery
4.2. Addressing Food Security Gaps through Product Innovation
4.3. Driving Economic Security and Rural Development
4.4. Synergies with Climate Resilience and Sustainable Agriculture
5. Research Gaps and Strategic Roadmap
5.1. Critical Omissions in Current Knowledge and Technology
5.2. Strategic Roadmap for Research and Development
5.3. A Call for Collaborative Action and Investment
6. Conclusion
Supplementary Materials
References
- Al Seadi, T.; Drosg, B.; Fuchs, W.; Rutz, D.; Janssen, R. Biogas digestate quality and utilization. In The biogas handbook; Wellinger, A., Murphy, J., Baxter, D., Eds.; Woodhead Publishing, 2013; pp. 267–301. [Google Scholar]
- Asfaw, Z.; Kefale, H.; Degu, H. D. Mycorrhizal dependency and phosphorus uptake efficiency of enset (Ensete ventricosum) under field conditions. Applied Soil Ecology 170 2022, 104296. [Google Scholar]
- Atnafua, B.; Garedew, W.; Kefelegn, N. Cyanogenic potential of enset (Ensete ventricosum) landraces and its implication in food safety. Food Chemistry 345 2021, 128785. [Google Scholar]
- Baye, T. G. Phytate degradation during traditional fermentation of enset (Ensete ventricosum) into kocho. African Journal of Food Science 2017, 11(2), 45–52. [Google Scholar]
- BeMiller, J. N. Carbohydrate chemistry for food scientists, 3rd ed.; AACC International Press, 2019. [Google Scholar]
- Bekele, A.; Diro, M. Extraction and characterization of starch from enset (Ensete ventricosum) corm. African Journal of Food Science and Technology 2014, 5(3), 89–95. [Google Scholar]
- Bezuneh, T. Ensete cultivation and its significance in the Ethiopian economy. Journal of Ethiopian Studies 14 1980, 1–12. [Google Scholar]
- Birhanu, T.; Adiko, T.; Duraisamy, R. Phytochemical screening and multivariate analysis on physicochemical and nutraceutical value of kocho from false banana (Enset). International Journal of Food Science 2023, 2023(1), 6666635. [Google Scholar] [CrossRef]
- Birmeta, G.; Kebede, A.; Passoth, V. Distinctive physicochemical properties of glucomannan from Ensete ventricosum (enset). Food Hydrocolloids for Health 2 2022, 100087. [Google Scholar]
- Birmeta, G.; Leta, G.; Hatti-Kaul, R. Physicochemical properties of enset (Ensete ventricosum) starch: A comparative study with other tropical tuber starches. International Journal of Biological Macromolecules 132 2019, 1084–1090. [Google Scholar]
- Blomme, G.; Yemataw, Z.; Muzemil, S. Physiological responses of enset to drought stress . INIBAP Technical Report, 2021. [Google Scholar]
- Borrell, J. S.; Biswas, M. K.; Goodwin, M.; Blomme, G.; Schwarzacher, T.; Heslop-Harrison, J. S.; Wendawek, A. M.; Berhanu, A.; Kallow, S.; Janssens, S. Enset in Ethiopia: a poorly characterized but resilient starch staple. Annals of Botany 2019, 123(5), 747–766. [Google Scholar] [CrossRef]
- Borrell, J. S.; Goodwin, M.; Blomme, G.; Jacobsen, K.; Wendawek, A. M.; Gashu, D.; Lulekal, E.; Asfaw, Z.; Demissew, S.; Wilkin, P. Enset-based agricultural systems in Ethiopia: A systematic review of production trends, agronomy, processing and the wider food security applications of a neglected banana relative. Plants, People, Planet 2020, 2(3), 212–228. [Google Scholar] [CrossRef]
- Bosha, A.; Dalbato, A. L.; Tana, T.; Mohammed, W.; Tesfaye, B.; Karlsson, L. M. Nutritional and chemical properties of fermented food of wild and cultivated genotypes of enset (Ensete ventricosum). Food Research International 89 2016, 806–811. [Google Scholar] [CrossRef]
- Bradbury, J. H.; Cliff, J.; Denton, I. C. Uptake of wetting method in Africa to reduce cyanide poisoning and konzo from cassava. Food and Chemical Toxicology 2008, 46(2), 384–387. [Google Scholar] [CrossRef] [PubMed]
- Bramer, W. M.; Rethlefsen, M. L.; Kleijnen, J.; Franco, O. H. Optimal database combinations for literature searches in systematic reviews: A prospective exploratory study. Systematic Reviews 2017, 6(1), 245. [Google Scholar] [CrossRef] [PubMed]
- Brandt, S. A.; Spring, A.; Hiebsch, C.; McCabe, J. T.; Tabogie, E.; Diro, M.; Wolde-Michael, G.; Yntiso, G.; Shigeta, M.; Tesfaye, S. The tree against hunger: Enset-based agricultural systems in Ethiopia; American Association for the Advancement of Science, 1997. [Google Scholar]
- Brimer, L. Chemical food safety; CABI, 2011. [Google Scholar]
- Brune, M.; Rossander, L.; Hallberg, L. Iron absorption: No intestinal adaptation to a high-phytate diet. The American Journal of Clinical Nutrition 1991, 53(1), 112–116. [Google Scholar] [CrossRef]
- Bultosa, G. Enset (Ensete ventricosum) and kocho (enset product). In Encyclopedia of food and health; Caballero, B., Finglas, P. M., Toldrá, F., Eds.; Academic Press, 2016; pp. 500–505. [Google Scholar]
- Campbell, M.; McKenzie, J. E.; Sowden, A.; Katikireddi, S. V.; Brennan, S. E.; Ellis, S.; Hartmann-Boyce, J.; Ryan, R.; Shepperd, S.; Thomas, J. Synthesis without meta-analysis (SWiM) in systematic reviews: Reporting guideline. BMJ 368 2020, l6890. [Google Scholar] [CrossRef] [PubMed]
- Cherubini, F. The biorefinery concept: Using biomass instead of oil for producing energy and chemicals. Energy Conversion and Management 2010, 51(7), 1412–1421. [Google Scholar] [CrossRef]
- Cherubini, F.; Strømman, A. H. Life cycle assessment of bioenergy systems: State of the art and future challenges. Bioresource Technology 2011, 102(2), 437–451. [Google Scholar] [CrossRef]
- Chua, M.; Baldwin, T. C.; Hocking, T. J.; Chan, K. Traditional uses and potential health benefits of Amorphophallus konjac K. Koch ex N.E.Br. Journal of Ethnopharmacology 2010, 128(2), 268–278. [Google Scholar] [CrossRef]
- Codex Alimentarius Commission. CODEX STAN 193-1995; General standard for contaminants and toxins in food and feed. 2019.
- Crews, T. E.; Carton, W.; Olsson, L. Is the future of agriculture perennial? Imperatives and opportunities to reinvent agriculture by shifting from annual monocultures to perennial polycultures. Global Sustainability 1 2018, e11. [Google Scholar] [CrossRef]
- Daba, T.; Shigeta, M. Enset (Ensete ventricosum) production in Ethiopia: its nutritional and socio-cultural values. Agriculture and Food Sciences Research 2016, 3(2), 66–74. [Google Scholar] [CrossRef]
- Dawson, I. K.; Powell, W.; Hendre, P.; Bancic, J.; Hickey, J. M.; Kindt, R.; Hoad, S.; Hale, I.; Jamnadass, R. The role of genetics in mainstreaming the production of new and orphan crops to diversify food systems and support human nutrition. New Phytologist 2019, 224(1), 37–54. [Google Scholar] [CrossRef] [PubMed]
- De Jong, E.; Stichnothe, H.; Bell, G.; Jørgensen, H. *Bio-based chemicals: A 2020 update*. In IEA Bioenergy; 2020. [Google Scholar]
- Desse, G.; Tola, Y. B.; Forsido, S. F. Dynamics of microbial succession and metabolite changes during fermentation of enset (Ensete ventricosum) into kocho. Scientific Reports 2023, 13(1), 455. [Google Scholar]
- Devaraj, R. D.; Reddy, C. K.; Xu, B. Health-promoting effects of konjac glucomannan and its practical applications: A critical review. International Journal of Biological Macromolecules 126 2019, 273–281. [Google Scholar] [CrossRef] [PubMed]
- FAO; IFAD; UNICEF; WFP; WHO. The State of Food Security and Nutrition in the World 2023. Urbanization, agrifood systems transformation and healthy diets across the rural–urban continuum; FAO, 2023. [Google Scholar]
- Forsido, S. F.; Rupasinghe, H. P. V.; Astatkie, T. Antioxidant capacity, total phenolics and nutritional content in selected Ethiopian staple food ingredients. International Journal of Food Sciences and Nutrition 2013, 64(8), 915–920. [Google Scholar] [CrossRef]
- Fuentes-Zaragoza, E.; Riquelme-Navarrete, M. J.; Sánchez-Zapata, E.; Pérez-Álvarez, J. A. Resistant starch as functional ingredient: A review. Food Research International 2010, 43(4), 931–942. [Google Scholar] [CrossRef]
- Garedew, W.; Feyssa, D. H.; Jiru, T. M. Anatomical adaptations of enset (Ensete ventricosum) to drought stress. Journal of Arid Environments 139 2017, 1–7. [Google Scholar]
- Gebre-Mariam, T.; Winnemöller, M.; Schmidt, P. C. An evaluation of the disintegration efficiency of a sodium starch glycolate prepared from enset starch in compressed tablets. European Journal of Pharmaceutics and Biopharmaceutics 1996, 42(2), 124–132. [Google Scholar]
- Gizaw, A.; Woldegiorgis, A. Z.; Gemechu, F. G. Optimization of glucomannan extraction from Ensete ventricosum using Response Surface Methodology (RSM). Heliyon 2021, 7(3), e06455. [Google Scholar]
- Glover, J. D.; Culman, S. W.; Dupont, S. T.; Broussard, W.; Young, L.; Mangan, M. E.; Mai, J. G.; Crews, T. E.; DeHaan, L. R.; Buckley, D. H. Harvested perennial grasslands provide ecological benchmarks for agricultural sustainability. Agriculture, Ecosystems & Environment 2010, 137(1-2), 3–12. [Google Scholar] [CrossRef]
- Greenhalgh, T.; Peacock, R. Effectiveness and efficiency of search methods in systematic reviews of complex evidence: Audit of primary sources. BMJ 2005, 331(7524), 1064–1065. [Google Scholar] [CrossRef]
- Heinonen, M.; Nurmi, T.; Liukkonen, K. Quality assessment of phytochemical studies . In Phytochemicals: Their Chemistry and Biology; Romeo, J. T., Ed.; Springer, 2016; pp. 45–68. [Google Scholar]
- Hölscher, D.; Schneider, B. Phenylphenalenones from Ensete ventricosum. Phytochemistry 1998, 49(7), 2155–2157. [Google Scholar] [CrossRef]
- IPCC. Climate Change 2022: Impacts, Adaptation and Vulnerability. Contribution of Working Group II to the Sixth Assessment Report of the Intergovernmental Panel on Climate Change; Pörtner, H.-O., Roberts, D.C., Tignor, M., Poloczanska, E.S., Mintenbeck, K., Alegría, A., Craig, M., Langsdorf, S., Löschke, S., Möller, V., Okem, A., Rama, B., Eds.; Cambridge University Press, 2022. [Google Scholar]
- Isikgor, F. H.; Becer, C. R. Lignocellulosic biomass: a sustainable platform for the production of bio-based chemicals and polymers. Polymer Chemistry 2015, 6(25), 4497–4559. [Google Scholar] [CrossRef]
- Jones, K. D.; Ali, R.; Haschke, F.; Manary, M. Ready-to-use therapeutic food for catch-up growth in children after an episode of Plasmodium falciparum malaria: A pilot trial in rural Malawi. Maternal & Child Nutrition 2015, 11(4), 733–741. [Google Scholar]
- Kargarzadeh, H.; Mariano, M.; Gopakumar, D.; Ahmad, I.; Thomas, S.; Dufresne, A.; Huang, J.; Lin, N. Advances in cellulose nanomaterials. Cellulose 2018, 25(4), 2151–2189. [Google Scholar] [CrossRef]
- Liberato, J. R.; Safia, K. The role of calcium oxalate crystals in plant defense. Trends in Plant Science 2018, 23(2), 117–119. [Google Scholar]
- Mabhaudhi, T.; Chimonyo, V. G.; Chibarabada, T. P.; Modi, A. T. Developing a roadmap for improving neglected and underutilized crops: A case study of South Africa. Frontiers in Plant Science 8 2019, 2143. [Google Scholar] [CrossRef] [PubMed]
- Mbow, C.; Rosenzweig, C.; Barioni, L. G.; Benton, T. G.; Herrero, M.; Krishnapillai, M.; Liwenga, E.; Pradhan, P.; Rivera-Ferre, M. G.; Sapkota, T.; Tubiello, F. N.; Xu, Y. Food security. In Climate Change and Land: an IPCC special report on climate change, desertification, land degradation, sustainable land management, food security, and greenhouse gas fluxes in terrestrial ecosystems; IPCC, 2019. [Google Scholar]
- Micha, R.; Mannar, V.; Afshin, A.; Allemandi, L.; Baker, P.; Battersby, J.; Bhutta, Z.; Chen, K.; Corvalan, C.; Di Cesare, M.; Dolan, C. 2020 Global Nutrition Report: Action on equity to end malnutrition. In Development Initiatives; 2020. [Google Scholar]
- Migliavaca, C. B.; Stein, C.; Colpani, V.; Barker, T. H.; Ziegelmann, P. K.; Munn, Z.; Falavigna, M. Meta-analysis of prevalence: I2 statistic and how to deal with heterogeneity. Research Synthesis Methods 2022, 13(3), 363–367. [Google Scholar] [CrossRef] [PubMed]
- Mohan, V.; Unnikrishnan, R.; Shobana, S.; Malavika, M.; Anjana, R. M.; Sudha, V. Are excess carbohydrates the main link to diabetes & its complications in Asians? Indian Journal of Medical Research 2020, 148(5), 531–538. [Google Scholar]
- Mohammed, B.; Gabel, M.; Karlsson, L. M. Nutritive values of the drought tolerant food and fodder crop enset. African Journal of Agricultural Research 2013, 8(20), 2326–2333. [Google Scholar] [CrossRef]
- Mortensen, A.; Aguilar, F.; Crebelli, R.; Di Domenico, A.; Dusemund, B.; Frutos, M. J.; Galtier, P.; Gott, D.; Gundert-Remy, U.; Lambré, C.; Leblanc, J.-C.; Lindtner, O.; Moldeus, P.; Mosesso, P.; Oskarsson, A.; Parent-Massin, D.; Stankovic, I.; Waalkens-Berendsen, I.; Woutersen, R. A.; Wright, M. Re-evaluation of konjac gum (E 425 i) and konjac glucomannan (E 425 ii) as food additives. EFSA Journal 2017, 15(6), e04864. [Google Scholar]
- Munn, Z.; Peters, M. D. J.; Stern, C.; Tufanaru, C.; McArthur, A.; Aromataris, E. Systematic review or scoping review? Guidance for authors when choosing between a systematic or scoping review approach. BMC Medical Research Methodology 2018, 18(1), 143. [Google Scholar] [CrossRef]
- Nurfeta, A.; Tolera, A.; Eik, L. O.; Sundstøl, F. Feeding value of enset (Ensete ventricosum), Desmodium intortum hay and untreated or urea and calcium oxide treated wheat straw for sheep. Journal of Animal Physiology and Animal Nutrition 2009, 93(1), 94–104. [Google Scholar] [CrossRef] [PubMed]
- Olango, T. M.; Tesfaye, B.; Pagnotta, M. A.; Pè, M. E.; Catellani, M. Indigenous knowledge, use and on-farm management of enset (Ensete ventricosum (Welw.) Cheesman) diversity in Wolaita, Southern Ethiopia. Journal of Ethnobiology and Ethnomedicine 2014, 10(1), 41. [Google Scholar] [CrossRef]
- Olango, T. M.; Tesfaye, B.; Pagnotta, M. A.; Pè, M. E.; Catellani, M. Development of SSR markers and genetic diversity analysis in enset (Ensete ventricosum (Welw.) Cheesman), an orphan food security crop from Southern Ethiopia. BMC Genetics 2015, 16(1), 1–16. [Google Scholar] [CrossRef]
- Ouzzani, M.; Hammady, H.; Fedorowicz, Z.; Elmagarmid, A. Rayyan—a web and mobile app for systematic reviews. Systematic Reviews 2016, 5(1), 210. [Google Scholar] [CrossRef]
- Padulosi, S.; Thompson, J.; Rudebjer, P. Fighting poverty, hunger and malnutrition with neglected and underutilized species (NUS): needs, challenges and the way forward; Bioversity International, 2013. [Google Scholar]
- Page, M. J.; McKenzie, J. E.; Bossuyt, P. M.; Boutron, I.; Hoffmann, T. C.; Mulrow, C. D.; Shamseer, L.; Tetzlaff, J. M.; Akl, E. A.; Brennan, S. E.; Chou, R. The PRISMA 2020 statement: an updated guideline for reporting systematic reviews. BMJ 372 2021, n71. [Google Scholar] [CrossRef]
- Sánchez-Velázquez, O. A.; Cuevas-Rodríguez, E. O.; Reyes-Moreno, C.; Milán-Carrillo, J. Cyanogenic glycosides and their applications in food industry: A review. Food Reviews International 2021, 37(8), 876–893. [Google Scholar]
- Saturni, L.; Ferretti, G.; Bacchetti, T. The gluten-free diet: safety and nutritional quality. Nutrients 2010, 2(1), 16–34. [Google Scholar] [CrossRef] [PubMed]
- Singh, J. P.; Kaur, A.; Shevkani, K.; Singh, N. Composition, bioactive compounds and antioxidant activity of common Indian fruits and vegetables. Journal of Food Science and Technology 2022, 59(4), 1295–1309. [Google Scholar] [CrossRef]
- Smeriglio, A.; Barreca, D.; Bellocco, E.; Trombetta, D. Proanthocyanidins and hydrolysable tannins: occurrence, dietary intake and pharmacological effects. British Journal of Pharmacology 2017, 174(11), 1244–1262. [Google Scholar] [CrossRef]
- Sood, N.; Baker, W. L.; Coleman, C. I. Effect of glucomannan on plasma lipid and glucose concentrations, body weight, and blood pressure: systematic review and meta-analysis. The American Journal of Clinical Nutrition 2008, 88(4), 1167–1175. [Google Scholar] [CrossRef]
- Handbook of indigenous fermented foods, 2nd ed.; Steinkraus, K. H., Ed.; Marcel Dekker, 1996. [Google Scholar]
- Stewart, L. A.; Clarke, M.; Rovers, M.; Riley, R. D.; Simmonds, M.; Stewart, G.; Tierney, J. F. Preferred Reporting Items for Systematic Review and Meta-Analyses of individual participant data: the PRISMA-IPD statement. JAMA 2015, 313(16), 1657–1665. [Google Scholar]
- Tadele, Z. Orphan crops: their importance and the urgency of improvement. Planta 2019, 250(3), 677–694. [Google Scholar] [CrossRef]
- Tamrat, S.; Borrell, J. S.; Biswas, M. K.; Gashu, D.; Wondimu, T.; Vásquez-Londoño, C. A.; Heslop-Harrison, P. J. S.; Demissew, S.; Wilkin, P.; Howes, M.-J. R. Micronutrient composition and microbial community analysis across diverse landraces of the Ethiopian orphan crop enset. Food Research International 137 2020, 109636. [Google Scholar] [CrossRef]
- Tsegaye, A.; Struik, P. C. Analysis of enset (Ensete ventricosum) indigenous production methods and farm-based biodiversity in major enset-growing regions of southern Ethiopia. Experimental Agriculture 2002, 38(3), 291–315. [Google Scholar] [CrossRef]
- Weiland, P. Biogas production: current state and perspectives. Applied Microbiology and Biotechnology 2010, 85(4), 849–860. [Google Scholar] [CrossRef] [PubMed]
- Were, E.; Wainaina, C.; Maina, N. Antifungal phenylphenalenones from Ensete ventricosum against Fusarium oxysporum f. sp. cubense. Phytochemistry Letters 35 2020, 5–9. [Google Scholar]
- Yemataw, Z.; Tesfaye, K.; Zeberga, A.; Blomme, G. Exploiting indigenous knowledge of subsistence farmers’ for the management and conservation of enset (Ensete ventricosum (Welw.) Cheesman) (Musaceae family) diversity on-farm. Journal of Ethnobiology and Ethnomedicine 2018, 14(1), 40. [Google Scholar] [CrossRef] [PubMed]
- Zhang, H.; Tsao, R. Dietary polyphenols, oxidative stress and antioxidant and anti-inflammatory effects. Current Opinion in Food Science 8 2016, 33–42. [Google Scholar] [CrossRef]

| Plant Part | Starch | Protein | Fiber | Lipid | Ash (Minerals) | Key References |
| Corm | 70–85% | 4–8% | 4–7% | 0.5–1.2% | K: 900-1200; Ca: 100-500; Fe: 2–6 | Bosha et al. (2016); Bultosa (2016) |
| Pseudostem | 55–65% | 1–3% | 8–12% | 0.3–0.8% | K: 800-1100; Ca: 250-350 | Nurfeta et al. (2009); Daba & Shigeta (2016) |
| Leaves | <5% | 8–12% | 10–15% | 0.7–1.5% | Ca: 300-500; Fe: 6–9 (in red landraces) | Birhanu et al. (2023) |
| Pillar | Strategic Objective | Key Research Actions | Key Performance Indicators (KPIs) | Primary Stakeholders |
| 1. Feedstock Optimization | To develop dedicated enset varieties for the biorefinery. | 1.1. High-throughput biochemical phenotyping of core germplasm. 1.2. QTL mapping/GWAS for glucomannan yield, starch quality. 1.3. Agronomic trials for dedicated “industrial enset” management. |
• Catalog of 5-10 elite landraces with trait data. • Molecular markers for assisted breeding. • Optimal agronomic protocols. |
Plant Breeders, Geneticists, Agronomists, Farmers |
| 2. Process Engineering & Prototyping | To design and validate an efficient, integrated biorefinery process. | 2.1. Pilot-scale optimization of parallel starch/glucomannan extraction. 2.2. Development of solvent/water recycling loops. 2.3. Prototype development for nanocellulose from fiber residue. |
• Pilot process flow diagram with mass/energy balance. • >90% solvent recovery rate. • Specification sheet for enset nanocellulose. |
Chemical Engineers, Food Technologists, Material Scientists |
| 3. Product Safety, Efficacy & Development | To ensure safety and demonstrate health benefits of novel products. | 3.1. In vitro and in vivo toxicological studies of purified components. 3.2. Clinical trials on glycemic/cholesterol response to enset glucomannan. 3.3. Development & sensory testing of fortified/functional food prototypes. |
• Dossier for regulatory submission. • Statistically significant health outcome data. • 2-3 consumer-accepted prototype products. |
Toxicologists, Nutritionists, Food Scientists, Regulatory Experts |
| 4. Systems Analysis & Commercialization | To prove economic viability and sustainability. | 4.1. Full Techno-Economic Analysis (TEA) of the biorefinery. 4.2. Comprehensive Life Cycle Assessment (LCA). 4.3. Development of business models and value chain partnerships. |
• Minimum Selling Price (MSP) for key products. • Carbon/water footprint compared to benchmarks. • Business plan with identified anchor off-takers. |
Industrial Economists, LCA Experts, Business Developers, Policymakers |
Disclaimer/Publisher’s Note: The statements, opinions and data contained in all publications are solely those of the individual author(s) and contributor(s) and not of MDPI and/or the editor(s). MDPI and/or the editor(s) disclaim responsibility for any injury to people or property resulting from any ideas, methods, instructions or products referred to in the content. |
© 2026 by the authors. Licensee MDPI, Basel, Switzerland. This article is an open access article distributed under the terms and conditions of the Creative Commons Attribution (CC BY) license (http://creativecommons.org/licenses/by/4.0/).