Submitted:
01 March 2026
Posted:
02 March 2026
You are already at the latest version
Abstract
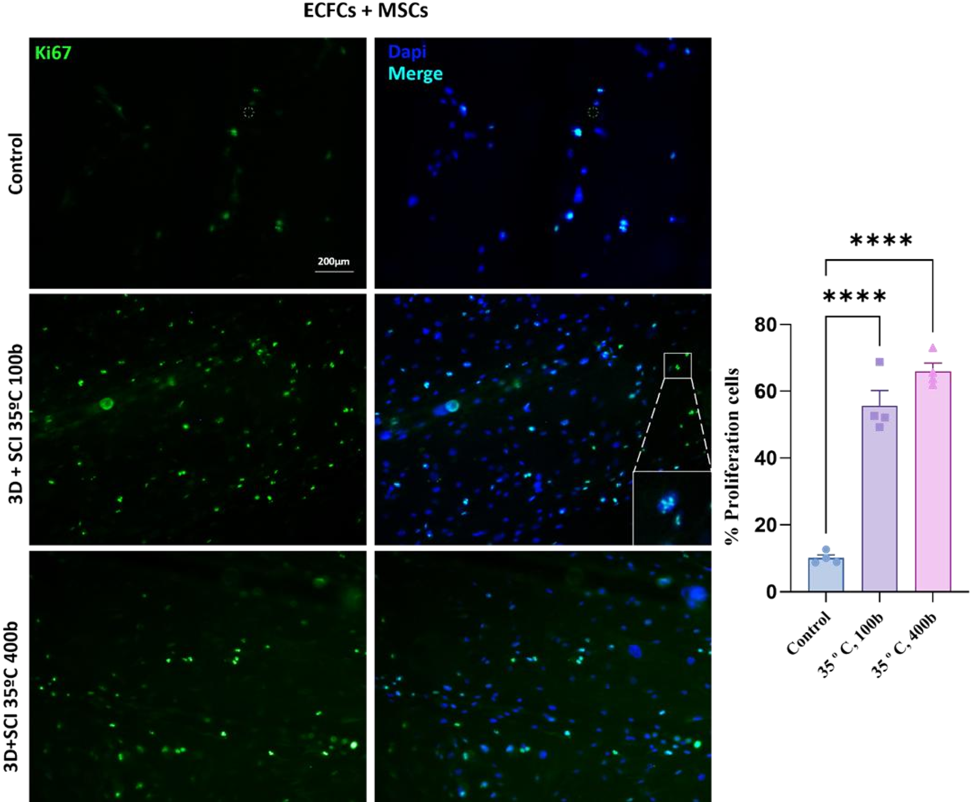
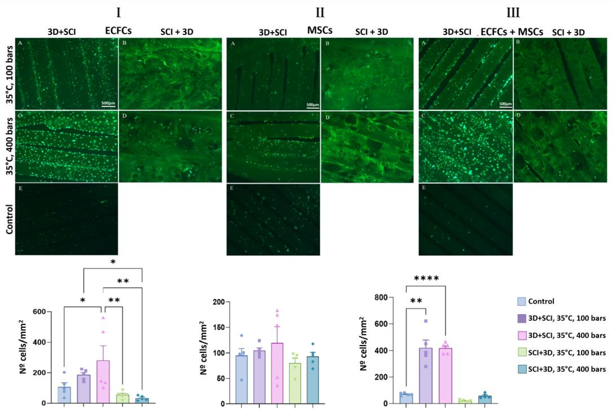
Poly(lactic acid) (PLA) devices can be functionalized with plant derived bioactives to introduce antioxidant activity while maintaining manufacturability and cytocompatibility. Here, a polyphenol rich mango leaf extract (MLE) was obtained by enhanced solvent extraction and incorporated into PLA using supercritical carbon dioxide assisted impregnation. Two manufacturing sequences were compared: impregnation after three dimensional (3D) printing of discs and impregnation of filaments prior to printing. Extract yield and radical scavenging capacity were quantified, and impregnation efficiency was assessed as a function of pressure and temperature. Biological performance was evaluated using adipose tissue derived endothelial colony forming cells (ECFCs) and adipose tissue derived mesenchymal stromal cells (MSCs), cultured separately and in co culture on functionalized substrates. Impregnation after printing provided higher and more reproducible loading while preserving disc geometry, whereas impregnation before printing promoted swelling and printing associated deformation that compromised structural fidelity. Cell based analyses supported improved adhesion, spatial distribution and proliferative status on discs produced by impregnation after printing under low temperature and high pressure conditions, without evidence of selective loss of either population in co culture by flow cytometry. These results support post print supercritical impregnation as a robust route to generate antioxidant, cell supportive PLA scaffolds from agricultural by products with potential relevance for vascular oriented biomedical applications.

