Submitted:
17 February 2026
Posted:
03 March 2026
You are already at the latest version
Abstract
Keywords:
1. Introduction
2. The Entropy
3. The Thermodynamics of the Apparent Horizon
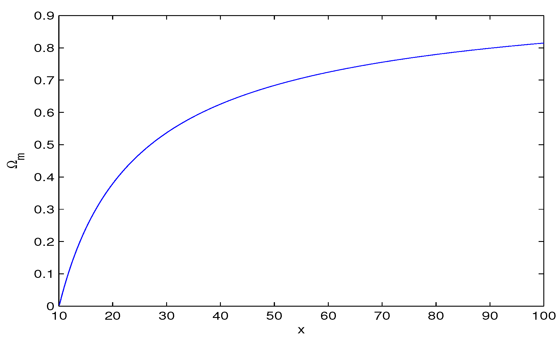
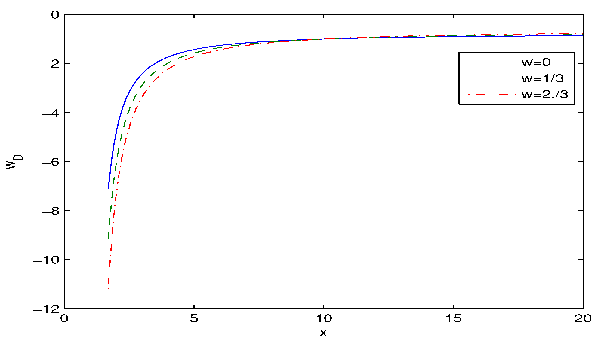
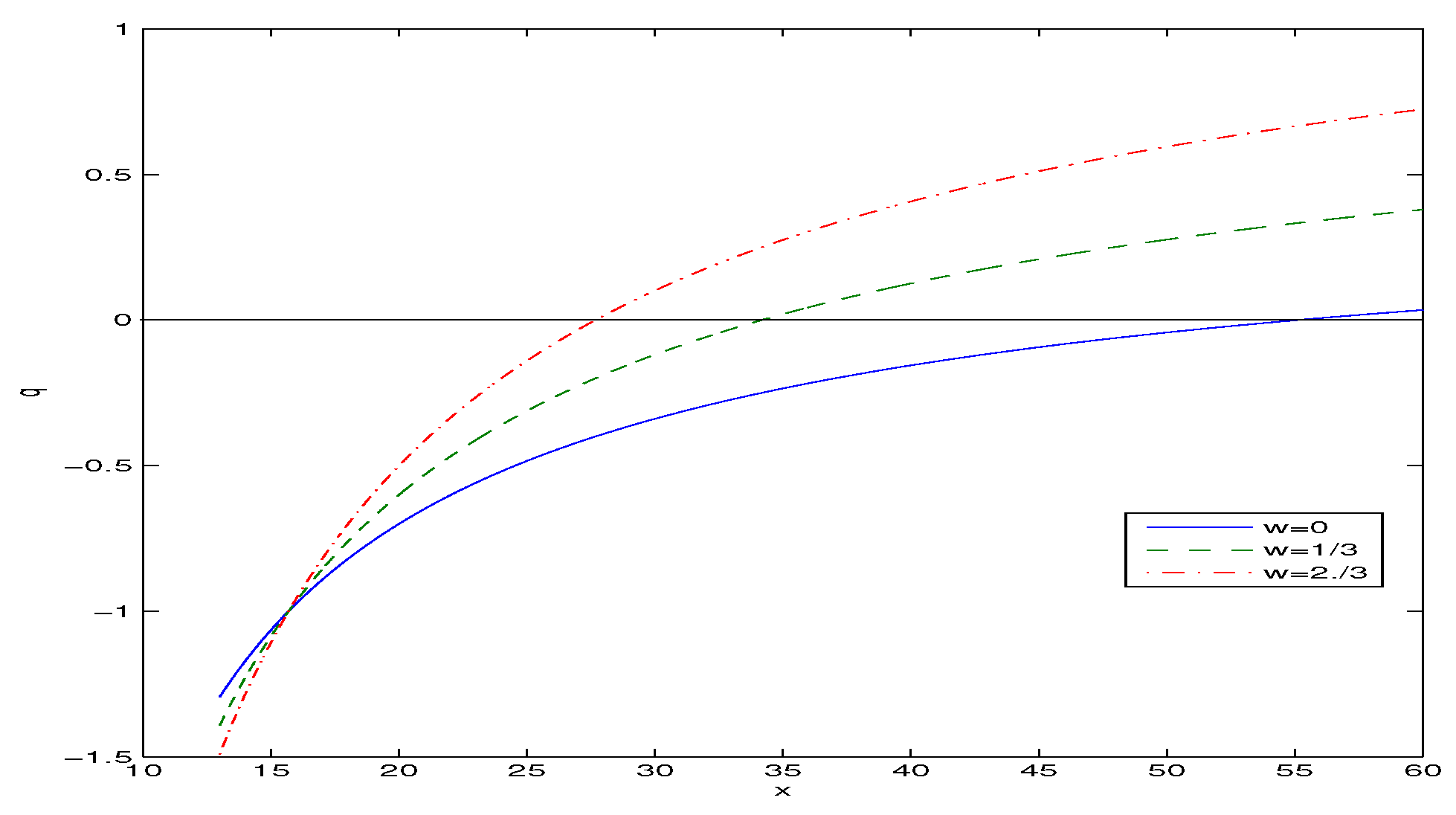
4. The Friedmann Equations
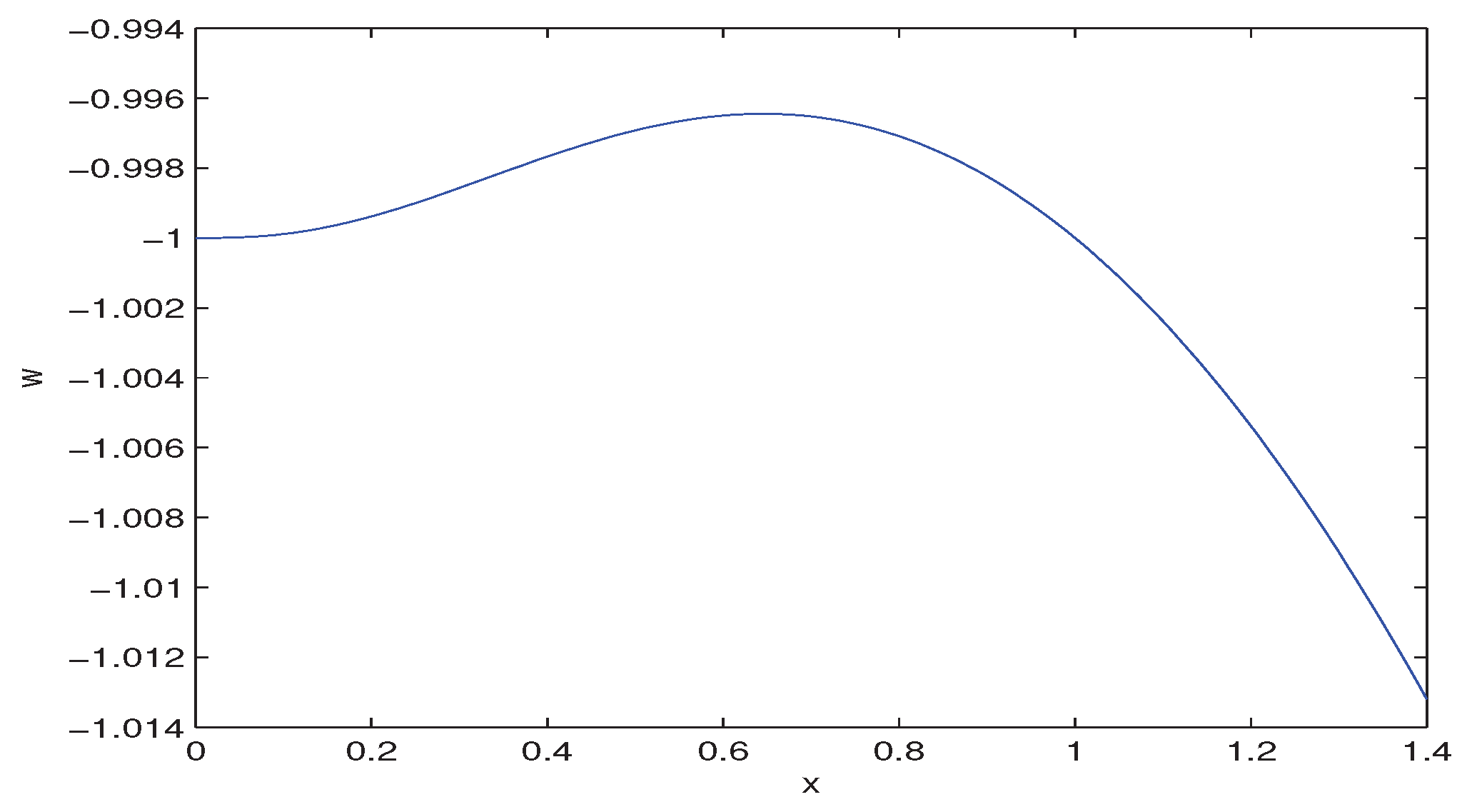
4.1. Inflation
5. F(T)-Gravity from Generalized Entropy
6. Conclusions
References
- Lusso, E.; Piedipalumbo, E.; Risaliti, G.; Paolillo, M.; Bisogni, S.; Nardini, Emanuel E.; Amati, Lorenzo. Tension with the flat ΛCDM model from a high-redshift hubble diagram of supernovae, quasars, and gamma-ray bursts. Astron. Astrophys. 2019, 628, L4. [Google Scholar] [CrossRef]
- Di Valentino, E. Cosmology Intertwined II: The Hubble Constant Tension, Astropart. Phys. 2021, 131, 102605. [Google Scholar]
- Riess, A. G. Type Ia supernova discoveries at. Astrophys. J. 2004, 607, 665. [Google Scholar] [CrossRef]
- Riess, A. G.; Casertano, S.; Yuan, W.; Macri, L. M.; Scolnic, D. Large magellanic cloud cepheid standards provide a One percent foundation for the determination of the hubble constant and stronger evidence for physics beyond ΛCDM. Astrophys. J. 2019, 876, 85. [Google Scholar]
- Akbar, M.; Cai, R. G. Thermodynamic Behavior of Friedmann Equation at Apparent Horizon of FRW Universe. Phys. Rev. D 2007, 75, 084003. [Google Scholar] [CrossRef]
- Cai, R. G.; Cao, L. M. Unified First Law and Thermodynamics of Apparent Horizon in FRW Universe. Phys. Rev. D 2007, 75, 064008. [Google Scholar] [CrossRef]
- Cai, R. G.; Kim, S. P. First Law of Thermodynamics and Friedmann Equations of Friedmann-Robertson-Walker Universe. JHEP 2005, 0502, 050. [Google Scholar]
- Paranjape, A.; Sarkar, S.; Padmanabhan, T. Thermodynamic route to Field equations in Lanczos-Lovelock Gravity. Phys. Rev. D 2006, 74, 104015. [Google Scholar] [CrossRef]
- Sheykhi, A.; Wang, B.; Cai, R. G. Thermodynamical Properties of Apparent Horizon in Warped DGP Braneworld. Nucl. Phys. B 2007, 779, 1. [Google Scholar] [CrossRef]
- Cai, R. G.; Ohta, N. Horizon Thermodynamics and Gravitational Field Equations in Horava-Lifshitz Gravity. Phys. Rev. D 2010, 81, 084061. [Google Scholar]
- Wang, S.; Wang, Y.; Li, M. Holographic Dark Energy. Phys. Rept 2017, 696, 1. [Google Scholar] [CrossRef]
- Jamil, M.; Saridakis, E. N.; Setare, M. R. The generalized second law of thermodynamics in Horava-Lifshitz cosmology. JCAP 2010, 1011, 032. [Google Scholar] [CrossRef]
- Gim, Y.; Kim, W.; Yi, S. H. The first law of thermodynamics in Lifshitz black holes revisited. JHEP 2014, 1407, 002. [Google Scholar] [CrossRef]
- Fan, Z. Y.; Lu, H. Thermodynamical First Laws of Black Holes in Quadratically-Extended Gravities. Phys. Rev. D 2015, 91, 064009. [Google Scholar] [CrossRef]
- D’Agostino, R. Holographic dark energy from nonadditive entropy: Cosmological perturbations and observational constraints. Phys. Rev. D 2019, 99, 103524. [Google Scholar] [CrossRef]
- Sanchez, L. M.; Quevedo, H. Thermodynamics of the FLRW apparent horizon. Phys. Lett B 2023, 839, 137778. [Google Scholar] [CrossRef]
- Bekenstein, J. D. Black Holes and Entropy. Phys. Rev. D 1973, 7, 2333–2346. [Google Scholar] [CrossRef]
- S.W. Hawking, Particle creation by black holes, Commun. Math. Phys. 43 (1975), 199-220; Erratum: Ibid. 46 (1976), 206. [CrossRef]
- Jacobson, T. Thermodynamics of Spacetime: The Einstein Equation of State. Phys. Rev. Lett. 1995, 75, 1260. [Google Scholar] [CrossRef] [PubMed]
- T. Padmanabhan, Gravity and the Thermodynamics of Horizons, Phys. Rept. 406 (2005), 49. [CrossRef]
- Padmanabhan, T. Thermodynamical Aspects of Gravity: New insights. Rept. Prog. Phys. 2010, 73, 046901. [Google Scholar] [CrossRef]
- Hayward, S. A. Unified first law of black-hole dynamics and relativistic thermodynamics. Class. Quant. Grav. 1998, 15, 3147–3162. [Google Scholar] [CrossRef]
- Hayward, S. A.; Mukohyana, S.; Ashworth, M.C. Dynamic black-hole entropy. Phys. Lett. A 1999, 256, 347. [Google Scholar] [CrossRef]
- Bak, D.; Rey, S. J. Cosmic holography. Class. Quant. Grav. 2000, 17, 83. [Google Scholar] [CrossRef]
- C. Tsallis, Possible generalization of Boltzmann-Gibbs statistics, J. Stat. Phys., 52 (1-2) (1988), 479-487; C. Tsallis, The Nonadditive Entropy Sq and Its Applications in Physics and Elsewhere: Some Remarks, Entropy 13 (2011), 1765. [CrossRef]
- J. D. Barrow, The Area of a Rough Black Hole, Phys. Lett. B 808 (2020), 135643. [CrossRef] [PubMed]
- Rényi, A. Proceedings of the Fourth Berkeley Symposium on Mathematics, Statistics and Probability; University of California Press, 1960; pp. 547–56. [Google Scholar]
- Kaniadakis, G. Statistical mechanics in the context of special relativity II. Phys. Rev. E 2005, 72, 036108. [Google Scholar] [CrossRef]
- Masi, Marco. A step beyond Tsallis and Rényi entropies. Phys. Lett. A 2005, 338, 217–224. [Google Scholar] [CrossRef]
- Czinner, V. G.; Iguchi, H. Rényi entropy and the thermodynamic stability of black holes. Phys. Lett. B 2016, 752, 306–310. [Google Scholar] [CrossRef]
- Kruglov, S. I. Cosmology Due to Thermodynamics of Apparent Horizon. Annalen der Phys. 2025, 534, e00204. [Google Scholar] [CrossRef]
- Kruglov, S. I. Cosmology, new entropy and thermodynamics of apparent horizon. Chin. J. Phys. 2025, 98, 277–286. [Google Scholar] [CrossRef]
- Sayahian Jahromi, A.; Moosavi, S. A.; Moradpour, H.; Morais Graca, J. P.; Lobo, I. P.; Salako, I. G.; Jawad, A. Generalized entropy formalism and a new holographic dark energy model. Phys. Lett. B 2018, 780, 21–24. [Google Scholar] [CrossRef]
- Ren, J. Analytic critical points of charged Rényi entropies from hyperbolic black holes. JHEP 2021, 05, 080. [Google Scholar] [CrossRef]
- Mejrhit, K.; Ennadifi, S. E. Thermodynamics, stability and Hawking–Page transition of black holes from non-extensive statistical mechanics in quantum geometry. Phys. Lett. B 2019, 794, 45–49. [Google Scholar] [CrossRef]
- A. Majhi, Non-extensive Statistical Mechanics and Black Hole Entropy From Quantum Geometry, Phys. Lett. B 775 (2017), 32-36. [CrossRef]
- Pavon, D.; Zimdahl, W. Holographic dark energy and cosmic coincidence. Phys. Lett. B 2005, 628, 206. [Google Scholar] [CrossRef]
- Landim, R. C. G. Holographic dark energy from minimal supergravity. Int. J. Mod. Phys. D 2016, 25, 1650050. [Google Scholar] [CrossRef]
- Ashtekar, Abhay; Wilson-Ewing, Edward. The covariant entropy bound and loop quantum cosmology. Phys. Rev. D 2008, 78, 064047. [Google Scholar] [CrossRef]
- Aghanim, N.; et al. [Planck], Cosmological parameters. Astron. Astrophys. 2020, 641, A6, Erratum: Ibid 652(2021), C4. [Google Scholar]
- Di Gennaro, Sofia; Xu, Hao; Chin Ong, Yen. How barrow entropy modifies gravity: With comments on Tsallis entropy. Eur. Phys. J. C 2022, 82, 1066. [Google Scholar] [CrossRef]
- M. Roos, Introduction to Cosmology (John Wiley and Sons, UK, 2003).
- Hehl, F. W.; Von Der Heyde, P.; Kerlick, G. D.; Nester, J. M. General Relativity with Spin and Torsion: Foundations and Prospects. Rev. Mod. Phys. 1976, 48, 393–416. [Google Scholar] [CrossRef]
- Bajardi, Francesco; Blixt, Daniel; Capozziello, Salvatore. Hamilton equations in teleparallel gravity and in new general relativity. Phys. Rev. D 2025, 111, 084012. [Google Scholar] [CrossRef]
- Weitzenböck R., Invarianten Theorie, (Nordhoff, Groningen, 1923).
- Maluf, J. W. Hamiltonian formulation of the teleparallel description of general relativity. J. Math. Phys. 1994, 35, 335. [Google Scholar] [CrossRef]
- Bengochea, G. R.; Ferraro, R. Dark torsion as the cosmic speed-up. Phys. Rev. D 2009, 79, 124019. [Google Scholar] [CrossRef]
- Wu, P.; Yu, H. W. f(T) models with phantom divide line crossing. Eur. Phys. J. C 2011, 71, 1552. [Google Scholar] [CrossRef]
- Nesseris, S.; Basilakos, S.; Saridakis, E. N.; Perivolaropoulos, L. Viable f(T) models are practically indistinguishable from LCDM. Phys. Rev. D 2013, 88, 103010. [Google Scholar] [CrossRef]






Disclaimer/Publisher’s Note: The statements, opinions and data contained in all publications are solely those of the individual author(s) and contributor(s) and not of MDPI and/or the editor(s). MDPI and/or the editor(s) disclaim responsibility for any injury to people or property resulting from any ideas, methods, instructions or products referred to in the content. |
© 2026 by the authors. Licensee MDPI, Basel, Switzerland. This article is an open access article distributed under the terms and conditions of the Creative Commons Attribution (CC BY) license (http://creativecommons.org/licenses/by/4.0/).