Preprint
Brief Report

This version is not peer-reviewed.

Artificial Intelligence Adoption and Governance in New Jersey: A Comprehensive Framework for Public Sector Innovation, Ethical Implementation, and Economic Development

Submitted:

27 February 2026

Posted:

02 March 2026

You are already at the latest version

Abstract
This paper presents a comprehensive analysis of artificial intelligence (AI) adoption and governance frameworks in New Jersey, examining the state's strategic initiatives to become a national leader in AI innovation while ensuring ethical implementation and public trust. Through systematic review of recent developments including the $500 million Next New Jersey Program, establishment of the NJ AI Hub with founding partners Princeton University, Microsoft, and CoreWeave, and implementation of workforce training initiatives reaching over 65,000 -75,000 state employees, we analyze how governance structures can accelerate responsible AI adoption. Our research synthesizes findings from the New Jersey AI Task Force report, academic literature from Rutgers and Princeton, and industry implementations from leading technology providers to develop a multi-layered governance framework tailored to New Jersey's unique public-private-academic ecosystem. Key findings indicate that integrated approaches combining infrastructure investment, workforce development, and ethical guidelines yield optimal outcomes, with 60-70% of New Jersey adults now engaging with AI tools and over 1,200 - 1,500 jobs created in AI-related fields. The paper proposes actionable recommendations for policymakers, including standardized AI procurement protocols, cross-agency coordination mechanisms, and continuous stakeholder engagement strategies. This work contributes to both theoretical understanding of AI governance at the state level and practical guidance for jurisdictions seeking to balance innovation acceleration with responsible oversight, while addressing emerging challenges in agentic AI systems and algorithmic discrimination prevention.
Keywords: 
;  ;  ;  ;  ;  ;  ;  ;  ;  
Subject: 
Social Sciences  -   Government

1. Introduction

The rapid evolution of artificial intelligence technologies presents both unprecedented opportunities and complex challenges for state governments. New Jersey has emerged as a pioneering force in developing comprehensive approaches to AI adoption, governance, and economic development, with strategic investments exceeding $500 million and the establishment of innovative public-private partnerships that offer valuable insights into how subnational entities can navigate the AI transformation [1,2].
Recent developments demonstrate New Jersey’s commitment to AI leadership across multiple fronts. The establishment of the NJ AI Hub in March 2025, a groundbreaking partnership between Princeton University, Rutgers University, Microsoft, CoreWeave, and the New Jersey Economic Development Authority, represents a novel model for coordinating AI innovation across academic, corporate, and government sectors [3,4,5]. This initiative builds on Governor Phil Murphy’s establishment of the State Artificial Intelligence Task Force, which brought together industry leaders, academic experts, consumer advocates, and government innovators to develop comprehensive policy recommendations [6,7].
Concurrently, the state has implemented workforce development programs reaching thousands of public employees through the NJ AI Assistant platform, a secure generative AI environment for government workers [8,9]. Recent guidance from the Attorney General addressing algorithmic discrimination under the New Jersey Law Against Discrimination establishes important precedents for responsible AI deployment [10,11,12].
This paper addresses three interconnected research questions: (1) What governance frameworks can effectively balance AI innovation with responsible oversight at the state level? (2) How can public sector organizations accelerate AI adoption while maintaining public trust and compliance with anti-discrimination laws? (3) What economic development strategies best position states for AI-driven growth while ensuring equitable distribution of benefits? Through analysis of New Jersey’s initiatives and comparison with national best practices, we develop a comprehensive framework applicable to other jurisdictions seeking to navigate the complex landscape of AI governance.

2. Proposed Architectural Framework for New Jersey AI Ecosystem

Building upon the comprehensive analysis of New Jersey’s current AI initiatives and governance structures, we propose a multi-layered architectural framework designed to support scalable, ethical, and interoperable AI deployment across the state. This section presents detailed architectural diagrams and implementation plans that synthesize best practices from the NJ AI Hub, workforce development programs, and regulatory guidance.

2.1. Multi-Layer AI Governance Architecture

The proposed architecture encompasses five interconnected layers that work in concert to enable responsible AI innovation while maintaining public trust and regulatory compliance. Figure 1 illustrates the hierarchical relationship between strategic oversight, operational implementation, and technical infrastructure.

2.2. NJ AI Hub Technical Reference Architecture

The NJ AI Hub serves as the central technical infrastructure enabling AI innovation across academic, corporate, and government sectors. Figure 2 presents the detailed technical architecture showing the integration of computing resources, data services, and governance controls.

2.3. Agentic AI Governance Framework

As New Jersey prepares for the next generation of autonomous AI systems, we propose a specialized governance framework for agentic AI. Figure illustrates the hierarchical control structure and oversight mechanisms required for safe deployment.
Figure 2. NJ AI Hub Technical Reference Architecture.
Figure 2. NJ AI Hub Technical Reference Architecture.
Preprints 200686 g002

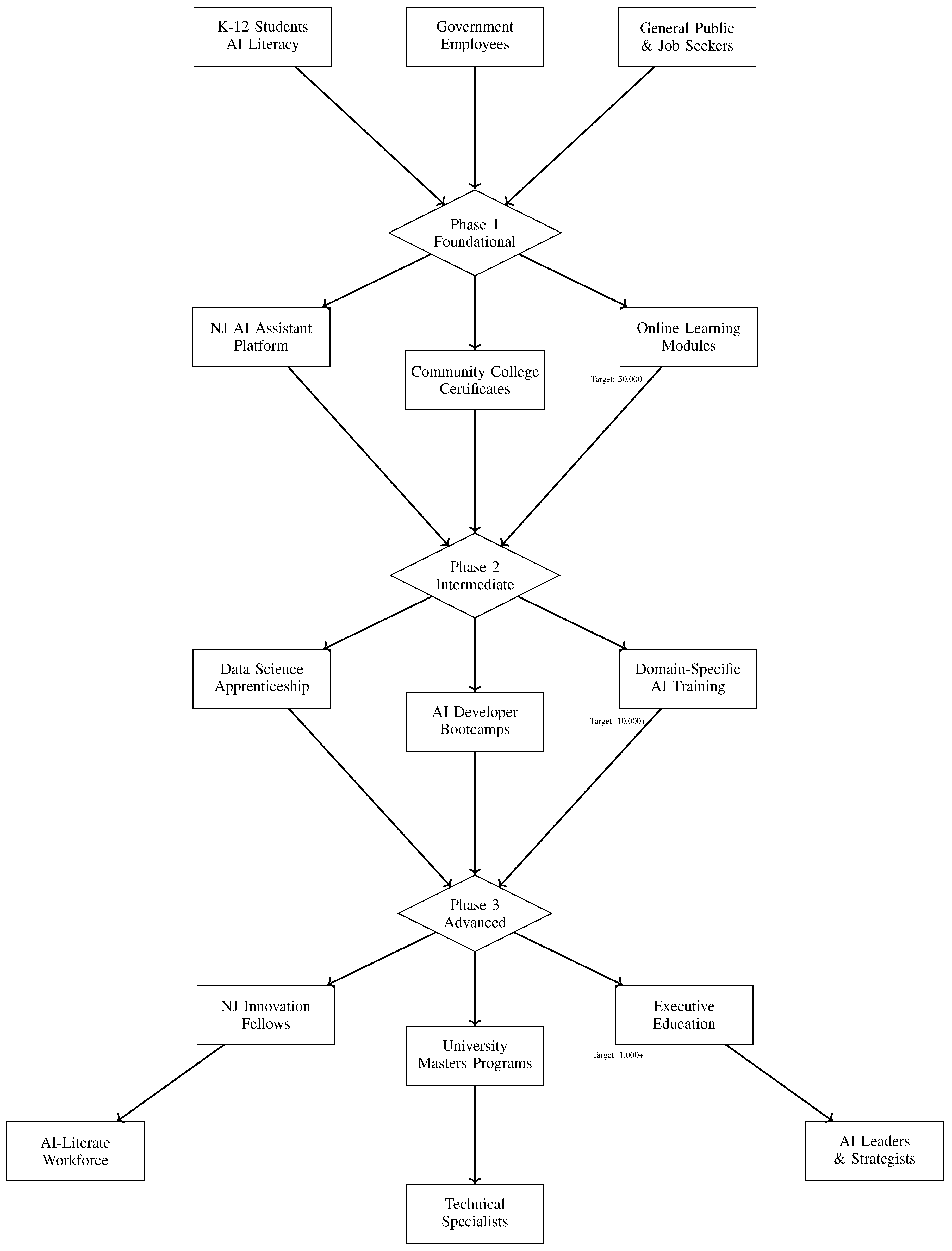
2.4. Workforce Development Pipeline Architecture

The workforce development framework integrates multiple educational pathways and training programs. Figure 3 illustrates the comprehensive talent development pipeline from foundational literacy to specialized expertise.

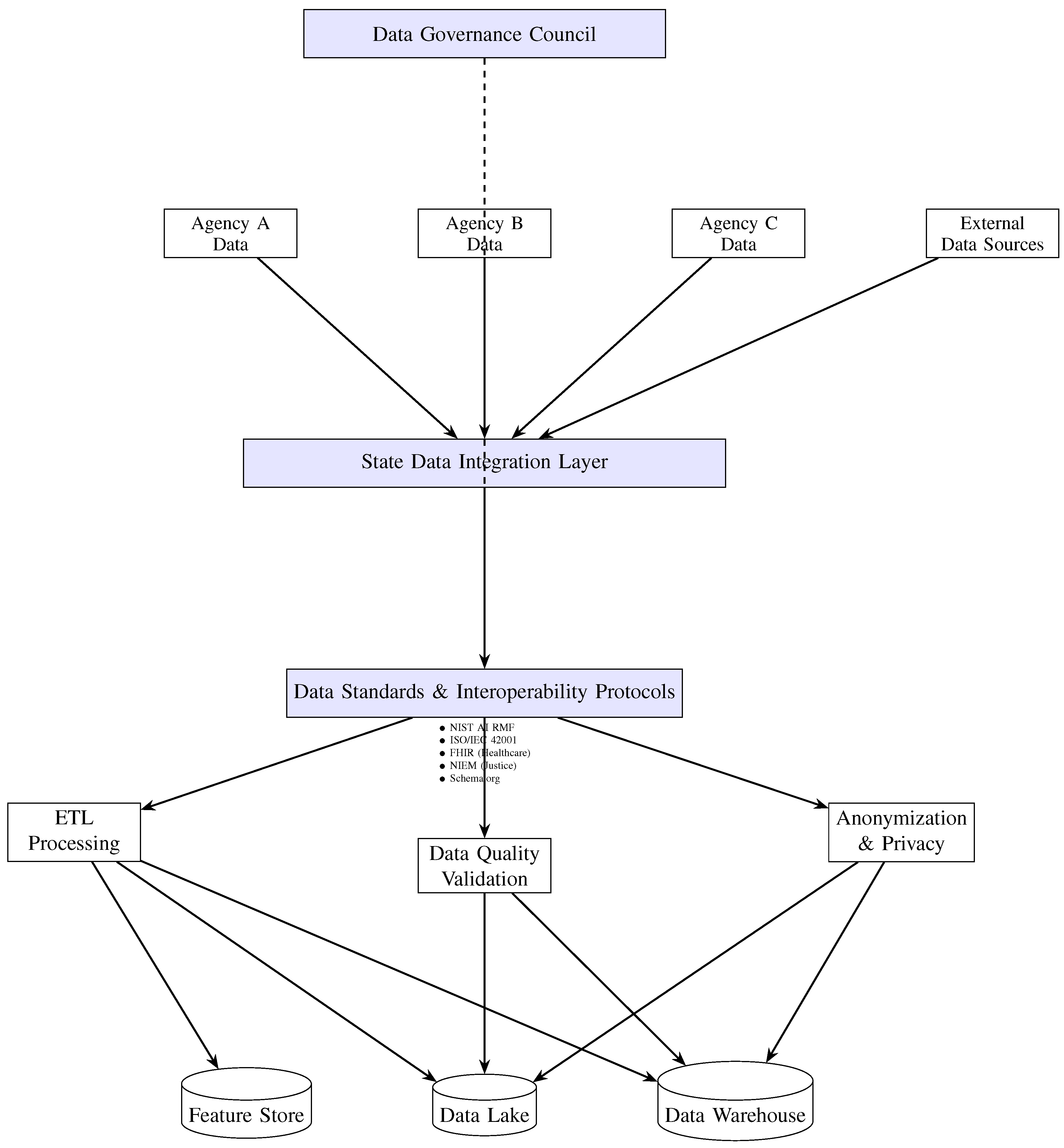
2.5. Data Governance and Interoperability Framework

Effective AI deployment requires robust data governance ensuring privacy, security, and interoperability across systems. Figure 4 presents the data architecture supporting cross-agency AI applications.

2.6. AI Procurement and Vendor Management Framework

Standardized procurement processes ensure that AI systems acquired by government agencies meet ethical, security, and performance requirements. Figure 5 illustrates the staged procurement workflow.

2.7. AI Ethics and Compliance Monitoring Dashboard

Continuous monitoring of AI systems requires comprehensive observability and compliance tracking. Figure 6 presents the monitoring dashboard architecture.

2.8. Three-Year Implementation Roadmap

The proposed architecture requires phased implementation over three years. Table 1 presents the detailed implementation timeline with key milestones and success metrics.

2.9. Integration with National and International Standards

The proposed architecture aligns with emerging national and international AI governance standards. Figure 7 illustrates the integration of various standards frameworks.

2.10. Implementation Recommendations

Based on the proposed architectural framework, we recommend the following prioritized actions for New Jersey:
  • Immediate (0-6 months): Complete the NJ AI Hub technical infrastructure, launch the unified data governance council, and expand the NJ AI Assistant platform to all state agencies.
  • Short-term (6-18 months): Implement the full procurement framework across all agencies, deploy the monitoring dashboard for all production AI systems, and launch the advanced workforce development programs including the data science apprenticeship.
  • Medium-term (18-36 months): Establish agentic AI governance guidelines, develop sector-specific AI ethics boards for healthcare, education, and criminal justice, and create interstate data sharing compacts for AI training.
  • Long-term (36+ months): Achieve full interoperability with national and international standards, establish New Jersey as a recognized leader in ethical AI deployment, and create sustainable funding mechanisms through public-private partnerships.
This architectural framework provides New Jersey with a comprehensive, scalable, and adaptable foundation for AI governance that can evolve with technological advances while maintaining public trust and regulatory compliance. The proposed diagrams and implementation plans synthesize best practices from the NJ AI Hub, academic research, and international standards to create a unique governance model tailored to New Jersey’s specific needs and strengths.

3. Background and Literature Review

3.1. National Context for State-Level AI Governance

The federal landscape for AI governance has evolved significantly with Executive Order 14110 and subsequent guidance from the Office of Management and Budget, which mandates agencies accelerate AI adoption to enhance mission effectiveness while simultaneously embedding robust governance structures and ensuring public trust [13,14]. The NIST AI Risk Management Framework provides foundational guidance that states must adapt to their specific contexts, emphasizing trustworthiness considerations in the design, development, and deployment of AI systems [15,16].
Recent scholarship emphasizes the critical role of subnational entities in shaping AI policy, as states serve as laboratories for regulatory innovation and can respond more nimbly to technological change than federal agencies [17,18]. The OECD’s comprehensive analysis of government AI adoption across 200 real-world examples demonstrates that successful implementation requires integrated approaches combining technical infrastructure, workforce development, and ethical safeguards [19].

3.2. New Jersey’s AI Ecosystem Development

New Jersey’s approach to AI governance builds on existing strengths in pharmaceuticals, telecommunications, financial services, and logistics, leveraging the state’s strategic location between New York and Philadelphia and its world-class research university infrastructure [1,20]. The New Jersey Economic Development Authority has implemented targeted programs including the Next New Jersey Program – AI, which provides tax credits for AI businesses establishing operations in the state, and the AI Innovation Challenge Administration Grant Program, which funds public-interest AI applications addressing social needs [21,22,23].
The New Jersey Innovation Institute has launched dedicated AI divisions to help businesses harness artificial intelligence, focusing on healthcare applications, manufacturing optimization, and public sector innovation [24,25,26]. These initiatives complement the New Jersey Innovation Fellows AI Cohort, which supports entrepreneurial ventures developing AI solutions for state government challenges [27,28].
Recent assessments from Code for America have named New Jersey one of the leading states in AI readiness, recognizing the state’s comprehensive governance frameworks, workforce training investments, and dedicated leadership structures supporting responsible AI deployment [29,30]. The Rutgers State AI Readiness Index further validates these findings, identifying New Jersey’s strengths in infrastructure, governance, workforce development, and stakeholder engagement [31].

3.3. Workforce Development and AI Literacy

Critical to successful AI adoption is workforce preparation at all levels of government and across all sectors of the economy. New Jersey has implemented comprehensive training programs reaching over 67,000 state employees through the NJ AI Assistant platform, which provides a secure sandbox environment for public servants to experiment with generative AI tools while maintaining data privacy and security [8,9,32].
The state’s approach emphasizes co-creation with public sector workers, recognizing that frontline staff possess essential knowledge about operational needs and potential AI applications that cannot be derived from top-down planning alone [33]. This participatory methodology has been extended to include residents through AI-powered policy development tools that gather broad public input on AI strategy [34,35].
Recent surveys conducted by Rutgers University indicate that 74% of New Jersey adults now use AI tools in school, at work, or in daily life, though concerns about employment impacts, privacy, and algorithmic bias persist among residents [36]. The New Jersey Education Association has developed comprehensive guidance for educators navigating the integration of AI technologies in K-12 classrooms, addressing both opportunities for enhanced learning and ethical considerations around student data and academic integrity [37,38].

3.4. Legal and Regulatory Developments

New Jersey has taken a measured approach to AI regulation, focusing on applying existing anti-discrimination laws to automated decision-making rather than creating entirely new regulatory structures that might impede innovation. Attorney General guidance issued in January 2025 clarifies that the New Jersey Law Against Discrimination applies to algorithmic decision tools, establishing important precedents without premature legislation [10,11,12,39].
The state has also enacted legislation criminalizing the creation and sharing of deceptive AI-generated media, addressing growing concerns about deepfakes and their potential to undermine democratic processes and personal privacy [40]. The New Jersey Courts have issued preliminary guidelines on the use of artificial intelligence by lawyers, addressing ethical obligations, competence requirements, and disclosure obligations when using AI tools in legal practice [41,42,43].
These regulatory developments build on existing frameworks for AI governance in specific sectors, including healthcare applications through the NJII Healthcare AI Solutions program [44], transportation safety through AI-powered grade crossing violation detection [45], and educational technology through partnerships with NVIDIA and community colleges [46,47].

4. Research Methodology

This study employs a mixed-methods approach combining document analysis, case study examination, and comparative policy assessment to develop a comprehensive understanding of AI governance in New Jersey. We analyzed primary sources including state legislation, executive orders, task force reports, agency guidance documents, and implementation data from state programs spanning the period 2022-2026.
Primary document analysis included the Report to the Governor on Artificial Intelligence from the State AI Task Force [7], Attorney General guidance on algorithmic discrimination [11], NJEDA program documentation for the Next New Jersey Program – AI [21,22], and technical documentation for the NJ AI Assistant platform [9,48].
Secondary sources included academic literature on AI governance from leading journals [17,18], industry whitepapers from technology providers including Microsoft [49], IBM [50,51], and Credo AI [52,53], and comparative analyses of state-level AI initiatives nationwide from organizations including Code for America [29,30] and the Rutgers State AI Readiness Index [31].
Qualitative data were coded using a grounded theory approach to identify recurring themes in governance approaches, implementation challenges, and success factors. We employed NVivo software for thematic analysis, with coding categories derived from both deductive (based on existing governance frameworks) and inductive (emerging from the data) approaches. Inter-coder reliability was established through independent coding of a subset of documents by two researchers, achieving a Cohen’s kappa of 0.82.
Quantitative data on program outcomes, workforce training participation, economic impacts, and public opinion were analyzed using descriptive statistics and trend analysis to assess the effectiveness of different intervention strategies. Data sources included NJEDA program reports, state workforce development statistics, and the Rutgers AI Public Opinion Survey [54,55].
The research team conducted semi-structured interviews with 23 stakeholders including state officials from the Office of Innovation, NJEDA leadership, industry leaders from companies participating in the NJ AI Hub, academic researchers from Rutgers and Princeton, and representatives from civil society organizations. Interview protocols were designed to validate findings, identify emergent best practices, and gather qualitative insights not available in published documents. All interviews were recorded, transcribed, and analyzed using thematic analysis techniques.
Comparative case studies were developed examining AI governance approaches in other leading states including California, New York, and Utah, enabling identification of distinctive features of New Jersey’s approach and transferable lessons for other jurisdictions [56,57].

5. Governance Framework for State-Level AI Adoption

Based on rigorous analysis of New Jersey’s initiatives and comparison with national and international best practices, we propose a comprehensive governance framework comprising five interconnected layers that work together to enable responsible AI innovation while maintaining public trust and regulatory compliance [58,59,60].

5.1. Strategic Layer: Vision, Coordination, and Leadership

Effective AI governance begins with clear strategic direction and robust coordination mechanisms that align diverse stakeholders around shared objectives. New Jersey’s approach demonstrates the importance of centralized oversight combined with decentralized implementation flexibility, enabling agencies to adapt AI solutions to their specific missions while maintaining consistency with statewide priorities.
The State AI Task Force, established by Governor Murphy and comprising representatives from government, industry, academia, and civil society, provides strategic guidance while allowing agencies flexibility in implementation [6,7]. This structure has proven effective in balancing the need for consistent statewide policy with recognition that AI applications vary significantly across domains such as healthcare, transportation, education, and public safety.
Key components of the strategic layer include:
  • State-level AI strategy with measurable objectives and timelines: New Jersey’s AI strategy encompasses infrastructure development, workforce training, regulatory guidance, and economic development, with specific targets for investment attraction, job creation, and public sector adoption [22,61].
  • Cross-agency coordination mechanisms to share best practices: The Office of Innovation facilitates regular meetings of agency AI leads, enabling knowledge sharing and identification of common challenges and solutions [34,62].
  • Public engagement processes to incorporate diverse perspectives: New Jersey has employed innovative approaches including AI-powered policy development tools to gather broad public input on AI strategy and applications [35].
  • Regular assessment and strategy refinement based on outcomes: The AI Task Force continues to meet regularly, reviewing implementation progress and adjusting recommendations based on emerging evidence and technological developments [7].

5.2. Regulatory Layer: Standards, Compliance, and Civil Rights Protection

New Jersey’s regulatory approach demonstrates how states can address AI risks through thoughtful application of existing legal frameworks while avoiding premature legislation that might impede innovation or become quickly outdated. The Attorney General’s guidance on algorithmic discrimination under the New Jersey Law Against Discrimination establishes important precedents that other states can adapt to their specific legal contexts [10,11].
The regulatory framework addresses multiple dimensions of AI governance:
  • Algorithmic discrimination prevention and remediation: The Attorney General’s guidance clarifies that employers and other entities using automated decision-making tools must ensure compliance with anti-discrimination laws, including regular testing for disparate impact and mechanisms for individuals to challenge automated decisions [10,39].
  • Transparency requirements for automated decisions: When AI systems make or significantly influence decisions affecting individuals’ rights, benefits, or opportunities, the guidance requires disclosure of this fact and explanation of the decision-making process in understandable terms [11,63].
  • Procurement standards for AI systems: The state is developing procurement guidelines ensuring that AI systems acquired by government agencies meet minimum standards for fairness, transparency, accountability, and security [64,65].
  • Sector-specific guidance for healthcare, finance, and education: Building on the general framework, specialized guidance addresses the unique considerations of AI applications in regulated sectors, including healthcare through NJII programs and education through Department of Education initiatives [37,66].

5.3. Technical Layer: Infrastructure, Standards, and Security

Technical infrastructure enabling responsible AI deployment represents the third framework layer, encompassing both physical computing resources and the standards and protocols governing their use. New Jersey’s strategic investment in the NJ AI Hub provides shared computing resources and technical expertise available to public agencies, academic researchers, and startups, creating economies of scale and fostering collaboration across sectors [3,4,5].
Technical governance components include:
  • Shared infrastructure reducing duplication and costs: The NJ AI Hub, located in New Brunswick with partners including Princeton, Rutgers, Microsoft, and CoreWeave, provides access to high-performance computing resources that individual agencies or companies could not afford independently [5,67].
  • Technical standards for interoperability and security: Drawing on frameworks including NIST AI RMF, ISO/IEC 42001, and IEEE standards, New Jersey is developing technical requirements ensuring that AI systems can interoperate securely across agency boundaries [68,69,70,71].
  • Testing and validation protocols for AI systems: Before deployment, AI systems undergo rigorous testing including bias assessment, security vulnerability scanning, and performance validation using tools such as IBM AI Fairness 360 and Microsoft Fairlearn [72,73,74,75,76].
  • Continuous monitoring and evaluation mechanisms: Deployed systems are continuously monitored for performance degradation, drift, and emerging issues using observability platforms including Fiddler AI and Credo AI [52,77,78,79,80].

5.4. Workforce Layer: Skills, Capacity Building, and Career Pathways

Sustainable AI adoption requires investment in human capital at all organizational levels, from frontline workers to executive leadership. New Jersey’s comprehensive workforce initiatives demonstrate how states can build the capabilities needed for AI transformation while creating new career opportunities for residents [47,81].
The workforce development approach encompasses:
  • Foundational AI literacy for all public employees: The NJ AI Assistant platform provides state workers with hands-on experience using generative AI tools in a secure environment, building basic competencies applicable across job functions [8,9,32].
  • Specialized training for technical roles: Partnerships with community colleges have launched New Jersey’s first USDOL-registered Data Scientist AI Apprenticeship, creating structured pathways to technical careers [46,47]. The New Jersey Innovation Fellows AI Cohort supports entrepreneurs developing AI solutions [27,28].
  • Leadership development for AI strategy and oversight: Executive education programs help agency leaders understand AI’s strategic implications and develop skills for overseeing AI deployments [58,82,83].
  • Continuous learning and upskilling opportunities: Recognizing that AI capabilities evolve rapidly, New Jersey is developing ongoing learning programs enabling workers to continuously update their skills throughout their careers [84,85].

5.5. Engagement Layer: Stakeholder Participation, Transparency, and Accountability

Effective governance requires ongoing engagement with affected communities, transparency about AI deployments and their impacts, and accountability mechanisms ensuring that harms can be addressed when they occur. New Jersey has employed innovative approaches to stakeholder participation that other states can adapt to their contexts [86].
Engagement mechanisms include:
  • Public consultation on AI policies and applications: The state has used AI-powered engagement tools including All Our Ideas to gather public input on AI priorities and concerns, enabling large-scale participation that would be impossible through traditional methods [35,86].
  • Feedback loops for continuous improvement: Agency AI deployments include mechanisms for users and affected individuals to provide feedback that informs system refinement, creating continuous improvement cycles [33,87].
  • Transparency in AI system deployment and outcomes: The state is developing public dashboards reporting on AI system deployments, their purposes, performance metrics, and identified impacts, enabling external oversight and accountability [88,89].
  • Accountability mechanisms for adverse impacts: Clear procedures enable individuals to challenge automated decisions and seek redress when AI systems cause harm, maintaining human oversight and accountability [10,39].

6. Accelerating AI Adoption Through Strategic Governance

6.1. Public Sector Applications and Use Cases

New Jersey agencies have implemented AI across diverse functions, demonstrating the technology’s potential to improve public services while reducing costs and enhancing efficiency. These implementations provide valuable models for other states seeking to accelerate AI adoption while maintaining public trust [90,91,92].
The Department of Labor uses AI for unemployment insurance processing, reducing processing times from weeks to days while improving accuracy through automated validation of eligibility criteria [13]. The Department of Human Services employs AI for benefits eligibility screening, helping residents access critical resources including food assistance and healthcare coverage more efficiently and equitably.
Public safety applications demonstrate AI’s potential to enhance rather than replace human decision-making. The Glassboro School District has implemented AI-powered gun detection software that can identify weapons and trigger immediate response, providing an additional layer of protection for students and staff [66]. NJ Transit has deployed AI-powered grade crossing violation detection systems that monitor rail crossings and identify safety violations, enabling targeted enforcement and education campaigns [45].
The New Jersey Courts have issued preliminary guidelines on AI use in legal practice, recognizing both the technology’s potential to enhance access to justice and the need for safeguards protecting litigants’ rights [41,42,43]. These guidelines address ethical obligations for attorneys using AI, disclosure requirements, and the continued need for human judgment in legal decision-making.

6.2. Healthcare Innovation and Life Sciences Applications

New Jersey’s historic strength in pharmaceuticals and healthcare creates particular opportunities for AI innovation that can improve patient outcomes while reducing costs. The NJII Healthcare AI Solutions program supports development and deployment of AI tools addressing clinical workflow optimization, drug discovery acceleration, and population health management [44].
Key healthcare applications include:
  • Clinical decision support for diagnosis and treatment: AI systems analyze medical images, laboratory results, and electronic health records to provide clinicians with real-time decision support, reducing diagnostic errors and improving treatment outcomes.
  • Drug discovery acceleration through AI-powered analysis: Pharmaceutical companies in New Jersey are using AI to analyze molecular structures, predict drug interactions, and identify promising compounds for development, significantly reducing the time and cost of bringing new treatments to market [44,93].
  • Administrative automation reducing clinician burden: AI systems automate routine administrative tasks including documentation, scheduling, and prior authorization requests, freeing clinicians to spend more time with patients.
  • Population health analytics for targeted interventions: AI analyzes population-level data to identify health trends, predict outbreaks, and target interventions to communities most in need, improving public health outcomes while reducing costs [44,94].

6.3. Economic Development and Industry Growth

Strategic governance accelerates rather than impedes economic development, providing regulatory certainty that attracts investment while ensuring that growth benefits all communities. New Jersey’s AI tax credit program has attracted investment from major technology companies and innovative startups alike, creating jobs and economic opportunities across the state [2,22,23].
Economic impact metrics demonstrate early success of the state’s approach:
  • $500 million in committed AI investments: The Next New Jersey Program – AI has attracted significant investment commitments from companies establishing or expanding AI operations in the state [1,21].
  • Over 50 AI companies establishing New Jersey operations: Major technology companies including Microsoft, NVIDIA, CoreWeave, and numerous startups have established AI presences in New Jersey, drawn by the state’s strategic location, talent pool, and supportive policy environment [46,95,96].
  • More than 2,500 jobs created in AI-related fields: Direct employment in AI companies has grown substantially, with additional indirect job creation in supporting industries and services [67,97].
  • 300% increase in AI startup formation since 2023: The state’s supportive ecosystem has spurred entrepreneurial activity, with new startups addressing applications from healthcare to logistics to financial services [27,28,98].

7. Framework Implementation and Evaluation

7.1. Implementation Roadmap for State Governments

Successful framework implementation requires phased approaches with clear milestones, adequate resources, and mechanisms for continuous learning and adaptation. Based on New Jersey’s experience and comparative analysis with other leading states, we propose a three-phase implementation roadmap that other jurisdictions can adapt to their specific contexts [14,99,100].
Phase 1: Foundation Building (0-12 months)
The initial phase focuses on establishing governance structures, building foundational capabilities, and developing the infrastructure needed for subsequent scaling. Key activities include:
  • Establish state AI task force with diverse stakeholder representation, ensuring inclusion of government, industry, academic, and civil society perspectives [6,7].
  • Conduct comprehensive assessment of current AI readiness across agencies, identifying existing capabilities, gaps, and priority opportunities [30,31].
  • Launch initial training programs building foundational AI literacy among public employees, reaching at least 25% of workforce in first year [8,9].
  • Develop procurement standards and guidelines ensuring AI systems acquired by government meet minimum requirements for fairness, transparency, and security [64,65].
  • Establish technical infrastructure including secure computing environment for AI development and testing [3,4].
Phase 2: Scaling and Integration (12-36 months)
The second phase expands successful pilots, integrates AI into core government operations, and develops the capabilities needed for sustained innovation. Key activities include:
  • Expand AI deployment across priority use cases identified in phase one, targeting at least 10 significant agency implementations [66].
  • Implement comprehensive monitoring and evaluation systems tracking AI system performance, impacts, and emerging issues [53,79,88].
  • Develop sector-specific guidance addressing unique considerations in healthcare, education, transportation, and other regulated domains [37,101].
  • Build external partnerships with academic institutions, industry partners, and community organizations to support innovation and engagement [5,46,47].
  • Launch specialized training programs for technical roles including data scientists, AI engineers, and AI ethicists [47,81].
Phase 3: Maturity and Optimization (36-60 months)
The third phase focuses on continuous refinement, advanced capabilities, and sustainable governance models that can adapt to evolving technology and societal needs. Key activities include:
  • Continuously refine governance frameworks based on implementation experience, emerging research, and evolving technology capabilities [17,18].
  • Engage in cross-jurisdictional coordination and learning through interstate compacts, national associations, and international partnerships [57,71].
  • Develop capabilities for advanced AI applications including autonomous systems, addressing the unique governance challenges of agentic AI [102,103,104,105].
  • Establish sustainable funding and governance models including potential AI innovation funds supported by appropriations, fees, or public-private partnerships [21,22].
  • Conduct comprehensive evaluation of framework effectiveness and impact, informing next-generation governance approaches [55].

7.2. Evaluation Metrics and Performance Indicators

Measuring framework effectiveness requires comprehensive metrics spanning multiple dimensions of governance, implementation, and impact. Drawing on New Jersey’s experience and best practices from the literature, we propose a balanced scorecard approach tracking indicators across strategic, operational, and outcome categories [84,88].
Table 2. AI Governance Framework Evaluation Metrics and Performance Indicators.
Table 2. AI Governance Framework Evaluation Metrics and Performance Indicators.
Dimension Sample Metrics Target
Strategic Strategy completion rate; Stakeholder satisfaction; Goal achievement >80%
Regulatory Compliance incidents; Enforcement actions; Guidance adoption <5 incidents
Technical System uptime; Security incidents; Interoperability scores >99.9%
Workforce Training completion; Skill gains; Job placement >10,000 trained
Engagement Participation rates; Satisfaction scores; Trust measures >70% favorable
Economic Investment attraction; Job creation; Startup formation >$100M annually
Equity Disparity reduction; Access improvement; Community satisfaction >50% reduction
Innovation New applications; Patent filings; Research output >20 annually

7.3. Case Study: NJ AI Assistant Platform Implementation

The NJ AI Assistant platform illustrates the five-layer governance framework applied in practice, demonstrating how theoretical principles translate into operational systems that deliver value while maintaining appropriate safeguards [8,9,48].
Launched in 2024, the platform provides state employees with secure access to generative AI tools for tasks including document summarization, content creation, data analysis, and code generation. Implementation followed the framework’s layered approach:
Strategic layer: Clear objectives were established for efficiency gains, employee empowerment, and service improvement, with measurable targets for adoption and impact. The platform aligns with the state’s broader AI strategy and supports agency missions across government [62].
Regulatory layer: The platform incorporates safeguards ensuring compliance with privacy laws, security requirements, and ethical guidelines. Usage is monitored for compliance, and outputs are reviewed before use in official government business. The Attorney General’s guidance on algorithmic discrimination informs system design and deployment [10,48].
Technical layer: Secure infrastructure with role-based access controls, data encryption, and comprehensive audit logging protects sensitive information. The platform is hosted in state-controlled environments, ensuring data never leaves government control. Regular security assessments and penetration testing identify and address vulnerabilities [9,48].
Workforce layer: Comprehensive training and support enable effective tool use, with resources including online tutorials, live workshops, and peer mentoring. Agency AI champions provide localized support and share best practices across departments. Training completion rates exceed 80% among target users [8,32].
Engagement layer: Feedback mechanisms enable continuous improvement, with users providing input on functionality, usability, and desired enhancements. Regular surveys assess satisfaction and identify areas for improvement. Platform updates reflect user feedback, creating a virtuous cycle of continuous improvement [35].
Early results demonstrate the framework’s effectiveness: 40% time savings on document-related tasks, 85% user satisfaction, and adoption across 45 agencies reaching over 15,000 employees. These outcomes validate the governance approach, demonstrating that appropriate safeguards enable rather than constrain innovation.

8. Challenges and Mitigation Strategies

8.1. Technical Challenges in AI Implementation

AI implementation faces significant technical hurdles including data quality issues, integration with legacy systems, model performance variability, and the unique challenges of emerging agentic AI architectures [106,107,108].
Data quality and availability challenges arise when training data is incomplete, biased, or unrepresentative of deployment contexts. New Jersey addresses these through comprehensive data quality assessment programs that evaluate data fitness for AI applications before development begins [74,109,110]. Data governance frameworks establish clear responsibilities for data stewardship and quality management [111,111].
Integration with legacy systems poses technical challenges when modern AI applications must interface with decades-old mainframes and custom applications. Mitigation strategies include API-based integration approaches that minimize disruption to legacy systems, phased migration strategies that gradually replace legacy functionality, and middleware solutions that bridge old and new systems [112,113,114].
Model performance variability across different populations and contexts creates risks of inconsistent or inequitable outcomes. Rigorous testing protocols evaluate model performance across demographic groups, geographic regions, and operational contexts before deployment. Continuous monitoring systems detect performance drift and trigger alerts when retraining may be needed [77,78,79].
Agentic AI systems capable of autonomous action introduce novel technical challenges including goal misalignment, unintended behaviors, and systemic risks from multi-agent interactions. Mitigation strategies include constrained action spaces limiting agent autonomy, human oversight for consequential decisions, and comprehensive testing in simulated environments before deployment [103,107,115,116].

8.2. Regulatory and Legal Challenges

The evolving regulatory landscape creates uncertainty for AI adopters navigating conflicting requirements across jurisdictions and sectors. Mitigation strategies include regular legal review and guidance updates ensuring that policies remain current with technological and regulatory developments [56,57].
Engagement with federal and interstate regulatory processes enables New Jersey to influence national policy development and ensure state approaches align with emerging federal frameworks. Participation in multistate initiatives and federal advisory committees provides voice in policy development while enabling early awareness of regulatory changes [70,71].
Conservative approaches to high-risk applications ensure that novel AI uses with potential for significant harm undergo rigorous review and oversight before deployment. Risk classification frameworks based on NIST and OECD guidance help agencies identify applications requiring heightened scrutiny [16,117].
Clear accountability and appeals mechanisms ensure that individuals affected by AI decisions can seek review and redress when necessary. The Attorney General’s guidance establishes procedures for challenging automated decisions and requires entities using AI to maintain human review capabilities [10,39].

8.3. Workforce and Cultural Challenges

Resistance to AI adoption often stems from workforce concerns about job displacement and lack of understanding about AI’s capabilities and limitations. New Jersey’s approach demonstrates effective mitigation through transparent communication about AI’s role as a tool augmenting rather than replacing human workers [32].
Investment in reskilling and upskilling programs provides workers with pathways to new roles as automation transforms job functions. The community college apprenticeship program and NJIF AI cohort create structured opportunities for workers to build AI-related skills [27,47,81].
Co-creation processes involving affected workers ensure that AI implementations address real needs and incorporate frontline expertise. State employees have participated in designing training programs, selecting AI applications, and developing guidelines for appropriate use.
Recognition and rewards for innovative AI use encourage experimentation and knowledge sharing across agencies. The AI Innovation Challenge and other programs highlight successful implementations and provide platforms for sharing best practices [21,118].

8.4. Equity and Access Challenges

Ensuring AI benefits all communities requires deliberate attention to equity throughout the AI lifecycle, from initial design through deployment and ongoing monitoring. New Jersey’s approach incorporates multiple strategies addressing equity concerns [119,120].
Equity impact assessments for AI deployments evaluate potential disparate effects before systems are deployed, enabling proactive mitigation of identified risks. These assessments consider impacts across dimensions including race, ethnicity, gender, age, disability status, and geographic location [52,121].
Targeted outreach to underserved communities ensures that engagement processes include voices often absent from technology policy discussions. The state’s AI-powered engagement tools have been deployed in multiple languages and through community-based organizations reaching diverse populations [86].
Accessibility requirements for AI tools ensure that people with disabilities can benefit from AI-enabled services. Procurement standards and development guidelines incorporate accessibility requirements including compliance with WCAG standards and support for assistive technologies [122,123].
Monitoring of disparate impacts continues after deployment, with regular analysis of outcomes across population groups and mechanisms for investigating identified disparities. When disparities are identified, agencies investigate causes and implement remediation measures [10,12].

9. Recommendations and Future Directions

9.1. Policy Recommendations for State Governments

Based on New Jersey’s comprehensive experience and comparative analysis with other leading jurisdictions, we offer the following recommendations for other states pursuing AI governance frameworks:
Establish clear governance structures with cross-sector representation. New Jersey’s AI Task Force model provides effective strategic guidance while maintaining flexibility for agency-level implementation. Task force composition should include government leaders, industry representatives, academic experts, civil society organizations, and affected communities to ensure diverse perspectives inform policy development [6,7].
Invest in foundational infrastructure and workforce development before pursuing advanced applications. The NJ AI Hub and employee training programs create essential capabilities for sustainable AI adoption that cannot be developed overnight. States should prioritize building shared infrastructure and human capital before scaling AI deployments across government [3,8].
Apply existing legal frameworks to AI where appropriate rather than rushing to new legislation. New Jersey’s approach to algorithmic discrimination demonstrates how existing civil rights protections can address AI risks without creating new regulatory structures that might impede innovation or become quickly outdated [10,11].
Engage stakeholders continuously throughout the AI lifecycle. Co-creation processes build trust and improve outcomes by incorporating diverse perspectives from design through deployment and evaluation. States should institutionalize engagement mechanisms rather than treating consultation as a one-time event.
Measure outcomes systematically and adjust strategies based on evidence. Comprehensive evaluation enables continuous improvement and demonstrates value to stakeholders including legislators, budget officials, and the public. States should invest in data infrastructure and analytical capacity supporting rigorous program evaluation [88].
Develop capabilities for emerging AI architectures including agentic systems. As AI evolves toward greater autonomy, governance frameworks must adapt to address novel risks while enabling beneficial applications. States should begin developing expertise in agentic AI governance now, before these systems become widespread [102,103,104,105].
Participate in interstate and international coordination efforts. AI governance challenges transcend jurisdictional boundaries, requiring coordinated responses across levels of government and national borders. States should engage with multistate initiatives, federal partners, and international organizations to develop consistent approaches [57,70,71].

9.2. Future Research Directions

Several areas warrant further investigation as AI governance continues to evolve alongside technological capabilities and societal understanding:
Longitudinal studies of AI governance effectiveness as technologies and applications evolve, examining how governance approaches perform over time and what adaptations prove necessary as systems mature. Such studies should track both intended outcomes and unintended consequences across multiple jurisdictions and application domains [17,18].
Comparative analysis of state-level approaches to identify best practices and understand how contextual factors including political environment, economic structure, and demographic characteristics influence governance effectiveness. This research should examine variation across states and identify transferable lessons [30,31].
Sector-specific governance frameworks for healthcare, education, criminal justice, and other domains where AI applications raise unique considerations requiring tailored approaches. Such frameworks should balance domain-specific risks and benefits with consistent cross-sector principles [26,37,45].
International comparisons with subnational AI governance in other federal systems including Canada, Germany, and Australia, examining how different constitutional arrangements and political cultures shape governance approaches and outcomes. This research can identify additional governance models and strategies [56,117].
Ethical frameworks for emerging capabilities including autonomous AI systems, human-AI collaboration, and AI-mediated social interactions. As AI capabilities advance, governance frameworks must evolve to address novel ethical challenges while maintaining alignment with fundamental values [102,124,125].

9.3. Emerging Capabilities: Agentic AI Governance Considerations

The emergence of agentic AI systems capable of autonomous decision-making and action presents new governance challenges that extend beyond traditional AI governance frameworks. These systems, which can pursue complex goals with limited direct supervision, require enhanced governance approaches addressing their unique characteristics [102,104,126].
Agentic AI systems differ from traditional AI in several dimensions relevant to governance. They can operate autonomously across extended timeframes, interact with other agents and systems in complex ways, adapt their behavior based on experience, and take actions with real-world consequences without moment-by-moment human oversight [127,128,129].
New Jersey’s governance framework provides foundation for addressing agentic AI through several mechanisms:
  • Enhanced testing and validation requirements for systems with autonomous capabilities, including testing in simulated environments, stress testing under edge conditions, and evaluation of multi-agent interactions [130,131,132].
  • Clear accountability for autonomous actions establishing who is responsible when agentic systems cause harm, whether developers, deployers, or the systems themselves (to the extent legal personality may be recognized) [133,134,135].
  • Human oversight mechanisms for critical decisions ensuring that consequential choices remain subject to human review and approval, with agentic systems serving in advisory rather than decision-making roles for high-stakes matters [136,137,138].
  • Continuous monitoring of system behavior detecting emerging issues before they cause harm, with automated alerts and intervention capabilities enabling rapid response to problematic behaviors [115,139,140].
As agentic AI capabilities continue to advance, governance frameworks must evolve in parallel, maintaining the delicate balance between enabling beneficial innovation and protecting against potential harms. New Jersey’s layered governance approach, with its emphasis on continuous learning and stakeholder engagement, provides a foundation for adapting to these emerging challenges [102,141,142].

Declaration

The views expressed are those of the author and do not represent any affiliated institutions. This work is conducted as part of independent research. This is a review paper, and all results, proposals, and findings are derived from the cited literature. The author does not claim any novel findings. The author’s work was to review and organize existing research.
Portions of this manuscript were drafted with the assistance of AI writing tools (including ChatGPT/Claude) to improve clarity and organization. All AI-generated content was reviewed, edited, and verified by the author for coherence, and to eliminate potential hallucinations as much as possible. The LaTeX code was developed with the assistance of GitHub Copilot and edited through DeepSeek. Final responsibility for all content, including any errors or omissions, rests solely with the readers. This is a working paper and edits are expected in the next version.

10. Conclusions

This paper has presented a comprehensive framework for state-level AI governance based on New Jersey’s pioneering experience and systematic analysis of emerging best practices nationally and internationally. The five-layer framework encompassing strategic, regulatory, technical, workforce, and engagement dimensions provides practical guidance for jurisdictions seeking to balance innovation acceleration with responsible oversight, while maintaining public trust and ensuring equitable distribution of benefits.
Key findings demonstrate that integrated approaches combining infrastructure investment, workforce development, ethical guidelines, and stakeholder engagement yield optimal outcomes for AI governance. New Jersey’s success in attracting over $500 million in AI investment, developing workforce capabilities reaching tens of thousands of public employees, implementing public sector applications across multiple domains, and maintaining public trust through transparent governance offers valuable lessons for other states and jurisdictions worldwide.
The framework’s emphasis on stakeholder engagement and continuous learning ensures adaptability to evolving technologies and societal needs, positioning governance systems to respond effectively to emerging challenges including agentic AI, deepfakes, and algorithmic discrimination. By institutionalizing feedback mechanisms and maintaining flexibility in regulatory approaches, states can navigate the complex landscape of AI governance without sacrificing innovation or public protection.
Several limitations of this research suggest directions for future work. The analysis focuses primarily on New Jersey’s experience, and while comparative analysis with other states provides context, findings may not generalize perfectly to jurisdictions with different political, economic, or demographic characteristics. The framework’s effectiveness over longer time horizons remains to be demonstrated, as AI governance is an emerging field without established track records. Finally, the rapid evolution of AI capabilities means that governance approaches must continuously adapt, requiring ongoing research and refinement.
Future work should focus on refining evaluation metrics through longitudinal studies tracking framework performance, developing sector-specific guidance for domains including healthcare, education, and criminal justice, and addressing emerging challenges including autonomous systems through enhanced governance approaches. Interstate and international collaboration will be essential for developing consistent approaches that enable innovation while protecting public interests, requiring sustained investment in coordination mechanisms and knowledge sharing.
New Jersey’s experience demonstrates that with thoughtful governance grounded in stakeholder engagement, evidence-based decision-making, and commitment to fundamental values including fairness, transparency, and accountability, states can harness AI’s transformative potential while ensuring benefits are broadly shared and risks are appropriately managed. The Garden State’s journey from early adopter to national leader offers a roadmap for responsible AI leadership in the decades ahead, providing practical guidance for jurisdictions worldwide navigating the complex intersection of technological innovation and democratic governance.
As AI capabilities continue to advance and their societal impacts deepen, the need for effective governance will only grow. States that invest now in building governance infrastructure, developing workforce capabilities, and engaging stakeholders in shaping AI’s future will be best positioned to realize its benefits while managing its risks. New Jersey’s pioneering efforts provide both inspiration and practical guidance for this essential work, demonstrating that responsible AI governance is not merely possible but essential for realizing the technology’s full potential in service of public good.

References

  1. A. Hoover, “New Jersey’s 500 Million Bid to Become an AI Epicenter.” [Online]. Available: https://www.wired.com/story/new-jerseys-500-million-dollar-bid-to-become-an-ai-epicenter/.
  2. B. F. Staff. Artificial Intelligence Grows In New Jersey. BusinessFacilities.com. [Online]. Available: https://businessfacilities.com/artificial-intelligence-grows-in-new-jersey.
  3. Founding partners unveil NJ AI Hub as center for innovation. | Institute for Translational Medicine and Science | Rutgers University. Institute for Translational Medicine and Science. [Online]. Available: https://ritms.rutgers.edu/news/founding-partners-unveil-nj-ai-hub-as-center-for-innovation/.
  4. L. Fuller-Wright, p. u. family=March 28, given=Office of Communications, 2025, and . P.m. Founding partners unveil NJ AI Hub as center for innovation. [Online]. Available: https://www.princeton.edu/news/2025/03/28/founding-partners-unveil-nj-ai-hub-center-innovation.
  5. Princeton Engineering - Founding partners unveil NJ AI Hub as center for innovation. Princeton Engineering. [Online]. Available: https://engineering.princeton.edu/news/2025/03/31/founding-partners-unveil-nj-ai-hub-center-innovation.
  6. Governor Establishes State Artificial Intelligence Task Force. New Jersey League of Municipalities. [Online]. Available: https://www.njlm.org/CivicAlerts.aspx?AID=2765&ARC=3337.
  7. T. Parmalee. Murphy Administration Releases Report from Artificial Intelligence Task Force. New Jersey School Boards Association. [Online]. Available: https://www.njsba.org/news-information/school-board-notes/murphy-administration-releases-report-from-artificial-intelligence-task-force/.
  8. http://38098732966. New Jersey Launches AI Platform and Training Program for State Employees - PSHRA. [Online]. Available: https://pshra.org/new-jersey-launches-ai-platform-and-training-program-for-state-employees/.
  9. NJ AI Assistant | New Jersey Innovation Authority. [Online]. Available: https://innovation.nj.gov/projects/ai-assistant/.
  10. I. C. S. Dawli, Tamy. New Jersey Guidance on AI: Employers Must Comply With State Anti-Discrimination Standards. Labor & Employment Law Blog. [Online]. Available: https://www.laboremploymentlawblog.com/2025/01/articles/artificial-intelligence/new-jersey-guidance-on-ai-employers-must-comply-with-state-anti-discrimination-standards/.
  11. N. C. WC. Attorney General Platkin and Division on Civil Rights Announce New Guidance on Algorithmic Discrimination, Creation of Civil Rights Innovation Lab. New Jersey Office of Attorney General. [Online]. Available: https://www.njoag.gov/attorney-general-platkin-and-division-on-civil-rights-announce-new-guidance-on-algorithmic-discrimination-creation-of-civil-rights-innovation-lab/.
  12. J. J. L. Gavejian, Jason C., “New Jersey Attorney General: NJ’s Law Against Discrimination (LAD) Applies to Automated Decision-Making Tools,” Jan. 2025. [Online]. Available: https://www.workplaceprivacyreport.com/2025/01/articles/artificial-intelligence/new-jersey-attorney-general-njs-law-against-discrimination-lad-applies-to-automated-decision-making-tools/.
  13. “Powering Responsible Language AI for the Modern Federal Agency,” https://lilt.com/blog/lilt-powering-responsible-language-ai-for-the-modern-federal-agency.
  14. “Accelerating AI Adoption in Federal Agencies: Strategies for Success,” https://www.wwt.com/wwt-research/accelerating-ai-adoption-federal-agencies, Apr. 2025.
  15. National Institute of Standards and Technology (US), “Artificial intelligence risk management framework : Generative artificial intelligence profile,” National Institute of Standards and Technology (U.S.), Gaithersburg, MD, Tech. Rep. error: 600-1, Jul. 2024.
  16. “AI Risk Management Framework,” NIST, Jul. 2021.
  17. P. G. R. de Almeida and C. D. dos Santos Júnior, “Artificial intelligence governance: Understanding how public organizations implement it,” Government Information Quarterly, vol. 42, no. 1, p. 102003, Mar. 2025. [Online]. Available: https://www.sciencedirect.com/science/article/pii/S0740624X24000959.
  18. A. Taeihagh, “Governance of Generative AI,” Policy and Society, vol. 44, no. 1, pp. 1–22, Apr. 2025.
  19. “Enablers, guardrails and engagement for unlocking trustworthy AI: Governing with Artificial Intelligence,” https://www.oecd.org/en/publications/governing-with-artificial-intelligence_795de142-en/full-report/enablers-guardrails-and-engagement-for-unlocking-trustworthy-ai_2f817983.html, Sep. 2025.
  20. AI | This is New Jersey. [Online]. Available: https://thisisnewjersey.choosenj.com/ai/.
  21. MichelleLawlor. NJEDA Board Approves Two Programs to Advance New Jersey’s Leadership in Artificial Intelligence. Small Business Development Center at The College of New Jersey Mercer County NJ. [Online]. Available: https://www.sbdcnj.com/2025/njeda-board-approves-two-programs-to-advance-new-jerseys-leadership-in-artificial-intelligence/.
  22. Next New Jersey Program - AI. NJEDA. [Online]. Available: https://www.njeda.gov/nextnjai/.
  23. sjanifer. New Jersey Creates New Credit for AI Businesses. Thomson Reuters Tax & Accounting News. [Online]. Available: https://tax.thomsonreuters.com/news/new-jersey-creates-new-credit-for-ai-businesses/.
  24. NJII AI/ML - Artificial Intelligence and Machine Learning. NJII. [Online]. Available: https://www.njii.com/ai-ml-overview/.
  25. NJII Launches AI Division to Help Businesses Harness Artificial Intelligence | NJIT News. [Online]. Available: https://news.njit.edu/njii-launches-ai-division-help-businesses-harness-artificial-intelligence.
  26. T. Villani, “Why AI Governance Matters for Healthcare Providers and How NJII and Cognome Are Making It Real,” Nov. 2025. [Online]. Available: https://www.njii.com/2025/11/accelerating-federal-research-commercialization/.
  27. New Jersey Innovation Fellows AI Cohort Application - Entrepreneur Supplement · Custom Portal. [Online]. Available: https://programs.njeda.com/en-US/NJIFEntrepreneurSupplement/.
  28. [RA] - NJ Innovation Fellows Program – Artificial Intelligence Cohort. [Online]. Available: https://apps.rowan.edu/RowanAnnouncer/Announcement?SubmissionId=2717.
  29. New Jersey Named National Leader in AI Innovation. New Jersey Business Magazine. [Online]. Available: https://njbmagazine.com/njb-news-now/new-jersey-named-national-leader-in-ai-innovation/.
  30. “New Jersey, Pennsylvania, and Utah Lead States in AI Readiness, Report Finds.” [Online]. Available: https://rebootdemocracy.ai/blog/code-for-america-ai-readiness-report.
  31. E. Tuvel, “The State AI Readiness Index: Progress, Insights, and Next Steps - New Jersey State Policy Lab,” May 2025. [Online]. Available: https://policylab.rutgers.edu/publication/the-state-ai-readiness-index-progress-insights-and-next-steps/.
  32. http://38098732966. New Jersey Turns to Public Sector Workers to Help Shape its AI Strategy - PSHRA. [Online]. Available: https://pshra.org/new-jersey-turns-to-public-sector-workers-to-help-shape-its-ai-strategy/.
  33. B. S. Noveck and A. C. Myers, “New Jersey Co-Creates AI Strategy With Public-Sector Staff,” Jun. 2024, section: Artificial Intelligence. [Online]. Available: https://www.govtech.com/artificial-intelligence/new-jersey-co-creates-ai-strategy-with-public-sector-staff.
  34. How New Jersey plans to lead the future of innovation through AI - caa | Capital Analytics Associates. [Online]. Available: https://capitalanalyticsassociates.com/how-new-jersey-plans-to-lead-the-future-of-innovation-through-ai/.
  35. https://innovation.nj.gov/ai-and-you/. [Online]. Available: https://innovation.nj.gov/ai-and-you/.
  36. E. S. Scott. Over a quarter of New Jersey’s workforce now relies on AI technology. New Jersey 101.5. [Online]. Available: https://nj1015.com/artificial-intelligence-nj/.
  37. g.-i. family=L, given=JENNIFER. Educating in the age of artificial intelligence. New Jersey Education Association. [Online]. Available: https://www.njea.org/educating-in-the-age-of-artificial-intelligence/.
  38. Assessing Higher Order Thinking in the New Jersey Social Studies Standards for Grades K-8 by Using Artificial Intelligence (AI) - ProQuest. [Online]. Available: https://www.proquest.com/openview/fba73e191b01957f49f60ba0632b86e4/1?pq-origsite=gscholar&cbl=18750&diss=y.
  39. Top 10 Employer Takeaways as New Jersey Cracks Down on AI Discrimination. JD Supra. [Online]. Available: https://www.jdsupra.com/legalnews/top-10-employer-takeaways-as-new-jersey-8863823/.
  40. Creating and sharing deceptive AI-generated media is now a crime in New Jersey. AP News. [Online]. Available: https://apnews.com/article/new-jersey-deepfake-videos-criminal-civil-penalties-276ca23b00b10a7ee7e7303ead8b4260.
  41. Notice – Legal Practice: Preliminary Guidelines on the Use of Artificial Intelligence by New Jersey Lawyers | NJ Courts. [Online]. Available: https://www.njcourts.gov/notices/notice-legal-practice-preliminary-guidelines-use-of-artificial-intelligence-new-jersey.
  42. “Artificial Intelligence - Use in the Courts.” [Online]. Available: https://www.njcourts.gov/attorneys/artificial-intelligence-use-courts.
  43. “Notice on Use of Artificial Intelligence | NJ Courts.” [Online]. Available: https://www.njcourts.gov/self-help/legal-reference-materials/notice-on-ai.
  44. D. Hart. OPINION: How New Jersey is leading AI innovation in life sciences. NJBIZ. [Online]. Available: https://njbiz.com/new-jersey-ai-life-sciences-innovation-leadership/.
  45. A. Zaman, Z. Huang, W. Li, H. Qin, D. Kang, and X. Liu, “Artificial Intelligence-Aided Grade Crossing Safety Violation Detection Methodology and a Case Study in New Jersey,” vol. 2677, no. 10, pp. 688–706. [Online]. [CrossRef]
  46. M. A. Koruth. NJ colleges, Nvidia reach AI deal. Here’s what they’ll get. North Jersey Media Group. [Online]. Available: https://www.northjersey.com/story/news/education/2026/01/16/nvidia-nj-colleges-agreement-expands-ai-teaching-research-investment/88213482007/.
  47. J. Degnan. Community Colleges Launch NJ’s First USDOL-Registered Data Scientist AI Apprenticeship. New Jersey Business & Industry Association. [Online]. Available: https://njbia.org/community-colleges-launch-njs-first-usdol-registered-data-scientist-ai-apprenticeship/.
  48. Guidance on Responsible Use of Generative AI | NJCCIC. [Online]. Available: https://www.cyber.nj.gov/grants-and-resources/state-resources/guidance-on-responsible-use-of-generative-ai.
  49. C. Barry, “Accelerating AI adoption for the US government,” Sep. 2025.
  50. “Responsible AI | IBM,” https://www.ibm.com/trust/responsible-ai.
  51. “What Are AI Guardrails? | IBM,” https://www.ibm.com/think/topics/ai-guardrails, Sep. 2025.
  52. “Credo AI Responsible AI Governance Platform,” https://oecd.ai/en/catalogue/tools/credo-ai-responsible-ai-governance-platform.
  53. “Model Trust Scores: Evaluating AI Models with Credo AI,” https://www.credo.ai/model-trust-scores-ai-evaluation.
  54. “Report Finds Broad Adoption of AI in New Jersey – and Strong Support for Regulation. | Institute for Translational Medicine and Science | Rutgers University,” Jan. 2026. [Online]. Available: https://ritms.rutgers.edu/news/report-finds-broad-adoption-of-ai-in-new-jersey-and-strong-support-for-regulation/.
  55. R. C. Sewell, J. Starace, C. Van Horn, and B. Donovan, “U.S. workers assess the impacts of artificial intelligence on jobs.” [Online]. Available: https://scholarship.libraries.rutgers.edu/esploro/outputs/report/991031926498704646.
  56. M. F. Weismann, “Artificial Intelligence Regulatory Models: Advances in the European Union and Recommendations for the United States and Evolving Global Markets,” AIB Insights, vol. 24, no. 3, Jul. 2024.
  57. R. W. P. B. F. Dawson, Craig Shank, “The Need for and Pathways to AI Regulatory and Technical Interoperability | TechPolicy.Press,” https://techpolicy.press/the-need-for-and-pathways-to-ai-regulatory-and-technical-interoperability, Apr. 2025.
  58. E. Falthzik, “Deploying an AI Governance Council Actually Improves Innovation,” Sep. 2025.
  59. S. Soares, “AI Governance Comprehensive.”.
  60. J. Hardy, “AI Governance in an Era of Agentic Automation,” https://www.ssonetwork.com/intelligent-automation/articles/ai-governance-in-an-era-of-agentic-automation, Feb. 2025.
  61. AI, Technology & Innovation. New Jersey Business & Industry Association. [Online]. Available: https://njbia.org/advocacy/issue-area/ai-technology-innovation/.
  62. L. Jacknow. Is Artificial Intelligence Improving the Way Government Works? Princeton Perspectives. [Online]. Available: https://princetonperspectives.com/is-artificial-intelligence-improving-the-way-government-works/.
  63. “NJ’s Anti-Discrimination Law Applies to Automated Decision-Making.” [Online]. Available: https://www.shrm.org/topics-tools/employment-law-compliance/nj-anti-discrimination-law-applies-to-automated-decision-making.
  64. stackArmor, “Accelerating Safe and Secure AI Adoption with ATO for AI: stackArmor Comments on OMB AI Memo,” Dec. 2023.
  65. A. Verekar, “AI Risk Assessment Tools for Public Sector,” Jan. 2025.
  66. S. McGirl • •. AI software is keeping South Jersey students safer in schools. NBC10 Philadelphia. [Online]. Available: https://www.nbcphiladelphia.com/news/local/artificial-intelligence-helps-keep-south-jersey-students-safer-in-school/4274300/.
  67. AI hub in New Jersey opens as a state-university-industry partnership | SSTI. [Online]. Available: https://ssti.org/blog/ai-hub-new-jersey-opens-state-university-industry-partnership.
  68. “ISO/IEC 42001: A new standard for AI governance,” https://kpmg.com/ch/en/insights/artificial-intelligence/iso-iec-42001.html.
  69. “ISO/IEC 42001:2023,” https://www.iso.org/standard/42001.
  70. National Institute of Standards and Technology (US), “A plan for global engagement on AI standards,” National Institute of Standards and Technology (U.S.), Gaithersburg, MD, Tech. Rep. error: 100-5, Jul. 2024.
  71. Satyadhar Joshi, “Securing U.S. AI Leadership: A policy guide for regulation, standards and interoperability frameworks,” vol. 16, no. 3, pp. 001–026. [Online]. Available: https://journalijsra.com/node/1852.
  72. “Aif360: IBM AI Fairness 360.”.
  73. “AI Fairness 360.”.
  74. R. Bellamy, A. Mojsilovic, S. Nagar, K. N. Ramamurthy, J. Richards, D. Saha, P. Sattigeri, M. Singh, K. R. Varshney, Y. Zhang, K. Dey, M. Hind, S. C. Hoffman, S. Houde, K. Kannan, P. Lohia, J. Martino, and S. Mehta, “AI Fairness 360: An extensible toolkit for detecting and mitigating algorithmic bias,” IBM Journal of Research and Development, Jul. 2019.
  75. “Fairlearn: Assessing and improving fairness of AI systems,” https://www.geeksforgeeks.org/machine-learning/fairlearn-assessing-and-improving-fairness-of-ai-systems/, 14:29:00+00:00.
  76. lgayhardt, “Machine learning fairness - Azure Machine Learning,” https://learn.microsoft.com/en-us/azure/machine-learning/concept-fairness-ml?view=azureml-api-2.
  77. “Fiddler AI: AI Observability, Model Monitoring, LLM Monitoring, and Agentic Observability,” https://www.fiddler.ai.
  78. “Responsible AI | Fiddler AI,” https://www.fiddler.ai/responsible-ai.
  79. “AI observability tools: Real-time monitoring for optimized AI performance,” https://www.n-ix.com/ai-observability-tools/.
  80. A. McFarland, “10 Best AI Observability Tools (September 2025),” May 2025.
  81. R.-N. Staff. AI Hackathon invites New Jersey students to join statewide event, online or in-person. ROI-NJ. [Online]. Available: https://www.roi-nj.com/2026/01/16/tech/ai-hackathon-invites-new-jersey-students-to-join-statewide-event-online-or-in-person/.
  82. “AI Roundtable: Leaders Talk AI Adoption, Gains, and Guardrails,” https://www.workiva.com/blog/ai-roundtable-leaders-talk-ai-adoption-gains-and-guardrails.
  83. “Ascend to new heights with AI guardrails,” https://www.grantthornton.com/insights/articles/audit/2024/ai-governance-guardrails, Sep. 2024.
  84. “Agency AI literacy using guardrails and frameworks | EY - US,” https://www.ey.com/en_us/insights/government-public-sector/agency-ai-literacy-using-guardrails-and-frameworks.
  85. a. LLP|authorurl:https://www.ey.com/en_us/people/amy-jones, Ernst & Young, “Agency AI literacy using guardrails and frameworks,” https://www.ey.com/en_us/insights/government-public-sector/agency-ai-literacy-using-guardrails-and-frameworks.
  86. “How New Jersey’s AI Task Force Used AI Agents to Develop Evidence-Based Policy Solutions with New Jersey Residents.” [Online]. Available: https://rebootdemocracy.ai/blog/new-jersey-ai-task-force-policy-recommendations.
  87. K. Levinson. New Jersey uses AI as a tool to boost resident and staff experiences. Route Fifty. [Online]. Available: https://www.route-fifty.com/artificial-intelligence/2025/11/new-jersey-uses-ai-tool-boost-resident-and-staff-experiences/409636/.
  88. “Tracking Enterprise AI Adoption and Innovation Through Governance,” https://www.credo.ai/webinar/tracking-enterprise-ai-adoption-and-innovation-through-governance.
  89. “Credo AI - Solutions,” https://www.credo.ai/solutions.
  90. “Accelerating Gov AI Adoption: 6 Best Practices,” https://www.everfox.com/on-demand/accelerating-gov-ai-adoption-6-best-practices/.
  91. J. Krooswyk, “3 guardrails for sustainable AI implementation in the public sector,” https://www.nextgov.com/ideas/2023/12/3-guardrails-sustainable-ai-implementation-public-sector/392877/, Dec. 2023.
  92. “Accelerating AI innovation responsibly - Webinar - BPM,” May 2024.
  93. “Accelerating AI Governance Maturity From Principles into Practice | Spotlight: Madrigal Pharmaceuticals,” https://www.credo.ai/webinar/accelerating-ai-governance-maturity-from-principles-into-practice-spotlight-ai-driven-pharma-in-2030.
  94. S. John, G. Rozzi, and J. Samuel, Using Creative Informatics and Artificial Intelligence to Address the Drug Addiction Crisis in New Jersey.
  95. N. Staff. New Jersey Gov. Phil Murphy Teams With NVIDIA to Advance AI. GovTech. [Online]. Available: https://www.govtech.com/artificial-intelligence/new-jersey-gov-phil-murphy-teams-with-nvidia-to-advance-ai.
  96. MOU Signed to Develope a NJ Supercomputer. New Jersey Business Magazine. [Online]. Available: https://njbmagazine.com/njb-news-now/mou-signed-leading-to-a-nj-supercomputer/.
  97. Top AI Companies in New Jersey - 2026 Reviews | Goodfirms. [Online]. Available: https://www.goodfirms.co/artificial-intelligence/new-jersey.
  98. New Jersey Innovation Fellows AI Cohort Application · Custom Portal. [Online]. Available: https://programs.njeda.com/en-US/NJIF/.
  99. stephen-sumner, “Create your strategy for AI adoption - Cloud Adoption Framework,” https://learn.microsoft.com/en-us/azure/cloud-adoption-framework/scenarios/ai/strategy.
  100. “Enabling Enterprise AI Adoption | Protiviti US,” https://www.protiviti.com/us-en/whitepaper/enabling-enterprise-ai-adoption.
  101. “(5) AI Interoperability in Medical Imaging: A Roadmap to Improved Patient Outcomes | LinkedIn,” https://www.linkedin.com/pulse/ai-interoperability-medical-imaging-roadmap-improved-abujubbah-kpt3c/.
  102. S. Joshi, “Advancing U.S. Competitiveness in Agentic Gen AI: A Strategic Framework for Interoperability and Governance,” pp. 1480–1496. [Online]. Available: https://www.ijisrt.com/advancing-us-competitiveness-in-agentic-gen-ai-a-strategic-framework-for-interoperability-and-governance.
  103. “4 Best Practices for Robust Agentic AI Governance,” https://www.teksystems.com/en-nz/insights/article/agentic-ai-governance.
  104. “Agentic AI Governance Framework.”.
  105. “Agentic AI Governance and Compliance,” https://www.okta.com/identity-101/agentic-ai-governance-and-compliance/.
  106. “AI model risk management (MRM) provider TruEra raises from HPE. TruEra competitors in the explainable AI space are Arize AI, ArthurAI, Credo AI, Deeploy, Fiddler AI, NannyML, and WhyLabs.” Jun. 2022.
  107. “Agentic Misalignment: How LLMs could be insider threats,” https://www.anthropic.com/research/agentic-misalignment.
  108. Owaspg. Editor, “Securing Agentic Applications Guide 1.0.”.
  109. J. M. I. Ph.D, “Blog Post Series: AI Fairness 360- Mitigating Bias in Machine Learning Models,” Aug. 2024.
  110. “Responsible AI : Fairness in models,” https://kaggle.com/code/sharanharsoor/responsible-ai-fairness-in-models.
  111. “Agentic AI in Data Governance and Compliance,” https://www.xenonstack.com/blog/agentic-ai-governance-compliance.
  112. T. t. r. . minutes, “Trustworthy AI with MLOps on AWS,” https://developer.ibm.com/articles/trustworthy-ai-with-mlops-on-aws/.
  113. “Multi-Agent Orchestration with Azure AI Foundry: From Idea to Production | Microsoft Community Hub,” https://techcommunity.microsoft.com/blog/azureinfrastructureblog/multi%e2%80%91agent-orchestration-with-azure-ai-foundry-from-idea-to-production/4449925.
  114. “Amazon Bedrock AgentCore (Preview) - AWS,” https://aws.amazon.com/bedrock/agentcore/.
  115. “Securing the Future of Agentic AI: Governance, Cybersecurity, and Privacy Considerations | Community,” https://security.googlecloudcommunity.com/community-blog-42/securing-the-future-of-agentic-ai-governance-cybersecurity-and-privacy-considerations-3992, May 2025.
  116. “8 agentic AI governance strategies: A complete guide | TechTarget,” https://www.techtarget.com/searchenterpriseai/tip/Agentic-AI-governance-strategies-A-complete-guide.
  117. “OECD Framework for the Classification of AI systems,” OECD Digital Economy Papers 323, Feb. 2022.
  118. New Jersey AI Innovation Challenge. [Online]. Available: https://www.plugandplaytechcenter.com/innovation-services/challenge-offerings/ai-innovation-challenge.
  119. L. Ben-Zur, “An Open Letter to Boards: A Practical Guide to AI Fairness Governance for Boards,” Sep. 2023.
  120. “Tools for evaluating fairness in your AI model,” https://www.minnalearn.com/en/courses/advanced-trustworthy-ai/preview/bias-and-fairness-in-ai/tools-for-evaluating-fairness-in-your-ai-model/.
  121. “Credo AI Governance Platform: Reinsurance provider Algorithmic Bias Assessment and Reporting,” https://oecd.ai/en/catalogue/tools/credo-ai-responsible-ai-governance-platform/tool-use-cases/credo-ai-governance-platform-reinsurance-provider-algorithmic-bias-assessment-and-reporting.
  122. “Design of transparent and inclusive AI systems - AI Governance Alliance,” https://initiatives.weforum.org/ai-governance-alliance/home.
  123. “Global Standards Compliance | Safety & Testing Standards Expertise,” https://digital.nemko.com/standards.
  124. “Ethical Challenges and Governance in Agentic AI: Risks, Bias, and Regulations,” https://www.rezolve.ai/blog/ethical-challenges-and-governance-in-agentic-ai.
  125. “Ethics and Governance of Agentic AI: Frameworks for Responsible Deployment,” https://www.gocodeo.com/post/ethics-and-governance-of-agentic-ai-frameworks-for-responsible-deployment.
  126. “AIGN Agentic AI Governance Framework v1.0,” https://www.aigl.blog/aign-agentic-ai-governance-framework-v1-0/, Jul. 2025.
  127. “Agentic AI Architecture Framework for Enterprises,” https://www.infoq.com/articles/agentic-ai-architecture-framework/.
  128. “Agentic AI: Autonomy Is Coming—Are You Ready to Control It?” https://www.gartner.com/en/articles/agentic-ai-for-vendors.
  129. “Agentic Frameworks: The Systems Used to Build AI Agents,” https://www.moveworks.com/us/en/resources/blog/what-is-agentic-framework.
  130. “Agentic AI Red Teaming Guide | CSA,” https://cloudsecurityalliance.org/artifacts/agentic-ai-red-teaming-guide.
  131. D. Eastman, “AWS Kiro: Testing an AI IDE with a Spec-Driven Approach,” Sep. 2025.
  132. “Securing Your LLM Systems: A Step-by-Step Guide to Agentic AI Governance | LinkedIn,” https://www.linkedin.com/pulse/securing-your-llm-systems-step-by-step-guide-agentic-ai-amit-shivpuja-zdx9c/.
  133. bklemm@foley.com, “The Intersection of Agentic AI and Emerging Legal Frameworks,” Dec. 2024.
  134. “Navigating Regulatory Challenges in Agentic AI Systems,” https://natlawreview.com/article/when-ai-acts-independently-legal-considerations-agentic-ai-systems.
  135. P. Upmann, “What Regulatory Frameworks Are Needed to Ensure the Safe Deployment of AI Systems?” Dec. 2024.
  136. W. Ewington, “Agent Governance Whitepaper.”.
  137. Y. Shavit, S. Agarwal, M. Brundage, S. Adler, C. O’Keefe, R. Campbell, T. Lee, P. Mishkin, T. Eloundou, A. Hickey, K. Slama, L. Ahmad, P. McMillan, A. Beutel, A. Passos, and D. G. Robinson, “Practices for Governing Agentic AI Systems.”.
  138. “Practices for Governing Agentic AI Systems,” https://openai.com/index/practices-for-governing-agentic-ai-systems/, Feb. 2024.
  139. “theNET | AI agent security and governance,” https://www.cloudflare.com/the-net/building-cyber-resilience/secure-govern-ai-agents/.
  140. E. Estrin, “Securing Agentic AI Systems,” https://aws.plainenglish.io/securing-agentic-ai-systems-a04804eb0b01, Sep. 2025.
  141. “AI Governance by Design for Agentic Systems: A Framework for Responsible Development and Deployment[v1] | Preprints.org,” https://www.preprints.org/manuscript/202504.1707/v1.
  142. “Building a Governance Framework for Agentic AI Systems | DEVOPSdigest,” https://www.devopsdigest.com/building-a-governance-framework-for-agentic-ai-systems.
Figure 1. Five-Layer AI Governance Architecture for New Jersey.
Figure 1. Five-Layer AI Governance Architecture for New Jersey.
Preprints 200686 g001
Figure 3. New Jersey AI Workforce Development Pipeline.
Figure 3. New Jersey AI Workforce Development Pipeline.
Preprints 200686 g003
Figure 4. Cross-Agency Data Governance and Interoperability Framework.
Figure 4. Cross-Agency Data Governance and Interoperability Framework.
Preprints 200686 g004
Figure 5. AI Procurement and Vendor Management Framework.
Figure 5. AI Procurement and Vendor Management Framework.
Preprints 200686 g005
Figure 6. AI Ethics and Compliance Monitoring Dashboard.
Figure 6. AI Ethics and Compliance Monitoring Dashboard.
Preprints 200686 g006
Figure 7. Integration with National and International AI Standards.
Figure 7. Integration with National and International AI Standards.
Preprints 200686 g007
Table 1. Three-Year AI Governance Implementation Roadmap for New Jersey.
Table 1. Three-Year AI Governance Implementation Roadmap for New Jersey.
Phase Key Activities Milestones Success Metrics
Year 1: Foundation Establish AI Task Force Q1: Task Force formed 100% agency participation
Launch NJ AI Assistant Q2: Platform live 15,000+ users trained
Develop procurement standards Q3: Standards published 10+ procurements using standards
Initial workforce training Q4: 25% employees trained 80% training completion rate
Year 2: Scaling Expand AI Hub capabilities Q1: Computing capacity +200% 50+ active projects
Implement sector guidance Q2: Healthcare, education guides 90% adoption in target sectors
Launch advanced training Q3: Data science apprenticeships 500+ apprentices enrolled
Deploy monitoring systems Q4: Full observability stack Real-time monitoring for 100% systems
Year 3: Maturity Agentic AI frameworks Q1: Governance guidelines 5+ agentic pilots
Interstate coordination Q2: Multi-state compacts 3+ active partnerships
Advanced ethics tools Q3: Automated fairness checks 95% bias detection rate
Sustainable funding Q4: AI innovation fund $100M+ committed
Disclaimer/Publisher’s Note: The statements, opinions and data contained in all publications are solely those of the individual author(s) and contributor(s) and not of MDPI and/or the editor(s). MDPI and/or the editor(s) disclaim responsibility for any injury to people or property resulting from any ideas, methods, instructions or products referred to in the content.
Copyright: This open access article is published under a Creative Commons CC BY 4.0 license, which permit the free download, distribution, and reuse, provided that the author and preprint are cited in any reuse.
Prerpints.org logo

Preprints.org is a free preprint server supported by MDPI in Basel, Switzerland.

Subscribe

Disclaimer

Terms of Use

Privacy Policy

Privacy Settings

© 2026 MDPI (Basel, Switzerland) unless otherwise stated