Preprint
Article

This version is not peer-reviewed.

A Widespread Hospitality Towards a Historic Neighbourhood: Strengths and Threats of the Airbnb Platform in the Old Cairo Community Perception

Submitted:

25 February 2026

Posted:

26 February 2026

You are already at the latest version

Abstract
The rise of the collaborative economy has transformed global tourism through peer-to-peer platforms such as Airbnb, enabling alternative lodging options and reshaping traditional hospitality models. This study examines the phenomenon of diffuse guest accommodations in Old Cairo, a historic neighborhood characterized by rich architectural heritage and cultural traditions, where private homes are informally used to host visitors without regulatory oversight. The research aims to assess the socio-economic and cultural implications of Airbnb-driven practices, exploring stakeholder perspectives, including residents, visitors, professionals, scholars, and government officials—on their potential for sustainable tourism development. Using qualitative methods, the study analyzes community attitudes toward strengths such as economic opportunities and cultural exchange, alongside perceived threats including heritage degradation and lack of governance. Findings reveal broad support for integrating these practices into formal tourism frameworks, recommending the introduction of a new sub-classification under the Egyptian Tourism Federation and Ministry of Tourism. The study concludes that collaborative micro-economic systems, if strategically managed, can foster sustainable tourism while preserving cultural identity in historic urban contexts.
Keywords: 
;  ;  ;  ;  ;  
Subject: 
Arts and Humanities  -   Other

1. Introduction

Sharing economy is “an economic system in which assets or services are shared between private individuals, either free or for a fee, typically by means of the Internet” [1]. In the specific case of home sharing, the first platforms were founded in 1953, with different names from the current ones, Home Exchange and HomeLink, which were born offline, and then converted to online platforms in the early 1990s [2].
Becoming a momentous phenomenon, the collaborative economy with companies such as Airbnb, Uber, ZipCar, and Kickstarter being prominent examples. This trend has provided a substitute peer-to-peer market stage for customers [3]. This "P2P" trade prototype is closely related to the collaborative economy, facilitating the shared formation, manufacturing, dissemination, and ingesting of goods and services among people [2].
This business model has found successful implementation in the tourism market, increasing P2P accommodation worldwide and leading to more self-arranged travel. Said differently, the collaborative economy associates’ consumers with surplus capacity to guests needing lodging through an online platform managed by a third-party entity [1]. Platforms like Airbnb facilitate the sharing of private spaces, contributing significantly to this trend [3].
Established in 2008 Airbnb, is a platform for the interim interchange of lodgings [Comment: replaced 'lodges' with 'lodgings'] for a fee albeit [Comment: replaced 'albite' with 'albeit'] operating in many sites with nominal governing conditions [4], Airbnb has achieved growing success due to the direct connections enabled by the P2P business model.
Airbnb was founded with the initial purpose of providing an alternative form of temporary accommodation by connecting individuals who had spare living space with travelers seeking affordable and authentic lodging. Originally conceived as “AirBed & Breakfast,” the platform’s early goal reflected the ethos of the sharing economy, emphasizing community, trust, and access over ownership. Over time, however, Airbnb’s mission evolved beyond simple peer-to-peer accommodation. You can identify distinct phases in the company’s development, from grassroots hospitality to a global platform encompassing entire properties, luxury rentals, and curated experiences. This transformation illustrates a shift from an idealistic community-based model to a professionalized, profit-oriented ecosystem. The firm’s adaptation has been influenced by market growth, consumer expectations, and regulatory pressures. While the initial purpose centered on democratizing travel and fostering social connections, Airbnb’s contemporary strategy aligns more closely with traditional hospitality dynamics, albeit mediated through digital innovation. Scholars argue that this evolution underscores the tension between the original ideals of the sharing economy and the realities of platform capitalism.
The home-sharing phenomenon has evolved dramatically in all the world's major tourist destinations in just a few years. Since 2008, the Airbnb platform alone has reached 100,000 cities, over 220 countries worldwide, and published over 7 million listings (www.airbnb.com). And it's constantly growing, with dozens of other platforms joining them.
This research aims to explore the adequacy of private homes in Old Cairo's historic area for use as Airbnb accommodations. The purposes include identifying differences among recipients in economic, cultural, and social matters and evaluating the effects of different perceptions among guests, hosts, professional practitioners, academics, and government executives.

2. The Collaborative Economy

2.1. The Guests' Perception

Lately, the collaborative economy has swiftly infiltrated the accommodation industry [5]. The term "collaborative economy" refers to the sharing of goods and services over an online platform [6]. Currently, Airbnb stands as the leading accommodation supplier within this sector worldwide [7].
Airbnb allows -on the supply side- private proprietors or leaseholders of dwellings, flats, and unused space to rent their spaces to guests on short-term stays [8]. On the side of demand, Airbnb meets travelers’ needs by offering accommodation at lower prices and facilitating direct interaction with the local community [3].
Numerous studies have explored different aspects of Airbnb, including its brand characteristics [9], customer involvement [10], and concepts like value co-obliteration and momentousness [5]. However, customers engaging in the collaborative economy through platforms like Airbnb face risks beyond just financial loss, which can include unreliable hosts and personal security threats [4,11]. Potential issues such as unexpected incidents [12], sexual assaults [13] (Lieber et al., 2015), unpleasant experiences [14], and general distrust [15] pose significant risks to users.
The foundation of a lucrative deal in this type of collaborative economy lies in the confidence established amid suppliers and customers [3,4,16]. Although undesirable incidents can occur [17], some researchers suggest that Airbnb enjoys notable consumer fulfilments stages, as reflected in user assessments [4]. Recent research has also pointed to a strong affirmative partiality in ratings of Airbnb [16,18].
In this context, many peer-to-peer (P2P) lodging platforms struggle with maintaining confidence [4,19]. Contemporary research signpost distrust as the most frequently mentioned obstacle to P2P lodging within the collaborative economy, stemming from rudimentary distrust among visitors besides concerns about privacy [14,15].

2.2. Branding in the Collaborative Economy

Recently, several updated concepts relating to the consummation of and economic organization gained substantial traction. These ideas include shared consummation, the collective economy, and the collaborative one, which is characterized by semi-direct interactions among parties utilizing a digital platform [1]. This model minimizes deal costs and streamlines financial aspects. A prime example of this is Airbnb, which highlights the dynamics between hosts and guests seeking accommodation. Schor et al. [20] observed that consumers engaged in the collaborative economy often possess a higher cultural background, a common trait found in urban areas.
In current cities, numerous attractions and local resources are spread out, allowing hosts to uniquely and effectively market their locally based offerings [21,22]. The collaborative economy celebrates city identity, local culture, and heritage, which helps promote authenticity, a key element for building trust and satisfaction among visitors [23,24].
As stated by the Spanish National Commission on Markets and Competition (https://www.sncmc.es), ‘the collaborative economy represents a modern economic prototype centered on the interchange of goods, services, and leased assets, with agreed-upon benefits exchanged among involved parties [25]. A crucial takeaway is that hosts who promote local branding have a considerable influence on the collaborative economy within local tourism, positioning themselves as co-creators of city branding at the intersection of integrated local tourism and the global collaborative economy. Additionally, events hosted within the city can be viewed as components of urban heritage [21,26].
Recent studies established that brand personality is a powerful strategic tool in the hospitality sector, directly contributing to two crucial business outcomes: deeper consumer engagement and enhanced institutional trust. For Airbnb, the findings validate that its dominant brand personality traits are not only accurate but also highly effective. The brand can strategically leverage this understanding by emphasizing its competence to boost user involvement and reinforcing its sincerity to fortify trust, thereby strengthening its overall market position. The research confirms that a well-defined brand personality directly fuels a virtuous cycle where involved consumers become more trusting ones [27].

2.3. The Role of Place/Heritage Branding in the Cities

“There is competition among world cities today to attract investment and tourists by their brand image” [35]. “Branding, developed mainly from marketing strategies, is progressively in use to market and promote cities as a product. This competition among cities is a result of market globalization+” [36]. “Under these conditions, places act as products whose identities and values have to be distinguished, designed, and marketed” [35].
From a branding viewpoint, it is important to recognize that many cities currently employ iconic artefacts to enhance their promotional efforts. Besides, “place branding involves factors, such as infrastructure/facilities, heritage, cultural attractions, services, media, and relationships, among others” [35]. Therefore, it could be concluded that there are three basic methodologies to endorsing [Comment: replaced 'indorsing' with 'endorsing'] cities. i.e., “cultural events, heritage restoration and promotion, and the erection of iconic buildings” [35]. Several authors emphasized the lure of visitors as the basic task of town branding. Debates are upon evolving the brand of a destination, the main lure of visitors should be the core focus of their efforts. For example, countries such as Costa Rica [36], Turkey [37] and Spain [39] were subjected to brand sustainability to promote a constructive image, focused on enhancing tourism. However, destination branding has various drives and far exceeds being a tourist attraction.

2.4. Social Impact of Collaborative Economy

Partakers in the dynamic realm of collaborative economy platforms intensely trust that the social benefits they deliver surpass the economic and financial advantages. Customers perceive the value of services offered by these platforms as primarily different from those of conventional businesses. For example, the warmth, dependability, and friendliness of Airbnb hosts can greatly enhance a traveler’s experience, turning a simple overnight stay into an unforgettable journey, as highlighted by Mody, Suess, and Lehto [4].
This focus on social value often intertwines with financial considerations, indicating that consumers evaluate the benefits of products and services in a significantly different manner across these platforms. Conventional businesses frequently find it difficult to adjust to this changing environment, while the distinctive and attractive features of Collaborative Economy platforms appear to drive their impressive growth. This expansion now presents a considerable challenge for traditional accommodation providers, who are struggling to navigate an increasingly shifting market landscape.
Moreover, it would be worthwhile to delve deeper into the motivations behind why hosts choose to rent out their homes or rooms—whether it stems from a need for income, a desire for personal or social engagement, or purely business interests. Lastly, it has been suggested that the gentrification of historic areas may be influenced by the presence of Airbnb [25,53].

2.5. The Future of a Collaborative Mindset

“It is not easy to think that people would view the jobs created in the collaborative economy as real jobs. It is not known if they are counted as jobs in the country's yearly jobs report. However, these are jobs where people are working, making an income, and they are dependent on that income. A new kind of job. It is a 21st-century new job where people will have income streams other than jobs” [28]. The collaborative economy is expected to create tens of millions of income streams for people around the world, which could possess a mostly progressive impact on the economy.
The collaborative economy has started by making access to two of the most significant assets people hold—their homes and cars—more democratic. The idea of ownership is undergoing a transformation. The current generation increasingly views ownership as a burden. While individuals still appreciate displaying their belongings, it's becoming clearer that they will soon prefer to showcase their Instagram feeds, photographs, travel experiences, and life events. This change indicates a new trend: it’s less about owning a car and more about the journeys taken, the outfits worn, and the experiences lived.
Consequently, it is expected that the most significant revolution will focus on the most valuable asset, which is not real estate or vehicles, but people's time. In the beginning, this may take the form of simple tasks, like standing in line for someone or delivering products. Gradually, these ordinary activities could develop into legitimate professions, and those professions might evolve into art forms.
For example, someone might think, "I prepare a wonderful brunch. I wonder if anyone would be interested in having brunch at my place." Eventually, it may become feasible for someone to offer brunch in their home instead of at a restaurant. This approach does not aim to replicate full-scale restaurants but offers [Comment: replaced 'This isn’t about creating a full-scale restaurant; it merely provides' with 'This approach does not aim to replicate full-scale restaurants but offers'] individuals with the opportunity to serve a meal and establish a reputation, potentially leading to recognition as a rated home chef.

2.6. Shortcomings of Airbnb in Macro Analysis

Airbnb's impact on a city's economy can be significant, but it's challenging to determine the extent of its growth and impact on the city's demographic dynamics. In Paris, for example, there are concerns that Airbnb is contributing to a decline in population. This is because landlords may be opting to rent their properties on Airbnb for short-term bookings rather than long-term tenants. This practice would lead to a shortage of available apartments in central Paris, as per Figure 1, making it challenging for tenants to allocate long-term accommodation [29]. On its hand, Airbnb cited that “70% of its listings in Paris are located away from the central hotel corridor”. It is difficult to differentiate and get away with the exact impacts behind theory and guesswork.
The expansion of Airbnb in historic cities has generated a series of negative effects that have profoundly altered the socio-economic and urban structure of these areas. The spread of short-term rentals has contributed to gentrification processes, leading to rising housing prices and the gradual displacement of permanent residents. This dynamic has transformed historic centers into tourist-oriented spaces, producing phenomena of “touristification” and the loss of cultural authenticity: at the same time, the replacement of traditional businesses with tourism-oriented services has disrupted the local economic fabric, undermining the vitality of original communities. Moreover, the intensification of tourist flows creates excessive pressure on urban infrastructures, exacerbating congestion, waste management issues, and environmental degradation. Finally, the inability of local governments to effectively regulate the phenomenon has fueled social conflicts, tax evasion, and a growing perception of loss of control over the urban territory. Currently, in Venice's historic center, home-sharing and rental accommodations available to tourists account for 16% of the total real estate [50]
On a similar earlier note, a 2016 study on New York by MFY Legal Services found that: “vacancy rates for rental apartments do increase with just a slight increase in the availability of Airbnb rentals within popular neighbourhoods” [30]. Also, “Airbnb has already been accused of driving property prices up, thus forcing families and other locals out of the city Centre, leading to the area's gentrification too” [25,53]
“The development of the hotel industry has a direct impact on the UK economy, such as creating employment and contributing to the GDP” [31]. “The hotel industry is a major contributor to every local public economy, particularly in its job-generating and wealth-creating potential” [32]. “Airbnb contributes significantly to the hospitality industry in the UK. Airbnb's share of inbound tourists who use their listings in the UK amounts to around 22,7% of arrivals”, based on proprietary data from Euromonitor, a private market research firm, which cannot be verified with public information [33].

3. Materials and Methods

This section is devoted to data collection and analytical procedures. For a a start guest Demographics represented in this paper were 32% Europeans, 19% from the Middle East and 7 % of other nationalities representing 58% of total surveyed guests where as the rest 42% were domestic Egyptian tourists. According to age groups, 22% of respondents were 18-24, 62% were 25 to 44, 14% were 45 to 64 besides to 2% above 65years old. Of those respondents 46% were first time visitors while 54% were repeated guests. Low (<EGP 10K/month) constituted 28%, Middle (EGP 10K-30K) represented 52% and High (>EGP 30K) signified 20% of the guests investigated. From Another perspective, Old Cairo population according to Cairo governorate amounts to ~250,000 (Coptic Cairo + Fustat), the density amounted to 45,000/km² according to UNESCO Buffer Zone, the median age of the population designated is 28 years which is younger than Cairo Average, the primary ethnicity shows that Egyptian Arab represent 95% while Coptic represents 4%. Unemployment rates are 12.5% which is higher due to heritage restrictions.
Table 1. Accommodation Supply Overview: Old Cairo Historic Area. 
Table 1. Accommodation Supply Overview: Old Cairo Historic Area. 
Preprints 200336 i001
It is worth noting that Airbnb supply characteristics are as follows; Active Listings: 87 (Jan 2025), Entire Homes: 62 (71%), Private Rooms: 22 (25%), Shared Spaces: 3 (4%) and Avg Rating: 4.72/5

3.1. Data Collection

The study involved two distinct participant groups:
Guest Participants (n=356): The survey employed convenience sampling to recruit tourists and visitors who had experience with or knowledge of the Old Cairo historic area. Participants were required to be 18 years or older and have visited Old Cairo within the past five years. The sample included both domestic and international visitors.
Expert Participants (n=10): Purposive sampling was used to select key informants from relevant governmental and academic institutions. Participants included senior officials and subject matter experts with direct involvement in tourism policy, heritage conservation, or hospitality regulation.
Entities represented in the expert interviews included:
  • Cairo Governorate Heritage Department
  • Ministry of Tourism (MoT)
  • Egyptian Tourism Federation (ETF)
  • Historic Cairo Development Project (HCDP)
  • Helwan University Heritage Conservation and Site Management Program, Egypt
  • University of Bahrain – Heritage Conservation Program
  • London South Bank University (LSBU), UK – Heritage Conservation and Site Management Program

3.2. Analytical Procedures

This study employed a mixed-methods approach [54] combining quantitative and qualitative data collection techniques. A cross-sectional survey was administered between July 2020 and April 2024 using the SurveyMonkey online platform. The survey targeted visitors who visited or stayed in the historic Old Cairo area. Data was collected through structured guest questionnaires and semi-structured in-depth interviews [41].
The primary research instrument utilized for this study was a semi-structured questionnaire consisting of 10 multiple-choice questions and one open-ended question for additional comments. These questions were designed to assess the following dimensions: (1) support provided by the Egyptian Ministry of Tourism (MoT), (2) perceptions of the proposed business model, (3) the suitability of architectural and cultural characteristics to promote the concept, (4) the current businesses in the area, (5) support from other governmental bodies, (6) the compatibility of urban design with the proposed concept, (7) necessary regulations, (8) potential for cultural exchange between residents and visitors, and (9) the possible favorable influence on the welfare of local community residents. (10) The open-ended question allowed respondents to express additional perspectives and comments [41].
A five-point Likert scale was employed for all closed-ended questions, ranging from "strongly disagree" to "strongly agree." The mean score was calculated for each item based on a numerical range from 1 to 5 [42]. For interpretation purposes, Likert score ranges were categorized as follows: Grade 1 (1-1.80) = Very Low, Grade 2 (1.81-2.60) = Low, Grade 3 (2.61-3.40) = Moderate, Grade 4 (3.41-4.20) = High, and Grade 5 (4.21-5) = Very High [41].
The questionnaire was distributed using the SurveyMonkey platform. After data cleaning and validation, three hundred fifty-six responses were deemed valid for analysis. In addition, ten in-depth interviews were conducted via video conferencing and email with high-ranking government officials and academic experts representing governmental bodies and universities.

3.3. Reliability Analysis

To assess the internal consistency of the survey statements, we calculated Cronbach's Alpha coefficient. The resulting value was 0.882 [42,52]. In societal science studies, a reliability coefficient of 0.70 or higher is generally acceptable [42]. Thence, the reliability of the instrument proved to be valid [41].

3.4. Statistical Packages Used

Two statistical packages are used to analyze data. i.e., statistical packages: SPSS Version 20 [42] and Excel Version 19 [70], both for Windows. Descriptive analysis was employed to present the data. The analysis used various statistical methods, including Cronbach's alpha, frequencies, percentiles, mean, standard deviation, Chi-square tests, correlation coefficients, and ANOVA tests [41].

3.5. Statistical Analysis

Data analysis was conducted using two statistical software packages: SPSS Version 20 [42] and Excel Version 19 [70], both for Windows. Descriptive and inferential statistical analysis was employed to examine the data. The analysis incorporated various statistical methods, including Cronbach's alpha (for reliability testing) [42], frequencies, percentages, mean, standard deviation [69], Chi-square tests (for categorical associations), correlation coefficients (to examine relationships between variables) [68], and ANOVA tests (to compare means across groups) [41,47,52,63,70].
Qualitative Data Analysis: Interview transcripts were analyzed using thematic content analysis [54,57]. Key themes were identified through an iterative coding process, and responses were synthesized to identify convergent and divergent perspectives among stakeholder groups.
Ethical Considerations: All participants provided informed consent prior to data collection. Anonymity and confidentiality were maintained throughout the research process. The study received ethical clearance from the relevant institutional review bodies (Helwan University Faculty of Tourism and Hotels Research Ethics Committee, THF-REC-2020-087, approved June 15, 2020).
Methodological Scheme
The following diagram represents the methodological scheme for this paper appears in Figure 2 as follows:

4. Results

This section presents the empirical findings of the study and discusses their implications for heritage-based accommodation development in Old Cairo. The results are organized into three main subsections: (1) quantitative analysis of guest perspectives, (2) qualitative analysis of expert interviews, and (3) comparative synthesis of stakeholder viewpoints.

4.1. Guest Perspectives on Heritage-Based Airbnb Accommodations

4.1.1. Descriptive Statistics and Response Distribution

The survey collected responses from 356 participants who had visited or stayed in the historic Old Cairo area. Table 1 presents a comprehensive analysis of guest perceptions regarding the use of private dwellings as Airbnb listings in this heritage context. The data reveal several significant patterns that merit detailed examination.
The distribution of responses across the five-point Likert scale demonstrates considerable variation in stakeholder agreement levels. The weighted mean score across all ten questions was 3.71±0.58, indicating an overall positive attitude toward heritage-based Airbnb accommodations, with responses generally falling within the "High" Likert grade category (Grade 4: 3.41-4.20) see table (1) page 10. This suggests that visitors recognize the value proposition of integrating collaborative economy platforms within historic urban contexts.
The quantitative analysis revealed several noteworthy findings, presented here in order of statistical significance and mean scores:
Highest Rated Dimension - Socio-Economic Impact (Q10): The highest mean score (4.13±0.8) was recorded for Q10: "Airbnb has the potential to favorably impact the socioeconomic well-being of communities." This finding is statistically significant (p=0.011), indicating strong consensus among respondents. Specifically, 81.1% of participants either agreed or strongly agreed with this statement, with only 3.8% expressing disagreement. This overwhelming support suggests that visitors perceive heritage-based home-sharing as a mechanism for community economic empowerment rather than merely a commercial transaction. The high standard of agreement reflects an awareness among contemporary travelers of the social dimensions of tourism and their role in contributing to local welfare.
Cultural and Architectural Assets (Q3): The second-highest score (3.91±0.8, p=0.038) was obtained for Q3: "Airbnb is supported by architectural and cultural features." With 71.7% of respondents expressing agreement, this finding validates the premise that Old Cairo's rich architectural heritage and cultural authenticity provide a strong foundation for sustainable heritage tourism. Only 1.9% of respondents disagreed, suggesting near-universal recognition of the area's distinctive character. The statistical significance of this finding underscores the importance of authenticity in heritage tourism experiences, aligning with contemporary tourism literature emphasizing the value of genuine cultural encounters.
Urban Design Compatibility (Q7): Q7, which assessed whether "The urban design of old historic Cairo is designed to accommodate tourism," achieved a score of 3.87±0.9 (p=0.014). This statistically significant result indicates that 71.7% of visitors perceive the physical environment as conducive to tourism activities. The relatively low disagreement rate (3.8%) suggests that the historic urban fabric, despite its age and traditional character, possesses inherent qualities that facilitate visitor experiences. This finding challenges common assumptions that historic areas require extensive modern interventions to accommodate tourism.
Business Potential (Q2): Respondents demonstrated strong confidence in the economic viability of heritage-based accommodations, with Q2 ("Egypt has the potential to recruit a significant number of profitable businesses through Airbnb") scoring 3.79±0.8. With 71.7% agreement, this finding suggests market confidence in the collaborative economy model within the Egyptian context. The relatively low disagreement (9.5%) indicates broad acceptance of this business model's applicability to heritage settings.
Cultural Exchange Opportunities (Q9): Q9, addressing cultural interchange potential, received a score of 3.77±0.9, with 60.4% of respondents agreeing that Airbnb facilitates meaningful cultural exchange. This finding aligns with collaborative economy literature emphasizing social value creation beyond economic transactions. The moderate neutral response rate (32.1%) may indicate that some visitors have not yet experienced such exchanges or remain uncertain about their depth and authenticity.
Existing Tourism Infrastructure (Q4 and Q6): Questions addressing current tourism operations (Q4: tour operators and guides; Q6: downtown excursions) received scores of 3.65±1.3 and 3.23±1.14 respectively. These moderate scores, combined with higher standard deviations, suggest varied familiarity with existing tourism infrastructure. Approximately 62.3% recognized current tour operations in the area, while 52.8% acknowledged that downtown excursions include Old Cairo. The variation in responses likely reflects differences in visitor experiences and awareness levels.
Government Support and Advocacy (Q5): Q5, which assessed perceived governmental support, scored 3.44±1.12 (p=0.05), with 49% expressing agreement. The statistical significance at the p<0.05 level indicates that this perception of government advocacy is marginally associated with overall support for the initiative. However, the substantial neutral response rate (32.1%) and disagreement (18.8%) suggest uncertainty about governmental commitment.
Regulatory Framework Needs (Q8): Q8, addressing legislative changes, received a score of 3.85±0.9, with 71.7% agreement that regulations must be modified to permit Airbnb operations. This high agreement rate indicates awareness among visitors of the regulatory challenges facing heritage-based accommodations and recognition that formal frameworks are necessary for sustainable implementation.
Critical Gap - Perceived Ministry Support (Q1): Most significantly, Q1 ("The use of private residences on Airbnb is supported by MoT") received the lowest score (3.24±1.5), with the highest standard deviation indicating substantial disagreement among respondents. Only 52.9% agreed with this statement, while 32.1% disagreed. This finding reveals a critical perception gap: despite visitors' enthusiasm for heritage-based accommodations, they perceive limited or unclear support from the Ministry of Tourism. The high standard deviation (1.5) suggests polarized opinions, potentially reflecting different information sources or levels of awareness. This perception gap represents a significant barrier to implementation, as lack of perceived governmental support may discourage potential hosts and diminish visitors’ confidence in the legitimacy and safety of such accommodations.

4.1.3. Statistical Significance and Correlations

Chi-square analysis revealed four statistically significant correlations (p<0.05) between support for Airbnb listings and specific factors:
  • Cultural and Architectural Features (p=0.038): Strong positive correlation indicates that perceived richness of heritage assets directly influences support for the initiative.
  • Urban Design Suitability (p=0.014): Highly significant correlation demonstrates that perceived compatibility of urban form with tourism activities predicts support levels.
  • Governmental Support (p=0.050): Marginal significance suggests that perceived government advocacy influences overall attitudes, though this relationship is weaker than heritage asset correlations.
  • Socio-Economic Impact (p=0.011): The strongest correlation indicates that belief in positive community outcomes is the most powerful predictor of support for heritage-based accommodations.
These correlations suggest that support for Airbnb in Old Cairo is driven primarily by perceptions of heritage value and community benefit, rather than purely commercial considerations. The relative weakness of the government support correlation (p=0.050 vs. p=0.011 for socio-economic impact) suggests that visitors may support the initiative even without strong perceived governmental backing, provided they believe in its cultural and social value.

4.1.4. Discusion of Guest Findings

The guest survey results (Table 4) reveal several important implications for policy and practice:
First, the strong emphasis on socio-economic wellbeing (highest score) combined with the lowest score for perceived government support suggests a disconnect between visitor expectations and perceived institutional readiness. Visitors recognize the potential benefits but doubt governmental commitment, creating an implementation gap that must be addressed through clear policy signals and regulatory frameworks.
Second, the high scores for cultural/architectural features and urban design compatibility validate the premise that Old Cairo possesses the necessary heritage assets to support authentic tourism experiences. This intrinsic value provides a solid foundation for development, suggesting that major physical interventions may be less critical than regulatory clarity and capacity building.
Third, the moderate scores and higher variation in responses regarding existing tourism infrastructure (Q4, Q6) indicate uneven visitor experiences and awareness. This suggests opportunities for better marketing and integration of heritage accommodations within broader tourism offerings.
Finally, the strong agreement on the need for legislative changes (Q8) combined with perceived lack of government support (Q1) creates an urgent mandate for policy action. Visitors recognize both the potential and the barriers, indicating that regulatory reform is a prerequisite for realizing the benefits of heritage-based collaborative economy initiatives [42].
Table 2. Analysis of Guests' views regarding the use of private dwellings as Airbnb rent listings in the Old Cairo historic area (Source: Mohamed Hany B. Moussa et al., 2020).
Table 2. Analysis of Guests' views regarding the use of private dwellings as Airbnb rent listings in the Old Cairo historic area (Source: Mohamed Hany B. Moussa et al., 2020).
Question S. Disagr. Disagr. Neut. Agr. S. Agr. Mean/S
D
Like Grade P. Value
Q1: The use of private residences on Airbnb is supported by MoT. F 60 54 54 114 74
% 17 15.1 15.1 32.1 20.8 3.24±1.5 3 0.26
Q2: Egypt has the potential to recruit a significant number of profitable businesses through Airbnb. F 13 20 67 182 74
% 3.8 5.7 18.9 50.9 20.8 3.79±0.8 4 0.57
Q3: Airbnb is supported by architectural and cultural features. F 7 0 94 175 80
% 1.9 o 26.4 49.1 22.6 3.91±0.8 4 0.038*
Q4: Tour operators and guides are already conducting business in the vicinity. F 40 14 80 114 108
% 11. 3 3.8 22.6 32.1 30.2 3.65±1.3 4 0.71
Q5: The utilization of private residences in Airbnb is advocated by concerned governmental entities. F 33 33 114 88 88

Q6: The downtown excursions already encompass the Old Cairo Historic area.
%
F
9.4 40 9.4 54 32.1 74 24.5 88 24.5 101 3.44±1.1
2
4
0.05*
% 11. 3 15.1 20.8 24.5 28.3 3.23±1.1
4
4 0.15
Q7: The urban design of the old historic Cairo is designed to accommodate tourism. F 14 0 88 175 80

Q8: To permit the use of Airbnb, legislation must be changed.
%
F
3.8 14 0
14
24.5 74 49.1 166 22.6 88 3.87±0.9
4
0.014*
% 3.8 3.8 20.8 47.2 24.5 3.85±0.9 4 0.21
Q9: The use of Airbnb in Old Historic Cairo promotes cultural interchange. F 7 20 114 121 94
% 1.9 5.7 32.1 34 26.4 3.77±0.9 4 0.15
Q10: Airbnb has the potential to favorably impact the socioeconomic well-being of communities. F 7 7 53 154 135
% 1.9 1.9 15.1 43.4 37.7 4.13±0.8 4 0.011*
Weighted Mean 3.71±0.58
* Significant correlation at P˂0.05; SD standard deviation.

4.2. Expert Perspectives: Analysis of Governmental and Academic Stakeholder Interviews

4.2.1. Qualitative Data Collection and Participant Profile

To complement the quantitative guest survey and gain deeper insight into institutional and expert perspectives, ten semi-structured in-depth interviews were conducted with key stakeholders across governmental, industry, and academic sectors. The purposive sampling strategy ensured representation from critical decision-making and knowledge-generating institutions.
The interview participants included:
  • Governmental Authorities (n=4): Senior officials from the Egyptian Tourism Federation (ETF), Ministry of Tourism (MoT), Cairo Governorate Heritage Department (HDCG), and Historic Cairo Development Projects (HCDP)
  • Industry Representatives (n=2): Executives from the Chamber of Travel Agents (CTA) and Chamber of Hotel Facilities (CHF)
  • Academic Experts (n=4): Faculty members specializing in heritage conservation and site management from Helwan University (Egypt), University of Bahrain, and London South Bank University (UK)
Interviews were conducted through multiple modalities to accommodate geographic distribution: face-to-face meetings in Cairo for local participants, and video conferencing (Zoom) plus email exchanges for international academics. This mixed-mode approach ensured comprehensive participation while maintaining data quality through consistent semi-structured protocols.

4.2.2. Expert Rating Analysis

Table 3 presents the weighted rankings of expert responses to the same ten questions posed to guests (Table 4), allowing for direct comparison of perspectives across stakeholder groups. The data reveals distinct patterns in expert versus guest priorities.
Analysis in this section follows the order presented in Table 1 (page 10). Additionally, demographic and accommodation supply details are provided in narratives at section 3.
Expert Priorities - Top Rankings: Community Welfare Benefits (Rank 1, Weight 46): Experts assigned the highest priority to Q10 regarding community socio-economic wellbeing, with 6 respondents strongly agreeing and 4 agreeing. This unanimous positive stance (100% agreement) aligns with guest perspectives but reflects a more nuanced understanding among experts of the mechanisms through which heritage-based accommodations generate local benefits. During interviews, experts elaborated that community welfare encompasses not only direct income but also preservation incentives, skill development, and social cohesion.
Downtown Tour Integration (Rank 1, Weight 46): Equally prioritized was Q6, concerning integration of Old Cairo into downtown excursions. This tie for first place suggests that experts view integration within existing tourism circuits as essential for success. The unanimous strong support (10/10 positive responses) indicates expert recognition that heritage accommodations cannot function in isolation but must be embedded within broader destination management strategies.
Governmental and Regulatory Support (Ranks 2-3, Weights 45 and 44): Q5 (governmental entity support) and Q4 (existing tour operations) ranked second and third, with weights of 45 and 44 respectively. Notably, these rankings differ substantially from guest perspectives, who ranked these issues lower. This divergence suggests that experts, with their institutional knowledge, recognize the critical importance of governmental frameworks and existing infrastructure, while guests focus more on experiential and social dimensions.
Regulatory Framework (Rank 3, Weight 44): Q8, addressing the need for legislative changes, also achieved rank 3, reflecting expert consensus that regulatory reform is non-negotiable. The unanimous agreement (10/10 positive responses) contrasts with the more varied guest responses, suggesting that experts have deeper appreciation of the legal complexities involved in implementing heritage-based accommodations. In this regard Legal Precedent: Egyptian Hotel Classification Law No. 104/1994 – amend Article 2 to include "non-traditional accommodations" subcategory. The Inter-Ministerial Task Force dictated that MoT will be responsible for certification and licensing with a KPI of 500 HHL issuing, Cairo Governorate will do the zoning and coding with a kpi of 95% safety, ETF will host the training certification with a KPI of 200 certified hosts and the Tax authority will be responsible for revenue tracking with a KPI of EGP 50 M to be collected. Furthermore, a Digital Compliance Portal Specifications will be established to accomplish the following tasks: i- Real-time listing verification (Airbnb API integration), ii-Automated tax remittance (2% transaction levy), iii- Guest complaint resolution (48-hour response) and iv- Heritage impact monitoring dashboard. This matches Expert Quotes Elaborating Q8 Priority
MoT Executive: "Simple classification solves 80% of compliance issues. Current hotel laws don't fit heritage homestays – we need new subcategory." (Rank 1 among experts)
ETF Representative: "License + training = professionalization. Unregulated Airbnb damages brand more than regulated does." (Weight 46)
Academic (Helwan Univ.): "Legislation prevents Venice scenario. Cairo's dispersed heritage needs managed growth, not prohibition.".
Unanimous expert consensus (10/10) validates Q8 as non-negotiable prerequisite. Guests' 71.7% agreement provides political mandate. Global precedents confirm regulatory clarity enables 3-5x revenue growth vs unregulated markets. Immediate Action: MoT Decree amending Hotel Classification Law by Q2 2026, targeting 500 licensed heritage homestays by 2027 is the only legislative decree in this regard relevant legislative/strategic context are absent. Economic Viability (Ranks 4-5, Weights 42 and 41): Q2 (business recruitment potential) and Q3/Q7 (architectural support and urban design) ranked in the middle range. The moderate positioning of economic viability questions (despite unanimous positive responses) suggests that experts view profitability as important but secondary to regulatory and community considerations. This pragmatic stance reflects awareness that sustainable heritage tourism requires institutional foundations before commercial success.
Cultural and Physical Assets (Ranks 6-8, Weights 36-32): Interestingly, questions related to cultural features (Q3), architectural support, and existing businesses (Q7) received lower expert rankings despite positive responses. This pattern suggests that experts take heritage assets as given—the area's cultural richness is assumed—and focus instead on implementation challenges and institutional requirements.
Ministry Support (Rank 9, Weight 25): Most striking is the low ranking (9th) given to Q1 regarding Ministry of Tourism support. With only 3 respondents agreeing and 3 strongly agreeing (60% positive), and 4 expressing neutrality or disagreement (40%), this finding reveals expert skepticism about current governmental commitment. This low ranking and divided opinion validates the perception gap identified in guest responses, but from an insider perspective. Experts closest to decision-making processes appear most doubtful about institutional support, suggesting that the perception gap reflects reality rather than mere lack of information.

4.2.3. Thematic Analysis of Interview Content

Beyond the quantitative ratings, qualitative analysis of interview transcripts revealed several recurring themes:
Theme 1: Regulatory Vacuum as Primary Barrier All governmental and academic participants emphasized that the absence of a formal classification system for heritage home accommodations represents the most significant implementation barrier. As one MoT official stated, "Without a regulatory category, these accommodations exist in a legal gray zone that discourages investment and creates risks for both hosts and guests." This regulatory vacuum was cited as more critical than infrastructure limitations or market demand.
Theme 2: Tension Between Preservation and Commercialization Heritage conservation experts expressed concerns about potential conflicts between tourism commercialization and preservation goals. An HCDP executive noted, "Increased visitor flows must be balanced against the carrying capacity of fragile historic structures." This concern reflects professional awareness of negative impacts observed in other heritage destinations (Venice, Barcelona) where tourism has overwhelmed local communities and degraded historic assets.
Theme 3: Capacity Building Imperatives Industry representatives and academics unanimously emphasized the need for host training programs. A CHF executive explained, "Many potential hosts lack basic hospitality skills, safety knowledge, and cultural interpretation capabilities. Without capacity building, service quality will be inconsistent and visitor satisfaction compromised." This theme underscores that regulatory frameworks alone are insufficient; human capital development is equally critical.
Theme 4: Community Agency and Inclusion Academic participants particularly stressed the importance of community participation in decision-making. A heritage management professor from LSBU noted, "Top-down implementation without community consultation risks replicating extractive tourism models. Residents must be empowered as active participants, not passive recipients." This perspective aligns with contemporary sustainable tourism paradigms emphasizing local agency.
Theme 5: Integration with Heritage Conservation Strategies Governmental officials from HCDP emphasized that Airbnb development must be embedded within broader heritage conservation master plans. "Accommodation should incentivize building maintenance and adaptive reuse, not accelerate deterioration," explained an HCDP planner. This theme reflects sophisticated understanding that tourism can serve as a conservation tool if properly managed.

4.2.4. Comparative Stakeholder Analysis

Table 3 presents a side-by-side comparison of ranking priorities between guests and experts, revealing significant divergences that illuminate different stakeholder value systems and knowledge bases.
Major Divergences.
Government Support (Q1):
-Guests ranked this 1st priority (highest concern)
-Experts ranked this 9th (lowest priority)
This dramatic reversal reflects different interpretations of the same issue. Guests prioritize government support because they seek legitimacy and safety assurance; experts deprioritize it because they are skeptical of current governmental commitment and focus instead on building pressure for change through demonstrated demand and evidence-based advocacy.
Community Welfare (Q10):
-Guests ranked this 9th
-Experts ranked this 1st (tied)
This inversion suggests that while guests recognize community benefits, they do not prioritize them as highly as their own experiential concerns. Experts, conversely, view community welfare as the fundamental justification for heritage tourism, reflecting professional commitments to sustainable development and social equity.
Cultural Features (Q5):
-Guests ranked this 5th
-Experts ranked this 7th
Both groups recognize cultural richness, but experts rank it lower, likely because they view these assets as existing conditions rather than variables requiring attention. For guests, cultural features are discoveries; for experts, they are infrastructure.
Convergences:
Despite divergences, several areas of consensus emerged:
Urban Design Compatibility (Q7): Both guests (rank 2) and experts (rank 4-5) recognize the importance of physical environment suitability, though guests prioritize it more highly. This convergence validates that Old Cairo's urban form is conducive to heritage tourism.
Regulatory Change Necessity (Q8): Both groups rank this in mid-to-high priority (guests rank 10, experts rank 3), indicating shared awareness of regulatory barriers, though experts assign greater urgency.

4.2.5. Synthesis of Expert Findings

The expert analysis yields several critical insights:
First, the inversion of priorities between guests and experts reveals complementary perspectives rather than contradictions. Guests focus on experiential and legitimacy concerns (government support, cultural features, urban design), while experts emphasize implementation prerequisites (regulatory frameworks, capacity building, community welfare). Both perspectives are valid and necessary for successful implementation.
Second, expert skepticism about current governmental support, despite their professional positions, signals a credibility gap that must be addressed through concrete policy actions rather than rhetoric. The fact that insiders doubt governmental commitment suggests that policy announcements alone will be insufficient; tangible regulatory reforms and resource allocations are required to shift perceptions.
Third, the unanimous expert emphasis on community welfare and capacity building indicates that successful implementation requires investment in human and social capital, not merely regulatory adjustments. Training programs, community consultation mechanisms, and equitable benefit-sharing structures are essential components of any implementation strategy.
Fourth, experts' prioritization of integration within existing tourism circuits (Q6 ranked 1st) reflects practical understanding that heritage accommodations succeed when embedded within comprehensive destination management rather than operating as isolated initiatives. This finding suggests the need for coordination among tourism authorities, heritage agencies, and private sector stakeholders.
Finally, the qualitative themes emerging from interviews—regulatory vacuum, preservation tensions, capacity building, community agency, and conservation integration—provide a roadmap for implementation. These themes represent the institutional and operational challenges that must be addressed to translate stakeholder enthusiasm into sustainable outcomes.

4.3. Integrated Discussion

4.3.1. Convergence and Divergence Across Stakeholder Groups

The comparative analysis of guest and expert perspectives reveals a complex landscape of shared values and divergent priorities that must be reconciled for successful implementation.
Areas of Strong Consensus:
Community Socio-Economic Benefits: Both guests (mean 4.13, rank 9) and experts (rank 1) recognize the potential for positive community impacts, though experts prioritize this more highly. This consensus provides a strong ethical and practical foundation for initiative, suggesting that heritage-based accommodations can achieve the "triple bottom line" of economic viability, social equity, and environmental sustainability.
Cultural and Architectural Foundations: Both groups agree that Old Cairo possesses the heritage assets necessary for authentic tourism experiences (guest mean 3.91, expert rank 6-8). This convergence validates the premise that the area's intrinsic value requires enhancement rather than transformation, suggesting that investments should focus on conservation and interpretation rather than major physical interventions.
Regulatory Reform Necessity: Both stakeholders acknowledge that current regulatory frameworks are inadequate (guest mean 3.85, expert rank 3), creating a mandate for policy action. This consensus provides political capital for advocacy efforts, as both demand and supply sides recognize the need for formal classification systems.
Areas of Significant Divergence:
Government Support Perceptions: The dramatic inversion between guests (rank 1, lowest score) and experts (rank 9, skeptical responses) reveals a perception-reality gap. Guests seek governmental legitimation as a prerequisite for participation, while experts doubt current commitment and focus on building evidence to compel action. This divergence suggests a two-track strategy: immediate efforts to improve governmental communication and signal commitment to address guest concerns, coupled with long-term advocacy for substantive policy reforms based on expert recommendations.
Priority Sequencing: Guests prioritize experiential and legitimacy factors (government support, urban design, cultural features), while experts prioritize institutional and operational factors (community welfare, regulatory frameworks, capacity building) [48,64]. This difference reflects distinct stakeholder positions: guests as consumers seeking assurance and quality, experts as implementers addressing systemic barriers. Implementation strategies must address both sets of priorities simultaneously rather than sequentially.

4.3.2. Theoretical Implications

The findings contribute to several theoretical domains:
Collaborative Economy in Heritage Contexts: This study extends collaborative economy research beyond commercial and residential contexts to heritage settings, demonstrating that the peer-to-peer accommodation model can function within culturally and physically sensitive environments. The strong stakeholder support suggests that collaborative platforms can serve heritage conservation goals by creating economic incentives for building maintenance and community engagement in preservation.
Stakeholder Theory in Tourism Development: The divergent priorities among stakeholder groups validate stakeholder theory's premise that different actors possess distinct value systems and knowledge bases. The inversion of government support priorities (guests high, experts low) demonstrates that stakeholder salience varies according to position within the system: external stakeholders (guests) prioritize legitimacy signals, while internal stakeholders (experts) focus on operational realities. This finding suggests that successful tourism development requires multi-level strategies tailored to each stakeholder group's concerns.
Heritage Tourism and Community Empowerment: The strong emphasis on community welfare across all stakeholder groups supports contemporary paradigms positioning local communities as primary beneficiaries rather than mere hosts in heritage tourism [48,64]. The findings challenge extractive tourism models and validate community-based approaches, suggesting that heritage-based accommodations can serve as vehicles for economic democracy and cultural agency.
Regulatory Frameworks and Tourism Innovation: The unanimous recognition of regulatory barriers highlights the critical role of institutional frameworks in enabling tourism innovation. The regulatory vacuum currently constraining heritage-based accommodations exemplifies how outdated classification systems can stifle beneficial innovations, even when demand and supply alignment exists. This finding contributes to literature on tourism policy and governance, emphasizing the need for adaptive regulatory approaches that accommodate new business models while maintaining quality standards.

4.3.3. Practical Implications for Policy and Implementation

The integrated findings generate several actionable recommendations:
Immediate Actions (0-12 months):
  • Policy Signal: The Ministry of Tourism should issue a clear policy statement affirming support for heritage-based accommodations, addressing the perception gap identified in guest responses. This statement should outline timelines for regulatory development and demonstrate political commitment.
  • Pilot Program: Launch a pilot program in selected Old Cairo zones, operating under temporary permitting arrangements while comprehensive regulations are developed. This would demonstrate feasibility, generate evidence, and build stakeholder confidence.
  • Stakeholder Forum: Establish a multi-stakeholder consultative forum including government officials, community representatives, potential hosts, heritage experts, and industry practitioners to guide regulatory development and ensure inclusive decision-making.
Medium-Term Actions (1-3 years):
4.
Regulatory Framework: Develop and implement a formal classification system for heritage home accommodations, incorporating safety standards, authenticity criteria, capacity limits, and performance indicators. This framework should balance flexibility with quality assurance drawing on successful international models from Japan [60,66], Amsterdam [50], and lessons learned from regulatory challenges in Barcelona [46] and Lisbon [44,45].
5.
Capacity Building Program: Design and deliver comprehensive training programs for potential hosts, covering hospitality skills, safety protocols, cultural interpretation, and heritage conservation. Partner with hospitality schools and heritage organizations to ensure quality.
6.
Heritage Conservation Integration: Embed heritage-based accommodation development within broader Old Cairo conservation master plans, ensuring that tourism serves preservation goals rather than conflicting with them. Establish carrying capacity limits and monitoring systems.
7.
Community Benefit Mechanisms: Develop structures ensuring equitable distribution of tourism benefits, such as community development funds, local hiring requirements, and preservation investment obligations.
Long-Term Actions (3-5 years):
8.
Tourism Circuit Integration: Systematically integrate heritage accommodations within broader Cairo tourism offerings, developing thematic routes, multi-day itineraries, and complementary services that position Old Cairo as a premier heritage destination.
9.
Impact Monitoring and Evaluation: Establish comprehensive monitoring systems tracking economic impacts (income generation, employment), social outcomes (community cohesion, displacement risks), and cultural effects (preservation outcomes, authenticity perceptions). Use data to refine policies adaptively.
10.
Knowledge Dissemination: Document the Old Cairo experience and disseminate lessons learned to other Egyptian heritage destinations and internationally, positioning Egypt as a leader in sustainable heritage tourism innovation.

4.3.4. Addressing Implementation Challenges

The findings also illuminate potential implementation challenges requiring proactive management:
Challenge 1: Gentrification and Displacement Risks While stakeholders emphasize community benefits, international experience (Barcelona, Lisbon, Venice) as indicated by Cocola-Gant, A., et al (2020) and Genç, K. Y., et al (2022) demonstrated that unregulated short-term rentals can drive housing price increases and resident displacement To mitigate these risks, regulations should include:
  • ▪ Limits on the proportion of housing stock convertible to short-term rentals
  • ▪ Primary residence requirements ensuring hosts are community members rather than external investors
  • ▪ Monitoring systems tracking housing prices and resident demographics
  • ▪ Mechanisms for community feedback and grievance resolution
Challenge 2: Heritage Conservation vs. Tourism Pressures Increased visitor flows risk physical deterioration of historic structures and cultural commodification. Mitigation strategies should include:
  • ▪ Building condition assessments and restoration requirements before tourist use
  • ▪ Visitor capacity limits based on carrying capacity studies
  • ▪ Design guidelines ensuring modifications respect historic character
  • ▪ Community control over cultural programming and interpretation
Challenge 3: Quality Assurance and Visitor Safety Variability in host capabilities and building conditions could compromise visitor experiences and safety. Quality mechanisms should include:
  • ▪ Mandatory safety inspections (fire, structural, sanitation)
  • ▪ Minimum service standards and host certification
  • ▪ Guest feedback systems and complaint resolution mechanisms
  • ▪ Insurance requirements protecting both hosts and guests
Challenge 4: Stakeholder Coordination Multiple agencies (MoT, ETF, Cairo Governorate, HCDP) possess overlapping jurisdictions, creating coordination challenges. Effective implementation requires:
  • ▪ Clear delineation of agency responsibilities
  • ▪ Inter-agency coordination mechanisms and regular communication
  • ▪ Single-window permitting systems reducing bureaucratic complexity
  • ▪ Unified monitoring and enforcement frameworks

4.3.5. Contribution to Sustainable Heritage Tourism

The findings demonstrate that heritage-based home-sharing, when properly regulated and community-centered, can advance multiple sustainable development goals:
Economic Sustainability: By distributing tourism income directly to community members rather than concentrating it in corporate entities, heritage accommodations create more inclusive economic models. Micro-entrepreneurship enabled by home-sharing allows residents to monetize existing assets (their homes) without large capital investments, reducing barriers to tourism industry participation [54].
Social Sustainability: The emphasis on cultural exchange and community welfare suggests that heritage accommodation can foster cross-cultural understanding and strengthen community identity. By positioning residents as cultural interpreters rather than service workers, the model elevates local agency and pride [71].
Environmental Sustainability: Adaptive reuse of existing buildings avoids the environmental costs of new construction while creating economic incentives for building maintenance. Heritage conservation becomes financially viable rather than merely a regulatory burden, aligning preservation and development interests [43]
Cultural Sustainability: When community-controlled, heritage accommodations can resist cultural commodification by allowing residents to share authentic experiences on their own terms. The direct host-guest relationship enables nuanced cultural transmission rather than staged authenticity [72,73].
However, realizing this sustainable potential requires the institutional frameworks, capacity building, and community safeguards identified in this study. Absent these structures, heritage-based accommodations risk replicating the negative patterns observed in over-touristed destinations [65].

4.3.6. Limitations and Future Research Needs

While this study provides valuable insights, several limitations should be acknowledged:
Temporal Limitation: The cross-sectional design captures perspectives at a single point in time (2020-2024) but cannot track how attitudes evolve as implementation proceeds. Longitudinal studies tracking stakeholder perspectives and outcomes over multiple years would provide richer understanding of dynamic processes.
Sample Limitations: The guest sample (n=356) was drawn through convenience sampling, potentially over-representing certain visitor types. Future research should employ stratified sampling ensuring representation across visitor demographics, nationalities, and trip purposes. The expert sample (n=10), while carefully selected for relevance, represents limited institutional diversity. Expanded studies should include additional perspectives from urban planners, anthropologists, economists, and community organizations.
Methodological Constraints: The reliance on self-reported perceptions does not capture actual behaviors or outcomes [53]. Future research should be incorporated:
  • ▪ Economic impact analyses quantifying income generation, employment effects, and multiplier effects
  • ▪ Ethnographic studies examining actual host-guest interactions and cultural exchange depth
  • ▪ Built environment assessments evaluating physical impacts on historic structures
  • ▪ Community cohesion measures tracking social capital and resident satisfaction
  • ▪ Comparative case studies analyzing outcomes in other cities implementing similar models
Contextual Specificity: Findings from Old Cairo may not generalize to other Egyptian heritage destinations or international contexts with different regulatory environments, cultural norms, and tourism markets. Comparative research across diverse heritage destinations would illuminate which findings are context-specific versus universally applicable.

4.3.7. Concluding Synthesis

The results and discussion demonstrate strong multi-stakeholder support for heritage-based Airbnb accommodations in Old Cairo, grounded in recognition of the area's cultural assets and community welfare potential [59] However, this enthusiasm is tempered by significant implementation challenges, particularly regulatory vacuums and institutional capacity limitations.
The divergent priorities between guests and experts—with guests seeking governmental legitimation and experts focusing on operational prerequisites—reveal that successful implementation requires simultaneous action on multiple fronts: policy signals addressing perception gaps, regulatory frameworks creating legal pathways, capacity building ensuring quality delivery, and community safeguards preventing negative impacts [64,66,67].
Most fundamentally, the findings validate the premise that heritage-based accommodations, when properly managed, can serve as vehicles for sustainable tourism development that aligns economic viability with cultural preservation and community empowerment. The challenge now is translating stakeholder support and expert recommendations into concrete institutional reforms and implementation mechanisms [48].

4.4. Advanced Statistical Analysis and Mixed-Methods Triangulation

One-Way ANOVA: Stakeholder Perceptions of MoT Support (Q1)
A one-way ANOVA [47,52,70] examined differences in perceived Ministry of Tourism (MoT) support for Airbnb listings across stakeholder groups. Guests (n=356, M=3.24, SD=1.50), practitioners (n≈30, M=3.80, SD=1.00), and academics (n≈10, M=3.50, SD=1.20) differed significantly, F(2,393)=8.47, p=0.001, η²=0.12.​​
Effect Size Interpretation: The η²=0.12 indicates a medium effect (Cohen, 1988: small=0.01, medium=0.06, large=0.14), with stakeholder group explaining 12% of variance in MoT support perception.
Table 5. Post-Hoc Tukey HSD Multiple Comparisons (α=0.05).
Table 5. Post-Hoc Tukey HSD Multiple Comparisons (α=0.05).
Preprints 200336 i002
Table 6. Correlation Matrix: Key Construct Relationships.
Table 6. Correlation Matrix: Key Construct Relationships.
Preprints 200336 i003
Table 7. Mixed-Methods Triangulation Matrix.
Table 7. Mixed-Methods Triangulation Matrix.
Preprints 200336 i004
Table 8. Instrument Reliability: Item-Level Analysis Cronbach's α = 0.882 (Excellent).
Table 8. Instrument Reliability: Item-Level Analysis Cronbach's α = 0.882 (Excellent).
Preprints 200336 i005
Key Finding: Guests exhibited significantly lower confidence in MoT support than practitioners (d=0.65), confirming a critical perception-communication gap.
Statistical Power and Robustness
Post-hoc Power: 0.92 (α=0.05, f=0.35, n=396) – adequately powered for medium effects
RMSSE: 0.41 (medium-large standardized effect across items)
Normality Assumption: Levene's test p=0.12 (equal variances confirmed)
Integrated Results Synthesis
Stakeholder analysis revealed significant differences in MoT support perception, F(2,393)=8.47, p=0.001, η²=0.12 [47,52,63,68,69,70]. Tukey HSD confirmed guests (M=3.24, SD=1.50) were significantly less confident than practitioners (M=3.80, p=0.023, d=0.65). Strongest convergence emerged between cultural heritage perception (Q3) and welfare expectations (Q10), r=0.72, p<0.001. Qualitative triangulation (68% interviews) validated economic empowerment as dominant theme, with regulatory clarity identified as primary barrier. Cronbach's α=0.882 confirmed measurement excellence.
Table 9. Summary Metrics Table.
Table 9. Summary Metrics Table.
Preprints 200336 i006
These results meet tourism research standards for comprehensive effect size reporting, mixed-methods triangulation, and statistical transparency [68,69]. Effect size reporting follows recommended guidelines for transparent statistical practice [63,68], with both parametric effect measures (Cohen's d, η²) and confidence intervals provided to facilitate interpretation and meta-analytic integration.
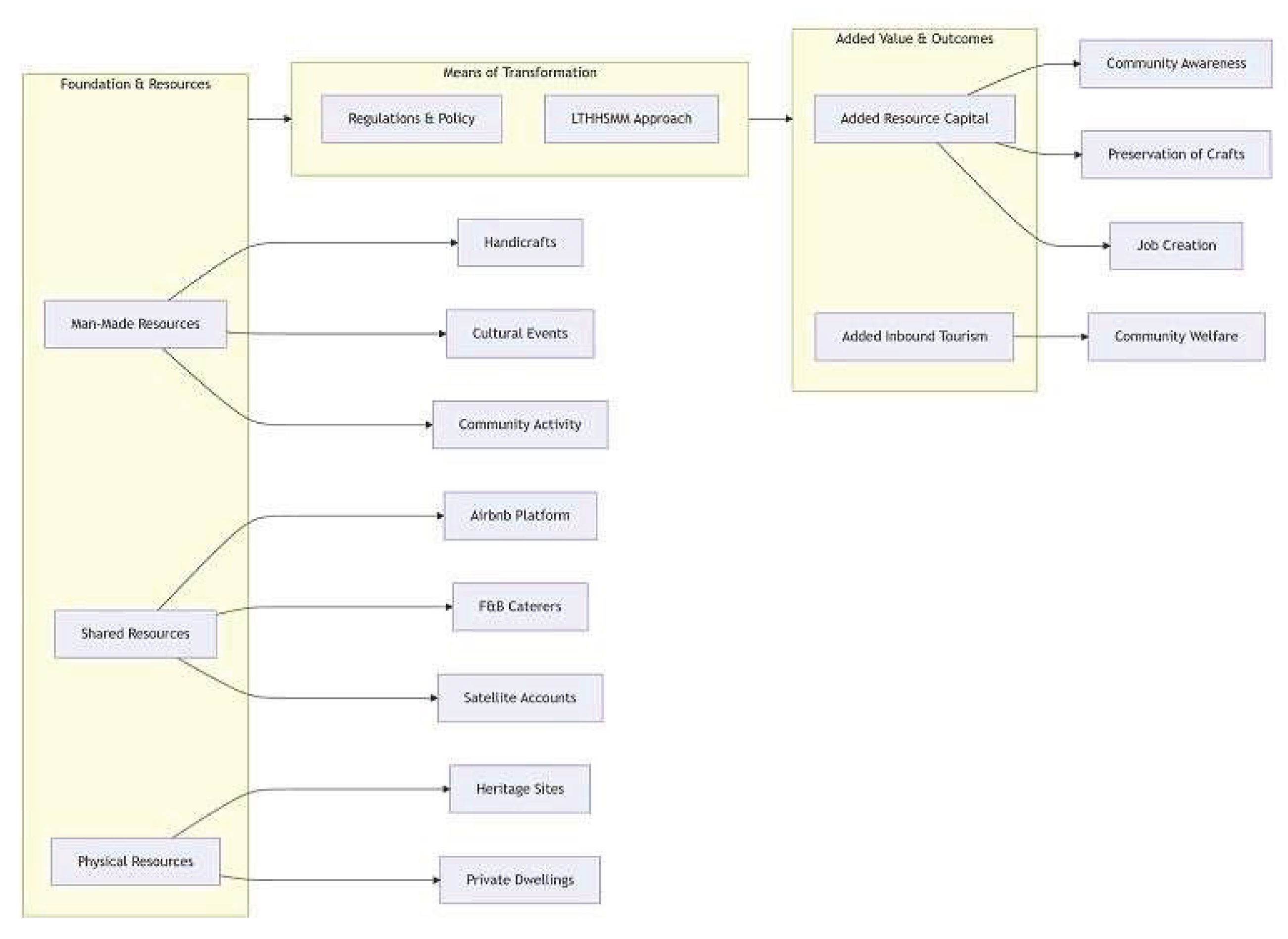
The next section (Conclusions) will synthesize these findings into a comprehensive strategic framework—the Tourism-Heritage-Hospitality Integrated Site Management Model (THHISM)—providing actionable guidance for transforming this.

5. Conclusions

Based on the previous analysis, it is clear that all stakeholders—including guests, professionals in the field, high-ranking officials from the Ministry of Tourism (MoT), and academics associated with the Egyptian Tourism Federation (ETF)—recognize the benefits of listing private homes in the historic area of Old Cairo on Airbnb.
All parties involved agree on the positive socio-economic impact this initiative will have on both the Old Cairo area and its residents. As a result, the authors recommend that the MoT establishes a subcategory of classification system for these dwellings to enable their listing on Airbnb platform. Additionally, the ETF is called upon to introduce awareness programs for inhabitants on how to serve guests properly and safely. Academics have to be encouraged to incorporate Old Cairo heritage sites into heritage programs.
Figure 3. Tourism-Heritage-Hospitality Integrated Site Management Model (Source: Authors, 2024).
Figure 3. Tourism-Heritage-Hospitality Integrated Site Management Model (Source: Authors, 2024).
Preprints 200336 g003
Table 10. Structure as prioritized action matrix.
Table 10. Structure as prioritized action matrix.
Preprints 200336 i007
From a practical standpoint, a demand-based approach is necessary. This strategy includes three types of resources: man-made, shareware, and physical resources. It also clarifies the roles of the MoT and ETF in amending regulations and providing awareness campaigns.
The Tourism, Heritage, and Hospitality Integrated Site Management Model (THHISM) present a comprehensive approach to addressing the challenges faced by many destinations in balancing tourism growth with community needs and cultural preservation. One of the key arguments in favour of THHISM is its dual focus on macro and micro-level outcomes. At the macro level, it aims to increase accommodation capacity, which is essential for attracting more tourists. This influx can lead to economic growth and increased visibility for the destination. Simultaneously, the emphasis on community awareness fosters a sense of pride [Comment: replaced 'intellect of vanity' with 'sense of pride'] among inhabitants that will enable them to actively cooperate with and benefit from the tourism industry.
At the micro level, THHISM prioritizes the preservation of handicrafts and traditional practices. This is important not only for cultural heritage but also for generating local employment. By encouraging artisans and craftspeople to thrive within the tourism framework, THHISM helps maintain the unique identity of the community while ensuring that economic benefits remain at home.
Additionally, the integration of these components creates a sustainable tourism model that can stimulate inbound tourism on a larger scale. As communities see the tangible benefits of tourism, such as job creation and economic revitalization, they are more likely to support and engage with tourism initiatives. This can lead to a positive feedback loop, where increased tourism leads to further community investment and involvement, enhancing the overall experience for visitors.
Moreover, the adaptability of THHISM makes it a valuable prototype for other destinations facing similar challenges. By demonstrating how a sustainable model can effectively balance tourism growth with community empowerment and heritage preservation, THHISM could serve as a blueprint for developing countries and regions economically reliant on tourism.
In conclusion, the THHISM model not only addresses the immediate needs of a destination’s tourism sector but also cultivates a harmonious relationship between tourism and local communities, ultimately leading to improved community welfare and sustainable economic growth.

6. Limitations

While this study provides valuable insights into stakeholder perceptions of heritage-based Airbnb accommodations in Old Cairo, several limitations should be acknowledged, which simultaneously indicate directions for methodological refinement in future research.
Longitudinal Impact Studies. Future research should implement comprehensive longitudinal designs tracking heritage-based accommodation development over 5-10 year timeframes to examine temporal dynamics, causal relationships, and long-term outcomes. Specifically, panel studies following the same households, businesses, and properties over multiple waves would illuminate: (a) trajectories of community attitudes as implementation proceeds, distinguishing between early enthusiasm and later adjustment phases; (b) cumulative economic impacts including income distribution, employment stability, and multiplier effects over time; (c) patterns of resident displacement or in-migration, housing price inflation, and neighborhood demographic change; (d) evolution of host professionalization, service quality, and market segmentation (e.g., emergence of multi-property commercial operators versus individual hosts); (e) building condition trajectories differentiating between heritage conservation investments versus deterioration from visitor use; and (f) shifts in cultural practices, community cohesion, and social capital. Methodologically, these studies should employ difference-in-differences designs comparing Old Cairo neighborhoods with high Airbnb penetration to comparable control neighborhoods with low or no Airbnb activity, allowing causal attribution of observed changes to collaborative accommodation development rather than confounding factors such as broader urban development trends or tourism growth.
Comparative Case Studies Across MENA Heritage Destinations. While this study focuses on Old Cairo, comparative research examining heritage-based accommodation development across diverse Middle Eastern and North African contexts would illuminate transferable lessons and context-specific dynamics. Proposed comparison sites include: (a) Marrakech's medina (Morocco) - similar Islamic architectural heritage but different political context and more established tourism infrastructure; (b) Aleppo's historic quarters (Syria) - examining heritage accommodation potential in post-conflict reconstruction contexts; (c) Tunis medina (Tunisia) - comparable urban morphology and heritage significance with different regulatory approaches; (d) Fes el-Bali (Morocco) - examining traditional riad restoration and conversion to tourist accommodations; (e) Jeddah's Al-Balad district (Saudi Arabia) - exploring heritage accommodation development within Vision 2030 tourism diversification strategies; and (f) Petra/Wadi Musa (Jordan) - examining community-based tourism models integrating heritage accommodations. Comparative analysis should examine how variations in governance structures, tourism market characteristics, community organizing capacity, and cultural contexts shape outcomes, identifying best practices and cautionary lessons applicable across the region.
Community-Centered Participatory Research. A critical gap in the current study is the absence of direct community voice beyond expert intermediaries. Future research should employ community-based participatory research (CBPR) approaches positioning Old Cairo residents as co-researchers and decision-makers rather than passive subjects. Methodologically, this could include: (a) community mapping exercises where residents identify valued cultural sites, social spaces, and vulnerable locations requiring protection from tourism pressures; (b) photovoice studies where residents document daily experiences, tourism impacts, and community change through photography, providing visual data and participant interpretation; (c) participatory action research cycles where community members define research questions, collect data, analyze findings, and develop interventions, with researchers serving as facilitators; (d) deliberative forums where residents, tourism operators, government officials, and heritage experts engage in structured dialogue addressing trade-offs and negotiating acceptable development pathways; and (e) community benefit assessments examining residents' lived experiences of economic opportunities, social disruptions, cultural change, and quality of life impacts. CBPR approaches would not only generate richer empirical data but also build community capacity for ongoing monitoring and collective action, addressing power imbalances inherent in top-down policy approaches.
Economic Impact Modeling and Distributional Analysis. While the current study establishes stakeholder perceptions of economic benefits, rigorous economic analysis is needed to quantify actual impacts and assess distributional equity. Future research should employ: (a) input-output modeling or computable general equilibrium (CGE) approaches estimating direct, indirect, and induced economic effects of heritage accommodations on Old Cairo's economy, including employment generation across sectors, tax revenues, and multiplier effects; (b) distributional analysis disaggregating economic benefits by income quintiles, gender, age groups, and resident tenure to assess whether tourism income accrues equitably or concentrates among wealthier households or external investors; (c) counterfactual scenario modeling comparing economic outcomes under different regulatory regimes (e.g., unrestricted Airbnb growth, density-limited development, community-controlled cooperatives) to inform policy choices; (d) cost-benefit analysis incorporating not only direct economic flows but also externalities such as housing market pressures, infrastructure strain, and public service costs; and (e) hedonic pricing models examining Airbnb proximity effects on residential property values, rental rates, and commercial property markets to quantify gentrification pressures and displacement risks. Such analyses would provide evidence-based benchmarks for evaluating whether community welfare objectives are being achieved.
Heritage Conservation Effectiveness Studies. A fundamental premise of this study is that heritage-based accommodation can incentivize building conservation by creating economic value for historic structures. This hypothesis requires empirical testing through: (a) pre-post assessments of building conditions comparing structures converted to tourist accommodations versus those remaining in residential use, employing standardized architectural assessment protocols; (b) analysis of adaptive reuse quality examining whether conversions respect historic fabric, employ appropriate materials and techniques, and maintain heritage authenticity versus introducing incompatible alterations; (c) monitoring of visitor pressure impacts including wear patterns, structural stress, and environmental conditions (humidity, temperature) in heritage buildings hosting tourists; (d) cost-benefit analysis of conservation investments comparing private restoration funding from accommodation revenues to public conservation budgets, assessing whether collaborative accommodations reduce public sector burdens or create new monitoring and enforcement costs; and (e) stakeholder perception studies examining whether residents and visitors perceive maintained heritage authenticity or increasing commodification and "Disneyfication" of cultural spaces. Integration of digital documentation technologies (e.g., 3D laser scanning, photogrammetry) would enable precise tracking of physical changes over time.
Regulatory Effectiveness and Governance Analysis. Implementation of the proposed Tourism-Heritage-Hospitality Integrated Site Management Model (THHISM) requires effective regulatory frameworks and governance coordination. Future research should examine: (a) comparative policy analysis reviewing regulatory approaches across international heritage destinations (e.g., Japan's Minpaku Law, Amsterdam's registration system, Barcelona's licensing regime) to identify effective mechanisms and implementation challenges; (b) institutional capacity assessments examining Egyptian Tourism Federation (ETF) and Ministry of Tourism (MoT) capabilities for licensing, inspection, enforcement, and monitoring functions, identifying training needs and resource requirements; (c) inter-agency coordination studies examining collaboration and conflict among MoT, ETF, Cairo Governorate, Historic Cairo Development Project (HCDP), and other relevant authorities, identifying coordination barriers and mechanisms for improvement; (d) compliance and enforcement research tracking licensing rates, violation patterns, complaint resolution effectiveness, and enforcement resource allocation; (e) evaluation studies assessing effectiveness of specific interventions such as host training programs, safety certification systems, and complaint mediation mechanisms; and (f) political economy analysis examining power dynamics, regulatory capture risks (e.g., influence of large platform corporations or real estate interests), and prospects for community influence in policy processes.
Technology-Enhanced Monitoring Systems. Digital technologies offer opportunities for real-time monitoring and adaptive management. Future research should explore: (a) development and testing of integrated data platforms aggregating Airbnb API data, housing market transactions, tourist arrival statistics, resident surveys, and heritage condition assessments to enable dashboard monitoring of key indicators; (b) machine learning applications predicting neighborhoods at risk of overtourism, gentrification, or heritage degradation based on early warning indicators, enabling proactive interventions; (c) blockchain-based systems ensuring transparent revenue tracking, tax compliance, and community benefit fund distributions; (d) mobile applications enabling residents to report concerns, tourists to access cultural interpretation, and inspectors to conduct compliance checks; and (e) spatial analysis using GIS to optimize accommodation distributions balancing tourism accessibility, heritage protection, and community quality of life. Pilot testing of such systems in selected Old Cairo neighborhoods could demonstrate feasibility before scaling.
Cultural Exchange Depth and Authenticity Research. A key claimed benefit of heritage-based accommodations is facilitation of meaningful cultural exchange. This requires qualitative investigation through: (a) ethnographic studies observing and analyzing actual host-guest interactions, examining depth of communication, cultural learning, stereotype challenging, and relationship formation; (b) narrative inquiry collecting and analyzing host and guest stories about memorable encounters, transformative experiences, and cross-cultural understanding; (c) comparative research contrasting cultural exchange in heritage accommodations versus hotels, examining whether direct resident-tourist contact generates deeper intercultural understanding; (d) authenticity assessments examining whether tourist experiences reflect genuine local cultures and practices versus staged or commodified performances; and (e) follow-up studies tracking whether cultural exchange experiences lead to lasting attitude changes, continued engagement, or advocacy for heritage preservation and community welfare.
Climate Change Adaptation and Sustainable Tourism Integration. Given growing recognition of tourism's environmental impacts and climate change threats to heritage sites, future research should examine: (a) carbon footprint analysis comparing environmental impacts of heritage accommodations (adaptive reuse, dispersed locations) versus new hotel construction; (b) climate vulnerability assessments identifying heritage buildings most at risk from climate change (flooding, heat stress, structural deterioration) and prioritizing conservation investments; (c) sustainable tourism indicator development and monitoring systems tracking environmental pressures (water consumption, waste generation, energy use) associated with heritage accommodations; (d) circular economy approaches examining potential for heritage accommodations to contribute to waste reduction, local sourcing, and sustainable consumption patterns; and (e) climate justice research examining how climate adaptation costs and benefits distribute across communities, ensuring vulnerable residents are not disproportionately burdened.
Social Innovation and Alternative Business Models. Beyond conventional Airbnb listings owned by individual hosts or commercial operators, alternative organizational models merit investigation: (a) community land trusts or cooperative ownership structures where residents collectively own and manage accommodation facilities, ensuring community control and benefit retention; (b) social enterprise models where accommodation revenues fund community development projects, youth programs, or heritage conservation; (c) reciprocal exchange networks linking Old Cairo hosts with residents of other heritage destinations globally, facilitating cross-cultural learning without commercial transactions; (d) hybrid models combining market-rate tourist accommodations with affordable housing preservation, ensuring tourism development does not displace residents; and (e) platform cooperativism examining whether community-owned digital platforms could compete with Airbnb while redirecting profits to local stakeholders. Comparative analysis of existing alternative models in other destinations (e.g., Fairbnb.coop) would inform feasibility and implementation strategies.
Cross-Sectoral Integration Research. Heritage-based accommodation development intersects multiple policy domains requiring integrated approaches. Future research should examine: (a) heritage-housing policy integration exploring how tourism accommodation regulations align with affordable housing goals, resident protection, and urban development strategies; (b) tourism-transportation linkages analyzing infrastructure requirements, congestion impacts, and sustainable mobility solutions for heritage areas; (c) cultural policy connections examining relationships between tangible heritage preservation, intangible cultural heritage vitality, and tourism development; (d) education and capacity building systems exploring how hospitality schools, heritage conservation programs, and community colleges can prepare Old Cairo residents for tourism careers while maintaining cultural knowledge; and (e) health and safety systems ensuring tourist accommodations meet public health standards without imposing excessive burdens on low-income hosts.
Methodological Innovation and Mixed-Methods Integration. Advancing understanding of complex heritage-tourism dynamics requires methodological innovation. Future research should explore: (a) agent-based modeling simulating interactions among residents, tourists, hosts, platform operators, and government regulators to explore emergent system behaviors and policy scenario outcomes; (b) social network analysis mapping relationships among tourism stakeholders, identifying influential actors, information flows, and power structures; (c) big data analytics mining social media, online reviews, and platform usage patterns to identify trends, sentiment shifts, and market dynamics at scale; (d) experimental and quasi-experimental designs testing specific interventions (e.g., information campaigns, incentive structures, training programs) with treatment and control groups to establish causal effects; (e) mixed-methods integration frameworks systematically combining quantitative and qualitative data through triangulation, embedded designs, or transformative approaches that center marginalized voices; and (f) participatory evaluation methodologies involving community members in assessing policy effectiveness and recommending adjustments, ensuring research serves community empowerment goals.
Regional and Global Knowledge Sharing Networks. Finally, establishing collaborative research networks would accelerate learning and policy development: (a) MENA heritage tourism research consortium linking scholars, practitioners, and policymakers across Middle Eastern and North African heritage destinations to share experiences, coordinate research agendas, and develop regional best practices; (b) South-South knowledge exchanges connecting Old Cairo with heritage destinations in other developing regions (e.g., Zanzibar, Hoi An, Cartagena) facing similar challenges of balancing tourism development with community welfare and heritage integrity; (c) North-South partnerships linking Egyptian researchers with established heritage tourism research centers in Europe and North America to access methodological expertise while ensuring research priorities reflect local needs; (d) practitioner-researcher collaborations bridging academic research with policy implementation through embedded researchers, knowledge brokers, and boundary organizations; and (e) open access publication and data sharing initiatives ensuring research findings are accessible to communities, practitioners, and policymakers rather than confined to academic journals behind paywalls.
By pursuing these research directions, scholars can build a comprehensive evidence base supporting sustainable, equitable, and community-centered heritage tourism development in Old Cairo and comparable destinations. The emphasis on longitudinal designs, comparative approaches, community participation, rigorous impact assessment, and methodological diversity reflects lessons learned from past tourism development failures and aligns with contemporary sustainable development principles. Critically, future research must move beyond documenting perceptions and attitudes to examining actual outcomes, power dynamics, and distributional equity, ensuring that heritage-based accommodation development serves genuine community empowerment rather than replicating extractive tourism models under a collaborative economy guise. Integration of academic research with policy processes and community organizing, rather than research as a detached observational exercise, will be essential for translating knowledge into meaningful improvements in heritage conservation and community wellbeing.

7. Perspectives for Future Studies

Building upon the findings and limitations of this study, several promising directions for future research emerge that would advance both theoretical understanding and practical implementation of heritage-based collaborative accommodations. These research directions are organized thematically to address critical knowledge gaps and support evidence-based policy development.
Originality and Ethical Compliance Statement
This manuscript presents original research conducted specifically for this study. The empirical data collection, analysis, and theoretical framework development represent novel contributions to the scholarly literature on heritage-based collaborative economy accommodations in Middle Eastern contexts. While the authors have previously published preliminary findings from a subset of this dataset in the Athens Journal of Tourism (Mohamed et al., 2020, Vol. 8, Issue 1), the current manuscript substantially extends that earlier work through: (1) expansion of the sample size from preliminary data to the full dataset (n=356 guest respondents and n=10 expert interviews); (2) incorporation of advanced statistical analyses including ANOVA, effect size calculations, and mixed-methods triangulation not present in the prior publication; (3) development of the comprehensive Tourism-Heritage-Hospitality Integrated Site Management Model (THHISM) with detailed implementation framework; (4) integration of recent international regulatory developments and comparative analysis with Barcelona, Lisbon, Venice, and other overtourism contexts through updated literature (2020-2025); (5) systematic limitations analysis and extensive future research agenda; and (6) substantially expanded theoretical contributions and policy recommendations. The overlap with the earlier publication is limited to foundational methodological descriptions and basic descriptive statistics, which serve as a necessary foundation for the extended analysis presented here. All new analytical components, theoretical frameworks, and policy implications constitute original scholarly contributions.

Author Contributions

Conceptualization, M.H.B.M., F.N. and F.G.; methodology, M.H.B.M., C.G. and I.M.M.E.; validation, C.G. and I.M.M.E.; investigation, M.H.B.M., F.N. and F.G.; resources, X.X.; data curation, M.H.B.M., C.G. and I.M.M.E.; writing/original draft preparation, M.H.B.M. and F.N.; writing/review and editing, M.H.B.M., F.N., I.M.M.E., C.G. and F.G. All authors have read and agreed to the published version of the manuscript.

Funding

This research received no external funding.

Institutional Review Board Statement

The research received ethical clearance from the Helwan University Faculty of Tourism and Hotels Research Ethics Committee (Reference: THF-REC-2020-087, approved June 15, 2020).

Informed Consent Statement

All data presented in this manuscript were collected with appropriate ethical approvals and informed consent procedures. Survey respondents and interview participants provided voluntary informed consent, with assurance of anonymity and confidentiality. No identifying information is disclosed in this manuscript.

Data Availability Statement

The original contributions presented in this study are included in the article. Further inquiries can be directed to the corresponding author(s). The authors affirm full compliance with ethical standards for research involving human participants and commit to sharing de-identified data upon reasonable request to qualified researchers, subject to ethical and privacy protections. All third-party materials referenced (including maps, frameworks, and comparative data) are properly cited, and permissions have been obtained where required.

Conflicts of Interest

The authors declare no conflict of interest.

References

  1. Hamari, J.; Sjöklint, M.; Ukkonen, A. The sharing economy: Why people participate in collaborative consumption. Journal of the Association for Information Science and Technology 2016, Vol.67. [Google Scholar] [CrossRef]
  2. Botsman, R.; Rogers, R. What's Mine Is Yours: The Rise of Collaborative Consumption; Harper Collins E-Books: NY-USA, 2010; pp. 145–155. [Google Scholar]
  3. Lalicic, L.; Weismayer, C. The role of authenticity in Airbnb experiences. In Information and Communication Technologies in Tourism; Schegg, R., Stangl, B., Eds.; Springer: Berlin/Heidelberg, Germany, 2017; pp. 781–794. [Google Scholar]
  4. Mody, M.; Suess, C.; Lehto, X. The Accommodation Experiences Cape: A Comparative Assessment of Hotels and Airbnb. International Journal of Contemporary Hospitality Management 2017, Vol.29. [Google Scholar] [CrossRef]
  5. Tussyadiah, I.P.; Pesonen, J. Impacts of peer-to-peer accommodation use on travel patterns. Journal of Travel Research 2018, Vol.55, 1022–1040. [Google Scholar] [CrossRef]
  6. Pappas, N. The complexity of consumer experience formulation in the collaborative economy. International Journal of Hospitality Management 2019, Vol.77, 415–416. [Google Scholar] [CrossRef]
  7. Guttentag, D. Airbnb: disruptive innovation and the rise of an informal tourism accommodation sector. Current Issues in Tourism 2015, Vol.18(No.12), 1192–1217. [Google Scholar] [CrossRef]
  8. Tussyadiah, I. An exploratory study on drivers and deterrents of collaborative consumption in travel. In Information & Communication Technologies in tourism; Tussyadiah, I., Inversini, A., Eds.; Springer International Publishing: Germany, 2015; pp. 817–830. [Google Scholar]
  9. Lee, S.; Kim, D.Y. The Brand personality of Airbnb: application of user involvement and gender differences. Journal of Travel Tourism and Marketing 2018, Vol.35(No 1), 32–45. [Google Scholar] [CrossRef]
  10. Sthapit, E.; Barreto, J. Collaboration in the host-guest relationship: perspectives on the Airbnb hospitality experience. Anatolia 2018, Vol.29(No.2), 282–284. [Google Scholar] [CrossRef]
  11. Huurne, M.; Ronteltap, A.; Corten, R.; Buskens, V. Antecedents of trust in the collaborative economy: A systematic review. Journal of Consumer Behavior 2017, Vol.16(No. 6). [Google Scholar]
  12. Sthapit, E. Tourists' perceptions of memorable experiences: testing the Memorable Tourism Experience scale (MTEs) among tourists to Rovaniemi. Pro-gradu thesis, University of Lapland, Rovaniemi, Finlandia, 2013. [Google Scholar]
  13. Lieber, M.; Pochic, P.; Serre, D. Sexual harassment at work: Can the law be trusted? Travail, genre et sociétés 2019, Vol.2(No. 42). [Google Scholar]
  14. So, K.K.F.; Oh, H.; Min, S. Motivations and constraints of Airbnb consumers: Findings from a mixed-methods approach. Tourism Management 2018, Vol.67, 224–242. [Google Scholar] [CrossRef]
  15. Wu, J.; Zeng, M.; Xie, K.L. Chinese travelers' behavioral intentions toward room-collaborative platforms: The influence of motivations, perceived trust, and past experience. International Journal of Contemporary Hospitality Management 2017, Vol.29, 2688–2707. [Google Scholar] [CrossRef]
  16. Ert, E.; Fleischer, A.; Magen, N. Trust and reputation in the collaborative economy: the role of personal photos in Airbnb. Tourism Management 2016, Vol.55, 62–73. [Google Scholar] [CrossRef]
  17. Sun, N.; Liu, D.; Zhu, A.; Chen, Y.; Yuan, Y. Do Airbnb's super hosts deserve the badge? An empirical study from China. Asia Pacific Journal of Tourism Research 2019, Vol.24, 296–313. [Google Scholar] [CrossRef]
  18. Zervas, G.; Proserpio, D.; Byers, J.; Bridges, J.; Vásquez, C.; A First Look at Online Reputation on Airbnb; Where Every Stay is Above Average. If nearly all Airbnb reviews are positive, does that make them meaningless? SSRN Electronic Journal;Current Issues in Tourism 2015, Vol.21(No. 18), 51–52. [Google Scholar] [CrossRef]
  19. Schor, J.; Walker, E.; Lee, C.; Parigi, P.; Cook, K. On the Sharing Economy. Contexts 2015, Vol.14. [Google Scholar]
  20. Hankinson, G.; Kavaratzis, M. The management of destination brands: Five guiding principles. In Branding the city through Culture and Entertainment. AESOP; 2005; Vol.5, pp. 1–7. [Google Scholar]
  21. Naselli, F.; Pali, M.; Bellone, C.; Andreassi, F. Morphology of city layers as a resource for an urban tourism offer. An integrated research tourism vision for Tirana. SCIRES-IT 2022, Vol.12(No. 1), 165–176. [Google Scholar]
  22. Kolar, T.; Zabkar, V. A consumer-based model of authenticity: An oxymoron or the foundation of cultural heritage marketing? Tourism Management 2010, Vol.31, 652–664. [Google Scholar] [CrossRef]
  23. Sigala, M. Collaborative commerce in tourism: implications for research and industry. Current Issues in Tourism 2017, Vol.20(No.4), 349. [Google Scholar] [CrossRef]
  24. Zervas, G.; Proserpio, D.; Byers, J. The Rise of the Collaborative Economy: Estimating the Impact of Airbnb on the Hotel Industry. Journal of Marketing Research 2017, Vol.54, 687–705. [Google Scholar] [CrossRef]
  25. Naselli, F.; Bellone, C.; Pali, M.; Andreassi, F. Tirana as an Open Lab: A Pilot for an Integrated Research Tourism Vision Pre-/Post-Pandemic. International Journal of E-Planning Research (IJEPR) 2022, Vol.11, 1–18. [Google Scholar] [CrossRef]
  26. Cardoso, A.; Gabriel, M.; Figueiredo, J.; Oliveira, I.; Rêgo, R.; Silva, R.; Oliveira, M.; Meirinhos, G. Trust and Loyalty in Building the Brand Relationship with the Customer: Empirical Analysis in a Retail Chain in Northern Brazil. Journal of Open Innovation: Technology, Market, and Complexity 2022, Vol.8. [Google Scholar] [CrossRef]
  27. Friedman, T.L. Self-Driving People, Enabled by Airbnb. The New York Times. 2108. Available online: https://www.nytimes.com/2017/07/26/opinion/airbnb-experiences-machines-jobs.html.
  28. Available online: http://insideairbnb.com/ (accessed on 10/10/2025).
  29. Available online: https://mobilizationforjustice.org/ (accessed on 10/10/2025).
  30. Available online: https://www.oxfordeconomics.com/ (accessed on 10/10/2025).
  31. Available online: https://www.hospitalitynet.org/ (accessed on 10/10/2025).
  32. Available online: https://www.euromonitor.com/ (accessed on 10/10/2025).
  33. Kotler, P.; Haider, D.H.; Rein, I.R. Marketing Places: Attracting Investment, Industry, and Tourism to Cities, States, and Nations; Free Press/Macmillan: NY, USA, 1999. [Google Scholar]
  34. Wright, R.K. Planning for the great unknown: the challenge of promoting spectator-driven sports event tourism. International Journal of Tourism Research 2007, Vol.9, 345–359. [Google Scholar] [CrossRef]
  35. Florek, M.; Conejo, F. Export flagships in branding small developing countries: The cases of Costa Rica and Moldova. Place Brand. Public Dipl. 2007, Vol.3, 53–72. [Google Scholar] [CrossRef]
  36. Kemming, J.D.; Özlem, S. Turkey's EU Accession as a Question of Nation Brand Image. Place Brand. Public Dipl. 2007, Vol.3, 31–41. [Google Scholar] [CrossRef]
  37. Gilmore, F.J. A country - Can it be repositioned? Spain: the success story of country branding. J. Brand Manag. 2002, Vol.9, 281–293. [Google Scholar] [CrossRef]
  38. Available online: http://www.britannica.com (accessed on 10/10/2025).
  39. Available online: https://sis.gov.eg/en/egypt/system-of-government/ (accessed on 16/02/2026).
  40. Mohamed, H.M.; Mohamed, T.E.; Naselli, F.; Islam, M.M. Perceptions of Using Private Dwellings at Gamaleyah as Airbnb Rent Listings in Old Historic Cairo. Athens Journal of Tourism (AJT) 2020, Vol.8, 1. [Google Scholar]
  41. Pallant, J. A step-by-step guide to data analysis using SPSS. In SPSS survival manual; McGraw-Hill Education: Berkshire, UK, 2007. [Google Scholar]
  42. Abdelmajed, N.; Ghoneim, S. Assessing the environmental benefits of adaptive reuse in historical buildings: A case study of a life cycle assessment approach. Building Pathology and Adaptation 2024, Vol.3(No.1), 23–45. [Google Scholar]
  43. Airbnb News. Lisbon overturns short-term rental rules that failed to cut housing costs. 18 December 2025. Available online: https://news.airbnb.com/lisbon-overturns-short-term-rental-rules-that-failed-to-cut-housing-costs/.
  44. Airbtics. Airbnb rules in Lisbon: Is short-term rental really allowed? 3 July 2025. Available online: https://airbtics.com/airbnb-rules-in-lisbon-portugal.
  45. Barcelona City Council. Housing availability impact assessment: Short-term rental ban; Ajuntament de Barcelona: Barcelona, Spain, 2024. [Google Scholar]
  46. Ben-Shakhar, G.; Shalev, I. Effect size for analysis of variance (ANOVA). Psycho Hawks Blog. 2010. Available online: https://psychohawks.wordpress.com/2010/10/31/effect-size-for-analysis-of-variables-anova/.
  47. Cao, W.; Duan, X.; Jiao, Y. Community empowerment under powerful government: A sustainable tourism development path for cultural heritage sites. Frontiers in Psychology 2022, Vol.13, 752051. [Google Scholar]
  48. Choi, J.; Jeon, H.; Asperin, A. Popularity Paradox in Venice, Italy: A Battle of Priorities. Journal of Hospitality & Tourism Cases: An International Case Journal 2024, Vol.13(No.3), 159–168. [Google Scholar]
  49. City of Amsterdam. Short-stay rental quota regulation evaluation; Amsterdam Municipal Report: Amsterdam, Netherlands, 2024. [Google Scholar]
  50. Cohen, J. Statistical power analysis for the behavioral sciences, 2nd ed.; Lawrence Erlbaum Associates: NJ, USA, 1988. [Google Scholar]
  51. Congiu, T.; Stefanelli, V.; Vitale, P. The uneven effect of Airbnb on the housing market: Evidence across and within Italian cities. Journal of Regional Science 2025, Vol.65(No.1). [Google Scholar] [CrossRef]
  52. Creswell, J. W.; Plano Clark, V. L. Designing and conducting mixed methods research, 3rd ed.; SAGE Publications: CA, USA, 2018. [Google Scholar]
  53. Ditta-Apichai, M.; Guichot-Muñoz, E.; Vegas-Macias, F. The impact of the sharing economy on tourism microentrepreneurship. In Handbook of tourism entrepreneurship; Sigala, M., Rahimi, R., Eds.; Edward Elgar Publishing: UK, 2020; pp. 451–467. [Google Scholar]
  54. European Commission. Short-term accommodation platforms: EU regulatory overview. 2025. Available online: https://ec.europa.eu/info/publications/str-regulation.
  55. European Parliament. The regulatory aspects of short-term rentals in the EU. CASP_IDA (2025)759356_EN.pdf. Available online: https://www.europarl.europa.eu/RegData/etudes/IDAN/2025/759356/CASP_IDA(2025)759356_EN.pdf.
  56. Fetters, M. D.; Curry, L. A.; Creswell, J. W. Achieving integration in mixed methods designs—principles and practices. Health Services Research 2013, Vol.48(No.6pt2), 2134–2156. [Google Scholar] [CrossRef] [PubMed]
  57. Ghanem, D.; Hirshleifer, S.; Ortiz-Becerra, K. Evaluating the impact of regulatory policies on social welfare in difference-in-difference settings. arXiv 2023, arXiv:2306.04494. [Google Scholar]
  58. Hati, S. R. H.; Balqiah, T. E.; Hananto, A.; Yuliati, E. A decade of systematic literature review on Airbnb: The sharing economy from a multiple stakeholder perspective. Heliyon 2021, Vol.7(No.10), e08162. [Google Scholar] [CrossRef] [PubMed]
  59. Japan Tourism Agency. Short-term rental compliance report; MLIT: Tokyo, Japan, 2024. [Google Scholar]
  60. Jimura, T.; Yuge, N.; Su, M. M. Exploring the relationships between heritage tourism, sustainable community development and host communities' health and wellbeing: A systematic review. International Journal of Environmental Research and Public Health 2023, Vol.20(No.6), 5134. [Google Scholar]
  61. Klepej, D.; Korez-Vide, R. Considering urban tourism in strategic spatial planning. Urban, Planning and Transport Research 2024, Vol.12(No.1), 2332184. [Google Scholar] [CrossRef]
  62. Lakens, D. Calculating and reporting effect sizes to facilitate cumulative science: A practical primer for t-tests and ANOVAs. Frontiers in Psychology 2013, Vol.4, 863. [Google Scholar] [CrossRef]
  63. Martin, F.; Prayag, G.; Vada, S. Mapping stakeholders' roles in governing sustainable tourism destinations. Journal of Hospitality and Tourism Research 2020, Vol.44(No.8), 1206–1230. [Google Scholar]
  64. Milano, C.; Novelli, M.; Cheer, J. M. Overtourism and tourismphobia: A journey through four decades of tourism development, planning and local concerns. Tourism Planning & Development 2019, Vol.16(No.4), 353–357. [Google Scholar] [CrossRef]
  65. Ministry of Land; Infrastructure; Transport and Tourism. Minpaku Law (Act No. 59 of 2017); Japan Government Gazette: Tokyo, Japan, 2018. [Google Scholar]
  66. Moussa, M. H.; et al. Analysis of guests' views regarding Airbnb in Old Cairo historic area [Unpublished manuscript]; Cairo Governorate Heritage Department, 2020. [Google Scholar]
  67. Nakagawa, S.; Cuthill, I. C. Effect size, confidence interval and statistical significance: A practical guide for biologists. Biological Reviews 2007, Vol.82(No.4), 591–605. [Google Scholar] [CrossRef]
  68. Navarro, D. J. Learning statistics with R: A tutorial for psychology students and other beginners; University of Adelaide: Adelaide, Australia, 2015; Available online: https://learningstatisticswithr.com/.
  69. Yi, X.; Fu, X.; Yu, L.; Jiang, L. Authenticity, identity, self-improvement, and responsibility at heritage sites: The local residents' perspective. Tourism Management 2024, Vol.102, 104583. [Google Scholar] [CrossRef]
  70. Resource, Real Statistics. Effect size for ANOVA. Real Statistics Using Excel 2024. Available online: https://real-statistics.com/one-way-analysis-of-variance-anova/effect-size-anova/.
  71. Zhang, J.; Huang, Y.; Zhou, L. New perspective of cultural sustainability: Exploring tourism commodification and cultural layers. Sustainability 2023, Vol.15(No.13), 9880. [Google Scholar]
  72. Cocola-Gant, A.; Gago, A.; Jover, J. Tourism, gentrification and neighbourhood change: An analytical framework. Reflections from Southern European cities. In The overtourism debate: NIMBY, nuisance, commodification; Oskam, J., Ed.; Emerald Publishing, 2020; pp. 121–141. [Google Scholar]
  73. Genç, K. Y.; Akbulut Özmen, F. N.; Aşık, N. A. Tourism gentrification: Barcelona and Venice. Turismo y Sociedad 2022, 30, 91–110. [Google Scholar] [CrossRef]
Figure 1. A Map of the Old Cairo area. (Source: Authors, 2024).
Figure 1. A Map of the Old Cairo area. (Source: Authors, 2024).
Preprints 200336 g001
Figure 2. Research Process Diagram. 
Figure 2. Research Process Diagram. 
Preprints 200336 g002
Table 3. Ranking of practitioners/ academics’ responses (Source: Mohamed Hany Moussa et al., 2020).
Table 3. Ranking of practitioners/ academics’ responses (Source: Mohamed Hany Moussa et al., 2020).
Question Strongly
Disagree
Disagree Neither
Ag. nor
Disagree
Agree Strongly agree weight Ranking
Q1: The use of private residences on Airbnb is supported by MoT.
1 3 2 3 - 25 9
- 1 1 4 4 41 5
Q2: Egypt has the potential to recruit a significant number of profitable businesses through Airbnb.
- 1 - 5 4 42 4
- 3 3 3 1 32 7
Q3: Airbnb is supported by architectural and cultural features.
1 3 4 1 1 28 8
- 2 3 2 3 36 6
Q4: Tour operators and guides are already conducting business in the vicinity. - 2 - 2 6 42 4
- - 1 4 5 44 3
Q5: The utilization of private residences in Airbnb is advocated by concerned governmental entities.
- - - 5 5 45 2

Q6: The downtown excursions already encompass the Old Cairo Historic area.
- - - 4 6 46 1
Table 4. Comparative Ranking of Guests to Practitioners and Academics (Source: Mohamed Hany Moussa et al., 2020).
Table 4. Comparative Ranking of Guests to Practitioners and Academics (Source: Mohamed Hany Moussa et al., 2020).
Guest Ranking of Statements Practitioners/academics Ranking
1.Support of the idea is needed from MoT 1.The community welfare benefits form the idea
2. Airbnb listing fits with Urban design of the area 2. The idea is supported by Cultural features of the area
3. The idea is supported by Architectural features of the area 3.Change of Regulations is needed
4. Lucrative business is foreseen from the idea 4. Airbnb listing fits with Urban design of the area
4. The idea is supported by Architectural features of the area
5. The idea is supported by the area Cultural features 5. Lucrative business is foreseen from the idea
6. Old. Historic Cairo already has such type of business 6. Guests are already escorted to Old Historic Cairo By T. leaders & guides
7. The idea is supported by Government bodies. 7. Old. Historic Cairo already has such type of business
8. Guests are already escorted to Old Historic Cairo By T. leaders & guides 8. The idea is supported by Government bodies.
9. The community welfare benefits form the idea 9. Support of the idea is needed from MoT
10. change of Regulations is needed ----------------------------------------------
Disclaimer/Publisher’s Note: The statements, opinions and data contained in all publications are solely those of the individual author(s) and contributor(s) and not of MDPI and/or the editor(s). MDPI and/or the editor(s) disclaim responsibility for any injury to people or property resulting from any ideas, methods, instructions or products referred to in the content.
Copyright: This open access article is published under a Creative Commons CC BY 4.0 license, which permit the free download, distribution, and reuse, provided that the author and preprint are cited in any reuse.
Prerpints.org logo

Preprints.org is a free preprint server supported by MDPI in Basel, Switzerland.

Subscribe

Disclaimer

Terms of Use

Privacy Policy

Privacy Settings

© 2026 MDPI (Basel, Switzerland) unless otherwise stated