Preprint
Article

This version is not peer-reviewed.

Validating Impacts of Prehospital Times on Clinical Outcomes of Trauma Patients

Submitted:

12 February 2026

Posted:

12 February 2026

You are already at the latest version

Abstract
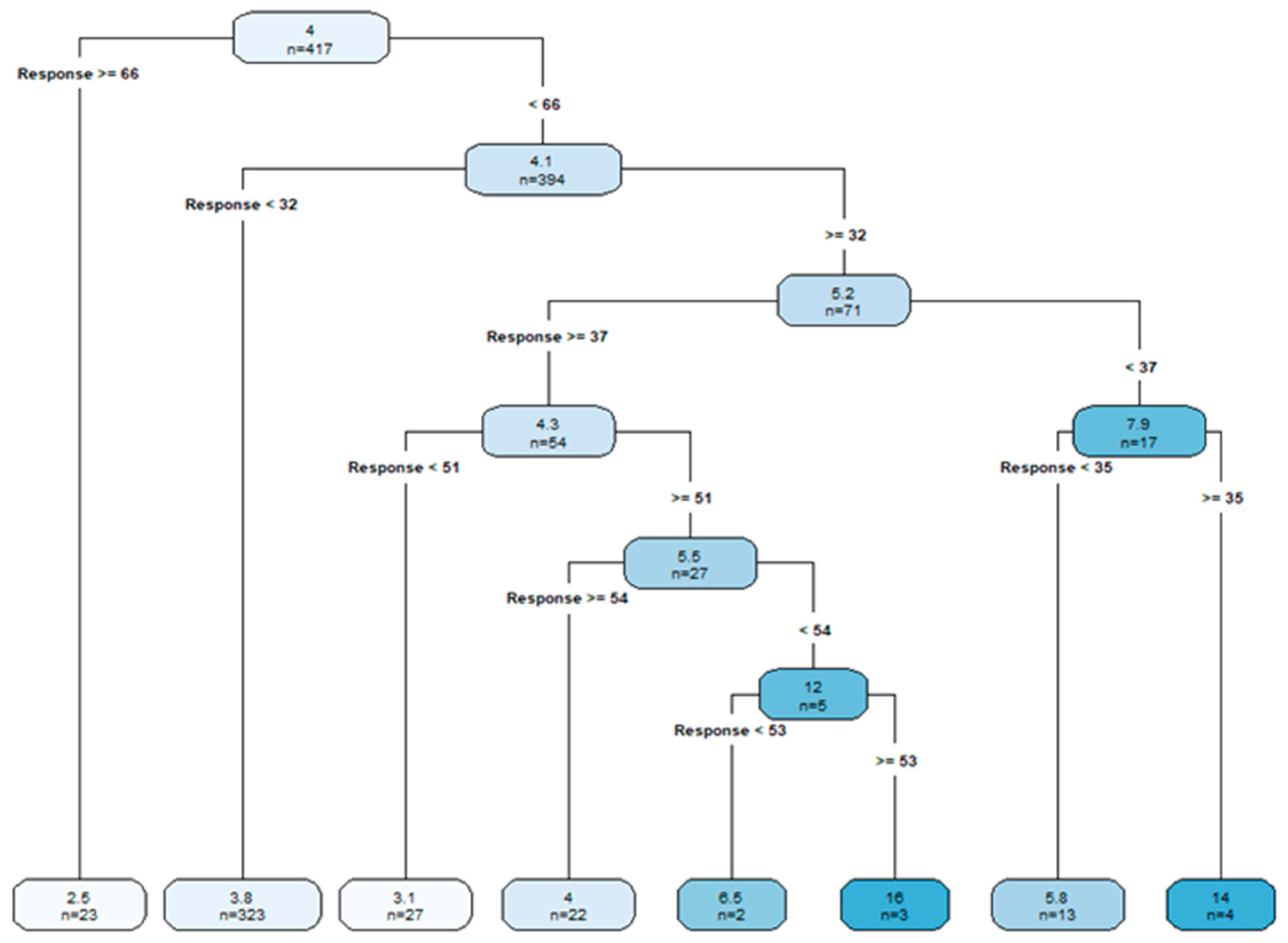
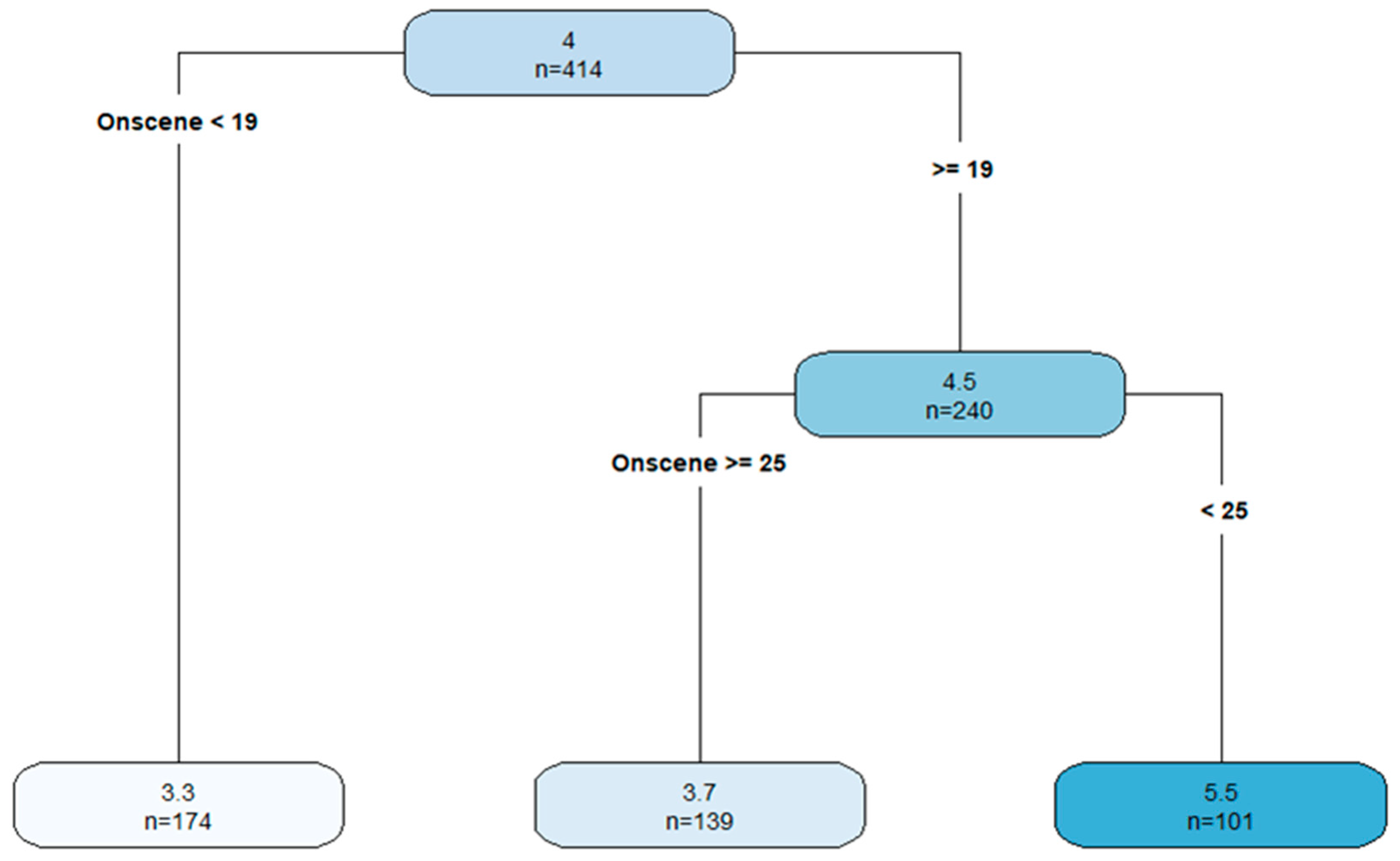
Background: One of the debating issues in trauma care is the effect of “golden hour” when it comes to patient treatment after major injury. Although there is consensus in the medical community that trauma is a time-sensitive issue, empirical analysis on clinical data often ends up with insignificant conclusions on the relationship between time after injury and definitive care. Especially, the literature largely focuses on the association between pre-hospital times and trauma patient mortality. Relationships between pre-hospital times and clinical outcomes such as operative intervention and the length of hospital stay, are relatively understudied. Method: Based on the records of 488 trauma patients admitted from 2017 to 2021 at an urban Level I trauma center, we investigated the impact of prehospital times on the risk of operative intervention, and the length of hospital stay, using machine learning techniques (decision trees) in conjunction with methods in statistical inference. Results: Controlling the Revised Trauma Score at 12 or above, the mean length of hospital stay is significantly shorter for patients who had response times (time between dispatch call and EMS arrival) below 32 minutes (p-value 0.05, 3.83 days vs 5.15 days). Patients with on-scene times (time between arrival and departure of EMS vehicle) below 19 minutes had significantly shorter hospital stays (p-value 0.00246, 3.25 days vs 4.47 days). Patients who arrived at the emergency department (total prehospital time) within 61 minutes had significantly shorter hospital stays (p-value 0.041, 3.63 days vs 4.43 days). In terms of operative intervention, patients with total pre-hospital time within 76 minutes had significantly lower risk of operative intervention (p-value 0.0119, 22.6% vs 32.9%). Conclusion: Although there may exist many confounding factors associated with the length of hospital stays and the risk of operative intervention, this study reveals significant data evidence supporting the existence of an optimal time point, the “golden hour” principle, in trauma care. It suggests the need for rapid responses to reduce the total pre-hospital time, which may significantly minimize the length of hospital stay and reduce the risk of operative interventions.
Keywords: 
;  ;  
Copyright: This open access article is published under a Creative Commons CC BY 4.0 license, which permit the free download, distribution, and reuse, provided that the author and preprint are cited in any reuse.
Prerpints.org logo

Preprints.org is a free preprint server supported by MDPI in Basel, Switzerland.

Subscribe

Disclaimer

Terms of Use

Privacy Policy

Privacy Settings

© 2026 MDPI (Basel, Switzerland) unless otherwise stated