Submitted:
04 February 2026
Posted:
05 February 2026
You are already at the latest version
Abstract
Keywords:
1. Introduction
2. Result
2.1. Phytochemical Profile of EB-WE
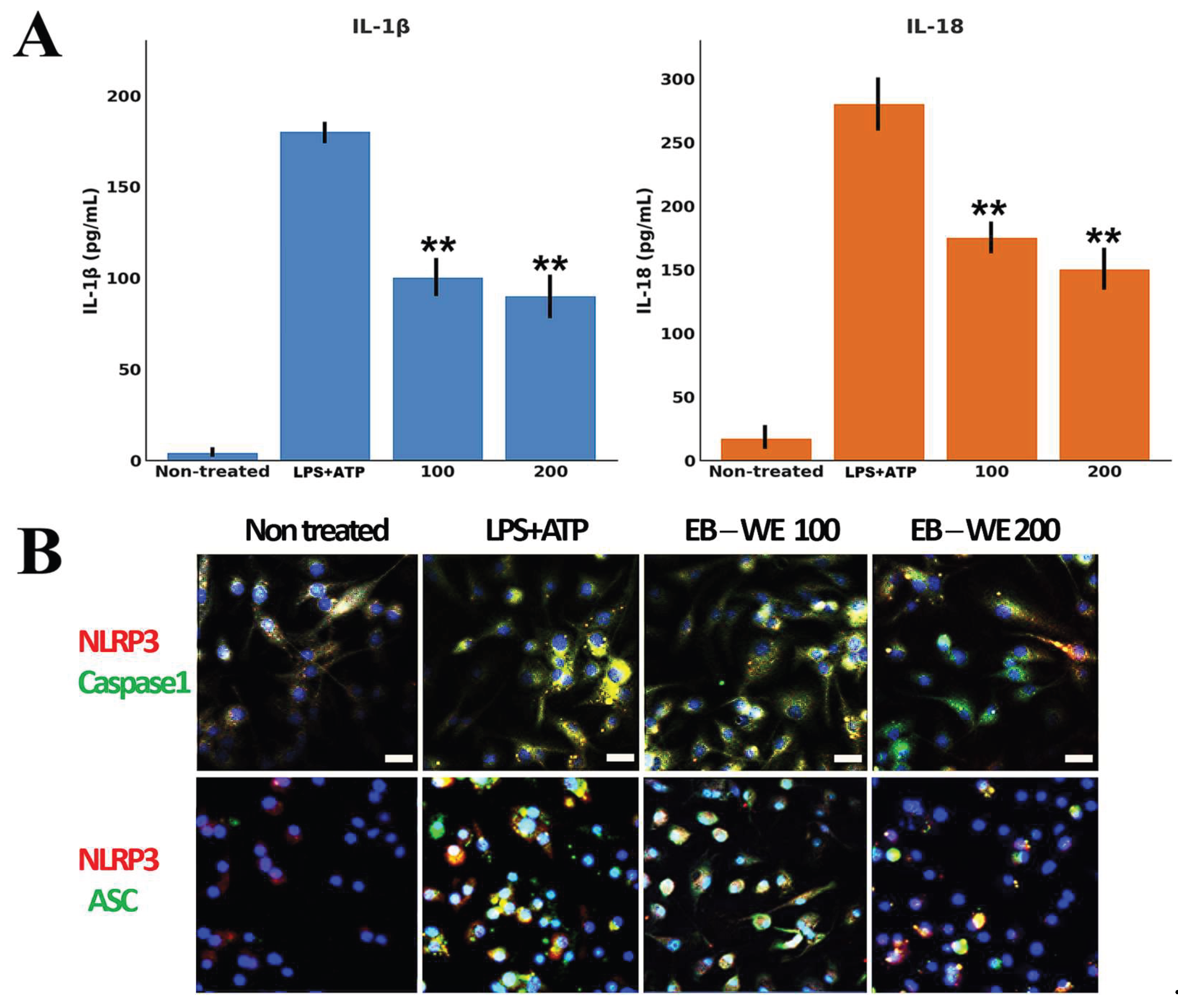
2.2. Inhibition of NLRP3 Inflammasome Formation by EB-WE in BMDMs
2.3. Western Blot Analysis of NLRP3-Related Proteins in the BMDM Model
2.4. EB-WE Attenuates ROS-Mediated NLRP3 Inflammasome Activation in BMDMs
2.5. Anti-Inflammatory Effects of EB-WE in the IBD Mouse Model
2.6. Histological and Clinical Changes in the IBD Model
2.7. EB-WE Suppresses Inflammatory and Apoptotic Signaling while Preserving Epithelial Barrier Integrity in DSS-Induced Colonic Tissue
2.8. Modulation of Redox Regulatory Proteins by EB-WE in Colon Tissue of the IBD Model
3. Discussion
3.1. ROS and NLRP3 Inflammasome: Priming and Oligomerization
3.2. Implications for Inflammation-Focused Mechanistic Analysis
3.3. NOX–iNOS Crosstalk and IBD: Inflammation Driven by Nitrosative Stress
3.4. Oxidative Damage and NLRP3: The Intimate Crosstalk Between Inflammation and Oxidative Stress
3.5. Translational Implications Supported by Human Transcriptomic Data
4. Materials & Methods
4.1. Preparation and Phytochemical Analysis of EB Hot Water Extract
4.2. BMDM Inflammation Induction and EB-WE Pretreatment—Cell Isolation and Culture
4.3. NLRP3 Inflammasome Activation
4.4. ELISA Analysis
4.5. Immunofluorescence (Confocal Microscopy)
4.6. Western Blot Analysis
4.7. In Vivo Induction of DSS-Induced Colitis and EB-WE Administration
4.8. Clinical Monitoring and Disease Activity Index (DAI)
4.9. Sample Collection and Analysis
4.10. Ethical Approval
4.11. Statistical Analysis
4.12. Abbreviations
Supplementary Materials
Author Contributions
Funding
Acknowledgments
References
- Ren, W.; Sun, Y.; Zhao, L.; Shi, X. NLRP3 inflammasome and its role in autoimmune diseases: A promising therapeutic target. Biomedicine & pharmacotherapy = Biomedecine & pharmacotherapie 2024, 175, 116679. [Google Scholar] [CrossRef]
- Zhang, W. J.; Li, K. Y.; Lan, Y.; Zeng, H. Y.; Chen, S. Q.; Wang, H. NLRP3 Inflammasome: A key contributor to the inflammation formation. Food and chemical toxicology: an international journal published for the British Industrial Biological Research Association 2023, 174, 113683. [Google Scholar] [CrossRef]
- Huang, Y.; Xu, W.; Zhou, R. NLRP3 inflammasome activation and cell death. Cellular & molecular immunology 2021, 18(9), 2114–2127. [Google Scholar] [CrossRef]
- Bauer, C.; Duewell, P.; Mayer, C.; Lehr, H. A.; Fitzgerald, K. A.; Dauer, M.; Tschopp, J.; Endres, S.; Latz, E.; Schnurr, M. Colitis induced in mice with dextran sulfate sodium (DSS) is mediated by the NLRP3 inflammasome. Gut 2010, 59(9), 1192–1199. [Google Scholar] [CrossRef] [PubMed]
- Zhang, G.; Chen, H.; Guo, Y.; Zhang, W.; Jiang, Q.; Zhang, S.; Han, L.; Chen, S.; Xue, R. Activation of Platelet NLRP3 Inflammasome in Crohn's Disease. Frontiers in pharmacology 2021, 12, 705325. [Google Scholar] [CrossRef]
- Ali, F. E. M.; Ibrahim, I. M.; Ghogar, O. M.; Abd-Alhameed, E. K.; Althagafy, H. S.; Hassanein, E. H. M. Therapeutic interventions target the NLRP3 inflammasome in ulcerative colitis: Comprehensive study. World journal of gastroenterology 2023, 29(6), 1026–1053. [Google Scholar] [CrossRef] [PubMed]
- Yang, J.; Wise, L.; Fukuchi, K. I. TLR4 Cross-Talk With NLRP3 Inflammasome and Complement Signaling Pathways in Alzheimer's Disease. Frontiers in immunology 2020, 11, 724. [Google Scholar] [CrossRef]
- Vince, J. E.; De Nardo, D.; Gao, W.; Vince, A. J.; Hall, C.; McArthur, K.; Simpson, D.; Vijayaraj, S.; Lindqvist, L. M.; Bouillet, P.; Rizzacasa, M. A.; Man, S. M.; Silke, J.; Masters, S. L.; Lessene, G.; Huang, D. C. S.; Gray, D. H. D.; Kile, B. T.; Shao, F.; Lawlor, K. E. The Mitochondrial Apoptotic Effectors BAX/BAK Activate Caspase-3 and -7 to Trigger NLRP3 Inflammasome and Caspase-8 Driven IL-1β Activation. Cell reports 2018, 25(9), 2339–2353.e4. [Google Scholar] [CrossRef]
- Singh, D. D. NLRP3 inflammasome: structure, mechanism, drug-induced organ toxicity, therapeutic strategies, and future perspectives. In RSC medicinal chemistry; Advance online publication, 2025; p. 10.1039/d5md00167f. [Google Scholar] [CrossRef]
- Wang, Q.; Hernández-Ochoa, E. O.; Viswanathan, M. C.; Blum, I. D.; Do, D. C.; Granger, J. M.; Murphy, K. R.; Wei, A. C.; Aja, S.; Liu, N.; Antonescu, C. M.; Florea, L. D.; Talbot, C. C., Jr.; Mohr, D.; Wagner, K. R.; Regot, S.; Lovering, R. M.; Gao, P.; Bianchet, M. A.; Wu, M. N.; Anderson, M. E. CaMKII oxidation is a critical performance/disease trade-off acquired at the dawn of vertebrate evolution. Nature communications 2021, 12(1), 3175. [Google Scholar] [CrossRef]
- Yosri, H.; El-Kashef, D. H.; El-Sherbiny, M.; Said, E.; Salem, H. A. Calycosin modulates NLRP3 and TXNIP-mediated pyroptotic signaling and attenuates diabetic nephropathy progression in diabetic rats; An insight. Biomedicine & pharmacotherapy = Biomedecine & pharmacotherapie 2022, 155, 113758. [Google Scholar] [CrossRef]
- Sylvester, A. L.; Zhang, D. X.; Ran, S.; Zinkevich, N. S. Inhibiting NADPH Oxidases to Target Vascular and Other Pathologies: An Update on Recent Experimental and Clinical Studies. Biomolecules 2022, 12(6), 823. [Google Scholar] [CrossRef]
- Taylor, J. P.; Tse, H. M. The role of NADPH oxidases in infectious and inflammatory diseases. Redox biology 2021, 48, 102159. [Google Scholar] [CrossRef] [PubMed]
- Sirokmány, G.; Donkó, Á.; Geiszt, M. Nox/Duox Family of NADPH Oxidases: Lessons from Knockout Mouse Models. Trends in pharmacological sciences 2016, 37(4), 318–327. [Google Scholar] [CrossRef]
- Sakamoto, T.; Imai, H. Hydrogen peroxide produced by superoxide dismutase SOD-2 activates sperm in Caenorhabditis elegans. The Journal of biological chemistry 2017, 292(36), 14804–14813. [Google Scholar] [CrossRef]
- Muro, P.; Zhang, L.; Li, S.; Zhao, Z.; Jin, T.; Mao, F.; Mao, Z. The emerging role of oxidative stress in inflammatory bowel disease. Frontiers in endocrinology 2024, 15, 1390351. [Google Scholar] [CrossRef]
- Nisimoto, Y.; Diebold, B. A.; Cosentino-Gomes, D.; Lambeth, J. D. Nox4: a hydrogen peroxide-generating oxygen sensor. Biochemistry 2014, 53(31), 5111–5120. [Google Scholar] [CrossRef]
- Martemucci, G.; Costagliola, C.; Mariano, M.; D’andrea, L.; Napolitano, P.; D’Alessandro, A. G. Free Radical Properties, Source and Targets, Antioxidant Consumption and Health. Oxygen 2022, 2(2), 48–78. [Google Scholar] [CrossRef]
- Robinson, K. M.; Beckman, J. S. Synthesis of peroxynitrite from nitrite and hydrogen peroxide. Methods in enzymology 2005, 396, 207–214. [Google Scholar] [CrossRef] [PubMed]
- Andrés, C. M. C.; Pérez de la Lastra, J. M.; Andrés Juan, C.; Plou, F. J.; Pérez-Lebeña, E. Impact of Reactive Species on Amino Acids-Biological Relevance in Proteins and Induced Pathologies. International journal of molecular sciences 2022, 23(22), 14049. [Google Scholar] [CrossRef] [PubMed]
- Choi, E. H.; Park, S. J. TXNIP: A key protein in the cellular stress response pathway and a potential therapeutic target. Experimental & molecular medicine 2023, 55(7), 1348–1356. [Google Scholar] [CrossRef]
- Lee, S. S.; Yoo, Y. C. NOX-NOS crosstalk in the liver-brain axis: Novel insights for redox regulation and neurodegenerative diseases. Redox biology 2025, 86, 103807. [Google Scholar] [CrossRef] [PubMed]
- Lee, S. H.; Lee, S. S.; Lee, G. Y.; Han, S. Y.; Kim, D. S.; Lee, B. H.; Yoo, Y. C. Endarachne binghamiae Extract Ameliorates Inflammatory Responses in Macrophages Through Regulation of MAPK, NF-kB and PI3K/AKT Pathways, and Prevents Acute Lung Injury in Mice. Life (Basel, Switzerland) 2025, 15(1), 88. [Google Scholar] [CrossRef]
- Lee, S.-S.; Lee, S.-H.; Kim, S.-Y.; Lee, G.-Y.; Han, S.-Y.; Lee, B.-H.; Yoo, Y.-C. Endarachne binghamiae Ameliorates Hepatic Steatosis, Obesity, and Blood Glucose via Modulation of Metabolic Pathways and Oxidative Stress. International Journal of Molecular Sciences 2025, 26(11), 5103. [Google Scholar] [CrossRef]
- Han, E.-J.; Fernando, I. P. S.; Kim, H.-S.; Lee, D.-S.; Kim, A.; Je, J.-G.; Seo, M.-J.; Jee, Y.-H.; Jeon, Y.-J.; Kim, S.-Y.; Ahn, G. (–)-Loliolide Isolated from Sargassum horneri Suppressed Oxidative Stress and Inflammation by Activating Nrf2/HO-1 Signaling in IFN-γ/TNF-α-Stimulated HaCaT Keratinocytes. Antioxidants 2021, 10(6), 856. [Google Scholar] [CrossRef]
- Islam, M. N.; Ishita, I. J.; Jin, S. E.; Choi, R. J.; Lee, C. M.; Kim, Y. S.; Jung, H. A.; Choi, J. S. Anti-inflammatory activity of edible brown alga Saccharina japonica and its constituents pheophorbide a and pheophytin a in LPS-stimulated RAW 264.7 macrophage cells. Food and chemical toxicology: an international journal published for the British Industrial Biological Research Association 2013, 55, 541–548. [Google Scholar] [CrossRef]
- Zhuang, W.; Wang, C.; Shi, X.; Qiu, S.; Zhang, S.; Xu, B.; Chen, M.; Jiang, W.; Dong, H.; Qiao, Y. MCMV triggers ROS/NLRP3-associated inflammasome activation in the inner ear of mice and cultured spiral ganglion neurons, contributing to sensorineural hearing loss. International journal of molecular medicine 2018, 41(6), 3448–3456. [Google Scholar] [CrossRef]
- Blacker, T. S.; Duchen, M. R. Investigating mitochondrial redox state using NADH and NADPH autofluorescence. Free radical biology & medicine 2016, 100, 53–65. [Google Scholar] [CrossRef]
- Xiao, W.; Wang, R. S.; Handy, D. E.; Loscalzo, J. NAD(H) and NADP(H) Redox Couples and Cellular Energy Metabolism. Antioxidants & redox signaling 2018, 28(3), 251–272. [Google Scholar] [CrossRef]
- Mercola, J. Reductive stress and mitochondrial dysfunction: The hidden link in chronic disease. Free radical biology & medicine 2025, 233, 118–131. [Google Scholar] [CrossRef]
- Tian, T.; Wang, Z.; Zhang, J. Pathomechanisms of oxidative stress in inflammatory bowel disease and potential antioxidant therapies. Oxidative Medicine and Cellular Longevity 2017, 2017, 4535194. [Google Scholar] [CrossRef]
- Yu, T.; Wan, P.; Zhu, X. D.; et al. Inhibition of NADPH oxidase activities ameliorates DSS-induced colitis. Biochemical Pharmacology 2018, 158, 126–133. [Google Scholar] [CrossRef] [PubMed]
- Oberacker, T.; Kraft, L.; Schanz, M.; Latus, J.; Schricker, S. The importance of thioredoxin-1 in health and disease. Antioxidants 2023, 12(5), 1078. [Google Scholar] [CrossRef]
- Morgan, M. J.; Liu, Z. Crosstalk of reactive oxygen species and NF-κB signaling. Cell Research 2011, 21(1), 103–115. [Google Scholar] [CrossRef]
- Pan, L. L.; Ren, Z.; Liu, Y.; et al. A novel danshensu derivative ameliorates experimental colitis by modulating NADPH oxidase 4-dependent NLRP3 inflammasome activation. Journal of Cellular and Molecular Medicine 2020, 24(22), 12955–12969. [Google Scholar] [CrossRef]
- Zhou, R.; Tardivel, A.; Thorens, B.; Choi, I.; Tschopp, J. Thioredoxin-interacting protein links oxidative stress to inflammasome activation. Nature Immunology 2010, 11(2), 136–140. [Google Scholar] [CrossRef]
- Chen, H.; Guan, B.; Chen, S.; Yang, D.; Shen, J. Peroxynitrite activates NLRP3 inflammasome and contributes to hemorrhagic transformation and poor outcome in ischemic stroke with hyperglycemia. Free Radical Biology and Medicine 2021, 165, 171–183. [Google Scholar] [CrossRef]
- Ziehr, B. K.; MacDonald, J. A. Regulation of NLRPs by reactive oxygen species: A story of crosstalk. Biochimica et biophysica acta. Molecular cell research 2024, 1871(8), 119823. [Google Scholar] [CrossRef]
- Long, Y.; Liu, X.; Tan, X. Z.; Jiang, C. X.; Chen, S. W.; Liang, G. N.; He, X. M.; Wu, J.; Chen, T.; Xu, Y. ROS-induced NLRP3 inflammasome priming and activation mediate PCB 118- induced pyroptosis in endothelial cells. Ecotoxicology and environmental safety 2020, 189, 109937. [Google Scholar] [CrossRef] [PubMed]
- Jia, J.; Liu, Y.; Zhang, X.; Liu, X.; Qi, J. Regulation of iNOS expression by NF-κB in human lens epithelial cells treated with high levels of glucose. Investigative ophthalmology & visual science 2013, 54(7), 5070–5077. [Google Scholar] [CrossRef]
- Singer, I. I.; Kawka, D. W.; Scott, S.; et al. Inducible nitric oxide synthase and nitrotyrosine expression in colonic epithelium in inflammatory bowel disease. Gastroenterology 1996, 111(4), 871–885. [Google Scholar] [CrossRef]
- Banskota, S.; Wang, H.; Kwon, Y. H.; Gautam, J.; Haq, S.; Grondin, J.; Steinberg, G. R.; Khan, W. I. Inhibition of NADPH Oxidase (NOX) 2 Mitigates Colitis in Mice with Impaired Macrophage AMPK Function. Biomedicines 2023, 11(5), 1443. [Google Scholar] [CrossRef]
- Li, X.; Cai, W.; Lee, K.; Liu, B.; Deng, Y.; Chen, Y.; Zhang, X.; He, J. C.; Zhong, Y. Puerarin attenuates diabetic kidney injury through the suppression of NOX4 expression in podocytes. Scientific reports 2017, 7(1), 14603. [Google Scholar] [CrossRef]
- Matrullo, G.; Filomeni, G.; Rizza, S. Redox regulation of focal adhesions. Redox biology 2025, 80, 103514. [Google Scholar] [CrossRef] [PubMed]
- Lundberg, J. O.; Weitzberg, E. Nitric oxide signaling in health and disease. Cell 2022, 185(16), 2853–2878. [Google Scholar] [CrossRef]
- Schreiber, O.; Petersson, J.; Waldén, T.; Ahl, D.; Sandler, S.; Phillipson, M.; Holm, L. iNOS-dependent increase in colonic mucus thickness in DSS-colitic rats. PloS one 2013, 8(8), e71843. [Google Scholar] [CrossRef] [PubMed]
- Dijkstra, G.; Moshage, H.; van Dullemen, H. M.; de Jager-Krikken, A.; Tiebosch, A. T.; Kleibeuker, J. H.; Jansen, P. L.; van Goor, H. Expression of nitric oxide synthases and formation of nitrotyrosine and reactive oxygen species in inflammatory bowel disease. The Journal of pathology 1998, 186(4), 416–421. [Google Scholar] [CrossRef]
- Yoshihara, E.; Masaki, S.; Matsuo, Y.; Chen, Z.; Tian, H.; Yodoi, J. Thioredoxin/Txnip: redoxisome, as a redox switch for the pathogenesis of diseases. Frontiers in immunology 2014, 4, 514. [Google Scholar] [CrossRef] [PubMed]
- Lan, T.; Tao, A.; Xu, X.; Kvietys, P.; Rui, T. Peroxynitrite/PKR Axis Modulates the NLRP3 Inflammasome of Cardiac Fibroblasts. Frontiers in immunology 2020, 11, 558712. [Google Scholar] [CrossRef]
- Linillos-Pradillo, B.; Paredes, S. D.; Ortiz-Cabello, M.; Schlumpf, M.; Lichtensteiger, W.; Vara, E.; Tresguerres, J. A. F.; Rancan, L. Activation of NLRP3 Inflammasome in Liver of Long Evans Lactating Rats and Its Perinatal Effects in the Offspring after Bisphenol F Exposure. International journal of molecular sciences 2023, 24(18), 14129. [Google Scholar] [CrossRef]
- Qiang, R.; Li, Y.; Dai, X.; Lv, W. NLRP3 inflammasome in digestive diseases: From mechanism to therapy. Frontiers in immunology 2022, 13, 978190. [Google Scholar] [CrossRef]
- Zhen, Y.; Zhang, H. NLRP3 Inflammasome and Inflammatory Bowel Disease. Frontiers in immunology 2019, 10, 276. [Google Scholar] [CrossRef]
- Yu, T.; Wan, P.; Zhu, X. D.; Ren, Y. P.; Wang, C.; Yan, R. W.; Guo, Y.; Bai, A. P. Inhibition of NADPH oxidase activities ameliorates DSS-induced colitis. Biochemical pharmacology 2018, 158, 126–133. [Google Scholar] [CrossRef] [PubMed]
- Herfindal, A. M.; Rocha, S. D. C.; Papoutsis, D.; Bøhn, S. K.; Carlsen, H. The ROS-generating enzyme NADPH oxidase 1 modulates the colonic microbiota but offers minor protection against dextran sulfate sodium-induced low-grade colon inflammation in mice. Free radical biology & medicine 2022, 188, 298–311. [Google Scholar] [CrossRef]
- McCafferty, D. M. Peroxynitrite and inflammatory bowel disease. Gut 2000, 46(3), 436–439. [Google Scholar] [CrossRef]
- Barrett, T.; Wilhite, S. E.; Ledoux, P.; Evangelista, C.; Kim, I. F.; Tomashevsky, M.; Marshall, K. A.; Phillippy, K. H.; Sherman, P. M.; Holko, M.; Yefanov, A.; Lee, H.; Zhang, N.; Robertson, C. L.; Serova, N.; Davis, S.; Soboleva, A. NCBI GEO: archive for functional genomics data sets--update. Nucleic acids research 2013, 41(Database issue), D991–D995. [Google Scholar] [CrossRef]
- Arijs, I.; De Hertogh, G.; Lemaire, K.; Quintens, R.; Van Lommel, L.; Van Steen, K.; Leemans, P.; Cleynen, I.; Van Assche, G.; Vermeire, S.; Geboes, K.; Schuit, F.; Rutgeerts, P. Mucosal gene expression of antimicrobial peptides in inflammatory bowel disease before and after first infliximab treatment. PloS one 2009, 4(11), e7984. [Google Scholar] [CrossRef]
- Nashef, A.; Matthias, M.; Weiss, E.; Loos, B. G.; Jepsen, S.; van der Velde, N.; Uitterlinden, A. G.; Wellmann, J.; Berger, K.; Hoffmann, P.; Laudes, M.; Lieb, W.; Franke, A.; Dommisch, H.; Schäfer, A.; Houri-Haddad, Y.; Iraqi, F. A. Translation of mouse model to human gives insights into periodontitis etiology. Scientific reports 2020, 10(1), 4892. [Google Scholar] [CrossRef]
- Ruttkies, C.; Schymanski, E. L.; Wolf, S.; Hollender, J.; Neumann, S. MetFrag relaunched: incorporating strategies beyond in silico fragmentation. Journal of Cheminformatics 2016, 8(1), 3. [Google Scholar] [CrossRef] [PubMed]
- Wang, M.; Carver, J. J.; Phelan, V. V.; Sanchez, L. M.; Garg, N.; Peng, Y.; Dorrestein, P. C. Sharing and community curation of mass spectrometry data with Global Natural Products Social Molecular Networking. Nature Biotechnology 2016, 34(8), 828–837. [Google Scholar] [CrossRef] [PubMed]
- Dührkop, K.; Fleischauer, M.; Ludwig, M.; Aksenov, A. A.; Melnik, A. V.; Meusel, M.; Böcker, S. SIRIUS 4: a rapid tool for turning tandem mass spectra into metabolite structure information. Nature Methods 2019, 16(4), 299–302. [Google Scholar] [CrossRef]










| Identified Compounds | Monoisotopic Mass (Da) | Formula | Observed Mass (Da) | Observed m/z | Mass Error (mDa) | Mass Error (ppm) | RT (min) | Detector Counts | Adducts | Score | MS/MS Fragments |
|---|---|---|---|---|---|---|---|---|---|---|---|
| ES+ (Positive Ionization Mode) | |||||||||||
| Pyropheophorbide A | 534.2631 | C₃₃H₃₄N₄O₃ | 534.2627 | 535.2699 | -0.4 | -0.8 | 22.44 | 556,053 | +H, +Na | 0.875 | 223.12, 355.19, 435.25, 447.22 |
| Digiprolactone (Loliolide) | 196.1099 | C₁₁H₁₆O₃ | 196.11 | 197.1173 | 0.1 | 0.5 | 6.43 | 102,239 | +H, +Na | 0.906 | 105.12, 133.1, 179.11 |
| Adenosine | 267.0968 | C₁₀H₁₃N₅O₄ | 267.0968 | 268.1041 | 0.1 | 0.2 | 1.36 | 86,691 | +H, +Na | 0.98 | 136.06 |
| Allitol | 182.079 | C₆H₁₄O₆ | 182.0789 | 205.0681 | -0.1 | -0.6 | 0.57 | 35,257 | +Na | 0.736 | 111.05, 182.09 |
| 6α-Acetoxy-5-epilimonin | 542.2516 | C₃₀H₃₈O₉ | 542.2542 | 565.2434 | 2.6 | 4.6 | 22.8 | 26,387 | +Na | 0.85 | 256.2, 268.2, 503.2 |
| 3-Tert-butyl-4-methoxyphenol | 180.115 | C₁₁H₁₆O₂ | 180.1151 | 181.1224 | 0.1 | 0.3 | 10.43 | 25,850 | +H, +Na | 0.78 | 108, 137.2, 166.8 |
| ES- (Negative Ionization Mode) | |||||||||||
| Monogalactosyldiacylglycerol | 766.4867 | C₄₂H₇₀O₁₂ | 766.4898 | 765.4825 | 3.1 | 4 | 27.89 | 20,566,572 | -H | 0.89 | 225, 317, 537.3 |
| Putative galactolipid (MGDG/DGDG-related) | 764.4711 | C₄₂H₆₈O₁₂ | 764.4747 | 763.4675 | 3.7 | 4.8 | 25.55 | 1,220,709 | -H | 0.86 | 125, 303.2, 561.2 |
| Vachanic acid methyl ester | 266.1882 | C₁₆H₂₆O₃ | 266.1883 | 311.1865 | 0.1 | 0.3 | 12.2 | 161,942 | +HCOO | 0.82 | 155.1, 247.2, 267.2 |
| 18:3 Lyso-MGDG | 598.3142 | C₃₄H₄₆O₉ | 598.3114 | 597.3041 | -2.8 | -4.7 | 17.44 | 163,431 | -H | 0.86 | 153, 281.2, 481.2 |
| 2-Pentadecanone | 226.2297 | C₁₅H₃₀O | 226.2295 | 271.2277 | -0.2 | -0.7 | 19.23 | 103,008 | +HCOO, -H | 0.65 | 221.2, 225.2 |
| Helveticoside | 534.6527 | C₂₉H₄₂O₉ | 579.2838 | 579.2838 | 2.7 | 4.7 | 16.75 | 88,100 | +HCOO | 0.77 | 225, 279.23, 319.23 |
| Abbreviation | Full Term |
|---|---|
| AP1 | Activator Protein 1 |
| ASC | Apoptosis-associated speck-like protein containing a CARD |
| ATP | Adenosine Triphosphate |
| BAX | Bcl-2-associated X protein |
| BCL2 | B-cell lymphoma 2 |
| BMDM | Bone Marrow-Derived Macrophage |
| CAT | Catalase |
| COX2 | Cyclooxygenase 2 |
| CaMKII | Ca2+/Calmodulin-dependent Protein Kinase II |
| Caspase-1 | Cysteine-aspartic protease 1 |
| DAI | Disease Activity Index |
| DAMPs | Damage-Associated Molecular Patterns |
| DCFDA | 2′,7′-Dichlorodihydrofluorescein diacetate |
| DSS | Dextran Sulfate Sodium |
| EB-WE | Endarachne binghamiae Water Extract |
| ERK | Extracellular signal-Regulated Kinase |
| GRX | Glutaredoxin |
| GSH | Glutathione |
| IBD | Inflammatory Bowel Disease |
| IFN-γ | Interferon gamma |
| IL-18 | Interleukin-18 |
| IL-1β | Interleukin-1 beta |
| IκBα | Inhibitor of kappa B alpha |
| JNK | c-Jun N-terminal Kinase |
| LPS | Lipopolysaccharide |
| MAPK | Mitogen-Activated Protein Kinase |
| MMP9 | Matrix Metalloproteinase 9 |
| NADK | NAD + kinase |
| NADPH | Nicotinamide Adenine Dinucleotide Phosphate (reduced form) |
| NF-κB | Nuclear Factor kappa-light-chain-enhancer of activated B cells |
| NLRP3 | NACHT, LRR and PYD domains-containing protein 3 |
| NOX | NADPH Oxidase |
| NQO | NAD(P)H Quinone Dehydrogenase |
| ONOO⁻ | Peroxynitrite |
| PAMPs | Pathogen-Associated Molecular Patterns |
| PRDX | Peroxiredoxin |
| ROS | Reactive Oxygen Species |
| RelA | v-rel avian reticuloendotheliosis viral oncogene homolog A |
| SOD | Superoxide Dismutase |
| SREBP2 | Sterol Regulatory Element-Binding Protein 2 |
| TLR4 | Toll-like Receptor 4 |
| TNF-α | Tumor Necrosis Factor alpha |
| TRX | Thioredoxin |
| TUNEL | Terminal deoxynucleotidyl transferase dUTP nick end labeling |
| TXNIP | Thioredoxin-interacting protein |
| UHPLC-QTOF-LC-MS/MS | Ultra-High Performance Liquid Chromatography-Quadrupole Time-of-Flight Liquid Chromatography-Mass Spectrometry/Mass Spectrometry |
| iNOS | inducible Nitric Oxide Synthase |
| p38 | p38 Mitogen-Activated Protein Kinase |
Disclaimer/Publisher’s Note: The statements, opinions and data contained in all publications are solely those of the individual author(s) and contributor(s) and not of MDPI and/or the editor(s). MDPI and/or the editor(s) disclaim responsibility for any injury to people or property resulting from any ideas, methods, instructions or products referred to in the content. |
© 2026 by the authors. Licensee MDPI, Basel, Switzerland. This article is an open access article distributed under the terms and conditions of the Creative Commons Attribution (CC BY) license.
