Preprint
Article

This version is not peer-reviewed.

NetworkGuard: An Edge-Based Virtual Network Sensing Architecture for Real-Time Security Monitoring in Smart Home Environments

Submitted:

30 January 2026

Posted:

02 February 2026

You are already at the latest version

Abstract
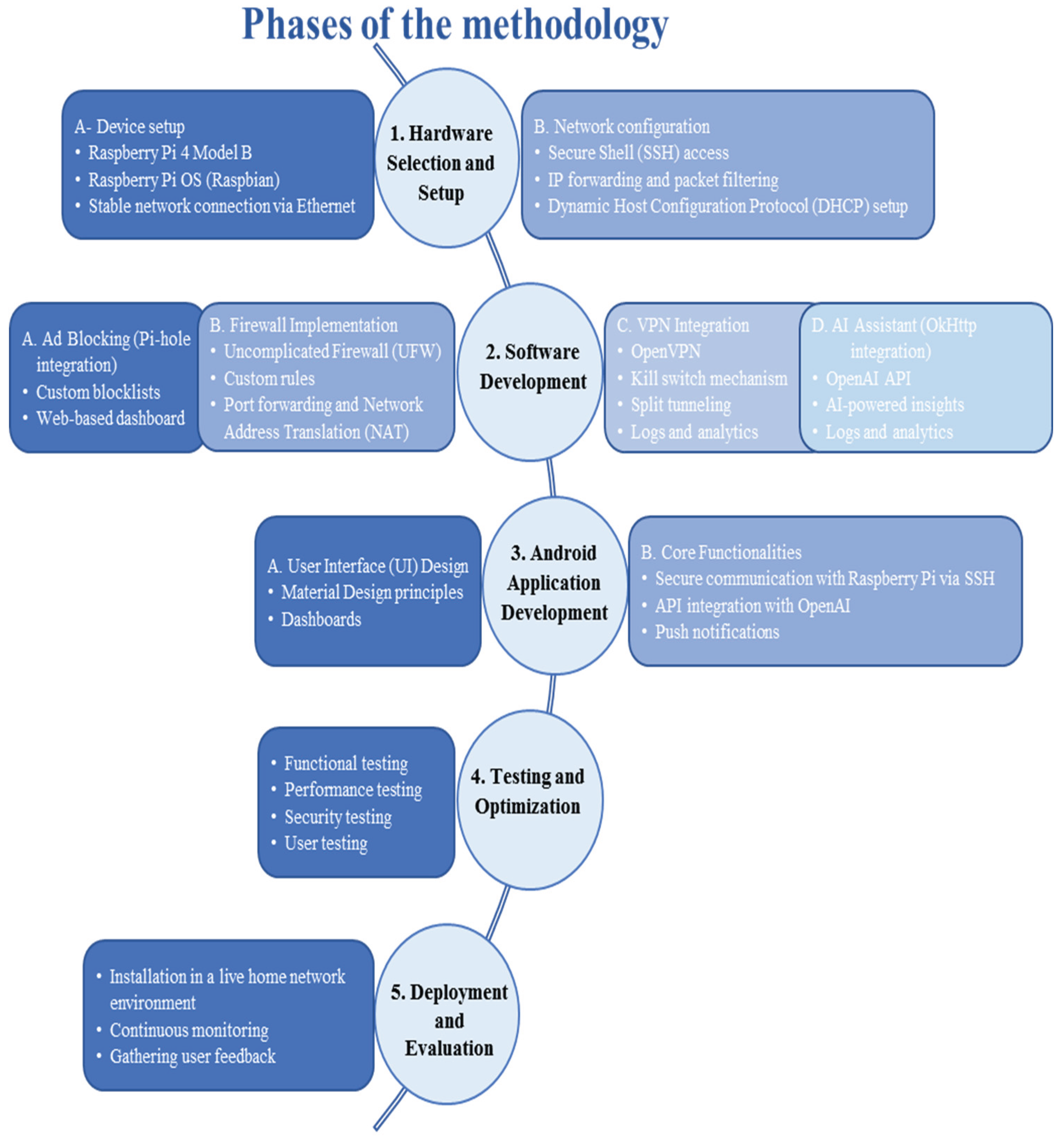
NetworkGuard is a distributed and modular edge-based virtual network sensing architecture intended to enhance smart home environments' usability, security, and performance. As a virtual network sensing platform, the system continuously gathers and examines firewall logs, packet-level traffic statistics, DNS queries, and edge latency measurements. NetworkGuard incorporates DNS-level ad blocking, adaptive firewall enforcement, encrypted VPN tunnels, and AI-powered biometric authentication. It is based on a cheap Raspberry Pi and is controlled via an Android interface. The suggested integration of architecture delivers secure-by-design security through scalable cryptographic algorithms and AI-based solutions, striking a compromise be-tween usability and technological robustness. NetworkGuard offers multilayered protection that goes beyond static router firewalls or browser-level ad blocks by combining open-source solutions like Pi-hole, UFW, and Open-VPN under a single control interface. Improved ad-blocking effectiveness (from 81% to 97%) and decreased VPN latency are demonstrated by experimental evaluation under typical residential traffic situations, all while preserving steady system performance. Effective threat filtering is confirmed by controlled simulations of DNS spoofing, port scanning, and VPN disconnection. According to these findings, NetworkGuard is a scalable and adaptable edge-based network sensing system that allows for real-time security monitoring with low latency and little resource overhead. As such, it is appropriate for residential and Internet of Things settings that demand edge-based cybersecurity sensing and real-time network awareness.
Keywords: 
;  ;  ;  ;  ;  ;  
Copyright: This open access article is published under a Creative Commons CC BY 4.0 license, which permit the free download, distribution, and reuse, provided that the author and preprint are cited in any reuse.
Prerpints.org logo

Preprints.org is a free preprint server supported by MDPI in Basel, Switzerland.

Subscribe

Disclaimer

Terms of Use

Privacy Policy

Privacy Settings

© 2026 MDPI (Basel, Switzerland) unless otherwise stated