Submitted:
13 January 2026
Posted:
19 January 2026
You are already at the latest version
Abstract
Keywords:
1. Introduction
1.1. Review of Literature
1.2. Objectives
- To study the effect of GICTA on adolescents’ perceptual, attitudinal and behavioural adaptations in higher secondary education.
- To investigate the effect of GICTA on adolescent boys’ and girls’ perceptual, attitudinal and behavioural adaptations in higher secondary education.
- To examine the effect of GICTA on adolescents’ perceptual, attitudinal and behavioral adaptations and their relationship in higher secondary education.
- To analyse stream and dimension wise effect of GICTA on adolescents’ perceptual, attitudinal and behavioral adaptations and their relationship in higher secondary education.
1.3. Hypotheses
2. Methodology
2.1. Design
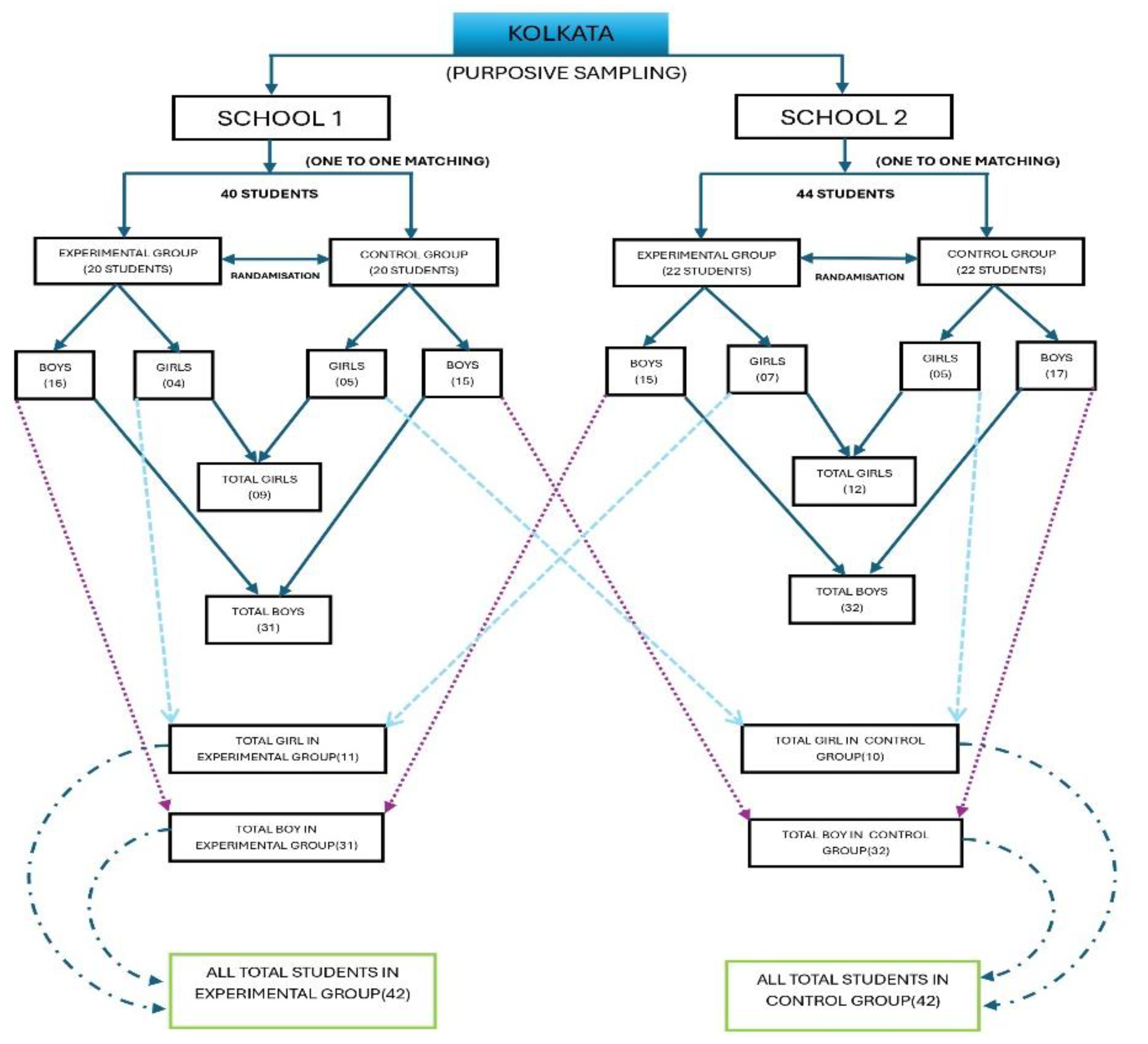
2.2. Sample

2.3. Tools
2.4. Procedure of Data Collection
3. Result and Analysis
3.1. Hypothesis1
3.2. Hypothesis2
3.3. Hypothesis3
3.4. Hypothesis4
3.5. Hypothesis5
3.6. Hypothesis6
3.7. Hypothesis7
3.8. Hypothesis8
3.9. Hypothesis9

3.10. Major Findings
4. Discussion
5. Conclusion
References
- Abbass, K., Qasim, M. Z., Song, H., Murshed, M., Mahmood, H., & Younis, I. (2022). A review of the global climate change impacts, adaptation, and sustainable mitigation measures. Environmental science and pollution research, 29(28), 42539-42559. [CrossRef]
- Abowardah, E. S., Labib, W., Aboelnagah, H., & Nurunnabi, M. (2024). Students’ perception of sustainable development in higher education in Saudi Arabia. Sustainability, 16(4), 1483. [CrossRef]
- Adhikari, A., Biswas, S., & Dandapat, A. K. (2023). Green ICT: Promoting sustainability in higher secondary schools. Web of Semantic: Universal Journal on Innovative Education, 2(6), 270-276.
- Adnyana, I. M. D. M., Mahendra, K. A., & Raza, S. M. (2023). The importance of green education in Indonesia: An analysis of opportunities and challenges. Education Specialist, 1(2), 61-68. https://DOI:10.59535/es.v1i2.168.
- Aguilar-Gomez, S., Cardenas, J. C., Galindo, C., Rodriguez-Arenas, J., & Vlasak-Gonzalez, D. (2025). Gender gaps in knowledge, attitudes, and practices related to environmental degradation in Colombia. Environmental Research: Climate, 4(2), 025004. [CrossRef]
- Ajina, A. S., Islam, D. M. Z., Zamil, A. M., & Khan, K. (2024). Understanding green IT adoption: TAM and dual-lens of innovation resistance. Cogent Business & Management, 11(1), 2403646. [CrossRef]
- Alhassn, I., Asiamah, N., Opuni, F. F., & Alhassan, A. (2022). The Likert scale: Exploring the unknowns and their potential to mislead the world. UDS International Journal of Development, 9(2), 867-880. https://doi.10.47740/586.UDSIJD6i.
- Alofaysan, H., Radulescu, M., Dembińska, I., & Mohammed, K. S. (2024). The effect of digitalization and green technology innovation on energy efficiency in the European Union. Energy Exploration & Exploitation, 42(5), 1747-1762. https://doi:10.1177/01445987241253621.
- Angelaki, M. E., Karvounidis, T., Kolega, E., & Douligeris, C. (2024, May). Greek ICT school teachers’ perceptions and awareness toward embedding sustainability and green informatics into the ICT curricula. In 2024 IEEE Global Engineering Education Conference (EDUCON) (pp. 1-9). IEEE. https://DOI:10.1109/EDUCON60312.2024.10578772.
- Areepattamannil, S., & Khine, M. S. (2017). Early adolescents’ use of information and communication technologies (ICTs) for social communication in 20 countries: Examining the roles of ICT-related behavioral and motivational characteristics. Computers in Human Behavior, 73, 263-272. [CrossRef]
- Arshad, H. M., Saleem, K., Shafi, S., Ahmad, T., & Kanwal, S. (2020). Environmental awareness, concern, attitude and behavior of university students: A comparison across academic disciplines. Polish journal of environmental studies, 30(1), 561-570. https://DOI:10.15244/pjoes/122617.
- Aulina, C. N., Arianto, F., Salim, A., & Sholihah, F. M. (2025). Fostering environmental awareness and social attitudes in early childhood through green-tech project-based learning and teacher guidance. International Journal of Information and Education Technology, 15(11), 2394-2404. https://doi:10.18178/ijiet.2025.15.11.2435.
- Benzehaf, B., Razkane, H., & Benzehaf, O. (2025). Exploring university students’ perceptions and engagement in environmental awareness and sustainable practices. Discover Environment, 3(1), 247. [CrossRef]
- Bhardwaj, A., & Parveen, H. (2024). Intellectual property in the age of climate change: Balancing innovation and sustainability through green technology. The Academic, 2(12), 672-691.
- Biancolin, M., Rotaris, L., & Pernot, D. (2025). Willingness to pay for sustainable delivery: Evidence from young consumers in Italy and Norway. Transportation Research Part A: Policy and Practice, 199, 104580. [CrossRef]
- Billanes, Y. K. L., & Accad, M. F. (2025). Exploring educators’ practices on the green ICT and the school energy consumption and maintenance. International Journal of Research and Innovation in Social Science, 9(14), 1121-1151. https://dx.doi.org/10.47772/IJRISS.2025.914MG0085.
- Bogerd, N. V. D., Dijkstra, S. C., Koole, S. L., Seidell, J. C., & Maas, J. (2021). Greening the room: A quasi-experimental study on the presence of potted plants in study rooms on mood, cognitive performance, and perceived environmental quality among university students. Journal of Environmental Psychology, 73, 101557. [CrossRef]
- Booth, M. Z., Roberts, A. C., Gerard, J. M., & Gilfillan, B. H. (2022). Young adolescent perceptions of school climate and self-efficacy: The intersectionality of race and gender. RMLE Online, 45(10), 1-16. [CrossRef]
- Borgonovi, F., Pokropek, M., & Pokropek, A. (2023). Relations between academic boredom, academic achievement, ICT use, and teacher enthusiasm among adolescents. Computers & Education, 200, 104807. [CrossRef]
- Carvajal-Morales, J. M., León-Plúas, E. E., Valenzuela-Cobos, J. D., & Guevara-Viejó, F. (2024). Educational design in the adoption of ICT for sustainable digital learning in social and business sciences: A structural equation model. Sustainability, 16(23), 10674. [CrossRef]
- Castelli, T. M., & Longaray, A. A. (2022). Analysis of green technology information from the perspective of individual’s socio-environmental awareness. Ambiente & Sociedade, 25(2), e01632. [CrossRef]
- Chakraborty, S., & Thakur, N. (2024). Reflections of adult learners on binge-watching and its detrimental impact on the environment in West Bengal, India. Cogent Education, 11(1), 2428895. [CrossRef]
- Cheng, W., Li, Q., Wu, Q., Ye, F., & Jiang, Y. (2024). Digital capability and green innovation: The perspective of green supply chain collaboration and top management’s environmental awareness. Heliyon, 10(11). [CrossRef]
- Cubillas-Para, C., Tomaseti-Solano, E., & Madrid-Guijarro, A. (2024). How do the perception of the technological and symbolic dimensions and the social context affect the green consumer adoption process of eco-innovations? Business Strategy and the Environment, 33(3), 2533–2545. [CrossRef]
- Dalvi-Esfahani, M., Alaedini, Z., Nilashi, M., Samad, S., Asadi, S., & Mohammadi, M. (2020). Students’ green information technology behavior: Beliefs and personality traits. Journal of cleaner production, 257, 120406. [CrossRef]
- Dezdar, S. (2017). Green information technology adoption: Influencing factors and extension of theory of planned behavior. Social Responsibility Journal, 13(2), 292-306. [CrossRef]
- Díaz-López, C., Serrano-Jimenez, A., Chacartegui, R., Becerra-Villanueva, J. A., Molina-Huelva, M., & Barrios-Padura, A. (2023). Sensitivity analysis of trends in environmental education in schools and its implications in the built environment. Environmental development, 45, 100795. [CrossRef]
- Doncheva, J., Ivanova, G., & Oblokulov, D. J. (2024). Opportunities and challenges for the education of students with special educational needs in the digital environment: The new normal. Strategies for Policy in Science and Education, 32(5s), 140-151. [CrossRef]
- Dwivedi, Y. K., Hughes, L., Kar, A. K., Baabdullah, A. M., Grover, P., Abbas, R., ... & Wade, M. (2022). Climate change and COP26: Are digital technologies and information management part of the problem or the solution? An editorial reflection and call to action. International Journal of Information Management, 63, 102456. [CrossRef]
- Fakhrudin, I. A., Karyanto, P., & Ramli, M. (2018). Behavioral intention and its relationship with gender: A study of green school students in Surakarta, Indonesia. Journal of Physics: Conference Series,1022(1), 012043. https://DOI10.1088/1742-6596/1022/1/012043.
- Farjam, M., Nikolaychuk, O., & Bravo, G. (2019). Experimental evidence of an environmental attitude-behavior gap in high-cost situations. Ecological Economics, 166, 106434. [CrossRef]
- Fawehinmi, O., Yusliza, M. Y., Ogbeibu, S., Tanveer, M. I., & Chiappetta Jabbour, C. J. (2022). Academic employees’ green behaviour as praxis for bolstering environmental sustainable development: A linear moderated mediation evaluation. Business Strategy and the Environment, 31(7), 3470-3490. [CrossRef]
- Filho, W. L., Ayal, D. Y., Wall, T., Shiel, C., Paco, A., Pace, P., ... & Kovaleva, M. (2023). An assessment of attitudes and perceptions of international university students on climate change. Climate Risk Management, 39, 100486. [CrossRef]
- Fors, P., Kreps, D., O’Brien, A. (2024). Green IT: The evolution of environmental concerns within ICT policy, research and practice. In: Lynn, T., Rosati, P., Kreps, D., Conboy, K. (eds) Digital sustainability. Palgrave Studies in Digital Business & Enabling Technologies (pp. 25–48). Palgrave Macmillan, Cham. [CrossRef]
- Fraccascia, L., Ceccarelli, G., & Dangelico, R. M. (2023). Green products from industrial symbiosis: Are consumers ready for them?. Technological Forecasting and Social Change, 189, 122395. [CrossRef]
- Gnambs, T. (2021). The development of gender differences in information and communication technology (ICT) literacy in middle adolescence. Computers in Human Behavior, 114, 106533. [CrossRef]
- González-Zamar, M. D., Abad-Segura, E., López-Meneses, E., & Gómez-Galán, J. (2020). Managing ICT for sustainable education: Research analysis in the context of higher education. Sustainability, 12(19), 8254. [CrossRef]
- Government of India, Ministry of Education. (2022). India report – quality and innovation 2022. Department of School Education and Literacy. https://www.education.gov.in/sites/upload_files/mhrd/files/document-reports/Quality-and-Innovation-Report.pdf.
- Gupta, S., Kaushik, A., Sharma, M., & Jamwal, A. (2024). Sustainability in technology and green IT. International Journal for Research in Applied Science & Engineering Technology (IJRASET), 12(11), 279-284. [CrossRef]
- Haddock, A., Ward, N., Yu, R., & O’Dea, N. (2022). Positive effects of digital technology use by adolescents: A scoping review of the literature. International Journal of Environmental Research and Public Health, 19(21), 14009. [CrossRef]
- Hansen, J. E., Kharecha, P., Sato, M., Tselioudis, G., Kelly, J., Bauer, S. E., ... & Pokela, A. (2025). Global warming has accelerated: Are the united nations and the public well informed?. Environment: Science and Policy for Sustainable Development, 67(1), 6-44. [CrossRef]
- Hariyani, D., Hariyani, P., & Mishra, S. (2025). Digital technologies for the sustainable development goals. Green Technologies and Sustainability, 3(3), 100202. [CrossRef]
- Hassan, S. T., Danish, Wu, K., & Iqbal, K. (2025). Empowering sustainable development: green growth, digital economy, and gender equality in education to address energy poverty. International Journal of Sustainable Development & World Ecology, 32(8), 1–17. [CrossRef]
- He, W., Cai, Y., & Sun, X. (2026). A study on the impact of gamified online instructional models on green behavior intention in sustainable laboratory safety education. Sustainability, 18(1), 315. [CrossRef]
- Hejri, F. M., Radfar, R., Zohrabi, M., & RabieiPakdeh, Z. (2022). Empirical evaluation of Iranian CIO perspective with adoption of green information technology. Discrete Dynamics in Nature and Society, 2022(1), 3408915. [CrossRef]
- Hlaba, Z., & Shava, H. (2025). Consumer attention, green attitude, and climate change awareness in green purchase behaviour: Insights from an emerging economy. Sustainability, 17(23), 10859. [CrossRef]
- Hoffmann, R., Kanitsar, G., & Seifert, M. (2024). Behavioral barriers impede pro-environmental decision-making: Experimental evidence from incentivized laboratory and vignette studies. Ecological Economics, 225, 108347. [CrossRef]
- Joshi, A., Kale, S., Chandel, S., & Pal, D. K. (2015). Likert scale: Explored and explained. British journal of applied science & technology, 7(4), 396-403. https://doi.10.9734/BJAST/2015/14975.
- Kamarudin, S., Mohd, S. M., Zulkifli, N. N., Rosli, I., Alan, R., & Lepun, P. (2021). The cognizance of green computing concept and practices among secondary school students: A preliminary study. International Journal of Advanced Computer Science and Applications, 12(1), 307-312.
- Kirby, C. K., & Zwickle, A. (2021). Sustainability behaviors, attitudes, and knowledge: Comparing university students and the general public. Journal of Environmental Studies and Sciences, 11(4), 639-647. [CrossRef]
- Kirchner-Krath, J., Morschheuser, B., Sicevic, N., Xi, N., von Korflesch, H. F., & Hamari, J. (2024). Challenges in the adoption of sustainability information systems: A study on green IS in organizations. International Journal of Information Management, 77, 102754. [CrossRef]
- Kollab, W. M., & Yousef, Y. A. (2023). Exploring the relationship between green IT awareness and adoption: A case study of IT students in the Gaza Strip. Jurnal Sistem Informasi, 19(2), 61-78. [CrossRef]
- Kong, Y. (2021). The role of experiential learning on students’ motivation and classroom engagement. Frontiers in psychology, 12, 771272. [CrossRef]
- Kuang, H., Akmal, Z., & Li, F. (2022). Measuring the effects of green technology innovations and renewable energy investment for reducing carbon emissions in China. Renewable Energy, 197, 1-10. [CrossRef]
- Kumar, N. (2024). F-Test and Analysis of Variance (ANOVA) in Economics. Mikailalsys Journal of Mathematics and Statistics, 2(3), 102-113. [CrossRef]
- Kuş, M. (2025). A meta-analysis of the impact of technology related factors on students’ academic performance. Frontiers in Psychology, 16, 1524645. [CrossRef]
- Lamba, J. (2024). Gender disparities in green technology education and skill development. International Journal for Multidisciplinary Research (IJFMR), 6(6), 1-11. [CrossRef]
- Lampropoulos, I., Astara, O. E., Skordoulis, M., Panagiotakopoulou, K., & Papagrigoriou, A. (2024). The contribution of education and ICT knowledge in sustainable development perceptions: The case of higher education students in Greece. Journal of Human Resource and Sustainability Studies, 12(1), 15-31. [CrossRef]
- Lehner, M. (2025). A systematic literature review of time-use effects from increased ICT adoption and its consequences for lifestyle climate implications. Sustainability Science, 1-11. [CrossRef]
- Li, C., Wu, P., Shi, Y., & Liu, S. (2025). Bridging the gap between attitudes and behaviors in energy saving: An AI feedback perspective. Sustainable Futures, 10, 101568. [CrossRef]
- Li, Y., Wang, B., & Saechang, O. (2022). Is female a more pro-environmental gender? Evidence from China. International Journal of Environmental Research and Public Health, 19(13), 8002. [CrossRef]
- Liang, H., Hussain, M., & Iqbal, A. (2025). The dynamic role of green innovation adoption and green technology adoption in the digital economy: The mediating and moderating effects of creative enterprise and financial capability. Sustainability, 17(7), 3176. [CrossRef]
- Mhlongo, S., Mbatha, K., Ramatsetse, B., & Dlamini, R. (2023). Challenges, opportunities, and prospects of adopting and using smart digital technologies in learning environments: An iterative review. Heliyon, 9(6), e16348. https://doi:10.1016/j.heliyon.2023.e16348.
- Mishra, A., & Akman, I. (2014). Green information technology (GIT) and gender diversity. Environmental Engineering & Management Journal (EEMJ), 13(12), 2999-3007. https://DOI:10.30638/eemj.2014.338.
- Mishra, P., Singh, U., Pandey, C. M., Mishra, P., & Pandey, G. (2019). Application of student’s t-test, analysis of variance, and covariance. Annals of cardiac anaesthesia, 22(4), 407-411. https://doi:10.4103/aca.ACA_94_19.
- Mosca, O., Manunza, A., Manca, S., Vivanet, G., & Fornara, F. (2024). Digital technologies for behavioral change in sustainability domains: a systematic mapping review. Frontiers in Psychology, 14, 1234349. [CrossRef]
- Msambwa, M. M., & Daniel, K. (2024). A systematic literature review on the ICT integration in teaching and learning: Lessons for an effective integration in Tanzania. European Journal of Education, 59(4), e12696. [CrossRef]
- Naini, S. R., Mekapothula, R. R., Jain, R., & Manohar, S. (2024). Redefining green consumerism: a diminutive approach to market segmentation for sustainability. Environmental Science and Pollution Research, 31(9), 12916-12932. [CrossRef]
- Nusraningrum, D., Widyanty, W., Indrajaya, S., Soonsan, N., Sangthong, S., & Pattanapokinsakul, K. (2024). Improving e-learning mediating green innovation and green technology for green management practice. Discover Sustainability, 5(1), 263. [CrossRef]
- Ogiemwonyi, O. (2024). Determinants of green behavior (Revisited): A comparative study. Resources, Conservation & Recycling Advances, 22, 200214. [CrossRef]
- Ojo, A. O., Raman, M., & Downe, A. G. (2019). Toward green computing practices: A Malaysian study of green belief and attitude among information technology professionals. Journal of cleaner production, 224, 246-255. [CrossRef]
- Oswald, T. K., Rumbold, A. R., Kedzior, S. G., & Moore, V. M. (2020). Psychological impacts of “screen time” and “green time” for children and adolescents: A systematic scoping review. PloS one, 15(9), e0237725. [CrossRef]
- Peng, X. Y., Fu, Y. H., & Zou, X. Y. (2024). Gender equality and green development: A qualitative survey. Innovation and Green Development, 3(1), 100089. [CrossRef]
- Podder, S. K., & Samanta, D. (2022). Green computing practice in ICT-based methods. International Journal of Web-Based Learning and Teaching Technologies, 17(4). [CrossRef]
- Qazi, A., Hasan, N., Abayomi-Alli, O., Hardaker, G., Scherer, R., Sarker, Y., ... & Maitama, J. Z. (2022). Gender differences in information and communication technology use & skills: A systematic review and meta-analysis. Education and information technologies, 27(3), 4225-4258. [CrossRef]
- Qin, X., Muskat, B., Ambrosini, V., Mair, J., & Chih, Y. Y. (2025). Green innovation implementation: A systematic review and research directions. Journal of Management, 52(1), 255-282. [CrossRef]
- Radu, L. D. (2016). Determinants of green ICT adoption in organizations: a theoretical perspective. Sustainability, 8(8), 731. [CrossRef]
- Rakha, A. H. (2025) Cooperative learning with QR codes technology: enhancing cognitive achievement and attitudes among students. Front. Educ. 10:1655913. [CrossRef]
- Ramli, S. A., Chew, B. C., & Saptari, A. (2021). Factors in adopting green information technology: A qualitative study in Malaysia. Pertanika Journal of Science & Technology, 29(3), 1431 - 1450. [CrossRef]
- Ramli, Y., Permana, D., Soelton, M., Yuliantini, T., Wibowo, A., Kartini, D., & Ali, A. J. (2025). The effects of green technology, energy efficiency and environmental concerns to improve sustainable environment: Moderating role of the organizational awareness. International Journal of Energy Economics and Policy, 15(2), 102–111. [CrossRef]
- Ramstetter, L., & Habersack, F. (2019). Do women make a difference? Analysing environmental attitudes and actions of members of the European Parliament. Environmental Politics, 29(6), 1063–1084. [CrossRef]
- Rashid, R. A. A., & Shafie, M. S. (2018). Green ICT and environmental sustainability: Awareness of Malaysian teachers. International Journal of Engineering & Technology, 7(4.38), 1012-1016. https://DOI:10.14419/ijet.v7i4.38.27628.
- Roy, S. K. (2023). Impact of green factors on undergraduate students’ green behavioral intentions: A hybrid two-stage modeling approach. Heliyon, 9(10), e20630. [CrossRef]
- Ruiu, M. L., Ruiu, G., Ragnedda, M., & Addeo, F. (2026). The intersection of digital practices and environmental orientations: Exploring digital-environmental habitus. Journal of Information, Communication and Ethics in Society, 24(1), 1-30. [CrossRef]
- Salles, A. C., Lunardi, G. L., & Thompson, F. (2022). A framework proposal to assess the maturity of green IT in organizations. Sustainability, 14(19), 12348. [CrossRef]
- Shah, H. (2023). Beyond smart: How ICT is enabling sustainable cities of the future. Sustainability, 15(16), 12381. [CrossRef]
- Shahzad, M., Qu, Y., Rehman, S. U., & Zafar, A. U. (2022). Adoption of green innovation technology to accelerate sustainable development among manufacturing industry. Journal of Innovation & Knowledge, 7(4), 100231. [CrossRef]
- Singh, O. P., & Singh, P. (2018). Green technologies in ICT sector for development: A path to environmental sustainability. International Journal of Technology, 9(1), 35-43.
- Soriano-Sánchez, J. G. (2025). The impact of ICT on primary school students’ natural science learning in support of diversity: Ameta-analysis. Education Sciences, 15(6), 690. [CrossRef]
- Su, J., & Yang, W. (2023). A systematic review of integrating computational thinking in early childhood education. Computers and Education Open, 4, 100122. [CrossRef]
- Suryawanshi, K., & Narkhede, S. (2014). Green ICT at higher education institution: Solution for sustenance of ICT in future. International Journal of Computer Applications, 107(14), 35-38.
- Suryawanshi, K., & Narkhede, S. (2015). Green ICT for sustainable development: A higher education perspective. Procedia computer science, 70, 701-707. [CrossRef]
- Świątkowski, W., Surret, F. L., Henry, J., Buchs, C., Visintin, E. P., & Butera, F. (2024). Interventions promoting pro-environmental behaviors in children: A meta-analysis and a research agenda. Journal of Environmental Psychology, 96, 102295. [CrossRef]
- Tanujaya, B., Prahmana, R. C. I., & Mumu, J. (2022). Likert scale in social sciences research: Problems and difficulties. FWU Journal of Social Sciences, 16(4), 89-101. https://doi.10.51709/19951272/Winter2022/7.
- Tariq, M. S., & Khalid, A. (2023). Placing green IT awareness and practices among universities’ librarians: A NAT perspective. The Journal of Academic Librarianship, 49(5), 102770. [CrossRef]
- Thabit, T. H., Ahmed, H. A. S., & Jasim, Y. A. (2021). The impact of green ICT adoption in organizations of developing countries. Al-riyada for Business Economics Journal, 7(1), 9-18.
- Tobishima, S. (2020). Gender and socioeconomic differences in adolescents’ perceived information and communication technology (ICT) competencies. Journal of Socio-Informatics, 13(1), 1-13. [CrossRef]
- Tudu, P. N., & Mishra, V. (2025). Toward smart and green: A sustainable IT-HRM framework. Technological Forecasting and Social Change, 218, 124201. [CrossRef]
- UNESCO Global education monitoring report team. (2023). Global education monitoring report, 2023: technology in education: A tool on whose terms? UNESCO. [CrossRef]
- UNESCO. (2024). Global education monitoring report 2024: Gender report—Technology on her terms. UNESCO. [CrossRef]
- United Nations Educational, Scientific and Cultural Organization. (2023). Key data on girls’ and women’s right to education. UNESCO. https://www.unesco.org/en/articles/key-data-girls-and-womens-right-education.
- United Nations. (2024). Digital economy report 2024: Shaping an environmentally sustainable and inclusive digital future. United Nations. https://unctad.org/system/files/official-document/der2024_en.pdf.
- Vaishnav, P. (2023). Implications of green technologies for environmental justice. Annual Review of Environment and Resources, 48(1), 505-530. [CrossRef]
- Wadkar, S. K., Singh, K., Chakravarty, R., & Argade, S. D. (2016). Assessing the reliability of attitude scale by Cronbach’s alpha. Journal of Global Communication, 9(2), 113-117. https://doi:10.5958/0976-2442.2016.00019.7.
- Wang, H. Y., Lin, V., Hwang, G. J., & Liu, G. Z. (2019). Context-aware language-learning application in the green technology building: Which group can benefit the most?. Journal of Computer Assisted Learning, 35(3), 359-377. [CrossRef]
- Wang, J., Sun, X., Zhang, W., Gao, L., Lu, J., & Guo, Z. (2026). The effect of homophonic puns on green purchase intention: The mediating role of affiliative humor and the moderation of visual salience. Journal of Theoretical and Applied Electronic Commerce Research, 21(1), 17. [CrossRef]
- Wei, J., & Zhang, X. (2023). The role of big data in promoting green development: based on the quasi-natural experiment of the big data experimental zone. International Journal of Environmental Research and Public Health, 20(5), 4097. [CrossRef]
- Wu, J., Ahmad, S. F., Ali, Y. A., Al-Razgan, M., Awwad, E. M., & Ayassrah, A. Y. B. A. (2024). Investigating the role of green behavior and perceived benefits in shaping green car buying behavior with environmental awareness as a moderator. Heliyon, 10(9). [CrossRef]
- Xiao, Y., Liu, Y., & Hu, J. (2019). Regression analysis of ICT impact factors on early adolescents’ reading proficiency in five high-performing countries. Frontiers in psychology, 10, 1646. [CrossRef]
- Yoshinov, R., Trifonov, R., Pavlova, G., & Borissova, D. (2023). Effects of ICT on the environment and indicators for their measurement. International Journal of Environmental Engineering and Development, 1, 119-126. https://DOI:10.37394/232033.2023.1.14.
- Yu, R., Wang, M., & Hu, J. (2023). The relationship between ICT perceived competence and adolescents’ digital reading performance: A multilevel mediation study. Journal of Educational Computing Research, 61(4), 817-846. [CrossRef]
- Yudatama, U., Setiawan, A., & Sukmasetya, P. (2025). Analysis of success factors for green information technology implementation in the higher education sector in Indonesia. High Tech and Innovation Journal, 6(2), 501-523. [CrossRef]
- Zhao, Z., Gong, Y., Li, Y., Zhang, L., & Sun, Y. (2021). Gender-related beliefs, norms, and the link with green consumption. Frontiers in Psychology, 12, 710239. [CrossRef]
- Zhuo, Z., Ren, Z., & Zhu, Z. (2022). Attitude-behavior gap in green consumption behavior: a review. Journal of Economics, Management and Trade, 28(12), 12-28. [CrossRef]
- Zulkepeli, L., Fauzi, M. A., Suki N. M., Ahmad, M. H., Wider, W., & Rahamaddulla, S. R. (2024). Pro-environmental behavior and the theory of planned behavior: A state of the art science mapping. Management of Environmental Quality: An International Journal, 35(6), 1415–1433. [CrossRef]











| Pre Test | Post Test | N | (df) | SED | t- value | p- value | |||||
| M1 | SD1 | SEM1 | M2 | SD2 | SEM2 | ||||||
| Experimental Group | 46.79 | 17.85 | 2.75 | 71.64 | 8.25 | 1.27 | 42 | 41 | 2.280 | 10.9026 | 0.0001 |
| Control Group | 47.71 | 17.43 | 2.69 | 48.50 | 16.85 | 2.60 | 42 | 41 | 0.422 | 1.8606 | 0.0700 |
| Control Group (Post Test) |
Experimental Group (Post Test) |
(df) | SED | t- value | p- value | ||||||
| M1 | N1 | SD1 | SEM1 | M2 | N2 | SD2 | SEM2 | ||||
| 48.50 | 42 | 16.85 | 2.60 | 71.64 | 42 | 8.25 | 1.27 | 82 | 2.896 | 7.9924 | 0.0001 |
| Girls (Post Test) |
Boys (Post Test) |
N | (df) | SED | t- value | p- value | |||||||
| M1 | SD1 | SEM1 | N1 | M2 | SD2 | SEM2 | N2 | ||||||
| Experimental Group | 71.73 | 9.14 | 2.76 | 11 | 71.61 | 8.08 | 1.45 | 31 | 42 | 40 | 2.933 | 0.0390 | 0.9691 |
| Control Group | 37.20 | 12.02 | 3.80 | 10 | 52.03 | 16.72 | 2.96 | 32 | 42 | 40 | 5.719 | 2.5932 | 0.0132 |
| Pre Test | Post Test | N | (df) | SED | t- value | p- value | |||||
| M1 | SD1 | SEM1 | M2 | SD2 | SEM2 | ||||||
| Experimental Group | 62.45 | 9.59 | 1.48 | 77.74 | 6.88 | 1.06 | 42 | 41 | 1.402 | 10.9063 | 0.0001 |
| Control Group | 61.26 | 7.54 | 1.16 | 61.81 | 7.33 | 1.13 | 42 | 41 | 0.255 | 2.1434 | 0.0381 |
| Control Group (Post Test) |
Experimental Group (Post Test) |
(df) | SED | t- value | p- value | ||||||
| M1 | N1 | SD1 | SEM1 | M2 | N2 | SD2 | SEM2 | ||||
| 61.81 | 42 | 7.33 | 1.13 | 77.74 | 42 | 6.88 | 1.06 | 82 | 1.551 | 10.2697 | 0.0001 |
| Girls (Post Test) |
Boys (Post Test) |
N | (df) | SED | t- value | p- value | |||||||
| M1 | SD1 | SEM1 | N1 | M2 | SD2 | SEM2 | N2 | ||||||
| Experimental Group | 79.36 | 5.32 | 1.60 | 11 | 77.16 | 7.34 | 1.32 | 31 | 42 | 40 | 2.418 | 0.9108 | 0.3678 |
| Control Group | 55.80 | 4.52 | 1.43 | 10 | 62.97 | 7.52 | 1.33 | 32 | 42 | 40 | 2.521 | 2.8439 | 0.0070 |
| Pre Test | Post Test | N | (df) | SED | t- value | p- value | |||||
| M1 | SD1 | SEM1 | M2 | SD2 | SEM2 | ||||||
| Experimental Group | 61.29 | 8.93 | 1.38 | 79.07 | 5.49 | 0.85 | 42 | 41 | 1.343 | 13.2450 | 0.0001 |
| Control Group | 62.45 | 8.59 | 1.33 | 62.98 | 8.95 | 1.38 | 42 | 41 | 0.234 | 2.2363 | 0.0308 |
| Control Group (Post Test) |
Experimental Group (Post Test) |
(df) | SED | t- value | p- value | ||||||
| M1 | N1 | SD1 | SEM1 | M2 | N2 | SD2 | SEM2 | ||||
| 62.98 | 42 | 8.95 | 1.38 | 79.07 | 42 | 5.49 | 0.85 | 82 | 1.619 | 9.9391 | 0.0001 |
| Girls (Post Test) |
Boys (Post Test) |
N | (df) | SED | t- value | p- value | |||||||
| M1 | SD1 | SEM1 | N1 | M2 | SD2 | SEM2 | N2 | ||||||
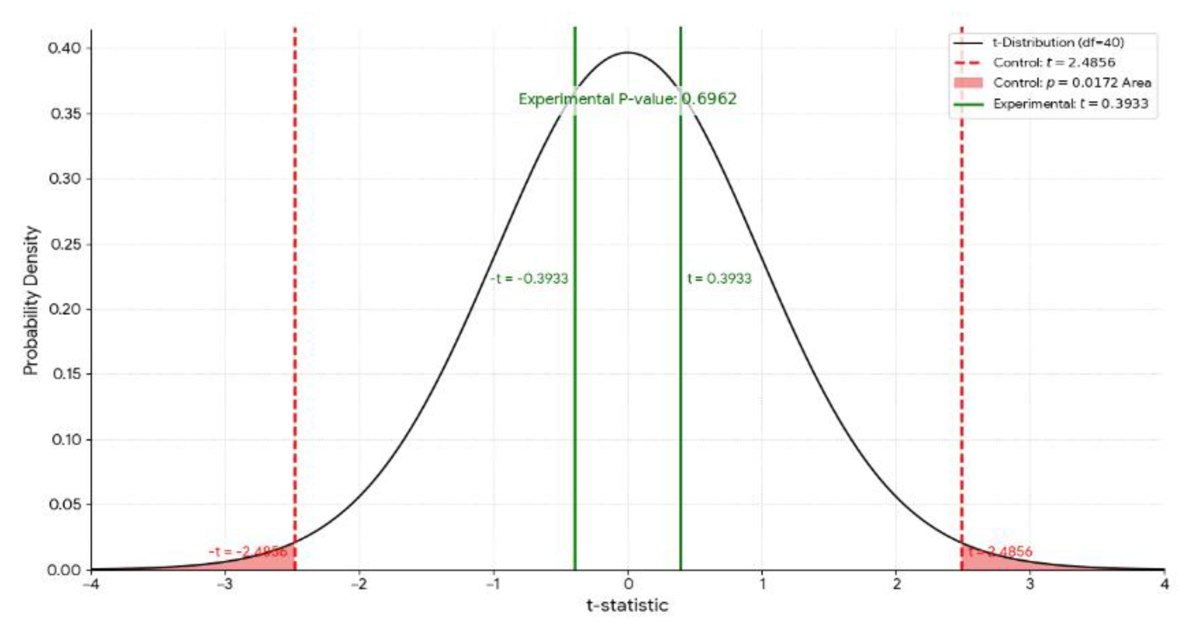
| Experimental Group | 79.64 | 4.39 | 1.32 | 11 | 78.87 | 5.88 | 1.06 | 31 | 42 | 40 | 1.946 | 0.3933 | 0.6962 |
| Control Group | 56.90 | 6.30 | 1.99 | 10 | 64.19 | 8.54 | 1.51 | 32 | 42 | 40 | 2.932 | 2.4856 | 0.0172 |
| Variables | Mean | SEM | N | SD | SED | df | t-value | p-value | ||||
| Perceptual Adaptation | M1 | 71.64 | SEM1 | 1.27 | N1 | 42 | SD1 | 8.25 | 1.003 | 41 | 6.0748 | 0.0001 p<0.05 |
| Attitudinal Adaptation | M2 | 77.74 | SEM2 | 1.06 | N2 | 42 | SD2 | 6.88 | ||||
| Perceptual Adaptation | M1 | 71.64 | SEM1 | 1.27 | N1 | 42 | SD1 | 8.25 | 0.843 | 41 | 8.8101 | 0.0001 p<0.05 |
| Behavioral Adaptation | M2 | 79.07 | SEM2 | 0.85 | N2 | 42 | SD2 | 5.49 | ||||
| Attitudinal Adaptation | M1 | 77.74 | SEM1 | 1.06 | N1 | 42 | SD1 | 6.88 | 0.548 |
41 | 2.4326 | 0.0194 P<0.05 |
| Behavioral Adaptation | M2 | 79.07 | SEM2 | 0.85 | N2 | 42 | SD2 | 5.49 | ||||
| Variables | Mean | SEM | N | SD | SED | df | t-value | p-value | |||||
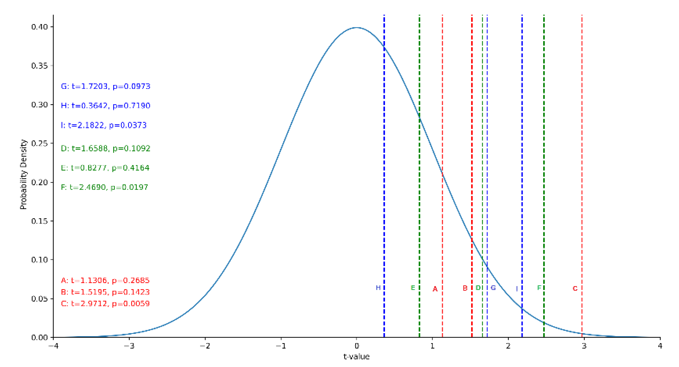
| Perceptual Adaptation | Arts | M1 | 68.12 | SEM1 | 1.58 | N1 | 17 | SD1 | 6.52 | 2.710 | 26 | 1.1306 | 0.2685 p>0.05 |
| Commerce | M2 | 71.18 | SEM2 | 2.33 | N2 | 11 | SD2 | 7.72 | |||||
| Science | M1 | 76.29 | SEM1 | 2.35 | N1 | 14 | SD1 | 8.78 | 3.359 | 23 | 1.5195 | 0.1423 p>0.05 |
|
| Commerce | M2 | 71.18 | SEM2 | 2.33 | N2 | 11 | SD2 | 7.72 | |||||
| Arts | M1 | 68.12 | SEM1 | 1.58 | N1 | 17 | SD1 | 6.52 | 2.749 | 29 | 2.9712 | 0.0059 P<0.05 |
|
| Science | M2 | 76.29 | SEM2 | 2.35 | N2 | 14 | SD2 | 8.78 | |||||
| Attitudinal Adaptation | Arts | M1 | 74.47 | SEM1 | 2.03 | N1 | 17 | SD1 | 8.37 | 2.785 | 26 | 1.6588 | 0.1092 p>0.05 |
| Commerce | M2 | 79.09 | SEM2 | 1.44 | N2 | 11 | SD2 | 4.76 | |||||
| Science | M1 | 80.64 | SEM1 | 1.22 | N1 | 14 | SD1 | 4.57 | 1.875 | 23 | 0.8277 | 0.4164 p>0.05 |
|
| Commerce | M2 | 79.09 | SEM2 | 1.44 | N2 | 11 | SD2 | 4.76 | |||||
| Arts | M1 | 74.47 | SEM1 | 2.03 | N1 | 17 | SD1 | 8.37 | 2.500 | 29 | 2.4690 | 0.0197 p<0.05 |
|
| Science | M2 | 80.64 | SEM2 | 1.22 | N2 | 14 | SD2 | 4.57 | |||||
| Behavioural Adaptation | Arts | M1 | 76.65 | SEM1 | 1.52 | N1 | 17 | SD1 | 6.28 | 2.160 | 26 | 1.7203 | 0.0973 p>0.05 |
| Commerce | M2 | 80.36 | SEM2 | 1.27 | N2 | 11 | SD2 | 4.23 | |||||
| Science | M1 | 81.00 | SEM1 | 1.18 | N1 | 14 | SD1 | 4.42 | 1.747 | 23 | 0.3642 | 0.7190 p>0.05 |
|
| Commerce | M2 | 80.36 | SEM2 | 1.27 | N2 | 11 | SD2 | 4.23 | |||||
| Arts | M1 | 76.65 | SEM1 | 1.52 | N1 | 17 | SD1 | 6.28 | 1.995 | 29 | 2.1822 | 0.0373 p <0.05 |
|
| Science | M2 | 81.00 | SEM2 | 1.18 | N2 | 14 | SD2 | 4.42 | |||||
| Domain | Source of Variation | df | Sum of Square | Mean Square | F-value (df1, df2) | P-value |
| GICTAS’ Stream-wise effect on adolescents’ perceptions, attitudes, and behavioral adaptations | Factor A – Rows (A) | 2 | 917.9573 | 458.9787 | 10.8244 (2,177) | 0.00004861 |
| Factor B – Columns (B) | 2 | 1317.5873 | 658.7937 | 15.5368 (2,117) | 0.000001037 | |
| Interaction AB | 4 | 87.5456 | 21.8864 | 0.5162 (4,117) | 0.724 | |
| Error | 117 | 4961.0447 | 42.4021 | |||
| Total | 125 | 7284.1349 | 58.2731 |
| Variables | Group | Pre Test | Post Test | N | df | SED | t- value | p- value | |||||
| Domain | Dimension | M1 | SD1 | SEM1 | M2 | SD2 | SEM2 | ||||||
| Perceptual Adaptation | pollution | Experimental | 14.71 | 5.88 | 0.91 | 22.79 | 2.82 | 0.43 | 42 | 41 | 0.789 | 10.2357 | <0.0001 |
| Control | 15.07 | 5.87 | 0.91 | 15.14 | 5.81 | 0.90 | 42 | 41 | 0.240 | 0.2982 | 0.7670 | ||
| Energy Efficiency | Experimental | 15.50 | 5.81 | 0.90 | 23.79 | 3.14 | 0.48 | 42 | 41 | 0.777 | 10.6589 | <0.0001 | |
| Control | 15.93 | 5.87 | 0.91 | 16.00 | 5.65 | 0.87 | 42 | 41 | 0.240 | 0.2982 | 0.7670 | ||
| Waste Management | Experimental | 16.57 | 6.33 | 0.98 | 25.07 | 2.64 | 0.41 | 42 | 41 | 0.798 | 10.6520 | <0.0001 | |
| Control | 16.71 | 5.86 | 0.90 | 17.36 | 5.56 | 0.86 | 42 | 41 | 0.241 | 2.6724 | 0.0108 | ||
| Attitudinal Adaptation | pollution | Experimental | 20.12 | 2.99 | 0.46 | 25.21 | 2.37 | 0.37 | 42 | 41 | 0.447 | 11.4062 | <0.0001 |
| Control | 19.81 | 2.42 | 0.37 | 20.05 | 2.53 | 0.39 | 42 | 41 | 0.101 | 2.3538 | 0.0235 | ||
| Energy Efficiency | Experimental | 20.95 | 3.31 | 0.51 | 26.14 | 2.34 | 0.36 | 42 | 41 | 0.482 | 10.7631 | <0.0001 | |
| Control | 20.38 | 2.55 | 0.39 | 20.64 | 2.48 | 0.38 | 42 | 41 | 0.113 | 2.3109 | 0.0259 | ||
| Waste Management | Experimental | 21.38 | 3.34 | 0.52 | 26.38 | 2.21 | 0.34 | 42 | 41 | 0.484 | 10.3228 | <0.0001 | |
| Control | 21.07 | 2.62 | 0.40 | 21.12 | 2.39 | 0.37 | 42 | 41 | 0.118 | 0.4042 | 0.6882 | ||
| Behavioural Adaptation | pollution | Experimental | 19.95 | 2.90 | 0.45 | 25.79 | 1.94 | 0.30 | 42 | 41 | 0.424 | 13.7521 | <0.0001 |
| Control | 20.38 | 2.75 | 0.42 | 20.71 | 3.00 | 0.46 | 42 | 41 | 0.106 | 3.1459 | 0.0031 | ||
| Energy Efficiency | Experimental | 20.48 | 3.01 | 0.46 | 26.52 | 1.81 | 0.28 | 42 | 41 | 0.436 | 13.8588 | <0.0001 | |
| Control | 20.81 | 2.83 | 0.44 | 20.93 | 3.05 | 0.47 | 42 | 41 | 0.098 | 1.2197 | 0.2295 | ||
| Waste Management | Experimental | 20.86 | 3.07 | 0.47 | 26.76 | 1.85 | 0.28 | 42 | 41 | 0.499 | 11.8216 | <0.0001 | |
| Control | 21.26 | 3.04 | 0.47 | 21.33 | 2.94 | 0.45 | 42 | 41 | 0.104 | 0.6839 | 0.4979 | ||
| Environmental Dimension | N | Perceptual Adaptation (M ± SD) |
Attitudinal Adaptation (M ± SD) |
Behavioural Adaptation (M ± SD) |
Pillai’s Trace | F (df₁, df₂) | p-value | Partial η² |
| Pollution | 42 | 22.79 ± 2.82 | 25.21 ± 2.37 | 25.79 ± 1.94 | ||||
| Energy Efficiency | 42 | 23.79 ± 3.14 | 26.14 ± 2.34 | 26.52 ± 1.81 | ||||
| Waste Management | 42 | 25.07 ± 2.64 | 26.38 ± 2.21 | 26.76 ± 1.85 | ||||
| Overall MANOVA | 0.1143 | 1.2175 (12, 369) | 0.2687 | 0.0381 |
| Domain | Source of Variation | Sum of Square | df | Mean Square | F value | p value |
| GICTAS’ effect on adolescents’ perceptions, attitudes, and behavioral adaptations | Between Groups | 1317.5874 | 2 | 658.7937 | 13.581 | 0.000004685 < 0.001 |
| Within Groups | 5966.5476 | 123 | 48.5085 | |||
| Corrected Total | 7284.135 | 125 | 58.2731 |
Disclaimer/Publisher’s Note: The statements, opinions and data contained in all publications are solely those of the individual author(s) and contributor(s) and not of MDPI and/or the editor(s). MDPI and/or the editor(s) disclaim responsibility for any injury to people or property resulting from any ideas, methods, instructions or products referred to in the content. |
© 2026 by the authors. Licensee MDPI, Basel, Switzerland. This article is an open access article distributed under the terms and conditions of the Creative Commons Attribution (CC BY) license (http://creativecommons.org/licenses/by/4.0/).
