Submitted:
30 December 2025
Posted:
31 December 2025
You are already at the latest version
Abstract
Keywords:
1. Introduction
2. Materials and Methods
2.1. Sample Collection and Preparation
2.2. Protein Analysis
2.2.1. Determination of the Protein Profile
2.2.2. Determination of Denaturation Rate of Active Protein
2.3. Analysis and Identification of the Volatile Organic Compounds (VOCs)
2.3.1. Extraction of Volatile Components by Solid-Phase Microextraction (HS-SPME-Arrow-GC-MS)
2.3.2. Identification and Quantification of Volatile Components
2.4. Quantitative Descriptive Analysis (QDA)
2.5. Statistical Analysis
3. Results and Discussion
3.1. Sample Composition and Protein Profile (Gel Electrophoresis)
3.1.1. Effects of Different Protein Compositions
3.1.2. HPLC Analysis of Whey Proteins
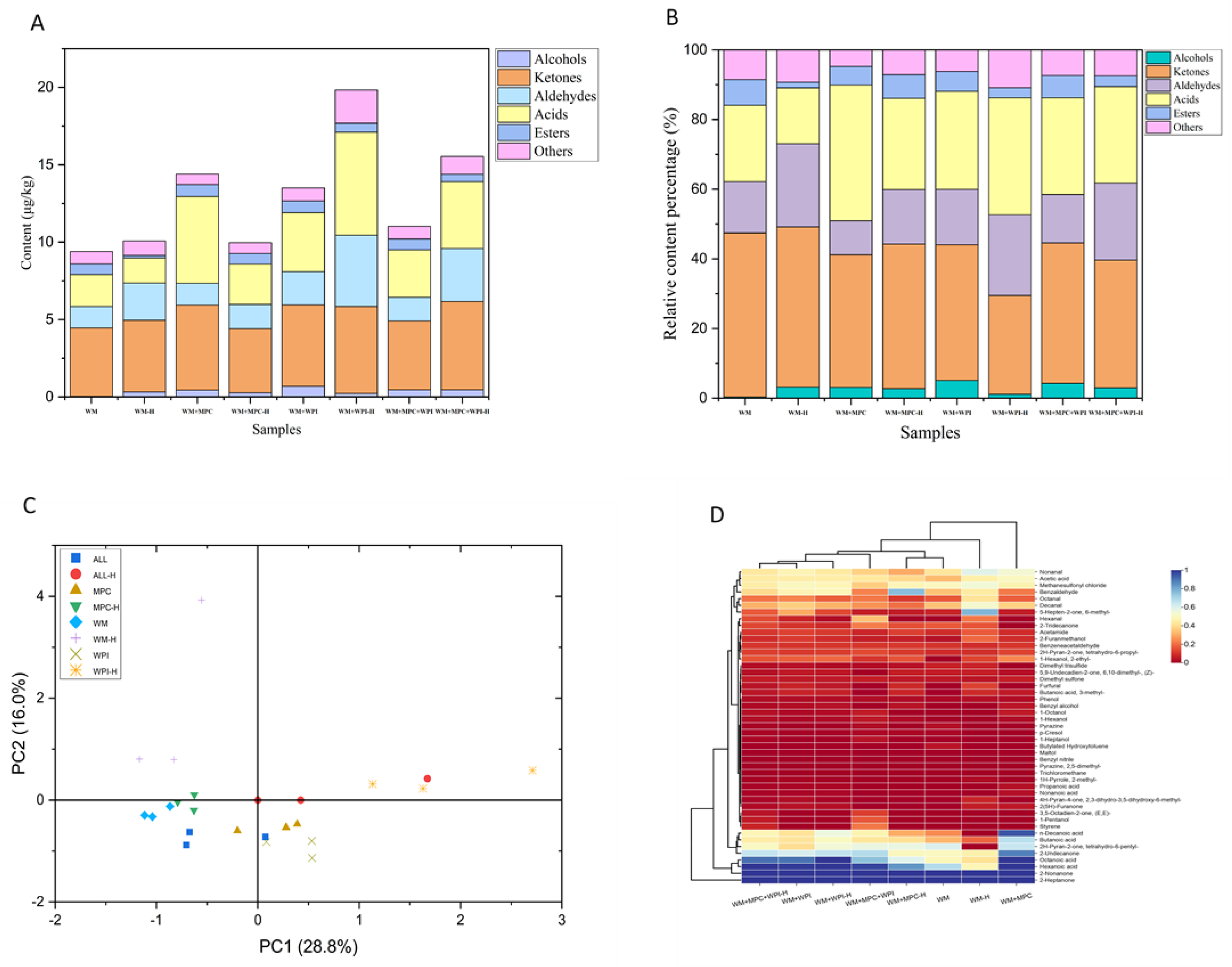
3.2. Analysis and Identification of the Volatile Organic Compounds (VOCs)
3.3. Sensory Characteristics
3.4. Correlation Analysis
4. Conclusion
Author Contributions
Funding
Institutional Review Board Statement
Informed Consent Statement
Data Availability Statement
Acknowledgments
Conflicts of Interest
References
- Walstra, P.; Lagrange, B.C. Global market for dairy proteins. J. Food Sci. 2015, 80, A16–A22. [Google Scholar] [CrossRef] [PubMed]
- Nagpal, R.; Behare, P.V.; Rana, R.; Kumar, A.; Kumar, M.; Arora, S.; Yadav, H. Bioactive peptides derived from milk proteins and their health beneficial potentials: An update. Food Funct. 2011, 2, 18–27. [Google Scholar] [CrossRef] [PubMed]
- Fickak, A.; Delaplace, G.; Andrieu, J.; Ronse, G. Effect of whey protein concentration on the fouling and cleaning of a heat transfer surface. J. Food Eng. 2011, 104, 323–331. [Google Scholar] [CrossRef]
- Smithers, G.W. Whey and whey proteins—From “gutter-to-gold”. Int. Dairy J. 2008, 18, 695–704. [Google Scholar] [CrossRef]
- Eshpari, H.T.; Perrechil, F.A.; Cunha, R.L. Changes in the physical properties, solubility, and heat stability of milk protein concentrates prepared from partially acidified milk. J. Dairy Sci. 2014, 97, 7394–7401. [Google Scholar] [CrossRef]
- Newstead, D.F.; Brown, A.A. The effects of heat treatment and pH on the heat stability of recombined evaporated milk. N. Z. J. Dairy Sci. Technol. 1975, 10, 113–118. [Google Scholar]
- Kessler, H.G.; Beyer, H.J. Thermal denaturation of whey proteins and its effect in dairy technology. Int. J. Biol. Macromol. 1991, 13, 165–173. [Google Scholar] [CrossRef]
- Cheng, L.J.; McCarthy, O.J. Viscosity of sweetened condensed milk concentrates: Effects of preheat treatment applied during powder manufacture. Aust. J. Dairy Technol. 2000, 55, 115–118. [Google Scholar]
- Krishna, T.C.; Najda, A.; Bains, A.; Tosif, M. M.; Papliński, R.; Kapłan, M.; Chawla, P. Influence of ultra heat treatment on properties of milk proteins. Polymers 2021, 13, 3164. [Google Scholar] [CrossRef]
- Singh, H.; Creamer, L.K. Denaturation, aggregation and heat stability of milk proteins during the manufacture of skim milk powder. J. Dairy Res. 1991, 58, 269–283. [Google Scholar] [CrossRef]
- Murphy, E.G.; Tobin, J.T.; Roos, Y.H.; Fenelon, M.A. A high-solids steam injection process for the manufacture of powdered infant milk formula. Food Bioprocess Technol. 2013, 6, 463–475. [Google Scholar] [CrossRef]
- Singh, H.; Havea, P. Thermal denaturation, aggregation and gelation of whey proteins. In Advanced Dairy Chemistry—1: Proteins; Fox, P.F., McSweeney, P.L.H., Eds.; Springer: New York, NY, USA, 2003; pp. 1261–1287. [Google Scholar]
- Walstra, P.; Jenness, R. Dairy Chemistry & Physics, 1st ed.; John Wiley & Sons: New York, NY, USA, 1984; p. xviii + 467. [Google Scholar]
- Havea, P.; Singh, H.; Creamer, L.K. Characterization of heat-induced aggregates of β-lactoglobulin, α-lactalbumin, and bovine serum albumin in a whey protein concentrate environment. J. Dairy Res. 2001, 68, 483–497. [Google Scholar] [CrossRef]
- Hong, Y.H.; Creamer, L.K. Changed protein structures of bovine β-lactoglobulin B and α-lactalbumin as a consequence of heat treatment. Int. Dairy J. 2002, 12, 345–359. [Google Scholar]
- Wijayanti, H.B.; Bansal, N.; Deeth, H.C. Stability of whey proteins during thermal processing: A review. Compr. Rev. Food Sci. Food Saf. 2014, 13, 1235–1251. [Google Scholar] [CrossRef]
- Zúñiga, R.N.; Tabilo-Munizaga, G.; Vega-Gálvez, A.; Miranda, M.; Pérez-Won, M. Kinetics of formation and physicochemical characterization of thermally induced β-lactoglobulin aggregates. J. Food Sci. 2010, 75, E261–E268. [Google Scholar] [PubMed]
- Law, A.J.R.; Leaver, J. Effect of protein concentration on rates of thermal denaturation of whey proteins in milk. J. Agric. Food Chem. 1997, 45, 4255–4261. [Google Scholar] [CrossRef]
- Huppertz, T.; Kelly, A.L. Advances in milk protein ingredients. In Innovations in Healthy and Functional Foods; Taylor & Francis Group: Boca Raton, FL, USA, 2012; pp. 363–389. [Google Scholar]
- Chandan, R.C. Dairy ingredients for food processing: An overview. In Dairy Ingredients for Food Processing; Wiley-Blackwell: Ames, IA, USA, 2011; pp. 3–33. [Google Scholar]
- Carr, A. J. The Functional Properties of Milk Protein Concentrates. Ph.D. Thesis, Massey University, Palmerston North, New Zealand, 1999. Available online: http://mro.massey.ac.nz/bitstream/handle/10179/2460/02_whole.pdf?sequence=1&isAllowed=y.
- Crowley, S.V.; Megemont, M.; Gazi, I.; Kelly, A.L.; Huppertz, T.; O’Mahony, J.A. Heat stability of reconstituted milk protein concentrate powders. Int. Dairy J. 2014, 37, 104–110. [Google Scholar] [CrossRef]
- Masters, K. Spray Drying Handbook, 4th ed.; Godwin: London, 1985. [Google Scholar]
- Quach, M.L.; Clapperton, J.; Fanning, S.; Rasmussen, J. Headspace sampling of whey protein concentrate solutions using solid-phase microextraction. Food Res. Int. 1999, 31, 371–379. [Google Scholar] [CrossRef]
- Davis, J.P.; Foegeding, E.A. Comparisons of the foaming and interfacial properties of whey protein isolate and egg white proteins. Colloids Surf. B Biointerfaces. 2007, 54, 200–210. [Google Scholar] [CrossRef]
- Morr, C.V.; Ha, E.Y.W. Whey Protein Concentrates and Isolates: Processing and Functional Properties. Crit. Rev. Food Sci. Nutr. 1993, 33, 431–476. [Google Scholar] [CrossRef]
- Zenker, H.; Raupbach, J.; Boeren, S.; Wichers, H.; Hettinga, K. The effect of low vs. high temperature dry heating on solubility and digestibility of cow’s milk protein. Food Hydrocoll. 2020, 109, 106105. [Google Scholar] [CrossRef]
- Bordin, G.; Raposo, F.C.; de la Calle, B.; Rodríguez, A.R. Identification and quantification of major bovine milk proteins by liquid chromatography. J. Chromatogr. A 2001, 928, 63–76. [Google Scholar] [CrossRef]
- Silva, R.C.A.; Ferreira, J.F.; Alvarenga, T.A.; Mattos, M.C.; Rocha, R.S.; Pimentel, T.C.; Esmerino, E.A.; Freitas, M.Q.; Cruz, A.G. Quantitative descriptive analysis in sensory evaluation of dairy products. J. Sens. Stud. 2018, 33, e12408. [Google Scholar]
- Patel, H.A.; Singh, H.; Anema, S.G.; Creamer, L.K. Effects of heat and high hydrostatic pressure treatments on the aggregation of whey proteins in whey protein concentrate solutions. Food N. Z. 2004, 4, 29–35. [Google Scholar]
- Considine, T.P.; Patel, H.A.; Anema, S.G.; Singh, H.; Creamer, L.K. Interactions of milk proteins during heat and high hydrostatic pressure treatments—A review. Innov. Food Sci. Emerg. Technol. 2007, 8, 1–23. [Google Scholar] [CrossRef]
- Livney, Y.D.; Dalgleish, D.G. Specificity of disulfide bond formation during thermal aggregation in solutions of β-lactoglobulin B and κ-casein A. J. Agric. Food Chem. 2004, 52, 5527–5532. [Google Scholar] [CrossRef]
- Haas, J.K.; Bork, J.; Ziegler, G.R.; Chen, W.; Drake, M.A. Effects of high-temperature, short-time pasteurization on milk and whey during commercial whey protein concentrate production. J. Dairy Sci. 2025, 108, 257–271. [Google Scholar] [CrossRef] [PubMed]
- Farrell, H.M. J. R.; Jimenez-Flores, R.; Bleck, G.T.; Brown, E.M.; Butler, J.E.; Creamer, L.K.; Hicks, C.L.; Hollar, C.M.; Ng-Kwai-Hang, K.F.; Swaisgood, H.E. Nomenclature of the proteins of cows’ milk. J. Dairy Sci. 2004, 87, 1641–1674. [Google Scholar] [CrossRef]
- Elgar, D.F.; Norris, C.S.; Ayers, J.S.; Pritchard, M.; Otter, D.E.; Palmano, K.P. Simultaneous separation and quantitation of the major bovine whey proteins including proteose peptone and caseinomacropeptide by reversed-phase high-performance liquid chromatography. J. Chromatogr. A 2000, 878, 183–196. [Google Scholar] [CrossRef]
- Permyakov, S.E.; Berliner, L.J.; Permyakov, E.A. α-Lactalbumin: Structure and function. FEBS Lett. 2000, 473, 269–274. [Google Scholar] [CrossRef] [PubMed]
- Corredig, M.; Dalgleish, D.G. The mechanisms of the heat-induced interaction of whey proteins with casein micelles in milk. Int. Dairy J. 1999, 9, 233–236. [Google Scholar] [CrossRef]
- Cadwallader, K.R.; Drake, M.A. Flavours and off-flavours in milk and dairy products. In Advanced Dairy Chemistry: Volume 3—Lactose, Water, Salts and Minor Constituents; McSweeney, P.L.H., Fox, P.F., Eds.; Springer: New York, NY, USA, 2009; pp. 631–690. [Google Scholar]
- Huang, Y.; Cao, H.; Pan, M.; Wang, C.; Sun, B.; Ai, N. Unraveling volatilomics profiles of milk products from diverse regions in China. Food Res. Int. 2024, 179, 114000. [Google Scholar] [CrossRef] [PubMed]
- Goss, M.; Kroll, J.H. Chamber studies of OH + dimethyl sulfoxide and dimethyl disulfide: Insights into the dimethyl sulfide oxidation mechanism. Atmos. Chem. Phys. 2024, 24, 1299–1314. [Google Scholar] [CrossRef] [PubMed]
- Hall, G.; Andersson, J.; Lingnert, H.; Olofsson, B. Flavor Changes in Whole Milk Powder during Storage: The Kinetics of the Formation of Volatile Fat Oxidation Products and Other Volatile Compounds. J. Food Qual. 1985, 7, 153–190. [Google Scholar] [CrossRef]
- Contarini, G.; Povolo, M. Volatile Fraction of Milk: Comparison between Purge and Trap and Solid Phase Microextraction Techniques. J. Agric. Food Chem. 2002, 50, 7350–7355. [Google Scholar] [CrossRef]
- Guyomarc’h, F.; Famelart, M. H.; Henry, G.; Gulzar, M.; Leonil, J.; Hamon, P.; Croguennec, T. Current ways to modify the structure of whey proteins for improved functionality. Annu. Rev. Food Sci. Technol. 2022, 13, 1–29. [Google Scholar]
- Tan, C.; Tian, Y.; Tao, L.; Xie, J.; Wang, M.; Zhang, F.; Zhao, C. Exploring the Effect of Milk Fat on Fermented Milk Flavor Based on Gas Chromatography–Ion Mobility Spectrometry (GC-IMS) and Multivariate Statistical Analysis. Molecules 2024, 29, 1099. [Google Scholar] [CrossRef]
- Chen, Y.; McClements, D.J.; Peng, X.; Chen, L.; Xu, Z.; Meng, M.; Jin, Z. Research Progresses on Enzymatic Modification of Starch with 4-α-Glucanotransferase. Trends Food Sci. Technol. 2023, 131, 164–174. [Google Scholar] [CrossRef]
- Schädle, C.N.; Sanahuja, S.; Bader-Mittermaier, S. Influence of Fat Replacers on the Rheological, Tribological, and Aroma Release Properties of Reduced-Fat Emulsions. Foods 2022, 11, 820. [Google Scholar] [CrossRef]
- Jo, Y.; Carter, B.G.; Barbano, D.M.; Drake, M.A. Identification of the Source of Volatile Sulfur Compounds Produced in Milk during Thermal Processing. J. Dairy Sci. 2019, 102, 8658–8669. [Google Scholar] [CrossRef]
- Frankel, E.N. Lipid Oxidation. Prog. Lipid Res. 1980, 19, 1–22. [Google Scholar] [CrossRef] [PubMed]
- Wright, J.W. Characterization of cabbage off-flavor in whey protein isolate. J. Food Sci. 2006, 71, C86–C90. [Google Scholar] [CrossRef]
- Croissant, A. E.; Kang, E. J.; Campbell, R.E. The effect of bleaching agent on the flavor of liquid whey and whey protein concentrate. J. Dairy Sci. 2009, 92, 5917–5927. [Google Scholar] [CrossRef] [PubMed]
- Evans, J.; Zulewska, J.; Newbold, M.; Drake, M. A.; Barbano, D. M. Comparison of composition, sensory and volatile components of thirty-four percent whey protein and serum protein concentrates. J. Dairy Sci. 2009, 92, 4773–4791. [Google Scholar] [CrossRef] [PubMed]
- Whitson, M. E.; Miracle, R. E.; Drake, M.A. Sensory characterization of chemical components responsible for cardboard flavor in whey proteins. J. Sens. Stud. 2010, 25, 616–636. [Google Scholar] [CrossRef]
- Listiyani, M. A. D.; Campbell, R. E.; Miracle, R. E. Influence of bleaching on the flavor of 34% whey protein concentrate and residual benzoic acid concentration in dried whey proteins. J. Dairy Sci. 2011, 94, 4347–4359. [Google Scholar] [CrossRef]
- Jervis, S.; Campbell, R.; Wojciechowski, K. L. Effect of bleaching whey on sensory and functional properties of 80% whey protein concentrate. J. Dairy Sci. 2012, 95, 2848–2862. [Google Scholar] [CrossRef]
- Park, C. W.; Mark, A. S.; Drake, M. A. The effect of spray-drying parameters on the flavor of nonfat dry milk and milk protein concentrate 70%. J. Dairy Sci. 2016, 99, 9598–9610. [Google Scholar] [CrossRef]
- Smith, T. J.; Campbell, R. E.; Jo, Y.; Drake, M.A. Flavor and stability of milk proteins. J. Dairy Sci. 2016, 99, 4325–4346. [Google Scholar] [CrossRef]
- Lee, Y. B.; Laye, I.; Kim, Y. D.; Morr, C.V. Formation of volatile compounds in whey protein concentrate during elevated temperature storage as a function of water activity. Int. Dairy J. 1996, 6, 485–496. [Google Scholar] [CrossRef]
- Carunchia Whetstine, M. E.; Drake, M. A. The flavor and flavor stability of skim and whole milk powders. In Flavor of Dairy Products; ACS Publishing: Washington, D.C., 2007; pp. 217–251. [Google Scholar]
- Lloyd, M.A.; Hess, S.J.; Drake, M.A. Effect of Nitrogen Flushing and Storage Temperature on Flavor and Shelf-Life of Whole Milk Powder. J. Dairy Sci. 2009, 92, 2409–2422. [Google Scholar] [CrossRef] [PubMed]
- Yuan, N.; Chi, X.; Ye, Q.; Liu, H.; Zheng, N. Analysis of Volatile Organic Compounds in Milk during Heat Treatment Based on E-nose, E-tongue and HS-SPME-GC-MS. Foods 2023, 12, 1071. [Google Scholar]
- Tunick, M.H.; Iandola, S.K.; Van Hekken, D.L. Comparison of SPME Methods for Determining Volatile Compounds in Milk, Cheese, and Whey Powder. Foods 2013, 2, 534–543. [Google Scholar] [CrossRef] [PubMed]
- Lee, J.H.; Min, D.B. Changes of Headspace Volatiles in Milk with Riboflavin Photosensitization. J. Food Sci. 2009, 74, C563–C568. [Google Scholar] [CrossRef]
- Silva, H. L. A.; Balthazar, C. F.; Silva, R.; Vieira, A. H.; Costa, R. G. B.; Esmerino, E. A.; Freitas, M. Q.; Cruz, A.G. Sodium reduction and flavor enhancer addition in probiotic Prato cheese: Contributions of quantitative descriptive analysis and temporal dominance of sensations for sensory profiling. J. Dairy Sci. 2018, 101, 8837–8846. [Google Scholar] [CrossRef]
- Contarini, G.; Pavolo, M. Volatile fraction of milk: Comparison between purge and trap and solid phase microextraction. Dairy Sci. Technol. 2019, 99, 349–362. [Google Scholar] [CrossRef]
- Faulkner, H.; O'Callaghan, T.F.; McAuliffe, S.; Hennessy, D.; Stanton, C.; O'Sullivan, M.G.; Kilcawley, K.N. Effect of Different Forage Types on the Volatile and Sensory Properties of Bovine Milk. J. Dairy Sci. 2018, 101, 1034–1047. [Google Scholar] [CrossRef]
- Gaucher, I.; Mollé, D.; Gagnaire, V.; Gaucheron, F. Effects of Storage Temperature on Physico-Chemical Characteristics of Semi-Skimmed UHT Milk. Food Hydrocolloids 2008, 22, 130–143. [Google Scholar] [CrossRef]
- Contarini, G.; Povolo, M.; Leardi, R.; Toppino, P.M. Influence of Heat Treatment on the Volatile Compounds of Milk. J. Agric. Food Chem. 1997, 45, 3171–3177. [Google Scholar] [CrossRef]
- Shah, N.P. Effects of milk-derived bioactives: An overview. Br. J. Nutr. 2000, 84, S3–S10. [Google Scholar] [CrossRef]
- Addis, M.F.; Tedde, V.; Puggioni, G.M.G.; Pisanu, S.; Casula, A.; Locatelli, C.; Uzzau, S. Evaluation of Milk Cathelicidin for Detection of Bovine Mastitis. J. Dairy Sci. 2016, 99, 8250–8258. [Google Scholar] [CrossRef]










Disclaimer/Publisher’s Note: The statements, opinions and data contained in all publications are solely those of the individual author(s) and contributor(s) and not of MDPI and/or the editor(s). MDPI and/or the editor(s) disclaim responsibility for any injury to people or property resulting from any ideas, methods, instructions or products referred to in the content. |
© 2025 by the authors. Licensee MDPI, Basel, Switzerland. This article is an open access article distributed under the terms and conditions of the Creative Commons Attribution (CC BY) license (http://creativecommons.org/licenses/by/4.0/).
