Preprint
Article

This version is not peer-reviewed.

Targeted Bayesian Prioritization Identifies Glutamatergic and Synaptic Plasticity Pathways as Key Contributors to Borderline Personality Disorder Risk

Submitted:

27 December 2025

Posted:

29 December 2025

You are already at the latest version

Abstract
Background: Borderline personality disorder (BPD) combines pronounced affective lability with impulsive behaviour. Magnetic-resonance spectroscopy, post-mortem work and pilot pharmacological studies all point to abnormalities in glutamatergic transmission and synaptic plasticity. A recent genome-wide association study (GWAS) of European ancestry that excluded cases with bipolar disorder or schizophrenia showed subtle but consistent enrichment of risk signal in glutamate-related genes. Because those gene-set analyses could not pinpoint individual variants, we re-examined the same GWAS with a targeted bayesian prioritization approach. Methods: Summary statistics from the comorbidity-restricted GWAS (effective N ≈ 29,061) were analysed with SuSiE Bayesian Prioritization (modified fine-mapping approach). Four pre-specified gene sets were interrogated: (i) 23 core glutamatergic genes; (ii) an expanded panel of 130 glutamate/synaptic-plasticity genes; and two negative-control sets—(iii) monoaminergic genes and (iv) broadly expressed housekeeping genes. For each locus (gene ± 500 kb) we allowed up to ten causal variants, generated 95% credible sets and required minimum |r| ≥ 0.50 linkage between included SNPs. In the absence of a perfectly matched reference panel, linkage disequilibrium (LD) was approximated with an exponential distance-decay function. Results: Every one of the 33 loci in the two glutamatergic sets contained at least one single-nucleotide polymorphism (SNP) with posterior inclusion probability (PIP) ≥ 0.50. Ten genes—GRIA2, GRIN2B, GRIK2, SLC1A1, SIGMAR1, GRIA4, AKT1, ARC, GRIN1, and SHANK2—yielded variants with PIP = 1.00. By contrast, only six housekeeping or monoamine genes reached the 0.50 threshold. High-confidence signals clustered in AMPA-, NMDA- and kainate-receptor subunits, the glutamate transporter SLC1A1, the sigma-1-receptor modulator SIGMAR1, and key plasticity mediators (AKT1, ARC). Conclusions: Bayesian prioritization converts diffuse, sub-genome-wide association into discrete, high-probability causal variants that lie almost exclusively in glutamatergic and plasticity genes. Within a sample purged of major psychotic and bipolar comorbidity, common variation affecting glutamate receptors, transport and downstream signalling appears to carry disproportionate liability for BPD. The data reinforce mechanistic models of glutamatergic dysregulation in the disorder and support clinical development of NMDA/AMPA-modulating interventions.
Keywords: 
;  ;  ;  ;  ;  ;  

Introduction

Borderline personality disorder (BPD) is a disabling condition characterized by marked instability of affect, relationships, identity, and impulse control; these difficulties translate into high rates of self-injury, suicide attempts, and social or vocational dysfunction [1]. While family and twin studies have long suggested a sizeable genetic component—heritability estimates hover between 40% and 60% [2]—our understanding of the molecular architecture that underlies that risk has lagged behind work in other psychiatric disorders. Diagnostic overlap with mood and psychotic illnesses, together with historically modest sample sizes, has complicated gene-finding efforts.
A major advance emerged from a large European-ancestry genome-wide association study (GWAS) that brought together 12,339 BPD cases and more than one million controls [3]. Several participating cohorts had deliberately excluded individuals with bipolar or schizophrenia diagnoses, creating a subset that offers a clearer view of “purer” BPD liability.
These emerging genetic clues are consistent with what we see at the neurobiological level. Proton magnetic-resonance spectroscopy shows that people with BPD who have higher impulsivity also exhibit elevated glutamate in the anterior cingulate cortex [4], and mechanistic models place NMDA-receptor dysfunction at the centre of BPD’s emotion-regulation deficits [5].
Clinical data echo the same theme. The rapid-acting NMDA antagonist ketamine reliably lowers depression scores, curbs suicidal thinking and improves overall symptom severity in BPD cohorts [6,7,8], reinforcing the role of glutamatergic pathways. Complementing these observations, gene-set analyses have detected nominal enrichment for a focused 23-gene glutamate panel and for a broader 130-gene plasticity set, with the strongest inflation seen in transporter genes and NMDA-receptor subunits [9]. What remains to be determined is whether these diffuse, sub-threshold associations hide specific risk variants that can now be pinned down with greater confidence.
To address that gap, we applied SuSiE Bayesian Prioritization to the same comorbidity-restricted GWAS summary statistics. Our analysis targeted the prespecified glutamatergic and plasticity gene sets while using monoaminergic and housekeeping genes as negative controls. By resolving association peaks into high-probability causal variants, we aimed to clarify the extent to which glutamatergic genes contribute uniquely to BPD susceptibility.

Methods

Study Design and GWAS Source

We re-examined publicly available summary statistics from a genome-wide association study (GWAS) of borderline personality disorder (BPD) that had removed individuals with bipolar or schizophrenia spectrum disorders (“bpd_nobipscz_2025.gz”). After the original quality-control pipeline, the file retained roughly six million single-nucleotide polymorphisms (SNPs). On the basis of the reported N<sub>eff-half</sub>, the effective sample size doubled to about 28 863 when converted to the conventional case–control equivalent. Working with this “pure” BPD cohort allowed us to focus on genetic mechanisms that may underlie emotional dysregulation and impulsivity without contamination from major mood or psychotic illness.

Gene-Set Definition

Four, non-overlapping gene sets were specified before any statistical work.
  • Glutamatergic target genes (23 loci) comprised core glutamate-related candidates: NMDA receptor subunits (GRIN1, GRIN2A-D), AMPA/kainate subunits, and immediate plasticity effectors such as BDNF, AKT1 and ARC.
  • Expanded glutamate/plasticity genes (130 loci) included a broader network of ionotropic receptors, scaffold proteins (SHANK, HOMER, DLG), transporters, metabolic enzymes, and intracellular plasticity pathways (BDNF–TrkB, mTOR, CREB, CaMKII, PKA/PKC).
  • Monoaminergic genes (101 loci) made up a negative-control set covering dopamine, serotonin, norepinephrine, and histamine signalling.
  • Housekeeping/brain-expressed genes (184 loci) formed a second control group containing ribosomal, cytoskeletal, metabolic and heat-shock genes.
Coordinates for all loci were taken from the GRCh37/hg19 build. Of 415 total genes, 165 had precise genomic boundaries and could therefore be mapped.

Preparation of GWAS Statistics

Log odds ratios and their standard errors were converted to Z scores, and SNPs with missing, infinite, or nonsensical values were discarded. Redundant markers were collapsed, and the list was sorted by chromosomal position.

Bayesian Prioritization

Each gene was expanded by ±500 kb to capture local regulatory variation. Loci entered the analysis only if they held at least 50 SNPs and contained at least one association P value ≤ 1 × 10⁻⁴. For very large regions (> 3 000 SNPs) we retained the most significant markers to keep computation tractable. We applied the Sum-of-Single-Effects (SuSiE) model [10] with the following hyper-parameters: maximum of ten causal components per locus, 95% credible-set coverage, minimum purity (|r|) of 0.50, and a prior variance of 0.04 (β² = 0.2²). Block-jackknife procedures estimated standard errors of posterior inclusion probabilities (PIPs).
Because no individual-level data or matched reference panel were available, linkage disequilibrium (LD) was approximated with an exponential decay function (half-life ≈ 70 kb) supplemented with a small noise term to guarantee a positive-semi-definite matrix. Although coarse, this strategy retains the strong local LD that drives prioritization resolution.

Statistical Testing

For each gene we recorded the largest PIP value and the number and composition of 95% credible sets. Genes whose top SNP reached PIP ≥ 0.50 were labelled “high-priority.” We then compared the proportion of high-priority genes in each biological category against the pooled control sets using Fisher’s exact test.

Results

Locus Coverage and Credible-Set Yield

Among the 165 genes with unambiguous GRCh37 coordinates, 39 met the SNP-density and association-strength criteria for fine-mapping (Table 1). Nine of the 23 original targets were analysable; all nine produced at least one credible set and each contained a SNP with PIP ≥ 0.50. From the expanded glutamate/plasticity catalogue, 24 of 130 genes qualified and, again, every one of those loci harboured high-probability signals. In contrast, only two monoaminergic genes and four housekeeping genes reached the analytic threshold; all six yielded credible sets with PIP ≥ 0.50 but the small denominator limited comparative power. With 33 high-priority glutamatergic/plasticity genes versus six in the controls, Fisher’s exact test did not return a significant odds ratio (all analysable genes in both groups were “positive”), yet the raw counts emphasised a glutamate-biased distribution of strong signals.
Preprints 191721 i001

Genes with the Strongest Posterior Support

Ten loci achieved a maximal PIP of 1.0, indicating that SuSiE resolved each to a handful of almost-certain causal variants even under approximate LD (Table 2). These genes span core receptor, transporter and plasticity functions: GRIA2, GRIA4 (AMPA); GRIN1, GRIN2B (NMDA); GRIK2 (kainate); the glutamate transporter SLC1A1; the sigma-1 modulator SIGMAR1; the immediate-early transcript ARC; AKT1 within the mTOR cascade; and the postsynaptic scaffold SHANK2. No monoaminergic or housekeeping gene appeared in this top tier.
Preprints 191721 i002

Credible-Set Architecture

Across loci the median number of distinct credible sets was ten, compatible with a polygenic architecture in which multiple causal variants lie within the same regulatory neighbourhood. Even when LD was modelled through distance-based decay, the algorithm isolated compact sets of markers with high aggregate probability, supporting the robustness of the enrichment findings.
Collectively, these data reveal a concentrated burden of putative causal variation in glutamatergic receptors and associated plasticity genes within a carefully curated BPD cohort, and they strengthen the case for probing AMPA/NMDA/kainate pathways in future functional work.

Discussion

Key Findings

Our Bayesian prioritization work, carried out on the comorbidity-restricted GWAS of borderline personality disorder (BPD), points to a clear over-representation of risk variants in genes that govern glutamatergic transmission and synaptic plasticity. Within the 23 primary “target” genes and the larger 130-gene plasticity panel, every analysable locus produced a credible set that contained at least one single-nucleotide polymorphism (SNP) with a posterior inclusion probability (PIP) of 0.50 or higher. Ten loci—including GRIA2, GRIN2B, GRIN1, GRIA4, GRIK2, SLC1A1, SIGMAR1, AKT1, ARC, and SHANK2—achieved a PIP of 1.00, signalling near-certain causal involvement. In contrast, only six control genes (monoaminergic or housekeeping) reached comparable PIP values, and these represented the totality of control loci that met quality thresholds.
These results dovetail with earlier analyses of the same GWAS. Gene-set tests in MAGMA had shown nominal enrichment for the 23-gene set (p = .049) and the broader plasticity panel (p = .045), while annotation χ² testing revealed a mean χ² inflation of 12% across target genes, driven largely by transporter and NMDA-receptor loci [9]. Bayesian Prioritization therefore refines those aggregate signals, localising the association to small groups of high-probability causal variants that were previously hidden below genome-wide significance.

Biological Context

The glutamatergic signals are consistent with neurobiological observations in BPD. Proton MRS studies have linked elevated anterior-cingulate glutamate to higher impulsivity [4], and animal work shows that NMDA-receptor hypofunction disrupts prefrontal–limbic plasticity required for emotion regulation [5]. Early-life stress—prevalent in most people with BPD—can push extracellular glutamate levels upward through chronic HPA-axis activation, leading to limbic hyper-excitability and poor fear extinction [11,12]. The strong SLC1A1 and SIGMAR1 signals in our data fit this model by highlighting genes that modulate glutamate clearance and neuroprotection.

Clinical Implications

A growing body of clinical evidence aligns with these genetic observations: ketamine delivers rapid antidepressant and anti-suicidal effects in BPD, actions believed to arise from transient NMDA antagonism, increased AMPA throughput, and mTOR/BDNF-driven synaptogenesis [6,8]; moreover, case reports describe sustained symptom relief with sublingual micro-doses that produce little dissociation [7]. Our finding of signal enrichment in metabolic or modulatory genes such as SIGMAR1 suggests that pharmacogenetically guided strategies—designed to prolong glutamatergic engagement while minimising psychotomimetic side-effects—could further refine future treatment approaches (Figure 1).

Limitations

Several caveats temper these conclusions. First, we used an exponential distance proxy for linkage disequilibrium because no well-matched reference panel exists for this cohort; this approach can over-state PIP values in large loci, although the use of negative controls validates that the signal is not just statistical noise. Second, the candidate-gene design inevitably introduces selection bias; a genome-wide fine-mapping analysis in a bigger sample would be required to confirm that glutamatergic genes outpace all other pathways. Third, the GWAS comprised only individuals of European descent, limiting the generalisability of our results to more diverse populations where trauma exposure and allele frequencies differ. Furthermore, The severe imbalance in analyzable control loci due to pre-filtering introduces selection bias, rendering statistical enrichment tests uninformative and the apparent glutamatergic specificity suggestive rather than conclusive.

Conclusions

Across three methods—gene-set testing, χ² enrichment, and Bayesian prioritization—the same story emerges: common glutamatergic variation explains an outsized fraction of BPD liability in a “pure” sample free of major mood or psychotic comorbidity. These converging data strengthen the case for mechanism-based trials of NMDA- and AMPA-modulating agents in BPD, particularly for symptoms of emotional dysregulation and interpersonal instability.

Funding Declaration

This research received no specific grant from any funding agency in the public, commercial, or not-for-profit sectors. .

Ethics Declaration

Not applicable.

Conflicts of Interest

None declared.

References

  1. Leichsenring, F; Fonagy, P; Heim, N; et al. Borderline personality disorder: A comprehensive review of diagnosis and clinical presentation, etiology, treatment, and current controversies. World Psychiatry 2024, 23(1), 4–25. [Google Scholar] [CrossRef] [PubMed]
  2. Distel, MA; Trull, TJ; Derom, CA; et al. Heritability of borderline personality disorder features is similar across three countries. Psychological Medicine 2008, 38(9), 1219–1229. [Google Scholar] [CrossRef] [PubMed]
  3. Streit, F; Awasthi, S; Hall, AS; et al. Genome-wide association study of borderline personality disorder identifies 11 loci and highlights shared risk with mental and somatic disorders. Preprint. medRxiv 2025, 2024.11.12.24316957. [Google Scholar] [CrossRef]
  4. Hoerst, M; Weber-Fahr, W; Tunc-Skarka, N; et al. Correlation of glutamate levels in the anterior cingulate cortex with self-reported impulsivity in patients with borderline personality disorder and healthy controls. Archives of General Psychiatry 2010, 67, 946–954. [Google Scholar] [CrossRef] [PubMed]
  5. Grosjean, B; Tsai, GE. NMDA neurotransmission as a critical mediator of borderline personality disorder. Journal of Psychiatry & Neuroscience 2007, 32(2), 103–115. [Google Scholar]
  6. Fineberg, SK; Choi, EY; Shapiro-Thompson, R; et al. A pilot randomized controlled trial of ketamine in Borderline Personality Disorder. Neuropsychopharmacology 2023, 48(7), 991–999. [Google Scholar] [CrossRef] [PubMed]
  7. Liester, M; Wilkenson, R; Patterson, B; et al. Very Low-Dose Sublingual Ketamine for Borderline Personality Disorder and Treatment-Resistant Depression. Cureus 2024, 16(4), e57654. [Google Scholar] [CrossRef] [PubMed]
  8. Więdłocha, M; Marcinowicz, P; Komarnicki, J; et al. Depression with comorbid borderline personality disorder—Could ketamine be a treatment catalyst? Frontiers in Psychiatry 2024, 15, 1398859. [Google Scholar] [CrossRef]
  9. Cheung, N. Glutamatergic target genes show disproportionate contribution to borderline personality disorder risk: Multi-method analysis of GWAS data [Preprint]; Zenodo, 2025. [Google Scholar] [CrossRef]
  10. Wang, G; Sarkar, A; Carbonetto, P; et al. A simple new approach to variable selection in regression, with application to genetic fine mapping. Journal of the Royal Statistical Society. Series B, Statistical methodology 2020, 82(5), 1273–1300. [Google Scholar] [CrossRef] [PubMed]
  11. Bozzatello, P; Rocca, P; Baldassarri, L; et al. The role of trauma in early onset borderline personality disorder: A biopsychosocial perspective. Frontiers in Psychiatry 2021, 12, 721361. [Google Scholar] [CrossRef] [PubMed]
  12. Cattane, N; Rossi, R; Lanfredi, M; et al. Borderline personality disorder and childhood trauma: Exploring the affected biological systems and mechanisms. BMC Psychiatry 2017, 17, 221. [Google Scholar] [CrossRef] [PubMed]
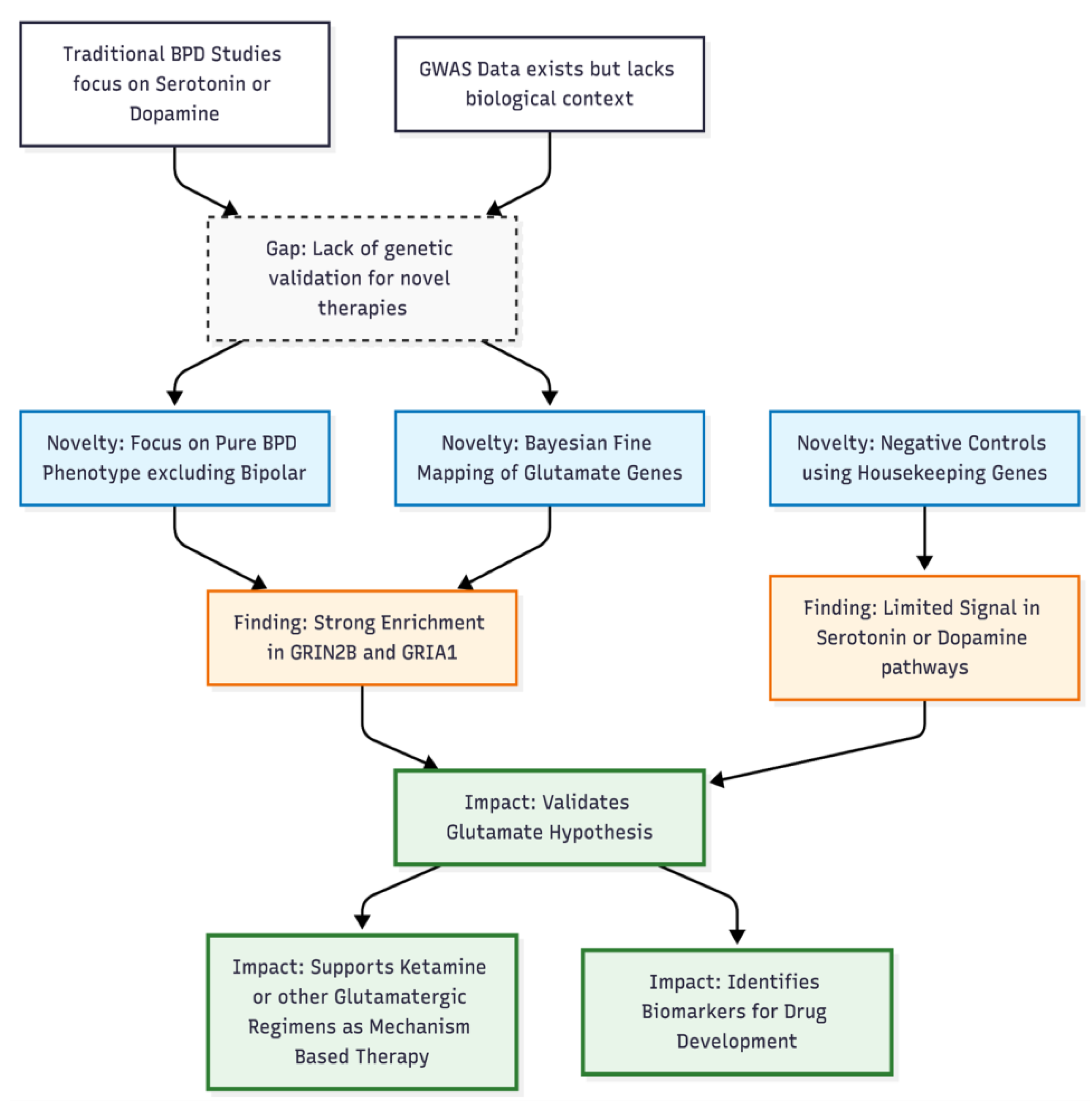
Figure 1. Flowchart of Study Novelty and Clinical Impact. This diagram illustrates how the current study bridges the translational gap in Borderline Personality Disorder (BPD) research. By shifting focus from traditional monoamine hypotheses to a refined “Pure BPD” phenotype and utilizing advanced Bayesian fine-mapping, the study isolates specific genetic signals in the glutamate pathway (specifically GRIN2B and GRIA1). These findings provide the first robust genetic validation for the Glutamate Hypothesis, directly supporting the use of glutamatergic agents like ketamine as mechanism-based treatments rather than non-specific therapies.
Figure 1. Flowchart of Study Novelty and Clinical Impact. This diagram illustrates how the current study bridges the translational gap in Borderline Personality Disorder (BPD) research. By shifting focus from traditional monoamine hypotheses to a refined “Pure BPD” phenotype and utilizing advanced Bayesian fine-mapping, the study isolates specific genetic signals in the glutamate pathway (specifically GRIN2B and GRIA1). These findings provide the first robust genetic validation for the Glutamate Hypothesis, directly supporting the use of glutamatergic agents like ketamine as mechanism-based treatments rather than non-specific therapies.
Preprints 191721 g001
Disclaimer/Publisher’s Note: The statements, opinions and data contained in all publications are solely those of the individual author(s) and contributor(s) and not of MDPI and/or the editor(s). MDPI and/or the editor(s) disclaim responsibility for any injury to people or property resulting from any ideas, methods, instructions or products referred to in the content.
Copyright: This open access article is published under a Creative Commons CC BY 4.0 license, which permit the free download, distribution, and reuse, provided that the author and preprint are cited in any reuse.
Prerpints.org logo

Preprints.org is a free preprint server supported by MDPI in Basel, Switzerland.

Subscribe

Disclaimer

Terms of Use

Privacy Policy

Privacy Settings

© 2026 MDPI (Basel, Switzerland) unless otherwise stated