Preprint
Article

This version is not peer-reviewed.

uniAIauto: A Unified Approach to AI-Driven Intelligent Automation in ERP for Operational Excellence and Transformative Outcomes

Submitted:

25 December 2025

Posted:

25 December 2025

You are already at the latest version

Abstract
The core objective of this study is to construct and assess a comprehensive method for the incorporation of AI-powered intelligent automation into ERP systems that is mainly focused on the improvement of operational excellence and the fostering of transformative outcomes. Enterprise Resource Planning (ERP) systems are fundamental for organizational performance but still are frequently encountered with issues in adjusting to the flexible operational needs. The combination of artificial intelligence (AI) and intelligent automation with ERP could be a game changer for the entire business system, making it possible for companies to be truly agile and to perform at their best. The research uses a mixed-methods approach that brings together a detailed review of the current literature, the establishment of a conceptual integration framework, and the examination of case studies from diverse fields. Where relevant, empirical data is presented as evidence to support the conclusion of the proposed model’s effectiveness. This article describes a piecemeal, adaptable framework for the AI-powered automation in ERP settings, offering practical ways for real-time decisions, process optimization, and user personalization. The proposed unified approach has big potential as it enhances operational efficiency through the reduction of manual interventional actions, and with the real-time decision-making in ERP systems. The case studies of the concept underline the enhancement in using workflow automation, predictive abilities, and user interaction in various sectors. The modular design of the framework for AI technology also emphasizes the use of scalability and adaptability, the costs of solving both organizational and technical problems and supporting system learning and evolution. The use of the AI-driven automation into ERP systems is one avenue that organizations could employ to increase their competitive power, their quality of service, as well as their technical commitment to customers by implementing this initiative that could prove beneficial for not only the employees but the customers and society at large. Additional research is to be done for the exploration of the large-scale deployment challenges, the sector-specific adaptations, and the long-term effects of the AI-powered ERP systems on organizational culture and workforce dynamics.
Keywords: 
;  ;  ;  ;  ;  

1. Introduction

In a period marked by digital transformation and constant changes in the business environment, businesses are under pressure to significantly increase their operational efficiency, flexibility, and innovation [1]. However, systems related to Enterprise Resource Planning (ERP) are the lifeline for most companies implementing the latest advanced technologies. ERP systems integrate business processes which operate across different departments that are thus incorporated into decision-making based on data [2,3]. ERP systems, which are the core elements of data integration, not only have the strategic implication of improving efficiency and increasing data quality but also facilitate data-driven decision-making [2,3]. Irrespective of their significance, articulated ERP systems usually handle difficulties in a contemporary flexible manufacturing enterprise (facing problems) real-time decision-making and process optics [4].
AI and intelligent automation, the latest technologies in the field, are the most effective solutions to these agelong problems. AI, which refers to a variety of technologies from machine learning through natural language processing to intelligent agents, is the chief technology responsible for allowing systems to process data effectively, learn from trends, and autonomously make the decisions [5]. Combined with tools for process automation, intelligent automation can enhance ERP systems even more by automating routine tasks, anomaly detection, and alerts regarding issues in real-time [6,7]. This has led to the emergence of a new generation of ERP solutions that not only have a faster and more flexible response but that can also provide transformative business results [8].
The transition towards AI-motivated intelligent automation in ERP also mirrors the pervasive trend of digital transformation across sectors. A recent worldwide survey demonstrated that more than 65% of the companies have hastened their embrace of AI and automation after the COVID-19 pandemic by utilizing these means to enhance productivity, decrease costs, and stimulate innovation [9]. At the same time, organizations that benefitted from AI-empowered ERP platforms delivered more precise data, outperformed predictions, handled customer's requests quicker, and presented a higher degree of satisfaction [10,11]. These advantages, however, are based on, firstly, the correct amalgamation of AI and automation into current ERP architectures, and secondly, their capability to tackle obstacles like legacy system compatibility, workforce readiness, and change management [12].
Although the interest in and necessity for AI-based ERP is increasing, it is essential to point out that the literature still has considerable deficits regarding the unified approach mobile for use across multiple organizational settings. The majority of existing inquiries focus predictably on specific sectors or offer logistic partial views on the requisites for successful integration [13]. Yet, the increasing demand of companies for solutions that can adjust to different business models and operational specifications very evidently calls for developing comprehensive frameworks that would direct the implementation of AI and intelligent automation in ERP systems.
This paper fills that gap through a proposal for a unified approach to the AI-driven intelligent automation within the ERP environment, which is in the center of its objective to attain operational excellence and transformative outcomes within various organizational settings. Utilizing contemporary research and practical examples, the paper outlines a conceptual framework that emphasizes the modular and adaptable nature of AI-driven automation in ERP environments. By drawing together lessons learnt from literature and offering an integrative perspective, this piece of research supplies practitioners with actionable guidance and sets the ground for empirical research in the future. Talking about only this perspective, the functional idea might not only attribute the system of enterprise resource planning as the driver but also position it as the vehicle for sustainable digital transformation and organizational success, hence envisaging the actual approach.

2. Literature Review

The swift transformation of the business environment has made the constant innovation of enterprise technologies necessary. The ERP systems being the primary means of information integration and process standardization [14]. Traditionally, ERP solutions have been used by businesses as a tool to unify different departments, automate processes, and improve data visibility [2]. However, the growing complexities and fluctuations of the industries have pointed more and more to the fact that the traditional architectures of the reported issues.
The prime difficulty stems from the static and monolithic structures of the ERP systems that are supposed to be very old and typically need vast adjustments to meet the emerging business needs [15]. This inflexible nature is the main obstacle to good responsiveness, and it is a significant factor in the addition of emerging technologies, especially in environments where fast innovation and real-time decision making are crucial. Hence, there is a pressing need for enterprise resource planning systems that are more adaptive and intelligent and that are ready for full automation [16].
The advent of artificial intelligence has been a world-changing introduction which is a key for ERP systems to obtain the functionalities of adaptive process optimization, predictive analytics, and intelligent decision making [17]. AI agents which are the image of the latest improvements in machine learning, natural language processing, and cognitive automation can wrestle with vast streams of data, find patterns, and autonomously initiate process innovations [5]. This major change means that ERP systems can no longer just perform their traditional roles of transaction; they can be the strategic enablers of organizational agility and resilience [3].
The combination of intelligent automation and ERP is the most evident in sectors deeply affected by operational efficiency and data-driven decision-making [18]. For instance, manufacturing companies deploy AI-driven ERP systems to improve supply chain logistics, predict demand, and decrease downtime with the help of predictive maintenance [19]. Moreover, in the health service sector, AI-embedded ERP platforms assist in patient flow management, resource allocation, and regulatory compliance [11]. Furthermore, the latter is also done by the educational facilities that implement the intelligent ERP systems for personalizing the learning experience, automating management processes, and so on the students' performance [20].
Apart from the recent improvements, most of the projects remain isolated [15]. Thus, the cross-domain learning and adaptability are still limited. Therefore, there is the need for a holistic unified approach to embrace the full scope of the advantages of AI-driven automation and to resolve the integration challenges that arise from data silos, issues of interoperability, and resistance to change [12]. This paper's inspiration is driven by the deep awareness by the enterprises that they should not only possess the best-in-class technologies but also follow the organized paths to ensure Nokia is engaging in the proper integration of AI and intelligent automations into the ERP systems [6].
One embodiment in summary, the mingling of AI with ERP has both pros and cons. Therefore, by viewing the ever-changing environment of technology as well as blanking off the best research resources, the paper will aim at a base for common, scalable ERP solutions possible through the combination of operational excellence and strategic change across different sectors [14].
The growth of artificial intelligence integration into enterprise resource planning systems has become a major focus of concern in academia for over the past ten years. Prior studies predominantly emphasize sector-specific implementations or isolated technological advancements, limiting the transferability of insights across organizational contexts. This author will apprehend the major issues about AI in ERP, implement intelligent automation frameworks and have the impetus of digital transformation, proponents of these advances will also be proposed and a unified approach in the end.
Several studies are devoted to studying the incorporation of machine learning algorithms that will increase ERP functionalities, such as demand forecasting, anomaly detection, and workflow optimization. For example, Sistla et al. (2019) exposed how the use of predicative analytics in combination with the ERP system improved the inventory management in the manufacturing firms [21].
Such cases of sub-optimization are unjust and unattainable if the integration of RPA is effective; it creates a situation on which RPA will work more efficiently; it resolves the issue by making AI-based decisions where to put the SIM. Robotic Process Automation (RPA) has joined AI as a counteractant technology to repeat cycling, control-based tasks in ERP domains [22]. Additionally, the114 studies conducted by Lacity and Willcocks (2018) encompass high-quality reviews on the implementation of RPA for ERP which has led to the lowering of operational costs, and transaction processing was quickened [23]. Nevertheless, Integration of RPA with AI decision Making still lacks momentum and is seen as a black box for the unwary.
Digital transformation literature often emphasizes the fundamental role of intelligent ERP systems as organizational agility enablers. Fitzgerald et al. (2014) say that the marriage of AI and ERP is the process innovator in the competitive world [24]. Among the disadvantages of technology, Besson and Rowe (2012) suggest the lack of training for the use of new software which makes the employee choose old techniques which bring the organization to less capacity running [25]. Thus, it is crucial to having a framework that will bring both technological and organizational factors to accommodate changes.
Cross-sector cross lessons and benefits on AI-driven ERP have gained extensively in the past years. For instance, Bajwa et al. (2021) make clear all the gains AI-related ERP brings with increasing patient scheduling and supply chain transparency in healthcare [26], whereas Katsamakas et al. (2024) talk of how ERP modules with AI modification reach quality management in academic administration [27]. Nevertheless, even with such progress, the authors do not suggest a standardized framework suited to many industries.
Moreover, there has been recent substantial research investment in AI related to the ethical, privacy, and security concerns in ERP. Scientists like Pahune et al. (2022) assert that including properly structured data governance automation with intelligent automation technology is the main safeguard against sensitive information breaches as well as the legitimized data protection [28].
This review portrays the plight of fresh AI and superior machine performance in ERP areas. Borrowing on the language of technology, it cites technological transformations but seeks a higher need for comprehensive, enduring frameworks that navigate the intricacies of AI-driven ERP change. The unified approach aimed at in this paper is an exclusive proposition that builds on the identified needs and, consequently, results in a scalable model which is seen not only in the technical and organizational but also in the ethical domains.

3. Methodology

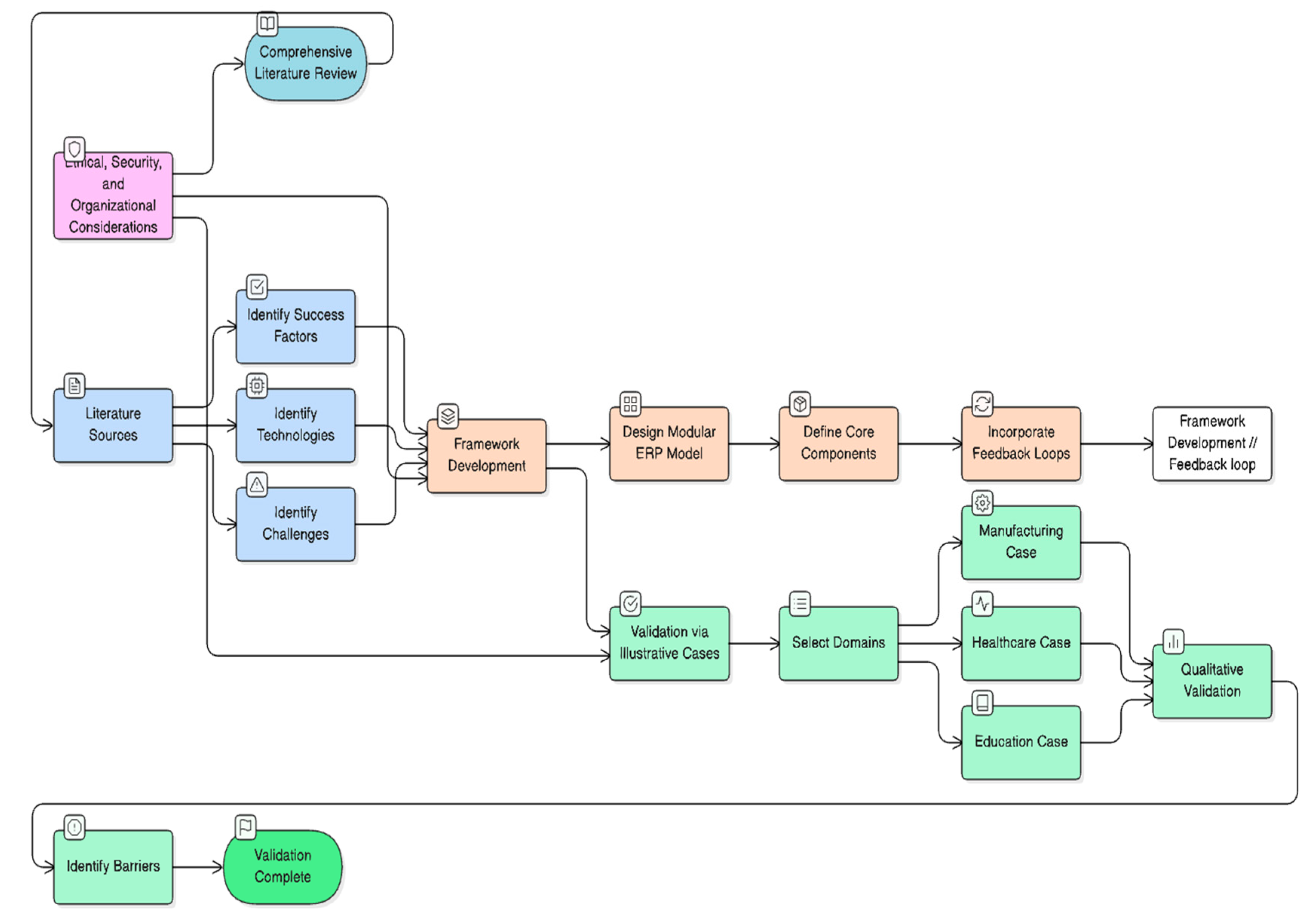
The research utilizes a conceptual research methodology with the goal of developing a single framework for the implementation of AI-driven intelligent automation in ERP systems, thus making the study more precise. The technique is a combination of existing theories and technological innovations, plus solutions drawn from multidisciplinary literature, which are three elements that are covered in its design to create a scalable and adaptable model. The method has three components, which are: literature review, framework development, and validation through case examples.

3.1. Comprehensive Literature Review

The basis of this research is built through a thorough literary review on articles from highly accredited journals and conference proceedings in the fields of information systems, artificial intelligence, process automation, and enterprise resource planning. Among the findings of this review are the main factors to success, the technology enablers, and the enterprise challenges associated with the use of AI in ERP. The literature synthesis considered these areas of interest: AI capabilities (Machine Learning, NLP, and Cognitive Automation); Automation Techniques (RPA and Intelligent agents); ERP architectural evolution (Modularity, Interoperability, and Cloud).

3.2. Framework Development

With the information gathered, this study demonstrates a modular conceptual framework that will show how automation, realized through the help of AI, could be integrated into ERP systems to improve the functioning of the operating body. The framework is made fluid so that it can integrate different organizational setups and stages of technological maturity. It represents the essential elements including data integration layers, AI service modules, process automation engines, and user interaction interfaces. Additionally, this model shows the feedback loops that foster the learning process and the stability of employment which in the case of ERP systems is more of a decision-making tool than a mere operation tool.

3.3. Validation Through Illustrative Cases

The research includes practical case scenarios as illustrations that come from published articles and reports in the industry to assess the theoretical basis and the real-world significance of the proposed model. These cases include different types of organizations such as manufacturing, healthcare, and education, demonstrating the regular problems and the advantages that come from the application of AI-augmented ERP systems. Although these scenarios are not based on empirical data, they provide qualitative evidence of the model's applicability in different sectors. Furthermore, they assist in the identification of possible obstacles that could arise such as the limitation of legacy systems, the problems of data governance, and the adjustment of the workforce.

3.4. Ethical and Organizational Considerations

Understanding the complex nature of AI-driven ERP integration, the methodology additionally provides an examination of ethical, security, and change management aspects. This all-encompassing viewpoint brings to the fore that the framework deals not only with technological execution but also with organizational preparedness, data confidentiality, and adherence to legislative stipulations.
Figure 1. Methodology Conceptual Diagram.
Figure 1. Methodology Conceptual Diagram.
Preprints 191407 g001

4. Unified Framework for AI-Driven Intelligent Automation in ERP

The unified framework suggested is in the beeline to connect the old-fashioned ERP systems with the modern AI-based intelligent automation technologies. It is a well-structured, adaptable, and customizable design that companies use to improve their operations, make real-time decisions, and innovate continuously

4.1. Data Integration Layer

The Data Integration Layer constitutes the core of the framework, serving the role of merging data from varied sources into a single, pure, and easily accessible repository. It is this layer that provides the following primary features:
Data Aggregation: The process of ingestion involves structured data from ERP Transactional databases, semi-structured data from log files and IoT sensors, and unstructured data from emails, documents, and social media feeds;
Data Cleaning and Transformation: The process of cleaning data is by first maintaining data quality then carrying out the necessary functions handling missing values, removing duplicates, and standardizing formats to make accurate analyses;
Real-Time Data Streaming: The event-driven architecture framework provides real-time data dips, analytics, and process automation;
Data Governance: Data privacy, access control, and regulatory compliance constitute the strict parameters for the implementation in sectors like healthcare and education;
This layer serves as the single source of truth, which in turn provides AI modules and automation engines with trustworthy and timely data.
Figure 2. Data Integration Layer Architecture.
Figure 2. Data Integration Layer Architecture.
Preprints 191407 g002

4.2. AI Service Modules

AI Service Modules offer sophisticated features adjusted to run ERP operations more effectively based on the data structure. Besides, they can be developed and installed separate from each other, which makes them flexible.
Predictive Analytics (Machine Learning): Applies both supervised and unsupervised learning algorithms in order to estimate the demand, foresee the maintenance needs, identify anomalies, and adjust the inventory levels optimally;
Natural Language Processing (NLP): By automated comprehension and subsequent generation of human language for chatbots, virtual assistants, and document analysis, it boosts the user support and communication workflows;
Intelligent Agents: They are the self-governing agents made possible by the software able to make the decisions, take the actions, and talk along with other system components according to the contextual understanding and the acquired behaviors;
Computer Vision (Optional): For situations that require image or video analysis, for example, quality inspection in manufacturing or keeping track of patient activity in healthcare;
These AI services are reusable and customizable across the ERP modules and are suitable for different industry scenarios.
Figure 3. AI Service Modules in ERP.
Figure 3. AI Service Modules in ERP.
Preprints 191407 g003

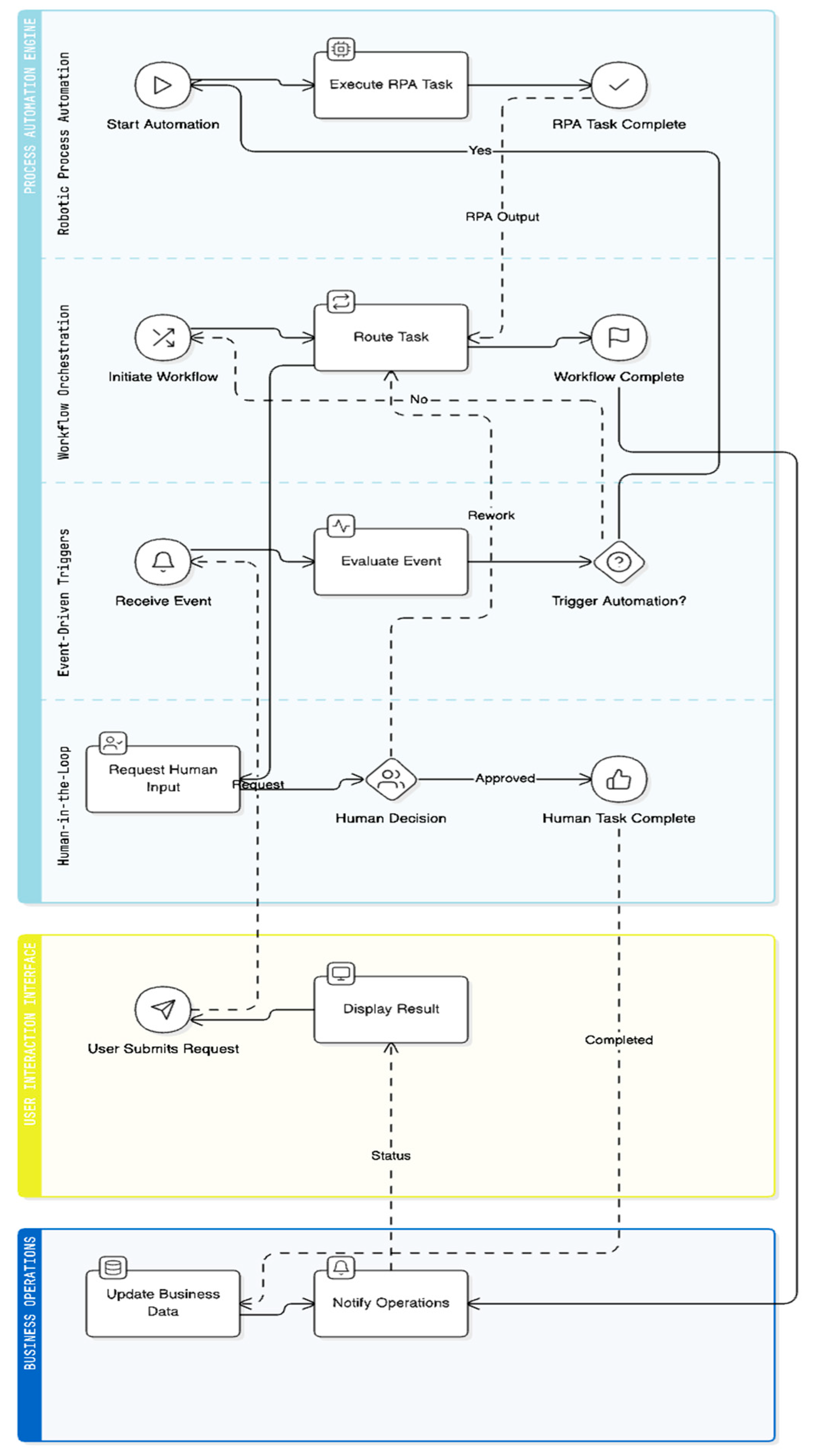
4.3. Process Automation Engine

Turning AI findings into actable business processes involves the process automation engine and the human workload reduction, task automating, and operations speeding up.
Robotic Process Automation (RPA): Automates repetitive, rule-based tasks such as invoice processing, order entry, and report generation;
Workflow Orchestration: Orchestrates sophisticated, multi-step processes connecting professionals, systems, managing exceptions, and approvals;
Event-Driven Triggers: Responsively reacts concerning states of data or processes, triggering workflows independently;
Human-in-the-Loop Integration: Makes sure that fiduciary choices could be escalated to manual operators, thus retaining authority and compliance;
Figure 4. Process Automation Engine Components.
Figure 4. Process Automation Engine Components.
Preprints 191407 g004

4.4. User Interaction Interface

It is sensible to have user experience as the core factor during the formation of a framework. The framework has an interface that helps end users interact with intelligent systems: Dashboards and Visual Analytics: Deliver a fully intuitive visual layout of real-time data including KPIs, AI recommendations, and process statuses.
Conversational Interfaces: The application supports natural language chatbots and voice assistants that you can use to facilitate user queries, guidance, and task execution;
Notification Systems: Interface personalization and role preference can be set by the user. Adoption, and thus, the satisfaction level will improve;
Customization and Accessibility: AI models are being retrained from time to time or in real-time based on additional data and feedback to improve accuracy and relevance;
The interface layer expresses transparency, trust and develops a cooperative relationship between humans and AI-led automated processes.
Figure 5. User Interaction Interface Components.
Figure 5. User Interaction Interface Components.
Preprints 191407 g005

4.5. Feedback and Adaptation Loop

The model incorporates the idea of ongoing improvement using a Feedback & Adaptation Loop:
Performance Monitoring: It observes the outcomes of processes, the performance of the system, and the interactions of the user in order to detect the bottlenecks or faults;
Learning Mechanisms: AI models are being retrained from time to time or in real-time based on additional data and feedback to improve accuracy and relevance;
Change Management: It facilitates the process of incremental updates and the improvement of processes and AI applications without causing operational disruptions;
Learning Mechanisms: AI models are being retrained from time to time or in real-time based on additional data and feedback to improve accuracy and relevance;
User Feedback Integration: It gets user inputs and satisfaction information to lead the enhancement of the system and fix the usability issues;
This adjustment loop allows the ERP system not only to change with the operational environment and the user needs but to also grow.
Figure 6. Feedback and Adaptation Loop Mechanism.
Figure 6. Feedback and Adaptation Loop Mechanism.
Preprints 191407 g006

4.6. Enabling Capabilities

The framework relies on a number of enabling capabilities to foster practical use and sustainability, among which are:
Module and Extensibility: The integration of plug-and-play AI modules and automation tools is supported, which allows organizations to take on the components incrementally;
Interoperability: The approach employs open standards (for instance REST APIs, messaging protocols) to facilitate the integration with old ERP systems, cloud services, and third-party applications;
Security and Compliance: Through the implementation of encryption, identity management, and audit trails, it aims to both protect critical data and comply with regulations (HIPAA, GDPR for instance);
Scalability: The application is built with cloud-native and distributed computing technologies to address the challenges posed by increasing data volumes and heightened user requests;

4.7. Industry-Agnostic Adaptability

Although the framework can be specialized for manufacturing, healthcare, education, or other industries, its core principles and components remain consistent. This industry-agnostic design promotes cross-sector knowledge transfer and facilitates tailored implementations without reinventing foundational elements.

5. Implementation and Case Studies

Even though the framework can be tailored for specific sectors such as manufacturing, healthcare, education, etc., the basic principles and components of the framework are identical. The design is industry-neutral, which promotes knowledge transfer across various sectors and makes it possible to implement solutions that meet specific requirements without having to create new basic elements.

5.1. Implementation Considerations

A solid data set integration layer that combines and harmonizes data from various sources stands at the beginning of the pathway to a successful implementation. This means AI service modules will get the reliable and timely data needed for their accurate analysis and automation of the process. Companies are advised to operate according to the so-called "the phased approach" by introducing AI elements such as predictive analytics, natural language processing, robotic process automation step-by-step thus significantly reducing disruption and optimizing resources.
User interaction interface customization to stakeholder needs is fundamental. Dashboards, conversation agents, and notification systems should be designed to be very user-friendly and straightforward, which is vital for trust and cooperation between users and the automatic processes. On top of that, the addition of a continuous feedback loop and an adaptation mechanism allows the system to progress depending on the key performance indicators and input from the users, thus, remaining in synchronization with the organizational objectives.

5.2. Conceptual Case Study 1: Manufacturing

In manufacturing, thanks to the AI-integrated predictive maintenance in the ERP systems, the equipment management can be flipped around to a much more efficient one. By these means of combining sensor data, maintenance records, and production schedules, the predicted models can give forecasts of possible machine failures. The automation engines would now be the ones that would kick off the maintenance workflows to the machines. This way, preventive maintenance would be carried out and, as a result, the unplanned downtime of the equipment would be decreased, and operational efficiency would be improved. The graphical interfaces would show the maintenance crews the steps of actions to take and alerts on how to support the timely interventions.

5.3. Conceptual Case Study 2: Healthcare

Toggling between patient admission rates and inflow of resources intelligently, certain healthcare organizations can use ERP guided by automated processes. When smart AI modules are connected to the digital twin of the hospital, it can anticipate patient loads and inform the administration to perform billing and appointment scheduling automatically. Management dashboards that feature a one-stop information panel along with virtual agents that answer questions uttered in everyday language is one of the biggest advances in staff-patient communications. These features lead to more satisfactory interactions and quicker responses on performance.

5.4. Conceptual Case Study 3: Education

The implementation of AI-based ERP in schools makes them more productive by the automation of academic advising and administrative processes. The combination of student data provides intelligent agents that are able to oversee the students' academic progress and suggest to them personalized course pathways. Automated workflows reduce the time for registration, grading, and reporting tasks, as well as interactive interfaces that assist both advisors and students. The possibility of increased advising efficiency and better student engagement and retention are the results of these improvements.
Figure 7. Case Studies Diagram.
Figure 7. Case Studies Diagram.
Preprints 191407 g007

6. Findings and Discussion

The use of a unified AI-driven intelligent automation framework in ERP systems shows various key findings and numerous advantages, in addition to challenges which enterprises have to overcome in order to achieve the desired results. Through the combination of AI service modules and process automation engines, companies can massively cut down on the manual interventions that are required in both every day and complicated workflows. The technology of predictive analytics and automated systems makes it possible for the company to manage its' resources more strictly and effectively by scheduling better, managing inventory better, and performing better maintenance operations. This change from reactive operations to predictive ones provides a way of reducing the period of inactivity, cutting costs, and increasing productive activity across various areas.
The framework's real-time data integration and AI-derived insights empower the decision makers with the most accurate, timely information. The dashboard and a chatbot user interaction interface that are used for this purpose are more efficiently communicating of this information and, as a result, inducing the making of data-driven decisions. This feature is of high importance particularly in the rapidly changing fields like healthcare, where the clinical hazel depends on the fast adjustment to new circumstances, and manufacturing, where the flexibility of the supply chain is vital. The integration of user-centric interfaces and intelligent automation has been one of the ways to minimize cognitive load on employees and end-users. Thus, they have the chance to focus more on the strategic activities than the routine administrative work. Messages that are tailored to your needs and dialogues that mimic conversation with other users, in addition to being easy to access and more pleasant to use, help to increase usage and satisfaction with ERP systems.
Despite the advantages, several obstacles must be tackled prior to the successful framework implementation. The integration of legacy ERP systems can be a hurdle, for which careful planning and a phased adoption are necessary. The focus on data quality and governance is of utmost importance for generating trustworthy AI outputs, particularly in the case of regulated industries such as healthcare and education. In addition to that, the readiness of the workforce is essential the training and the change management to be carried out to avoid any possible resistance and align human-AI collaboration in an effective way. The integration of AI in ERP systems has some problems like data privacy, algorithmic bias, and security risks. The main important thing is that the framework's governance and compliance structure are focused on controlling risk, but the risk control is very fundamental and needs continuous watch and adjustment to the changing legal requirements. The modular design and flexibility of the framework are features that drive the adaptation to different industry needs without any need to compromise the core functionality. Such adaptability promotes cross-sector learning and innovation which, in turn, allows organizations to take advantage of the best practices and shorten their digital transformation paths.

7. Future Work

Though this work outlines an integrated conceptual framework through which AI can facilitate intelligent automation for ERP systems, there are still several paths that remain unexplored for the future to advance both theory and practice. The framework’s cross-industry and organizational application can be verified only through empirical studies. The collection of both quantitative and qualitative data can offer information about the performance improvement, the user acceptance, and the return on investment. The establishment of benchmarking metrics and standardized assessment tools will promote organizations in measuring their progress and identifying the best practices. In the context of the rapid development of AI technologies, the introduction of pioneering methods such as reinforcement learning, explainable AI, and edge computing into ERP systems is the subject for further investigation. Analyzing the ways these advancements can enrich adaptability, transparency, and real-time responsiveness will be an impetus in expanding the frontiers of intelligent automation.
Even if the framework is not restricted to a specific industry, its detailed sector-specific adaptations will show its real applicability. The research dealing with difficulties faced by the healthcare sector in managing compliance issues, the manufacturing industries in maintaining safety standards, or the integration of educational policy can customize the framework to its fullest and thereby make it impactful. Prolonged scrutiny of proper ethical practices, such as bias correction, data confidentiality, and the social effects of labor machine, is an ongoing need. Non-disciplinary methodology bridging technological, legal, and social aspects can instruct the creation of solid governance models, and policy frameworks. A thorough knowledge of how humans and AI agents work together in ERP environments is vital. Future research should focus on areas like trust, decision-making, and change management strategies to best improve the effectiveness of the collaboration between human skills and machine intelligence.

8. Conclusion

The integration of perceptive automation within enterprise resource planning systems to improve operational excellence and drive transformative results is the main proposition of this paper. The framework is a comprehensive and flexible solution for a range of industries created by combining various data sources, making the most of superior Artificial Intelligence (AI) capabilities, workflow automation, and shifting the focus to the user interface that is more user centric. Conceptual case studies that are shown in manufacturing, healthcare, and education prove that a flexible framework can essentially deliver unprecedented growth in efficiency, decision-making, and user engagement. The discussion part also notes some aspects that are critical to the success of the implementation, namely organizational, ethical, and technical concerns. Despite the high chances of success, the framework remains a work in progress as it must undergo empirical validation and continuous adjustments in response to new technologies and the specific challenges of the sectors. These topics should be addressed by future research to ensure responsible, efficient, and impactful AI integration. Along the lines, the work is presented to the ongoing wave of digital transformation; since it offers enterprises an organized way of using AI and intelligent automation in the context of their specific operational processes, thus, it is creating the idea of innovation, resilience, and, in turn, the lasting advantage over competitors.

References

  1. Kane, G.C.; Palmer, D.; Phillips, A.N.; Kiron, D.; Buckley, N. Strategy, not technology, drives digital transformation. MIT Sloan Management Review 2015.
  2. Davenport, T.H. Putting the enterprise into the enterprise system. Harvard Business Review 1998, 76, 121–131. [Google Scholar]
  3. Beheshti, H.M.; Salehi-Sangari, E.; Engström, A. Competitive advantage with e-business: A survey of large American and Swedish firms. Journal of Business & Industrial Marketing 2022, 37, 543–556. [Google Scholar]
  4. Srivastava, S.K.; Bag, S. Recent developments on flexible manufacturing in the digital era: A review and future research directions. Global Journal of Flexible Systems Management 2023, 24, 483–516. [Google Scholar] [CrossRef]
  5. Russell, S.J.; Norvig, P. Artificial Intelligence: A Modern Approach, 4th edn; Pearson, 2020. [Google Scholar]
  6. Van der Aalst, W.M.P. Hybrid intelligence: To automate or not to automate, that is the question. International Journal of Information Systems and Project Management 2021, 9, 5–20. [Google Scholar] [CrossRef]
  7. Dhamija, P.; Bag, S. Role of artificial intelligence in operations environment: A review and bibliometric analysis. The TQM Journal 2020, 32, 869–896. [Google Scholar] [CrossRef]
  8. Janiesch, C.; Zschech, P.; Heinrich, K. Machine learning and deep learning. Electronic Markets 2021, 31, 685–695. [Google Scholar] [CrossRef]
  9. McKinsey & Company: The state of AI in 2022—and a half decade in review; McKinsey & Company, 2022.
  10. Mariani, M.M.; Borghi, M. Artificial intelligence in service industries: Customers’ assessment of service production and resilient service operations. International Journal of Production Research 2022, 62, 5400–5416. [Google Scholar] [CrossRef]
  11. Chatterjee, S.; Rana, N.P.; Tamilmani, K.; Sharma, A. The effect of AI-based CRM on organization performance and competitive advantage: An empirical analysis in the B2B context. Industrial Marketing Management 2021, 97, 205–219. [Google Scholar] [CrossRef]
  12. Al-Fawaz, K.; Al-Salti, Z.; Eldabi, T. Critical success factors in ERP implementation: A review; Brunel Business School, Brunel University, 2008. [Google Scholar]
  13. Aktürk, C. Artificial intelligence in enterprise resource planning systems: A bibliometric study. Journal of International Logistics and Trade 2021, 19, 69–82. [Google Scholar] [CrossRef]
  14. Hitt, L.M.; Wu, D.J.; Zhou, X. ERP investment: Business impact and productivity measures. Journal of Management Information Systems 2002, 19, 71–98. [Google Scholar] [CrossRef]
  15. Seddon, P.B.; Calvert, C.; Yang, S. A multi-project model of key factors affecting organizational benefits from enterprise systems. MIS Quarterly 2010, 34, 305–328. [Google Scholar] [CrossRef]
  16. Zengul, F.D.; Oner, B.; Oner, N. Adaptive ERP systems: A comprehensive framework for dynamic business environments. European Journal of Advances in Engineering and Technology 2022, 9, 54–61. [Google Scholar]
  17. Rejeb, A.; Rejeb, K.; Treiblmaier, H. Composable ERP: A new generation of intelligent ERP systems. In Digital Transformation and Global Society; Springer, 2023; pp. 345–360. [Google Scholar]
  18. Koshy, M.; Nair, A.R.; Krishnan, A. Design, manufacturing and testing of a hybrid locomotion mobile robot “HYLMOR”. Materials Today: Proceedings 2020, 24, 1292–1301. [Google Scholar] [CrossRef]
  19. Atwani, M.; Hlyal, M.; Elalami, J. A review of artificial intelligence applications in supply chain. ITM Web of Conferences 2022, 46, 03001. [Google Scholar] [CrossRef]
  20. Ifinedo, P. Examining students’ intention to continue using blogs for learning: Perspectives from technology acceptance, motivational, and social-cognitive frameworks. Computers in Human Behavior 2016, 72, 189–199. [Google Scholar] [CrossRef]
  21. Sistla, S.M.K.; Krishnamoorthy, G.; Jeyaraman, J.; Konidena, B.K. Machine learning for demand forecasting in manufacturing. International Journal for Multidisciplinary Research 2024, 6. [Google Scholar]
  22. Ivančić, L.; Vugec, D.S.; Vukšić, VB. Robotic process automation: Systematic literature review. In Lecture Notes in Business Information Processing; 2019; pp. 280–295. [Google Scholar]
  23. Lacity, M.C.; Willcocks, L.P. Robotic Process and Cognitive Automation: The Next Phase; 2018. [Google Scholar]
  24. Fitzgerald, M.; Kruschwitz, N.; Bonnet, D.; Welch, M. Embracing digital technology: A new strategic imperative. MIT Sloan Management Review 2014, 55, 1–12. [Google Scholar]
  25. Besson, P.; Rowe, F. Strategizing information systems-enabled organizational transformation: A transdisciplinary review and new directions. Journal of Strategic Information Systems 2012, 21, 103–124. [Google Scholar] [CrossRef]
  26. Bajwa, J.; Munir, U.; Nori, A.; Williams, B. Artificial intelligence in healthcare: Transforming the practice of medicine. Future Healthcare Journal 2021, 8, e188–e194. [Google Scholar] [CrossRef] [PubMed]
  27. Katsamakas, E.; Pavlov, O.V.; Saklad, R. Artificial intelligence and the transformation of higher education institutions: A systems approach. Sustainability 2024, 16, 6118. [Google Scholar] [CrossRef]
  28. Pahune, S.; Akhtar, Z.; Mandapati, V.; Siddique, K. The importance of AI data governance in large language models. Big Data and Cognitive Computing 2025, 9, 147. [Google Scholar] [CrossRef]
Disclaimer/Publisher’s Note: The statements, opinions and data contained in all publications are solely those of the individual author(s) and contributor(s) and not of MDPI and/or the editor(s). MDPI and/or the editor(s) disclaim responsibility for any injury to people or property resulting from any ideas, methods, instructions or products referred to in the content.
Copyright: This open access article is published under a Creative Commons CC BY 4.0 license, which permit the free download, distribution, and reuse, provided that the author and preprint are cited in any reuse.
Prerpints.org logo

Preprints.org is a free preprint server supported by MDPI in Basel, Switzerland.

Subscribe

Disclaimer

Terms of Use

Privacy Policy

Privacy Settings

© 2026 MDPI (Basel, Switzerland) unless otherwise stated