Preprint
Article

This version is not peer-reviewed.

Digital Sustainable Marketing and Green Consumer Choices: The Mediating Roles of Green Perceived Value and Green Skepticism in Saudi Arabia

Submitted:

20 December 2025

Posted:

22 December 2025

You are already at the latest version

Abstract
Digital sustainable marketing is used by firms to communicate environmental efforts through social media and e-commerce platforms, yet its effectiveness in shaping green choices remains unclear in emerging markets like Saudi Arabia. This study investigates how digital sustainable marketing influences green consumer choices directly and indirectly through green perceived value and green skepticism. A cross-sectional survey was administered to 400 Saudi consumers who use digital channels and purchase offerings promoted as green or sustainable. Data were analyzed using partial least squares structural equation modelling. The results show that digital sustainable marketing has a significant positive effect on green consumer choices and on green perceived value, while it reduces green skepticism. Green perceived value increases, and green skepticism decreases, green consumer choices. Both mediators partially transmit the impact of digital sustainable marketing on green consumer choices, revealing a value-enhancing path and a skepticism-reducing path operating in parallel. The study contributes by integrating positive and negative psychological mechanisms into a single dual-path model of digital sustainable marketing and by providing evidence from the Saudi market. The findings offer guidance for designing digital sustainability campaigns that enhance perceived value while limiting skepticism to accelerate green consumption.
Keywords: 
;  ;  ;  ;  

1. Introduction

Growing concerns about climate change, resource depletion and social inequality have encouraged firms to incorporate environmental and social goals into their marketing strategies. At the same time, the rapid diffusion of digital technologies has transformed how companies communicate sustainability initiatives, shifting from traditional one-way campaigns toward interactive, data-driven communication on social media, e-commerce platforms and branded websites (Martínez-Peláez et al., 2023). Digital sustainable marketing has thus emerged as a key mechanism through which organizations disclose eco-labels, highlight green product attributes and promote sustainable lifestyles in order to shape consumer perceptions and behaviour (Fang & Zaman, 2025; Ibrahim et al., 2025; Rosário & Dias, 2025; Filippelli et al., 2025).
In digital contexts, sustainable marketing activities can take several forms, including green advertising, user-generated content, influencer collaborations, online eco-labelling, and artificial-intelligence-driven recommendation systems. Prior studies show that such initiatives enhance environmental awareness, strengthen attitudes toward green products and increase intentions to buy eco-friendly offerings, particularly when messages are informative, credible and emotionally engaging (Nekmahmud et al., 2022; Ngo et al., 2025; Nabivi, 2025; La Ragione & Risitano, 2026; Kumar et al., 2025; Sun et al., 2025; Tiwari et al., 2025). Thus, digital tools that display sustainability scores, certifications and, green information will reduce the information asymmetry and green confusion in information-sharing, supporting greener choices in food, hospitality, and durable goods (Filippelli et al., 2025; Tsekouropoulos et al., 2018; Singhal &Sharma, 2025; Acatrinei et al., 2025).
Still, the digital sustainable marketing's success is not certain. On the one hand, research on green perceived value suggests that when customers believe green offerings offer superior environmental, functional, and emotional rewards in relation to the sacrifices they make, they report higher purchase intentions and are more inclined to choose green goods over traditional alternatives (Chen & Chang, 2012; Cheung et al., 2015; Román-Augusto et al., 2022; Zaidi et al., 2022; Liu et al., 2025; Yulianingsih et al., 2025; Van Hoang & Le Thanh, 2024). Digital tools such as eco-labelling, online storytelling and social-media campaigns can raise perceived value by signalling quality, trustworthiness and long-term environmental benefits (Li, 2025; Li & Shan, 2025; Fatmawati & Alikhwan, 2021; Saleh et al., 2024; Abdullah & Suhud, 2025; Ahmed et al., 2025; Haryaman & Amrita, 2025; Mahapatra et al., 2025).
Alternately, repeated exposure to hazy, exaggerated or inconsistent sustainability claims can cause green skepticism—a natural inclination to question the credibility and effectiveness of companies' environmental actions. Evidence indicates that imagined greenwash-ing in digital communication heightens skepticism, therefore lowering green purchase intentions, lowering readiness to pay a price premium, and in certain cases causing consumers to turn away from greener alternatives (Nguyen et al., 2019; Thai & Alang, 2025; Kreczmańska-Gigol & Gigol, 2022; Singh et al., 2022; Luo et al., 2020; Cheng et al., 2020; Kavitha & Kumar, 2023). Visual eco-cues and symbolic "green" images devoid of real content may be seen as executional greenwashing, especially by highly environmentally conscious consumers, hence increasing cynicism and mistrust (Grebmer & Diefenbach, 2020; Azmi et al., 2025). Conversely, clear and consistent digital signals supported by verifiable environmental actions improve green brand relationships and trust, hence increasing the likelihood of sustainable buying (Riva et al., 2024; Khan et al., 2022).
These inconsistent results emphasize the need of knowing not only if digital sustainable marketing encourages environmentally friendly behavior but also how it works via different psychological mechanisms. Building on the Stimulus–Organism–Response framework, the Theory of Planned Behavior, the cognition–affect–behavior paradigm and the persuasion knowledge model, recent work suggests that digital sustainable marketing functions as an external stimulus that shapes internal evaluations—particularly green perceived value and green skepticism—which then drive or inhibit green buying (Mehrabian & Russell, 1974; Ajzen, 1991; Bagozzi, 1992; Friestad & Wright, 1994; Li et al., 2023; Li, 2025; Li & Shan, 2025; Sivapalan et al., 2024). Nonetheless, most empirical studies examine either the positive value-enhancing route or the negative skepticism-based route in isolation, often in specific industries and outside the Saudi context.
Accordingly, this research seeks to answer the following questions:
-
RQ1: To what extent does digital sustainable marketing directly influence green consumer choices in the Saudi market?
-
RQ2: How does digital sustainable marketing shape consumers’ green perceived value and green skepticism toward products and services promoted as green or sustainable?
-
RQ3: To what extent do green perceived value and green skepticism mediate the relationship between digital sustainable marketing and green consumer choices?
This study is expected to make several contributions. Theoretically, it advances digital sustainable marketing and green consumption research by jointly modelling green perceived value and green skepticism as dual mediators, thereby revealing how positive and negative psychological mechanisms operate in parallel within the same digital environment. It also extends established theories to an under-researched context by testing the integrated framework among Saudi consumers, for whom digital adoption is high but green markets are still consolidating. Practically, the findings will offer guidance for marketers and policymakers on how to design digital sustainability campaigns that maximise perceived value while minimising skepticism, helping organizations communicate their environmental efforts more credibly, build stronger relationships with consumers and accelerate the transition toward more sustainable consumption patterns in the Saudi market.

2. Underpinned Theories

2.1. Stimulus–Organism–Response Framework

The Stimulus–Organism–Response framework proposed by Mehrabian and Russell (1974) explains how external environmental stimuli shape internal psychological states, which in turn drive behavioural responses. In the present study, digital sustainable marketing activities on social media, e-commerce platforms and corporate websites are conceptualised as stimuli that expose Saudi consumers to sustainability-related cues such as eco-labels, green narratives, influencer advocacy and environmental performance indicators. Prior research shows that such digital stimuli enhance sustainability awareness, perceived information quality and engagement, which then foster favourable evaluations of green offerings and stronger intentions to purchase them (Fang and Zaman, 2025; Ibrahim et al., 2025; Rosário and Dias, 2025; Filippelli et al., 2025). Within this framework, green perceived value and green skepticism are treated as organismic states: digital sustainable marketing may raise consumers’ perceptions of the environmental, functional and emotional benefits of green products, but it may also attenuate or intensify doubts about the credibility of firms’ environmental claims, especially when greenwashing cues are present (Li et al., 2023; Li, 2025; Li and Shan, 2025; Nguyen et al., 2019; Sivapalan et al., 2024). These internal responses are expected to translate into observable green consumer choices, such as selecting eco-friendly products and favouring sustainable brands in the Saudi market.

2.2. Theory of Planned Behavior and Technology Acceptance Model

The Theory of Planned Behavior proposed by Ajzen (1991) posits that behaviour is primarily determined by behavioural intentions, which arise from attitudes toward the behaviour, subjective norms and perceived behavioural control. Applied to digital sustainable marketing, this theory suggests that credible online sustainability messages can shape consumers’ attitudes toward buying green products, perceptions of social expectations (for example, seeing peers or influencers endorse green lifestyles) and feelings of control over finding and affording green options on digital platforms. Green perceived value is closely linked to the attitudinal component of the Theory of Planned Behavior, because it captures consumers’ overall evaluation of the benefits and sacrifices associated with green products (Chen and Chang, 2012; Cheung et al., 2015; Román-Augusto et al., 2022). When digital sustainable marketing increases green perceived value, it should therefore strengthen positive attitudes and, in turn, intentions and actual green consumer choices. The Technology Acceptance Model extends this logic to digital contexts by emphasising the roles of perceived usefulness and perceived ease of use in shaping attitudes toward online services (Li-Ming and Wai, 2013; Nekmahmud et al., 2022). From this perspective, well-designed green digital platforms that are easy to use and clearly communicate environmental benefits are more likely to generate favourable value judgments and support green consumer choices among Saudi users of social media and e-commerce channels.

2.3. Cognition–Affect–Behavior Paradigm and Persuasion Knowledge Model

The cognition–affect–behavior paradigm argues that consumers’ cognitive evaluations of marketing stimuli give rise to affective reactions, which then shape behavioral intentions and actions (Bagozzi, 1992). Though greenwashing and inconsistency in messages can lead to negative affective responses such as distrust and skepticism in green consumption settings, they further weaken the link between pro-environmental beliefs and buying decisions (Nguyen et al., 2019; Cheng et al., 2020).
To complement this view, the persuasion knowledge model also proposes consumers learn about persuasion practices and use it to interpret the goals of marketers (Friestad & Wright, 1994). The contingent nature of sustainable marketing practices in highly interconnected digital environments may become more sensitive to persuasion in Saudi consumers who are frequently visited by sustainable content; the perception of sustainable marketing as manipulative or exaggerated triggers persuasion knowledge that increases green skepticism and resistance to green products (Farooq and Wicaksono, 2021; Promalessy and Handriana, 2024; Azmi et al., 2025).
Integrating these perspectives provides a theoretical foundation for the dual-path mediation model tested in this study. The Stimulus–Organism–Response framework explains how digital sustainable marketing acts as a stimulus that shapes internal evaluations of green perceived value and green skepticism; the Theory of Planned Behavior and the Technology Acceptance Model clarify how these evaluations translate into intentions and actual green consumer choices; and the cognition–affect–behavior paradigm together with the persuasion knowledge model illuminate why digital sustainable marketing can simultaneously generate a positive value-based path and a negative skepticism-based path among adult Saudi consumers who use digital channels and interact with green or sustainable products and services.

3. The Hypotheses Development

3.1. Digital Sustainable Marketing (DSM) and Green Consumer Choices (GCC)

According to the Stimulus–Organism–Response (S-O-R) framework, external cues in the environment shape internal evaluations that ultimately drive behaviour (Mehrabian & Russell, 1974). In line with this view, digital sustainable marketing (DSM) campaigns on social media and other online channels raise sustainability awareness and strengthen green purchase intentions (Fang & Zaman, 2025; Ibrahim et al., 2025; Rosário & Dias, 2025). Social-media-based sustainable marketing that employs green advertising, user-generated content and influencer collaborations enhances sustainable brand positioning and trust, especially when eco-labels, eco-packaging and green product innovations are communicated digitally (Gregurec et al., 2025; Singh & Selvasundaram, 2024; Kumari, 2025; Sankar et al., 2025).
Evidence further shows that social media usage and exposure to green online content foster green thinking, product knowledge and perceived behavioural control, which translate into stronger intentions and actual decisions to buy green products (Nekmahmud et al., 2022; Ngo et al., 2025; Nabivi, 2025). Systematic reviews identify online green content, electronic word-of-mouth (eWOM) and green brand communities as central mechanisms of green behaviour in digital contexts (La Ragione & Risitano, 2026; Kumar et al., 2025). Eco-themed posts and video advertisements that are informative, entertaining, credible and emotionally appealing enhance perceived advertising value and environmental crisis awareness, thereby stimulating green purchasing (Sun et al., 2025; Tiwari et al., 2025).
In online retail and hospitality, the use of artificial-intelligence-powered (AI-powered) digital employees, innovative sustainable campaigns and transparent environmental reporting nurtures eco-consciousness, customer engagement and sustainable innovation performance (Wang & Zhang, 2025; Prabhash & Mageswari, 2025). Digital food and e-commerce platforms that display eco-labels, sustainability scores, recommender systems and social features strengthen attitudes, norms and perceived control, increasing green food and product choices (Filippelli et al., 2025; Tsekouropoulos et al., 2018). Technology-driven digital green marketing that deploys AI, augmented reality (AR), search engine optimization (SEO) and social media to signal certifications and environmental benefits reduces information asymmetry and green confusion, enhancing perceived sustainability, quality and purchase intentions for certified durables (Singhal & Sharma, 2025; Acatrinei et al., 2025).
At the message and perception level, research on online green advertising and social-media-based green marketing shows that perceived usability, trust and information quality shape attitudes toward online green ads and green brand image, which raise green perceived value, reduce perceived risk and greenwash perceptions, and enhance green purchase intentions (Li-Ming & Wai, 2013; Liu & Tang, 2023). Social media that facilitates green blogging and perceived information usefulness builds green trust and further strengthens intention to buy green products (Xiaoqin et al., 2025). Consistent with the Theory of Planned Behavior (TPB), the Technology Acceptance Model (TAM) and S-O-R-based DSM research (Ajzen, 1991; Li-Ming & Wai, 2013; Fang & Zaman, 2025; Xiaoqin et al., 2025; Filippelli et al., 2025), this evidence supports the expectation that higher digital sustainable marketing will be associated with stronger green consumer choices (GCC) in the Saudi market.
H1: 
Digital sustainable marketing is positively associated with green consumer choices.

3.2. Digital Sustainable Marketing (DSM) and Green Perceived Value (GPV)

The Stimulus–Organism–Response (S-O-R) paradigm holds that marketing stimuli influence consumers' interior assessments, which then drive behavioral reactions (Mehrabian & Russell, 1974). Using this reasoning in sustainability situations, green advertising and other digital sustainability messages serve as triggers that increase customers' green perceived value (GPV)—their general assessment of the environmental, functional, and emotional advantages of green products—hence boosting purchase intent (Li et al., 2023; Li & Shan, 2025).
This growing list of studies has focused on how specific DSM tools are used to shape GPV. Li (2025) shows that green advertising, eco-labelling and eco-branding on websites and social media increase perceived benefits, quality and value of eco-friendly products and, thus, encourage green purchasing intentions. He (2024) shows that the green marketing strategies are credible sustainability pledges, and they contribute to perceived value by enhancing value and thus are worth sharing with the public when communicated digitally. Local businesses show that credible green claims attributed to eco-friendly packaging, ingredients, and waste reduction are conveyed in an environmental advertisement promoted by campaigns highlighting eco-friendly packaging, ingredients, and waste reduction (Fatmawati & Alikhwan, 2021). Saleh et al. (2024) report that green promotions and price-support measures, often incorporated through online promotions and social-media campaigning enhance GPV and partly control the green marketing mix’s impact on purchase intention. Conceptual work by Abdullah and Suhud (2025) further argues that eco-labelling, green advertising and digital green content on social media are key stimuli that heighten GPV and, together with trust and environmental concern, foster deeper engagement with green brands. Haryaman and Amrita (2025) add that transparent digital communication, third-party certifications and educational content on company websites and e-commerce platforms increase perceived environmental value and encourage sustainable purchase decisions.
Several studies apply S-O-R explicitly to clarify the underlying psychological mechanism. Li et al. (2023) show that receptivity to green advertising delivered via digital media enhances perceived value of energy-saving products and that this value mediates the effect of advertising on purchase intention. Li and Shan (2025) demonstrate, within an S-O-R model, that green advertising receptivity for organic food raises GPV, which, alongside green trust, partially transmits the effect of green ads to purchase intention. Mahapatra et al. (2025) conceptualise a “digital–sustainable pathway” in which exposure to and engagement with sustainability content through social media storytelling, influencer advocacy and transparency tools increase perceived environmental value and willingness to pay a premium for sustainable apparel. Ahmed et al. (2025) show empirically that digital green branding activities—eco-labels, sustainable packaging and online brand storytelling—enhance perceived value of eco-friendly fast-moving consumer goods, which, combined with environmental beliefs, drives eco-conscious purchase intentions. Although not limited to green products, Armilawati et al. (2020) find that positive online shopping experiences on e-commerce platforms strengthen trust and perceived value, implying that well-designed DSM interfaces can similarly bolster GPV. Liu et al. (2025) extend this logic to luxury brands, showing that communication of green new products increases GPV, which in turn heightens brand attitude and trust; digital customer engagement further strengthens the GPV–trust link. As Liang and Cheng (2025), stress the need for transparent, authentic DSM, the need for greenwashing in digital promotion to destabilize, which will ultimately deplete GPV and contribute to perceived risk. The evidence presented in these studies as well as the Theory of Planned Behavior, an empirical analysis of value and attitude assessment and linked to intention (Ajzen, 1991) suggests that effective digital sustainable marketing increases the green perceived value of products and services by stimulating consumers' ability to see green products and services. We are grounded in this logic with hypothesis H2. Digital sustainable marketing is positively associated with green perceived value.

3.3. Digital Sustainable Marketing (DSM) and Green Skepticism (GS)

According to La Ragione and Risitano (2026), social media can both serve as a source of credible sustainability information and are thus not only biased toward the firms’ green positions, but also facilitate social media’s role in green consumer behavior in digital environments. Ktisti et al. (2022) suggest that as brands increase their online sustainability marketing, green skepticism is an essential barrier to successful sustainable digital marketing. With some studies over three decades, Sivapalan et al. (2024) consider green skepticism to be a means of decrying the authenticity of firms’ claims and pointing out that it would prevent green purchasing behavior. Kreczmaska-Gigol and Gigol (2022) conclude that such doubts, often fueled by greenwashing and distrust of corporate accountability, undermine consumers’ willingness to pay a premium for sustainable products, suggesting the centrality of green skepticism in DSM contexts.
Studies link perceived greenwash in firms’ communication to heightened green skepticism and, consequently, to weaker green purchase intentions. Nguyen et al. (2019) and Li et al. (2025) show that perceived greenwash significantly increases green skepticism, which carries the negative effect of deceptive claims on intentions to buy green products. Farooq and Wicaksono (2021), Promalessy and Handriana (2024), and Azmi et al. (2025) demonstrate that exaggerated or weakly substantiated sustainability messages in fast fashion and social media campaigns trigger green skepticism, distrust, and negative green word of mouth. Grebmer and Diefenbach (2020) reveal that vague pictorial eco-cues constitute executional greenwashing that heightens skepticism, especially among highly environmentally conscious consumers. In contrast, Riva et al. (2024) show that clear green signals strengthen green brand associations and trust, while Khan et al. (2022) find that green skepticism erodes the positive influence of credible green practices on green brand attachment and brand equity.
Drawing on the cognition–affect–behavior paradigm (Li et al., 2025) and the persuasion knowledge model (Friestad & Wright, 1994), DSM activities that communicate specific, verifiable sustainability practices are expected to foster cognitions and emotions that weaken skeptical responses. By reducing perceived greenwash and information asymmetry, digital sustainable marketing should mitigate consumers’ green skepticism and support pro-environmental behavior. In light of these considerations, the following hypothesis can be established:
H3: 
Digital Sustainable Marketing is negatively correlated with Green Skepticism.

3.4. Green Perceived Value (GPV) and Green Consumer Choices (GCC)

Green perceived value is commonly defined as consumers’ overall appraisal of the net environmental, functional and social benefits of green products relative to the sacrifices they make (Chen & Chang, 2012; Cheung et al., 2015; Román-Augusto et al., 2022; Vania & Ruslim, 2023; Hasanah et al., 2025). Recent work further conceptualizes GPV as a multidimensional construct that encompasses functional, conditional, social and emotional value, shaping favourable attitudes toward green offerings and strengthening purchase intentions (Woo & Kim, 2019; Hudayah et al., 2023; Charviandi, 2023). The concept of GPV is one of the best predictors of the readiness of consumers to choose sustainable options over alternatives in many markets in cosmetics, reusable shopping bags, green food and eco-fuel, (Zaidi et al. 2022; Sanjiwo & Sobari, 2025; Yulianingsih et al., 2025; Liu et al., 2025; Van Hoang & Le Thanh, 2024).
Empirical research demonstrates that GPV is controlled through several psychophysiological mechanisms, which ultimately shape green consumer choices. Increased GPV increases green trust and green satisfaction, which ultimately translates into improved green purchase intentions and behaviour (Chen & Chang, 2012; Román-Augusto et al., 2022; Hasanah et al., 2025). Similarly, GPV improves brand attitude, customer value perceptions, and perceived usefulness of green products for increasing willingness to pay and actual purchase decisions in both the mass and luxury segment (Cheung et al. 2015; Chen et al. 2023; Liu et al. 2025). For instance, when consumers perceive rich informational value and attractive attributes in sustainable offerings, they are more willing to select and pay for these products (Truong & Ngo, 2024), and GPV becomes a critical pathway through which environmental concern and CSR initiatives are converted into concrete green buying behaviour (Khan, 2024; Sanjiwo & Sobari, 2025).
These findings accord with the Theory of Planned Behavior, which posits that attitudes formed from beliefs about the expected value of outcomes drive intentions and, subsequently, actual behaviour (Ajzen, 1991). GPV represents such a value-based attitudinal evaluation, suggesting that consumers who perceive higher value in green products will form stronger pro-environmental intentions and are more likely to enact them through their marketplace choices. Drawing from the previously presented logic, the following hypothesis can be established:
H4: 
Green perceived value is positively correlated with green consumer choices.

3.5. Green Skepticism (GS) and Green Consumer Choices (GCC)

Grounded in the cognition–affect–behavior paradigm proposed by Bagozzi (1992), green skepticism is defined as consumers’ tendency to doubt the credibility, truthfulness and effectiveness of firms’ environmental claims and eco-labels, especially when such claims appear exaggerated or inconsistent (Goh and Balaji, 2016; Nguyen et al., 2019; Zarei and Maleki, 2018). Rather than passively accepting sustainability messages, skeptical consumers critically evaluate whether green products truly deliver the promised environmental benefits and whether they are worth any associated price premium (Kreczmańska-Gigol and Gigol, 2022).
A growing body of research shows that higher levels of green skepticism act as a key psychological barrier to green consumer choices. Studies in the fashion industry, in fast-moving consumer goods and in the market for energy-efficient products reveal that skeptical consumers report lower intentions to purchase green products and a reduced willingness to buy or pay more for green alternatives (Thai and Alang, 2025; Kreczmańska-Gigol and Gigol, 2022; Singh et al., 2022). Green skepticism is often fueled by perceived greenwashing and by green perceived risk, and it mediates the negative effect of misleading environmental claims on sustainable buying behavior (Nguyen et al., 2019; Kavitha and Kumar, 2023). In digital and social-media contexts, skepticism toward green advertising lowers the perceived informational value of green advertisements and undermines intentions to choose the promoted green products (Luo et al., 2020).
Other evidence highlights the interaction between green skepticism and pro-environmental predispositions. Cheng et al. (2020) show that skepticism toward green advertising is a central attitudinal constraint that dampens green consumption, although environmental involvement can mitigate this effect. Similarly, Saraireh (2023), state that green skepticism weakens the positive impact of environmental concern on green products for production in Saudi manufacturers and automobiles. Taken together, these studies suggest that green skepticism functions as a negative affective filter between consumers’ environmental cognitions and their actual marketplace behavior, diverting them away from green options even when they hold favorable environmental beliefs.
H5: 
Green skepticism is negatively associated with green consumer choices.

3.6. Mediating Role of Green Perceived Value

Drawing on the Stimulus–Organism–Response framework, digital sustainable marketing (as a set of external stimuli on social media, websites and e-commerce platforms) can be expected to shape consumers’ internal value evaluations, which then drive their behavioural responses (Mehrabian and Russell, 1974). In this perspective, digital sustainable marketing enhances green perceived value—consumers’ overall assessment of the environmental, functional and emotional benefits of green offerings—which subsequently strengthens attitudes and intentions toward green products (Li et al., 2023; Li, 2025; Li and Shan, 2025). Parallel evidence from green promotion, eco-labelling, digital storytelling and other online green branding activities indicates that these digital stimuli primarily work by increasing perceived quality, benefits and value, which in turn motivate willingness to pay and purchase intentions (Saleh et al., 2024; Fatmawati and Alikhwan, 2021; Abdullah and Suhud, 2025; Ahmed et al., 2025; Haryaman and Amrita, 2025; Mahapatra et al., 2025).
At the same time, research on green perceived value and green consumer choices shows that higher green perceived value is one of the strongest predictors of intentions and actual decisions to select green products across categories such as food, cosmetics, eco-fuel and luxury goods (Chen and Chang, 2012; Cheung et al., 2015; Román-Augusto et al., 2022; Zaidi et al., 2022; Liu et al., 2025; Yulianingsih et al., 2025; Van Hoang and Le Thanh, 2024). Studies explicitly adopting the Stimulus–Organism–Response framework further demonstrate that receptivity to green advertising and digital sustainability content enhances green perceived value, which then transmits part of the effect of such messages to green purchase intentions (Li et al., 2023; Li and Shan, 2025). From the viewpoint of the Theory of Planned Behavior, these results suggest that digital sustainable marketing strengthens value-based attitudes via green perceived value, and these attitudes then translate into intentions and actual green buying (Ajzen, 1991).
In light of this theoretical and empirical evidence, it is reasonable to expect that digital sustainable marketing will not only exert a direct effect on green consumer choices but will also influence these choices indirectly through its impact on green perceived value. Accordingly, the following hypothesis is proposed:
H6: 
Green perceived value mediates the relationship between digital sustainable marketing and green consumer choices.

3.7. Mediating Role of Green Skepticism

Drawing on the cognition–affect–behavior paradigm and the persuasion knowledge model, digital sustainable marketing is viewed as an external stimulus that not only informs consumers about firms’ environmental initiatives but also activates critical evaluations of message credibility (Bagozzi, 1992; Friestad and Wright, 1994). In digital environments, social media campaigns, online green advertisements, eco-labels and influencer content can either reduce doubts by providing specific, verifiable information, or intensify doubts when claims appear exaggerated, vague or inconsistent (La Ragione and Risitano, 2026; Ktisti et al., 2022; Sivapalan et al., 2024). Thus, digital sustainable marketing is likely to shape the level of green skepticism, which then colours how consumers interpret and respond to green offerings.
Empirical studies show that perceived greenwashing in firms’ environmental communication—often encountered in online and social-media-based campaigns—significantly increases green skepticism, which then carries the negative effect of deceptive or weakly substantiated claims to green purchase intentions (Nguyen et al., 2019; Li et al., 2025). Research in fast fashion, social media advertising and visual eco-cues indicates that overstated sustainability narratives, symbolic “green” imagery and poorly evidenced claims trigger skepticism, distrust and negative green word of mouth (Farooq and Wicaksono, 2021; Promalessy and Handriana, 2024; Azmi et al., 2025; Grebmer and Diefenbach, 2020). In contrast, clear and consistent green signals, transparent disclosures and credible online communication strengthen green brand associations and trust, while lower skepticism allows digital sustainable marketing to exert its intended positive effect on brand attachment and green brand equity (Riva et al., 2024; Khan et al., 2022).
At the same time, a substantial body of work shows that higher green skepticism is associated with weaker intentions to purchase green products, reduced willingness to pay price premiums and, in some contexts, a shift away from green alternatives altogether (Thai and Alang, 2025; Kreczmańska-Gigol and Gigol, 2022; Singh et al., 2022; Luo et al., 2020; Cheng et al., 2020; Saraireh, 2023; Zarei and Maleki, 2018; Kavitha and Kumar, 2023; Nguyen et al., 2019). Taken together, this evidence suggests that digital sustainable marketing influences green consumer choices partly by shaping green skepticism: credible and well-substantiated digital sustainability communication reduces skepticism and facilitates green purchasing, whereas perceived greenwashing heightens skepticism and suppresses green consumer choices. Accordingly, the following hypothesis is proposed:
H7: 
Green skepticism mediates the relationship between digital sustainable marketing and green consumer choices.
Based on the above reasoning, we propose the following (see Figure 1):

4. Methods

4.1. Measures

The measurement scales for the study variables were adapted from well-established instruments used in previous research. Digital sustainable marketing was operationalized using four dimensions proposed by Prabhash and Mageswari (2025): eco-friendly content, sustainable product promotions, green digital campaigns and transparency in reporting, each measured with three items (e.g., “The digital content I see from brands effectively promotes eco-friendly practices”; “I trust brands that provide transparent environmental impact reporting through their digital channels”).
Green perceived value was assessed with five items adapted from Patterson and Spreng’s (1997) perceived value scale, reworded to capture the environmental value of green products (e.g., “This product’s environmental functions provide excellent value for you”). Green skepticism was measured using four items from Mohr et al.’s (1998) scale of skepticism toward environmental claims in marketers’ communications (e.g., “I do not trust green product package labels or ads about the environment and safety”). Finally, green consumer choices were gauged with three items adapted from Chen and Chang (2012) that capture intentions to purchase products because of their environmental concern and performance.
Following the guidelines of Brislin (1980), the original English questionnaire was first translated into Arabic by two bilingual experts familiar with marketing and sustainability. A separate bilingual panel then conducted a back-translation into English to verify accuracy and conceptual equivalence. Any discrepancies were resolved through discussion until consensus was reached. The Arabic version was subsequently reviewed by a group of academics and practitioners to confirm the clarity, cultural appropriateness and relevance of the items for Saudi consumers who use digital channels and interact with green or sustainable products and services. Only minor wording adjustments were necessary, and all constructs were measured using a five-point Likert scale ranging from “strongly disagree” to “strongly agree.”.

4.2. Data Gathering Methods

As Saudi Arabia advances its Vision 2030 agenda, which emphasises sustainability and digital transformation, data were collected from adult consumers (18 years and above) residing in different regions of the Kingdom who regularly use digital channels (social media platforms and e-commerce websites) and interact with products or services marketed as green or sustainable. A non-probability convenience sampling method was employed due to practical considerations of time, cost and accessibility of respondents in an online environment. The link to the self-administered questionnaire was disseminated via popular social networking applications (WhatsApp, X, Instagram and Snapchat), university mailing lists and online consumer groups interested in sustainability and digital shopping.
At the beginning of the survey, participants were informed about the objectives of the research, assured that their participation was voluntary and anonymous, and notified that they could withdraw at any time without penalty. Screening questions ensured that only respondents aged 18 or above and with experience using digital platforms to search for or purchase green or sustainable products were allowed to proceed. Incomplete questionnaires and straight-lining responses were removed prior to analysis. Activating the mandatory-response option yielded 400 valid responses. The final sample consisted of 216 males (54.0%) and 184 females (46.0%). Most respondents were young adults, with 30.0% aged 18–24 years and 37.0% aged 25–34 years, while 22.5% were 35–44 years and 10.5% were 45 years and above. Regarding education, 13.0% had a high-school degree or less, 21.0% held a diploma, 49.0% had a bachelor’s degree and 17.0% had a postgraduate qualification. In terms of experience with digital channels for shopping, 18.0% had less than three years of experience, 32.0% had between three and five years, 28.0% had between six and eight years and 22.0% reported more than eight years of experience. Table 1 summarizes the demographic characteristics of the respondents.

4.3. Data Analysis

To align with the study’s predictive and explanatory orientation and to accommodate the complexity of the dual-path mediation model, partial least squares structural equation modelling (PLS-SEM) was employed as the main analytical technique. PLS-SEM is particularly appropriate when the primary objective is prediction and theory development, when models contain multiple mediators, and when the observed data may deviate from multivariate normality (Hair et al., 2017, 2019). Using SmartPLS, the analysis proceeded in two stages. First, the measurement model was evaluated by examining indicator reliability, internal consistency reliability, convergent validity and discriminant validity. Second, the structural model was assessed to estimate the direct and indirect effects among digital sustainable marketing, green perceived value, green skepticism and green consumer choices. The significance of all path coefficients and mediation effects was tested using a non-parametric bootstrapping procedure with 5,000 subsamples.

5. Results

5.1. Common Method Bias (CMB) and Data Normality

Harman’s single-factor test indicated that the initial component accounted for 40.674% of the variation, falling short of the 50% criterion (Podsakoff et al., 2003), indicating the absence of significant common method bias (CMB) concerns. Additionally, skewness and kurtosis were assessed to confirm the normality of the data distribution. The measured values were within the permissible limits of +2 for skewness and +7 for kurtosis (refer to Table 2) (Curran et al., 1996).
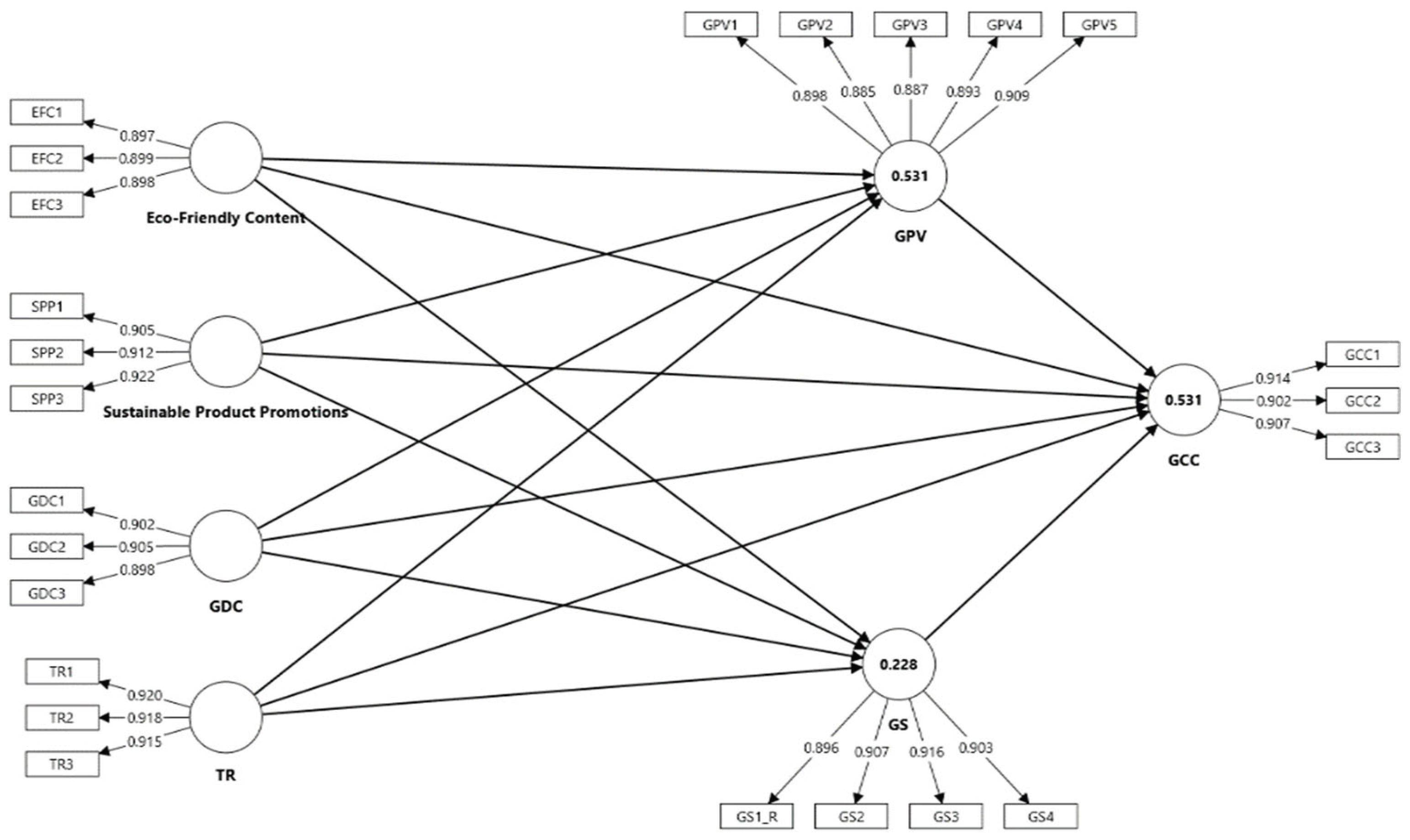
We evaluated the outer model in PLS-SEM by assessing the reliability of the indicators (factor loadings, λ), the reliability of the internal consistency (Cronbach's alpha, α), and the reliability of the composite (CR), as well as the validity of the convergent (average variance extracted, AVE). Hair et al. (2019) says that λ and α should be more than 0.7 and AVE should be greater than 0.50. Table 2 shows that all of the requirements were satisfied. Figure 1 presents the reflective measurement model for the first-order constructs, illustrating the relationships between the latent variables and their observed indicators in the PLS-SEM framework.
Figure 2. The reflective measurement model (First-order).
Figure 2. The reflective measurement model (First-order).
Preprints 190700 g002

5.2. Outer Model Evaluation

The outer model in PLS-SEM was evaluated by analyzing indicator reliability (factor loadings, λ), internal consistency reliability (Cronbach's alpha, α), composite reliability (CR), and convergent validity (average variance extracted, AVE). Hair et al. (2019) stipulate that λ and α must be more than 0.7, whereas AVE should be above 0.50. Table 2 indicates that all requirements were satisfied.
The Fornell–Larcker criterion (Fornell & Larcker, 1981) used alongside the Heterotrait–Monotrait ratio (HTMT) (Henseler et al., 2015) to evaluate discriminant validity, thereby responding to critiques regarding the exclusive use of the Fornell–Larcker method. The HTMT criteria exhibited enhanced performance, achieving specificity and sensitivity rates of 97–99%, in contrast to 20.82% for the Fornell–Larcker criterion (Henseler et al., 2015). Fornell and Larcker (1981) posited that discriminant validity is deemed sufficient when a construct's Average Variance Extracted (AVE) exceeds the squared correlations it shares with other constructs, as seen in Table 3. Gold et al. (2001) said that the HTMT value must be below 0.90. The dependent variable was satisfactorily verified, as shown in Table 3 and Table 4.
Following the assessment of discriminant validity using the Fornell–Larcker criterion, the analysis proceeded to the HTMT evaluation as a more stringent test. The HTMT assessment addresses critiques of relying solely on Fornell–Larcker by providing a more sensitive indicator of potential overlap between constructs. Accordingly, HTMT values were calculated for all pairs of first- and second-order constructs, as reported in Table 4.
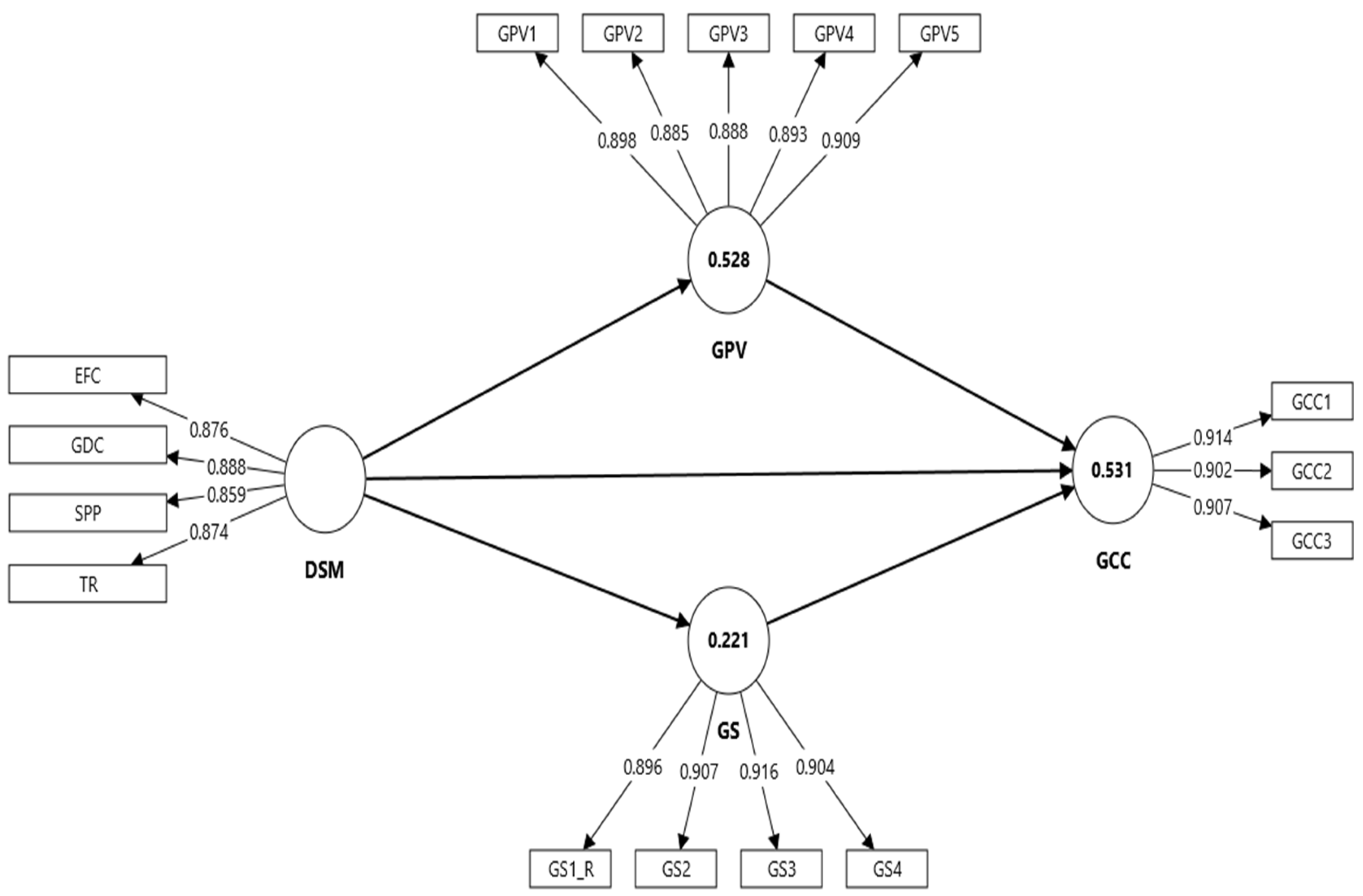
Before presenting the structural results, the reflective measurement model was assessed to verify the reliability and validity of all constructs. Figure 3 illustrates the second-order measurement specification, in which digital sustainable marketing is modelled as a higher-order construct formed by four reflective dimensions, alongside the reflective first-order constructs of green perceived value, green skepticism and green consumer choices.

5.3. Structural Model Assessment and Hypotheses Testing

Table 2 reveals that the VIF values (2.330–3.769) are below the suggested threshold of 5.0, so supporting the lack of multicollinearity across predictors and illustrating that each variable contributes distinctly to the elucidation of the endogenous constructs (Hair et al., 2019). The coefficient of determination (R²) for Green Perceived Value (GPV) was 0.528. The R2 values for Green Consumer Choices (GCC) and Green Skepticism (GS) were 0.531 and 0.221, respectively, both beyond the acceptable threshold of 0.10 (Hair et al., 2019). In addition, the Q²predict values reported in Table 5 are all above zero, supporting the model’s predictive relevance. Overall, these results provide evidence for the adequacy of the structural model (Hair et al., 2019).
Table 5 and Figure 2 illustrate that digital sustainable marketing had a significant positive effect on green consumer choices (β = 0.280, t = 5.239, p < 0.000) and green perceived value (β = 0.727, t = 30.981, p < 0.000), while exhibiting a significant negative effect on green skepticism (β = −0.470, t = 11.850, p < 0.000), thereby supporting hypotheses H1, H2, and H3. Furthermore, green perceived value positively influenced green consumer choices (β = 0.407, t = 7.712, p < 0.000), confirming H4. In contrast, Green Skepticism had a negative impact on Green Consumer Choices (β = −0.164, t = 4.763, p < 0.000), supporting H5. Regarding the mediation effects, green perceived value and green skepticism were found to mediate the effect of sustainable marketing on green consumer choices. Specifically, the indirect effects were significant, with β = 0.296, t = 7.670, p < 0.000, and β = 0.077, t = 3.701, p < 0.000, respectively. Thus, hypotheses H6 and H7 were also supported. These structural relationships and their corresponding path coefficients are visually summarized in Figure 4, which presents the estimation of the structural model.

5. Discussion

Overall, the findings provide strong support for the proposed dual-path mediation model. Digital sustainable marketing not only exerts a direct positive influence on green consumer choices, but also operates indirectly by enhancing consumers’ green perceived value while simultaneously reducing the detrimental impact of green skepticism. In what follows, the main results are discussed in light of previous research and the theoretical frameworks underpinning this study.
The findings support the first hypothesis, indicating that digital sustainable marketing is positively associated with green consumer choices. When Saudi consumers are exposed to informative, credible and engaging sustainability content on social media and e-commerce platforms, they become more willing to select green products and services and to adjust their purchasing behaviour accordingly. This result is consistent with earlier studies showing that digital green campaigns, online eco-labels and sustainability scores can enhance awareness, shape favourable attitudes and foster intentions to buy eco-friendly offerings across different sectors (e.g., Nekmahmud et al., 2022; Fang & Zaman, 2025; Filippelli et al., 2025). In line with the Theory of Planned Behavior, these findings suggest that well-designed digital sustainable marketing positively shapes attitudes and perceived social norms around green consumption in the Saudi market, thereby encouraging consumers to translate pro-environmental intentions into actual choices.
Similarly, the results support the second hypothesis by revealing that digital sustainable marketing is positively related to green perceived value. As consumers interact with eco-labels, green storytelling and transparent environmental disclosures in digital channels, they tend to perceive higher environmental, functional and emotional benefits in green offerings. This is consistent with prior work showing that online sustainability information can increase perceived quality, trustworthiness and long-term environmental benefits, which are central components of green perceived value (Chen & Chang, 2012; Cheung et al., 2015; Li, 2025; Saleh et al., 2024). Within the Stimulus–Organism–Response framework, digital sustainable marketing functions as a stimulus that enhances value-based evaluations (organism), which in turn set the stage for stronger green purchase intentions and behaviour (response).
Digital sustainable marketing also shows a significant negative association with green skepticism, supporting the third hypothesis. The estimated path (β = −0.470, t = 11.850, p < 0.000) indicates that higher exposure to credible, consistent and well-substantiated digital sustainability communication is linked with lower levels of doubt about the authenticity of firms’ environmental claims. This result supports past studies demonstrating that genuine actions backed by clearly stated and transparent online green signals can reduce suspicion and foster green brand trust (Riva et al., 2024; Khan et al., 2022), whereas imprecise or conflicting messages tend to encourage perceptions of greenwashing (Nguyen et al., 2019; Azmi et al., 2025). The outcome emphasizes the need of digital campaigns that highlight responsibility and evidence instead of symbolic rhetoric in the Saudi environment, where consumers are increasingly bombarded with contradictory messages about sustainability.
The results support the fourth hypothesis, which states that green perceived value has a strong positive influence on consumer decisions (β = 0.407, t = 7.712, p < 0.000). Consumers who perceive that green products deliver superior environmental and functional benefits relative to the sacrifices they make are more inclined to choose these products and to maintain their green purchasing behavior. This fits a wide stream of research in several industries and markets that flags green seen value as one of the strongest predictors of green purchasing intention and behavior (Chen & Chang, 2012; Román-Augusto et al., 2022; Liu et al., 2025; Yulianingsih et al., 2025). Consistent with the Theory of Planned Behavior, this suggests that value-based attitudes are a key mechanism through which digital sustainable marketing can convert pro-environmental beliefs into concrete marketplace choices.
The fifth hypothesis is also supported: green skepticism is negatively associated with green consumer choices (β = −0.164, t = 4.763, p < 0.000). Although the magnitude of this effect is smaller than that of green perceived value, its negative sign and statistical significance indicate that doubts about the credibility and effectiveness of environmental claims still meaningfully erode consumers’ willingness to select green products. This result mirrors prior studies showing that skepticism, often fuelled by perceived greenwashing and low informational value of green advertising, weakens green purchase intentions and reduces willingness to pay price premiums in diverse contexts such as fashion, energy and fast-moving consumer goods (Thai & Alang, 2025; Kreczmańska-Gigol & Gigol, 2022; Singh et al., 2022; Luo et al., 2020). In line with the cognition–affect–behavior paradigm, green skepticism functions as a negative affective filter that dampens the translation of pro-environmental cognitions into actual buying decisions.
The findings also support hypotheses six and seven, which posit that green perceived value and green skepticism mediate the relationship between digital sustainable marketing and green consumer choices. The indirect effect of green perceived value on green consumer choice is strong, statistically significant, and very substantial (β = 0.296, t = 7.670, p < 0.000) suggesting that a considerable portion of digital sustainable marketing influence on green consumer choice is by extension increased perceptions of value. This satisfies the Stimulus–Organism–Response study from which green advertising and digital sustainability content increases green perceived value, and transmits this effect to purchasing intentions through the effects of stimuli on the Stimulus–Organism–Response (Li et al., 2023; Li & Shan, 2025). The indirect effect of green skepticism, though smaller, is also significant (β = 0.077, t = 3.701, p < 0.000). This fits with a study that demonstrates that the false or thinly presented online claims increase skepticism, and thus have an adverse impact on sustainable purchasing behavior (Nguyen et al., 2019; Kavitha & Kumar, 2023; Promalessy & Handriana, 2024). Together, they show that digital sustainable marketing affects green consumer choice by combining the two contrasting psychological approaches: value-enhancement route and skepticism-reduction route.
The patterns of findings further solidify the relevance of the Stimulus–Organism–Response framework, Theory of Planned Behavior, cognition–affect–behavior paradigm, and the persuasion knowledge model for understanding digital sustainable marketing in the Saudi market. Digital sustainable marketing becomes both double-edged: it benefits from an explicit, well-formed, transparent act that increases green perceived value and reduces skepticism, by encouraging green consumer choice, rather than in vague or opportune situations, as if it were vague or opportunity-driven and does not function as a remedy for its performance. For practitioners, the results show that defining sustainable digital initiatives in Saudi Arabia needs to maximize value creation across their consumers’ eyes and decrease the source of skepticism by providing consistent, verifiable, relevant information about environmental issues.

6. Conclusions

This thesis sought to examine how the sustainability of sustainable marketing affects green consumer choices in Saudi markets and reveal what psychological mechanisms under which this influence is exerted. Based on a sample of 400 adult Saudi consumers who frequently engage in social media and e-commerce platforms with green or sustainable goods, the study employed PLS-SEM to evaluate the dual-path mediation model. According to this study, digital sustainable marketing has a significant direct positive effect on green consumer choice but it also indirectly affects behavior by improving green perceived value and reducing green skepticism. In particular, green perceived value was a strong positive prognostic for green consumer choice while green skepticism had a weaker but still significant negative impact. The evidence that media channels conveyed the utility of digital sustainable marketing to green consumer choice demonstrated by the fact that value-enhancing and skepticism-reducing pathways were visible in the examples of both mediators.
Overall, we conclude that digital sustainable marketing has the dual potential to be a double-edged sword: transparently and substantively it reinforces consumer judgements about the environmental and functional benefits of green products and mitigates doubts on firms’ environmental claim, thereby inspiring greener purchases. Conversely, this lack of a doubt presents the continued risk that perceived greenwashing could counter some of the positive effects of digital programs, especially in an emerging green market such as Saudi Arabia. The application of digital sustainable marketing, green perceived value, green skepticism and green consumer choices in bringing the contrasting positive and negative psychological mechanisms to bear in digital sustainability communication is a step forward in understanding how positive and negative psychometric processes are mediated in social communication in digital sustainability.

6.1. Theoretical Implications

The study offers several theoretical contributions. First, it extends the Stimulus–Organism–Response framework to the context of digital sustainable marketing and green consumption in an emerging market. By conceptualising digital sustainable marketing as an external stimulus and modelling green perceived value and green skepticism as organismic states that jointly influence green consumer choices, the research empirically validates a dual-path mechanism in which value enhancement and skepticism reduction operate in parallel rather than in isolation. This enriches S–O–R applications in sustainability research, which have often focused predominantly on value-based or attitudinal routes without explicitly accounting for skepticism as a countervailing affective response.
Second, the findings contribute to the Theory of Planned Behavior and related value–attitude–behaviour models by demonstrating that green perceived value functions as a central attitudinal evaluation through which digital sustainable marketing shapes intentions and actual choices. The strong mediating effect of green perceived value underscores its role as a key evaluative mechanism linking exposure to digital sustainability cues with pro-environmental behaviour, complementing prior work that has primarily examined perceived value in offline or product-specific contexts.
Third, the study utilizes green skepticism as a alternative mediator in the cognition–affect–behaviour paradigm and persuasion knowledge model in digital contexts. Although digital sustainable marketing is generally thought to be positive, residual skepticism continues to dampen its influence on green consumer choice. This reflects the view that consumer knowledge of persuasion and critical evaluations of message credibility are important instruments for understanding responses to sustainability communication. It also shows that skepticism can be influenced by marketing actions and not simply a static characteristic, so it gives an opportunity to more gradually integrate skepticism into the model of green consumer decisions.
Finally, the study provides empirical evidence for green consumption in the Middle East and evidence from Saudi Arabia, where digital adoption is high, but the green markets continue to consolidate. By demonstrating the robustness of the dual-path mediation model in this setting, I support cross-cultural use of the critical constructs such as digital sustainable marketing, green perceived value and green skepticism, and point out the need for context to be mentioned, such as national sustainability agendas or rapid digitalization, in shaping green consumer behaviour.

6.2. Practical Implications

Based on managerial and policy perspectives, these findings provide several clear insights. First, Saudi businesses should understand that digital sustainable marketing can be an effective force in turning green consumer choice into clear, specific and accurate environmental benefits by communicating clearly and objectively. If eco-labelling, transparent reporting systems, interactive storytelling and informative social-media content are invested in., it can increase consumers’ sense of value and stimulate their willingness to choose them.
Second, the persistent negative effect of green skepticism suggests that firms should focus on reducing skepticism as a strategic objective rather than just a marketing benefit. Managers should be mindful not only vague or overly symbolic “green” messages and elicit tangible evidence of sustainability performance by providing tangible evidence of sustainability performance through third-party certification, descriptions of environmental actions and consistent reporting across channels. It helps to align the digital claims to actual practices and quick resolution of differences or criticisms will help raise trust and minimize the perception of greenwashing, which devalues sustainable purchases.
Third, the dual-path model indicates that effective digital sustainability strategies must provide a green perceived value and minimize green skepticism simultaneously. This needs to be combined with cross-functional coordination between marketing, sustainability and operations with a view to ensure credible environmental reality-based digital messages that communicate with the functional, emotional, and symbolic expectations of consumers.
Finally, policymakers and regulators who want to accelerate sustainable consumption in Saudi Arabia can draw on these insights by creating recommendations and standards for sustainability communication in the digital space. If clear rules about eco-claims and digital eco-labels, coupled with awareness campaigns that educate consumers on sustainability information, both increase perceived value and reduce skepticism at market level, clearer rules on the use of eco-claims and digital eco-labels will raise perceived value and lessen the skepticism of the market. These projects can complement Vision 2030 goals by encouraging firms to play fair with real environmental impact, and by enabling consumers to make informed, sustainable decisions over their everyday digital journey.

7. Study Limitations and Future Research

Similar to prior studies on green consumption and digital marketing, this research is subject to several limitations that should be acknowledged and addressed in future work. First, the data were collected using a cross-sectional survey design from Saudi consumers at a single point in time, which restricts the ability to draw strong causal inferences about the relationships between digital sustainable marketing, green perceived value, green skepticism and green consumer choices; longitudinal and experimental designs are therefore recommended to capture behavioural change and causal dynamics more accurately. Second, the study relied on self-reported data obtained through an online questionnaire distributed via social media and e-commerce user communities, an approach that is appropriate for targeting digitally active consumers but may introduce common method bias and social desirability effects and exclude individuals who rarely engage with digital platforms; future research could combine surveys with behavioural indicators such as actual purchase records, clickstream data or platform analytics and collect information from retailers or digital platforms in addition to consumers. Third, the use of non-probability convenience sampling and the focus on adult consumers in Saudi Arabia limit the generalisability of the findings; probability-based sampling strategies, larger samples from different regions and cities, and cross-cultural or multi-country comparisons across Gulf states and other emerging or developed markets are encouraged to validate and extend the proposed dual-path mediation model. Fourth, although partial least squares structural equation modelling is well suited for prediction-oriented and complex mediation models, it has methodological constraints such as potential endogeneity and limited capacity to model unobserved heterogeneity; future studies may therefore complement PLS-SEM with covariance-based SEM, Bayesian or multilevel modelling, and finite-mixture approaches to test the robustness of the structural relationships and to uncover distinct consumer segments. Finally, the present study focused on green perceived value and green skepticism as the core psychological mechanisms linking digital sustainable marketing to green consumer choices; subsequent research could explore additional mediators (e.g., green trust, green satisfaction, moral obligation, eco-guilt or pride) and moderators (e.g., environmental concern, persuasion knowledge, regulatory focus, income level or product category), and could employ qualitative or mixed-method designs to gain deeper insights into how consumers interpret digital sustainability messages and why certain forms of communication succeed in building value while others trigger skepticism in the Saudi marketplace and beyond.

Author Contributions

Conceptualization, Fatma Alkhofaily and Amr Noureldin; methodology, Amr Noureldin; software, Amr Noureldin; validation, Fatma Alkhofaily and Amr Noureldin; formal analysis, Amr Noureldin; investigation, Amr Noureldin; resources, Fatma Alkhofaily; data curation, Amr Noureldin; writing—original draft preparation, Amr Noureldin; writing—review and editing, Fatma Alkhofaily and Amr Noureldin; visualization, Amr Noureldin; supervision, Fatma Alkhofaily; project administration, Amr Noureldin. All authors have read and agreed to the published version of the manuscript.

Funding

This research received no external funding. The article processing charge (APC) was self-funded by the authors.

Institutional Review Board Statement

The study was conducted in accordance with the Declaration of Helsinki and approved by the Research Ethics Committee of the College of Business and Economics, Qassim University, Kingdom of Saudi Arabia (protocol code DSM-GCC-2025-01 and date of approval 15 February 2025).

Informed Consent Statement

Informed consent was obtained from all subjects involved in this study.

Data Availability Statement

The anonymous survey data that supports the findings of this study can be obtained from the corresponding author to be provided via reasonable request.

Acknowledgments

The authors would like to thank the Department of Business Administration at Qassim University and the College of Administrative and Human Sciences at Buraydah Colleges for their administrative support in data collection. We also thank all of the participants who devoted their time to conduct the survey.

Conflicts of Interest

The authors declare no conflicts of interest.

References

  1. Abdullah, M.A.F.; Suhud, U. Green Marketing Strategies and Consumer Engagement: A Theoretical Perspective. Greenation International Journal of Tourism and Management 2025, 3, 121–129. [Google Scholar] [CrossRef]
  2. Acatrinei, C.; Apostol, I.G.; Barbu, L.N.; Chivu, R.-G.; Orzan, M.-C. Artificial Intelligence in Digital Marketing: Enhancing Consumer Engagement and Supporting Sustainable Behavior Through Social and Mobile Networks. Sustainability 2025, 17, 6638. [Google Scholar] [CrossRef]
  3. Ahmed, S.M.M.; Zaman, S.U.; Alam, S.H. The Effect of Green Branding on Consumer Beliefs and Attitudes Toward Eco-Conscious Purchases. Journal of Social Sciences Review 2025, 5, 281–299. [Google Scholar] [CrossRef]
  4. Ajzen, I. The theory of planned behavior. Organizational Behavior and Human Decision Processes 1991, 50, 179–211. [Google Scholar] [CrossRef]
  5. Armilawati, N.; Kusuma, I.; Agung, A. The effect of online shopping experience on risk P erception and trust for building online repurchase intention. International Journal of Contemporary Research and Review 2020, 11, 21787–21797. [Google Scholar] [CrossRef]
  6. Azmi, F.; Irawan, D.; Primadayani, S.; Siregar, P.A. Deconstructing Sophisticated Greenwashing: A Meta-Synthesis of Sustainability Communication Strategies on Social Media and Their Impact on Consumer Skepticism. RIGGS: Journal of Artificial Intelligence and Digital Business 2025, 4, 2034–2039. [Google Scholar] [CrossRef]
  7. Bagozzi, R.P. The Self-Regulation of Attitudes, Intentions, and Behavior. Social Psychology Quarterly 1992, 55, 178. [Google Scholar] [CrossRef]
  8. Brislin, R.W. Translation and content analysis of oral and written materials. Methodology 1980, 389–444. [Google Scholar]
  9. Charviandi, A. Application of Shopping Bag to Consumer Green Purchase Behavior Through Green Trust, and Green Perceived Value. RIGGS: Journal of Artificial Intelligence and Digital Business 2023, 1, 19–24. [Google Scholar] [CrossRef]
  10. Chen, L.; Matloob, S.; Sunlei, Y.; Qalati, S.A.; Raza, A.; Limón, M.L.S. A Moderated–Mediated Model for Eco-Conscious Consumer Behavior. Sustainability 2023, 15, 897. [Google Scholar] [CrossRef]
  11. Chen, Y.; Chang, C. Enhance green purchase intentions: The roles of green perceived value, green perceived risk, and green trust. Management Decision 2012, 50, 502–520. [Google Scholar] [CrossRef]
  12. Cheng, Z.-H.; Chang, C.-T.; Lee, Y.-K. Linking hedonic and utilitarian shopping values to consumer skepticism and green consumption: The roles of environmental involvement and locus of control. Review of Managerial Science 2020, 14, 61–85. [Google Scholar] [CrossRef]
  13. Cheung, R.; Lam, A.Y.C.; Lau, M.M. Drivers of green product adoption: The role of green perceived value, green trust and perceived quality. Journal of Global Scholars of Marketing Science 2015, 25, 232–245. [Google Scholar] [CrossRef]
  14. Curran, P.J.; West, S.G.; Finch, J.F. The robustness of test statistics to nonnormality and specification error in confirmatory factor analysis. Psychological Methods 1996, 1, 16–29. [Google Scholar] [CrossRef]
  15. Dewi, B. Exploring the Mediating Effect of Social Media Perception on Green Beauty Products Purchase Intention: The Evidence from Indonesia. Journal of Economics, Finance And Management Studies 2024, 07, 4388–4396. [Google Scholar] [CrossRef]
  16. Duong, V.M.D. Green Marketing Influencing the Intention to Choose Green Hotels in Ho Chi Minh City. South Asian Journal of Tourism and Hospitality 2024, 4, 118–147. [Google Scholar] [CrossRef]
  17. Fang, L.; Zaman, U. Sustainable consumer-brand relationship: The role of sustainable marketing in shaping room booking intentions in green hospitality services. Acta Psychologica 2025, 258, 105197. [Google Scholar] [CrossRef]
  18. Farooq, Y.; Wicaksono, H. Advancing on the analysis of causes and consequences of green skepticism. Journal of Cleaner Production 2021, 320, 128927. [Google Scholar] [CrossRef]
  19. Fatmawati, I.; Alikhwan, M. How Does Green Marketing Claim Affect Brand Image, Perceived Value, and Purchase Decision? E3S Web of Conferences 2021, 316, 01020. [Google Scholar] [CrossRef]
  20. Filippelli, S.; Ammirato, S.; Felicetti, A.M.; Troise, C. Digital Platforms for Sustainable Development: Unveiling the Psychology of Green Food Choices. Corporate Social Responsibility and Environmental Management 2025, 8258–8279. [Google Scholar] [CrossRef]
  21. Fornell, C.; Larcker, D.F. Evaluating Structural Equation Models with Unobservable Variables and Measurement Error. Journal of Marketing Research 1981, 18, 39–50. [Google Scholar] [CrossRef]
  22. Friestad, M.; Wright, P. The persuasion knowledge model: How people cope with persuasion attempts. Journal of Consumer Research 1994, 21, 1–31. [Google Scholar] [CrossRef]
  23. Goh, S.K.; Balaji, M.S. Linking green skepticism to green purchase behavior. Journal of Cleaner Production 2016, 131, 629–638. [Google Scholar] [CrossRef]
  24. Grebmer, C.; Diefenbach, S. The Challenges of Green Marketing Communication: Effective Communication to Environmentally Conscious but Skeptical Consumers. Designs 2020, 4, 25. [Google Scholar] [CrossRef]
  25. Gregurec, I.; Kutnjak, A.; Kuštelega, M. The Role of Social Media in the Implementation of Sustainable Marketing: Consumer Behavior, Brand Engagement, and Green Consumption. 2025, 603–610. [Google Scholar] [CrossRef]
  26. Hair, J.F.; Hult, G.T.M.; Ringle, C.M.; Sarstedt, M. A primer on partial least squares structural equation modeling (PLS-SEM), Second edition; SAGE, 2017. [Google Scholar]
  27. Hair, J.F.; Risher, J.J.; Sarstedt, M.; Ringle, C.M. When to use and how to report the results of PLS-SEM. European Business Review 2019, 31, 2–24. [Google Scholar] [CrossRef]
  28. Hamdoun, H.A.B. The Impact of Hotel Green Marketing Mix on Purchase Intention (Applied on Red Sea Hotels). 2025, 10. [Google Scholar] [CrossRef]
  29. Haryaman, A.; Amrita, N.D.A. INVESTIGATING THE ROLE OF GREEN MARKETING IN CONSUMER DECISION-MAKING PROCESSES. KRIEZ ACADEMY: Journal of Development and Community Service 2025, 2, 56–75. [Google Scholar]
  30. Hasanah, A.; Yulianto, E.; Kusumawati, A. Understanding the Impact of Green Perceived Value on Purchase Intentions Through Green Satisfaction: Literature Review. KnE Social Sciences 2025, 10, 134–146. [Google Scholar] [CrossRef]
  31. He, Q. Strategic, Tactical, and Internal Green Marketing Orientations: The Role of Perceived Value in Building Sustainable Customer Loyalty. Transactions on Economics, Business and Management Research 2024, 14, 749–757. [Google Scholar] [CrossRef]
  32. Henseler, J.; Ringle, C.M.; Sarstedt, M. A new criterion for assessing discriminant validity in variance-based structural equation modeling. Journal of the Academy of Marketing Science 2015, 43, 115–135. [Google Scholar] [CrossRef]
  33. Hudayah, S.; Ramadhani, M.A.; Sary, K.A.; Raharjo, S.; Yudaruddin, R. Green perceived value and green product purchase intention of Gen Z consumers: Moderating role of environmental concern. Environmental Economics 2023, 14, 87. [Google Scholar] [CrossRef]
  34. Ibrahim, A.; Amin, N.; Shehloo, A.A.; Qadri, N. Digital Marketing As A Catalyst For Environmental Sustainability And Green Consumerism: A Transformative Approach. International Journal of Environmental Sciences 2025, 11(12s), 1011–1023. [Google Scholar] [CrossRef]
  35. Kavitha, R.; Kumar, N.S. The influence of greenwashing on sustainable behaviour: The mediators of green perceived risk and green scepticism. Journal of Environmental Biology 2023, 44, 719–727. [Google Scholar] [CrossRef]
  36. Khan, S. EMERGING PATHWAYS TO GREEN PURCHASE INTENTION: DECODING THE INFLUENCE OF ENVIRONMENTAL AWARENESS, GREEN PERCEIVED VALUE AND TECHNOLOGY ADOPTION MODEL ANTECEDENTS ON CONSUMERS’PURCHASE INTENTION. Agora International Journal of Economical Sciences 2024, 18, 98–110. [Google Scholar] [CrossRef]
  37. Khan, S.A.R.; Sheikh, A.A.; Ashraf, M.; Yu, Z. Improving Consumer-Based Green Brand Equity: The Role of Healthy Green Practices, Green Brand Attachment, and Green Skepticism. Sustainability 2022, 14, 11829. [Google Scholar] [CrossRef]
  38. Kreczmańska-Gigol, K.; Gigol, T. The Impact of Consumers’ Green Skepticism on the Purchase of Energy-Efficient and Environmentally Friendly Products. Energies 2022, 15, 2077. [Google Scholar] [CrossRef]
  39. Ktisti, E.; Hatzithomas, L.; Boutsouki, C. Green Advertising on Social Media: A Systematic Literature Review. Sustainability 2022, 14, 14424. [Google Scholar] [CrossRef]
  40. Kumar, S.; Sharma, C.; Mishra, M.K.; Sharma, S.; Bhardwaj, V. Smart, sustainable, and green: The digital transformation of green-marketing. Discover Sustainability 2025, 6, 388. [Google Scholar] [CrossRef]
  41. Kumari, M. The Role of Green Marketing in Influencing Consumer Purchase Intentions: Evidence from the FMCG. International Journal For Multidisciplinary Research 2025, 7. [Google Scholar] [CrossRef]
  42. La Ragione, G.; Risitano, M. Rethinking consumer behaviour in a green digital marketing landscape. Journal of Business Research 2026, 202, 115755. [Google Scholar] [CrossRef]
  43. Li, D. Impact of green advertisement and environmental knowledge on intention of consumers to buy green products. BMC Psychology 2025, 13, 220. [Google Scholar] [CrossRef] [PubMed]
  44. Li, L.; Luo, B.; Sun, Y.; Zhu, F. The influence mechanism of green advertising on consumers’ intention to purchase energy-saving products: Based on the SOR model. JUSTC 2023, 53, 0802-1. [Google Scholar] [CrossRef]
  45. Li, M.; Cavender, R.; Lee, M.-Y. Consumer Awareness of Fashion Greenwashing: Insights from Social Media Discussions. Sustainability 2025, 17, 2982. [Google Scholar] [CrossRef]
  46. Li, Y.; Shan, B. The influence mechanism of green advertising on consumers’ purchase intention for organic foods: The mediating roles of green perceived value and green trust. Frontiers in Sustainable Food Systems 2025, 9, 1515792. [Google Scholar] [CrossRef]
  47. Liang, Y.; Cheng, C. Greenwashing and Consumer Green Perceived Value: The Mediation Mechanism of Green Consumer Confusion and Green Perceived Risk. Journal of Environmental Management & Tourism 2025, 16, 170–185. [Google Scholar] [CrossRef]
  48. Li-Ming, A.; Wai, T. Exploring consumers’ green purchase behaviour towards online green advertising. The Macrotheme Review 2013, 2, 60–81. [Google Scholar]
  49. Liu, F.; Tang, Q. How does green marketing on social media affect consumers’ green purchase intention? Based on the perspective of greenwash and green brand image. Advances in Engineering Technology Research 2023, 4, 26–26. [Google Scholar] [CrossRef]
  50. Liu, X.; Kim, T.-H.; Lee, M.-J. The Impact of Green Perceived Value Through Green New Products on Purchase Intention: Brand Attitudes, Brand Trust, and Digital Customer Engagement. Sustainability 2025, 17, 4106. [Google Scholar] [CrossRef]
  51. Luo, B.; Sun, Y.; Shen, J.; Xia, L. How does green advertising skepticism on social media affect consumer intention to purchase green products? Journal of Consumer Behaviour 2020, 19, 371–381. [Google Scholar] [CrossRef]
  52. Mahadevamurthy, C.; Sheriff, A.M.; Manjunath, S.J. Special Issue Editorial Board Members 2024.
  53. Mahapatra, A.; Sindhi, S.; Hindolia, A. From Exposure to Empowerment: Modeling the Digital-Sustainable Pathway in the Indian Apparel Market. Advances in Consumer Research 2025, 2, 1564–1572. [Google Scholar]
  54. Martínez-Peláez, R.; Ochoa-Brust, A.; Rivera, S.; Félix, V.G.; Ostos, R.; Brito, H.; Félix, R.A.; Mena, L.J. Role of Digital Transformation for Achieving Sustainability: Mediated Role of Stakeholders, Key Capabilities, and Technology. Sustainability 2023, 15, 11221. [Google Scholar] [CrossRef]
  55. Mehrabian, A.; Russell, J.A. An approach to environmental psychology.; the MIT Press, 1974. [Google Scholar]
  56. Nabivi, E. The Role of Social Media in Green Marketing: How Eco-Friendly Content Influences Brand Attitude and Consumer Engagement. Sustainability 2025, 17, 1965. [Google Scholar] [CrossRef]
  57. Nekmahmud, M.; Naz, F.; Ramkissoon, H.; Fekete-Farkas, M. Transforming consumers’ intention to purchase green products: Role of social media. Technological Forecasting and Social Change 2022, 185, 122067. [Google Scholar] [CrossRef]
  58. Ngo, Q.-H.; Nguyen, T.-D.; Phan, N.-B. Exploring green purchasing intentions and behaviours among Vietnamese Generation Z: A perspective from the theory of planned behaviour. PLoS One 2025, 20, e0323879. [Google Scholar] [CrossRef]
  59. Nguyen, T.T.H.; Yang, Z.; Nguyen, N.; Johnson, L.W.; Cao, T.K. Greenwash and Green Purchase Intention: The Mediating Role of Green Skepticism. Sustainability 2019, 11, 2653. [Google Scholar] [CrossRef]
  60. Podsakoff, P.M.; MacKenzie, S.B.; Lee, J.-Y.; Podsakoff, N.P. Common method biases in behavioral research: A critical review of the literature and recommended remedies. Journal of Applied Psychology 2003, 88, 879–903. [Google Scholar] [CrossRef] [PubMed]
  61. Prabhash, N.; Mageswari, S. Quantitative and Conceptual Exploration of the Influence of Innovative Sustainable Digital Marketing Strategies on Consumer Behaviour. 2025, 164–202. [Google Scholar] [CrossRef]
  62. Promalessy, R.; Handriana, T. How does greenwashing affect green word of mouth through green skepticism? Empirical research for fast fashion Business. Cogent Business & Management 2024, 11, 2389467. [Google Scholar] [CrossRef]
  63. Ragione, G.L.; Risitano, M. Rethinking consumer behaviour in a green digital marketing landscape. Journal of Business Research 2026, 202, 115755. [Google Scholar] [CrossRef]
  64. Riva, F.; Magrizos, S.; Rizomyliotis, I.; Uddin, M.R. Beyond the hype: Deciphering brand trust amid sustainability skepticism. Business Strategy and the Environment 2024, 33, 6491–6506. [Google Scholar] [CrossRef]
  65. Román-Augusto, J.A.; Garrido-Lecca-Vera, C.; Lodeiros-Zubiria, M.L.; Mauricio-Andia, M. Green Marketing: Drivers in the Process of Buying Green Products—The Role of Green Satisfaction, Green Trust, Green WOM and Green Perceived Value. Sustainability 2022, 14, 10580. [Google Scholar] [CrossRef]
  66. Rosário, A.T.; Dias, J.C. The Role of Digital Marketing in Shaping Sustainable Consumption: Insights from a Systematic Literature Review. Sustainability 2025, 17, 7784. [Google Scholar] [CrossRef]
  67. Saleh, Y.; Assaf, R.; Attar, H.; Kanan, M. The Impact of Green Marketing Mix Practices on Customer’s Purchase Intention of Electric Vehicles in Palestine: The Mediating Role of Green Perceived Value. Engineering, Technology & Applied Science Research 2024, 14, 18234–18244. [Google Scholar] [CrossRef]
  68. Sanjiwo, Z.Z.; Sobari, N. Enhancing Green Purchase Intention Through Corporate Social Responsibility (CSR): The Mediating Role of Green Perceived Value. Indonesian Interdisciplinary Journal of Sharia Economics (IIJSE) 2025, 8, 11291–11305. [Google Scholar] [CrossRef]
  69. Sankar, S.; S, K; SS, A. S A Study on Consumer Behaviour on Effect of Green Marketing. International Journal of Advanced Research in Education and Technology 2025, 12. [Google Scholar] [CrossRef]
  70. Saraireh, S. Green purchasing, environmental concern, and subjective knowledge in Saudi Arabia: The moderating effect of green skepticism. Uncertain Supply Chain Management 2023, 11, 77–86. [Google Scholar] [CrossRef]
  71. Singh, A.; Selvasundaram, K. Information Systems and Digital Marketing: Driving Sustainable Consumer Behavior. Pakistan Journal of Life & Social Sciences 2024, 22. [Google Scholar]
  72. Singh, N.; Gupta, K.; Kapur, B. Greenwashed word of mouth (GWWOM): A vibrant influence on customer green behaviour. Journal of Global Responsibility 2022, 13, 472–487. [Google Scholar] [CrossRef]
  73. Singhal, I.; Sharma, N. Digital Green Marketing and Certified Consumer Durables: A Tech-Driven Path to Sustainable Purchase Behaviour. 2025. [Google Scholar] [CrossRef]
  74. Sivapalan, A.; Jebarajakirthy, C.; Saha, R.; Mehta, P.; Balaji, M.S.; Maseeh, H.I. Green skepticism: Review and research agenda. Marketing Intelligence & Planning 2024, 42, 1541–1580. [Google Scholar] [CrossRef]
  75. Sun, Y.; Lin, Y.; Wang, S. Research on the impact of green advertising information on green purchase behavior in social media: SEM-ANN approach. Asia Pacific Journal of Marketing and Logistics 2025, 37, 3660–3679. [Google Scholar] [CrossRef]
  76. Thai, O.T.T.; Alang, T. Greenwash and green purchase intentions among Vietnamese consumers: The mediating roles of green skepticism, environmental concern and knowledge. HO CHI MINH CITY OPEN UNIVERSITY JOURNAL OF SCIENCE-ECONOMICS AND BUSINESS ADMINISTRATION 2025, 15, 109–135. [Google Scholar] [CrossRef]
  77. Tiwari, S.K.; Haque, M.A.; Kirmani, M.D.; Kumar, S. How social media advertising influences sustainable purchase intentions in the digital age. Discover Sustainability 2025, 6, 889. [Google Scholar] [CrossRef]
  78. Truong, T.-T.; Ngo, N.-Q.-N. Green Marketing, Green Perceived Value, and Green Consumer Behavior. SSRN 2024. [Google Scholar] [CrossRef]
  79. Tsekouropoulos, G.; Koliouska, C.; Theocharis, D.; Andreopoulou, Z. Green products: Digital marketing and consumer behavior for sustainability. Agricultural Economics Review 2018, 19, 12–27. [Google Scholar]
  80. Van Hoang, D.; Le Thanh, T. Relationship Between Environmental Concern, Green Perceived Value and Green Purchase Behaviour: The Moderating Role of Price Consciousness. Organizations and Markets in Emerging Economies 2024, 15(2 (31)), 248–287. [Google Scholar] [CrossRef]
  81. Vania, C.; Ruslim, T.S. The Effect of Environmental Concern, Attitude, Green Brand Knowledge, Green Perceived Value on Green Purchase Behavior with Green Purchase Intention As A Mediating Variable on Green Beauty Products. Jurnal Ilmiah Manajemen Dan Bisnis 2023, 9, 325. [Google Scholar] [CrossRef]
  82. Wang, S.; Zhang, H. Artificial intelligence digital employees and sustainable innovation in online retail: The mediating role of ambidextrous green innovation and the moderating role of ethical anxiety. Journal of Retailing and Consumer Services 2025, 84, 104235. [Google Scholar] [CrossRef]
  83. Woo, E.; Kim, Y.G. Consumer attitudes and buying behavior for green food products: From the aspect of green perceived value (GPV). British Food Journal 2019, 121, 320–332. [Google Scholar] [CrossRef]
  84. Xiaoqin, W.; Abbasi, A.Z.; Ahmad, W. “Hey Friend Buy Green”: Influence of Green Blogging on Green Purchase Intention Through Green Trust and Perceptions of Information Usefulness. 2025, 46. [Google Scholar]
  85. XIN; L RESEARCH ON THE IMPACT OF CLOTHING BRAND GREEN MARKETING ON CONSUMER PURCHASING INTENTION-PERCEIVED VALUE AS A MEDIATING VARIABLE. THE EURASEANS: JOURNAL ON GLOBAL SOCIO-ECONOMIC DYNAMICS Учредители: Suan Sunandha Rajabhat University 2024, 49, 273–289. [CrossRef]
  86. Yulianingsih, Y.; Laela, L.; Sardju, H. The Influence of Green Knowledge and Green Perceived Value on Purchase Intention Mediated by Green Lifestyle. International Journal of Business, Law, and Education 2025, 6, 682–691. [Google Scholar] [CrossRef]
  87. Zaidi, N.; Dixit, S.; Maurya, M.; Dharwal, M. Willingness to pay for green products and factors affecting Buyer’s Behaviour: An empirical study. Materials Today: Proceedings 2022, 49, 3595–3599. [Google Scholar] [CrossRef]
  88. Zarei, A.; Maleki, F. From Decision to Run: The Moderating Role of Green Skepticism. Journal of Food Products Marketing 2018, 24, 96–116. [Google Scholar] [CrossRef]
Figure 1. Conceptual framework of the study.
Figure 1. Conceptual framework of the study.
Preprints 190700 g001
Figure 3. The reflective measurement model (Second -order).
Figure 3. The reflective measurement model (Second -order).
Preprints 190700 g003
Figure 2. Estimation of the structure model.
Figure 2. Estimation of the structure model.
Preprints 190700 g004
Table 1. Respondents’ characteristics (N = 400).
Table 1. Respondents’ characteristics (N = 400).
Category Group Frequency %
Gender Male 216 54.0
Female 184 46.0
Age group 18–24 years 120 30.0
25–34 years 148 37.0
35–44 years 90 22.5
45 years and above 42 10.5
Education High school or less 52 13.0
Diploma 84 21.0
Bachelor’s degree 196 49.0
Postgraduate 68 17.0
Years of using digital channels for shopping Less than 3 years 72 18.0
3–5 years 128 32.0
6–8 years 112 28.0
More than 8 years 88 22.0
Table 2. Confirmatory factors.
Table 2. Confirmatory factors.
Measurement items of the first-order constructs
Measures Λ (>0.7) VIF (<5) M SD SK KU
Eco-Friendly Content (EFC) (α = 0.880, CR = 0.926, AVE = 0.806)
EFC1 0.897 2.394 3.572 0.442 0.045 0.154
EFC2 0.899 2.496 3.555 0.438 0.042 0.213
EFC3 0.898 2.404 3.580 0.441 0.046 0.153
Sustainable Product Promotions (SPP) (α =0.900, CR =0.937, AVE =0.833)
SPP1 0.905 2.695 3.558 0.425 -0.011 0.355
SPP2 0.912 2.819 3.542 0.411 0.214 0.611
SPP3 0.922 2.896 3.548 0.388 0.211 1.128
Green Digital Campaigns (GDC) (α =0.885, CR =0.929, AVE =0.813)
GDC1 0.902 2.537 3.532 0.432 -0.006 0.203
GDC2 0.905 2.562 3.510 0.426 -0.051 0.303
GDC3 0.898 2.439 3.560 0.44 -0.098 0.312
Transparency in Reporting (TR) (α =0.906, CR =0.941, AVE =0.842)
TR1 0.920 3.021 3.515 0.391 0.039 0.409
TR2 0.918 2.867 3.525 0.397 0.037 0.328
TR3 0.915 2.974 3.528 0.403 0.053 0.419
Green perceived value (GPV) (α =0.938, CR =0.952, AVE =0.800)
GPV1 0.898 3.372 3.552 0.44 -0.021 0.484
GPV2 0.885 3.076 3.598 0.466 0.164 0.263
GPV3 0.887 3.121 3.582 0.461 0.11 0.274
GPV4 0.893 3.277 3.605 0.45 0.189 0.292
GPV5 0.909 3.769 3.585 0.416 0.068 0.715
Green Skepticism (GS) (α =0.927, CR =0.948, AVE =0.820)
GS1R 0.896 3.040 2.990 0.444 0.023 0.23
GS2 0.907 3.127 3.012 0.422 -0.06 0.269
GS3 0.916 3.524 3.018 0.401 -0.041 0.482
GS4 0.903 3.219 2.992 0.429 -0.204 0.421
Green Consumer Choices (GCC) (α =0.893, CR =0.934, AVE =0.824)
GCC1 0.914 2.758 3.610 0.405 0.044 0.655
GCC2 0.902 2.564 3.600 0.432 -0.112 0.39
GCC3 0.907 2.686 3.632 0.42 -0.089 0.49
Measurement items of the second-order constructs
Sustainable Digital Marketing (SDM) (α =0.897, CR = 0.929, AVE = 0.765)
EFC 0.876 2.510 3.569 0.663 0.003 −0.184
SPP 0.859 2.330 3.549 0.716 0.085 −0.338
GDC 0.888 2.668 3.534 0.695 −0.025 −0.263
TR 0.874 2.444 3.522 0.727 0.128 −0.302
Note: “λ = factor loadings, α = coefficient alpha, CR = construct reliability, AVE = average variance extracted, VIF = variance inflation factor, SK = skewness, KU = kurtosis, M = mean”.
Table 3. Fornell–Larcker criteria.
Table 3. Fornell–Larcker criteria.
Fornell–Larcker criteria of the first-order constructs
EFC GCC GDC GPV GS SPP TR
EFC 0.898
GCC 0.573 0.908
GDC 0.707 0.587 0.901
GPV 0.645 0.674 0.658 0.895
GS -0.390 -0.454 -0.413 -0.391 0.906
SPP 0.682 0.542 0.680 0.599 -0.390 0.913
TR 0.676 0.580 0.709 0.638 -0.450 0.663 0.918
Fornell–Larcker criteria of the second-order constructs
DSM GCC GPV GS
DSM 0.874
GCC 0.652 0.908
GPV 0.727 0.674 0.895
GS -0.470 -0.454 -0.391 0.906
Table 4. HTMT matrix.
Table 4. HTMT matrix.
HTMT matrix of the first-order constructs
EFC GCC GDC GPV GS SPP TR
EFC
GCC 0.646
GDC 0.801 0.660
GPV 0.710 0.737 0.722
GS 0.431 0.498 0.455 0.419
SPP 0.766 0.603 0.762 0.652 0.426
TR 0.757 0.643 0.792 0.691 0.489 0.733
HTMT matrix of the second-order constructs
DSM GCC GPV GS
DSM
GCC 0.728
GPV 0.791 0.737
GS 0.514 0.498 0.419
Table 5. Results of hypothesis testing, R2, and Q2.
Table 5. Results of hypothesis testing, R2, and Q2.
Path Coefficients β S.T T Value Sig. Result
Direct Effects
H1: Digital Sustainable Marketing → Green Consumer Choices 0.280 0.053 5.239 0.000 Supported
H2: Digital Sustainable Marketing → Green Perceived Value 0.727 0.023 30.981 0.000 Supported
H3: Digital Sustainable Marketing → Green Skepticism -0.470 0.040 11.850 0.000 Supported
H4: Green Perceived Value → Green Consumer Choices 0.407 0.053 7.712 0.000 Supported
H5: Green Skepticism → Green Consumer Choices -0.164 0.042 3.939 0.000 Supported
Indirect Mediating Effect
H6: Digital Sustainable Marketing → Green Perceived Value → Green Consumer Choices 0.296 0.039 7.670 0.000 Partial
Mediated
H6: Digital Sustainable Marketing → Green Skepticism → Green Consumer Choices 0.077 0.021 3.701 0.000 Partial
Mediated
Explained Variance and Prediction Error Measures
R2 Q²predict RMSE MAE
Green Perceived Value (GPV) 0.528 0.525 0.692 0.560
Green Consumer Choices (GCC) 0.531 0.422 0.764 0.603
Green Skepticism (GS) 0.221 0.216 0.890 0.723
Note: Beta coefficients = β; p value = Sig.; S.T= Standard deviation; R2 = coefficient of determination; PEM = Prediction Error Measures; including RMSE (Root Mean Square Error) and MAE (Mean Absolute Error).
Disclaimer/Publisher’s Note: The statements, opinions and data contained in all publications are solely those of the individual author(s) and contributor(s) and not of MDPI and/or the editor(s). MDPI and/or the editor(s) disclaim responsibility for any injury to people or property resulting from any ideas, methods, instructions or products referred to in the content.
Copyright: This open access article is published under a Creative Commons CC BY 4.0 license, which permit the free download, distribution, and reuse, provided that the author and preprint are cited in any reuse.
Prerpints.org logo

Preprints.org is a free preprint server supported by MDPI in Basel, Switzerland.

Subscribe

Disclaimer

Terms of Use

Privacy Policy

Privacy Settings

© 2026 MDPI (Basel, Switzerland) unless otherwise stated