Preprint
Article

This version is not peer-reviewed.

Effects of Computer Science on the Creative Industries: A Bibliometric Analysis

Submitted:

15 December 2025

Posted:

16 December 2025

You are already at the latest version

Abstract
The article analyzes scientific information concerning the effects of computer science on the creative industries, an approach that has been consolidated as a driver of the global economy fundamentally based on knowledge, innovation, and creativity. A bibliometric review of articles in the Scopus database (1983–November 2025) was applied to evaluate the conceptual evolution, fundamental themes, and most influential authors. The research was developed in three phases: (1) search criteria within the research field, (2) perfor-mance analysis, and (3) results analysis. The results showed a steady increase in the pro-duction of studies, particularly since 2019 due to the COVID-19 pandemic, focusing pri-marily on the areas of digitalization, innovation, and artificial intelligence. The authors with the highest number of publications originate from China, Indonesia, and Malaysia. The research determines the convergence between computing and creativity, which con-stitutes a strategic opportunity for the global economy. However, it acknowledges re-strictions linked to the period of analysis and the dependence on a single database, thus suggesting future studies be expanded to include other sources and temporal contexts.
Keywords: 
;  ;  ;  ;  

1. Introduction

The creative economy has consolidated itself in recent years as a relevant driver of global economic development. This concept encompasses economic activities based on knowledge, creativity, and innovation, whose products and services have a strong symbolic or cultural component [1]. Unlike traditional industrial sectors, the creative economy relies on intangible assets, such as ideas, design, and intellectual property, carried out through the creative industries [2].
The creative industries play a crucial role in the dissemination of local cultural and creative products, consolidating themselves as a strategic component for competitiveness and economic growth at the national level [3,4,5,6,7]. Various research studies have shown that these industries generate considerable impacts on local economic development, especially in terms of job creation and innovation, with computing being a key determinant in this process [8].
Research concerning the creative industries has expanded into diverse disciplines, which has allowed for a broader understanding of their impact on the economy and society. From the perspective of Computer Science, research has underscored how Artificial Intelligence, digital design, and Augmented Reality are transforming the methodologies of content production and distribution, which offers new opportunities within these creative industries [9].
In this context, the creative industries have acquired increasing importance due to their capacity to contribute to countries’ economies through Computer Science. Recent advances in Artificial Intelligence, especially in generative and language models, have expanded creative opportunities and, consequently, have generated economic growth [10].
Empirically, the research literature on Computer Science and its relationship with the creative industries has increased. There are 1,326 articles in the Scopus database that cover highly significant topics up to the end of November 2025. Due to the discovery of solid evidence of the development of the creative industries starting in 1983, it is essential to conduct further research to explore this phenomenon in a sustainable manner. However, comprehensively determining the trend of these creative industries through a bibliometric approach is limited. Therefore, the objective of this research is to conduct a bibliometric review of scientific articles to determine the effects of Computer Science on the creative industries, using the Scopus database as the source.
The foregoing proposes a rigorous review that addresses the following research questions:
Q1. What are the main effects of Computer Science on the development and transformation of creative industries at an international level, according to the scientific production indexed in Scopus between 1983 and 2025?
Q2. How has the scientific production linking Computer Science and the creative industries evolved in terms of volume of publications, citations, and h-index during the period 1983–2025?
Q3. What are the most influential journals, authors, organizations, and countries in the research concerning the relationship between Computer Science and creative industries, and how are their collaboration networks configured?
Q4. What are the main themes, concepts, and clusters that structure the field of study concerning Computer Science and the creative industries, according to the keyword co-occurrence and density analyses?
Q5. Which computational technologies have had the greatest presence in the literature concerning the creative industries, and what types of creative, economic, and cultural transformations are attributed to them?
Based on the study objective and the research questions, the following hypotheses are formulated to guide the bibliometric analysis:
H1. Computer Science generates multi-level transformative effects on the creative industries at an international level in recent years.
H2. The scientific production linking Computer Science and the creative industries has experienced exponential growth during the period 1983–2025.
H3. The most influential journals, authors, organizations, and countries in research concerning Computer Science and the creative industries exhibit a configuration characterized by European editorial hegemony.
H4. The field of study concerning Computer Science and the creative industries is structured through interdependent thematic clusters.
H5. Artificial Intelligence and Machine Learning have had the greatest presence in the literature concerning the creative industries.
The document offers a comprehensive description at the international level and proposes a useful reference for future research in this field. The structure of the study is developed in four stages: firstly, a contextual review is presented that highlights the relevance of investigating the effects of Computer Science on the creative industries. Secondly, a bibliometric approach is employed to address the stated objective. Thirdly, the results are presented and analyzed through a bibliometric study based on the existing literature. Finally, the discussion, conclusions, and limitations sections are presented, identifying the main gaps in the bibliographic review and proposing opportunities for future research.

2. Literature Review

2.1. Role of the Creative Industries in the Impact of the Creative Economy

The concept of the creative economy emerged at the beginning of the 21st century as a theoretical and political framework to explain the increasing importance of knowledge, innovation, and creativity as drivers of economic and social development. The UNCTAD (2023) defines the creative economy as a set of knowledge-based activities that generate economic benefits derived from creativity, culture, and technology [11].
In this sense, the creative industries constitute the productive core of the creative economy. They also combine cultural and symbolic value with the production of marketable goods and services, generating cultural and economic values that distinguish them from other productive sectors [12]. Table 1 shows the classification models of the creative industries, where the most important sectors of the creative economy can be observed. This concentrate highlights the economic activities that require the use of Computer Science for the development of their products or services [13].
The growth of the creative industries has been driven by digitalization and technological advancement, which have radically transformed the way cultural content is produced, distributed, and consumed [14]. Consequently, the separation of efforts across the cultural, technological, and economic sectors has become complicated, resulting in the emergence of creative industries where designers, engineers, artists, data scientists, and programmers interact [15].
In this context, creativity has become a strategic resource for competitiveness and innovation. Florida (2017) [16] argues that professionals who combine technical knowledge and innovative thinking, better known as the creative classes, constitute a determining factor in urban and regional growth. Therefore, the creative industries currently represent a space where culture, technology, and economics converge, articulating new forms of value in the global market.

2.2. The Influence of Computer Science on the Development of the Creative Industries

Computer Science has expanded significantly, particularly into fields such as artificial intelligence, machine learning, computer graphics, and virtual reality throughout contemporary creative industries [17]. These technologies provide tools to optimize processes for generating novel forms of cultural creation, distribution, and experience.
From the perspective of computational creativity, it is recognized that algorithms can actively participate in creative production. Sadiku et al. (2019) [18] define this field as “the practice and study of developing systems capable of exhibiting creative behaviors”. Consequently, computing has become a co-creator, expanding the traditional boundaries of art, design, and visual communication.
Authors such as Lopez et al. (2021), Doshi & Hauser (2023), and Xue (2024) highlight the main observable effects of computer science on the creative industries across three dimensions [19,20]. The first dimension is the transformation of creative processes through the automation of algorithms and generative neural networks such as language models that enable the production of works, scripts, illustrations, or music with technological assistance, thereby reducing production costs and time [19]. Secondly, interdisciplinary hybridization, where computer science fosters the convergence between traditionally separated disciplines, promoting the emergence of mixed teams composed of artists, engineers, and designers who collaborate in digital environments [20]. And thirdly, the emergence of new business and consumption models, as data management, artificial intelligence, and algorithmic personalization enable the creation of creative platforms that reconfigure the relationships among producers, intermediaries, and cultural consumers [21].
This process has given rise to what Striphas terms “algorithmic culture,” in which creative decisions, visibility, and cultural value are modulated by data systems and algorithms [22]. In this manner, computer science influences artistic and design practices. urthermore, they influence power structures, the content economy, and cultural consumption patterns.
Based on the foregoing, the impact of computing on the creative industries can be understood as a multi-level phenomenon: technical (automation and tools), economic (new business models), and cultural (new forms of symbolic production). This approach is consistent with the creative economy perspective, in which technology acts simultaneously as a catalyst for innovation and a cultural mediator, reconfiguring the boundaries among the human, the artistic, and the computational.

3. Materials and Methods

A bibliometric analysis was conducted following rigorous and systematic procedures, thereby ensuring the quality, validity, and reliability of the processed data [23,24]. This type of analysis is understood as the combined application of quantitative and qualitative methods aimed at studying bibliographic characteristics, author and institutional collaboration patterns, thematic clustering, as well as projections and emerging trends in specific fields of knowledge [25,26].
The research was conducted in three stages, each aimed at providing a rigorous and detailed analysis of the emerging trends in this interdisciplinary field, as illustrated in Figure 1.
The first stage involved a comprehensive search on the study topics in the Scopus and Web of Science (WoS) databases in November 2025. This was performed to map the recent, multidisciplinary scientific production [27,28]. The search was conducted using the following query: TITLE-ABS-KEY (“digital creativity” OR “creative economy” OR “cultural economy” OR “creative industries” OR “cultural industries” OR “creative cities”) AND ( “AI” OR “machine learning” OR “computational creativity” OR “computing” OR “technologies” OR “computer science”), Scopus yielded a result of 2578 scientific documents spanning the years 1983 to 2025, whereas Web of Science (WoS) retrieved 530 documents covering the period from 1999 to 2025. Therefore, the data from the Scopus database were utilized for this analysis owing to the higher volume of documents retrieved. In this regard, the systematic literature review facilitated the identification of previous studies in the areas of interest, in addition to revealing the gaps that still require addressing in future research [29]. Consequently, the number of documents was reduced to 1326, eliminating unnecessary duplications and excluding other literature types such as reviews, books, news, and articles deemed of low relevance.
The second stage involved a performance analysis of the articles retrieved in the preceding stage. The bibliographic information from the 1326 articles was extracted using the Python software. This information was analyzed using bibliometric techniques to identify key relationships and patterns within the data. The indicators examined were the following:
Total number of published articles: This indicator allowed for the determination of the volume of scientific production over the analyzed period, thereby demonstrating the evolution of the field of study.
Author participation: This involved examining the number of authors per article, as well as the recurrence of authors, which facilitates the identification of collaboration patterns and research networks.
Total citations per year: The number of citations received by the articles was counted annually, with the purpose of estimating their level of academic visibility and influence.
The H-index: This indicator combines productivity (number of publications) and impact (number of citations received). In this study, it was utilized to simultaneously assess the consistency and relevance of the creative industries’ contributions within computer science.
The analysis of these indicators allowed for the dimensioning of the magnitude of academic production and the identification of the quality of existing research, which served as a basis for detecting knowledge gaps and areas of opportunity for future studies.
Finally, the third stage involved an advanced bibliometric evaluation supported by the VOSviewer tool, which allowed for the construction and visualization of scientific network maps based on bibliographic data. The purpose of this phase was to identify the following collaboration patterns, as well as the most relevant thematic trends:
Annual Production: The number of publications per year was counted, which enabled the observation of the temporal evolution of the work conducted by the creative industries within computer science.
Journals with the highest number of publications: Academic sources that concentrate the most representative works were identified, thereby revealing the most influential dissemination venues in the field.
Most productive authors: Authors with the highest number of publications were analyzed, with the objective of recognizing the key players and research leaders in the area.
Most cited articles: Works with the highest impact, measured through citations, were determined. This allowed for the highlighting of contributions that have set a benchmark within the literature.
Clustering Analysis by Co-occurrence: One of the main components of the study was the keyword co-occurrence analysis, which was aimed at discovering conceptual patterns in the academic literature related to the creative industries within computer science. This type of analysis allows for the observation of how the most frequent terms cluster and relate, providing a general thematic overview of the investigated field [30]. The visualization generated through the VOSviewer bibliometric analysis tool represents a network where each node symbolizes a keyword, and the links between nodes indicate the frequency with which those terms co-occur in the analyzed documents. To ensure data representativeness, a minimum threshold of four repetitions was defined for a term to be included in the network. This methodological criterion allowed for the filtering of infrequent or peripheral terms, focusing exclusively on those concepts that hold significant weight in the literature. The result is a graph in which certain terms occupy central positions within the network, which is indicative of their thematic importance.
Keyword Density . Within the bibliometric evaluation, a keyword density analysis was also performed, which allowed for the identification of the terms with the highest frequency of appearance in the analyzed articles. This procedure was performed using VOSviewer, which generates density maps in which each keyword is represented according to its frequency of use and its degree of association with others. In these maps, the most frequently used terms appear with more intense colors and areas of greater concentration, which facilitates the visualization of the central thematic axes of the field of study. This analysis was fundamental for recognizing the conceptual and thematic trends that articulate the relationship between computer science and the creative industries, as well as for detecting the emergence of new research approaches.
Most influential organizations and countries: A minimum criterion of 21 citations per organization was defined, with at least one publication linked to the subject matter. This dual condition allowed for the highlighting of universities, research centers, and organizations that have actively contributed to the development of knowledge in this field. Co-authorship analysis focused on the countries with the highest participation in the scientific production regarding the creative industries within computer science. Only a minimum threshold of two publications per country was set, without applying a citation limit. Figure 2 provides a clearer understanding of the operation of these stages.

4. Results

4.1. Performance Analysis

As part of the performance analysis, Table 2 presents the annual bibliometric indicators for the 1326 selected documents over the period 1983–2025. Variables included are the number of journals in which the articles were published, the Total Publications (TP) and their relative percentage (%TP), the Total Citations received per year (TC), the number of participating authors, and the H-index value. These indicators enable the observation of the evolution of scientific productivity, the degree of author collaboration, and the academic impact of the identified publications.
The analysis of scientific production in the field of computer science and creative industries, spanning 1983 and 2025, provides evidence of sustained growth in knowledge generation. The total number of citations received confirms the growing academic impact of these contributions, totaling 21,362. Notable peaks are identified in 2005 and 2006, with more than 1100 annual citations, which suggests the existence of seminal works that definitively influenced the theoretical and methodological evolution of the field. Although citations decrease in the most recent years, this trend is typical, given that recent publications have not yet reached their citation maturity. Overall, the average number of citations per publication is consistent with international standards, evidencing a sustained scientific impact and increasing visibility of studies in creative computing, extended reality, and artificial intelligence applied to artistic creation.
The number of authors involved demonstrates a significant expansion in scientific collaboration networks. From individual authorship in the 1980s to a total of 577 authors in 2025, a clear trend toward co-authorship and interdisciplinary research is evident. This increase is associated with the hybrid nature of the field, which integrates engineers, designers, digital artists, and social scientists in collaborative projects. The growth in author participation also reflects the consolidation of academic consortia and participation in international cooperation programs aimed at innovation and technological creativity.
The cumulative H-index value of 356 represents a robust indicator of scientific impact and consistency. This value suggests that at least 356 publications have received an equal or greater number of citations, which denotes both sustained productivity and recognition within the scientific community. The H-index showed sustained growth between 2006 and 2016, reaching partial maximum values in 2010 (h = 29) and 2018 (h = 23). Although lower values are observed in the most recent years, this is attributable to the inherent time lag in citation processes. Collectively, these results demonstrate the maturity of the field and its increasing relevance within the technological and creative research ecosystem.
Overall, the analyzed indicators allow for the distinction of three stages in the evolution of the field: an Emergence phase (1983–2000), characterized by low productivity and limited impact; a Consolidation phase (2001–2015), marked by the sustained growth of publications, the strengthening of collaboration networks, and a progressive increase in the impact index; and a Maturity and Expansion phase (2016–2025), which evidences high productivity, increasing international recognition, and thematic diversification toward emerging technologies. Taken together, the bibliometric results position computer science and the creative industries as an expanding interdisciplinary field, with a solid scientific foundation and significant potential for technological and cultural innovation.

4.2. Bibliometric Evaluation

For the application of this analysis, a typology was adopted, which was inspired by previous studies that have examined research trends through systematic literature reviews. The information was organized into distinct sections to facilitate a precise and in-depth interpretation of the results.

4.2.1. Annual Results

The trend of the 1326 documents can be more clearly observed in Figure 3, which illustrates the number of articles published per year. The longitudinal analysis of academic production in the area of computer science applied to creative industries reveals a significant and sustained growth trajectory since its inception. During the first two decades, an initial phase is observed, characterized by a low number of annual publications, with values below 1% of the total accumulated. This phase reflects the early formation of the field, characterized by isolated research efforts and limited collaboration among authors.
Nevertheless, beginning in 2005, a significant inflection point in productivity occurred, reaching 11 publications in 2006. In 2019, a notable increase in academic production is observed, which reflects the increased use of computer science due to the COVID-19 pandemic [31]. The global crisis led to an acceleration in digitalization and the use of computational technologies across various industries, including the creative industries. Mobility restrictions and social distancing drove the adoption of digital solutions for the creation, distribution, and consumption of cultural content, which in turn incentivized greater research interest in this intersection.
Projections for the coming years indicate that this trend will continue, suggesting a rapidly expanding field with high potential to influence the innovation and development of the creative industries. This increase indicates the consolidation of the area and its positioning as an emerging research line within the convergence between technology, creativity, and digital art.
This production is expected to generate opportunities to strengthen theoretical, methodological, and practical frameworks that allow for a better understanding and leveraging of the transformative impact of computer science across the creative industries, thereby facilitating more effective public policies and business strategies.

4.2.2. Analysis of Journals

The Scopus database analysis revealed publications distributed across 798 international journals, spanning quartiles one to four (Q1 to Q4). For reasons of clarity and space, Table 3 presents the 10 journals with the highest number of publications.
The analysis reveals a marked concentration in Europe, particularly in the United Kingdom, which leads in terms of number of publications and thematic diversity. The journal Sustainability leads the list with 39 articles, distinguishing itself by its focus on digital sustainability and technological innovation. They are followed by the Creative Industries Journal and the International Journal of Cultural Policy, with 22 and 20 articles, respectively. Both are British journals that address the integration of computational technologies into cultural processes, public policies, and creative management.
Other relevant publications include Applied Mathematics and Nonlinear Sciences with 13 articles, which applies computational models to creative analysis, and Technological Forecasting and Social Change with 12, focusing on technological foresight and algorithmic creativity. Similarly, the journals Cities, Geoforum, and Convergence stand out, exploring the relationship between technology, urbanism, and digital culture.
In geographic terms, Europe dominates the scientific production, followed by Asia and the Americas. This pattern reflects the European leadership in the intersection between technological innovation and creativity, driven by policies promoting the digital and cultural economy.

4.2.3. Most Productive Authors

Figure 4 presents the authors with the highest number of publications in the field of study that links computer science with the creative industries. It is observed that the researchers Zhang-Jiawen, Zhang-Yongsheng, and Liu-Yali lead the list with eight, eight, and seven publications, respectively, positioning them as the most productive authors within this analysis.
These results demonstrate a strong thematic concentration on digitalization, technological innovation, and the impact of artificial intelligence on the creative sectors. The recurrence of authors with the surname Zhang also suggests the existence of consolidated research groups or interconnected institutional networks, likely linked to Asian research centers specializing in creative economy and computer science.
In this regard, Zhang-Jiawen is distinguished by their studies on the digital transformation of creative industries, with a special focus on the adoption of artificial intelligence and Big Data to improve the processes of creation, distribution, and cultural consumption. Their production/work highlights the importance of intelligent automation as a factor of competitiveness in urban creative economies. Similarly, Zhang-Yongsheng has focused their research on innovation management and technological business models applied to the creative industries. Their theoretical contributions propose frameworks for understanding how artificial intelligence, data analytics, and digital platforms modify the value dynamics within creative ecosystems. For their part, Liu-Yali studies human-machine interaction in creative contexts, examining the possibilities of AI-assisted co-creation and the impacts of immersive technologies (virtual and augmented reality) on cultural production. Their work offers a critical perspective on the ethical and aesthetic boundaries of computational creativity.
This analysis observes that scientific productivity is highly concentrated in authors who articulate computer science and creativity from an interdisciplinary approach. Furthermore, the predominance of Asian authors demonstrates China’s regional leadership in research on digital creative industries, driven by public policies oriented toward technological innovation and the knowledge economy.

4.2.4. Most Cited Articles

Of the 1,326 articles analyzed, the documents with the highest number of citations reveal a clear evolution at the intersection of the creative industries, digital transformation, and intelligent technologies. The results reflect how the field has transitioned from a focus centered on the conceptualization of creative industries toward a more complex understanding of their relationship with Artificial Intelligence (AI), innovation, and business models.
Table 4 shows the most cited articles. First, we find the study by Scott (2006) [32], published in the Journal of Urban Affairs, with 889 citations. It constitutes a seminal text that conceptualizes “creative cities” as spaces where culture, the economy, and urban planning are articulated to generate innovation. This work laid the theoretical foundation for understanding creativity as a driver of urban development, influencing public policies and subsequent studies on cultural clusters. Secondly, Richards (2018) [33] in the Journal of Hospitality and Tourism Management (754 citations) addresses cultural tourism as an extension of the creative industries, exploring how creativity transforms the tourist experience and generates added value in local economies. This work reinforces the notion that creative industries are not limited to art or entertainment, but rather encompass economic, symbolic, and technological dimensions.
The third most-cited article, Garnham (2005) [34] in the International Journal of Cultural Policy (638 citations), offers a critical review of the creative industries concept, emphasizing the political and economic implications of its institutional adoption. Garnham points out the need to differentiate between artistic creativity and industrialized cultural production, which contributed to debates surrounding the commodification of culture. Fourth, Li (2020) [35] in Technovation (523 citations), introduces a contemporary perspective on the digital transformation of business models in the creative industries. This work represents an inflection point by explicitly linking the dynamics of creativity with technological innovation and Artificial Intelligence, showing how digitalization redefines productive processes and value chains. Additionally, Ananthakrishnan and Bull (2022) [36] in Artificial Intelligence Review (477 citations) consolidate this convergence by examining the incorporation of Artificial Intelligence (AI) into creative processes. Their systematic review highlights both the opportunities, such as the automation of creative tasks, and the emergence of new forms of generative art. Furthermore, it highlights the ethical and epistemological challenges posed by human-machine collaboration in cultural contexts.
The citation pattern shows a temporal and thematic evolution: works published prior to 2010 focused on the theoretical and policy foundations of the creative industries; those published between 2015 and 2020 addressed the relationship with digitalization and business transformation; and the most recent ones, especially after 2020, focus on Artificial Intelligence (AI) and human-machine collaboration. Taken together, this trajectory evidences an interdisciplinary consolidation between computer science and creative studies, where creativity is increasingly understood as a technologically mediated process.

4.2.5. Co-occurrence Cluster Analysis

In this regard, Figure 5 displays the co-occurrence analysis map of the keywords. This figure/graph evidences/demonstrates the conceptual structure of the field of study that articulates/links computer science with the creative industries. Based on the co-occurrence processing, three main concepts are identified: creative industries, creative economy, and artificial intelligence, which emerge as prominent nodes.
Furthermore, the network allowed for the identification of three thematic groupings or clusters, which are illustrated in Table 5. The first cluster reveals a focus centered on the digitalization of the cultural and creative industries, highlighting how technological adoption redefines productive models, creation processes, and contemporary cultural policies. The term China suggests a particular interest in regional case studies linked to innovation and technological development policies in the cultural field. This cluster therefore represents the convergence between culture, creativity, and digital transformation, where computer science is consolidated as a structural component of the creative industries. The second cluster reflects the economic and innovation dimensions of the creative industries, highlighting the role of entrepreneurship and creative cities as favorable environments for the development of sustainable cultural ecosystems. The innovation node functions as a bridge between this cluster and the first one, showing the relevance of technological innovation as a cross-cutting factor. In this regard, the green cluster represents the economic and management core of the creative industries system, in which creativity is configured as a strategic resource that drives both competitiveness and urban transformation. The third group shows creative industries as the central node, which functions as the intersection point between the three clusters, articulating the cultural, economic, and technological dimensions. This arrangement suggests that the study of the creative industries has transitioned from a traditional approach, centered on cultural production, toward a more complex one, where artificial intelligence (AI), technological innovation, and the digital economy are essential components.

4.2.6. Keyword Density

Figure 6 shows the density map associated with the scientific production on computer science in relation to the creative industries. In this type of representation, the yellow and green areas indicate zones of high concentration of recurrent terms, while the blue hues represent regions with a lower frequency of appearance or lower co-occurrence between terms. The creative industries node is positioned as the core of highest thematic density, evidencing its central role in the academic discourse. This node concentrates a high number of connections with other key concepts, such as innovation, creative economy, creativity, and technology. Its dominant position suggests that the field maintains a strong orientation toward the analysis of innovation as the structural driver of contemporary creative industries.
The concentration of terms such as creative industries, creative economy, innovation, and technology in the area of highest luminosity evidences the consolidation of an interdisciplinary approach that unites the economic dimension, creativity, and technological development. These concepts are articulated around a logic of symbolic and digital value production, where technological innovation drives both economic competitiveness and cultural diversification. Furthermore, the proximity between creative industry and innovation indicates that recent research has shifted the focus from purely cultural studies toward a knowledge economy framework, in which creativity is analyzed as a strategic resource in urban, business, and technological ecosystems.
At the second level of density, terms such as digital transformation, digital technology, cultural and creative industries, and culture are located. Their presence reflects the growing academic interest in digitalization processes that reconfigure the creation, circulation, and consumption of cultural goods. This area of intermediate density reveals the emergence of a techno-cultural paradigm, in which computer science plays a key role by introducing algorithms, Artificial Intelligence, and data analysis into the value chain of the creative industries. The incorporation of these approaches transforms the relationship between producers, institutions, and audiences, promoting a model of technologically mediated creativity.
In the peripheral areas of the map, terms such as artificial intelligence, digital creativity, copyright, and cultural heritage stand out. Although they present a lower density, their distribution suggests emerging research lines of high relevance for the future of the sector.
The clustering between artificial intelligence and digital creativity reflects the interest in understanding how computational systems can co-create cultural content, redefining notions of authorship, originality, and symbolic value. For their part, copyright and cultural heritage evidence the concern regarding the legal and ethical frameworks associated with the management of digital creativity and the preservation of heritage in virtual environments.
In this context, the illustration indicates that studies on the creative industries are in a phase of interdisciplinary maturation, in which three main dimensions converge: (1) Creativity and culture as the symbolic foundation, (2) Economy and innovation as growth drivers, and (3) Technology and artificial intelligence as infrastructures of transformation.
Also, this configuration gives rise to a techno-creative ecosystem, where computer science acts as an instrumental support and a cognitive and structural agent that redefines cultural creation, production, and distribution processes. The density map therefore evidences the transition from an industrial and cultural paradigm toward a computationally and digitally integrated model, characteristic of the contemporary creative economy.

4.2.7. Most Influential Organizations and Countries

Regarding the most influential organizations in academic production on the role of creative industries in computer science, Figure 7 shows the institutions that have maintained a sustained and relevant presence. A criterion of at least 21 citations per organization, with at least one publication related to the topic, was established. This dual condition allowed the identification of universities, research centers, and organizations that have actively contributed to the development of knowledge in this field. Consequently, the institutions that stand out in recent years are the Department of Computer Science, Bristol Vision Institute University, and the Centre for Research in the Art.
The analysis of academic production reveals an interdisciplinary and globally distributed knowledge ecosystem. Figure 7 shows the institutions that have had a sustained and relevant presence. A minimum criterion of 21 citations per organization was defined, with at least one publication linked to the theme. The networks evidence the contribution of institutions from Europe, Asia, America, and Oceania with diverse and complementary approaches, reflecting the multifaceted nature of the creative economy. Particularly prominent are universities such as the University of Leeds, King’s College London, and Queensland University of Technology, whose works have been recurrently cited, thus consolidating their position as leading authorities in the field. The temporal evolution shows sustained activity since 2016, with emerging recent contributions that broaden the perspective and enrich the academic debate. This trend suggests an expanding field, with a growing interest in exploring how computer science impacts and transforms creative processes and their economic management.
The integration of different disciplines, ranging from cultural economics to digital technologies, highlights the importance of collaborative approaches for understanding and empowering the creative industries in the digital age. This academic landscape provides a solid foundation for future research aimed at maximizing the innovative and economic potential of the convergence between computer science and creativity.
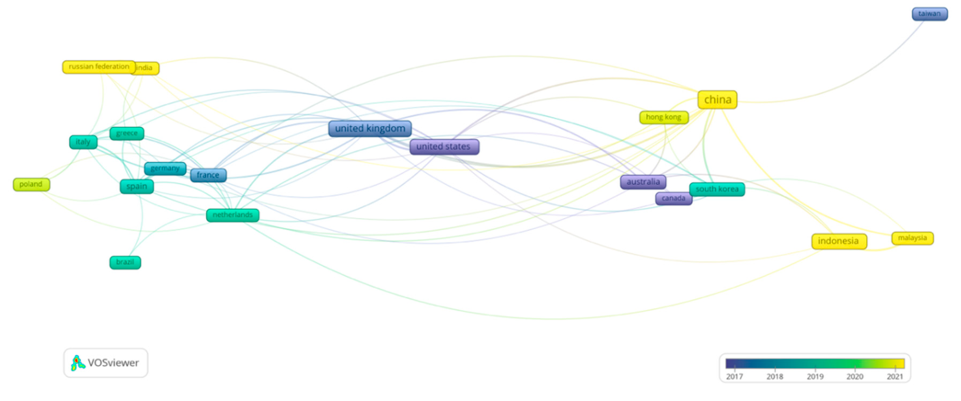
On the other hand, Figure 8 shows a co-authorship analysis focused on the countries with the highest participation in scientific production. This analysis identifies the nations that have published the most documents and reveals their capacity to generate international collaboration networks, which is crucial for evaluating the scope and impact of their contributions.
Unlike the previous analyses, in this case, a minimum threshold of only two publications per country was established, without applying a citation limit. This methodological decision allows for the inclusion of both countries with consolidated academic production and those that are emerging as new actors in the scientific arena.
In this regard, the United States, the United Kingdom, Australia, Canada, and China stand out as central nodes, playing a fundamental role in the articulation and expansion of this global research network. The graph structure shows regional groupings that reflect collaborative dynamics based on both geographic proximity and academic affinities. In particular, Asia has experienced a surge in scientific collaboration since 2017, with China, Indonesia, and Malaysia emerging as significant actors in knowledge production, evidenced by the recent temporality of their links.
In this regard, traditional countries in scientific research such as the United States and the United Kingdom act as fundamental bridges that connect diverse regions and facilitate the transfer of innovative knowledge and methodologies. This global co-authorship network contributes to fostering interdisciplinary and transnational synergies, which are essential for addressing the complexities that arise at the intersection between computer science and the creative industries. This collaborative landscape strengthens the quality and impact of scientific research. It also drives the development of policies and strategies that can boost the creative economy globally through the adoption of technological advances.

5. Discussion

The results obtained in this bibliometric study evidence the consolidation and sustained expansion of an interdisciplinary field that articulates computer science with the creative industries, in line with current global trends in the knowledge economy and technological innovation. The exponential growth in scientific production since the early 2000s reflects an increase in academic interest and the emergence of a techno-creative ecosystem that integrates creativity, technology, and economy, as proposed by contemporary theories on the creative economy [1,2,5].
The analysis reveals that computer science has had significant and multidimensional effects on the creative industries. Firstly, a profound transformation was observed in creative processes through automation and the use of advanced algorithms, especially generative neural networks and language models, which facilitate the production of artistic, audiovisual, and design content with lower cost and greater efficiency [8]. This automation optimizes production and expands creative capabilities by allowing experimentation with new styles, thereby reconfiguring the role of the traditional creator.
Secondly, computer science has promoted interdisciplinary hybridization, fostering collaboration among engineers, designers, artists, and social scientists within digital environments and collaborative platforms. This phenomenon has generated multidisciplinary teams capable of developing innovative solutions that integrate technology and creativity, thus strengthening the competitiveness of the creative industries in a globalized market [9].
Thirdly, relevant economic effects derived from technological integration were identified, including the emergence of new business models based on data management, algorithmic personalization, and the digital platform economy. These innovations have modified the traditional relationships among producers, intermediaries, and cultural consumers, giving rise to what is known as “algorithmic culture” [22]. This transformation impacts symbolic production and value dynamics within the creative sector.
The results align with global dynamics of accelerated digitalization, especially accentuated by the COVID-19 pandemic, which boosted the adoption of computational technologies in cultural creation, management, and distribution. The interdisciplinary convergence, evidenced by the increase in co-authorship and the diversified participation of researchers from multiple regions, underscores the complexity and hybrid nature of the field, which articulates engineers, social scientists, artists, and cultural managers.
Therefore, the analysis of keyword co-occurrence and density reflects how these effects translate into consolidated and emerging thematic trends, where concepts such as “artificial intelligence,” “digital transformation,” and “innovation” occupy central positions. This evidences that computer science has moved beyond being mere tools to become structuring agents that redefine creative, economic, and cultural practices [17]. In this way, computational creativity is configured as a socio-technical process that challenges the traditional boundaries between the human and the technological.
The evolution of author collaboration and the geographic concentration of scientific production, with prominent leadership in Europe and Asia, especially China, suggest that these technological effects are being driven and empowered by public policies oriented toward digitalization, innovation, and knowledge-based economic development [32]. The growing and diversified participation of authors and organizations indicates that the field is dynamic and expanding, with a strong focus on exploring the ethical, aesthetic, and economic implications of these transformations.
Furthermore, the review of the most cited articles and leading journals confirms that research has shifted from conceptual frameworks on the creative industries toward applied studies that explore the actual impact of artificial intelligence and other computational technologies on cultural production. This trajectory demonstrates the scientific and social relevance of the topic, as well as the need to continue developing theoretical and methodological frameworks capable of addressing the emerging challenges derived from technological and creative convergence.
Therefore, the effects of computer science on the creative industries are manifested in the transformation of creative processes, the generation of new interdisciplinary ecosystems, and the reconfiguration of economic and cultural models, positioning this field as a strategic axis for innovation and sustainable development in the contemporary creative economy.

6. Conclusions and Limitations

The present bibliometric study has evidenced the consolidation and sustained growth of the interdisciplinary field linking computer science with the creative industries. Therefore, by using a bibliometric methodology, it was possible to map recent scientific production and its main trends. This methodology was structured in three phases: scientific document search, performance analysis, and bibliographic evaluation.
In this regard, 1,326 publications were identified in the period 1983–2025. The results show that, since the 2000s, this field has experienced a significant expansion in scientific production, reflecting the growing importance of digital technology as a driver of innovation and cultural transformation.
The findings highlight that computer science has exerted profound effects on the creative industries, manifested in the automation and optimization of creative processes, the promotion of interdisciplinary collaborations, and the emergence of new business models based on data management and algorithmic personalization. These technological transformations have not only expanded creative and productive capacities but have also reconfigured the economic and cultural dynamics of the sector, thereby consolidating the so-called “algorithmic culture”
Furthermore, the identified thematic evolution, which integrates artificial intelligence, innovation, and the creative economy, reflects a transition from traditional cultural approaches toward complex techno-economic paradigms, where technology simultaneously acts as infrastructure and as an agent of change. The leadership of regions like Europe and Asia, particularly China, underscores the influence of public policies oriented toward the knowledge economy and digitalization on scientific production and the development of the sector.
The robustness of the h-index, the diversity and density of keywords, as well as the structure of international collaborative networks, evidence the maturity and scientific relevance of the field, which is projected as a strategic space for future research, policies, and business practices. This study provides a comprehensive basis for better understanding the transformative effects of computer science on the creative economy, fostering an interdisciplinary dialogue that empowers sustainable innovation and cultural development in the contemporary digital context.
In terms of contributions, this study provides valuable information for the design of public policies and the formulation of educational strategies aimed at strengthening the creative economy through the leveraging of computing. Ultimately, the convergence between creativity and technology represents a strategic opportunity for cultural, economic, and social innovation.
Nevertheless, the research presents certain limitations. The analysis focused exclusively on the field of computer science during the 1983–2025 period, which constrains the number of publications reviewed. The data was obtained solely from the Scopus database and under a specific search algorithm, which restricts the scope of the study. Although extracting information in CSV format expedited the process, it also included articles that did not strictly belong to the realm of the creative industries, which necessitated data cleansing in the Python programming language.
Regarding future research, it is recommended to expand the study to other databases, such as Web of Science, using different and more flexible search strategies, since the search conducted for this study yielded few documents. Likewise, it would be advisable to consider a broader analysis period. This would allow for a more exhaustive analysis and a deeper understanding of the research dynamics concerning the effects of computer science on the creative industries.

Author Contributions

Conceptualization, L.M. and I.M.; methodology, L.M., L.R. and L.R.A.; validation, I.M., J.R. and L.A.; formal analysis, M.M., J.R.; investigation, L.M., L.R. and L.R.A; writing—original draft preparation, L.M. and I.M.; writing—review and editing, J.R., L.A. and M.M; visualization, L.R and L.R.A.; supervision, L.M. and I.M. All authors have read and agreed to the published version of the manuscript.

Data Availability Statement

Restrictions apply to the availability of these data. Data were obtained from Scopus Database and are available at www.scopus.com with the permission of Scopus Database.

Conflicts of Interest

The authors declare no conflicts of interest.

References

  1. United Nations Conference on Trade and Development, “Creative economy outlook 2022”, Geneva, 2022. [En línea]. Disponible en: https://unctad.org/publication/creative-economy-outlook-2022.
  2. UNESCO, “Repensar las políticas para la creatividad: plantear la cultura como un bien público global”, UNESCO, Paris, ago. 2022. [CrossRef]
  3. DCMS (Department for Culture, Media and Sport, UK), “Defining creative industries: Policy implications and economic impact”, Cultural Policy Review, vol. 12, núm. 4, pp. 8–25, 1998.
  4. R. E. Caves, “The creative industries: Economic organization and policy implications”, Economic Policy Review, vol. 15, núm. 2, pp. 112–128, 2000d. C.
  5. J. Howkins, The creative economy: how people make money from ideas, Second edition. London: Penguin Books, 2013.
  6. R. L. Florida, The rise of the creative class: and how it’s transforming work, leisure, community and everyday life, Nachdr. New York, NY: Basic Books, 2002.
  7. J. Hartley, “The evolution of creative industries concept: From cultural policy to economic development”, Media, Culture & Society, vol. 27, núm. 3, pp. 398–415, 2005.
  8. I. Mulyasari, “Creative Industries and Their Effects on Local Economic Development Job Creation and Innovation”, Journal Development Manecos, vol. 2, núm. 1, pp. 1–8, 2024, . [CrossRef]
  9. A. Elkins, J. Thomas and R. White, “Creative technology and its impact on the creative industries”, Journal of Creative Technologies, vol. 22, núm. 1, pp. 45–58, 2017.
  10. N. Anantrasirichai, F. Zhang and D. Bull, “Artificial Intelligence in Creative Industries: Advances Prior to 2025”, June 27, 2025, arXiv: arXiv:2501.02725. [CrossRef]
  11. UNCTAD, Creative Economy Outlook 2023: Trends in International Trade in Creative Industries, Geneva: United Nations, 2023.
  12. D. Throsby, Economics and Culture, Cambridge Univ. Press, 2019.
  13. L. A. Matadamas-Torres, J. Regino-Maldonado, B. C. Cruz-Cabrera, M. Castillo-Leal, and V. Hernández-Mendoza, “La economía creativa en México: caso Oaxaca,” VISUAL REVIEW. International Visual Culture Review / Revista Internacional de Cultura Visual, vol. 5, no. 2, pp. 89–99, 2018, . [CrossRef]
  14. R. Towse and T. Hernández-Aceituno, “Cultural and creative industries in the digital era,” J. Cultural Economics, vol. 46, no. 3, pp. 435–452, 2022.
  15. J. Howkins, The Creative Economy: How People Make Money from Ideas, Penguin, 2020.
  16. R. Florida, The Rise of the Creative Class: Revisited, Basic Books, 2019.
  17. L. Ortiz-Ospino, E. González-Sarmiento, and J. Roa-Pérez, “Technology trends in the creative and cultural industries sector: a systematic literature review,” J. Innovation and Entrepreneurship, vol. 14, article 39, Apr. 2025.
  18. M. N. O. Sadiku, N. K. Ampah, and S. M. Musa, “Computational Creativity,” Int. J. Trend Sci. Res. Dev., vol. 3, no. 6, Oct. 2019.
  19. A. R. Doshi and O. P. Hauser, “Generative artificial intelligence enhances creativity but reduces the diversity of novel content,” arXiv preprint arXiv:2312.00506, Dec. 2023.
  20. D. Lopez, “Performing Creativity With Computational Tools,” arXiv preprint arXiv:2103.05533, Mar. 2021.
  21. F. Xue, “AI integration in creative industries: Challenges and opportunities,” Appl. Comput. Engineering, vol. 104, pp. 21–27, 2024.
  22. T. Striphas, “Algorithmic culture,” European J. Cultural Studies, vol. 18, no. 4–5, pp. 395–412, 2015.
  23. N. Donthu, S. Kumar, D. Mukherjee, N. Pandey and W. M. Lim, «How to conduct a bibliometric analysis: An overview and guidelines», Journal of Business Research, vol. 133, pp. 285-296, sep. 2021, . [CrossRef]
  24. I. Zupic and T. Čater, «Bibliometric Methods in Management and Organization», Organizational Research Methods, vol. 18, n.o 3, pp. 429-472, jul. 2015, . [CrossRef]
  25. H. F. Moed, Citation Analysis in Research Evaluation, vol. 9. Berlin/Heidelberg: Springer-Verlag, 2005. [CrossRef]
  26. N. J. Van Eck and L. Waltman, «Visualizing Bibliometric Networks», en Measuring Scholarly Impact, Y. Ding, R. Rousseau, y D. Wolfram, Eds., Cham: Springer International Publishing, 2014, pp. 285-320. [CrossRef]
  27. H. G. Small, “A Co-Citation Model of a Scientific Specialty: A Longitudinal Study of Collagen Research”, Soc Stud Sci, vol. 7, núm. 2, pp. 139–166, may 1977, . [CrossRef]
  28. S. Laengle, V. Lobos, J. M. Merigó, E. Herrera-Viedma, M. J. Cobo and B. De Baets, “Forty years of Fuzzy Sets and Systems: A bibliometric analysis”, Fuzzy Sets and Systems, vol. 402, pp. 155–183, ene. 2021, . [CrossRef]
  29. B. Kitchenham and S. Charters, «Guidelines for performing systematic literature reviews in software engineering», Keele University and Durham University, EBSE Technical Report EBSE-2007-01, 2007.
  30. J. Robertson, L. Pitt and C. Ferreira, «Entrepreneurial ecosystems and the public sector: A bibliographic analysis», Socio-Economic Planning Sciences, vol. 72, p. 100862, dic. 2020, . [CrossRef]
  31. UNESCO, IDB, SEGIB, OEI, MERCOSUR, “Assessment of the impact of COVID-19 on cultural and creative industries,” 2021. [Online]. Available: https://www.unesco.org/en/articles/assessment-impact-covid-19-cultural-and-creative-industries. [Accessed: Jun. 27, 2024].
  32. A. J. Scott, “Creative Cities: Conceptual Issues and Policy Questions”, Journal of Urban Affairs, vol.28, núm. 1, pp. 1–17, ene. 2006, . [CrossRef]
  33. G. Richards, “Cultural tourism: A review of recent research and trends”, Journal of Hospitality and Tourism Management, vol. 36, pp. 12–21, Sep. 2018, . [CrossRef]
  34. N. Garnham, “From cultural to creative industries: An analysis of the implications of the ‘creative industries’ approach to arts and media policy making in the United Kingdom”, International Journal of Cultural Policy, vol. 11, núm. 1, pp. 15–29, Mar. 2005, . [CrossRef]
  35. F. Li, “The digital transformation of business models in the creative industries: A holistic framework and emerging trends”, Technovation, vol. 92–93, p. 102012, April. 2020, . [CrossRef]
  36. N. Anantrasirichai y D. Bull, “Artificial intelligence in the creative industries: a review”, Artif Intell Rev, vol. 55, núm. 1, pp. 589–656, ene. 2022, . [CrossRef]
  37. G. Neff, E. Wissinger and S. Zukin, “Entrepreneurial Labor among Cultural Producers: ‘Cool’ Jobs in‘Hot’ Industries”, Social Semiotics, vol. 15, núm. 3, pp. 307–334, dic. 2005, . [CrossRef]
  38. B. E. Duffy, “The romance of work: Gender and aspirational labour in the digital culture industries”, International Journal of Cultural Studies, vol. 19, núm. 4, pp. 441–457, jul. 2016, . [CrossRef]
  39. S. Chowdhury, P. Budhwar, P. K. Dey, S. Joel-Edgar, and A. Abadie, “AI-employee collaboration and business performance: Integrating knowledge-based view, socio-technical systems and organisationalsocialisation framework”, Journal of Business Research, vol. 144, pp. 31–49, May 2022, . [CrossRef]
  40. L. Lazzeretti, R. Boix and F. Capone, “Do Creative Industries Cluster? Mapping Creative Local Production Systems in Italy and Spain”, Industry and Innovation, vol. 15, núm. 5, pp. 549–567, Oct. 2008, . [CrossRef]
  41. D. Ponzini and U. Rossi, “Becoming a Creative City: The Entrepreneurial Mayor, Network Politics and the Promise of an Urban Renaissance”, Urban Studies, vol. 47, núm. 5, pp. 1037–1057, May 2010,. [CrossRef]
Figure 1. Methodological phases of the study.
Figure 1. Methodological phases of the study.
Preprints 189891 g001
Figure 2. Diagram of the Article Search, Selection, and Analysis Process. Source: Own elaboration.
Figure 2. Diagram of the Article Search, Selection, and Analysis Process. Source: Own elaboration.
Preprints 189891 g002
Figure 3. Number of articles published per year.
Figure 3. Number of articles published per year.
Preprints 189891 g003
Figure 4. Most productive authors between 1983 and 2025.
Figure 4. Most productive authors between 1983 and 2025.
Preprints 189891 g004
Figure 5. Co-occurrence map of keywords. Source: Own elaboration based on VOSviewer.
Figure 5. Co-occurrence map of keywords. Source: Own elaboration based on VOSviewer.
Preprints 189891 g005
Figure 6. Keyword density map. Source: Own elaboration based on VOSviewer.
Figure 6. Keyword density map. Source: Own elaboration based on VOSviewer.
Preprints 189891 g006
Figure 7. Most influential organizations in the field. Source: Own elaboration based on VOSviewer.
Figure 7. Most influential organizations in the field. Source: Own elaboration based on VOSviewer.
Preprints 189891 g007
Figure 8. Most Influential Countries according to Co-authorship Networks. Source: Own elaboration based on VOSviewer.
Figure 8. Most Influential Countries according to Co-authorship Networks. Source: Own elaboration based on VOSviewer.
Preprints 189891 g008
Table 1. Models of creative industries.
Table 1. Models of creative industries.
UK Symbolic text Concentric circles WIPOM CRECE UNCTAD
Copyright industries Creative industries Arts industries Core industries Creative industries Design, audiovisual and digital media industries
Advertising, architecture, art and antique market, crafts, design, fashion, film, video, music, performing arts, publishing, software, television, radio.
Advertising, cinema, internet, music, editorial, television, radio, video, and computer games.
Literature, music, performing and visual arts, cinemas, museums, and libraries. Advertising, film, video, music, performing arts, editorial, software, television and radio, visual and graphic art.
Videogames, advertising, design, and games.
Graphics, fashion, jewelry, toys, film, television, radio, software, games, and digitized creative content.
Functional creations industries
Architecture, advertising, cultural and creative.
Interdependent industries
Peripheries of cultural industries Extended cultural industries Industries Core cultural industries Arts industries

Video, computer games, musicals, and photographic equipment.
Creative arts.
Heritage service, editorial, software, television and radio, video and computer games. Instrument electronics materials and photocopiers.
Audiovisuals, painting, sculpture, photography, crafts, editorial and music.
Paintings, sculptures, photography, antiques, music, theatre, dance, opera, circus and puppets.
Frontier of cultural industries
Related industries
Partial industries
Secondary cultural industries Cultural heritage industries
Consumer electronics, fashion, software, and sport.
Advertising, architecture, design and fashion.
Architecture, clothing, footwear, design, fashion, household goods and toys. Performing arts, intangible heritage and tangible heritage. Archaeological, museums, libraries, exhibitions, arts and crafts, festivities and celebrations.
Source: Own elaboration
Table 2. Annual bibliometric indicators during the 1983–2025 period.
Table 2. Annual bibliometric indicators during the 1983–2025 period.
Year TP %TP Journals TC Authors h-index
1983 1 0.08% 1 0 1 0
1994 1 0.08% 1 32 1 1
1995 1 0.08% 1 23 1 1
1996 1 0.08% 1 0 5 0
1997 1 0.08% 1 0 4 0
1998 2 0.15% 2 6 2 2
1999 1 0.08% 1 61 1 1
2000 6 0.45% 6 107 9 6
2001 2 0.15% 2 11 2 2
2002 3 0.23% 3 15 4 3
2003 8 0.60% 7 343 11 8
2004 5 0.38% 5 133 7 5
2005 4 0.30% 4 1157 8 4
2006 11 0.83% 11 1142 16 11
2007 12 0.90% 12 533 12 12
2008 14 1.06% 14 435 24 14
2009 19 1.43% 19 929 30 19
2010 29 2.19% 25 857 51 29
2011 29 2.19% 26 548 41 18
2012 32 2.41% 32 727 51 22
2013 42 3.17% 40 733 75 17
2014 45 3.39% 39 791 76 17
2015 44 3.32% 37 921 79 20
2016 54 4.07% 43 1138 105 21
2017 54 4.07% 45 1195 123 22
2018 57 4.30% 52 1352 133 23
2019 89 6.71% 77 1392 265 15
2020 85 6.41% 73 2091 239 24
2021 87 6.56% 78 1059 225 12
2022 126 9.50% 91 1951 329 15
2023 107 8.07% 77 947 313 8
2024 167 12.59% 94 505 492 3
2025 187 14.10% 90 228 577 1
Total 1326 100% 1010 21362 3312 356
Table 3. Top ten journals based on the number of documents during period 1983-2025.
Table 3. Top ten journals based on the number of documents during period 1983-2025.
Journal Country Articles
1 Sustainability (Switzerland) Switzerland 39
2 Creative Industries Journal United Kingdom 22
3 International Journal of Cultural Policy United Kingdom 20
4 Applied Mathematics and Nonlinear Sciences Polonia 13
5 Technological Forecasting and Social Change United Kingdom 12
6 Cities United Kingdom 12
7 Geoforum United Kingdom 11
8 Convergence United Kingdom 11
9 Creativity Studies Lithuania 9
10 Wireless Communications and Mobile Computing USA 9
+788 Other journals Europe 25 countries 1168
Asia 16 countries
Americas 13 countries
Africa 6 countries
Oceania 4 countries
Table 4. The ten highest citations of published articles.
Table 4. The ten highest citations of published articles.
Ref Title Author Source Year Citation
[32] Creative cities: Conceptual issues and policy questions Scott, A.J. Journal of Urban Affairs 2006 889
[33] Cultural tourism: A review of recent research and trends Richards, G. ournal of Hospitality and Tourism Management 2018 754
[34] From cultural to creative industries: An analysis of the implications of the creative industries approach to arts and media policy making in the United Kingdom Garnham, N. International Journal of Cultural Policy 2005 638
[35] The digital transformation of business models in the creative industries: A holistic framework and emerging trends Li, F. Technovation 2020 523
[36] Artificial intelligence in the creative industries: a review Anantrasirichai, N.; Bull, D. Artificial Intelligence Review 2022 477
[37] Entrepreneurial labor among cultural producers: cool jobs in hot industries Neff, G.; Wissinger, E.; Zukin, S. Social Semiotics 2005 390
[38] The romance of work: Gender and aspirational labour in the digital culture industries Duffy, B.E. International Journal of Cultural Studies 2016 377
[39] AI-employee collaboration and business performance: Integrating knowledge-based view, socio-technical systems and organizational socialization framework Chowdhury, S.; Budhwar, P.; Prasanta K. Dey, P.K.; Joel-Edgar, S.; Abadie, A. Journal of Business Research 2022 278
[40] Do creative industries cluster? Mapping creative local production systems in Italy and Spain Lazzeretti, L.; Boix-Domenech, R.; Capone, F. Industry and Innovation 2008 246
[41] Becoming a creative city: The entrepreneurial mayor, network politics and the promise of an urban renaissance Ponzini, D.; Rossi, U. Urban Studies 2010 208
Table 5. Principal Thematic Items in the Three Clusters of the Conglomerate (1983–2025).
Table 5. Principal Thematic Items in the Three Clusters of the Conglomerate (1983–2025).
Cluster Items Total Items Color
Cluster 1 Creative industries, cultural industries, cultural and creative industries, digital transformation, digital technology, creativity, culture and China. 8 Red
Cluster 2 Creative economy, creative industry, innovation, entrepreneurship, technology, creative city and cultural economy. 7 Green
Cluster 3 Artificial intelligence, digital creativity, cultural heritage, copyright and cultural industry. 5 Blue
Disclaimer/Publisher’s Note: The statements, opinions and data contained in all publications are solely those of the individual author(s) and contributor(s) and not of MDPI and/or the editor(s). MDPI and/or the editor(s) disclaim responsibility for any injury to people or property resulting from any ideas, methods, instructions or products referred to in the content.
Copyright: This open access article is published under a Creative Commons CC BY 4.0 license, which permit the free download, distribution, and reuse, provided that the author and preprint are cited in any reuse.
Prerpints.org logo

Preprints.org is a free preprint server supported by MDPI in Basel, Switzerland.

Subscribe

Disclaimer

Terms of Use

Privacy Policy

Privacy Settings

© 2026 MDPI (Basel, Switzerland) unless otherwise stated