Submitted:
30 April 2026
Posted:
06 May 2026
You are already at the latest version
Abstract
Keywords:
1. Introduction
- (1)
- Lack of exact boundaries. Generalized logistic and logit functions do not provide exact reachable lower and upper bounds on either the x- or y-axis, posing difficulties in applications that require strict input/output boundaries and precise mappings. For example, when modeling the relationship between project time t and completion rate r: at the start (t=0), r=0%, and values below this have no practical meaning; at the deadline (t=T), r=100%, and values beyond this point are impossible.
- (2)
- Limited shape control. The steepness and asymmetry of generalized logit functions are determined only by the relative relationship between two parameters, instead of using separate parameters that independently control these curve characteristics.
- (1)
- Explicit control over exact reachable lower and upper bounds on both x and y axis
- (2)
- Independent control of steepness and asymmetry through inflection rate and deviate inflection point.
- (3)
- An approximation algorithm to derive the logit curve by inverting the generalized logistic curve, introducing more flexibility into logit curve.
- (4)
- A unifying inflection rate parameter that enables smooth transitions between step functions, logistic functions, linear functions, and constant functions.
2. Results and Discussion
2.1. CMG
- and are the minimum and maximum of x values
- and are the corresponding y value of and
- is deviate inflection point determining the asymmetry of the curve and controls the relative position of it on x-axis, specifically
- ○
- when , the curve is left-skewed
- ○
- when , the curve is symmetric about the deviate inflection point
- ○
- when , the curve is right-skewed
- ○
- is inflection rate controlling the steepness and the type of CMG curve, specifically:
- ○
- When , the curve is a step function
- ○
- When 0<μ<0.5, it is a logistic curve, and a lower μ results in a steeper curve
- ○
- When μ=0.5, it is a linear curve
- ○
- When 0.5<μ<1, it is a logit curve derived from an approximation algorithm that inverts the logistic curve, and a lower μ results in a steeper curve.
- ○
- When μ=1, it becomes a constant function defined as
2.2. CMG as MLP Neural Network Input Feature Modulator (IFM)
- By adopting CMG as IFM, we can greatly improve both the accuracy and learning speed compared to the vanilla MLP. On CIFAR10 (Figure 2D) and CIFAR100 (Figure 2E), we achieve an absolute improvement of 5.04% and 6.38% compared to vanilla MLP. Also, adopting CMG can increase AAE for 3.93% and 5.81% on CIFAR10 and CIFAR100 respectively
- Among the five different 2-parameter IFM functions, CMG achieves both the best accuracy and highest learning speed followed by linear transformation function (Supplementary Material 4)
- Compared against SReLU, a 4-parameter IFM function, CMG has higher learning speed on both datasets, and it achieves superior accuracy on CIFAR-10 and comparable accuracy on CIFAR-100. (Supplementary Material 5)
2.3. Preliminary Results of CMG as Input Element Modulator in CNN
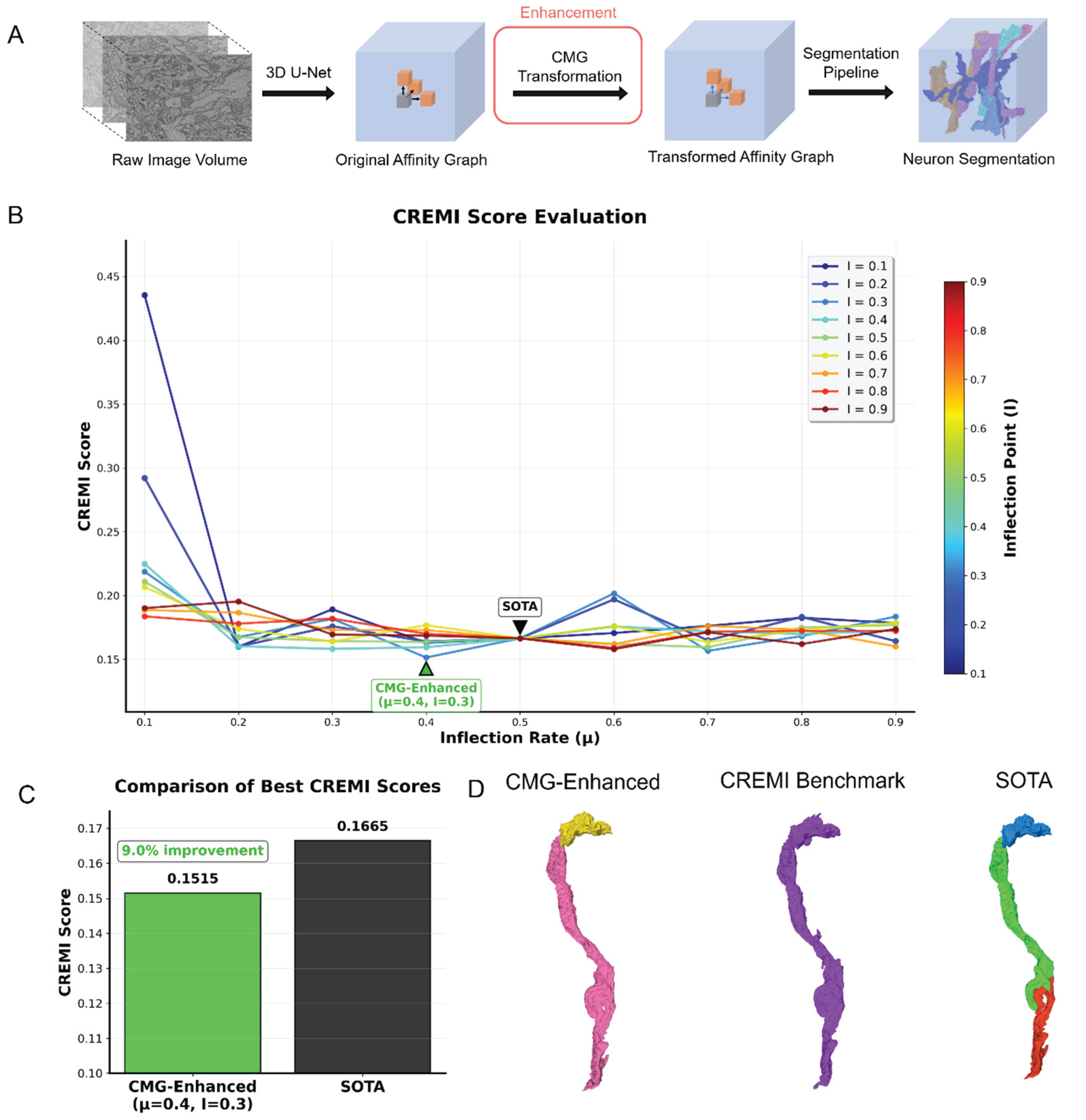
2.4. Improving Affinity-Graph-Based Neuron Image Segmentation Algorithm with CMG
3. Discussion
4. Materials and Methods
4.1. Datasets
4.2. Learning Rate Schedulers
- Linear scheduler
- Sub-linear scheduler
- Supra-linear scheduler
4.3. IFM Training Setups
4.4. Calculation of CMG Gradients
- bijective (one-to-one correspondence)
- differentiable everywhere
- There exists at least one point satisfying F(x, μ, I, y) = f(x, μ, I)-y= 0, which comes naturally given by our definition
- continuously differentiable regarding to all variables: x, μ, I, y
- the derivative of F regard to x does not equal to 0, which is
4.5. Image Modulation and Contrast Analysis
4.6. Quantitative Evaluation Metrics
Supplementary Materials
Author Contributions
Funding
Data Availability Statement
Acknowledgments
Conflicts of Interest
References
- Arganda-Carreras, I., Turaga, S. C., Berger, D. R., Cireşan, D., Giusti, A., Gambardella, L. M., et al. (2015). Crowdsourcing the creation of image segmentation algorithms for connectomics. Front. Neuroanat. 9. [CrossRef]
- Boateng, E. Y., and Abaye, D. A. (2019). A Review of the Logistic Regression Model with Emphasis on Medical Research. J. Data Anal. Inf. Process. 07, 190. [CrossRef]
- Çiçek, Ö., Abdulkadir, A., Lienkamp, S. S., Brox, T., and Ronneberger, O. (2016). “3D U-Net: Learning Dense Volumetric Segmentation from Sparse Annotation,” in Medical Image Computing and Computer-Assisted Intervention – MICCAI 2016, eds. S. Ourselin, L. Joskowicz, M. R. Sabuncu, G. Unal, and W. Wells (Cham: Springer International Publishing), 424–432. [CrossRef]
- Cramer, J. S. (2003). The Origins of Logistic Regression. SSRN Electron. J. [CrossRef]
- Dubey, S. R., Singh, S. K., and Chaudhuri, B. B. (2022). Activation functions in deep learning: A comprehensive survey and benchmark. Neurocomputing 503, 92–108. [CrossRef]
- Funke, J., Saalfeld, S., Bock, D., Turaga, S., and Perlman, E. (2016). CREMI MICCAI Challenge on Circuit Reconstruction from Electron Microscopy Images. https://cremi.org/.
- Funke, J., Tschopp, F., Grisaitis, W., Sheridan, A., Singh, C., Saalfeld, S., et al. (2019). Large Scale Image Segmentation with Structured Loss Based Deep Learning for Connectome Reconstruction. IEEE Trans. Pattern Anal. Mach. Intell. 41, 1669–1680. [CrossRef]
- Gu, W., and Cannistraci, C. V. (2026). Explainability of node modulation in classical and physics-informed neural networks via a generalized activation function. (in preparation).
- Guidance for operational practicesin HDR television production (2022). International Telecommunication Union, Radiocommunication Sector (ITU-R). Available at: https://www.itu.int/dms_pub/itu-r/opb/rep/R-REP-BT.2408-5-2022-PDF-E.pdf? (Accessed October 2, 2025).
- Hosmer Jr, D. W., Lemeshow, S., and Sturdivant, R. X. (2013). Applied logistic regression. John Wiley & Sons.
- International Telecommunication Union (2011). Recommendation ITU-R BT.601-7: Studio encoding parameters of digital television for standard 4:3 and wide-screen 16:9 aspect ratios. Available at: https://www.itu.int/dms_pubrec/itu-r/rec/bt/R-REC-BT.601-7-201103-I!!PDF-E.pdf.
- Jin, X., Xu, C., Feng, J., Wei, Y., Xiong, J., and Yan, S. (2015). Deep Learning with S-shaped Rectified Linear Activation Units. [CrossRef]
- Jordan, K. (2024). Muon: An optimizer for hidden layers in neural networks. Available at: https://kellerjordan.github.io/posts/muon/ (Accessed April 24, 2026).
- Krantz, S. G., and Parks, H. R. (2013). The Implicit Function Theorem. Available at: https://link.springer.com/book/10.1007/978-1-4614-5981-1 (Accessed October 2, 2025).
- Krizhevsky, A. (2009). Learning Multiple Layers of Features from Tiny Images.
- Kwasnicki, W. (2013). Logistic growth of the global economy and competitiveness of nations. Technol. Forecast. Soc. Change 80, 50–76. [CrossRef]
- Lecun, Y., Bottou, L., Bengio, Y., and Haffner, P. (1998). Gradient-based learning applied to document recognition. Proc. IEEE 86, 2278–2324. [CrossRef]
- Loshchilov, I., and Hutter, F. (2019). Decoupled Weight Decay Regularization. [CrossRef]
- Marciniak-Czochra, A. (2003). Logistic equations in tumour growth modelling. Int. J. Appl. Math. Comput. Sci. 13, 317–325.
- Marsden, J. E., and Weinstein, A. (1981). Calculus Unlimited. Benjamin/Cummings Publishing Company.
- Peli, E. (1990). Contrast in complex images. J. Opt. Soc. Am. A 7, 2032–2040. [CrossRef]
- Prasetyo, R. B., Kuswanto, H., Iriawan, N., and Ulama, B. S. S. (2020). Binomial Regression Models with a Flexible Generalized Logit Link Function. Symmetry 12, 221. [CrossRef]
- Raissi, M., Perdikaris, P., and Karniadakis, G. E. (2019). Physics-informed neural networks: A deep learning framework for solving forward and inverse problems involving nonlinear partial differential equations. J. Comput. Phys. 378, 686–707. [CrossRef]
- Ramos, R. A. (2013). Logistic function as a forecasting model: It‟ s application to business and economics. Int. J. Eng. 2, 2305–8269.
- Richards, F. J. (1959). A Flexible Growth Function for Empirical Use. J. Exp. Bot. 10, 290–300.
- Rumelhart, D. E., Hinton, G. E., and Williams, R. J. (1986). Learning representations by back-propagating errors. Nature 323, 533–536. [CrossRef]
- Simonyan, K., and Zisserman, A. (2015). Very Deep Convolutional Networks for Large-Scale Image Recognition. [CrossRef]
- Wesselink, W., Grooten, B., Xiao, Q., Campos, C. de, and Pechenizkiy, M. (2024). Nerva: a Truly Sparse Implementation of Neural Networks. [CrossRef]
- Wu, K., Darcet, D., Wang, Q., and Sornette, D. (2020). Generalized logistic growth modeling of the COVID-19 outbreak: comparing the dynamics in the 29 provinces in China and in the rest of the world. Nonlinear Dyn. 101, 1561–1581. [CrossRef]
- Zhang, Y., Zhao, J., Wu, W., Muscoloni, A., and Cannistraci, C. V. (2024). EPITOPOLOGICAL LEARNING AND CANNISTRACI- HEBB NETWORK SHAPE INTELLIGENCE BRAIN- INSPIRED THEORY FOR ULTRA-SPARSE ADVANTAGE IN DEEP LEARNING. ICLR.





| Inflection rates (μ) | 0.1 – 0.9 in increments of 0.1 |
| Deviate inflection points (I) | 0.1 – 0.9 in increments of 0.1 |
| Merge functions (MF) | {median_aff_histograms, 85_aff_histograms, median_aff, 85_aff, max_10} |
| Thresholds | 0.1 – 0.9 in increments of 0.1 |
| Optimizer | AdamW, SGD, Muon |
| Batch sizes | {32, 64, 128} |
| Initial learning rates | AdamW: {0.003, 0.001, 0.0003} SGD, Muon: {0.025, 0.01, 0.001} |
| Dropout rate | 0.3 |
| Learning rate scheduler | Supra-linear scheduler |
| Seeds | {0, 1, 2} |
| MLP hidden layer size | CIFAR10 (512),1024 CIFAR100 (1024),2048) |
Disclaimer/Publisher’s Note: The statements, opinions and data contained in all publications are solely those of the individual author(s) and contributor(s) and not of MDPI and/or the editor(s). MDPI and/or the editor(s) disclaim responsibility for any injury to people or property resulting from any ideas, methods, instructions or products referred to in the content. |
© 2026 by the authors. Licensee MDPI, Basel, Switzerland. This article is an open access article distributed under the terms and conditions of the Creative Commons Attribution (CC BY) license (http://creativecommons.org/licenses/by/4.0/).