Submitted:
09 October 2025
Posted:
10 October 2025
You are already at the latest version
Abstract
Context of the problem. Artificial Intelligence (AI) has changed the way industries design, build, and enhance control systems. AI uses machine learning and evolutionary algorithms to improve control systems. This technology helps them adapt to critical situations. It also helps them manage noise in input signals and adapt to changing environments. Objectives of the study. Given the large number of scientific papers published in this field, it is necessary to examine and analyze the newest AI techniques applied to control systems, determining recent advances, the advantages of these approaches over traditional methods, and the remaining challenges. Method or Approach to the Study. This paper looks at how AI is used in control systems. It does this by checking existing literature and searching key databases that connect AI and control systems. Main results. The systematic mapping resulted in a detailed review of 184 scientific articles published in the last 15 years. The study showed three key trends: (a) Hybrid control models mix machine learning with traditional methods, (b) Metaheuristic algorithms optimize architectures and parameters, and (c) AI techniques enable adaptive control models. Conclusions or implications. This study highlights current trends and benefits of smart controllers, while also identifying gaps in the literature and proposing future research directions.
Keywords:
1. Introduction
2. Methodology
- a..
- Design of the systematic mapping:
- Defining clear criteria for choosing relevant studies.
- Do thorough search in academic databases.
- Checking the quality of the chosen items.
- Combining the findings to draw conclusions or identify research gaps.
- b..
- Evaluation of the method:
- c..
- Data extraction:
- General Information of the Study: Year of publication, authors, title, source of publication.
- The sections —abstract, introduction, and methodology—were reviewed in detail. The abstract sought an overview of the primary technique or method used, while the introduction clarified the objectives and specific applications of the control system.
- In the Methods section, we outline the specific algorithms and procedures utilized in each study, which streamlined the accurate sorting of the articles into those targeting optimization and control system structure
- From the results and discussion, we extracted information on the performance of each technique and the justification for its application in the study.
- Neural networks
- Evolutionary algorithms
- Machine learning
- Predictive control
- Metaheuristic optimisation
- Fuzzy logic
- Hybrids
- And more.
3. Results and Discussions
3.1. Publication Sources
3.2. Engineering Contributions and Applications in Smart Controllers
3.3. Structures and Techniques in Intelligent Controllers
3.4. Most Reported Computational Tools and Algorithms
- Artificial Neural Networks: 9.77%
- Evolutionary or Optimization Algorithms: 15%
- Fuzzy Logic: 19.46%
- Hybrid Methods: 26.6%
- Iterative Learning Control: 4.1%
- Internal Model Control: 3.1%
- Machine Learning: 1.85%
- Metaheuristic Optimization: 11.4%
- Model Predictive Control: 6.02%
- Others: 2.96%
- A population of possible solutions
- Selection processes to identify suitable individuals
- Crossover to create new solutions
- Mutation to maintain diversity
- Survival to maintain the strongest individuals
- Fuzzy sets: These have degrees of membership.
- Membership functions: They assign degrees of membership to items.
- Fuzzy rules: These guide decisions in an "if-then" style.
- Fuzzy inference: This process combines the rules.
- Defuzzification: Converts fuzzy results into clear values.
- Control systems
- Medical diagnosis
- Image processing
- Decision-making
3.5. Outcome of the Studies
3.5.1. Result of Contributions: Control Models
3.5.1.1. Hybrid Controllers
3.5.1.2. Fuzzy Logic Controllers
3.5.1.3. Predictive Controllers
3.5.1.4. Controllers with Iterative Learning
3.5.1.5. Neural Controllers
3.5.2. Result of Contributions: Optimization of Parameters
3.5.2.1. Artificial Neural Networks
3.5.2.2. Evolutionary Algorithms
3.5.2.3. Metaheuristic Optimization
3.5.2.4. Fuzzy Controllers
3.5.2.5. Hybrid Techniques
3.5.2.6. Predictive Control
3.5.2.7. Other Techniques
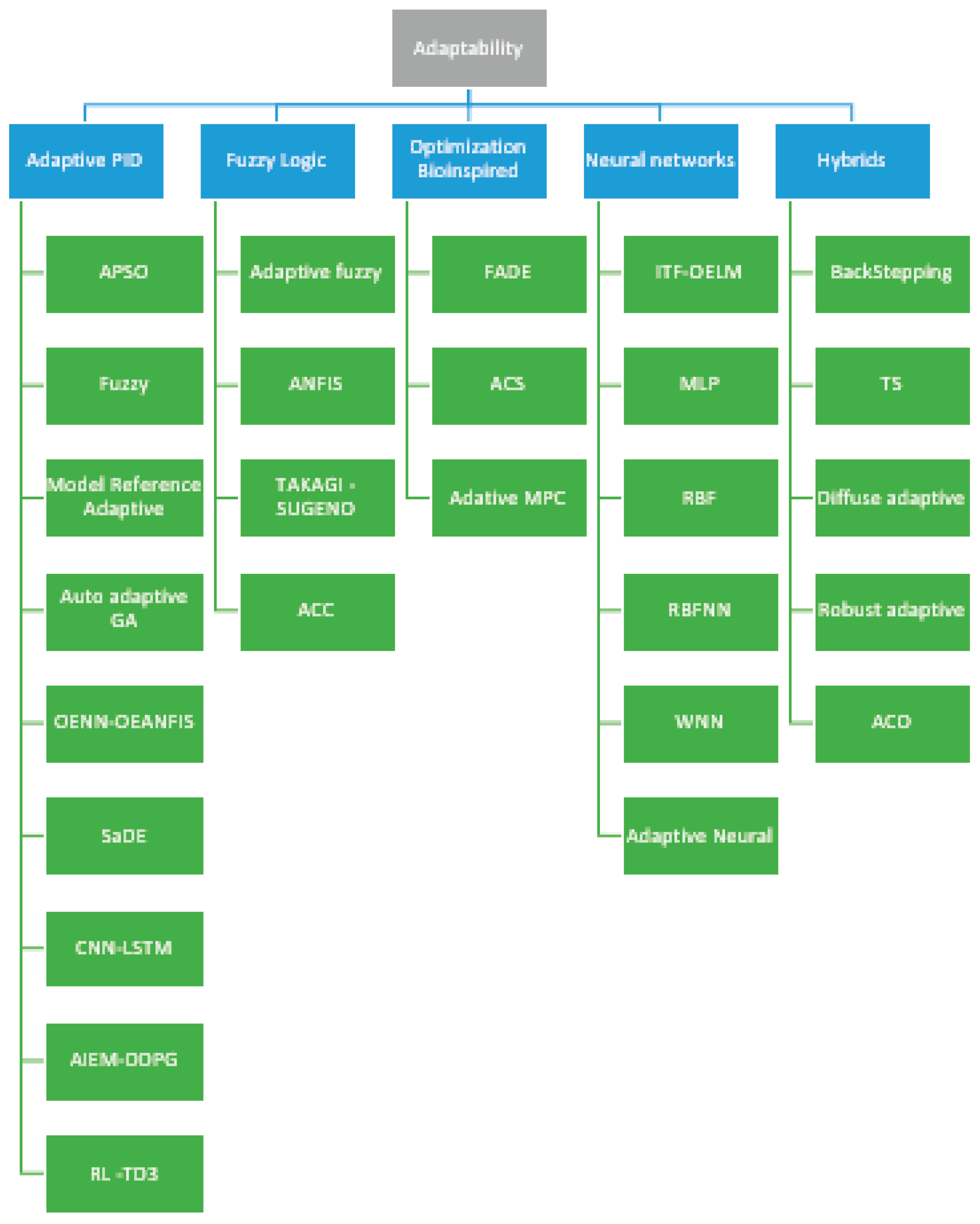
3.5.3. Result of Contributions: Adaptability
3.5.3.1. Adaptive PID-Based Controllers
3.5.3.2. Adaptive Controllers Based on Fuzzy Logic (Fuzzy / ANFIS / T-S)
3.5.3.3. Adaptive Controllers Based on Bioinspired / Optimal Optimization
3.5.3.4. Adaptive Controllers Based on Neural Networks
3.5.3.5. Adaptive Control based on Hybrid Techniques
3.5.4. Identification of Gaps and Controversies in the Models
4. Conclusions
Abbreviations
| ANN | Artificial Neural Network |
| ANNC | Artificial Neural Network Controller |
| ANFIS | Adaptive Neuro-Fuzzy Inference System |
| RL-DLNN | Reinforcement Learning - Deep Learning Neural Network |
| FL | Fuzzy Logic |
| FLC | Fuzzy Logic Controller |
| T-S | Takagi–Sugeno Fuzzy Model |
| IT2FLS | Interval Type-2 Fuzzy Logic System |
| FOPID | Fractional Order PID |
| PID | Proportional-Integral-Derivative Controller |
| PI | Proportional-Integral Controller |
| MPC | Model Predictive Control |
| reMPC | Robust Economic Model Predictive Control |
| IMC | Internal Model Control |
| ILC | Iterative Learning Control |
| QILC | Quadratic Iterative Learning Control |
| K-ILC | Kalman-based ILC |
| E-QILC | Estimation-based Quadratic ILC |
| LFL | Learning Feedback Linearization |
| RBFNN | Radial Basis Function Neural Network |
| CNN | Convolutional Neural Network |
| LSTM | Long Short-Term Memory Network |
| PSO | Particle Swarm Optimization |
| GA | Genetic Algorithm |
| DE | Differential Evolution |
| ES | Evolutionary Strategy |
| GP | Genetic Programming |
| MOA | Mayfly Optimization Algorithm |
| HICA | Hybrid Imperialist Competitive Algorithm |
| GWO | Grey Wolf Optimizer |
| BFOA | Bacterial Foraging Optimization Algorithm |
| WOA | Whale Optimization Algorithm |
| ABC | Artificial Bee Colony |
| ACO | Ant Colony Optimization |
| FA | Firefly Algorithm |
| CS | Cuckoo Search |
| HPSGWO | Hybrid PSO-GWO |
| NSGA-II | Non-dominated Sorting Genetic Algorithm II |
| SMC | Sliding Mode Control |
| FSMC | Fuzzy Sliding Mode Control |
| FLMFC | Fuzzy Cerebellar Model with Functional Link Network |
| PMC | Predictive Model Controller |
| RFCMAC | Recurrent Fuzzy CMAC Network |
| NARMA | Nonlinear Auto-Regressive Moving Average model |
| LSE | Least Squares Estimation |
| RLS | Recursive Least Squares |
| LM | Levenberg–Marquardt Algorithm |
| QP | Quadratic Programming |
| SVR | Support Vector Regression |
| SVM | Support Vector Machine |
| DLNN | Deep Learning Neural Network |
| TD3 | Twin Delayed Deep Deterministic Policy Gradient |
| DDPG | Deep Deterministic Policy Gradient |
| SaDE | Self-Adaptive Differential Evolution |
| APSO | Adaptive Particle Swarm Optimization |
| AIGA | Advanced Intelligent Genetic Algorithm |
References
- S. N. Vassilyev, A. Y. Kelina, Y. I. Kudinov, & F. F. Pashchenko, “Intelligent control systems,” Procedia Computer Science, vol. 103, pp. 623-628, 2017.
- T. RayChauduri, L.G.C. Hamey, R.D. Bell, "From conventional control to autonomous intelligent methods," IEEE Control Systems, vol. x, no. x, pp. 78-84, Abbrev. 1996.
- M. Santos, "Un enfoque aplicado del control inteligente," Revista Iberoamericana de Automática e Informática Industrial RIAI, vol. 8, no. 4, pp. 283-296, 2011. [CrossRef]
- D. CARRIZO, C. MOLLER, “Estructuras metodológicas de revisiones sistemáticas de literatura en Ingeniería de Software: un estudio de mapeo sistemático”. Ingeniare. Revista chilena de ingeniería, vol. 26, pp. 45-54, 2018.
- Krzysztof PATAN, "Two stage neural network modelling for robust model predictive control," ISA transactions, vol. 72, pp. 56-65, 2018.
- Ouahib GUENOUNOU, Boutaib DAHHOU, Ferhat CHABOUR, "Adaptive fuzzy controller based MPPT for photovoltaic systems," Energy Conversion and Management, vol. 78, pp. 843-850, 2014.
- Xiaofang YUAN, Yaonan WANG, Shutao LI, "A novel excitation controller using support vector machines and approximate models," Journal of Control Theory and Applications, vol. 6, pp. 239-245, 2008.
- Tuan-Tu HUYNH, et al., "A modified function-link fuzzy cerebellar model articulation controller using a PI-type learning algorithm for nonlinear system synchronization and control," Chaos, Solitons & Fractals, vol. 118, pp. 65-82, 2019. [CrossRef]
- P. R. OUYANG, W. J. ZHANG, M. M. GUPTA, "A robust PD-type evolutionary learning control for nonlinear time-varying systems," in Proceedings of the 2004 IEEE International Symposium on Intelligent Control, IEEE, 2004, pp. 90-95.
- Zhihuan CHEN, et al., "Parameter estimation of fuzzy sliding mode controller for hydraulic turbine regulating system based on HICA algorithm," Renewable energy, vol. 133, pp. 551-565, 2019.
- Mohammad EL-BARDINI, Ahmad M. EL-NAGAR, "Interval type-2 fuzzy PID controller for uncertain nonlinear inverted pendulum system," ISA transactions, vol. 53, no. 3, pp. 732-743, 2014.
- Tarkeshwar MAHTO, V. MUKHERJEE, "A novel scaling factor based fuzzy logic controller for frequency control of an isolated hybrid power system," Energy, vol. 130, pp. 339-350, 2017.
- Hwang Hun JEONG, "A study for learning method of modified PID controller with on-line hybrid genetic algorithm," in AETA 2017-Recent Advances in Electrical Engineering and Related Sciences: Theory and Application, Springer International Publishing, 2018, pp. 488-497.
- Andrzej BIELECKI, Marzena BIELECKA, Sebastian ERNST, "Proposal of an intelligent, predictive fuzzy controller for off-grid devices," IFAC-PapersOnLine, vol. 49, no. 25, pp. 523-528, 2016.
- Lilei LU, Lihua XIE, Wenjian CAI, "H2 controller design for networked control systems," Asian Journal of Control, vol. 6, no. 1, pp. 88-96, 2004.
- K. PREMKUMAR, B. V. MANIKANDAN, "Fuzzy PID supervised online ANFIS based speed controller for brushless DC motor," Neurocomputing, vol. 157, pp. 76-90, 2015.
- A. Gnana SARAVANAN, M. RAJARAM, "Fuzzy controller for dynamic performance improvement of a half-bridge isolated DC–DC converter," Neurocomputing, vol. 140, pp. 283-290, 2014.
- Abderrahmen Benyaminaa, Samir Moulahouma, Ilhami Colak b,Ramazan Bayindir. (2017). Design and real time implementation of adaptive neural-fuzzy inference system controller based unity single phase power factor converter. [CrossRef]
- Wei-min ZHONG, Dao-ying PI, You-xian SUN, "Support vector machine based nonlinear model multi-step-ahead optimizing predictive control," Journal of Central South University of Technology, vol. 12, no. 5, pp. 591-595, 2005. [CrossRef]
- H. SATHISHKUMAR, S. S. PARTHASARATHY, "A novel neuro-fuzzy controller for vector-controlled induction motor drive," Energy Procedia, vol. 138, pp. 698-703, 2017.
- R. MARINO, et al., "Generalized PID learning control," in IFAC Proceedings Volumes, 2011, vol. 44, no. 1, pp. 3629-3634.
- Muawia A. MAGZOUB, Nordin B. SAAD, Rosdiazli B. IBRAHIM, "Efficiency improvement of induction motor variable speed drive using a hybrid fuzzy-fuzzy controller," Energy Procedia, vol. 75, pp. 1529-1535, 2015.
- Pratap Chandra PRADHAN, Rabindra Kumar SAHU, Sidhartha PANDA, "Firefly algorithm optimized fuzzy PID controller for AGC of multi-area multi-source power systems with UPFC and SMES," Engineering Science and Technology, an International Journal, vol. 19, no. 1, pp. 338-354, 2016.
- Nicolas DEGEN, Angela P. SCHOELLIG, "Design of norm-optimal iterative learning controllers: The effect of an iteration-domain Kalman filter for disturbance estimation," in 53rd IEEE Conference on Decision and Control, IEEE, 2014, pp. 3590-3596.
- Xiao-Feng LI, Gang CHEN, Ya-Gang WANG, "IMC-PID controller design for power control loop based on closed-loop identification in the frequency domain," IFAC-PapersOnLine, vol. 49, no. 4, pp. 79-84, 2016.
- Marko CORN, Maja ATANASIJEVIĆ-KUNC, "Designing model and control system using evolutionary algorithms," IFAC-PapersOnLine, vol. 48, no. 1, pp. 526-531, 2015.
- Hongwen MA, et al., "Neural-network-based distributed adaptive robust control for a class of nonlinear multiagent systems with time delays and external noises," IEEE Transactions on Systems, Man, and Cybernetics: Systems, vol. 46, no. 6, pp. 750-758, 2015.
- Savaş ŞAHIN, "Learning feedback linearization using artificial neural networks," Neural Processing Letters, vol. 44, pp. 625-637, 2016. [CrossRef]
- Hans JF MOEN, et al., "Many-objective optimization using taxi-cab surface evolutionary algorithm," in Evolutionary Multi-Criterion Optimization: 7th International Conference, EMO 2013, Sheffield, UK, March 19-22, 2013. Proceedings, Springer Berlin Heidelberg, 2013, pp. 128-142.
- I. KITSIOS, T. PIMENIDES, P. GROUMPOS, "A genetic algorithm for designing H/sub/spl infin//structured specified controllers," in Proceedings of the 2001 IEEE International Conference on Control Applications (CCA'01)(Cat. No. 01CH37204), IEEE, 2001, pp. 1196-1201.
- Soumya Ranjan MAHAPATRO, Bidyadhar SUBUDHI, Subhojit GHOSH, "Adaptive fuzzy PI controller design for coupled tank system: an experimental validation," IFAC Proceedings Volumes, vol. 47, no. 1, pp. 878-881, 2014. [CrossRef]
- Rui WANG, Fusheng YU, Jiayin WANG, "Adaptive fuzzy control for a class of uncertain nonlinear systems with unknown nonsymmetric dead-zone input," in Proceedings of the 32nd Chinese Control Conference, IEEE, 2013, pp. 513-518.
- Al-Hadithi, B. M., Jiménez, A., & Perez-Oria, J. (2015). New incremental Takagi–Sugeno state model for optimal control of multivariable nonlinear time delay systems. Engineering Applications of Artificial Intelligence, 45, 259-268.
- Florian A. BAYER, et al., "Robust economic model predictive control using stochastic information," Automatica, vol. 74, pp. 151-161, 2016.
- Hong WANG, Puya AFSHAR, Hong YUE, "Ilc-based generalised pi control for output pdf of stochastic systems using lmi and rbf neural networks," in Proceedings of the 45th IEEE Conference on Decision and Control, IEEE, 2006, pp. 5048-5053.
- Li, H. M., Wang, X. B., Song, S. B., & Li, H. (2016). Vehicle control strategies analysis based on PID and fuzzy logic control. Procedia engineering, 137, 234-243.
- Tian-Ping ZHANG, et al., "Adaptive neural network control of nonlinear systems with unknown dead-zone model," in 2005 International Conference on Machine Learning and Cybernetics, IEEE, 2005, pp. 1351-1355.
- Chenguang LIU, et al., "A state-compensation extended state observer for model predictive control," European Journal of Control, vol. 36, pp. 1-9, 2017.
- Liuping WANG, Chris T. FREEMAN, Eric ROGERS, "Predictive iterative learning control with experimental validation," Control Engineering Practice, vol. 53, pp. 24-34, 2016.
- Se-Kyu OH, Byung Jun PARK, Jong Min LEE, "Point-to-point iterative learning model predictive control," Automatica, vol. 89, pp. 135-143, 2018.
- Hong-Gui HAN, et al., "Multiobjective design of fuzzy neural network controller for wastewater treatment process," Applied Soft Computing, vol. 67, pp. 467-478, 2018.
- C. M. ROCHA-OSORIO, et al., "Deadbeat–fuzzy controller for the power control of a Doubly Fed Induction Generator based wind power system," ISA transactions, vol. 88, pp. 258-267, 2019.
- Nurul Afiqah ZAINAL, Ahmad Razlan YUSOFF, Ajisman APEN, "Integrated cooling systems and maximum power point tracking of fuzzy logic controller for improving photovoltaic performances," Measurement, vol. 131, pp. 100-108, 2019.
- K. PREMKUMAR, B. V. MANIKANDAN, "Adaptive Neuro-Fuzzy Inference System based speed controller for brushless DC motor," Neurocomputing, vol. 138, pp. 260-270, 2014. [CrossRef]
- Mounir Ben NASR, Mohamed CHTOUROU, "Neural network control of nonlinear dynamic systems using hybrid algorithm," Applied Soft Computing, vol. 24, pp. 423-431, 2014. [CrossRef]
- Ali Reza TAVAKOLI, Ali Reza SEIFI, Mohammad Mehdi AREFI, "Designing a self-constructing fuzzy neural network controller for damping power system oscillations," Fuzzy Sets and Systems, vol. 356, pp. 63-76, 2019.
- Resul COTELI, et al., "Design and implementation of Type-2 fuzzy neural system controller for PWM rectifiers," International Journal of Hydrogen Energy, vol. 42, no. 32, pp. 20759-20771, 2017.
- Ohnishi, Y., Kitagawa, H., Mori, S., Wakitani, S., & Yamamoto, T. (2013). Design of Neural Networks Based FRIT PID Controllers and Its Applications. IFAC Proceedings Volumes, 46(11), 355-359.
- Souradeep DUTTA, et al., "Learning and verification of feedback control systems using feedforward neural networks," IFAC-PapersOnLine, vol. 51, no. 16, pp. 151-156, 2018.
- D. E. KAZARYAN, A. V. SAVINKOV, "Grammatical evolution for neural network optimization in the control system synthesis problem," Procedia Computer Science, vol. 103, pp. 14-19, 2017. [CrossRef]
- Khaled BELARBI, et al., "Design of Mamdani fuzzy logic controllers with rule base minimisation using genetic algorithm," Engineering applications of artificial intelligence, vol. 18, no. 7, pp. 875-880, 2005.
- Nitiwat SANORNOI, et al., "A Geno-Hydra Control System: Design and Tuning Hybrid Controller based on Hydra Control Structure by using Genetic Algorithms," in 2006 1ST IEEE Conference on Industrial Electronics and Applications, IEEE, 2006, pp. 1-6.
- Radu-Emil PRECUP, et al., "Evolutionary optimization-based tuning of low-cost fuzzy controllers for servo systems," Knowledge-Based Systems, vol. 38, pp. 74-84, 2013.
- Ying Ding, Liang Wang, Yongwei Li, Daoliang Li, (2018). Model predictive control and its application in agriculture.
- Mouayad A. SAHIB, Bestoun S. AHMED, "A new multiobjective performance criterion used in PID tuning optimization algorithms," Journal of advanced research, vol. 7, no. 1, pp. 125-134, 2016. [CrossRef]
- Liu FAN, Er Meng JOO, "Design for auto-tuning PID controller based on genetic algorithms," in 2009 4th IEEE conference on industrial electronics and applications, IEEE, 2009, pp. 1924-1928.
- N. A. PATIL, G. V. LAKHEKAR, "Design of PID controller for cascade control process using genetic algorithm," in 2017 International Conference on Intelligent Computing and Control Systems (ICICCS), IEEE, 2017, pp. 1089-1095.
- Morteza MORADI, "A genetic-multivariable fractional order PID control to multi-input multi-output processes," Journal of Process Control, vol. 24, no. 4, pp. 336-343, 2014.
- P.B. de Moura Oliveiraa*, E.J. Solteiro Piresa, Paulo Novaisb. (2015). Design of Posicast PID control systems using a gravitational search algorithm. [CrossRef]
- Jirapun PONGFAI, Wudhichai ASSAWINCHAICHOTE, "Optimal PID parametric auto-adjustment for BLDC motor control systems based on artificial intelligence," in 2017 International Electrical Engineering Congress (iEECON), IEEE, 2017, pp. 1-4.
- G. TAIRIDIS, et al., "Fine tuning of a fuzzy controller for vibration suppression of smart plates using genetic algorithms," Advances in Engineering Software, vol. 101, pp. 123-135, 2016.
- Akihiro OI, et al., "Development of PSO-based PID tuning method," in 2008 International Conference on Control, Automation and Systems, IEEE, 2008, pp. 1917-1920.
- A. Derrouazin a, M. Aillerie b, N. Mekkakia-Maaza d, J.-P. Charles. (2017). Multi input-output fuzzy logic smart controller for a residential hybrid solar-wind-storage energy System.
- Mani RANJANI, Palzha MURUGESAN, "Optimal fuzzy controller parameters using PSO for speed control of Quasi-Z Source DC/DC converter fed drive," Applied Soft Computing, vol. 27, pp. 332-356, 2015.
- Dibyendu PAL, Amitava CHATTERJEE, Anjan RAKSHIT, "Robust-stable quadratic-optimal fuzzy-PDC controllers for systems with parametric uncertainties: A PSO based approach," Engineering Applications of Artificial Intelligence, vol. 70, pp. 38-51, 2018.
- Aydogan SAVRAN, "A multivariable predictive fuzzy PID control system," Applied Soft Computing, vol. 13, no. 5, pp. 2658-2667, 2013. [CrossRef]
- Younes Solgi, Soheil Ganjefar. (2018). Variable structure fuzzy wavelet neural network controller for complex nonlinear systems. Applied Soft Computing, 2018, vol. 64, p. 674-685.
- Sofiane BERRAZOUANE, Kamal MOHAMMEDI, "Parameter optimization via cuckoo optimization algorithm of fuzzy controller for energy management of a hybrid power system," Energy conversion and management, vol. 78, pp. 652-660, 2014.
- Saber FALAHATI, Seyed Abbas TAHER, Mohammad SHAHIDEHPOUR, "Grid frequency control with electric vehicles by using of an optimized fuzzy controller," Applied Energy, vol. 178, pp. 918-928, 2016. [CrossRef]
- S. Reza NAGHIBI, Ali A. PIRMOHAMADI, S. Ali A. MOOSAVIAN, "Fuzzy MTEJ controller with integrator for control of underactuated manipulators," Robotics and Computer-Integrated Manufacturing, vol. 48, pp. 93-101, 2017.
- B. P. SAHOO, S. PANDA, "Improved grey wolf optimization technique for fuzzy-aided PID controller design for power system frequency control," Sustainable Energy, Grids and Networks, vol. 16, pp. 278-299, 2018.
- LU, Kangdi, et al. (2018). Design of PID controller based on a self-adaptive state-space predictive functional control using extremal optimization method. Journal of the Franklin Institute, 2018, vol. 355, no 5, p. 2197-2220.
- Doh, T. Y., Ryoo, J. R., & Chang, D. E. (2014). Robust iterative learning controller design using the performance weighting function of feedback control systems. International Journal of Control, Automation and Systems, 12(1), 63-70.
- Jhon Edisson RODRÍGUEZ-CASTELLANOS, Victor H. GRISALES-PALACIO, Jorge Eduardo COTE-BALLESTEROS, "A tuning proposal for direct fuzzy PID controllers oriented to industrial continuous processes," IFAC-PapersOnLine, vol. 51, no. 4, pp. 657-662, 2018.
- Camilo CARAVEO, Fevrier VALDEZ, Oscar CASTILLO, "Optimization of fuzzy controller design using a new bee colony algorithm with fuzzy dynamic parameter adaptation," Applied Soft Computing, vol. 43, pp. 131-142, 2016.
- Lakhmissi CHERROUN, Mohamed BOUMEHRAZ, "Path following behavior for an autonomous mobile robot using neuro-fuzzy controller," International Journal of System Assurance Engineering and Management, vol. 5, pp. 352-360, 2014. [CrossRef]
- R. STIRRUP, A. J. CHIPPERFIELD, "Hybrid control and evolutionary decision support within a sustainable environment," in Proceedings of the IEEE International Symposium on Intelligent Control, IEEE, 2002, pp. 526-531.
- Hiroyuki SATO, et al., "Adaptive control of the number of crossed genes in many-objective evolutionary optimization," in Learning and Intelligent Optimization: 6th International Conference, LION 6, Paris, France, January 16-20, 2012, Revised Selected Papers, Springer Berlin Heidelberg, 2012, pp. 478-484.
- Todorov, Y. V., Terziyska, M. N., & Petrov, M. G.(2015). NEO-Fuzzy State-Space Predictive Control. IFAC-Papers On Line, 48(24), 99-104. [CrossRef]
- Zne-Jung LEE, "A robust learning algorithm based on support vector regression and robust fuzzy cerebellar model articulation controller," Applied intelligence, vol. 29, no. 1, pp. 47-55, 2008.
- Andrzej PRZYBYŁ, Jacek SZCZYPTA, Lipo WANG, "Optimization of controller structure using evolutionary algorithm," in Artificial Intelligence and Soft Computing: 14th International Conference, ICAISC 2015, Zakopane, Poland, June 14-18, 2015, Proceedings, Part II, Springer International Publishing, 2015, pp. 261-271.
- Stogiannos, M., Alexandridis, A., & Sarimveis, H. (2018). Model predictive control for systems with fast dynamics using inverse neural models. ISA transactions, 72, 161-177.
- Amirhossein ASGHARNIA, Reza SHAHNAZI, Ali JAMALI, "Performance and robustness of optimal fractional fuzzy PID controllers for pitch control of a wind turbine using chaotic optimization algorithms," ISA transactions, vol. 79, pp. 27-44, 2018.
- N. BOUNAR, S. LABDAI, A. BOULKROUNE, "PSO–GSA based fuzzy sliding mode controller for DFIG-based wind turbine," ISA transactions, vol. 85, pp. 177-188, 2019.
- Kumar, S. S. P., Tulsyan, A., Gopaluni, B., & Loewen, P. (2018) A Deep Learning Architecture for Predictive Control. IFAC-Papers On Line, 51(18), 512-517. [CrossRef]
- Chaoshun LI, et al., "Design of a fuzzy-PID controller for a nonlinear hydraulic turbine governing system by using a novel gravitational search algorithm based on Cauchy mutation and mass weighting," Applied Soft Computing, vol. 52, pp. 290-305, 2017. [CrossRef]
- Londhe, P. S., Singh, Y., Santhakumar, M., Patre, B. M., & Waghmare, L. M. (2016). Robust nonlinear PID-like fuzzy logic control of a planar parallel (2PRP-PPR) manipulator. ISA transactions, 63, 218-232.
- Liu, L., Pan, F., & Xue, D. (2015). Variable-order fuzzy fractional PID controller. ISA transactions, 55, 227-233.
- Signe MOE, Anne Marthine RUSTAD, Kristian G. HANSSEN, "Machine learning in control systems: An overview of the state of the art," in Artificial Intelligence XXXV: 38th SGAI International Conference on Artificial Intelligence, AI 2018, Cambridge, UK, December 11–13, 2018, Proceedings 38, Springer International Publishing, 2018, pp. 250-265.
- Boulkroune, A., Issaouni, S., & Chekireb, H. (2016). Adaptive Neuro-Fuzzy Controller of Induction Machine Drive with Nonlinear Friction. In Nature-Inspired Computing for Control Systems (pp. 169-192). Springer, Cham.
- Bradai, R., Shetat, B., & Ladygin, A. N. (2008). Increase in the efficiency of the speed controller of an induction machine drive by means of artificial intelligence. Russian Electrical Engineering, 79(12), 676-684.
- Abdel Ghani AISSAOUI, et al., "Power control of wind turbine based on fuzzy controllers," Energy Procedia, vol. 42, pp. 163-172, 2013.
- Michal PRAUZEK, et al., "Differential evolution of fuzzy controller for environmentally-powered wireless sensors," Applied Soft Computing, vol. 48, pp. 193-206, 2016.
- Jeen LIN, Ruey-Jing LIAN, "Design of a grey-prediction self-organizing fuzzy controller for active suspension systems," Applied Soft Computing, vol. 13, no. 10, pp. 4162-4173, 2013.
- Prakash Chandra SAHU, Ramesh Chandra PRUSTY, Sidhartha PANDA, "Approaching hybridized GWO-SCA based type-II fuzzy controller in AGC of diverse energy source multi area power system," Journal of King Saud University-Engineering Sciences, vol. 32, no. 3, pp. 186-197, 2020. [CrossRef]
- Sendoya-Losada, D. F., Vargas-Duque, D. C., & Ávila-Plazas, I. J. (2018). Implementation of a neural control system based on PI control for a non-linear process. In 2018 IEEE 1st Colombian Conference on Applications in Computational Intelligence (ColCACI) (pp. 1-6). IEEE.
- Mukhtar Fatihu Hamzaa,b, Hwa Jen Yapa, Imtiaz Ahmed Choudhurya. (2017). Cuckoo search algorithm based design of interval Type-2 Fuzzy PID Controller for Furuta pendulum System.
- Meysam GHEISARNEJAD, "An effective hybrid harmony search and cuckoo optimization algorithm based fuzzy PID controller for load frequency control," Applied Soft Computing, vol. 65, pp. 121-138, 2018.
- Hassen T. Dorrah a, Ahmed M. El-Garhy b, Mohamed E. El-Shimy. (2012). PSO based optimized fuzzy controllers for decoupled highly interacted distillation process.
- Anupam Kumar, Vijay Kumar. (2017). Evolving an interval type-2 fuzzy PID controller for the redundant robotic manipulator. [CrossRef]
- Nada M. MOAWAD, Wael M. ELAWADY, Amany M. SARHAN, "Development of an adaptive radial basis function neural network estimator-based continuous sliding mode control for uncertain nonlinear systems," ISA transactions, vol. 87, pp. 200-216, 2019.
- M. V. KARAVAEV, A. A. ZHDANOV, "Construction of self-learning fuzzy controllers using autonomous adaptive control methodology," Journal of Computer and Systems Sciences International, vol. 46, pp. 255-261, 2007.
- Sophie KLECKER, Bassem HICHRI, Peter PLAPPER, "Learning-while controlling RBF-NN for robot dynamics approximation in neuro-inspired control of switched nonlinear systems," in Artificial Neural Networks and Machine Learning–ICANN 2018: 27th International Conference on Artificial Neural Networks, Rhodes, Greece, October 4-7, 2018, Proceedings, Part III, Springer International Publishing, 2018, pp. 717-727.
- Miroslav B. MILOVANOVIĆ, et al., "Adaptive PID control based on orthogonal endocrine neural networks," Neural Networks, vol. 84, pp. 80-90, 2016.
- Zhou Jianguang, Zhang Liguang. (2011). The Design and Application of Fuzzy Controller in a Novel Plasma Water Treatment System. [CrossRef]
- H.Sathishkumara, S.S.Parthasarathyb. (2017). A novel neural network intelligent controller for vector controlled induction motor drive.
- H.Sathishkumara, S.S.Parthasarathyb. (2017). A novel fuzzy logic controller for vector controlled induction motor drive.
- S. MOHAMED, I. A. HAMEED, "A GA-based adaptive neuro-fuzzy controller for greenhouse climate control system," Alexandria Engineering Journal, vol. 57, no. 2, pp. 773-779, 2018. [CrossRef]
- Xiang Hui GAO, et al., "Adaptive control of rapidly time-varying discrete-time system using initial-training-free online extreme learning machine," Neurocomputing, vol. 194, pp. 117-125, 2016.
- Sudarshan K. VALLURU, Madhusudan SINGH, "Performance investigations of APSO tuned linear and nonlinear PID controllers for a nonlinear dynamical system," Journal of Electrical Systems and Information Technology, vol. 5, no. 3, pp. 442-452, 2018.
- Aydogan SAVRAN, Gokalp KAHRAMAN, "A fuzzy model based adaptive PID controller design for nonlinear and uncertain processes," ISA transactions, vol. 53, no. 2, pp. 280-288, 2014.
- Yanhong BAI, Zhijuan ZHAO, Zhiyi SUN, Long QUAN. (2013). A Linear Interpolation Fuzzy Controller for a Boiler Pressure Control System.
- Rim Ben Alia, Salwa Bouadilab, Abdelkader Mamia. (2018). Development of a Fuzzy Logic Controller applied to an agricultural greenhouse experimentally validated.
- Zhijia ZHAO, et al., "Adaptive neural network control of a flexible string system with non-symmetric dead-zone and output constraint," Neurocomputing, vol. 283, pp. 1-8, 2018.
- Yasser M. ABDALLAH, Waldemar C. LEITE FILHO, "An Adaptive Tuning Strategy of PID Attitude Control System," IFAC Proceedings Volumes, vol. 37, no. 6, pp. 1009-1014, 2004.
- Anna Vasickaninova, Monika Bakosova. (2015). Control of a heat exchanger using neural network predictive controller combined with auxiliary fuzzy controller.
- Yan-xin ZHANG, "Fuzzy neural network adaptive robust control of a class of nonlinear interconnected systems based on TS fuzzy model," in 2010 Chinese Control and Decision Conference, IEEE, 2010, pp. 2561-2564.
- Monica PATRASCU, Andreea ION, "Self-Adaptation in Genetic Algorithms for Control Engineering: The Case of Time Delay Systems," in 2017 21st International Conference on Control Systems and Computer Science (CSCS), IEEE, 2017, pp. 19-25.
- Mohsen FARAHANI, Soheil GANJEFAR, "Intelligent power system stabilizer design using adaptive fuzzy sliding mode controller," Neurocomputing, vol. 226, pp. 135-144, 2017. [CrossRef]
- Harold R. CHAMORRO, et al., "Synthetic inertia control based on fuzzy adaptive differential evolution," International Journal of Electrical Power & Energy Systems, vol. 105, pp. 803-813, 2019.
- Xingshuo Li a, b, Huiqing Wen a, Yihua Hu b, Lin Jiang. (2019). A novel beta parameter based fuzzy-logic controller for photovoltaic MPPT application.
- E. B. PRIYANKA, C. MAHESWARI, S. THANGAVEL, "Online monitoring and control of flow rate in oil pipelines transportation system by using PLC based Fuzzy-PID Controller," Flow Measurement and Instrumentation, vol. 62, pp. 144-151, 2018.
- Ahmad M. ZAKI, et al., "Embedded two level direct adaptive fuzzy controller for DC motor speed control," Ain Shams Engineering Journal, vol. 9, no. 1, pp. 65-75, 2018.
- G. M. TAMILSELVAN, P. AARTHY, "Online tuning of fuzzy logic controller using Kalman algorithm for conical tank system," Journal of Applied Research and Technology, vol. 15, no. 5, pp. 492-503, 2017. [CrossRef]
- Matthias LORENZEN, Frank ALLGÖWER, Mark CANNON, "Adaptive model predictive control with robust constraint satisfaction," IFAC-PapersOnLine, vol. 50, no. 1, pp. 3313-3318, 2017.
- Yuzhong WANG, Qibing JIN, Ridong ZHANG, "Improved fuzzy PID controller design using predictive functional control structure," ISA transactions, vol. 71, pp. 354-363, 2017.
- Bahareh VATANKHAH, Mohammad FARROKHI, "Nonlinear model-predictive control with disturbance rejection property using adaptive neural networks," Journal of the Franklin Institute, vol. 354, no. 13, pp. 5201-5220, 2017.
- Amal KARRAY, et al., "Intelligent mobile manipulator navigation using hybrid adaptive-fuzzy controller," Computers & Electrical Engineering, vol. 56, pp. 773-783, 2016.
- Goodfellow, I., Bengio, Y., & Courville, A. (2016). Deep Learning. MIT Press.
- Haykin, S. (2009). Neural Networks and Learning Machines. Prentice Hall.
- Bishop, C. M. (2006). Pattern Recognition and Machine Learning. Springer.
- Goldberg, D. E. (1989). Genetic Algorithms in Search, Optimization, and Machine Learning. Addison-Wesley.
- Michalewicz, Z. (1996). Genetic Algorithms + Data Structures = Evolution Programs. Springer. [CrossRef]
- Eiben, A. E., & Smith, J. E. (2003). Introduction to Evolutionary Computing. Springer.
- Zadeh, L. A. (1965). Fuzzy Sets. Information and Control.
- Klir, G. J., & Yuan, B. (1995). Fuzzy Sets and Fuzzy Logic: Theory and Applications. Prentice Hall.
- Ross, T. J. (2010). Fuzzy Logic with Engineering Applications. Wiley.
- Talbi, E. G. (2009). Metaheuristics: From Design to Implementation. Wiley.
- Fogel, D. B. (2006). Evolutionary Computation: Toward a New Philosophy of Machine Intelligence. Wiley-IEEE Press.
- Zitzler, E., Deb, K., & Thiele, L. (2000). Comparison of Multiobjective Evolutionary Algorithms: Empirical Results. IEEE Transactions on Evolutionary Computation.
- Moore, K.L., & Xu, J.X. (1997). Iterative Learning Control for Deterministic Systems. Springer.
- Bristow, D.A., Tharayil, M., & Alleyne, A.G. (2006). A Survey of Iterative Learning Control: A Learning-Based Method for High-Performance Tracking Control. IEEE Control Systems Magazine.
- Amann, N., Owens, D.H., & Rogers, E. (1996). Iterative learning control using optimal feedback and feedforward actions. International Journal of Control. [CrossRef]
- Morari, M., & Zafiriou, E. (1989). Robust Process Control. Prentice-Hall.
- Seborg, D.E., Edgar, T.F., & Mellichamp, D.A. (2010). Process Dynamics and Control. Wiley.
- Rivera, D.E., Morari, M., & Skogestad, S. (1986). Internal Model Control: PID Controller Design. Industrial & Engineering Chemistry Process Design and Development. [CrossRef]
- Mitchell, T.M. (1997). Machine Learning. McGraw-Hill.
- Hastie, T., Tibshirani, R., & Friedman, J. (2009). The Elements of Statistical Learning: Data Mining, Inference, and Prediction. Springer.
- Goodfellow, I., Bengio, Y., & Courville, A. (2016). Deep Learning. MIT Press.
- Murphy, K.P. (2012). Machine Learning: A Probabilistic Perspective. MIT Press.
- Glover, F., & Kochenberger, G.A. (2003). Handbook of Metaheuristics. Springer.
- Michalewicz, Z., & Fogel, D.B. (2004). How to Solve It: Modern Heuristics. Springer.
- Dorigo, M., & Stützle, T. (2004). Ant Colony Optimization. MIT Press.
- Talbi, E.G. (2009). Metaheuristics: From Design to Implementation. Wiley.
- Qin, S.J., & Badgwell, T.A. (2003). "A survey of industrial model predictive control technology." Control Engineering Practice.
- Camacho, E.F., & Bordons, C. (2004). Model Predictive Control. Springer.
- Rawlings, J.B., & Mayne, D.Q. (2009). Model Predictive Control: Theory and Design. Nob Hill Publishing.
- Maciejowski, J.M. (2002). Predictive Control with Constraints. Pearson Education.
- Singh, A. P., Kumar, Y., Sawle, Y., Alotaibi, M. A., Malik, H., & Márquez, F. P. G. (2024). Development of artificial Intelligence-Based adaptive vehicle to grid and grid to vehicle controller for electric vehicle charging station. Ain Shams Engineering Journal, 15(10), 102937. [CrossRef]
- Lisitsyn, A. N., & Zadorozhnaya, N. M. (2019). Adaptive wind turbine PID controller tuner algorithm with elements of artificial intelligence. Procedia Computer Science, 150, 591-596. [CrossRef]
- Saravanan, G., Suresh, K. P., Pazhanimuthu, C., & Kumar, R. S. (2024). Artificial rabbits optimization algorithm based tuning of PID controller parameters for improving voltage profile in AVR system using IoT. e-Prime-Advances in Electrical Engineering, Electronics and Energy, 8, 100523.
- Mohamed, M. J., Oleiwi, B. K., Azar, A. T., & Hameed, I. A. (2024). Coot optimization algorithm-tuned neural network-enhanced PID controllers for robust trajectory tracking of three-link rigid robot manipulator. Heliyon, 10(13). [CrossRef]
- Benbouhenni, H., Colak, I., Yessef, M., Elbarbary, Z. M. S., & Bizon, N. (2025). Feedback action and genetic algorithm-based proportional-integral controller to improve the performance of the direct power control of a variable-speed contra-rotating wind turbine generation system. Energy Reports, 13, 2153-2173.
- Rodríguez-Abreo, O., Rodríguez-Reséndiz, J., García-Cerezo, A., & García-Martínez, J. R. (2024). Fuzzy logic controller for UAV with gains optimized via genetic algorithm. Heliyon, 10(4).
- Bojan-Dragos, C. A., Precup, R. E., Preitl, S., Roman, R. C., Hedrea, E. L., & Szedlak-Stinean, A. I. (2021). GWO-based optimal tuning of type-1 and type-2 fuzzy controllers for electromagnetic actuated clutch systems. IFAC-PapersOnLine, 54(4), 189-194. [CrossRef]
- Bouaddi, A., Rabeh, R., & Ferfra, M. (2025). Load Frequency Control in Autonomous Microgrids using Hybrid Algorithm GWO-CS based Fuzzy logic Sliding Mode Controller. Results in Engineering, 104412.
- Terfia, E. S., Mendaci, S., Rezgui, S. E., Gasmi, H., & Kantas, W. (2024). Optimal third-order sliding mode controller for dual star induction motor based on grey wolf optimization algorithm. Heliyon, 10(12).
- Shekher, V., Sisodiya, A., Sinha, A. K., Harsh, H., & Soren, N. (2024). Optimal tuning of PID controller for V/f control of linear induction motor using artificial biological intelligence. Franklin Open, 9, 100183.
- Civelek, Z. (2020). Optimization of fuzzy logic (Takagi-Sugeno) blade pitch angle controller in wind turbines by genetic algorithm. Engineering Science and Technology, an International Journal, 23(1), 1-9. [CrossRef]
- Pazhanimuthu, C., Saravanan, G., Suresh, K. P., & Kumar, R. S. (2023). Performance analysis of voltage profile improvement in AVR system using zebra optimization algorithms based on PID controller. e-Prime-Advances in Electrical Engineering, Electronics and Energy, 6, 100380.
- Gao, Y. (2023, September). Design of Automatic Control System for Garden Irrigation Based on Artificial Intelligence Algorithm. In 2023 International Conference on Power, Electrical Engineering, Electronics and Control (PEEEC) (pp. 435-440). IEEE.
- Arostegui, A., Benítez, D. S., & Caiza, L. (2020, October). A fuzzy-PD controller optimized by artificial bee colony algorithm applied to a small-scale pasteurization plant. In 2020 IEEE ANDESCON (pp. 1-6). IEEE.
- Chen, G., Li, Z., Zhang, Z., & Li, S. (2019). An improved ACO algorithm optimized fuzzy PID controller for load frequency control in multi area interconnected power systems. Ieee Access, 8, 6429-6447. [CrossRef]
- Gheisarnejad, M., & Khooban, M. H. (2020). An intelligent non-integer PID controller-based deep reinforcement learning: Implementation and experimental results. IEEE Transactions on Industrial Electronics, 68(4), 3609-3618.
- Nair, A. A. (2024, April). Ant Colony Optimization-Tuned Fractional Order PID Controller for Speed Regulation In Hybrid Electric Vehicle. In 2024 International Conference on Recent Advances in Electrical, Electronics, Ubiquitous Communication, and Computational Intelligence (RAEEUCCI) (pp. 1-5). IEEE.
- Tian, C., Ni, S., Wang, Z., & Zhang, Y. (2022, July). Application of Grey Wolf Optimization Algorithm in Tuning Controller Parameters of Hypersonic Vehicle. In 2022 41st Chinese Control Conference (CCC) (pp. 323-328). IEEE.
- Mohapatra, A. K., Sahu, P. C., Mohapatra, S., Bhatta, S. K., & Debnath, M. K. (2023, June). Artificial Intelligence technique governed robust fuzzy controller for microgrid frequency control. In 2023 International Conference in Advances in Power, Signal, and Information Technology (APSIT) (pp. 236-241). IEEE.
- Murugesan, D., Shah, P., Jagatheesan, K., Sekhar, R., & Kulkarni, A. J. (2022, September). Cohort intelligence optimization based controller design of isolated and interconnected thermal power system for automatic generation control. In 2022 Second International Conference on Computer Science, Engineering and Applications (ICCSEA) (pp. 1-6). IEEE.
- Pattnaik, R., Chandak, S., Rout, P. K., Routray, S. K., & Sahu, B. K. (2020, July). Design and analysis of automatic generation control of two area power system based on modified differential evolution algorithm. In 2020 International Conference on Computational Intelligence for Smart Power System and Sustainable Energy (CISPSSE) (pp. 1-6). IEEE.
- Ibrahim, E. K., Gitaffa, S. A., & Issa, A. H. (2022, December). Design of FOPID controller for DC motor speed control using intelligent swarm techniques. In 2022 4th International Conference on Current Research in Engineering and Science Applications (ICCRESA) (pp. 40-46). IEEE.
- Xu, J., & Bhattacharyya, S. P. (2021, November). Efficient Tuning of PID Controllers using Swarm-based Optimization Algorithms. In 2021 9th International Conference on Systems and Control (ICSC) (pp. 572-579). IEEE.
- Ranjitha, K., Sivakumar, P., Elavarasu, R., Monica, M., & Rajapandiyan, A. (2021, May). Firefly algorithm optimized load frequency controller for multi-source power system. In 2021 Emerging Trends in Industry 4.0 (ETI 4.0) (pp. 1-6). IEEE.
- Ahmadi, S., Talami, S. H., Sahnesaraie, M. A., Dini, F., Tahernejadjozam, B., & Ashgevari, Y. (2020, January). FUZZY aided PID controller is optimized by GA algorithm for Load Frequency Control of Multi-Source Power Systems. In 2020 IEEE 18th World Symposium on Applied Machine Intelligence and Informatics (SAMI) (pp. 000207-000212). IEEE.
- Ray, N. K., Mohapatra, S. K., & Dash, S. S. (2020, July). Gravitational Search Algorithm for Optimal Tunning of controller parameters in AVR system. In 2020 International Conference on Computational Intelligence for Smart Power System and Sustainable Energy (CISPSSE) (pp. 1-6). IEEE.
- Jia, W., Zhan, Y., Sun, J., Zhang, J., & Dai, Y. (2023, July). Grinding Constant Force Control based on PID Controller with Nonlinear Differential Link Optimized by Differential Evolution Algorithm. In 2023 42nd Chinese Control Conference (CCC) (pp. 4298-4303). IEEE.
- Rosnani, A. A. M., Hadi, M. S., Jamali, A., Darus, I. Z. M., Yatim, H. M., & Ab Talib, M. H. (2023, February). Hub Angle Control of Double Link Flexible Robotic Arm Manipulator Using PID Controller Tuned by Bacterial Foraging Optimization Algorithm. In 2023 13th International Conference on Power, Energy and Electrical Engineering (CPEEE) (pp. 144-148). IEEE.
- Guru, N., Prusty, A., Pani, S., Nanda, K., & Barisal, A. K. (2022, July). Intelligent control based level shifted PWM Multilevel Inverter. In 2022 International Conference on Intelligent Controller and Computing for Smart Power (ICICCSP) (pp. 1-6). IEEE.
- Zhai, Y., Zhao, Q., Han, Y., Wang, J., & Zeng, W. (2024, January). Intelligent PID Controller Based on Deep Reinforcement Learning. In 2024 8th International Conference on Robotics, Control and Automation (ICRCA) (pp. 343-348). IEEE.
- Abd Raof, A. I., Hadi, M. S., Jamali, A., Yatim, H. M., Ab Talib, M. H., & Darus, I. Z. M. (2022, September). Intelligent PID controller tuned by bacterial foraging optimization algorithm for vibration suppression of horizontal flexible structure. In 2022 IEEE 8th International Conference on Smart Instrumentation, Measurement and Applications (ICSIMA) (pp. 237-241). IEEE.
- Hua, S., Xu, M., Li, S., Han, K., Xu, Z., & Zhao, Z. (2023, October). Intelligent water and fertilizer control strategy of fuzzy PID optimized by swarm intelligence algorithm. In 2023 2nd International Conference on Artificial Intelligence and Intelligent Information Processing (AIIIP) (pp. 262-267). IEEE.
- Lanker, J. H., Bhushan, R., & Gupta, N. (2022, July). Load Frequency Control of Multi Area Power System Using Meta-heuristic/Artificial Intelligence Techniques. In 2022 International Conference on Intelligent Controller and Computing for Smart Power (ICICCSP) (pp. 1-6). IEEE.
- Saklani, M., Chhetri, A., Saini, D. K., Yadav, M., & Gupta, Y. C. (2023, June). Load frequency control of two area power systems using optimised ANFIS controller. In 2023 5th International Conference on Energy, Power and Environment: Towards Flexible Green Energy Technologies (ICEPE) (pp. 1-6). IEEE.
- Pattnayak, S. K., Choudhury, S., Nayak, N., Bagarty, D. P., & Biswabandhya, M. (2020, July). Maximum power tracking & harmonic reduction on grid PV system using chaotic gravitational search algorithm based MPPT controller. In 2020 International Conference on Computational Intelligence for Smart Power System and Sustainable Energy (CISPSSE) (pp. 1-6). IEEE.
- Xu, P. (2022, October). Neural network based self-tuning PID controller. In 2022 2nd International Conference on Algorithms, High Performance Computing and Artificial Intelligence (AHPCAI) (pp. 655-661). IEEE.
- Sahoo, S., Jena, N. K., Naik, A. K., Sahu, B. K., & Debnath, M. K. (2020, July). Optimal design and implementation of fuzzy fractional order PID controller for AGC study. In 2020 International Conference on Computational Intelligence for Smart Power System and Sustainable Energy (CISPSSE) (pp. 1-6). IEEE.
- Guo, B., Zhuang, Z., Pan, J. S., & Chu, S. C. (2021). Optimal design and simulation for PID controller using fractional-order fish migration optimization algorithm. IEEE Access, 9, 8808-8819. [CrossRef]
- Chen, D., & Li, J. (2020, November). Optimal Design of Speed Controller in PMSM Based on Grasshopper Optimization Algorithm. In 2020 IEEE 1st China International Youth Conference on Electrical Engineering (CIYCEE) (pp. 1-7). IEEE.
- Sun, J., Wu, L., & Yang, X. (2020, August). Optimal Fractional Order PID Controller Design for AVR System Based on Improved Genetic Algorithm. In 2020 IEEE International Conference on Advances in Electrical Engineering and Computer Applications (AEECA) (pp. 351-355). IEEE.
- Oladipo, S., Sun, Y., & Wang, Z. (2020, September). Optimization of FOPID controller with hybrid Particle Swarm and Grey Wolf optimization for AVR System. In 2020 12th International Conference on Computational Intelligence and Communication Networks (CICN) (pp. 273-279). IEEE.
- Ma, T., Ma, H., & Xue, J. (2024, July). Optimization of PID Parameter Tuning Based on Improved Dung Beetle Algorithm. In 2024 6th International Conference on Internet of Things, Automation and Artificial Intelligence (IoTAAI) (pp. 515-520). IEEE.
- Rojas-López, A. G., Villarreal-Cervantes, M. G., & Rodríguez-Molina, A. (2023, November). Optimum online controller tuning through de and pso algorithms: Comparative study with bldc motor and offline controller tuning strategy. In 2023 10th International Conference on Soft Computing & Machine Intelligence (ISCMI) (pp. 215-221). IEEE.
- You, M., Wu, Y., Wang, Y., Xie, X., & Xu, C. (2022, August). Parameter optimization of PID controller based on improved sine-SOA algorithm. In 2022 IEEE International Conference on Mechatronics and Automation (ICMA) (pp. 12-17). IEEE.
- Ronald, R. H., Alejandra, A. B., Jaime, R. C., & Antonio, T. B. J. (2020, November). PI tuning based on Bacterial Foraging Algorithm for flow control. In 2020 IX International Congress of Mechatronics Engineering and Automation (CIIMA) (pp. 1-6). IEEE.
- Ghith, E. S., & Tolba, F. A. A. (2022, May). Real-time implementation of an enhanced PID CONTROLLER based on marine predator algorithm (MPA) for micro-robotics system. In 2022 3rd International Conference on Artificial Intelligence, Robotics and Control (AIRC) (pp. 40-45). IEEE.
- Elsisi, M., Tran, M. Q., Mahmoud, K., Lehtonen, M., & Darwish, M. M. (2021). Robust design of ANFIS-based blade pitch controller for wind energy conversion systems against wind speed fluctuations. IEEE Access, 9, 37894-37904. [CrossRef]
- Hussein, O. M., & Yasin, N. M. (2022, September). Salp Swarm Algorithm-based Position Control of a BLDC Motor. In 2022 4th International Conference on Advanced Science and Engineering (ICOASE) (pp. 188-193). IEEE.
- Dos Santos, G. F., Da Silva, W. G., & Júnior, G. D. C. (2022, November). Tuning of pi controllers for electric drives using evolutionary multi-objective optimization algorithm. In 2022 IEEE Latin American Conference on Computational Intelligence (LA-CCI) (pp. 1-6). IEEE.
- Nicola, M., & Nicola, C. I. (2021, October). Tuning of PI speed controller for PMSM control system using computational intelligence. In 2021 21st International Symposium on Power Electronics (Ee) (pp. 1-6). IEEE.
- Ghith, E. S., & Tolba, F. A. A. (2023). Tuning PID controllers based on hybrid arithmetic optimization algorithm and artificial gorilla troop optimization for micro-robotics systems. IEEE access, 11, 27138-27154.
- Yang, H., Zheng, J., Li, Y., & Zhang, Z. (2023, July). UAV oute Planning Based on Fuzzy PID Control Ant Colony Algorithm. In 2023 42nd Chinese Control Conference (CCC) (pp. 4726-4731). IEEE.
- Li, J., Yu, T., & Yang, B. (2021). Adaptive controller of PEMFC output voltage based on ambient intelligence large-scale deep reinforcement learning. IEEE Access, 9, 6063-6075. [CrossRef]
- Zhao, F., Wang, S., Li, S., Zhao, L., Zhang, H., Wang, Y., & Jin, M. (2024, July). Adaptive Flight Control Based on Artificial Intelligence Algorithms. In 2024 20th International Conference on Natural Computation, Fuzzy Systems and Knowledge Discovery (ICNC-FSKD) (pp. 1-5). IEEE.
- Chi, X., & Chi, R. (2020, December). Optimal design of linear quadratic regulator controller based on adaptive cuckoo search algorithm. In 2020 7th International Conference on Information Science and Control Engineering (ICISCE) (pp. 1981-1986). IEEE.
- Detroja, K. P. (2022, December). Parameterized Adaptive Controller Design using Reinforcement Learning and Deep Neural Networks. In 2022 Eighth Indian Control Conference (ICC) (pp. 121-126). IEEE.
- Emami, H., Sharifi, A. A., & Azarnia, G. (2020, August). Tuning PID Controller using Self-Adaptive Differential Evolution Algorithm. In 2020 28th Iranian Conference on Electrical Engineering (ICEE) (pp. 1-5). IEEE.
- Tudoroiu, R. E., Zaheeruddin, M., Curiac, D. I., Radu, M. S., & Tudoroiu, N. (2025). Investigations into the Design and Implementation of Reinforcement Learning Using Deep Learning Neural Networks. Algorithms, 18(3), 170. [CrossRef]
- Güven, A. F., & Mengi, O. Ö. (2024). Nature-ınspired algorithms for optimizing fractional order PID controllers in time-delayed systems. Optimal Control Applications and Methods, 45(3), 1251-1279.
- Fernando, L., DM, L., Garc, F. S., Hern, N., & Nuria, G. (2021). Speed Proportional Integrative Derivative Controller: Optimization Functions in Metaheuristic Algorithms.






| Database | Search results |
| IEEE Xplore | 159 |
| Springer | 29 |
| Elsevier / Science Direct | 243 |
| Digital Library | 3 |
| Google Scholar | 12 |
| AJC | 2 |
| JART | 2 |
| WILEY | 9 |
| JCSUT | 1 |
| JCSSI | 1 |
| MDPI | 4 |
| ID | Year | Control structures | Set strategies | Algorithms | Ref. |
|---|---|---|---|---|---|
| 1 | 2014 | Neural Model and Controller, ANN | Supervised and unsupervised | Kohonen and the Gradient Descent Method | [45] |
| 2 | 2016 | Internal mode control PID, IMC-PID | Set-point Change Test y FOPDT | Least squares method. | [25] |
| 3 | 2015 | Fuzzy Logic Controller, FLC | Linear square diffuse base regulator (FLC-LQR) | FLC Tagaki-Sugeno Incremental State Model (T-S) | [33] |
| 4 | 2016 | PID, FLC, PID–FLC, Control with Thresholds | PID incremental, FLC Mandami | Fuzzy logic | [36] |
| 5 | 2018 | Model-Based Predictive Control, MPC | Predictive Control | Predictive algorithm | [54] |
| 6 | 2016 | Predictive control based on a robust economic model, REMPC | Predictive control using stochastic information | Predictive algorithm | [34] |
| 7 | 2014 | Optimal ILC based on standards, Norm-optimal ILC | Quadratic ILC, Estimation-based QILC, Kalman-based ILC | Optimal iterative learning | [24] |
| 8 | 2015 | PI | Identification of type grey box and black box | Parametric and Structural Evolutionary Algorithms | [26] |
| 9 | 2006 | Widespread IP | IL and ANN | LMI and RBFNN | [35] |
| 10 | 2017 | Red neuronal feedforward | ANN | GE Grammatical Evolution and Genetic Algorithm | [50] |
| 11 | 2018 | Fuzzy Wave Neural Networks, VS-FWNN | ANN | Gradient descent with adaptive rates | [67] |
| 12 | 2002 | Programmed Gain Control and Fuzzy PI | FL | MOGA | [77] |
| 13 | 2017 | PID and PI Cascading | Cascade control | GA | [57] |
| 14 | 2001 | H infinity | Designing a specified structured | GA | [30] |
| 15 | 2004 | H2 | Feedback control of states and outputs, and control with a fixed structure | Sequential Linear Programming Matrix Method, SLPMM | [15] |
| 16 | 2018 | MLC, NN | CNN | RBF | [89] |
| 17 | 2016 | Predictive ILC, PILC | IL | Quadratic Cost Function | [39] |
| 18 | 2018 | Point-to-Point Iterative Learning of Predictive Control, PTP ILMPC | IL and MPC | Iterative Learning Observer, ILO, and Quadratic Programming, QP | [40] |
| 19 | 2011 | Iterative PID Learning Control | PID - ILC | ILC | [21] |
| 20 | 2014 | Robust ILC | Feedback + ILC | ILC | [73] |
| 21 | 2017 | MPC | MPC | SCESO y QP | [38] |
| 22 | 2015 | NFSS-MPC | Predictive Control | Gradient descent with backpropagation | [79] |
| 23 | 2018 | MPC | INNEM (Neural Inverse Model) |
RBFNN | [82] |
| 24 | 2018 | DNN | LSTM, ANN, and LSTMSNN | NNB | [85] |
| 25 | 2018 | RMPC | MPC - ANN | NNF y MEM | [5] |
| 26 | 2008 | RFCMAC | CMAC | SVR - PSO | [80] |
| 27 | 2016 | Diffuse PID | PID with fuzzy logic with Mamdani structure | Euler-Lagrange y FL | [87] |
| 28 | 2015 | VOFFLC | Fuzzy variable-order fractional PID with Mamdani structure | Nelder–Mead | [88] |
| 29 | 2004 | PD-ELC | PD | ELC | [9] |
| 30 | 2008 | FC7, ANFIS, ANN | FC7, ANFIS with Sugeno structure, ANN | FL, Gradient Down and Least Squares, backpropagation | [91] |
| 31 | 2018 | ANN | PI - ANN | Levenberg-Marquardt | [96] |
| 32 | 2016 | ANN | NARMA and PI | LFL | [28] |
| 33 | 2014 | IT2F-PID | PID, IT2-FLS | Karnik–Mendel (KM) and the average of the extremes | [11] |
| 34 | 2018 | FPID y FO-FPID | FOPID and Fuzzy Logic | PSO and DE | [83] |
| 35 | 2019 | Deadbeat Fuzzy Logic Controller | Fuzzy logic | Fuzzy logic | [42] |
| 36 | 2017 | FLMFC | FLC | PI Learning Algorithm | [8] |
| 37 | 2019 | Fuzzy-based sliding mode (FSMC) | SMC | Hybrid Imperialist Competitive Algorithm (HICA) | [10] |
| 38 | 2019 | FNNC | FLC and ANNC | Multi-Objective Particle Swarm Optimization (MOPSO) | [41] |
| 39 | 2019 | Self-constructing fuzzy neural network controller (SCFNN) | FLC and ANNC | Adaptive Learning Rate (ALR) and Lyapunov Stability. | [46] |
| 40 | 2017 | Fuzzy logic smart controller (FLSC) | FLC and MIMO | Fuzzy logic | [63] |
| 41 | 2016 | Predictive Fuzzy Controller | FLC and ANNC | MLP, ART-2, and PNN | [14] |
| 42 | 2019 | FLC-MPPT | FLC | Fuzzy Logic Mamdani | [43] |
| 43 | 2017 | T2FNS (Type-2 Fuzzy Neural System) | FLC and ANNC | Gradient Descent | [47] |
| 44 | 2017 | scaling factor-based fuzzy logic controller (SF-FLC) | FLC | Algorithm QOHS (Quasi-Oppositional Harmony Search) | [12] |
| 45 | 2014 | ANFIS (Adaptive Neuro-Fuzzy Inference System) | FLC and Adaptive ANNC | Least Squares Estimation (LSE) and Backpropagation | [44] |
| 46 | 2014 | FLC | FLC | Fuzzy logic, like Mamdani | [17] |
| 47 | 2015 | Online ANFIS supervised by Fuzzy PID | PID, FLC, and Adaptive ANNC | Fuzzy ART, Backpropagation, and Recursive Least Squares (RLS) | [16] |
| 48 | 2017 | Type-2 Fuzzy PID Interval Controller IT2FPIDC | FL and PID Cascading | Cuckoo Search (CS) | [97] |
| 49 | 2011 | FLC | Fuzzy logic | Fuzzy logic, like Mamdani | [105] |
| 50 | 2017 | Neuro–Fuzzy (NFC) | FL and NN | Fuzzy logic and adaptive learning | [20] |
| 51 | 2017 | NNC Neural Network Controller | NNC | Levenberg–Marquardt (LM) | [106] |
| 52 | 2017 | Fuzzy Logic Controller, FLC | Fuzzy logic | Fuzzy logic | [107] |
| 53 | 2015 | Hybrid diffuse-diffuse controller, HFFC | Fuzzy logic | Fuzzy logic | [22] |
| 54 | 2013 | Fuzzy Logic Controller, FLC | Fuzzy logic | Adaptive algorithm | [92] |
| 55 | 2017 | Controller Fuzzy-PID | FL y PID | Enhanced Gravitational Search (GSA-CW) | [86] |
| 56 | 2013 | Fuzzy Self-organizing with gray prediction, GPSOFC | Fuzzy logic | Grey Model (GM) | [94] |
| 57 | 2013 | Fuzzy with Linear Interpolation, LI-D-FC | Fuzzy logic | Fuzzy logic | [112] |
| 58 | 2018 | Fuzzy Logic Controller, FLC | Fuzzy logic | Fuzzy logic, like Mamdani | [113] |
| 59 | 2015 | Predictive-based neural networks, NNPC + Fuzzy P Controller | NN and FL | Levenberg–Marquardt (LM) and fuzzy logic Takagi–Sugeno type P | [116] |
| 60 | 2019 | Fuzzy Logic Controller, FLC | Fuzzy logic | Fuzzy Mamdani-like logic based on a new β (beta) parameter | [121] |
| 61 | 2017 | Range-2 Fuzzy PID (IT2FPID) | PID and Fuzzy Logic | Genetic Algorithms | [100] |
| 62 | 2024 | ANN-PMC | ANN | Levenberg-Marquardt Activation Function (LMAF) and interaction adaptive | [159] |
| 63 | 2023 | 2-level FNN fuzzy neural network controller | Fuzzy logic and neural networks | Improved GA | [171] |
| 64 | 2021 | Neuro-Diffuse Adaptive Inference System, ANFIS | Fuzzy logic and ANN | Mayfly optimization algorithm, MOA | [205] |
| 65 | 2025 | Deep neural network reinforcement learning, RL-DLNN | TD3 Agent | Deep Learning Neural Network, DLNN | [216] |
| ID | Year | Control structures | Optimization Techniques |
Algorithms | Ref. |
|---|---|---|---|---|---|
| 1 | 2005 | Fuzzy Controller | FLC Mamdani | Genetic Algorithm | [51] |
| 2 | 2017 | PID | GA Online Learning | Genetic Algorithm | [13] |
| 3 | 2013 | PID | Discrete FRIT method | Neuronal Network | [48] |
| 4 | 2008 | PID | PSO-tuned PID controller | PSO | [62] |
| 5 | 2018 | PID | FLC | Adaptive Fit | [74] |
| 6 | 2006 | Hydra Control Structure | Geno Hydra Hybrid | Genetic algorithm | [52] |
| 7 | 2015 | PID | PID using a gravitational search algorithm | Gravitational search algorithm | [59] |
| 8 | 2018 | Neural Networks | Control with advancing neural networks | Feedback Laws | [49] |
| 9 | 2016 | Fuzzy Controller | Adjustment of dynamic parameter | Adaptive bee colony algorithm | [75] |
| 10 | 2016 | PID | Optimized PID with PSO | Objective Function | [55] |
| 11 | 2018 | PID | Optimized PID with APFC | EO | [72] |
| 12 | 2009 | PID | PID with GA base rules | GA | [56] |
| 13 | 2012 | MOEA | MOEA-CCG | CCG | [78] |
| 14 | 2014 | FOPID | GA | [58] | |
| 15 | 2005 | NMPC | Numerical Methods SVM | SVM | [19] |
| 16 | 2013 | F-PID | F-PID | Fuzzy Predictor | [66] |
| 17 | 2008 | Approximate Model | Numerical Method | SVM | [7] |
| 18 | 2015 | PID-based structures | Optimized Classic Control | Evolutionary Algorithm | [81] |
| 19 | 2013 | SEA Method | Numerical method | Taxi-Cab | [29] |
| 20 | 2019 | Sliding Mode with Switching Surface (FSMC)-based control | PSO-GSA Optimization | PSO-GSA | [84] |
| 21 | 2014 | Fuzzy logic controller. | Search Algorithm Optimization | Cuckoo Search Algorithm | [68] |
| 22 | 2016 | Fuzzy Logic Controller. | Vehicle-to-Grid (V2G) | Membership Features and Fuzzy Rules | [69] |
| 23 | 2017 | MTEJ Controller | Fuzzily Tuning with an Additional Integrator | Fuzzy Coefficient Adjustment | [70] |
| 24 | 2013 | Fuzzy Logic Controller | Optimization by an Evolutionary Algorithm | Adjustment Approach Based on Evolutionary Algorithms | [53] |
| 25 | 2017 | PID | Tuned by Neural Networks | Neuronal Network | [60] |
| 26 | 2018 | PID Controller | Fuzzy logic | Improved Grey Wolf Optimization Algorithm | [71] |
| 27 | 2012 | PID Controller | Fuzzy logic | PSO Algorithm | [99] |
| 28 | 2018 | PID and Fuzzy Logic | Hybrid Algorithm | Hybrid optimization algorithm | [98] |
| 29 | 2016 | Fuzzy Logic Controller | Evolutionary Algorithm | Differential evolution | [93] |
| 30 | 2015 | Fuzzy Logic Controller | Optimized by the Search Algorithm | PSO Algorithm | [64] |
| 31 | 2019 | Automatic Generation Control with Fuzzy Logic | Hybrid Algorithm | GWO-SCA hyper algorithm | [95] |
| 32 | 2016 | Fuzzy Logic Controllers | Fuzzy Rule Tuning | Genetic Algorithms | [61] |
| 33 | 2018 | Fuzzy Takagi Sugeno Control | Distributed Parallel Compensation Technique | Particle Swarm Optimization (PSO) | [65] |
| 34 | 2016 | PID Controller | Fuzzy logic | Fireflies Algorithm | [23] |
| 35 | 2019 | PID | ACS (Automatic control systems) | MT (Tunable model) | [160] |
| 36 | 2024 | PID | AVR | ARO (Artificial Rabbit Optimization) | [161] |
| 37 | 2024 | NN, NN-PIDD, ELNN-PID | NN, PID | COOA (Coot Optimization Algorithm) | [162] |
| 38 | 2025 | PI | FPI (Feedback PI) | GA | [163] |
| 39 | 2024 | Fuzzy Controller | Fuzzy logic | GA | [164] |
| 40 | 2021 | Controller Fuzzy type 1 | Fuzzy logic | GWO (Grey Wolf Optimization) | [165] |
| 41 | 2025 | FL-SMC (Fuzzy logic sliding mode controller) | Fuzzy logic | hGWO-CS | [166] |
| 42 | 2022 | TOSMC (Third order sliding mode control) | IFOC (indirect field-orientated control) | GWO (Grey Wolf Optimizer) | [167] |
| 43 | 2024 | PID | PID | PSO, I-GWO, and NOA (Nutcracker optimization algorithm) | [168] |
| 44 | 2020 | Fuzzy Logic | Takagi-Sugeno | AIGA (Advanced Intelligent Genetic Algorithms) | [169] |
| 45 | 2023 | PID | AVR | ZOA (Zebra Optimization Algorithm) - OOA (Osprey Optimization Algorithm) | [170] |
| 46 | 2020 | Fuzzy - PD | PID | ABC (Artificial Bee Colony) | [172] |
| 47 | 2019 | FPID (Fuzzy PID) | FPID (Fuzzy PID) | IACO (Improved Ant Colony Optimization) | [173] |
| 48 | 2021 | PID | PID | Deep Reinforcement Learning | [174] |
| 49 | 2024 | FOPID | PID | ACO (Ant Colony Optimization) | [175] |
| 50 | 2022 | PSMC (Predictive Sliding Mode Control) | PSMC (Predictive Sliding Mode Control) | GWO (Grey Wolf Optimization) | [176] |
| 51 | 2023 | Fuzzy PID | PID | A-WOA (Advanced whale optimization algorithm | [177] |
| 52 | 2022 | PID | PID Cascaded | CIO (Cohort intelligence optimization) | [178] |
| 53 | 2020 | PID | AGC | MDE (Modified Differential Evolution) | [179] |
| 54 | 2022 | FOPID (Fuzzy fraction order PID) | OPID | ACO (Ant Colony Optimization) | [180] |
| 55 | 2021 | PID | PID | PSO (Particle Swarm Optimization) | [181] |
| 56 | 2021 | LFC (Load Frequency Control) - PI | PI | FAO (Firefly Algorithm Optimized) | [182] |
| 57 | 2020 | PID | fuzzy PID | GA | [183] |
| 58 | 2020 | PID | AVR | GSA (Gravitational Search Algorithm) | [184] |
| 59 | 2023 | PID | PID | DEA (Differential evolution algorithm) | [185] |
| 60 | 2023 | PID | PID | BFOA (Bacterial foraging optimization algorithm) | [186] |
| 61 | 2022 | PI | PI | PSO, GA, ABC | [187] |
| 62 | 2024 | PID | PID | RL (Reinforcement Learning) | [188] |
| 63 | 2022 | PID | PID | BFOA (Bacterial foraging optimization algorithm) | [189] |
| 64 | 2023 | Fuzzy PID | FPID | SIA (Swarm intelligence algorithm) | [190] |
| 65 | 2022 | PID | PID | Fuzzy, ANN, GA | [191] |
| 66 | 2023 | LFC (Load Frequency Control) | LFC | ANFIS | [192] |
| 67 | 2020 | PID | PID - MPPT | CGSA (Chaotic gravitational search algorithm) | [193] |
| 68 | 2022 | PID | PID | NN (Neural Networks) | [194] |
| 69 | 2020 | FFOPI (Fuzzy Fractional Order PI) | AGC | SOS (Symbiotic Organism search) | [195] |
| 70 | 2021 | PID | PID | FOFMO (Fractional Order Fish Migration Optimization Algorithm) | [196] |
| 71 | 2020 | FPI | PI | GOA (Grasshopper optimization algorithm) | [197] |
| 72 | 2020 | PID | AVR | LGA (Lion group genetic algorithm) | [198] |
| 73 | 2020 | FOPID | AVR | HPSGWO (hybrid particle swarm and grey wolf optimization) | [199] |
| 74 | 2024 | PID | PID | ICDBO (Improved Chebyshev Dung Beetle Optimizer) | [200] |
| 75 | 2023 | PI | PI | PSO (Particle Swarm Optimization) | [201] |
| 76 | 2022 | PID | PID | SOA (Seagull optimization algorithm) | [202] |
| 77 | 2020 | PI | PI | BFOA (Bacterial foraging optimization algorithm) | [203] |
| 78 | 2022 | PID | PID | MPA (Marine Predator Algorithm) | [204] |
| 79 | 2021 | P-PI | P-PI | SSA (Slap swarm algorithm) | [205] |
| 80 | 2022 | PI | PI | NSGA-II (Multi-Objective Evolutionary Optimization Algorithm) | [206] |
| 81 | 2021 | PI | PI | GA, SA, RL, TD3 (Twin Delayed Deep Deterministic Policy gradient algorithm) | [207] |
| 82 | 2023 | PID | PID | HAOAGTO (Arithmetic optimization algorithm and Artificial gorilla troop's optimization) | [208] |
| 83 | 2023 | FOPID | PID | NewBAT, CS (Cuckoo Search), FF (Firefly), GWO (Grey Wolf optimizer), WOA (Whale optimization algorithm) | [217] |
| 84 | 2021 | PID | PID | ABC, ACO, ALO, BA, BHO, CLONALG, CS, CSO, DA, DE, FFA, GA, GBS, GOA, HS, KH, MFO, PSO, SCA, SFL, WOA | [218] |
| ID | Year | Control structures |
Control Techniques | Algorithms | Ref. |
|---|---|---|---|---|---|
| 1 | 2016 | Neural networks | Multi-Model Adaptive Control (MMAC) | External online learning without initial training (ITFOELM) | [109] |
| 2 | 2018 | PID | PSO-tuned PID controller | PSO | [110] |
| 3 | 2014 | PID | FLC | Adaptive Fit | [111] |
| 4 | 2013 | Fuzzy logic based on back-stepping | Control based on an adaptive fuzzy tracking algorithm | Adaptive algorithm | [32] |
| 5 | 2005 | Multilayer Neural Networks with variable structure | Adaptive control with neural networks | Adaptive algorithm | [37] |
| 6 | 2018 | Neural networks | Control with an adaptive neural network | Adaptive algorithm applied to the Lyapunov barrier function | [114] |
| 7 | 2004 | PID | Estimating Profit Using a Reference System | Adaptive algorithm | [115] |
| 8 | 2016 | Neural networks | Robust Adaptive Control | Adaptive algorithm | [27] |
| 9 | 2018 | Neural networks | Radial Basis Function | Adaptive algorithm | [101] |
| 10 | 2010 | Neural networks | Fuzzy Neural Networks | Adaptive algorithm | [117] |
| 11 | 2017 | PID | GA adjusted PID | GA | [118] |
| 12 | 2007 | FLC | FLC-AAC | AAC | [102] |
| 13 | 2017 | MPC | Tuned MPC with adaptive algorithm | Adaptive Algorithm | [125] |
| 14 | 2017 | PID-Fuzzy | Adaptive fuzzy PID | PFC | [126] |
| 15 | 2017 | MPC | MPC-ANN | ANN | [127] |
| 16 | 2016 | FLC | Control by FLC-ANN | ANN | [90] |
| 17 | 2018 | RBF-NN | Control with hybrid functions | ILAP, SMC | [103] |
| 18 | 2014 | Hybrid Structure | Least Squares Optimization and Propagation Algorithm Back | ANFIS | [76] |
| 19 | 2016 | PID | PID | OENN-OEANFIS | [104] |
| 20 | 2016 | Hybrid, combining adaptive control with fuzzy logic | Adaptive Algorithm | fuzzy logic | [128] |
| 21 | 2017 | Adaptive Fuzzy Slider Mode Controller (AFSMC) | Adaptive Law | Lyapunov stability | [119] |
| 22 | 2019 | Adaptive Fuzzy Logic Controller (FADE) | Adaptive Law | Differential Evolution Algorithm (DEA) | [120] |
| 23 | 2014 | Adaptive Fuzzy Controller | Adaptive Adjustment of Fuzzy Rules | Fuzzy rules | [6] |
| 24 | 2017 | ANFIS (Adaptive Neuro-Fuzzy Inference System). HBCC (Hysteresis Band Current Control). | Adaptive Adjustment | ANFIS (Adaptive Neuro-Fuzzy Inference System) | [18] |
| 25 | 2018 | PID Controller | Fuzzy Logic Parameter Adjustment | Fuzzy Logic and PID Tuning | [122] |
| 26 | 2018 | Fuzzy logic | Adaptation Mechanism | Adaptive Algorithm | [123] |
| 27 | 2017 | Fuzzy Logic Controller | Adaptation Law | Kalman Algorithm | [124] |
| 28 | 2014 | PI Controller | Fuzzy logic | Fuzzy Rules | [31] |
| 29 | 2018 | (ANFIS) | Adaptive Law | Genetic Algorithms | [108] |
| 30 | 2023 | Fuzzy PID | PI | ACA (Ant Colony Algorithm) | [210] |
| 31 | 2021 | PI | PI | AIEM-DDPG (Ambient Intelligence Exploration Multidelay Deep Deterministic Policy Gradient) | [211] |
| 32 | 2024 | PID | ADAPTIVE PID | Deep Reinforcement Learning | [212] |
| 33 | 2020 | LQR | LQR | ACS (Adaptive cuckoo search algorithm) | [213] |
| 34 | 2022 | Reinforcement Learning (RL) and Deep Neural Networks (DNN) | RL - DNN | Improved Twin Delayed Deep Deterministic Policy Gradient (TD3) | [214] |
| 35 | 2020 | PID | PID | SADE (Self-adaptive differential evolution) | [215] |
Disclaimer/Publisher’s Note: The statements, opinions and data contained in all publications are solely those of the individual author(s) and contributor(s) and not of MDPI and/or the editor(s). MDPI and/or the editor(s) disclaim responsibility for any injury to people or property resulting from any ideas, methods, instructions or products referred to in the content. |
© 2025 by the authors. Licensee MDPI, Basel, Switzerland. This article is an open access article distributed under the terms and conditions of the Creative Commons Attribution (CC BY) license (http://creativecommons.org/licenses/by/4.0/).