Submitted:
15 August 2025
Posted:
18 August 2025
You are already at the latest version
Abstract
Keywords:
1. Introduction
2. Related Work
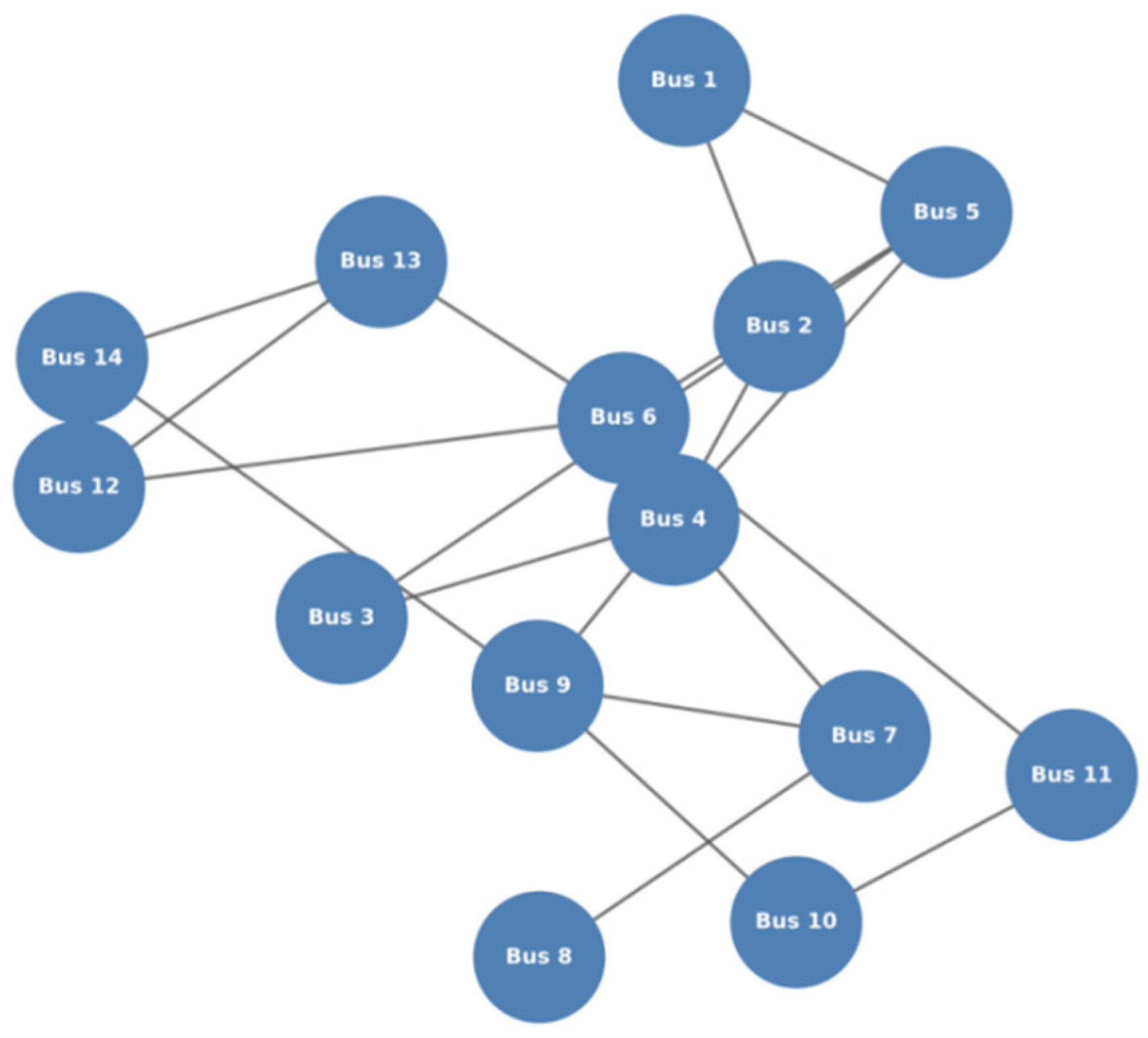
3. Methodology
4. Experimental Setup
5. Results and Discussion
A. Simulation Acceleration Analysis
B. Decision Efficiency Improvement
C. Efficiency and Limitations
6. Conclusions and Future Work
References
- Hoummadi, M.A.; Bossoufi, B.; Karim, M.; Hatatah, M.; Alghamdi, T.A.; Alenezi, M. AI-Enhanced Energy Management Systems for Efficient Flow Control in Microgrids. IET Renewable Power Generation 2025, 19, e70039. [Google Scholar] [CrossRef]
- Arévalo, P.; Jurado, F. Impact of artificial intelligence on the planning and operation of distributed energy systems in smart grids. Energies 2024, 17, 4501. [Google Scholar] [CrossRef]
- Kalusivalingam, A.K.; Sharma, A.; Patel, N.; Singh, V. Optimizing Decision-Making with AI-Enhanced Support Systems: Leveraging Reinforcement Learning and Bayesian Networks. International Journal of AI and ML 2020, 1. [Google Scholar]
- Pal, D.K.D.; Chitta, S.; Bonam, V.S.M.; Katari, P.; Thota, S. AI-Assisted Project Management: Enhancing Decision-Making and Forecasting. J. Artif. Intell. Res 2023, 3, 146–171. [Google Scholar]
- Talib, M.M.; Croock, M.S. AI-enhanced power management system for buildings: A review and suggestions. Journal Européen des Systèmes Automatisés 2023, 56, 383. [Google Scholar] [CrossRef]
- Lin, Y.; Tang, J.; Guo, J.; Wu, S.; Li, Z. Advancing AI-Enabled Techniques in Energy System Modeling: A Review of Data-Driven, Mechanism-Driven, and Hybrid Modeling Approaches. Energies 2025, 18, 845. [Google Scholar] [CrossRef]
- Ukoba, K.; Olatunji, K.O.; Adeoye, E.; Jen, T.C.; Madyira, D.M. Optimizing renewable energy systems through artificial intelligence: Review and future prospects. Energy & Environment 2024, 35, 3833–3879. [Google Scholar] [CrossRef]
- Bostani, A.; Kulshreshtha, K.; Agarkar, A.A.; Karthika, K.; Sarathy, K.; Pawar, A.M.; Ashreetha, B. (2024). Adaptive Energy Management System for Electric Vehicle Charging Stations: Leveraging AI for Real-Time Grid Stabilization and Efficiency. In E3S Web of Conferences (Vol. 591, p. 04002). EDP Sciences.
- Stecyk, A.; Miciuła, I. Empowering sustainable energy solutions through real-time data, visualization, and fuzzy logic. Energies 2023, 16, 7451. [Google Scholar] [CrossRef]







| Parameter | Description | Range | Unit |
| Voltage (kV) | Node voltage levels | 220 - 240 | kV |
| Current (A) | Line current levels | 100 - 500 | A |
| Load (MW) | Node power demand | 50 - 500 | MW |
| Switch State | Operational status | 0 (Off), 1 (On) | - |
| Fault Status | Fault presence | 0 (Normal), 1 (Fault) | - |
Disclaimer/Publisher’s Note: The statements, opinions and data contained in all publications are solely those of the individual author(s) and contributor(s) and not of MDPI and/or the editor(s). MDPI and/or the editor(s) disclaim responsibility for any injury to people or property resulting from any ideas, methods, instructions or products referred to in the content. |
© 2025 by the authors. Licensee MDPI, Basel, Switzerland. This article is an open access article distributed under the terms and conditions of the Creative Commons Attribution (CC BY) license (http://creativecommons.org/licenses/by/4.0/).