Submitted:
04 August 2025
Posted:
05 August 2025
You are already at the latest version
Abstract
Keywords:
1. Introduction
1.1. WEEE Recycling
1.2. Driver
1.2.2. Valuable and Precious Metals in Drivers
1.2.3. Drivers’ Recycling
1.3. Integrated Circuits
Literature Review
2. Results and Discussion
2.1. Separation and Participation of LE
2.2. Selection of Lighting Equipment with Unique Technical Features
2.3. Individual Structures of LE
2.4. Driver
| Literature review | Present study | |||||||||||
| Driver mass (wt%) | Driver mass (wt%) | MC | ||||||||||
| LE | BT | ATD | Variation | Avg. | Ref. | CC | Variation | Avg. | ATD | L | C | H |
| Mix | (a) | 13 | [81] | n/a | ||||||||
| Lamps | 8.02‒22.43 | [77] | DA | 2.58‒25.09 | 15.32 | (g) | (x) | |||||
| ″ | E27 | 5‒6.9 | 6.1 | [82] | 4.77‒25.09 | 15.93 | (x) | |||||
| ″ | ″ | 18.84 | [83] | ″ | ″ | (x) | ||||||
| ″ | ″ | 9.36 | [84] | ″ | ″ | (x) | ||||||
| ″ | ″ | 12.97‒22.7 | 16.71 | [85] | ″ | ″ | (x) | (x) | ||||
| ″ | ″ | 12 | [78] | ″ | ″ | (x) | ||||||
| ″ | ″ | (b) | 13 | [86] | n/a | |||||||
| ″ | ″ | (c) | 16.02 | [87] | DA | 4.64‒25.09 | 17.02 | (h) | (x) | |||
| ″ | E14‒E27 | (d) | 19 | [88] | ″ | 4.77‒25.09 | 16.37 | (x) | ||||
| ″ | E27 | (e), (f) | 10.61‒49.96 | 28.92 | [80] | 28.51‒55.59 | 47.14 | (x) | (x) | |||
| (LE) lighting equipment, (BT) base type, (ADT) additional technical details, (CC) corresponding case, (n/a) not available, (DA) data adaption, (MC) mass comparison, (L) lower, (C) comparable, (H) higher, (a) various types of lamps and luminaires, (b) 30 W, (c) same type and brand, (d) E14 & E27, (e) bulb shape A19 (Classic-A60), (f) encapsulated driver, (g) lamps with SM-LEDs, (h) data is provided for lamps of one type (Classic - A60), but from various brands. | ||||||||||||
2.4.1. Dismantling of Drivers
2.4.2. Integrated Circuits (ICs)
2.5. Characterisation of ICs from LE via ICP-OES Analysis
| IC type | SO | Ag | Au | Pd | Pt | Ref. |
| n/a | PC | 701 | 18 | [49] | ||
| ″ | Monitor | 154 | 14 | [49] | ||
| ″ | TV | 315 | 12 | [49] | ||
| ″ | n/a | 868 | 289 | [74] | ||
| ″ | ″ | 1494 | 1365 | [74] | ||
| ″ | ″ | 6590 | 1435 | [74] | ||
| ″ | ″ | 1830 | 1317 | [74] | ||
| ″ | ″ | 3410 | 414 | [74] | ||
| ″ | ″ | 353 | 199 | [74] | ||
| ″ | ″ | 471 | 101 | [74] | ||
| ″ | ″ | 1304 | 490 | [74] | ||
| ″ | ″ | 870 | 407 | [74] | ||
| ″ | ″ | 2980 | 1393 | [74] | ||
| ″ | ″ | 2645 | 1247 | [74] | ||
| ″ | ″ | 4188 | 3386 | [74] | ||
| ″ | ″ | 1036 | 1678 | [74] | ||
| ″ | ″ | 656 | 504 | [74] | ||
| ″ | ″ | 617 | 636 | [74] | ||
| ″ | ″ | 2067 | 1525 | [74] | ||
| ″ | ″ | 533 | 560 | [74] | ||
| ″ | ″ | 514 | 496 | [74] | ||
| ″ | ″ | 4325 | 844 | [74] | ||
| ″ | ″ | 1828 | 1546 | [74] | ||
| ″ | ″ | 3167 | 581 | [74] | ||
| ″ | ″ | 2558 | 1699 | [74] | ||
| ″ | Memory | 850 | 1640 | [50] | ||
| ″ | n/a | 7200 | [55] | |||
| ″ | PC | 7200 | [76] | |||
| Small | Medical | 211 | 339 | [39] | ||
| Big | ″ | 35 | 1 | [39] | ||
| n/a | n/a | 5200 | 179 | [15] | ||
| TH | LME | 652 | 194 | OoQL | ND | PS |
| SM | ″ | 1162 | 993 | 49 | ″ | ″ |
| ″ | LED lamps | 3876 | OoQL | 74 | OoQL | ″ |
| (SO) sample origin, (TH) through-hole, (SM) surface mount, (PC) personal computer, (n/a) not available, (ND) not detected, (OoQL) out of quantification limit, (PS) present study | ||||||
| MF | SO | Ag | Au | Pd | Pt | Ref. |
| SM-ICs | PC | 7480 | 5880 | 110 | 4 | [53] |
| (MF) metal fraction, (SM-ICs) surface mount integrated circuits | ||||||
2.5.1. Presence per Element
2.5.2. Targeted Recycling
2.5.3. The Presence and Stored Value of PMs in ICs
2.5.4. The Stored Potential of PMs in EEE
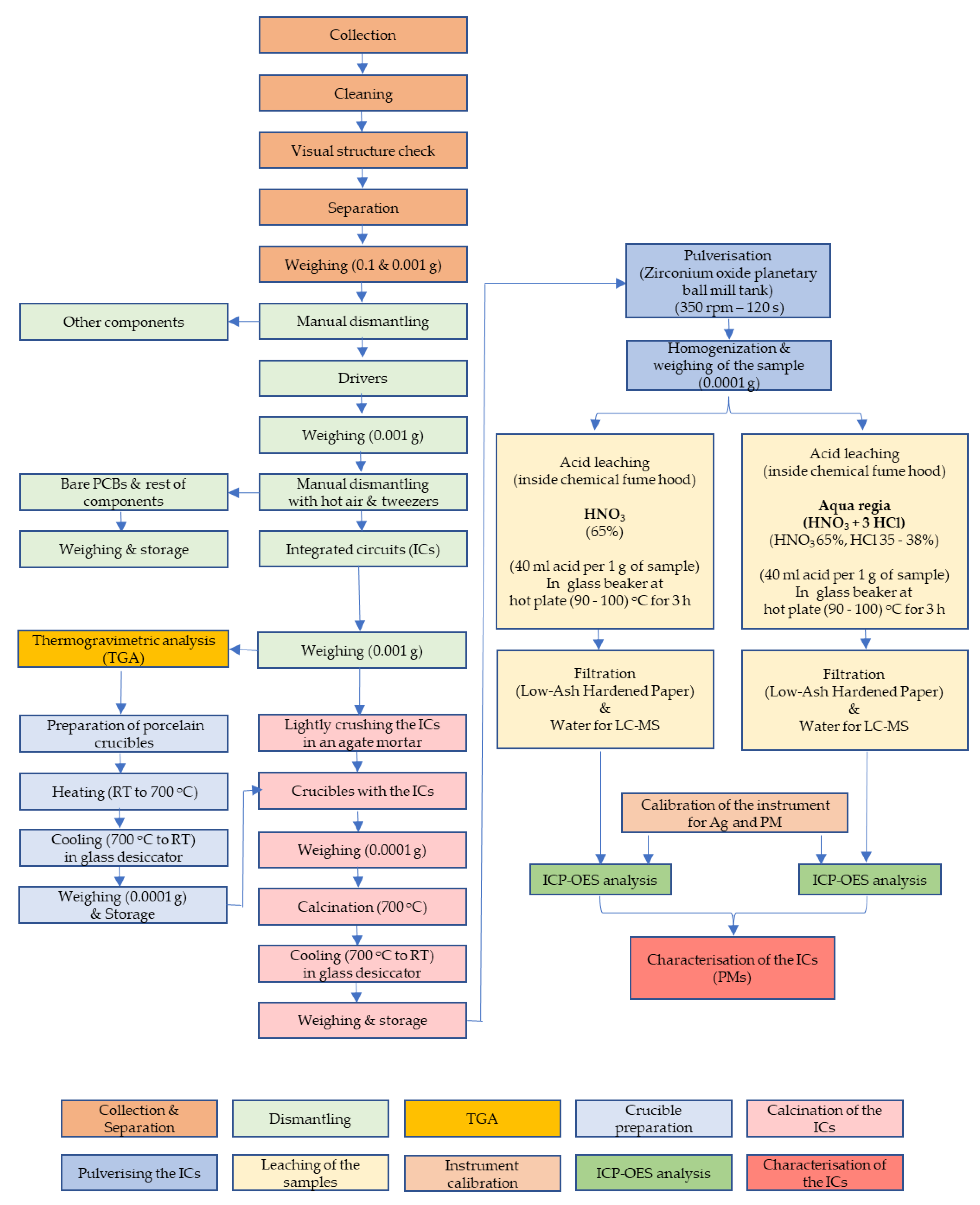
3. Materials and Methods
3.1. Collection and Separation
3.2. Collection and Separation
3.3. Dismantling and Separation
3.4. Preparing Porcelain Crucibles and Calcination of ICs
3.5. Creation of Laboratory Samples
3.6. Dissolution of Samples
3.7. ICP-OES Analysis
4. Conclusions
Author Contributions
Funding
Data Availability Statement
Acknowledgments
Conflicts of Interest
Abbreviations
| ADT | Additional technical details |
| BPCBs | Bare printed circuit boards |
| BT | Base type |
| CC | Corresponding case |
| D | Diodes |
| DA | Data adaption |
| EECs | Electrical and electronic components |
| EEE | Electrical and electronic equipment |
| EIMs | Electrical insulation materials |
| EU | European Union |
| ICs | Integrated circuits |
| LE | Lighting equipment |
| LED | Light-emitting diode |
| LEDL | Light-emitting diode lamps |
| LME | Lighting management equipment |
| MC | Mass comparison |
| MF | Metal fraction |
| MLCCs | Multi-layer ceramic capacitors |
| n/a | Not available |
| ND | Not detected |
| OMs | Other materials |
| OoQL | Out of quantification limit |
| PC | Personal computer |
| PCB | Printed circuit board |
| PMs | Precious metals |
| PS | Present study |
| SM | Surface mount |
| SMD | Surface mount devices |
| SM-LEDs | Surface mount light-emitting diodes |
| SM-ICs | Surface mount integrated circuits |
| SO | Sample origin |
| TCs | Tantalum capacitors |
| TH | Trough-hole |
| THCs | Through-hole components |
| TH-ICs | Through-hole integrated circuits |
| WEEE | Waste electrical and electronic equipment |
Appendix A



| THC | E27-C | Ε14-C | G9-C | R7S-C | GU10-C | MR16-C | Ε27-R | Ε14-R | LME-A | LME-B |
| TF | (x) | (x) | (x) | (x) | (x) | (x) | ||||
| Coil | (x) | (x) | (x) | (x) | (x) | (x) | ||||
| AEC | (x) | (x) | (x) | (x) | (x) | (x) | (x) | (x) | (x) | (x) |
| MPFC | (x) | (x) | (x) | (x) | (x) | (x) | ||||
| CC | (x) | |||||||||
| TRs | (x) | |||||||||
| RES | (x) | (x) | (x) | (x) | (x) | (x) | (x) | (x) | ||
| FWBR | (x) | (x) | ||||||||
| RoCs | (x) | |||||||||
| CONN | (x) | (x) | (x) | (x) | (x) | |||||
| Relay | (x) | |||||||||
| TB | (x) | |||||||||
| Button | (x) | (x) | ||||||||
| PFC | (x) | |||||||||
| P-TR | (x) | |||||||||
| Varistor | (x) | |||||||||
| Diode | (x) | |||||||||
| IC | (x) | |||||||||
| Abbreviations: (TF) transformer, (AEC) aluminium electrolytic capacitor, (MPFC) metallized polyester film capacitor, (CC) ceramic capacitor, (TR) transistor, (RES) Resistor, (FWBR) full wave bridge rectifier, (RoCs) rest of components, (CONN) connector, (TB) terminal block, (PFC) polypropylene film capacitor, (P-TR) power transistor, (IC) integrated circuit | ||||||||||
| SMD | E27-C | Ε14-C | G9-C | R7S-C | GU10-C | MR16-C | Ε27-R | Ε14-R | LME-A | LME-B |
| IC | (x) | (x) | (x) | (x) | (x) | (x) | (x) | (x) | (x) | (x) |
| FWBR | (x) | (x) | (x) | (x) | (x) | (x) | (x) | (x) | (x) | (x) |
| Resistor | (x) | (x) | (x) | (x) | (x) | (x) | (x) | (x) | (x) | (x) |
| Diode | (x) | (x) | (x) | (x) | (x) | (x) | (x) | (x) | (x) | |
| TR | (x) | (x) | (x) | (x) | (x) | (x) | (x) | (x) | (x) | |
| Inductor | (x) | (x) | (x) | (x) | ||||||
| MLCC | (x) | (x) | (x) | (x) | (x) | (x) | (x) | (x) | (x) | (x) |
| TC | (x) | (x) | ||||||||
| Z-diode | (x) | (x) | ||||||||
| LED | (x) | (x) | ||||||||
| Button | (x) | (x) | ||||||||
| Abbreviations: (IC) integrated circuit, (FWBR) full wave bridge rectifier, (TR) transistors, (MLCC) multi-layers ceramic capacitor, (TC) tantalum capacitor, (Z-diode) Zener diode, (LED) light emitting diode | ||||||||||

References
- Oh, Seung Taek, and Jae Hyun Lim. 2025. Natural light adaptive context lighting system that provides a lighting environment tailored to the User’s objectives. Heliyon 11. Elsevier Ltd: e42064. [CrossRef]
- Lee, Se Hyun, Seung Taek Oh, and Jae Hyun Lim. 2023. Fade Lighting Control Method for Visual Comfort and Energy Saving. Proceedings of Engineering and Technology Innovation 25: 54–62. [CrossRef]
- Işıldar, Arda, Eldon R. Rene, Eric D. van Hullebusch, and Piet N.L. Lens. 2018. Electronic waste as a secondary source of critical metals: Management and recovery technologies. [CrossRef]
- Bookhagen, B., D. Bastian, P. Buchholz, M. Faulstich, C. Opper, J. Irrgeher, T. Prohaska, and C. Koeberl. 2020. Metallic resources in smartphones. Resources Policy 68. Elsevier Ltd: 101750. [CrossRef]
- Diaz, Fabian, Sebastian Florez, and Bernd Friedrich. 2015. Mass Flow Analysis and Metal Losses by the Degradation Process of Organic-Containing WEEE Scraps. Chemie-Ingenieur-Technik 87: 1599–1608. [CrossRef]
- Dias, Pablo, João Palomero, Marcelo Pilotto Cenci, Tatiana Scarazzato, and Andréa Moura Bernardes. 2022. Electronic waste in Brazil: Generation, collection, recycling and the covid pandemic. Cleaner Waste Systems 3. Elsevier: 100022. [CrossRef]
- Holgersson, Stellan, Britt Marie Steenari, Max Björkman, and Klas Cullbrand. 2018. Analysis of the metal content of small-size Waste Electric and Electronic Equipment (WEEE) printed circuit boards—part 1: Internet routers, mobile phones and smartphones. Resources, Conservation and Recycling 133. Elsevier B.V.: 300–308. [CrossRef]
- Nieberl, Martin, Andreas Hornung, Marcin Sajdak, Artur J. Majewski, and Miloud Ouadi. 2023. Application and recycling of tantalum from waste electric and electronic equipment–A review. Resources, Conservation and Recycling 190: 106866. [CrossRef]
- Sahan, Merve, Mehmet Ali Kucuker, Burak Demirel, Kerstin Kuchta, and Andrew Hursthouse. 2019. Determination of metal content of waste mobile phones and estimation of their recovery potential in Turkey. International Journal of Environmental Research and Public Health 16. [CrossRef]
- Liu, Weitong, Patrick Ford, Hugo Uvegi, Fernanda Margarido, Eduardo Santos, Paulo Ferrão, and Elsa Olivetti. 2019. Economics of materials in mobile phone preprocessing, focus on non-printed circuit board materials. Waste Management 87. Elsevier Ltd: 78–85. [CrossRef]
- Andooz, Amirhossein, Mohammad Eqbalpour, Elaheh Kowsari, Seeram Ramakrishna, and Zahra Ansari Cheshmeh. 2022. A comprehensive review on pyrolysis of E-waste and its sustainability. Journal of Cleaner Production 333. Elsevier Ltd: 130191. [CrossRef]
- Cayumil, R., R. Khanna, R. Rajarao, P. S. Mukherjee, and V. Sahajwalla. 2016. Concentration of precious metals during their recovery from electronic waste. Waste Management 57. Elsevier Ltd: 121–130. [CrossRef]
- Alim, Md Abdul, M. Z. Abdullah, M. S.Abdul Aziz, and R. Kamarudin. 2021. Die attachment, wire bonding, and encapsulation process in LED packaging: A review. Sensors and Actuators, A: Physical 329. Elsevier B.V. [CrossRef]
- Chen, Kuan Jen, Fei Yi Hung, and Chia Yun Chang. 2019. A study of the sulfidation behavior on palladium-coated copper wire with a flash-gold layer (Pca) after wire bonding. Electronics (Switzerland) 8. [CrossRef]
- Xia, Liu, Ya Liu, and Zhenming Xu. 2024. Simultaneous utilization of copper and non-metals from waste integrated circuits for precious metal melting capture and organics thermal detoxification. Journal of Hazardous Materials 479. Elsevier B.V.: 135689. [CrossRef]
- An, Bin, Hongliang Zhou, Jun Cao, Pingmei Ming, John Persic, Jingguang Yao, and Andong Chang. 2023. A Review of Silver Wire Bonding Techniques. Micromachines 14. [CrossRef]
- Muß, D., and R. Koch. 2023. Bonding wire characterization using non-destructive X-ray imaging. Microelectronics Reliability 148. [CrossRef]
- Akcil, Ata, Ceren Erust, Chandra Sekhar Gahan, Mehmet Ozgun, Merve Sahin, and Aysenur Tuncuk. 2015. Precious metal recovery from waste printed circuit boards using cyanide and non-cyanide lixiviants – A review. Waste Management 45: 258–271. [CrossRef]
- Sideris, Konstantinos M., Dimitrios Fragoulis, Vassilis N. Stathopoulos, and Panagiotis Sinioros. 2023. Multi-Layer Ceramic Capacitors in Lighting Equipment: Presence and Characterisation of Rare Earth Elements and Precious Metals. Recycling 8: 97. [CrossRef]
- Sideris, Konstantinos M., Ioannis Katsiris, Dimitrios Fragkoulis, Vassilis N. Stathopoulos, and Panagiotis Sinioros. 2024. Waste SMD LEDs from End-of-Life Residential LED Lamps: Presence and Characterisation of Rare Earth Elements and Precious Metals as a Function of Correlated Colour Temperature. Recycling 9. [CrossRef]
- Oke, Emmanuel A., and Herman Potgieter. 2024. Discarded e-waste/printed circuit boards: a review of their recent methods of disassembly, sorting and environmental implications. Journal of Material Cycles and Waste Management 26: 1277–1293. [CrossRef]
- Li, Huan, Jacques Eksteen, and Elsayed Oraby. 2018. Hydrometallurgical recovery of metals from waste printed circuit boards (WPCBs): Current status and perspectives – A review. Resources, Conservation and Recycling 139. Elsevier: 122–139. [CrossRef]
- Lu, Yan, and Zhenming Xu. 2016. Precious metals recovery from waste printed circuit boards: A review for current status and perspective. Resources, Conservation and Recycling 113. Elsevier B.V.: 28–39. [CrossRef]
- Debnath, Biswajit, Priyankar Roychowdhury, and Rayan Kundu. 2016. Electronic Components (EC) Reuse and Recycling – A New Approach towards WEEE Management. Procedia Environmental Sciences 35. The Author(s): 656–668. [CrossRef]
- Martinez-Ballesteros, Guadalupe, Jesus Leobardo Valenzuela-García, Agustin Gómez-Alvarez, Martin Antonio Encinas-Romero, Flerida Adriana Mejía-Zamudio, Aaron de Jesús Rosas-Durazo, and Roberto Valenzuela-Frisby. 2021. Recovery of ag, au, and pt from printed circuit boards by pressure leaching. Recycling 6: 1–13. [CrossRef]
- Fazari, James, Md Zakir Hossain, and Paul Charpentier. 2024. A review on metal extraction from waste printed circuit boards (wPCBs). Journal of Materials Science 59: 12257–12284. [CrossRef]
- Kaya, Muammer. 2016. Recovery of metals and nonmetals from electronic waste by physical and chemical recycling processes. Waste Management 57: 64–90. [CrossRef]
- D’Adamo, Idiano, Paolo Rosa, and Sergio Terzi. 2016. Challenges in waste electrical and electronic equipment management: A profitability assessment in three European countries. Sustainability (Switzerland). [CrossRef]
- Hadi, Pejman, Meng Xu, Carol S.K. Lin, Chi Wai Hui, and Gordon McKay. 2015. Waste printed circuit board recycling techniques and product utilization. Journal of Hazardous Materials 283: 234–243. [CrossRef]
- Anshu Priya, and Subrata Hait. 2018. Comprehensive characterization of printed circuit boards of various end-of-life electrical and electronic equipment for beneficiation investigation. Waste Management 75. Elsevier Ltd: 103–123. [CrossRef]
- Kumari, Anjan, Manis Kumar Jha, Jae Chun Lee, and Rajendra Prasad Singh. 2016. Clean process for recovery of metals and recycling of acid from the leach liquor of PCBs. Journal of Cleaner Production 112. Elsevier Ltd: 4826–4834. [CrossRef]
- Szalatkiewicz, Jakub. 2016. Metals recovery from artificial ore in case of printed circuit boards, using plasmatron plasma reactor. Materials 9. [CrossRef]
- Oliveira, Juliana S.S., Ronald R. Hacha, Felipe S. D’almeida, Caroline A. Almeida, Francisco J. Moura, Eduardo A. Brocchi, and Rodrigo F.M. Souza. 2021. Electronic waste low-temperature processing: An alternative thermochemical pretreatment to improve component separation. Materials 14. [CrossRef]
- Paola, Maria. 2011. Recycling of Printed Circuit Boards. Integrated Waste Management - Volume II. [CrossRef]
- Cesaro, Alessandra, Michela Gallo, Luca Moreschi, and Adriana Del Borghi. 2024. The hydrometallurgical recovery of critical and valuable elements from WEEE shredding dust: Process effectiveness in a life cycle perspective. Resources, Conservation and Recycling 206: 107609. [CrossRef]
- Silva, Leandro H.de S., Agostinho A.F. Júnior, George O.A. Azevedo, Sergio C. Oliveira, and Bruno J.T. Fernandes. 2021. Estimating recycling return of integrated circuits using computer vision on printed circuit boards. Applied Sciences (Switzerland) 11. [CrossRef]
- Zhao, Wenting, Junqing Xu, Wenlei Fei, Ziang Liu, Wenzhi He, and Guangming Li. 2023. The reuse of electronic components from waste printed circuit boards: a critical review. Environmental Science: Advances 2: 196–214. [CrossRef]
- Xia, Dong, Carmen Lee, Nicolas M. Charpentier, Yuemin Deng, Qingyu Yan, and Jean Christophe P. Gabriel. 2024. Drivers and Pathways for the Recovery of Critical Metals from Waste-Printed Circuit Boards. Advanced Science 2309635: 1–27. [CrossRef]
- Monneron-Enaud, Benjamin, Oliver Wiche, and Michael Schlömann. 2020. Biodismantling, a Novel Application of Bioleaching in Recycling of Electronic Wastes. Recycling 5: 22. [CrossRef]
- Wu, Changfa, Abhishek Kumar Awasthi, Wenqing Qin, Wei Liu, and Congren Yang. 2022. Recycling value materials from waste PCBs focus on electronic components: Technologies, obstruction and prospects. Journal of Environmental Chemical Engineering 10. Elsevier Ltd: 108516. [CrossRef]
- Hadi, Pejman, Chao Ning, Weiyi Ouyang, Meng Xu, Carol S.K. Lin, and Gordon McKay. 2015. Toward environmentally-benign utilization of nonmetallic fraction of waste printed circuit boards as modifier and precursor. Waste Management 35: 236–246. [CrossRef]
- Hao, Juanjuan, Yishu Wang, Yufeng Wu, and Fu Guo. 2020. Metal recovery from waste printed circuit boards: A review for current status and perspectives. Resources, Conservation and Recycling 157. Elsevier: 104787. [CrossRef]
- Maurice, Ange A., Khang Ngoc Dinh, Nicolas M. Charpentier, Andrea Brambilla, and Jean Christophe P. Gabriel. 2021. Dismantling of printed circuit boards enabling electronic components sorting and their subsequent treatment open improved elemental sustainability opportunities. Sustainability (Switzerland) 13. [CrossRef]
- Huang, Chien Ming, Jose A. Romero, Michael Osterman, Diganta Das, and Michael Pecht. 2019. Life cycle trends of electronic materials, processes and components. Microelectronics Reliability 99. Elsevier: 262–276. [CrossRef]
- Mori de Oliveira, Camila, Rossana Bellopede, Alice Tori, and Paola Marini. 2022. Study of Metal Recovery from Printed Circuit Boards by Physical-Mechanical Treatment Processes. In International Conference on Raw Materials and Circular Economy, 121. Basel Switzerland: MDPI. [CrossRef]
- Canal Marques, André, José-María Cabrera, and Célia de Fraga Malfatti. 2013. Printed circuit boards: A review on the perspective of sustainability. Journal of Environmental Management 131: 298–306. [CrossRef]
- Agrawal, Munmun, Randhir Singh, Milisav Ranitović, Zeljko Kamberovic, Christian Ekberg, and Kamalesh K. Singh. 2021. Global market trends of tantalum and recycling methods from Waste Tantalum Capacitors: A review. Sustainable Materials and Technologies 29: e00323. [CrossRef]
- Yin, Yilong, and Yi Yang. 2025. Sustainable Transition of the Global Semiconductor Industry : Challenges, Strategies, and Future Directions: 1–25.
- Delfini, Massimo, Mauro Ferrini, Andrea Manni, Paolo Massacci, Luigi Piga, and Antonio Scoppettuolo. 2011. Optimization of Precious Metal Recovery from Waste Electrical and Electronic Equipment Boards. Journal of Environmental Protection 02: 675–682. [CrossRef]
- Jung, Moonchul, Kyoungkeun Yoo, and Richard Diaz Alorro. 2017. Dismantling of electric and electronic components from waste printed circuit boards by hydrochloric acid leaching with stannic ions. Materials Transactions 58: 1076–1080. [CrossRef]
- Charles, Rhys G., Peter Douglas, Mark Dowling, Gareth Liversage, and Matthew L. Davies. 2020. Towards Increased Recovery of Critical Raw Materials from WEEE– evaluation of CRMs at a component level and pre-processing methods for interface optimisation with recovery processes. Resources, Conservation and Recycling 161. Elsevier: 104923. [CrossRef]
- Vermeşan, Horaţiu, Ancuţa Elena Elena Elena Elena Ancuța-Elena Tiuc, Marius Purcar, Horațiu Vermeșan, Ancuţa Elena Elena Elena Elena Ancuța-Elena Tiuc, Marius Purcar, Horaţiu Vermeşan, Ancuţa Elena Elena Elena Elena Ancuța-Elena Tiuc, and Marius Purcar. 2020. Advanced recovery techniques for waste materials from IT and telecommunication equipment printed circuit boards. Sustainability (Switzerland) 12: 1–23. [CrossRef]
- Panda, Rekha, Om Shankar Dinkar, Archana Kumari, Rajesh Gupta, Manis Kumar Jha, and Devendra Deo Pathak. 2021. Hydrometallurgical processing of waste integrated circuits (ICs) to recover Ag and generate mix concentrate of Au, Pd and Pt. Journal of Industrial and Engineering Chemistry 93. The Korean Society of Industrial and Engineering Chemistry: 315–321. [CrossRef]
- Sheel, Anvita, and Deepak Pant. 2018. Recovery of gold from electronic waste using chemical assisted microbial biosorption (hybrid) technique. Bioresource Technology 247. Elsevier: 1189–1192. [CrossRef]
- Liu, Ya, Kuo Li, Jie Guo, and Zhenming Xu. 2018. Impact of the operating conditions on the derived products and the reaction mechanism in vacuum pyrolysis treatment of the organic material in waste integrated circuits. Journal of Cleaner Production 197. Elsevier Ltd: 1488–1497. [CrossRef]
- Datta, Madhav. 2020. Manufacturing processes for fabrication of flip-chip micro-bumps used in microelectronic packaging: An overview. Journal of Micromanufacturing 3: 69–83. [CrossRef]
- Qazi, Javaid, and Masahai Ikeda. 2019. Failure Analysis of Capacitors and Inductors. Microelectronics Failure Analysis: 587–602. [CrossRef]
- Pina, Carmelo, Daniel Elduque, Patricia Gómez, Judith Sarasa, and Carlos Javierre. 2021. Influence of the Material Composition SMD Diodes on Their Environmental Impact. Electronics 10: 1033. [CrossRef]
- Niu, Bo, and Zhenming Xu. 2018. From Waste Metallized Film Capacitors to Valuable Materials: Hexagonal Flake-Like Micron Zinc Powder, Copper-Iron Electrodes, and an Energy Resource. ACS Sustainable Chemistry and Engineering 6: 12281–12290. [CrossRef]
- Niu, Bo, Zhenyang Chen, and Zhenming Xu. 2017. Method for recycling tantalum from waste tantalum capacitors by chloride metallurgy. ACS Sustainable Chemistry and Engineering 5: 1376–1381. [CrossRef]
- Niu, Bo, Zhenyang Chen, and Zhenming Xu. 2017. Application of pyrolysis to recycling organics from waste tantalum capacitors. Journal of Hazardous Materials 335: 39–46. [CrossRef]
- Niu, Bo, Zhenyang Chen, and Zhenming Xu. 2017. Recovery of Valuable Materials from Waste Tantalum Capacitors by Vacuum Pyrolysis Combined with Mechanical-Physical Separation. ACS Sustainable Chemistry and Engineering 5: 2639–2647. [CrossRef]
- Chen, Zhenyang, Bo Niu, Lingen Zhang, and Zhenming Xu. 2018. Vacuum pyrolysis characteristics and parameter optimization of recycling organic materials from waste tantalum capacitors. Journal of Hazardous Materials 342. Elsevier B.V.: 192–200. [CrossRef]
- Sikander, Asma, Steven Kelly, Kerstin Kuchta, Anika Sievers, Thomas Willner, and Andrew S. Hursthouse. 2022. Chemical and Microbial Leaching of Valuable Metals from PCBs and Tantalum Capacitors of Spent Mobile Phones. International Journal of Environmental Research and Public Health 19: 10006. [CrossRef]
- Choi, B., B. Domínguez, A. D’Souza, H. Khadse, A. Kunkel, S. Nagarajan, T. Necke, et al. 2023. Sustainable recycling process for tantalum recovery from printed circuit boards. Resources, Conservation and Recycling 198: 107201. [CrossRef]
- Liu, Ya, Qingming Song, Lingen Zhang, and Zhenming Xu. 2021. Behavior of enrichment and migration path of Cu–Ag–Pd–Bi–Pb in the recovery of waste multilayer ceramic capacitors by eutectic capture of copper. Journal of Cleaner Production 287. Elsevier Ltd: 125469. [CrossRef]
- Liu, Ya, Lingen Zhang, Qingming Song, and Zhenming Xu. 2020. Recovery of palladium and silver from waste multilayer ceramic capacitors by eutectic capture process of copper and mechanism analysis. Journal of Hazardous Materials 388: 122008. [CrossRef]
- Liu, Ya, Qingming Song, Lingen Zhang, and Zhenming Xu. 2021. Separation of metals from Ni-Cu-Ag-Pd-Bi-Sn multi-metal system of e-waste by leaching and stepwise potential-controlled electrodeposition. Journal of Hazardous Materials 408. Elsevier B.V.: 124772. [CrossRef]
- Liu, Ya, Qingming Song, Lingen Zhang, and Zhenming Xu. 2021. Novel approach of in-situ nickel capture technology to recycle silver and palladium from waste nickel-rich multilayer ceramic capacitors. Journal of Cleaner Production 290: 125650. [CrossRef]
- Prabaharan, G., S. P. Barik, and B. Kumar. 2016. A hydrometallurgical process for recovering total metal values from waste monolithic ceramic capacitors. Waste Management 52. Elsevier Ltd: 302–308. [CrossRef]
- Niu, Bo, and Zhenming Xu. 2017. Application of Chloride Metallurgy and Corona Electrostatic Separation for Recycling Waste Multilayer Ceramic Capacitors. ACS Sustainable Chemistry and Engineering 5: 8390–8395. [CrossRef]
- Niu, Bo, and Zhenming Xu. 2019. Innovating e-waste recycling: From waste multi-layer ceramic capacitors to Nb–Pb codoped and ag-Pd-Sn-Ni loaded BaTiO 3 nano-photocatalyst through one-step ball milling process. Sustainable Materials and Technologies 21. Elsevier B.V.: e00101. [CrossRef]
- Panda, Rekha, Om Shankar Dinkar, Manis Kumar Jha, and Devendra Deo Pathak. 2020. Hydrometallurgical processing of waste multilayer ceramic capacitors (MLCCs) to recover silver and palladium. Hydrometallurgy 197. Elsevier: 105476. [CrossRef]
- Lee, Ching Hwa, Li Wen Tang, and Srinivasa R. Popuri. 2011. A study on the recycling of scrap integrated circuits by leaching. Waste Management and Research 29: 677–685. [CrossRef]
- Mir, Shaila, and Nikhil Dhawan. 2023. Investigation of Pyrolysis Followed by Leaching for Metal Recovery from Integrated Circuits. Jom 75. Springer US: 3467–3479. [CrossRef]
- Li, Kuo, Lingen Zhang, and Zhenming Xu. 2019. Decomposition behavior and mechanism of epoxy resin from waste integrated circuits under supercritical water condition. Journal of Hazardous Materials 374. Elsevier: 356–364. [CrossRef]
- Mizanur Rahman, S. M., Junbeum Kim, Gilles Lerondel, Youcef Bouzidi, and Laure Clerget. 2019. Value retention options in circular economy: Issues and challenges of LED lamp preprocessing. Sustainability (Switzerland) 11. [CrossRef]
- Benmamas, Lotfi, Youcef Bouzidi, Guy Houset, Komla Nomenyo, Kathy Bru, Mickael Beaulieu, Philippe Leclere, Laure Clerget, and Gilles Lerondel. 2022. Selective separation of plastic LED lamp components using electrodynamic fragmentation for material recovery. Waste Management 144: 210–220. [CrossRef]
- Wehbie, Moheddine, and Vincent Semetey. 2022. Characterization of end-of-life LED lamps: Evaluation of reuse, repair and recycling potential. Waste Management 141: 202–207. [CrossRef]
- Dzombak, Rachel, Jack Padon, Josh Salsbury, and Heather Dillon. 2017. Assessment of end-of-life design in solid-state lighting. Environmental Research Letters 12. [CrossRef]
- Zamprogno Rebello, Rafaela, Maria Tereza Weitzel Dias Carneiro Lima, Luciana Harue Yamane, and Renato Ribeiro Siman. 2020. Characterization of end-of-life LED lamps for the recovery of precious metals and rare earth elements. Resources, Conservation and Recycling 153. Elsevier: 104557. [CrossRef]
- Tuenge, Jason R., Brad Hollomon, Heather E. Dillon, and Lesley J. Snowden-Swan. 2013. Life-Cycle Assessment of Energy and Environmental Impacts of LED Lighting Products, Part 3: LED Environmental Testing. Richland, WA (United States). [CrossRef]
- Sangwan, Kuldip Singh, Vikrant Bhakar, Shilpa Naik, and Sylvi Nazareth Andrat. 2014. Life cycle assessment of incandescent, fluorescent, compact fluorescent and light emitting diode lamps in an Indian scenario. Procedia CIRP 15. Elsevier B.V.: 467–472. [CrossRef]
- Cenci, Marcelo Pilotto, Frederico Christ Dal Berto, Eduardo Luis Schneider, and Hugo Marcelo Veit. 2020. Assessment of LED lamps components and materials for a recycling perspective. Waste Management 107. Elsevier Ltd: 285–293. [CrossRef]
- Cenci, Marcelo Pilotto, Frederico Christ Dal Berto, Bianca Wurlitzer Castillo, and Hugo Marcelo Veit. 2020. Precious and critical metals from wasted LED lamps: characterization and evaluation. Environmental Technology (United Kingdom) 43: 1870–1881. [CrossRef]
- DODBIBA, Gjergj, Hiroki OSHIKAWA, Josiane PONOU, Yonggu KIM, Kazutoshi HAGA, Atsushi SHIBAYAMA, and Toyohisa FUJITA. 2019. Treatment of Spent LED Light Bulbs for Recycling of Its Components: A Combined Assessment in the Context of LCA and Cost-Benefit Analysis. Resources Processing. [CrossRef]
- Martins, Thiago R., Eduardo H. Tanabe, and Daniel A. Bertuol. 2020. Innovative method for the recycling of end-of-life LED bulbs by mechanical processing. Resources, Conservation and Recycling 161: 104875. [CrossRef]
- Balinski, Adam, Volker Recksiek, Michael Stoll, Christian Christesen, and Michael Stelter. 2022. Liberation and Separation of Valuable Components from LED Modules: Presentation of Two Innovative Approaches. Recycling 7: 26. [CrossRef]
- Mir, Shaila, and Nikhil Dhawan. 2022. A comprehensive review on the recycling of discarded printed circuit boards for resource recovery. Resources, Conservation and Recycling 178: 106027. [CrossRef]
- Panda, Rekha, Om Shankar Dinkar, Manis Kumar Jha, and Devendra Deo Pathak. 2020. Recycling of gold from waste electronic components of devices. Korean Journal of Chemical Engineering 37: 111–119. [CrossRef]
- Marwede, Max, Perrine Chancerel, Otmar Deubzer, Rafael Jordan, and F Nils. 2012. Mass Flows of Selected Target Materials in LED Products Project Introduction – Cycling Resources Embedded in Systems Containing Light-emitting Diodes ( CycLED ).
- Laurent, Alexandra. 2014. Special Issue on Rare Earths. Commodities at a glance: 48.
- Mazloum-Nejadari, A., G. Khatibi, B. Czerny, M. Lederer, J. Nicolics, and L. Weiss. 2017. Reliability of Cu wire bonds in microelectronic packages. Microelectronics Reliability 74. Elsevier Ltd: 147–154. [CrossRef]
- SHINKO. No Title.TEXAS INSTRUMENT. No Title.AZO MATERIALS. No Title.ThermoFisher SCIENTIFIC. No Title.umicore. No Title.
- Granados-Fernández, Rafael, Miguel A. Montiel, Sergio Díaz-Abad, Manuel A. Rodrigo, and Justo Lobato. 2021. Platinum recovery techniques for a circular economy. Catalysts 11. [CrossRef]
- Smith, Lucy, Taofeeq Ibn-Mohammed, S. C.Lenny Koh, and Ian M. Reaney. 2018. Life cycle assessment and environmental profile evaluations of high volumetric efficiency capacitors. Applied Energy 220: 496–513. [CrossRef]
- Bourgeois, Damien, Valentin Lacanau, Régis Mastretta, Christiane Contino-Pépin, and Daniel Meyer. 2020. A simple process for the recovery of palladium from wastes of printed circuit boards. Hydrometallurgy 191: 105241. [CrossRef]
- Andrade, Daniel Fernandes, Jeyne Pricylla Castro, José Augusto Garcia, Raquel Cardoso Machado, Edenir Rodrigues Pereira-Filho, and Dulasiri Amarasiriwardena. 2022. Analytical and reclamation technologies for identification and recycling of precious materials from waste computer and mobile phones. Chemosphere 286: 131739. https://doi.org/10.1016/j.chemosphere.2021.131739. [CrossRef]
- Birloaga, Ionela, Vasile Coman, Bernd Kopacek, and Francesco Vegliò. 2014. An advanced study on the hydrometallurgical processing of waste computer printed circuit boards to extract their valuable content of metals. Waste Management 34. Elsevier Ltd: 2581–2586. [CrossRef]
- Chen, Yao, Qianyu Qiao, Jiazhen Cao, Hexing Li, and Zhenfeng Bian. 2021. Precious metal recovery. Joule 5. Elsevier Inc.: 3097–3115. [CrossRef]
















Disclaimer/Publisher’s Note: The statements, opinions and data contained in all publications are solely those of the individual author(s) and contributor(s) and not of MDPI and/or the editor(s). MDPI and/or the editor(s) disclaim responsibility for any injury to people or property resulting from any ideas, methods, instructions or products referred to in the content. |
© 2025 by the authors. Licensee MDPI, Basel, Switzerland. This article is an open access article distributed under the terms and conditions of the Creative Commons Attribution (CC BY) license (http://creativecommons.org/licenses/by/4.0/).