Submitted:
23 July 2025
Posted:
24 July 2025
You are already at the latest version
Abstract
Keywords:
1. Introduction
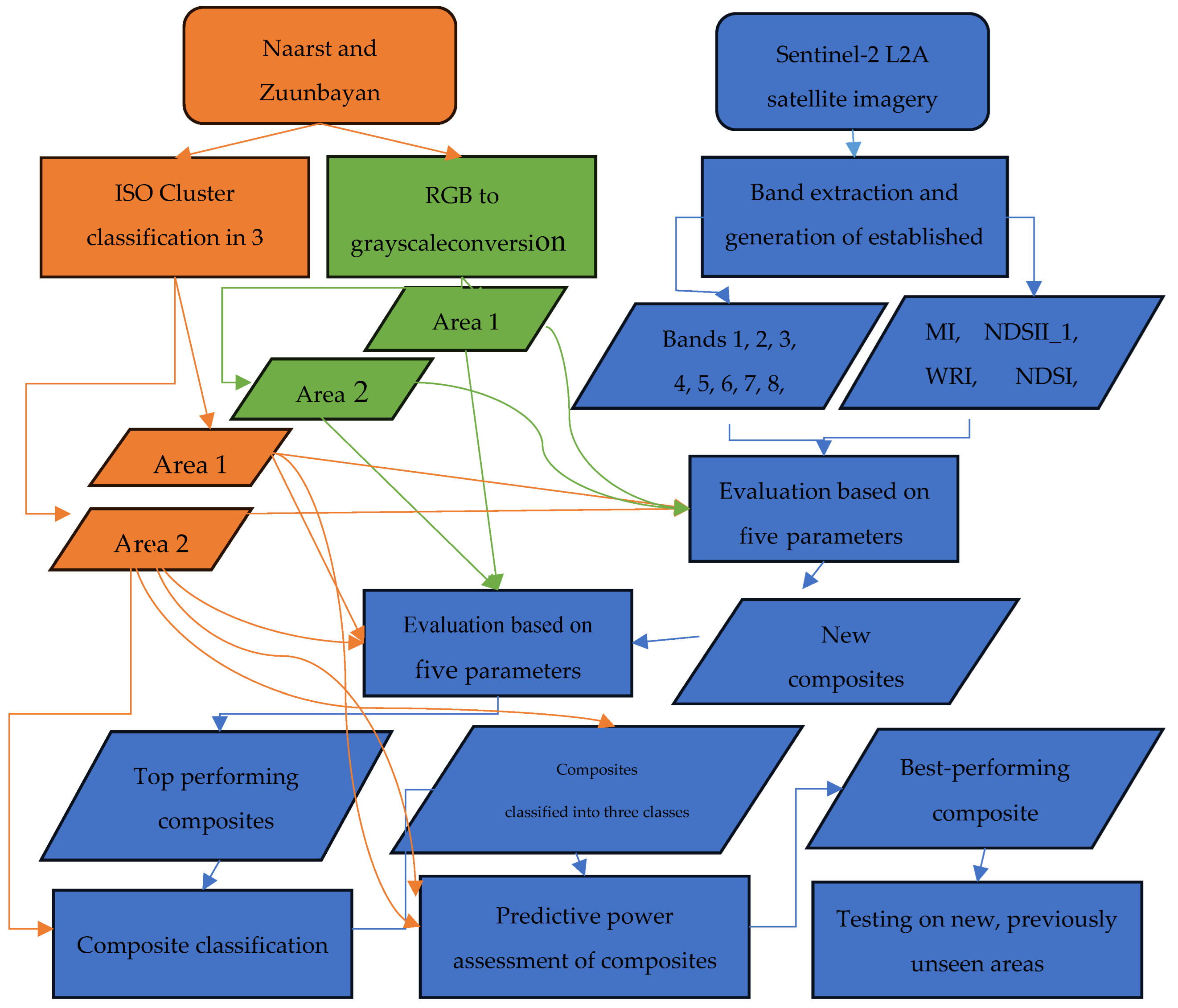
2. Materials and Methods
2.1. Test Areas
2.Organization of the Database of Anomalies and Zones
2.3. Regional Geology of Dornogovi and Areas of Interest (Naarst and Zuunbayan)
2.4. Car-Borne Gamma Spectrometer Survey
2.4. Methodology
- Luminosity Method – This approach accounts for the human eye’s varying sensitivity to different colors by computing the grayscale value as a weighted average of the R, G, and B channels:
- Arithmetic Mean Method – A simpler technique that calculates the grayscale value as the unweighted average of all three channels:where , , and are the red, green, and blue band values, respectively [17].
2.5. ISO-Cluster Classification
- Class 2 (High gamma radiation): Area 1’s class 8; Area 2’s class 9
- Class 1 (Medium/Low gamma radiation): Area 1’s class 7; Area 2’s classes 8 and 7
- Class 0 (Negligible gamma radiation): Area 1’s classes 1–6; Area 2’s classes 1–6
3. Results
3.1. Composite Index Evaluation
- 4.
- Pearson’s correlation coefficient
- 5.
- Spearman’s rank correlation coefficient
- 6.
- Two percentile based comparisons. This section may be divided by subheadings. It should provide a concise and precise description of the experimental results, their interpretation, as well as the experimental conclusions that can be drawn.
3.2. Pearson and Spearman Correlation
3.3. Percentile-Based Comparisons
3.4. Interpretation of Evaluation Results
3.5. Classification of Top-Performing Composites
- Each composite was overlaid with the ISO Cluster classification of Area 2, since Area 2 exhibits a natural gamma radiation distribution (Figure 9.).
- Three histograms were generated, each representing the distribution of composite pixel values within the polygon for one of the three heatmap classes.
- The class boundaries for the composite were chosen at the intersections of these overlaid histograms, ensuring that within each composite class the maximum number of pixels coincided with the corresponding heatmap class.
3.6. Assessment of Composite Predictive Power
- True Positive area (TP): the overlap between the predicted class polygon and the reference class polygon—i.e., the area correctly predicted.
- False Positive area (FP): the portion of the predicted class polygon that does not overlap the reference polygon—i.e., over prediction, or “commission error.”
- False Negative area (FN): the portion of the reference class polygon that does not overlap the predicted polygon—i.e., under prediction, or “omission error.”
-
Precision: (5)Precision quantifies the accuracy of predicted areas: the proportion of the predicted class area that is correct. A high precision indicates that most of the predicted region overlaps the reference.
-
Recall: R (6)Recall measures completeness: the proportion of the reference class area that was correctly predicted. A high recall means that most of the true class area was captured, indicating few omissions.
-
(7)The F1 score is the harmonic mean of precision and recall, providing a single balance metric between over prediction and under prediction.
-
Overall Accuracy: (8)Overall Accuracy (OA) is defined as the ratio of the sum of true positive areas across all classes to the total area of all cases across all classes. This metric provides a general measure of classification performance, where a value of 1 indicates perfect agreement between the predicted and reference data.
3.7. Validation at Other Explored Areas
4. Discussion
4.1. Climatological Limitations
5. Conclusions
Author Contributions
Funding
Data Availability Statement
Acknowledgments
Conflicts of Interest
References
- Uranium in Mongolia - World Nuclear Association Available online: https://world-nuclear.org/information-library/country-profiles/countries-g-n/mongolia (accessed on 17 July 2025).
- Altankhuyag, D.; Baatartsogt, B. Uranium Deposits. In Mineral Resources of Mongolia; Gerel, O., Pirajno, F., Batkhishig, B., Dostal, J., Eds.; Springer: Singapore, 2021; pp. 387–425 ISBN 978-981-15-5943-3.
- Mirnov, B.Y. Uranium of Mongolia; V.S.Popov translator for English version; Centre for Russian and Central EurAsian Mineral Studies, Natural History Museum: London, United Kingdom, 2007; Vol. 102; ISBN 5-93761-078-4.
- Rutherford, N.F. Review of Uranium Potential in Mongolia; Report to Batu Mining Mongolia LLC and Gobi Coal and Energy LLC: Ulaanbaatar, 2006; p. 99;
- Badarch, G.; Dickson Cunningham, W.; Windley, B.F. A New Terrane Subdivision for Mongolia: Implications for the Phanerozoic Crustal Growth of Central Asia. J. Asian Earth Sci. 2002, 21, 87–110. [CrossRef]
- Ondieki, J.O.; Mito, C.O.; Kaniu, M.I. Feasibility of Mapping Radioactive Minerals in High Background Radiation Areas Using Remote Sensing Techniques. Int. J. Appl. Earth Obs. Geoinformation 2022, 107, 102700. [CrossRef]
- Saepuloh, A.; Ratnanta, I.R.; Hede, A.N.H.; Susanto, V.; Sucipta, I.G.B.E. Radioactive Remote Signatures Derived from Sentinel-2 Images and Field Verification in West Sulawesi, Indonesia. Environ. Monit. Assess. 2023, 195, 1243. [CrossRef]
- Assran, A.S.M.; El Qassas, R.A.Y.; Ahmed, M.S.Z.; Abdel-Fattah, T.A.; el Maghrapy, M.M.S.; Diab, H.I.; Othman, M.M. Delineating the Uranium Anomalous Zones Using Remote Sensing and Radiometric Data: A Case Study from Gabal Umm Tinassib Area, North Eastern Desert, Egypt. J. Umm Al-Qura Univ. Appl. Sci. 2025, 11, 259–273. [CrossRef]
- Ahmed, S.B.; Elhusseiny, A.A.; Azzazy, A.A.; El-Qassas, R.A.Y. Utilization of Airborne Geophysical Data and Remote Sensing to Identify Radioactive and Hydrothermal Alteration Zones in the East Qena Area, Central Eastern Desert, Egypt. Acta Geophys. 2025. [CrossRef]
- Basemaps—ArcGIS Pro | Documentation Available online: https://pro.arcgis.com/en/pro-app/latest/help/mapping/map-authoring/author-a-basemap.htm (accessed on 17 July 2025).
- Troitskii, U.V.; Kaldishkin, V.A.; Kormilicin, V.S.; Kaldashkina, T.V. Report on Prospecting-Exploration on Uranium in East Gobi Area for 1978-1980 (Geological Task MGSE-15); “Zarubezgeologya”, Mongolian Geological-Surveying Expedition; Ministry of Geology USSR, 1981; pp. 76–81 and 171–217;
- Trusik, A.S.; Alekseev, L.M. Geological Settings and Evaluation of Uranium Bearing Potential of East Mongolia, Geological Task MGSE-19 and VSEGEI-613 for 1979-1989; Ministry of Geology USSR: Dornod, Leningrad, Irkutsk, 1985;
- Mineral Resources of Mongolia; Gerel, O., Pirajno, F., Batkhishig, B., Dostal, J., Eds.; Modern Approaches in Solid Earth Sciences; Springer: Singapore, 2021; ISBN 978-981-15-5942-6.
- Shmelev, Y.S.; Gavrilov, Y.M.; Panev, V.; Tataurov, V.D.; Chuvilin, V.A. Results of Airborne Survey at Scale 1:200000 at Manlai Plateau; “Zarubezgeologya”, Mongolian Geological-Surveying Expedition, South Group.; Ministry of Geology USSR: Sverdlovsk, 1983;
- Vakanjac, B. Annual Report Summary 2008; Zaraiya Holdings LLC: Belgrade, 2009; p. 124;
- Radiation Solutions Inc. (2019). RS-700 Mobile Radiation Monitoring System – Product Brochure.
- Saravanan, C. Color Image to Grayscale Image Conversion. In Proceedings of the 2010 Second International Conference on Computer Engineering and Applications; March 2010; Vol. 2, pp. 196–199.
- Lemenkova, P. ISO Cluster Classifier by ArcGIS for Unsupervised Classification of the Landsat TM Image of Reykjavík. Bull. Nat. Sci. Res. 2021, 11, 29–37. [CrossRef]
- S2 Applications Available online: https://sentiwiki.copernicus.eu/web/s2-applications (accessed on 21 May 2025).
- Laonamsai, J.; Julphunthong, P.; Saprathet, T.; Kimmany, B.; Ganchanasuragit, T.; Chomcheawchan, P.; Tomun, N. Utilizing NDWI, MNDWI, SAVI, WRI, and AWEI for Estimating Erosion and Deposition in Ping River in Thailand. Hydrology 2023, 10, 70. [CrossRef]
- Dixit, A.; Goswami, A.; Jain, S. Development and Evaluation of a New “Snow Water Index (SWI)” for Accurate Snow Cover Delineation. Remote Sens. 2019, 11, 2774. [CrossRef]
- Winter, J.C.F. de; Gosling, S.D.; Potter, J. Comparing the Pearson and Spearman Correlation Coefficients Across Distributions and Sample Sizes: A Tutorial Using Simulations and Empirical Data. Psychol. Methods 2016, 21, 273–290. [CrossRef]
- Pozharski, E. Percentile-Based Spread: A More Accurate Way to Compare Crystallographic Models. Acta Crystallogr. D Biol. Crystallogr. 2010, 66, 970–978. [CrossRef]
- Tobias, O.J.; Rui Seara Image Segmentation by Histogram Thresholding Using Fuzzy Sets. IEEE Trans. Image Process. 2002, 11, 1457–1465. [CrossRef]
- Airborne and Ground Geophysics Available online: https://www.geosan.mn/airborne-and-ground-geophysics (accessed on 17 May 2025).
- Axiomex. Radiometrics: RS-500 RSX-4 Specification.
- Malakhov, D.V.; Tsychuyeva, N.Y. Calculation of the Biophysical Parameters of Vegetation in an Arid Area of South-Eastern Kazakhstan Using the Normalized Difference Moisture Index (NDMI). Cent. Asian J. Environ. Sci. Technol. Innov. 2020, 1, 189–198. [CrossRef]
- Lykhovyd, P.V.; Sharii, V.O. Normalised Difference Moisture Index in Water Stress Assessment of Maize Crops. Agrology 2024, 7, 21–26. [CrossRef]














| Area 2 | Area 1 | E | |||||||
| PC | SC | P1 | P2 | PC | SC | P1 | P2 | ||
| MI | 0.34 | 0.23 | 0.86 | 0.4 | 0.09 | 0.08 | 0.29 | 0.13 | 36.50% |
| NDSII_1 | 0.37 | 0.25 | 0.85 | 0.4 | -0.04 | -0.12 | 0.27 | 0.15 | 34.60% |
| WRI | 0.31 | 0.22 | 0.76 | 0.45 | -0.08 | -0.16 | 0.2 | 0.11 | 30.96% |
| NDSI | 0.29 | 0.2 | 0.74 | 0.41 | -0.09 | -0.17 | 0.19 | 0.1 | 28.86% |
| NDWI | 0.09 | 0.07 | 0.55 | 0.1 | -0.12 | -0.2 | 0.12 | 0.06 | 13.19% |
| B01 | 0.07 | 0.03 | 0.62 | 0.31 | 0.22 | 0.1 | 0.5 | 0.29 | 26.52% |
| B02 | 0.06 | 0.04 | 0.62 | 0.32 | 0.19 | 0.08 | 0.49 | 0.24 | 25.54% |
| B03 | 0.05 | 0.04 | 0.48 | 0.3 | 0.19 | 0.13 | 0.51 | 0.24 | 23.34% |
| B04 | 0.06 | 0.06 | 0.36 | 0.24 | 0.22 | 0.16 | 0.56 | 0.25 | 21.57% |
| B05 | 0.05 | 0.06 | 0.24 | 0.16 | 0.25 | 0.2 | 0.57 | 0.27 | 18.71% |
| B06 | 0.03 | 0.05 | 0.12 | 0.07 | 0.26 | 0.24 | 0.54 | 0.23 | 14.35% |
| B07 | 0.01 | 0.04 | 0.09 | 0.04 | 0.27 | 0.26 | 0.53 | 0.23 | 12.92% |
| B08 | -0.01 | 0.03 | 0.08 | 0.02 | 0.25 | 0.25 | 0.5 | 0.2 | 10.95% |
| B08A | -0.02 | 0.02 | 0.06 | 0.01 | 0.28 | 0.29 | 0.5 | 0.22 | 10.93% |
| B11 | -0.15 | -0.09 | 0.04 | 0 | 0.25 | 0.28 | 0.49 | 0.18 | 5.43% |
| B12 | -0.16 | -0.11 | 0.04 | 0 | 0.2 | 0.2 | 0.49 | 0.16 | 3.79% |
| Composite 1 | Composite 2 | Composite 3 | Composite 4 | Composite 5 | ||||||
| Class 2 | 0.26 | 0.35 | 0.12 | 0.19 | 0.26 | 0.33 | 0.12 | 0.21 | 0.12 | 0.21 |
| Class 1 | 0.25 | 0.26 | 0.10 | 0.12 | 0.24 | 0.26 | 0.10 | 0.12 | 0.11 | 0.12 |
| Class 0 | 0.14 | 0.25 | -0.04 | 0.10 | 0.09 | 0.24 | -0.04 | 0.10 | -0.03 | 0.11 |
| Composite 6 | Composite 7 | Composite 8 | Composite 9 | Composite 10 | ||||||
| Class 2 | -0.09 | -0.01 | -0.11 | -0.04 | 0.33 | 0.40 | 0.22 | 0.29 | -0.44 | -0.38 |
| Class 1 | -0.11 | -0.09 | -0.13 | -0.11 | 0.32 | 0.33 | 0.21 | 0.22 | -0.45 | -0.44 |
| Class 0 | -0.24 | -0.11 | -0.29 | -0.13 | 0.19 | 0.32 | 0.07 | 0.21 | -0.59 | -0.45 |
| Area 2 | Area 1 | E | ||||||||
| Formula | PC | SC | P1 | P2 | PC | SC | P1 | P2 | ||
| 1 | (B4 + B8A - B12) / (B4 + B8A + B12) | 0.39 | 0.26 | 0.89 | 0.74 | 0.17 | 0.16 | 0.38 | 0.16 | 46.58% |
| 2 | (B5 + B4 + B8A - B11 - B12) / (B4 + B5 + B8A + B11 + B12) | 0.41 | 0.28 | 0.88 | 0.71 | 0.09 | 0.02 | 0.37 | 0.19 | 44.89% |
| 3 | (B6 + B5 + B4 + B8A - B11 - B12) / (B6 + B4 + B5 + B8A + B11 + B12) | 0.41 | 0.28 | 0.89 | 0.72 | 0.08 | 0.02 | 0.35 | 0.18 | 44.88% |
| 4 | (B6 + B4 + B8A - B11 - B12) / (B4 + B6 + B8A + B11 + B12) | 0.4 | 0.27 | 0.88 | 0.72 | 0.09 | 0.04 | 0.35 | 0.17 | 44.78% |
| 5 | (B7 + B4 + B8A - B11 - B12) / (B4 + B7 + B8A + B11 + B12) | 0.4 | 0.27 | 0.88 | 0.72 | 0.09 | 0.06 | 0.35 | 0.16 | 44.74% |
| 6 | (B4 + B8A - B11 - B12) / (B4 + B8A + B11 + B12) | 0.41 | 0.27 | 0.88 | 0.7 | 0.1 | 0.05 | 0.37 | 0.18 | 44.72% |
| 7 | (B04 - B12) / (B04 + B12) | 0.4 | 0.26 | 0.88 | 0.68 | 0.08 | 0 | 0.39 | 0.19 | 43.85% |
| 8 | (B3 + B6 + B5 + B4 + B8A - B11 - B12) / (B3 + B6 + B4 + B5 + B8A + B11 + B12) | 0.41 | 0.29 | 0.85 | 0.66 | 0.05 | -0.02 | 0.33 | 0.17 | 42.72% |
| 9 | (B3 + B5 + B4 + B8A - B11 - B12) / (B3 + B4 + B5 + B8A + B11 + B12) | 0.41 | 0.29 | 0.84 | 0.64 | 0.05 | -0.03 | 0.33 | 0.17 | 42.01% |
| 10 | (B4 - B11 - B12) / (B4 + B11 + B12) | 0.4 | 0.26 | 0.87 | 0.63 | 0.01 | -0.08 | 0.34 | 0.18 | 41.18% |
| 11 | (B4 + B8A - B11) / (B4 + B8A + B11) | 0.4 | 0.28 | 0.86 | 0.65 | 0.01 | -0.07 | 0.29 | 0.16 | 41.08% |
| 12 | (B3 + B4 + B8A - B11 - B12) / (B4 + B3 + B8A + B11 + B12) | 0.4 | 0.28 | 0.82 | 0.61 | 0.04 | -0.03 | 0.33 | 0.16 | 40.80% |
| 13 | (B4 + B8 - B11) / (B4 + B8 + B11) | 0.38 | 0.26 | 0.86 | 0.62 | -0.02 | -0.09 | 0.26 | 0.14 | 39.15% |
| 14 | (B2 + B4 + B8A - B11 - B12) / (B4 + B2 + B8A + B11 + B12) | 0.38 | 0.27 | 0.8 | 0.57 | 0.02 | -0.06 | 0.3 | 0.15 | 38.71% |
| 15 | (B1 + B4 + B8A - B11 - B12) / (B4 + B1 + B8A + B11 + B12) | 0.39 | 0.28 | 0.8 | 0.56 | 0.03 | -0.04 | 0.29 | 0.15 | 38.60% |
| 16 | (B1 + B4 - B11 - B12) / (B4 + B1 + B11 + B12) | 0.35 | 0.25 | 0.76 | 0.47 | -0.05 | -0.14 | 0.24 | 0.13 | 33.15% |
| Area 1 | Area 2 | G | ||||||||
| P | R | F1 | OA | P | R | F1 | OA | |||
| Composite 1 | Class 2 | 0.72 | 0.63 | 0.67 | 0.75 | 0.26 | 0.03 | 0.06 | 0.77 | 5.84 |
| Class 1 | 0.52 | 0.15 | 0.23 | 0.07 | 0.02 | 0.03 | ||||
| Class 0 | 0.77 | 0.96 | 0.86 | 0.81 | 0.95 | 0.87 | ||||
| Composite 2 | Class 2 | 0.70 | 0.58 | 0.63 | 0.75 | 0.40 | 0.02 | 0.05 | 0.80 | 5.92 |
| Class 1 | 0.50 | 0.15 | 0.24 | 0.01 | 0.00 | 0.00 | ||||
| Class 0 | 0.77 | 0.96 | 0.86 | 0.81 | 0.98 | 0.89 | ||||
| Composite 3 | Class 2 | 0.72 | 0.58 | 0.64 | 0.75 | 0.35 | 0.02 | 0.04 | 0.79 | 5.88 |
| Class 1 | 0.50 | 0.16 | 0.24 | 0.01 | 0.00 | 0.00 | ||||
| Class 0 | 0.77 | 0.96 | 0.86 | 0.81 | 0.98 | 0.89 | ||||
| Composite 4 | Class 2 | 0.71 | 0.59 | 0.64 | 0.75 | 0.28 | 0.02 | 0.05 | 0.79 | 5.74 |
| Class 1 | 0.50 | 0.16 | 0.24 | 0.02 | 0.00 | 0.01 | ||||
| Class 0 | 0.77 | 0.96 | 0.86 | 0.81 | 0.98 | 0.88 | ||||
| Composite 5 | Class 2 | 0.70 | 0.61 | 0.65 | 0.75 | 0.25 | 0.03 | 0.05 | 0.79 | 5.70 |
| Class 1 | 0.51 | 0.14 | 0.22 | 0.03 | 0.00 | 0.01 | ||||
| Class 0 | 0.77 | 0.96 | 0.86 | 0.81 | 0.98 | 0.88 | ||||
| Composite 6 | Class 2 | 0.69 | 0.58 | 0.63 | 0.75 | 0.32 | 0.03 | 0.05 | 0.79 | 5.77 |
| Class 1 | 0.50 | 0.15 | 0.23 | 0.02 | 0.00 | 0.01 | ||||
| Class 0 | 0.77 | 0.96 | 0.86 | 0.81 | 0.98 | 0.89 | ||||
| Composite 7 | Class 2 | 0.69 | 0.54 | 0.60 | 0.75 | 0.57 | 0.03 | 0.06 | 0.80 | 6.09 |
| Class 1 | 0.50 | 0.14 | 0.22 | 0.02 | 0.00 | 0.00 | ||||
| Class 0 | 0.77 | 0.96 | 0.86 | 0.81 | 0.99 | 0.89 | ||||
| Composite 8 | Class 2 | 0.67 | 0.53 | 0.59 | 0.75 | 0.34 | 0.03 | 0.06 | 0.79 | 5.61 |
| Class 1 | 0.48 | 0.15 | 0.22 | 0.01 | 0.00 | 0.00 | ||||
| Class 0 | 0.77 | 0.96 | 0.86 | 0.81 | 0.98 | 0.88 | ||||
| Composite 9 | Class 2 | 0.65 | 0.51 | 0.57 | 0.75 | 0.37 | 0.03 | 0.06 | 0.79 | 5.58 |
| Class 1 | 0.49 | 0.14 | 0.22 | 0.01 | 0.00 | 0.00 | ||||
| Class 0 | 0.77 | 0.96 | 0.85 | 0.81 | 0.98 | 0.88 | ||||
| Composite 10 | Class 2 | 0.69 | 0.46 | 0.55 | 0.74 | 0.64 | 0.02 | 0.04 | 0.80 | 5.99 |
| Class 1 | 0.47 | 0.16 | 0.24 | 0.01 | 0.00 | 0.00 | ||||
| Class 0 | 0.77 | 0.96 | 0.85 | 0.81 | 0.99 | 0.89 | ||||
| Acquisition day | 2021-06-10 | 2023-08-19 | 2024-06-04 | 2024-09-14 | 2024-08-23 | 2024-03-11 | 2024-11-06 |
| Cloud cover (%) | 0.00% | 0.00% | 65.69% | 0.06% | 2.34% | 0.24% | 0.00% |
| Vegetation cover (%) | 0.00% | 0.03% | 0.00% | 0.71% | 3.00% | 0.00% | 0.00% |
| Snow & Ice (%) | 0.00% | 0.00% | 0.00% | 0.00% | 0.00% | 26.13% | 0.00% |
| Mean water vapor (g/cm²) | 0.58 | 0.97 | 1.42 | 0.63 | 2.51 | 0.26 | 0.45 |
| Rain on acquisition day (mm) | - | - | 26 mm | - | - | - | - |
| Rain in prior days (mm) | 01.06. - 1 mm | 10.08. - 0.4 mm | - | 12.09. - 21 mm | 22.08. - 11 mm | - | 20.10. - 3 mm |
| Temp °C (mean/min/max) | 26.0 / 14.5 / 32.2 | 24.4 / 11.4 / 30.5 | 21.0 / 16.0 / 30.8 | 9.7 / 2.1 / 15.0 | 22.3 / 16.8 / 27.8 | -5.5 / -13.9 / 0.4 | 0.2 / -5.6 / 7.6 |
| Verdict | Usable | Usable | Unusable (heavy rain & clouds) | Unusable (residual moisture) | Unusable (residual moisture) | Unusable (snow & ice) | Unusable (freeze-thaw moisture) |
Disclaimer/Publisher’s Note: The statements, opinions and data contained in all publications are solely those of the individual author(s) and contributor(s) and not of MDPI and/or the editor(s). MDPI and/or the editor(s) disclaim responsibility for any injury to people or property resulting from any ideas, methods, instructions or products referred to in the content. |
© 2025 by the authors. Licensee MDPI, Basel, Switzerland. This article is an open access article distributed under the terms and conditions of the Creative Commons Attribution (CC BY) license (http://creativecommons.org/licenses/by/4.0/).