Submitted:
15 July 2025
Posted:
16 July 2025
You are already at the latest version
Abstract
Keywords:
1. Introduction
2. Literature Review
2.1. The Impact of the Organizational Environment Factor in the Performance of Construction Companies' Projects
2.2. The Impact of the Time / Delay Factor in the Performance of Construction Companies' Projects
2.3. The Impact of the Financing Factor in the Performance of Construction Companies' Projects
2.4. Measures of Performance Evaluation in the Projects of Construction Companies
3. Research Methodology
3.1. Sample and Data Collection
3.2. Measures of Factors Affecting Performance

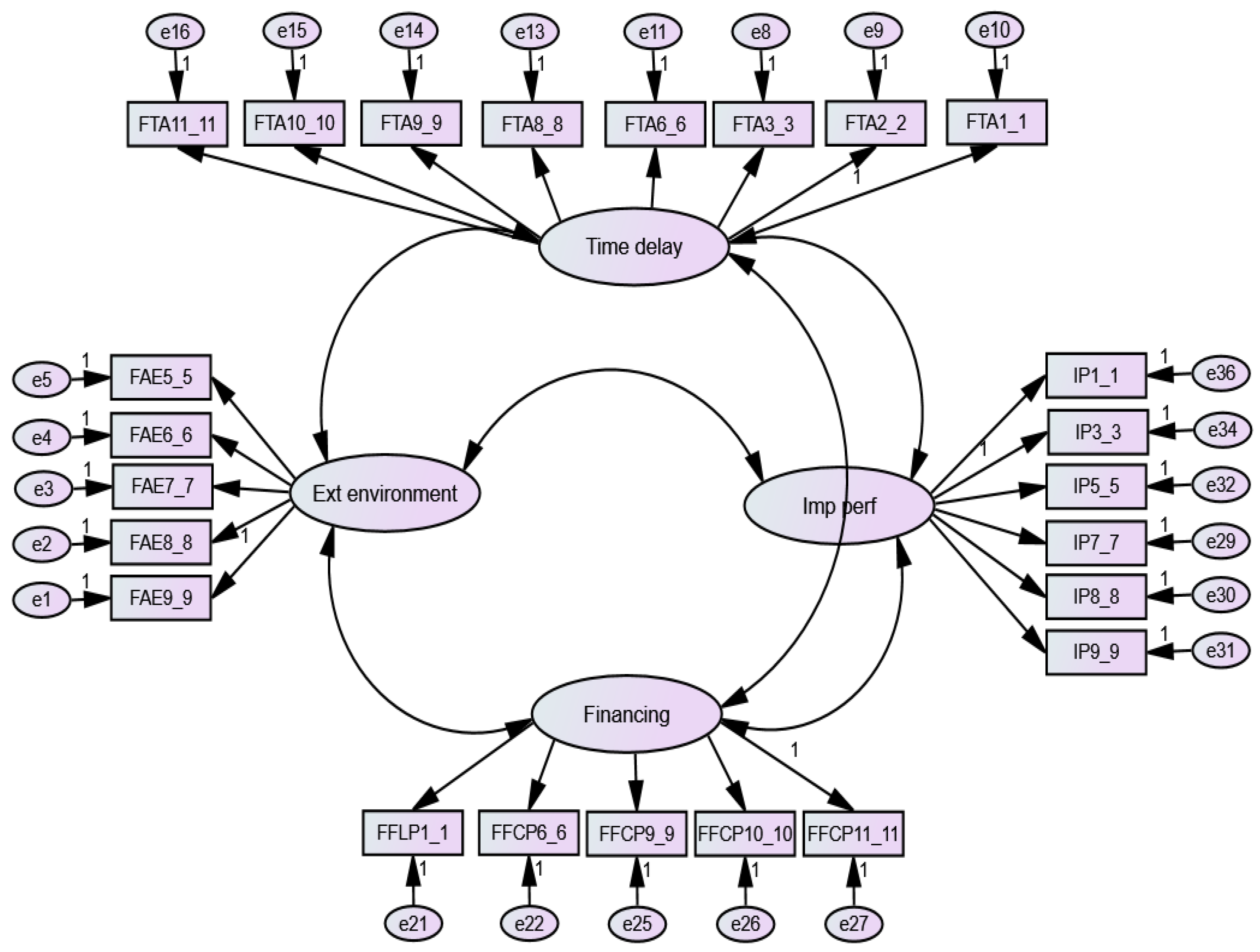
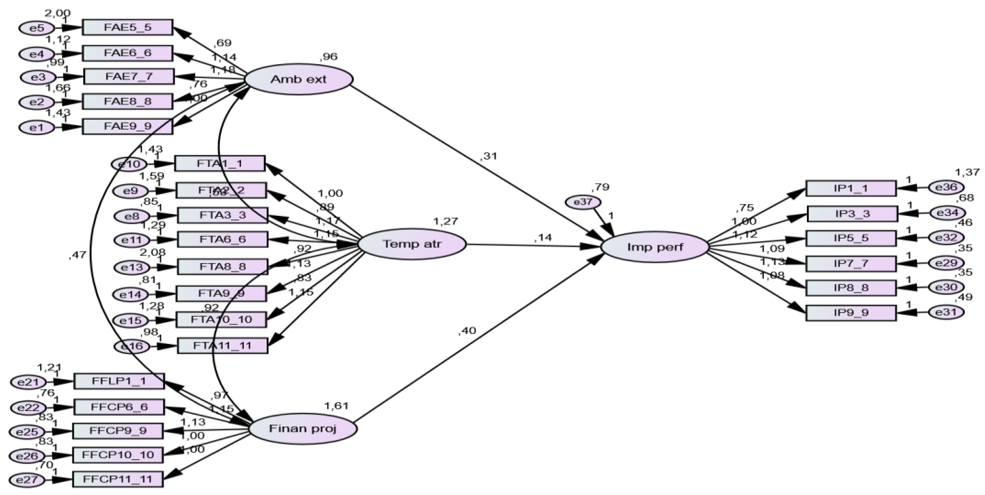
4. Data Analysis
5. Conclusions
Appendix A
| Factor and scales | Factor 1 | Factor 2 | Factor 3 | Factor 4 |
| Time / delay factor - (KaiserMeyer-Olkin KMO: 0,899 ; Cronbachα: 0,917) | ||||
| FTA1_1 | 0,712 | |||
| FTA2_2 | 0,660 | |||
| FTA3_3 | 0,839 | |||
| FTA4_4 | 0,854 | |||
| FTA5_5 | 0,758 | |||
| FTA6_6 | 0,817 | |||
| FTA7_7 | 0,528 | |||
| FTA8_8 | 0,623 | |||
| FTA9_9 | 0,824 | |||
| FTA10_10 | 0,664 | |||
| FTA11_11 | 0,809 | |||
| Financing factor - (KaiserMeyer-Olkin KMO: 0,924 ; Cronbachα: 0,956) | ||||
| FFLP1_1 | 0,825 | |||
| FFLP2_2 | 0,830 | |||
| FFLP3_3 | 0,680 | |||
| FFPL4_4 | 0,812 | |||
| FFCP5_5 | 0,881 | |||
| FFCP6_6 | 0,887 | |||
| FFCP7_7 | 0,916 | |||
| FFCP8_8 | 0,890 | |||
| FFCP9_9 | 0,823 | |||
| FFCP10_10 | 0,803 | |||
| FFCP11_11 | 0,840 | |||
| Impact on performance - (KaiserMeyer-Olkin KMO: 0,906 ; Cronbachα: 0,957) | ||||
| IP1_1 | 0,679 | |||
| IP2_2 | 0,794 | |||
| IP3_3 | 0,889 | |||
| IP4_4 | 0,896 | |||
| IP5_5 | 0,904 | |||
| IP6_6 | 0,919 | |||
| IP7_7 | 0,914 | |||
| IP8_8 | 0,900 | |||
| IP9_9 | 0,877 | |||
| External environment factor - (KaiserMeyer-Olkin KMO: 0,753 ; Cronbachα: 0,733) | ||||
| FAE5_5 | 0,549 | |||
| FAE6_6 | 0,795 | |||
| FAE7_7 | 0,825 | |||
| FAE8_8 | 0,571 | |||
| FAE9_9 | 0,728 | |||
Appendix B
| Variables | Factor Loading | α | FC | AVE |
| External environment factor | 0,733 | 0,896 | 0,508 | |
| FAE5 | 0,629 | |||
| FAE6 | 0,725 | |||
| FAE7 | 0,758 | |||
| FAE8 | 0,800 | |||
| FAE9 | 0,634 | |||
| Time / delay factor | 0,890 | 0,934 | 0,517 | |
| FTA1 | 0,686 | |||
| FTA2 | 0,623 | |||
| FTA3 | 0,818 | |||
| FTA6 | 0,753 | |||
| FTA8 | 0,582 | |||
| FTA9 | 0,817 | |||
| FTA10 | 0,637 | |||
| FTA11 | 0,795 | |||
| Financing factor | 0,909 | 0,949 | 0,671 | |
| FFLP1 | 0,744 | |||
| FFCP6 | 0,858 | |||
| FFCP9 | 0,843 | |||
| FFCP10 | 0,812 | |||
| FFCP11 | 0,835 | |||
| Impact on performance | 0,933 | 0,963 | 0,715 | |
| IP1 | 0,609 | |||
| IP3 | 0,823 | |||
| IP5 | 0,893 | |||
| IP9 | 0,879 | |||
| IP8 | 0,916 | |||
| IP7 | 0,911 |
References
- Abdul Rahman, I. Abdul Rahman, I., Memon, A. H., Karim, A., & Tarmizi, A. (2013). Significant factors causing cost overruns in large construction projects in Malaysia. Journal of Applied Science, 13.
- Ahsan, K. Ahsan, K., & Gunawan, I. (2010). Analysis of cost and schedule performance of international development projects. International Journal of Project Management, 28.
- Al-Gahtani, K. S. Al-Gahtani, K. S., & Mohan, S. B. (2007). Total float management for delay analysis. Cost engineering, 49.
- Arditi, D. Arditi, D., Akan, G. T., & Gurdamar, S. (1985). Cost overruns in public projects. International Journal of Project Management, 3.
- Blunch, N, Sage: (2008). Introduction to structural equation modelling using SPSS and AMOS.
- Brealey, R, AMGH: A., Myers, S. C., & Allen, F. (2018). Princípios de Finanças Corporativas-12.
- Brigham, E, Cengage Learning: , & Ehrhardt, M. (2013). Financial management: theory & practice.
- Byrne, B, Routledge: M. (2010). Structural equation modeling with AMOS: Basic concepts, applications, and programming.
- Cantarelli, C, The case of cost overruns in Dutch transport infrastructure projects: C., van Wee, B., Molin, E. J., & Flyvbjerg, B. (2012). Different cost performance: different determinants?
- Cheung, S, a web-based construction project performance monitoring system: O., Suen, H. C., & Cheung, K. K. (2004). PPMS.
- Chirkunova, E. K. Chirkunova, E. K., Kireeva, E. E., Kornilova, A. D., & Pschenichnikova, J. S. (2016). Research of instruments for financing of innovation and investment construction projects. Procedia Engineering, 153.
- Couto, J. P. Couto, J. P. (2007). Incumprimento dos prazos na construção. [Dissertação de Doutoramento].
- Creswell, J, Selection and implementation: W., Hanson, W. E., Clark Plano, V. L., & Morales, A. (2007). Qualitative research designs.
- Drucker, P, Harper Collins: F. (2009). Management cases.
- Duncan, R. B. Duncan, R. B. (1972). Characteristics of organizational environments and perceived environmental uncertainty. Administrative science quarterly.
- Elhag, T. In , & Boussabaine, A. (1999). Evaluation of construction costs and time attributes. Paper presented at the Proceedings of the 15th ARCOM Conference.
- Enshassi, A. Enshassi, A., Mohamed, S., & Abushaban, S. (2009). Factors affecting the performance of construction projects in the Gaza strip. Journal of Civil engineering and Management, 15.
- Flyvbjerg, B. Flyvbjerg, B., Skamris Holm, M. K., & Buhl, S. L. (2004). What causes cost overrun in transport infrastructure projects? Transport reviews, 24.
- Fornell, C, Algebra and statistics: , & Larcker, D. F. (1981). Structural equation models with unobservable variables and measurement error.
- Gitman, L; Pearson Higher Education AU: J., Juchau, R., & Flanagan, J. (2010). Principles of managerial finance.
- Hackethal, A, Finance & Accounting: , & Schmidt, R. H. (2004). Financing patterns: measurement concepts and empirical results: Working paper series.
- Hair, J; Pearson Education Limited: J. F., Black, W. C., Babin, B. J., & Anderson, R. E. (2014). Multivariate data analysis (Seventh, Pearson new international ed.). Harlow.
- Hansen, S, an exploratory analysis: C., & Van der Stedeb, W. A. (2004). Multiple facets of budgeting.
- Hartmann, A. Hartmann, A. (2006). The context of innovation management in construction firms. Construction Management and Economics, 24.
- Hooper, D, Guidelines for determining model fit: , Coughlan, J., & Mullen, M. (2008). Structural equation modelling.
- Inkson, C, Sage: , & Minnaert, L. (2018). Tourism management: An introduction.
- Kaming, P. F. Kaming, P. F., Olomolaiye, P. O., Holt, G. D., & Harris, F. C. (1997). Factors influencing construction time and cost overruns on high-rise projects in Indonesia. Construction Management & Economics, 15.
- A beginner's guide to structural equation modeling, Routledge Academic New York: (3ª rd ed.).
- Love, P. E. Love, P. E., Mandal, P., & Li, H. (1999). Determining the causal structure of rework influences in construction. Construction Management & Economics, 17.
- Mao, H, A field study on CREC 2nd Bureau Co: , Zhu, B., & Wang, T. a. (2013). The effect of organizational environment on engineering project cost management.
- Marôco, J, ReportNumber: (2010). Análise de equações estruturais: Fundamentos teóricos, software & aplicações.
- Mendes, C. C. Mendes, C. C. (2019). Determinantes dos Desvios Orçamentais e o Seu Impacto Na Performance das Empresas de Construção Portuguesas.
- Mendes, C, o caso dos projetos das empresas de construção portuguesas: C., Couto, J. P., Ferreira, J. V., & Mendes, E. (2021). Causas dos desvios orçamentais desfavoráveis e os seus constructos.
- Nakip, M, Techniques and Applications (with SPSS): (2003). Marketing Researches.
- O'Sullivan, M, understanding the recent transformation of the French financial system: (2007). Acting out institutional change.
- Odeck, J. Odeck, J. (2004). Cost overruns in road construction—what are their sizes and determinants? Transport Policy, 11.
- Okpala, D. C. Okpala, D. C., & Aniekwu, A. N. (1988). Causes of high costs of construction in Nigeria. Journal of construction engineering and management, 114.
- Rauch, A, An assessment of past research and suggestions for the future: , Wiklund, J., Lumpkin, G. T., & Frese, M. (2009). Entrepreneurial orientation and business performance.
- Rauh, J. D. Rauh, J. D., & Sufi, A. (2010). Capital structure and debt structure. The Review of Financial Studies, 23, 4280. [Google Scholar]
- Sakiru, O. K. Sakiru, O. K., D'Silva, J. L., Othman, J., Silong, A. D., & Busayo, A. T. (2013). Leadership styles and job satisfaction among employees in small and medium enterprises. International Journal of Business and Management, 8.
- Schmidt, R, IMFS Working Paper Series: H., & Hryckiewicz, A. (2006). Financial systems-importance, differences and convergence.
- Tabachnick, B, Allyn & Bacon/Pearson Education: G., & Fidell, L. S. (2007). Using multivariate statistics.
- Tassiopoulos, D, Juta and Company Ltd: (2011). New Tourism Ventures: An Entrepreneurial and Mangerial Approach.
- Urionabarrenetxea, S, an empirical study: , & Rodríguez Castellanos, A. (2009). Decisive factors in company financial internationalization.
- Van der Stede, W, budgetary slack creation and managerial short-term orientation: A. (2000). The relationship between two consequences of budgetary controls.
- Venkatraman, N, A comparison of approaches: , & Ramanujam, V. (1986). Measurement of business performance in strategy research.
- Westhead, P, A resource-based view: , Wright, M., & Ucbasaran, D. (2001). The internationalization of new and small firms.
- Williams, B, A five-step guide for novices: , Onsman, A., & Brown, T. (2010). Exploratory factor analysis.
- Wong, K. Wong, K., & Vimonsatit, V. (2012). A study of the factors affecting construction time in Western Australia. Scientific Research and Essays, 7, 3398. [Google Scholar]
- Worthington, I, Pearson Education: , & Britton, C. (2009). The business environment.
- Zahra, S, A review and integrative model: A., & Pearce, J. A. (1989). Boards of directors and corporate financial performance.
- A stage – by – stage factor control frame work for cost estimation of construction projects, Owners Driving Innovation International, http:/ flybjerg. Plan.aau.dk / Japaaspublish, ed. Pelf.
- Zidane, Y. J.-T. Zidane, Y. J.-T., & Andersen, B. (2018). The top 10 universal delay factors in construction projects. International Journal of Managing Projects in Business, 11.
- Zikmund, W, Western College Publishers: , Babin, B., Carr, J., & Griffin, M. (2002). Business Research Methods. South.
1 It should be noted that the higher the KMO value the better the result of the exploratory factorial analysis. |
2 The adjustment of the model presupposes evaluating the potential of the theoretical model according to the established correlations between observed variables (Marôco, 2010). |
3 When the models do not present a good adjustment to the data, it is imperative to use the Modification Index index in order to re-specify the model to improve the results, seeking consistency with the theory (Byrne, 2010; Marôco, 2010). |









|
Goodness of Fit Indices |
Suggested in Literature |
Authors |
| GFI | ≥0,90 | (Hooper, Coughlan, & Mullen, 2008; Lomax & Schumacker, 2010) |
| AGFI | ≥0,90 | (Lomax & Schumacker, 2010) |
| RMSEA | ≥0,08 | (Lomax & Schumacker, 2010) |
| NFI | ≥0,90 | (Byrne, 2010; Lomax & Schumacker, 2010) |
| TLI | ≥0,90 | (Lomax & Schumacker, 2010) |
| CFI | ≥0,90 | (Byrne, 2010) |
| PNFI | ≥0,60 | (Blunch, 2008) |
| PGFI | ≥0,60 | (Blunch, 2008). |
| Imp pef | Financing | Time del | Ext enviro | A | CR | AVE | |
| Imp Pef | 0,715 | 0,933 | 0,963 | 0,715 | |||
| Financing | 0,370 | 0,671 | 0,909 | 0,949 | 0,671 | ||
| Time delay | 0,227 | 0,412 | 0,517 | 0,890 | 0,934 | 0,517 | |
| Ext Enviro | 0,229 | 0,147 | 0,228 | 0,508 | 0,733 | 0,896 | 0,508 |
Disclaimer/Publisher’s Note: The statements, opinions and data contained in all publications are solely those of the individual author(s) and contributor(s) and not of MDPI and/or the editor(s). MDPI and/or the editor(s) disclaim responsibility for any injury to people or property resulting from any ideas, methods, instructions or products referred to in the content. |
© 2025 by the authors. Licensee MDPI, Basel, Switzerland. This article is an open access article distributed under the terms and conditions of the Creative Commons Attribution (CC BY) license (https://creativecommons.org/licenses/by/4.0/).