Submitted:
10 July 2025
Posted:
11 July 2025
You are already at the latest version
Abstract
Keywords:
Introduction
Background

| No | Reference | Year | Journals | Country | Sample Type | Sample Size | Citation | Applica- tion |
| 1 | Goossens et al. (2019) | 2019 | Midwifery | Belgium, Sweden, and Ireland | Reproductive- Aged Men | 304 | 4 | Health |
| 2 | Rodríguez-Calvillo et al. (2011) | 2011 | Health Policy | Spain and UK | General Practitioners | 486 | 31 | Health |
| 3 | Schell rt et al. (2013) | 2013 | BMC Health Services Research | Netherlands | Insurance Physicians | 42 | 08 | Health |
| 4 | Lotrean et al. (2013) | 2013 | Child: care, health and development | Romania and Netherlands | Junior High School Students | 504 | 10 | Health |
| 5 | Alamri. (2022) |
2022 | MDPI | Saudi Arabia | Postgraduate and Undergraduate student | 540 | 20 | Education |
| 6 | Ahmed et al. (2022) |
2022 | Amfiteatru Economic | Romania | Adult | 380 | 8 | Marketing |
| 7 | Yusuf et al. (2023) | 2023 | ASE | Turkey | Student | 47 | Health | |
| 8 | Jattamart and Kwangsawad (2020) | 2020 | IJA | Thailand | Undergraduate Student | 400 | 1 | Health |
Methodology
Result
| Category | Group | Frequency | Percentage |
| Gender | Women | 147 | 29.73% |
| Men | 208 | 70.27% | |
| Age (InYears) | 18 to 25 | 70 | 19.5% |
| 26 to 30 | 91 | 25.3% | |
| 31 to 35 | 75 | 20.9% | |
| 36 to 40 | 51 | 14.2% | |
| 41 to 45 | 21 | 5.85% | |
| 46 to 50 | 10 | 2.79% | |
| 51 to 55 | 19 | 5.29% | |
| 56 to 60 | 9 | 2.51% | |
| 61 to 65 | 5 | 1.39% | |
| Above 65 | 8 | 2.23% | |
| PhD | 13 | 3.66% | |
| Masters | 70 | 19.7% | |
| Bachelors | 113 | 31.8% | |
| Diploma | 54 | 15.2% | |
| Higher Secondary Certificate | 36 | 10.1% | |
| Secondary School Certificate | 12 | 3.38% | |
| No recognized academic degree | 11 | 3.1% | |
| Other degrees | 46 | 13% | |
| Marital Type | Married | 221 | 62.3% |
| Single | 134 | 37.7% | |
| Profession | Freelancing | 28 | 7.89% |
| Business | 81 | 22.8% | |
| Student | 85 | 23.9% | |
| Private job | 54 | 15.2% | |
| Public job | 55 | 15.5% | |
| Don’t work | 40 | 11.3% | |
| Other jobs | 12 | 3.38% |



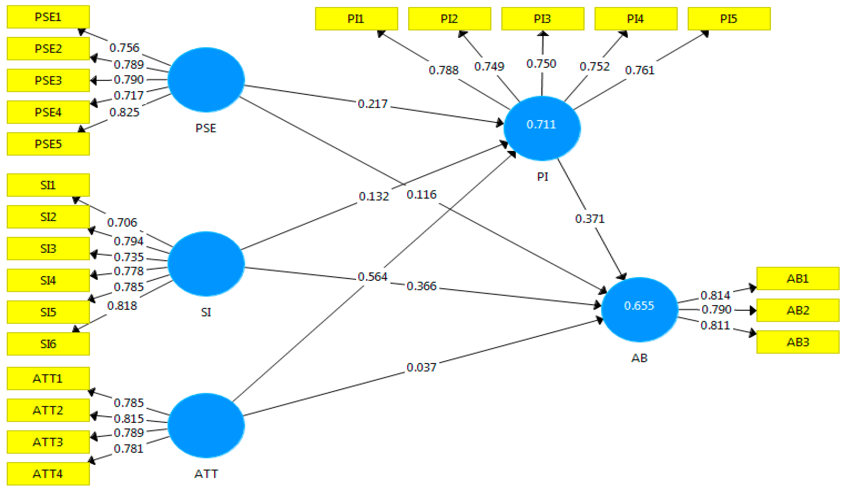
| Variables | Indicators | Factor Loadings | VIF Values | Composite Reliability (CR) | AVE Values |
| Adaption behavior | AB1 | 0.814 | 1.514 | 0.846 | 0.648 |
| AB2 | 0.790 | 1.385 | |||
| AB3 | 0.811 | 1.429 | |||
| Attitude | ATT1 | 0.785 | 1.532 | 0.871 | 0.628 |
| ATT2 | 0.815 | 1.757 | |||
| ATT3 | 0.789 | 1.615 | |||
| ATT4 | 0.781 | 1.631 | |||
| Personal Innovativeness | PI1 | 0.788 | 1.713 | 0.872 | 0.578 |
| PI2 | 0.749 | 1.644 | |||
| PI3 | 0.750 | 1.608 | |||
| PI4 | 0.752 | 1.667 | |||
| PI5 | 0.761 | 1.629 | |||
| Perceived Self Efficacy | PSE1 | 0.756 | 1.710 | 0.883 | 0.603 |
| PSE2 | 0.789 | 1.969 | |||
| PSE3 | 0.790 | 1.804 | |||
| PSE4 | 0.717 | 1.872 | |||
| PSE5 | 0.825 | 1.951 | |||
| Social Influence | SI1 | 0.706 | 1.480 | 0.897 | 0.593 |
| SI2 | 0.794 | 1.969 | |||
| SI3 | 0.735 | 1.730 | |||
| SI4 | 0.778 | 1.932 | |||
| SI5 | 0.785 | 1.964 | |||
| SI6 | 0.818 | 2.068 |
| Variables | AB | ATT | PI | PSE | SI |
| AB | 0.805 | ||||
| ATT | 0.699 | 0.793 | |||
| PI | 0.747 | 0.817 | 0.760 | ||
| PSE | 0.680 | 0.704 | 0.713 | 0.776 | |
| SI | 0.748 | 0.759 | 0.722 | 0.749 | 0.770 |
| Variables | R Square | R Square Adjusted |
| AB | 0.655 | 0.651 |
| PI | 0.711 | 0.708 |
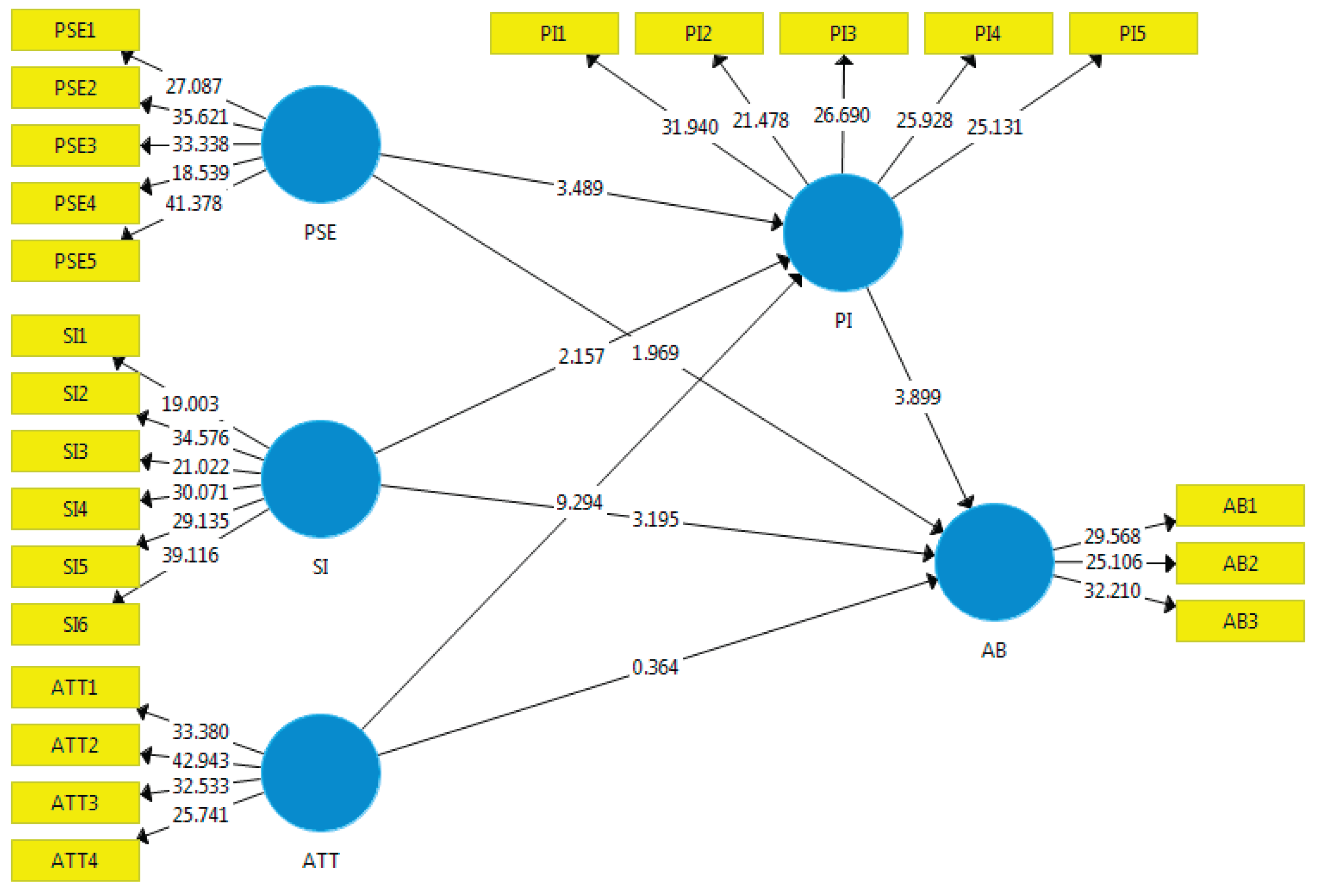
| Variables | Original Sample (O) | Sample Mean (M) | Standard Deviation (STDEV) | T Statistics (|O/STDEV|) | P Values | Decision |
| ATT -> AB | 0.037 | 0.047 | 0.101 | 0.364 | 0.716 | Not supported |
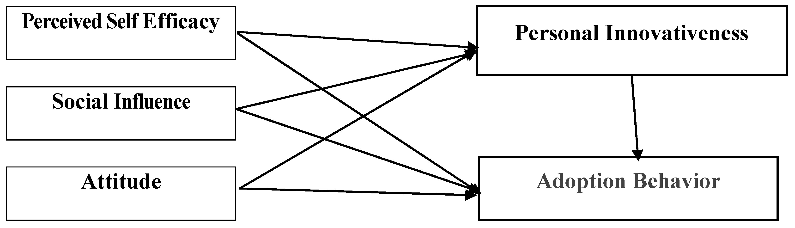
| ATT -> PI | 0.564 | 0.563 | 0.061 | 9.294 | 0.000 | Supported |
| PI -> AB | 0.371 | 0.368 | 0.095 | 3.899 | 0.000 | Supported |
| PSE -> AB | 0.116 | 0.116 | 0.059 | 1.969 | 0.050 | Supported |
| PSE -> PI | 0.217 | 0.218 | 0.062 | 3.489 | 0.001 | Supported |
| SI -> AB | 0.366 | 0.359 | 0.114 | 3.195 | 0.001 | Supported |
| SI -> PI | 0.132 | 0.133 | 0.061 | 2.157 | 0.032 | Supported |
| Relationship | Effect Size (f²) | Interpretation |
| ATT → AB | 0.001 | Very Small |
| ATT → PI | 0.419 | Large |
| PI → AB | 0.115 | Medium |
| PSE → AB | 0.014 | Very Small |
| PSE → PI | 0.065 | Small |
| SI → AB | 0.126 | Medium |
| SI → PI | 0.020 | Small |
Conclusion
Appendix A
| Variable | No | Items | Adapted from |
| Attitude | ATT1 | Using a ride-sharing service is a good idea for security purpose | Iranmaneshet al. (2017) |
| ATT2 | Using a ride-sharing service is a wise idea for security purpose | ||
| ATT3 | I like the idea of using a ride-sharing service for security purpose | ||
| ATT4 | Using a ride-sharing service is a pleasant experience for security purpose | ||
| Social Influence | SI1 | I use the ride-sharing services for security purpose, because, as persons who play a vital role in my life want me to use them. | Magotra et al. (2016) |
| SI2 | I use the ride-sharing services for security purpose, because, as my friends want me to use them. | ||
| SI3 | I use the ride-sharing services for security purpose, because, as people who are valuable to me recommend me to use them. | ||
| SI4 | I use the ride-sharing services for security purpose, because, as people who inspire me are using it. | ||
| SI5 | I use the ride-sharing services for security purpose, because, as my family members want me to use it | ||
| SI6 | I use the ride-sharing services for security purpose as other persons in my social circle want me to use them. | ||
| PerceivedSelf Efficacy | PSE1 | I feel comfortable using ride-sharing services for security purpose | Thompson etal. (2017) |
| PSE2 | Taking the necessary measures of using ride-sharing service is entirely under my control for security purpose | ||
| PSE3 | I have the resources and the knowledge to use ride-sharing services for security purpose | ||
| PSE4 | Taking the necessary measures to use a ride-sharing service is easy for security purpose | ||
| PSE5 | I can protect myself from unwanted incidents (security issues)of public transport by using a ride-sharing service | ||
| PerceivedTrust | PT1 | I feel ride-sharing service is trustworthy for security purpose | Mashal and Shuhaiber (2019) |
| PT2 | I feel ride-sharing service is reliable for security purpose | ||
| PT3 | I feel ride-sharing service is controllable for security purpose | ||
| PT4 | I feel ride-sharing service is efficient for security purpose | ||
| Personal Innovativeness | PI1 | The latest technologies allow me to work more in lesser time. | Magotra et al.(2016) |
| PI2 | I am keen to search for the latest technological developments taking place around me. | ||
| PI3 | I keep myself up with the latest technological developments which provide better results with fewer efforts. |
||
| PI4 | Other people come to me for advice on the usage and benefits of the latesttechnologies. | ||
| PI5 | In general, I am among the first in my social circle to acquire new technology whenever it appears. |
||
| AdoptionIntention | AI1 | I currently use ride-sharing services for security purpose | Zhou et al.(2020) |
| AI2 | I will recommend ride-sharing services to my friends or others for security purpose | ||
| AI3 | Ride-sharing services are my first choice when I need better safety in transport. |
References
- Islam, S.; Huda, E.; Nasrin, F. Ride-sharing Service in Bangladesh: Contemporary States and Prospects. Int. J. Bus. Manag. 2019, 14. [Google Scholar] [CrossRef]
- Cynthia, S. T. , Majumder, M., Tabassum, A., Khanom, N. N., Tuhin, R. A., & Das, A. K. (2019, September). Security concerns of ridesharing services in Bangladesh. In 2019 2nd International Conference on Applied Information Technology and Innovation (ICAITI) (pp. 44-50). IEEE.
- Sakib, M. N. , & Mia, M. H. (2019). The ride-sharing services in Bangladesh: current status, prospects, and challenges. European Journal of Business and Management, 11(31), 41-52.
- Hasan, N. , Khan, A. G., Hossen, M. A., & Islam, A. (2021). Ride on Conveniently!: Passengers’ Adoption of Uber App in an Emerging Economy. International Journal of e-Adoption (IJEA), 13(2), 19-35.
- Nastjuk, I.; Herrenkind, B.; Marrone, M.; Brendel, A.B.; Kolbe, L.M. What drives the acceptance of autonomous driving? An investigation of acceptance factors from an end-user's perspective. Technol. Forecast. Soc. Chang. 2020, 161. [Google Scholar] [CrossRef]
- Maruf, T. I. , Manaf, N. H. B. A., Haque, A. K. M. A., & Maulan, S. B. (2021). Factors affecting attitudes towards using ride-sharing apps. International Journal of Business, Economics and Law, 25(2), 60-70.
- Raza, S.A.; Khan, K.A.; Salam, J. Impact of environmental triggers on students’ behavior to use ride-sharing services: the moderating role of perceived risk. Curr. Psychol. 2021, 42, 11329–11343. [Google Scholar] [CrossRef] [PubMed]
- Alraja, M.N.; Butt, U.J.; Abbod, M. Information security policies compliance in a global setting: An employee's perspective. Comput. Secur. 2023, 129. [Google Scholar] [CrossRef]
- Lu, K.; Shi, C. Why do travelers discontinue using integrated ride-hailing platforms? The role of perceived value and perceived risk. Humanit. Soc. Sci. Commun. 2025, 12, 1–19. [Google Scholar] [CrossRef]
- Coronado-Maldonado, I. , & Benítez-Márquez, M. D. (2023). Emotional intelligence, leadership, and work teams: A hybrid literature review. Heliyon, 9(10).
- Nguyen, G.-D.; Dao, T.-H.T. Factors influencing continuance intention to use mobile banking: an extended expectation-confirmation model with moderating role of trust. Humanit. Soc. Sci. Commun. 2024, 11, 1–14. [Google Scholar] [CrossRef]
- Liu, J.; Chen, X.; Liu, C.; Han, P. Factors influencing adoption intentions to use AIGC for health information: findings from SEM and fsQCA. Front. Public Heal. 2025, 13, 1525879. [Google Scholar] [CrossRef] [PubMed]
- Triani, M.; Nurfanani, A.; Aditya, I.A.; Susanty, A.; Cahyaningrum, K.I.; Widayat, W.; Silviana, S. Empirical model of public participation intention in biomass project based on integrated TAM-TPB model. Sci. Rep. 2025, 15, 1–24. [Google Scholar] [CrossRef] [PubMed]
- Wu, C.; Yeh, P.-C.; Huang, K.-C.; Hu, H.-Y. Factors influencing seniors’ adoption of augmented reality cognitive training games: An extended TAM with moderating effects of participants’ attributes using a PLS-SEM approach. Educ. Gerontol. 2025, 1–23. [Google Scholar] [CrossRef]
- Zhou, T.; Lu, Y.; Wang, B. The Relative Importance of Website Design Quality and Service Quality in Determining Consumers’ Online Repurchase Behavior. Inf. Syst. Manag. 2009, 26, 327–337. [Google Scholar] [CrossRef]
- Agarwal, R.; Prasad, J. A Conceptual and Operational Definition of Personal Innovativeness in the Domain of Information Technology. Inf. Syst. Res. 1998, 9, 204–215. [Google Scholar] [CrossRef]
- Im, S.; Bayus, B.L.; Mason, C.H. An Empirical Study of Innate Consumer Innovativeness, Personal Characteristics, and New-Product Adoption Behavior. J. Acad. Mark. Sci. 2003, 31, 61–73. [Google Scholar] [CrossRef]
- Bandura, A. Social Foundations of thought and Action; 1986; Volume 1986, pp. 23–28.
- Yi, M.Y.; Jackson, J.D.; Park, J.S.; Probst, J.C. Understanding information technology acceptance by individual professionals: Toward an integrative view. Inf. Manag. 2006, 43, 350–363. [Google Scholar] [CrossRef]
- Venkatesh, V. , Morris, M. G., Davis, G. B., & Davis, F. D. (2003). User acceptance of information technology: Toward a unified view. MIS quarterly, 425-478.
- Moore, G.C.; Benbasat, I. Development of an Instrument to Measure the Perceptions of Adopting an Information Technology Innovation. Inf. Syst. Res. 1991, 2, 192–222. [Google Scholar] [CrossRef]
Disclaimer/Publisher’s Note: The statements, opinions and data contained in all publications are solely those of the individual author(s) and contributor(s) and not of MDPI and/or the editor(s). MDPI and/or the editor(s) disclaim responsibility for any injury to people or property resulting from any ideas, methods, instructions or products referred to in the content. |
© 2025 by the authors. Licensee MDPI, Basel, Switzerland. This article is an open access article distributed under the terms and conditions of the Creative Commons Attribution (CC BY) license (http://creativecommons.org/licenses/by/4.0/).